Subchronic Exposure to Low-Dose Chlorfenapyr and Emamectin Benzoate Disrupts Kidney Metabolism in Rats
Abstract
1. Introduction
2. Materials and Methods
2.1. Chemicals
2.2. Animals and Treatment
2.3. Sample Collection and Preparation
2.4. Histopathology
2.5. Serum Biochemical Analysis
2.6. Determination of Oxidative Damage Parameters
2.7. ATP Determination
2.8. PDH (Pyruvate Dehydrogenase) Activity Determination
2.9. Sample Preparation for GC-MS Analysis
2.10. GC-MS Analysis
2.11. Metabolomics Data Analysis
2.12. Statistical Analysis
3. Results
3.1. The Effect of CFP and EMB on Blood Biochemistry
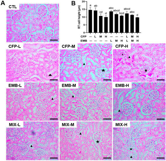
3.2. CFP and EMB Exposure Resulted in Kidney Pathological Changes
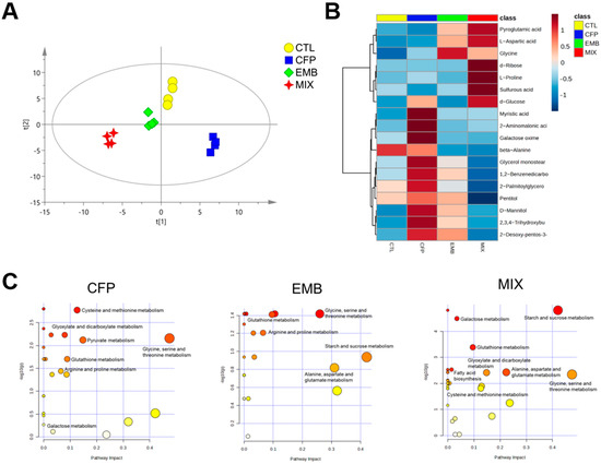
3.3. CFP and EMB Exposure Changed the Kidney Metabolome
3.4. CFP and EMB Caused Oxidative Stress in the Kidneys
3.5. CFP Disrupted Energy Metabolism in the Kidneys
4. Discussion
5. Conclusions
Author Contributions
Funding
Institutional Review Board Statement
Informed Consent Statement
Data Availability Statement
Conflicts of Interest
References
- Wang, X.; Wang, J.; Cao, X.; Wang, F.; Yang, Y.; Wu, S.; Wu, Y. Long-term monitoring and characterization of resistance to chlorfenapyr in Plutella xylostella (Lepidoptera: Plutellidae) from China. Pest. Manag. Sci. 2019, 75, 591–597. [Google Scholar] [CrossRef]
- Tekeli, M.Y.; Eraslan, G.; Bayram, L.Ç.; Aslan, C.; Çalımlı, S. The protective effects of baicalin and chrysin against emamectin benzoate-induced toxicity in Wistar albino rats. Environ. Sci. Pollut. Res. Int. 2023, 30, 53997–54021. [Google Scholar] [CrossRef] [PubMed]
- Moore, M.T.; Lizotte, R.E.; Knight, S.S.; Smith, S.; Cooper, C.M. Assessment of pesticide contamination in three Mississippi Delta oxbow lakes using Hyalella azteca. Chemosphere 2007, 67, 2184–2191. [Google Scholar] [CrossRef] [PubMed]
- Ditya, P.; Das, S.P.; Sarkar, P.K.; Bhattacharyya, A. Degradation dynamics of chlorfenapyr residue in chili, cabbage and soil. Bull. Environ. Contam. Toxicol. 2010, 84, 602–605. [Google Scholar] [CrossRef]
- Park, B.K.; Kwon, S.H.; Yeom, M.S.; Joo, K.S.; Heo, M.J. Detection of pesticide residues and risk assessment from the local fruits and vegetables in Incheon, Korea. Sci. Rep. 2022, 12, 9613. [Google Scholar] [CrossRef] [PubMed]
- Comstock, G.T.; Nguyen, H.; Bronstein, A.; Yip, L. Chlorfenapyr poisoning: A systematic review. Clin. Toxicol. 2024, 62, 412–424. [Google Scholar] [CrossRef]
- Chien, S.; Chien, S.; Su, Y. A fatal case of chlorfenapyr poisoning and a review of the literature. J. Int. Med. Res. 2022, 50, 3000605221121965. [Google Scholar] [CrossRef] [PubMed]
- Yunta, C.; Ooi, J.M.F.; Oladepo, F.; Grafanaki, S.; Pergantis, S.A.; Tsakireli, D.; Ismail, H.M.; Paine, M.J.I. Chlorfenapyr metabolism by mosquito P450s associated with pyrethroid resistance identifies potential activation markers. Sci. Rep. 2023, 13, 20082. [Google Scholar]
- Chen, Y.; Lei, Z.W.; Zhang, Y.; Yang, W.; Liu, H.F.; Zhou, Y.F.; Yang, M.F. Influence of pyranose and spacer arm structures on phloem mobility and insecticidal activity of new tralopyril derivatives. Molecules 2017, 22, 1058. [Google Scholar] [CrossRef]
- Chen, X.; Zheng, J.; Teng, M.; Zhang, J.; Qian, L.; Duan, M.; Zhao, F.; Zhao, W.; Wang, Z.; Wang, C. Bioaccumulation, metabolism and the toxic effects of chlorfenapyr in zebrafish (Danio rerio). J. Agric. Food Chem. 2021, 69, 8110–8119. [Google Scholar] [CrossRef]
- Xia, M.; Huang, R.; Shi, Q.; Boyd Windy, A.; Zhao, J.; Sun, N.; Rice Julie, R.; Dunlap Paul, E.; Hackstadt Amber, J.; Bridge Matt, F.; et al. Comprehensive analyses and prioritization of tox21 10K chemicals affecting mitochondrial function by in-depth mechanistic studies. Environ. Health Perspect. 2018, 126, 077010. [Google Scholar] [CrossRef]
- Black, B.C.; Hollingworth, R.M.; Ahammadsahib, K.I.; Kukel, C.D.; Donovan, S. Insecticidal action and mitochondrial uncoupling activity of AC-303,630 and related halogenated pyrroles. Pestic. Biochem. Physiol. 1994, 50, 115–128. [Google Scholar] [CrossRef]
- Xiong, Y.; Ma, X.; He, B.; Zhi, J.; Liu, X.; Wang, P.; Zhou, Z.; Liu, D. Multifaceted effects of subchronic exposure to chlorfenapyr in mice: Implications from serum metabolomics, hepatic oxidative stress, and intestinal homeostasis. J. Agric. Food Chem. 2024, 72, 7423–7437. [Google Scholar] [CrossRef]
- Zhang, S.; Wang, X.; Yang, X.; Ma, Z.; Liu, P.; Tang, S.; Zhao, M.; Chen, H.; Qiu, Q.; Tang, M.; et al. Toxicokinetics, in vivo metabolic profiling and tissue distribution of chlorfenapyr in mice. Arch. Toxicol. 2024, 98, 3763–3775. [Google Scholar] [CrossRef]
- Ioriatti, C.; Anfora, G.; Angeli, G.; Civolani, S.; Schmidt, S.; Pasqualini, E. Toxicity of emamectin benzoate to Cydia pomonella (L.) and Cydia molesta (Busck) (Lepidoptera: Tortricidae): Laboratory and field tests. Pest. Manag. Sci. 2009, 65, 306–312. [Google Scholar] [CrossRef] [PubMed]
- Tan, H.; Li, Q.; Zhang, H.; Wu, C.; Zhao, S.; Deng, X.; Li, Y. Pesticide residues in agricultural topsoil from the Hainan tropical riverside basin: Determination, distribution, and relationships with planting patterns and surface water. Sci. Total Environ. 2020, 722, 137856. [Google Scholar] [CrossRef] [PubMed]
- Tan, H.; Zhang, H.; Wu, C.; Wang, C.; Li, Q. Pesticides in surface waters of tropical river basins draining areas with rice–vegetable rotations in Hainan, China: Occurrence, relation to environmental factors, and risk assessment. Environ. Pollut. 2021, 283, 117100. [Google Scholar] [CrossRef]
- Wang, L.; Zhao, P.; Zhang, F.; Li, Y.; Du, F.; Pan, C. Dissipation and residue behavior of emamectin benzoate on apple and cabbage field application. Ecotoxicol. Environ. Saf. 2012, 78, 260–264. [Google Scholar] [CrossRef] [PubMed]
- Abou-Zeid, S.M.; AbuBakr, H.O.; Mohamed, M.A.; El-Bahrawy, A. Ameliorative effect of pumpkin seed oil against emamectin induced toxicity in mice. Biomed. Pharmacother. 2018, 98, 242–251. [Google Scholar] [CrossRef] [PubMed]
- Bi, Y.; Li, X.; Wei, H.; Xu, S. Resveratrol improves emamectin benzoate-induced pyroptosis and inflammation of Ctenopharyngodon idellus hepatic cells by alleviating oxidative stress/endoplasmic reticulum stress. Fish. Shellfish. Immunol. 2023, 144, 109276. [Google Scholar] [CrossRef] [PubMed]
- Lu, J.; Wang, W.; Xu, W.; Zhang, C.; Zhang, C.; Tao, L.; Li, Z.; Zhang, Y. Induction of developmental toxicity and cardiotoxicity in zebrafish embryos by Emamectin benzoate through oxidative stress. Sci. Total Environ. 2022, 825, 154040. [Google Scholar] [CrossRef]
- Madkour, D.A.; Ahmed, M.M.; Orabi, S.H.; Samy, R.M.S.; Khalifa, H.K. Nigella sativa oil protects against emamectin benzoate-induced neurotoxicity in rats. Environ. Toxicol. 2021, 36, 1521–1535. [Google Scholar] [CrossRef]
- Temiz, Z. In vivo neurotoxic effects of emamectin benzoate in male mice: Evaluation with enzymatic and biomolecular multi-biomarkers. Environ. Sci. Pollut. Res. Int. 2022, 29, 8921–8932. [Google Scholar] [CrossRef] [PubMed]
- Wang, X.; Hu, S.; Meng, L.; Wang, K.; Zhang, X.; Li, K.; Wang, N.; Zou, N.; Xu, Y.; Li, B.; et al. Residue dissipation dynamics and dietary risk assessment of emamectin benzoate, chlorantraniliprole, chlorfenapyr, and lufenuron in cabbage. Environ. Sci. Pollut. Res. Int. 2023, 30, 121748–121758. [Google Scholar] [CrossRef] [PubMed]
- United States Environmental Protection Agency (US EP). Fact Sheets on New Active Ingredients. Pesticide Fact Sheet: Chlorfenapyr. 2001. Available online: https://www3.epa.gov/pesticides/chem_search/reg_actions/registration/fs_PC-129093_01-Jan-01.pdf (accessed on 17 February 2022).
- Wolterink, G.; van Kesteren, P.; McGregor, D. Emamectin benzoate. In Proceedings of the Joint Meeting on Pesticide Residues, Geneva, Switzerland, 20–29 September 2011; pp. 211–252. [Google Scholar]
- Kumar, V.; Gill, K.D. To estimate creatinine level in serum and urine by Jaffe’s reaction. In Basic Concepts in Clinical Biochemistry: A Practical Guide; Kumar, V., Gill, K.D., Eds.; Springer: Singapore, 2018; pp. 75–78. [Google Scholar]
- Levine, R.L.; Garland, D.; Oliver, C.N.; Amici, A.; Climent, I.; Lenz, A.; Ahn, B.; Shaltiel, S.; Stadtman, E.R. Determination of carbonyl content in oxidatively modified proteins. Methods Enzymol. 1990, 186, 464–478. [Google Scholar]
- Janero, D.R. Malondialdehyde and thiobarbituric acid-reactivity as diagnostic indices of lipid peroxidation and peroxidative tissue injury. Free Radic. Biol. Med. 1990, 9, 515–540. [Google Scholar] [CrossRef]
- Stocks, J.; Dormandy, T.L. The autoxidation of human red cell lipids induced by hydrogen peroxide. Brit J. Haematol. 1971, 20, 95–111. [Google Scholar] [CrossRef] [PubMed]
- Sinha, A.K. Colorimetric assay of catalase. Anal. Biochem. 1972, 47, 389–394. [Google Scholar] [CrossRef] [PubMed]
- Peskin, A.V.; Winterbourn, C.C. A microtiter plate assay for superoxide dismutase using a water-soluble tetrazolium salt (WST-1). Clin. Chim. Acta 2000, 293, 157–166. [Google Scholar] [CrossRef] [PubMed]
- Xu, M.; Wang, P.; Sun, Y.; Wu, Y. Disruption of kidney metabolism in rats after subchronic combined exposure to low-dose cadmium and chlorpyrifos. Chem. Res. Toxicol. 2019, 32, 122–129. [Google Scholar] [CrossRef] [PubMed]
- Yang, X.; Wyckhuys, K.A.G.; Jia, X.; Nie, F.; Wu, K. Fall armyworm invasion heightens pesticide expenditure among Chinese smallholder farmers. J. Environ. Manag. 2021, 282, 111949. [Google Scholar] [CrossRef] [PubMed]
- Julinta, R.B.; Abraham, T.J.; Roy, A.; Singha, J.; Bardhan, A.; Sar, T.K.; Patil, P.K.; Kumar, K.A. Safety of emamectin benzoate administered in feed to Nile tilapia Oreochromis niloticus (L.). Environ. Toxicol. Pharmacol. 2020, 75, 103348. [Google Scholar] [CrossRef]
- Kang, D.K.; Jeong, J.; Drake, S.K.; Wehr, N.B.; Rouault, T.A.; Levine, R.L. Iron regulatory protein 2 as iron sensor. Iron-dependent oxidative modification of cysteine. J. Biol. Chem. 2003, 278, 14857–14864. [Google Scholar] [CrossRef]
- Van Buskirk, J.J.; Kirsch, W.M.; Kleyer, D.L.; Barkley, R.M.; Koch, T.H. Aminomalonic acid: Identification in Escherichia coli and atherosclerotic plaque. Proc. Natl. Acad. Sci. USA 1984, 81, 722–725. [Google Scholar] [CrossRef]
- Chalmers, R.A.; Lawson, A.M.; Hauschildt, S.; Watts, R.W.E. The urinary excretion of glycollic acid and threonic acid by xylitol-infused patients and their relationship to the possible role of ‘active glycoladehyde’ in the transketolase reaction in vivo. Biochem. Soc. Transact. 1975, 3, 518–521. [Google Scholar] [CrossRef] [PubMed]
- Koga, M.; Otsuki, M.; Matsumoto, S.; Saito, H.; Mukai, M.; Kasayama, S. Negative association of obesity and its related chronic inflammation with serum glycated albumin but not glycated hemoglobin levels. Clin. Chim. Acta 2007, 378, 48–52. [Google Scholar] [CrossRef]
- Zhang, J.; Qi, A.; Liu, L.; Cai, C.; Xu, H. Gas chromatography–mass spectrometry-based cerebrospinal fluid metabolomics to reveal the protection of coptisine against transient focal cerebral ischemia–reperfusion injury via anti-inflammation and antioxidant. Molecules 2023, 28, 6350. [Google Scholar] [CrossRef]
- Bollenbach, A.; Tsikas, D. GC-MS studies on the conversion and derivatization of γ-glutamyl peptides to pyroglutamate (5-oxo-Proline) methyle ester pentafluoropropione amide derivatives. Molecules 2022, 27, 6020. [Google Scholar] [CrossRef]
- Selen, E.S.; Bolandnazar, Z.; Tonelli, M.; Bütz, D.E.; Haviland, J.A.; Porter, W.P.; Assadi-Porter, F.M. NMR metabolomics show evidence for mitochondrial oxidative stress in a mouse model of polycystic ovary syndrome. J. Proteome Res. 2015, 14, 3284–3291. [Google Scholar] [CrossRef] [PubMed]
- Chen, D.; Chen, H.; Chen, L.; Vaziri, N.D.; Wang, M.; Li, X.; Zhao, Y. The link between phenotype and fatty acid metabolism in advanced chronic kidney disease. Nephrol. Dial. Transpl. 2017, 32, 1154–1166. [Google Scholar] [CrossRef] [PubMed]
- Hirayama, A.; Nakashima, E.; Sugimoto, M.; Akiyama, S.; Sato, W.; Maruyama, S.; Matsuo, S.; Tomita, M.; Yuzawa, Y.; Soga, T. Metabolic profiling reveals new serum biomarkers for differentiating diabetic nephropathy. Anal. Bioanal. Chem. 2012, 404, 3101–3109. [Google Scholar] [CrossRef] [PubMed]






| Groups | CFP (mg/kg/day) | EMB (mg/kg/day) |
|---|---|---|
| Control | - | - |
| CFP-L | 1 | - |
| CFP-M | 3 | - |
| CFP-H | 9 | - |
| EMB-L | - | 0.2 |
| EMB-M | - | 0.6 |
| EMB-H | - | 1.8 |
| MIX-L | 1 | 0.2 |
| MIX-M | 3 | 0.6 |
| MIX-H | 9 | 1.8 |
| Metabolites | p Value | AUC | ||
|---|---|---|---|---|
| CFP | EMB | MIX | ||
| L-Aspartic acid | 0.012 | 0.625 | 0.813 | 1.000 |
| L-Proline | 0.000 | 1.000 | 0.125 | 1.000 |
| 2-Aminomalonic acid | 0.002 | 1.000 | 0.406 | 0.500 |
| beta.-Alanine | 0.006 | 0.375 | 0.000 | 0.000 |
| 2-Desoxy-pentos-3-ulose | 0.025 | 0.938 | 0.813 | 0.375 |
| Sulfurous acid | 0.016 | 0.188 | 0.500 | 0.938 |
| 2-Benzenedicarboxylic acid | 0.002 | 1.000 | 0.750 | 0.063 |
| 2,3,4-Trihydroxybutyric acid | 0.000 | 1.000 | 0.875 | 0.688 |
| Myristic acid | 0.037 | 0.875 | 0.500 | 0.563 |
| Pentitol | 0.036 | 0.500 | 0.563 | 0.000 |
| d-Ribose | 0.003 | 0.438 | 0.375 | 0.750 |
| d-Glucose | 0.008 | 0.875 | 0.500 | 1.000 |
| Galactose oxime | 0.017 | 0.875 | 0.188 | 0.219 |
| D-Mannitol | 0.035 | 0.875 | 0.875 | 0.438 |
| 2-Palmitoylglycerol | 0.000 | 1.000 | 0.125 | 0.000 |
| Glycerol monostearate | 0.036 | 0.813 | 0.438 | 0.250 |
| Pyroglutamic acid | 0.021 | 0.500 | 1.000 | 1.000 |
| Glycine | 0.010 | 0.688 | 1.000 | 0.875 |
Disclaimer/Publisher’s Note: The statements, opinions and data contained in all publications are solely those of the individual author(s) and contributor(s) and not of MDPI and/or the editor(s). MDPI and/or the editor(s) disclaim responsibility for any injury to people or property resulting from any ideas, methods, instructions or products referred to in the content. |
© 2025 by the authors. Licensee MDPI, Basel, Switzerland. This article is an open access article distributed under the terms and conditions of the Creative Commons Attribution (CC BY) license (https://creativecommons.org/licenses/by/4.0/).
Share and Cite
Zhang, D.; Song, X.-H.; Yang, D.; Ge, M.-Z.; Qiu, J.; Jiang, H.-Q.; Sun, Y.-Y.; Li, X.-d.; Wu, Y.-J. Subchronic Exposure to Low-Dose Chlorfenapyr and Emamectin Benzoate Disrupts Kidney Metabolism in Rats. Toxics 2025, 13, 65. https://doi.org/10.3390/toxics13010065
Zhang D, Song X-H, Yang D, Ge M-Z, Qiu J, Jiang H-Q, Sun Y-Y, Li X-d, Wu Y-J. Subchronic Exposure to Low-Dose Chlorfenapyr and Emamectin Benzoate Disrupts Kidney Metabolism in Rats. Toxics. 2025; 13(1):65. https://doi.org/10.3390/toxics13010065
Chicago/Turabian StyleZhang, Di, Xiao-Hua Song, Dan Yang, Mu-Zi Ge, Jun Qiu, Han-Qing Jiang, Yan-Yan Sun, Xiang-dong Li, and Yi-Jun Wu. 2025. "Subchronic Exposure to Low-Dose Chlorfenapyr and Emamectin Benzoate Disrupts Kidney Metabolism in Rats" Toxics 13, no. 1: 65. https://doi.org/10.3390/toxics13010065
APA StyleZhang, D., Song, X.-H., Yang, D., Ge, M.-Z., Qiu, J., Jiang, H.-Q., Sun, Y.-Y., Li, X.-d., & Wu, Y.-J. (2025). Subchronic Exposure to Low-Dose Chlorfenapyr and Emamectin Benzoate Disrupts Kidney Metabolism in Rats. Toxics, 13(1), 65. https://doi.org/10.3390/toxics13010065

