Cassava Fiber Prevents High-Fat Diet-Induced Obesity in Mice Through Gut Microbiota Restructuring
Abstract
1. Introduction
2. Materials and Methods
2.1. Preparation of Cassava Fiber and Diets Formulation (Diet Composition)
2.2. Animals Experiment
2.3. Biochemical and Histological Analysis
2.4. Gene Expression Analysis of Intestinal Lipid-Metabolism Genes
2.5. Gut Microbiota Analysis via 16S rRNA Gene Sequencing
2.6. Statistical Analysis
3. Results
3.1. Cassava Fiber Effectively Inhibited Weight Gain in Mice on a High-Fat Diet
3.2. Cassava Fiber Improves Glycemic Level and Dyslipidemia Caused by High-Fat Diet
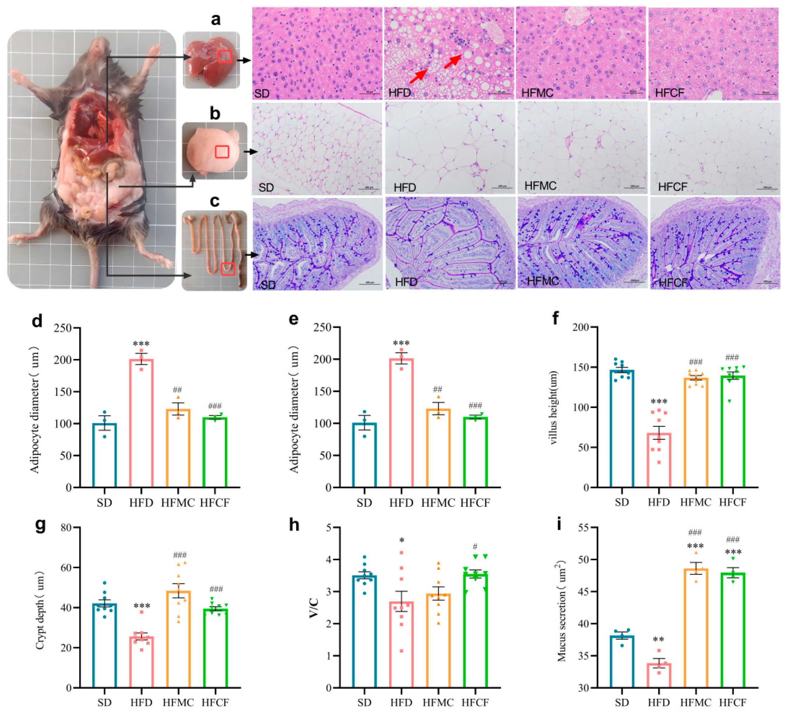
3.3. Cassava Fiber Attenuates Adipocyte Hypertrophy and Enhances Intestinal Mucosal Integrity
3.4. Cassava Fiber Affects the Expression of Genes Related to Intestinal Lipid Metabolism
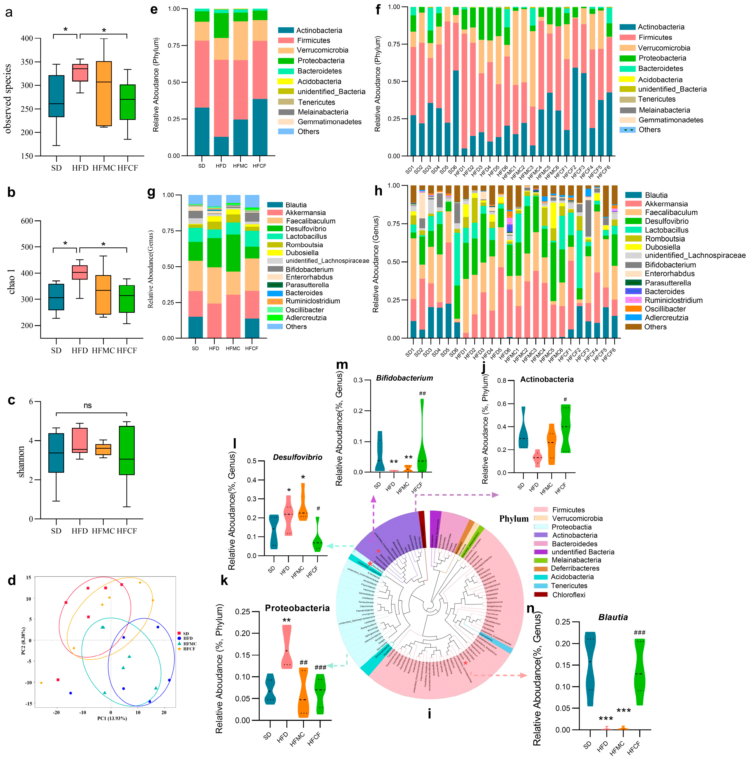
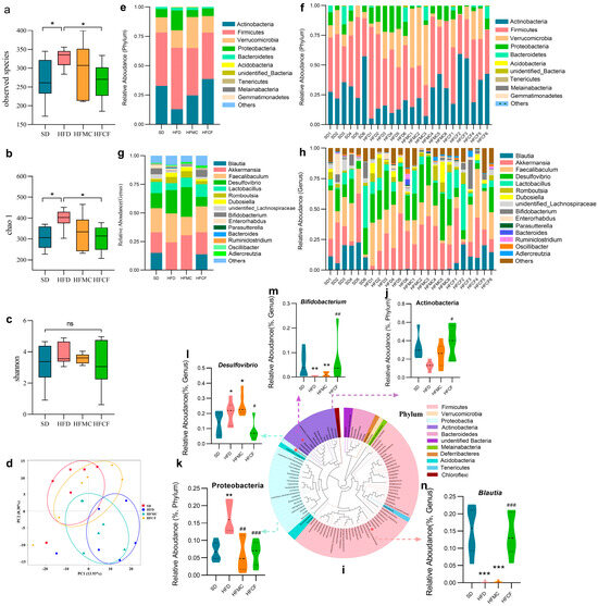
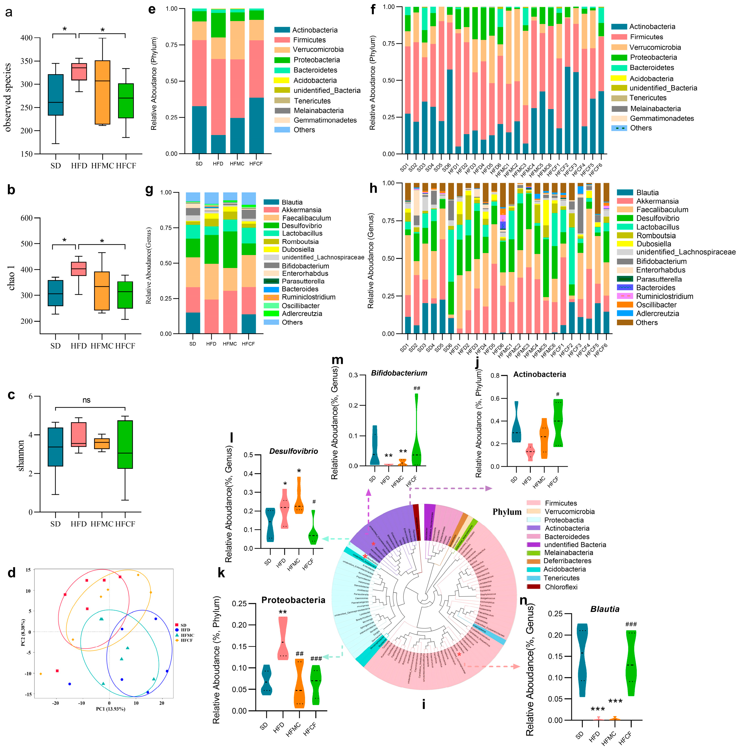
3.5. Cassava Fiber Modulates Gut Microbial Composition
4. Discussion
5. Conclusions
Author Contributions
Funding
Institutional Review Board Statement
Informed Consent Statement
Data Availability Statement
Conflicts of Interest
References
- World Health Organization (WHO). Obesity and Overweight. Available online: https://www.who.int/health-topics/obesity/ (accessed on 31 August 2024).
- Campbell, L.A.; Kombathula, R.; Jackson, C.D. Obesity in adults. JAMA 2024, 332, 600. [Google Scholar] [CrossRef] [PubMed]
- Yazdi, F.T.; Clee, S.M.; Meyre, D. Obesity genetics in mouse and human: Back and forth, and back again. PeerJ 2015, 3, e856. [Google Scholar] [CrossRef] [PubMed]
- Bleich, S.; Cutler, D.; Murray, C.; Adams, A. Why is the developed world obese? Annu. Rev. Public Health 2008, 29, 273–295. [Google Scholar] [CrossRef]
- Deehan, E.C.; Mocanu, V.; Madsen, K.L. Effects of dietary fibre on metabolic health and obesity. Nat. Rev. Gastroenterol. Hepatol. 2024, 21, 301–318. [Google Scholar] [CrossRef]
- Gill, S.K.; Rossi, M.; Bajka, B.; Whelan, K. Dietary fibre in gastrointestinal health and disease. Nat. Rev. Gastroenterol. Hepatol. 2021, 18, 101–116. [Google Scholar] [CrossRef]
- Mah, E.; Liska, D.J.; Goltz, S.; Chu, Y. The effect of extracted and isolated fibers on appetite and energy intake: A comprehensive review of human intervention studies. Appetite 2023, 180, 106340. [Google Scholar] [CrossRef]
- Kwibuka, Y.; Nyirakanani, C.; Bizimana, J.P.; Bisimwa, E.; Brostaux, Y.; Lassois, L.; Vanderschuren, H.; Massart, S. Risk factors associated with cassava brown streak disease dissemination through seed pathways in Eastern D.R. Congo. Front. Plant Sci. 2022, 13, 803980. [Google Scholar] [CrossRef]
- de Oliveira Schmidt, V.K.; de Vasconscelos, G.M.D.; Vicente, R.; Teixeira, J.A. Cassava wastewater valorization for the production of biosurfactants: Surfactin, rhamnolipids, and mannosileritritol lipids. World J. Microbiol. Biotechnol. 2022, 39, 65. [Google Scholar] [CrossRef]
- Shinya, T.Y.; Elsner, V.H.P.; de Lima, D.S., Jr.; Ranke, F.F.D.; Escaramboni, B.; Melo, W.G.D.; Núñez, E.G.F.; Neto, P.D. Bioprocess development with special yeasts for cassava bagasse enrichment nutritional to use in animal feed. Anim. Feed Sci. Technol. 2022, 290, 115338. [Google Scholar] [CrossRef]
- Matsuhiro, B.; Lillo, L.E.; Sáenz, C.; Urzúa, C.C.; Zárate, O. Chemical characterization of the mucilage from fruits of Opuntia ficus indica. Carbohydr. Polym. 2006, 63, 263–267. [Google Scholar] [CrossRef]
- Isken, F.; Klaus, S.; Osterhoff, M.; Pfeiffer, A.F.H.; Weickert, M.O. Effects of long-term soluble vs. insoluble dietary fiber intake on high-fat diet-induced obesity in C57BL/6J mice. J. Nutr. Biochem. 2010, 21, 278–284. [Google Scholar] [CrossRef]
- Chang, S.; Cui, X.; Guo, M.; Tian, Y.; Xu, W.; Huang, K.; Zhang, Y. Insoluble dietary fiber from pear pomace can prevent high-fat diet-induced obesity in rats mainly by improving the structure of the gut microbiota. J. Microbiol. Biotechnol. 2017, 27, 856–867. [Google Scholar] [CrossRef] [PubMed]
- Luo, X.; Wang, Q.; Zheng, B.; Lin, L.; Chen, B.; Zheng, Y.; Xiao, J. Hydration properties and binding capacities of dietary fibers from bamboo shoot shell and its hypolipidemic effects in mice. Food Chem. Toxicol. 2017, 109, 1003–1009. [Google Scholar] [CrossRef] [PubMed]
- Yang, Y.; Lei, F.; Zhang, Z.; Liu, L.; Li, Q.; Guo, A. Effects of cassava root meal on the growth performance, apparent nutrient digestibility, organ and intestinal indices, and slaughter performance of yellow-feathered broiler chickens. Trop. Anim. Health Prod. 2024, 56, 274. [Google Scholar] [CrossRef] [PubMed]
- GB/T 5009.88-2008; Determination of Dietary Fiber in Foods. Standardization Administration of the People’s Republic of China (SAC): Beijing, China, 2008; pp. 1–15.
- National Research Council. Nutrient Requirements of Laboratory Animals, 4th ed.; National Academies Press: Washington, DC, USA, 1995; pp. 1–176. [Google Scholar]
- Arras, M.; Rettich, A.; Seifert, B.; Käsermann, H.P.; Rülicke, T. Should laboratory mice be anaesthetized for tail biopsy? Lab. Anim. 2007, 41, 30–45. [Google Scholar] [CrossRef]
- National Research Council. Guide for the Care and Use of Laboratory Animals, 8th ed.; National Academies Press: Washington, DC, USA, 2011. [Google Scholar]
- Livak, K.J.; Schmittgen, T.D. Analysis of relative gene expression data using real-time quantitative PCR and the 2−ΔΔCT method. Methods 2001, 25, 402–408. [Google Scholar] [CrossRef]
- Magoč, T.; Salzberg, S.L. FLASH: Fast length adjustment of short reads to improve genome assemblies. Bioinformatics 2011, 27, 2957–2963. [Google Scholar] [CrossRef]
- Haas, B.J.; Gevers, D.; Earl, A.M.; Feldgarden, M.; Ward, D.V.; Giannoukos, G.; Ciulla, D.; Tabbaa, D.; Highlander, S.K.; Sodergren, E.; et al. Chimeric 16S rRNA sequence formation and detection in Sanger and 454-pyrosequenced PCR amplicons. Genome Res. 2011, 21, 494–504. [Google Scholar] [CrossRef]
- Lam, B.C.; Lim, A.L.; Chan, S.; Yum, M.P.; Koh, N.S.; Finkelstein, E.A. The impact of obesity: A narrative review. Singapore Med. J. 2023, 163, 163–171. [Google Scholar] [CrossRef]
- Zhao, B.; Gan, L.; Graubard, B.I.; Männistö, S.; Fang, F.; Weinstein, S.J.; Liao, L.M.; Sinha, R.; Chen, X.; Albanes, D.; et al. Plant and animal fat intake and overall and cardiovascular disease mortality. JAMA Intern. Med. 2024. [CrossRef]
- Mah, S.M.; Cao, E.; Anderson, D.; Escott, A.; Tegegne, S.; Gracia, G.; Schmitz, J.; Brodesser, S.; Zaph, C.; Creek, D.J.; et al. High-fat feeding drives the intestinal production and assembly of C16:0 ceramides in chylomicrons. Sci. Adv. 2024, 10, eadp2254. [Google Scholar] [CrossRef]
- Waddell, I.S.; Orfila, C. Dietary fiber in the prevention of obesity and obesity-related chronic diseases: From epidemiological evidence to potential molecular mechanisms. Crit. Rev. Food Sci. Nutr. 2022, 63, 8752–8767. [Google Scholar] [CrossRef]
- Haber, G.B.; Heaton, K.W.; Murphy, D.; Burroughs, L.F. Depletion and disruption of dietary fibre: Effects on satiety, plasma-glucose, and serum-insulin. Lancet 1977, 310, 679–682. [Google Scholar] [CrossRef]
- Miquel-Kergoat, S.; Azais-Braesco, V.; Burton-Freeman, B.; Hetherington, M.M. Effects of chewing on appetite, food intake and gut hormones: A systematic review and meta-analysis. Physiol. Behav. 2015, 151, 88–96. [Google Scholar] [CrossRef]
- Nsor-Atindana, J.; Chen, M.; Goff, H.D.; Zhong, F.; Sharif, H.R.; Li, Y. Functionality and nutritional aspects of microcrystalline cellulose in food. Carbohydr. Polym. 2017, 172, 159–174. [Google Scholar] [CrossRef]
- Cameron-Smith, D.; Collier, G.R.; O’Dea, K. Effect of soluble dietary fibre on the viscosity of gastrointestinal contents and the acute glycaemic response in the rat. Br. J. Nutr. 1994, 71, 563–571. [Google Scholar] [CrossRef]
- Roberfroid, M. Dietary fiber, inulin, and oligofructose: A review comparing their physiological effects. Crit. Rev. Food Sci. Nutr. 1993, 33, 103–148. [Google Scholar] [CrossRef]
- Lin, Y.; Huybrechts, I.; Vandevijvere, S.; Bolca, S.; De Keyzer, W.; De Vriese, S.; Polet, A.; De Neve, M.; Van Oyen, H.; Van Camp, J.; et al. Fibre intake among the Belgian population and its association with BMI and waist circumference. Br. J. Nutr. 2011, 105, 1692–1703. [Google Scholar] [CrossRef]
- Threapleton, D.E.; Greenwood, D.C.; Evans, C.E.; Cleghorn, C.L.; Nykjaer, C.; Woodhead, C.; Cade, J.E.; Gale, C.P.; Burley, V.J. Dietary fibre intake and risk of cardiovascular disease: Systematic review and meta-analysis. BMJ 2013, 347, f6879. [Google Scholar] [CrossRef]
- Wehrli, F.; Taneri, P.E.; Bano, A.; Bally, L.; Blekkenhorst, L.C.; Bussler, W.; Metzger, B.; Minder, B.; Glisic, M.; Muka, T.; et al. Oat intake and risk of type 2 diabetes, cardiovascular disease and all-cause mortality: A systematic review and meta-analysis. Nutrients 2021, 13, 2560. [Google Scholar] [CrossRef]
- Holland, C.; Ryden, P.; Edwards, C.H.; Grundy, M.M. Plant cell walls: Impact on nutrient bioaccessibility and digestibility. Foods 2020, 9, 201. [Google Scholar] [CrossRef] [PubMed]
- Yu, K.; Ke, M.Y.; Li, W.H.; Zhang, S.Q.; Fang, X.C. The impact of soluble dietary fibre on gastric emptying, postprandial blood glucose and insulin in patients with type 2 diabetes. Asia Pac. J. Clin. Nutr. 2014, 23, 210–218. [Google Scholar] [CrossRef] [PubMed]
- Singh, A.K.; Kim, W.K. Effects of dietary fiber on nutrients utilization and gut health of poultry: A review of challenges and opportunities. Animals 2021, 11, 181. [Google Scholar] [CrossRef] [PubMed]
- Da Silva, B.P.; Martino, H.S.D.; Tako, E. Plant origin prebiotics affect duodenal brush border membrane functionality and morphology in vivo (Gallus gallus). Food Funct. 2021, 12, 6157–6166. [Google Scholar] [CrossRef]
- Piekarska, J.; Miśta, D.; Houszka, M.; Króliczewska, B.; Zawadzki, W.; Gorczykowski, M. Trichinella spiralis: The influence of short chain fatty acids on the proliferation of lymphocytes, the goblet cell count and apoptosis in the mouse intestine. Exp. Parasitol 2011, 128, 419–426. [Google Scholar] [CrossRef]
- Nyström, E.E.L.; Martinez-Abad, B.; Arike, L.; Birchenough, G.M.H.; Nonnecke, E.B.; Castillo, P.A.; Svensson, F.; Bevins, C.L.; Hansson, G.C.; Johansson, M.E.V. An intercrypt subpopulation of goblet cells is essential for colonic mucus barrier function. Science 2021, 372, eabg1590. [Google Scholar] [CrossRef]
- Hu, M.; Yang, F.; Huang, Y.; You, X.; Liu, D.; Sun, S.; Sui, S.F. Structural insights into the mechanism of human NPC1L1-mediated cholesterol uptake. Sci. Adv. 2021, 7, eabg3188. [Google Scholar] [CrossRef]
- Xiao, J.; Dong, L.W.; Liu, S.; Meng, F.H.; Xie, C.; Lu, X.Y.; Zhang, W.J.; Luo, J.; Song, B.L. Bile acids-mediated intracellular cholesterol transport promotes intestinal cholesterol absorption and NPC1L1 recycling. Nat. Commun. 2023, 14, 6469. [Google Scholar] [CrossRef]
- Storch, J.; Thumser, A.E. Tissue-specific functions in the fatty acid-binding protein family. J. Biol. Chem. 2010, 285, 32679–32683. [Google Scholar] [CrossRef]
- Furuhashi, M.; Hotamisligil, G.S. Fatty acid-binding proteins: Role in metabolic diseases and potential as drug targets. Nat. Rev. Drug Discov. 2008, 7, 489–503. [Google Scholar] [CrossRef]
- Hotamisligil, G.S.; Bernlohr, D.A. Metabolic functions of FABPs–mechanisms and therapeutic implications. Nat. Rev. Endocrinol. 2015, 11, 592–605. [Google Scholar] [CrossRef]
- Gajda, A.M.; Zhou, Y.X.; Agellon, L.B.; Fried, S.K.; Kodukula, S.; Fortson, W.; Patel, K.; Storch, J. Direct comparison of mice null for liver or intestinal fatty acid-binding proteins reveals highly divergent phenotypic responses to high fat feeding. J. Biol. Chem. 2013, 288, 30330–30344. [Google Scholar] [CrossRef]
- Glatz, J.F.C.; Luiken, J.J.F.P. Dynamic role of the transmembrane glycoprotein CD36 (SR-B2) in cellular fatty acid uptake and utilization. J. Lipid Res. 2018, 59, 1084–1093. [Google Scholar] [CrossRef]
- Hao, J.W.; Wang, J.; Guo, H.; Zhao, Y.Y.; Sun, H.H.; Li, Y.F.; Lai, X.Y.; Zhao, N.; Wang, X.; Xie, C.; et al. CD36 facilitates fatty acid uptake by dynamic palmitoylation-regulated endocytosis. Nat. Commun. 2020, 11, 4765. [Google Scholar] [CrossRef]
- Rupert, J.E.; Kolonin, M.G. Fatty acid translocase: A culprit of lipid metabolism dysfunction in disease. Immunometabolism 2022, 4, e00001. [Google Scholar] [CrossRef]
- Karaki, S.; Mitsui, R.; Hayashi, H.; Kato, I.; Sugiya, H.; Iwanaga, T.; Furness, J.B.; Kuwahara, A. Short-chain fatty acid receptor, GPR43, is expressed by enteroendocrine cells and mucosal mast cells in rat intestine. Cell Tissue Res. 2006, 324, 353–360. [Google Scholar] [CrossRef]
- Tolhurst, G.; Heffron, H.; Lam, Y.S.; Parker, H.E.; Habib, A.M.; Diakogiannaki, E.; Cameron, J.; Grosse, J.; Reimann, F.; Gribble, F.M. Short-chain fatty acids stimulate glucagon-like peptide-1 secretion via the G-protein-coupled receptor FFAR2. Diabetes 2012, 61, 364–371. [Google Scholar] [CrossRef]
- Bolognini, D.; Barki, N.; Butcher, A.J.; Hudson, B.D.; Sergeev, E.; Molloy, C.; Hodge, D.; Bradley, S.J.; Le Gouill, C.; Bouvier, M.; et al. Chemogenetics defines receptor-mediated functions of short chain free fatty acids. Nat. Chem. Biol. 2019, 15, 489–498. [Google Scholar] [CrossRef]
- Halldén, G.; Aponte, G.W. Evidence for a role of the gut hormone PYY in the regulation of intestinal fatty acid-binding protein transcripts in differentiated subpopulations of intestinal epithelial cell hybrids. J. Biol. Chem. 1997, 272, 12591–12600. [Google Scholar] [CrossRef]
- Brown, A.J.; Goldsworthy, S.M.; Barnes, A.A.; Eilert, M.M.; Tcheang, L.; Daniels, D.; Muir, A.I.; Wigglesworth, M.J.; Kinghorn, I.; Fraser, N.J.; et al. The orphan G protein-coupled receptors GPR41 and GPR43 are activated by propionate and other short chain carboxylic acids. J. Biol. Chem. 2003, 278, 11312–11319. [Google Scholar] [CrossRef]
- Chambers, E.S.; Morrison, D.J.; Frost, G. Control of appetite and energy intake by SCFA: What are the potential underlying mechanisms? Proc. Nutr. Soc. 2015, 74, 328–336. [Google Scholar] [CrossRef]
- Miyamoto, J.; Hasegawa, S.; Kasubuchi, M.; Ichimura, A.; Nakajima, A.; Kimura, I. Nutritional signaling via free fatty acid receptors. Int. J. Mol. Sci. 2016, 17, 450. [Google Scholar] [CrossRef]
- Ge, H.; Li, X.; Weiszmann, J.; Wang, P.; Baribault, H.; Chen, J.L.; Tian, H.; Li, Y. Activation of G protein-coupled receptor 43 in adipocytes leads to inhibition of lipolysis and suppression of plasma free fatty acids. Endocrinology 2008, 149, 4519–4526. [Google Scholar] [CrossRef]
- Greiner, T.; Bäckhed, F. Effects of the gut microbiota on obesity and glucose homeostasis. Trends Endocrinol. Metab. 2011, 22, 117–123. [Google Scholar] [CrossRef]
- Khan, M.T.; Nieuwdorp, M.; Bäckhed, F. Microbial modulation of insulin sensitivity. Cell Metab. 2014, 20, 753–760. [Google Scholar] [CrossRef]
- Sroka-Oleksiak, A.; Młodzińska, A.; Bulanda, M.; Salamon, D.; Major, P.; Stanek, M.; Gosiewski, T. Metagenomic analysis of duodenal microbiota reveals a potential biomarker of dysbiosis in the course of obesity and type 2 diabetes: A pilot study. J. Clin. Med. 2020, 9, 369. [Google Scholar] [CrossRef]
- Liu, X.; Mao, B.; Gu, J.; Wu, J.; Cui, S.; Wang, G.; Zhao, J.; Zhang, H.; Chen, W. Blautia-a new functional genus with potential probiotic properties? Gut Microbes 2021, 13, 1875796. [Google Scholar] [CrossRef]
- Niu, Y.; Hu, X.; Song, Y.; Wang, C.; Luo, P.; Ni, S.; Jiao, F.; Qiu, J.; Jiang, W.; Yang, S.; et al. Blautia coccoides is a newly identified bacterium increased by leucine deprivation and has a novel function in improving metabolic disorders. Adv. Sci. 2024, 11, 2309255. [Google Scholar] [CrossRef]
- Ozato, N.; Yamaguchi, T.; Mori, K.; Katashima, M.; Kumagai, M.; Murashita, K.; Katsuragi, Y.; Tamada, Y.; Kakuta, M.; Imoto, S.; et al. Two Blautia species associated with visceral fat accumulation: A one-year longitudinal study. Biology 2022, 11, 318. [Google Scholar] [CrossRef]
- Ozato, N.; Saito, S.; Yamaguchi, T.; Katashima, M.; Tokuda, I.; Sawada, K.; Katsuragi, Y.; Kakuta, M.; Imoto, S.; Ihara, K.; et al. Blautia genus associated with visceral fat accumulation in adults 20–76 years of age. NPJ Biofilms Microbiomes 2019, 5, 28. [Google Scholar] [CrossRef]
- Hosomi, K.; Saito, M.; Park, J.; Murakami, H.; Shibata, N.; Ando, M.; Nagatake, T.; Konishi, K.; Ohno, H.; Tanisawa, K.; et al. Oral administration of Blautia wexlerae ameliorates obesity and type 2 diabetes via metabolic remodeling of the gut microbiota. Nat. Commun. 2022, 13, 4477. [Google Scholar] [CrossRef]
- Yang, J.; Bindels, L.B.; Segura Muñoz, R.R.; Martinez, I.; Walter, J.; Ramer-Tait, A.E.; Rose, D.J. Disparate metabolic responses in mice fed a high-fat diet supplemented with maize-derived non-digestible feruloylated oligo- and polysaccharides are linked to changes in the gut microbiota. PLoS ONE 2016, 11, e0146144. [Google Scholar] [CrossRef]
- Lee, S.M.; Han, H.W.; Yim, S.Y. Beneficial effects of soy milk and fiber on high cholesterol diet-induced alteration of gut microbiota and inflammatory gene expression in rats. Food Funct. 2015, 6, 492–500. [Google Scholar] [CrossRef]
- Parmar, N.R.; Nirmal Kumar, J.I.; Joshi, C.G. Deep insights into carbohydrate metabolism in the rumen of Mehsani buffalo at different diet treatments. Genom. Data 2015, 6, 59–62. [Google Scholar] [CrossRef]
- Aoki, R.; Onuki, M.; Hattori, K.; Ito, M.; Yamada, T.; Kamikado, K.; Kim, Y.G.; Nakamoto, N.; Kimura, I.; Clarke, J.M.; et al. Commensal microbe-derived acetate suppresses NAFLD/NASH development via hepatic FFAR2 signalling in mice. Microbiome 2021, 9, 188. [Google Scholar] [CrossRef]
- Kimura, I.; Ozawa, K.; Inoue, D.; Tsujimoto, G. The gut microbiota suppresses insulin-mediated fat accumulation via the short-chain fatty acid receptor GPR43. Nat. Commun. 2013, 4, 1829. [Google Scholar] [CrossRef]
- Folz, J.; Culver, R.N.; Morales, J.M.; Grembi, J.; Triadafilopoulos, G.; Relman, D.A.; Huang, K.C.; Shalon, D.; Fiehn, O. Human metabolome variation along the upper intestinal tract. Nat. Metab. 2023, 5, 777–788. [Google Scholar] [CrossRef]
- Krishnan, S.; Ding, Y.; Saedi, N.; Choi, M.; Sridharan, G.V.; Sherr, D.H.; Yarmush, M.L.; Alaniz, R.C.; Jayaraman, A.; Lee, K. Gut microbiota-derived tryptophan metabolites modulate inflammatory response in hepatocytes and macrophages. Cell Rep. 2018, 23, 1099–1111. [Google Scholar] [CrossRef]
- Li, H.; Zhang, L.; Li, J.; Wu, Q.; Qian, L.; He, J.; Ni, Y.; Kovatcheva-Datchary, P.; Yuan, R.; Liu, S.; et al. Resistant starch intake facilitates weight loss in humans by reshaping the gut microbiota. Nat. Metab. 2024, 6, 578–597. [Google Scholar] [CrossRef]
- Watanabe, Y.; Saito, Y.; Hara, T.; Tsukuda, N.; Aiyama-Suzuki, Y.; Tanigawa-Yahagi, K.; Kurakawa, T.; Moriyama-Ohara, K.; Matsumoto, S.; Matsuki, T. Xylan utilisation promotes adaptation of Bifidobacterium pseudocatenulatum to the human gastrointestinal tract. ISME Commun. 2021, 1, 62. [Google Scholar] [CrossRef]
- Cerqueira, F.M.; Photenhauer, A.L.; Pollet, R.M.; Brown, H.A.; Koropatkin, N.M. Starch digestion by gut bacteria: Crowdsourcing for carbs. Trends Microbiol. 2020, 28, 95–108. [Google Scholar] [CrossRef]
- Vaugien, L.; Prevots, F.; Roques, C. Bifidobacteria identification based on 16S rRNA and pyruvate kinase partial gene sequence analysis. Anaerobe 2002, 8, 341–344. [Google Scholar] [CrossRef]
- Degnan, B.A.; Macfarlane, G.T. Effect of dilution rate and carbon availability on Bifidobacterium breve fermentation. Appl. Microbiol. Biotechnol. 1994, 40, 800–805. [Google Scholar] [CrossRef]
- Zha, A.; Qi, M.; Deng, Y.; Li, H.; Wang, N.; Wang, C.; Liao, S.; Wan, D.; Xiong, X.; Liao, P.; et al. Gut Bifidobacterium pseudocatenulatum protects against fat deposition by enhancing secondary bile acid biosynthesis. iMeta 2024, 3, e261. [Google Scholar] [CrossRef]
- Song, Q.; Zhang, X.; Liu, W.; Wei, H.; Liang, W.; Zhou, Y.; Ding, Y.; Ji, F.; Ho-Kwan Cheung, A.; Wong, N.; et al. Bifidobacterium pseudolongum-generated acetate suppresses non-alcoholic fatty liver disease-associated hepatocellular carcinoma. J. Hepatol. 2023, 79, 1352–1365. [Google Scholar] [CrossRef]
- Dong, Y.; Meng, F.; Wang, J.; Wei, J.; Zhang, K.; Qin, S.; Li, M.; Wang, F.; Wang, B.; Liu, T.; et al. Desulfovibrio vulgaris flagellin exacerbates colorectal cancer through activating LRRC19/TRAF6/TAK1 pathway. Gut. Microbes 2025, 17, 2446376. [Google Scholar] [CrossRef]
- Doumatey, A.P.; Adeyemo, A.; Zhou, J.; Lei, L.; Adebamowo, S.N.; Adebamowo, C.; Rotimi, C.N. Gut microbiome profiles are associated with type 2 diabetes in urban Africans. Front. Cell. Infect. Microbiol. 2020, 10, 63. [Google Scholar] [CrossRef]
- Qi, Q.; Zhang, H.; Jin, Z.; Wang, C.; Xia, M.; Chen, B.; Lv, B.; Peres Diaz, L.; Li, X.; Feng, R.; et al. Hydrogen sulfide produced by the gut microbiota impairs host metabolism via reducing GLP-1 levels in male mice. Nat. Metab. 2024, 6, 1601–1615. [Google Scholar] [CrossRef]
- Carty, S. Microbial hydrogen sulfide hampers L-cell GLP-1 production. Nat. Rev. Endocrinol. 2024, 20, 570. [Google Scholar] [CrossRef]
- Wright, D.P.; Rosendale, D.I.; Roberton, A.M. Prevotella enzymes involved in mucin oligosaccharide degradation and evidence for a small operon of genes expressed during growth on mucin. FEMS Microbiol. Lett. 2000, 190, 73–79. [Google Scholar] [CrossRef]







| Items 1 | SD | HFD | HFMC | HFCF |
|---|---|---|---|---|
| Ingredients (%) | ||||
| Corn Starch | 55.06 | 18.64 | 14.18 | 14.01 |
| Fish meal (65% CP) | 13.84 | 14.01 | 13.83 | 14.00 |
| Lard | 5.00 | 35.00 | 35.00 | 35.00 |
| Casein | 10.00 | 10.00 | 8.89 | 8.75 |
| Saccharose | 10.00 | 10.00 | 10.00 | 10.00 |
| Wheat Meal | 5.00 | 5.00 | 5.00 | 5.13 |
| Bentonite | 0.00 | 5.00 | 0.00 | 0.00 |
| Microcrystalline Cellulose | 0.00 | 0.00 | 10.00 | 0.00 |
| Cassava Fiber | 0.00 | 0.00 | 0.00 | 10.00 |
| L-Lysine | 0.00 | 0.09 | 0.69 | 0.70 |
| DL-Metonine | 0.30 | 0.35 | 0.50 | 0.50 |
| Limestone | 0.10 | 0.01 | 0.01 | 0.01 |
| Dicalcium Phosphate | 0.10 | 0.30 | 0.30 | 0.30 |
| Sodium Chloride | 0.20 | 0.20 | 0.20 | 0.20 |
| Cholesterol | 0.00 | 1.00 | 1.00 | 1.00 |
| Choline Chloride (50%) | 0.10 | 0.10 | 0.10 | 0.10 |
| Vitamin and Mineral Premix 2 | 0.30 | 0.30 | 0.30 | 0.30 |
| Total | 100.00 | 100.00 | 100.00 | 100.00 |
| Calculated Nutrient Content 3 | ||||
| ME (kcal/kg) | 3714.06 | 4708.30 | 4708.30 | 4713.08 |
| Crude Protein (%) | 18.32 | 18.32 | 18.33 | 18.32 |
| SDF (%) | 0.04 | 0.04 | 0.04 | 2.33 |
| IDF (%) | 0.31 | 0.31 | 10.31 | 7.93 |
| TDF (%) | 0.34 | 0.34 | 10.34 | 10.26 |
| Lysine (%) | 1.55 | 1.56 | 1.52 | 1.54 |
| Methionine (%) | 0.88 | 0.87 | 0.84 | 0.84 |
| Calcium (%) | 0.63 | 0.64 | 0.63 | 0.64 |
| Nonphytate Phosphorus (%) | 0.51 | 0.51 | 0.50 | 0.50 |
| Gene | Forward Primer | Reverse Primer |
|---|---|---|
| MGAT2 | ACTGAAGCAGCAGGAGTGTC | GTCAAGGCTAGCCCCATGTT |
| NPC1L1 | TGAGGACCTTTGCCTTGACC | GTTTCGGTGGGGGCAGATT |
| CD36 | GGAACTGTGGGCTCATTGCT | CAACTTCCCTTTTGATTGTCTTCTC |
| GPR43 | TGTTCAGTTCCCTCAATGCCA | CAGGATTGCGGATCAGTAGCA |
| FABP2 | GAGCTCGGTGTAAACTTTCCCT | CCTCTCGGACAGCAATCAGC |
| GAPDH | CCTCGTCCCGTAGACAAAATG | TGAGGTCAATGAAGGGGTCGT |
Disclaimer/Publisher’s Note: The statements, opinions and data contained in all publications are solely those of the individual author(s) and contributor(s) and not of MDPI and/or the editor(s). MDPI and/or the editor(s) disclaim responsibility for any injury to people or property resulting from any ideas, methods, instructions or products referred to in the content. |
© 2025 by the authors. Licensee MDPI, Basel, Switzerland. This article is an open access article distributed under the terms and conditions of the Creative Commons Attribution (CC BY) license (https://creativecommons.org/licenses/by/4.0/).
Share and Cite
Yang, Y.; Lei, F.; Liu, L.; Chen, Y.; Li, Q.; Long, J.; Zhang, Z.; Guo, A. Cassava Fiber Prevents High-Fat Diet-Induced Obesity in Mice Through Gut Microbiota Restructuring. Foods 2025, 14, 4121. https://doi.org/10.3390/foods14234121
Yang Y, Lei F, Liu L, Chen Y, Li Q, Long J, Zhang Z, Guo A. Cassava Fiber Prevents High-Fat Diet-Induced Obesity in Mice Through Gut Microbiota Restructuring. Foods. 2025; 14(23):4121. https://doi.org/10.3390/foods14234121
Chicago/Turabian StyleYang, Yajin, Fuhong Lei, Lily Liu, Yanhong Chen, Qingqing Li, Jieming Long, Zubing Zhang, and Aiwei Guo. 2025. "Cassava Fiber Prevents High-Fat Diet-Induced Obesity in Mice Through Gut Microbiota Restructuring" Foods 14, no. 23: 4121. https://doi.org/10.3390/foods14234121
APA StyleYang, Y., Lei, F., Liu, L., Chen, Y., Li, Q., Long, J., Zhang, Z., & Guo, A. (2025). Cassava Fiber Prevents High-Fat Diet-Induced Obesity in Mice Through Gut Microbiota Restructuring. Foods, 14(23), 4121. https://doi.org/10.3390/foods14234121

