Effects of Pine Pollen Polysaccharides and Sulfated Polysaccharides on Ulcerative Colitis in Mice by Regulating Th17/Treg
Abstract
1. Introduction
2. Materials and Methods
2.1. Materials and Reagents
2.2. Preparation of PPM60−III and SPPM60−III
2.3. Animal Experiment
2.4. Assessment of DAI (Disease Activity Index)
2.5. Sample Collection
2.6. Flow Cytometry
2.7. Histopathological Experiment
2.8. Determination of Inflammatory Factors
2.9. Nuclear Magnetic Metabolomics
2.10. Microbiota Sequencing Analysis
2.11. Electron Microscope Analysis
2.12. Statistical Analysis
3. Results
3.1. Selection of Polysaccharide Components and Infrared Spectral Detection
3.2. Construction and Symptom Improvement in UC Mice
3.3. Flow Cytometry Analysis and Determination of Inflammatory Cytokines
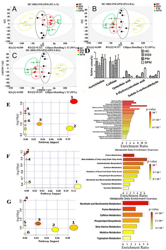
3.4. Analysis of Serum 1H-NMR and Metabolic Pathway
3.5. The Effects of PPM60−III and SPPM60−III on Intestinal Microflora of UC Mice
4. Discussion
5. Conclusions
Author Contributions
Funding
Data Availability Statement
Conflicts of Interest
References
- Ungaro, R.; Mehandru, S.; Allen, P.B.; Peyrin-Biroulet, L.; Colombel, J.F. Ulcerative colitis. Lancet 2017, 389, 1756–1770. [Google Scholar] [CrossRef] [PubMed]
- Fumery, M.; Singh, S.; Dulai, P.S.; Gower-Rousseau, C.; Peyrin-Biroulet, L.; Sandborn, W.J. Natural History of Adult Ulcerative Colitis in Population-based Cohorts: A Systematic Review. Clin. Gastroenterol. Hepatol. 2018, 16, 343–356. [Google Scholar] [CrossRef]
- Rubin, D.T.; Ananthakrishnan, A.N.; Siegel, C.A.; Sauer, B.G.; Long, M.D. ACG Clinical Guideline: Ulcerative Colitis in Adults. Am. J. Gastroenterol. 2019, 114, 384–413. [Google Scholar] [CrossRef]
- Abdalla, M.; Landerholm, K.; Andersson, P.; Andersson, R.E.; Myrelid, P. Risk of Rectal Cancer After Colectomy for Patients With Ulcerative Colitis: A National Cohort Study. Clin. Gastroenterol. Hepatol. 2017, 15, 1055–1060. [Google Scholar] [CrossRef] [PubMed]
- Nishida, A.; Inoue, R.; Inatomi, O.; Bamba, S.; Naito, Y.; Andoh, A. Gut microbiota in the pathogenesis of inflammatory bowel disease. Clin. J. Gastroenterol. 2018, 11, 1–10. [Google Scholar] [CrossRef]
- Luo, X.; Yue, B.; Yu, Z.; Ren, Y.; Zhang, J.; Ren, J.; Wang, Z.; Dou, W. Obacunone Protects Against Ulcerative Colitis in Mice by Modulating Gut Microbiota, Attenuating TLR4/NF-κB Signaling Cascades, and Improving Disrupted Epithelial Barriers. Front. Microbiol. 2020, 11, 497. [Google Scholar] [CrossRef]
- Bianchi, E.; Rogge, L. The IL-23/IL-17 pathway in human chronic inflammatory diseases-new insight from genetics and targeted therapies. Genes Immun. 2019, 20, 415–425. [Google Scholar] [CrossRef]
- de Jong, R.J.; Ohnmacht, C. Defining Dysbiosis in Inflammatory Bowel Disease. Immunity 2019, 50, 8–10. [Google Scholar] [CrossRef]
- Gui, X.; Li, J.; Ueno, A.; Iacucci, M.; Qian, J.; Ghosh, S. Histopathological Features of Inflammatory Bowel Disease are Associated With Different CD4+ T Cell Subsets in Colonic Mucosal Lamina Propria. J. Crohn’s Colitis 2018, 12, 1448–1458. [Google Scholar] [CrossRef]
- Luo, A.; Leach, S.T.; Barres, R.; Hesson, L.B.; Grimm, M.C.; Simar, D. The Microbiota and Epigenetic Regulation of T Helper 17/Regulatory T Cells: In Search of a Balanced Immune System. Front. Immunol. 2017, 8, 417. [Google Scholar] [CrossRef]
- Cui, H.; Cai, Y.; Wang, L.; Jia, B.; Li, J.; Zhao, S.; Chu, X.; Lin, J.; Zhang, X.; Bian, Y.; et al. Berberine Regulates Treg/Th17 Balance to Treat Ulcerative Colitis Through Modulating the Gut Microbiota in the Colon. Front. Pharmacol. 2018, 9, 571. [Google Scholar] [CrossRef] [PubMed]
- Liu, C.; Li, Y.; Chen, Y.; Huang, S.; Wang, X.; Luo, S.; Su, Y.; Zhou, L.; Luo, X. Baicalein Restores the Balance of Th17/Treg Cells via Aryl Hydrocarbon Receptor to Attenuate Colitis. Mediat. Inflamm. 2020, 2020, 5918587. [Google Scholar] [CrossRef] [PubMed]
- Moschen, A.R.; Tilg, H.; Raine, T. IL-12, IL-23 and IL-17 in IBD: Immunobiology and therapeutic targeting. Nat. Rev. Gastroenterol. Hepatol. 2019, 16, 185–196. [Google Scholar] [CrossRef]
- Chizzolini, C.; Dufour, A.M.; Brembilla, N.C. Is there a role for IL-17 in the pathogenesis of systemic sclerosis? Immunol. Lett. 2018, 195, 61–67. [Google Scholar] [CrossRef]
- Mohammadnia-Afrouzi, M.; Hosseini, A.Z.; Khalili, A.; Abediankenari, S.; Amari, A.; Aghili, B.; Nataj, H.H. Altered microRNA Expression and Immunosuppressive Cytokine Production by Regulatory T Cells of Ulcerative Colitis Patients. Immunol. Investig. 2016, 45, 63–74. [Google Scholar] [CrossRef] [PubMed]
- Zhu, L.; Shi, T.; Zhong, C.; Wang, Y.; Chang, M.; Liu, X. IL-10 and IL-10 Receptor Mutations in Very Early Onset Inflammatory Bowel Disease. Gastroenterol. Res. 2017, 10, 65–69. [Google Scholar] [CrossRef] [PubMed]
- Fantini, M.C.; Monteleone, G. Update on the Therapeutic Efficacy of Tregs in IBD: Thumbs up or Thumbs down? Inflamm. Bowel Dis. 2017, 23, 1682–1688. [Google Scholar] [CrossRef]
- Wang, X.; Li, D.; Zhang, Y.; Wu, S.; Tang, F. Costus root granules improve ulcerative colitis through regulation of TGF-β mediation of the PI3K/AKT signaling pathway. Exp. Ther. Med. 2018, 15, 4477–4484. [Google Scholar] [CrossRef]
- Ihara, S.; Hirata, Y.; Koike, K. TGF-β in inflammatory bowel disease: A key regulator of immune cells, epithelium, and the intestinal microbiota. J. Gastroenterol. 2017, 52, 777–787. [Google Scholar] [CrossRef]
- Clough, J.N.; Omer, O.S.; Tasker, S.; Lord, G.M.; Irving, P.M. Regulatory T-cell therapy in Crohn’s disease: Challenges and advances. Gut 2020, 69, 942–952. [Google Scholar] [CrossRef]
- Ding, Y.; Ding, K.; Tan, Y.; Huang, S.; Li, M.; Cai, M.; Song, Y.; Zhang, S. Effect of Kuijie Gailiang Prescription Regulating Th17/Treg Balance on Intestinal Inflammatory Response in DSS Mice. J. Nanjing Univ. Tradit. Chin. Med. 2019, 35, 297–302. [Google Scholar]
- Song, Y. Based on the Intestinal Flora and Treg/TH17 to Explore the Mechanism of Kuijie Enema Fluid II to Improve the Intestinal Inflammatory Response in DSS Mice. Master’s Thesis, Nanjing University of Chinese Medicine, Nanjing, China, 2020. [Google Scholar]
- Li, P.; Wei, R.; Wu, Z.; Zhang, D. Function and Research Progress of Th17 /Treg Cells and Their Related Cytokines in Pathogenesis of Ulcerative Colitis. World Sci. Technol. Res. Dev. 2017, 39, 194–197. [Google Scholar]
- Yao, J.; Wei, C.; Wang, J.Y.; Zhang, R.; Li, Y.X.; Wang, L.S. Effect of resveratrol on Treg/Th17 signaling and ulcerative colitis treatment in mice. World J. Gastroenterol. 2015, 21, 6572–6581. [Google Scholar] [CrossRef]
- Gong, Y.; Lin, Y.; Zhao, N.; He, X.; Lu, A.; Wei, W.; Jiang, M. The Th17/Treg Immune Imbalance in Ulcerative Colitis Disease in a Chinese Han Population. Mediat. Inflamm. 2016, 2016, 7089137. [Google Scholar] [CrossRef]
- Chang, Z.; Liu, Q.; Li, Q. Research progress on function of pine pollen and its processing and utilization. Cereals Oils 2020, 33, 20–22. [Google Scholar]
- Geng, Y.; Xing, L.; Sun, M.; Su, F. Immunomodulatory effects of sulfated polysaccharides of pine pollen on mouse macrophages. Int. J. Biol. Macromol. 2016, 91, 846–855. [Google Scholar] [CrossRef] [PubMed]
- Chu, H.L.; Mao, H.; Feng, W.; Liu, J.W.; Geng, Y. Effects of sulfated polysaccharide from Masson pine (Pinus massoniana) pollen on the proliferation and cell cycle of HepG2 cells. Int. J. Biol. Macromol. 2013, 55, 104–108. [Google Scholar] [CrossRef]
- Wang, X.; Sun, Y.; Zhao, Y.; Ding, Y.; Zhang, X.; Kong, L.; Li, Z.; Guo, Q.; Zhao, L. Oroxyloside prevents dextran sulfate sodium-induced experimental colitis in mice by inhibiting NF-κB pathway through PPARγactivation. Biochem. Pharmacol. 2016, 106, 70–81. [Google Scholar] [CrossRef]
- Murano, M.; Maemura, K.; Hirata, I.; Toshina, K.; Nishikawa, T.; Hamamoto, N.; Sasaki, S.; Saitoh, O.; Katsu, K. Therapeutic effect of intracolonically administered nuclear factor kappa B (p65) antisense oligonucleotide on mouse dextran sulphate sodium (DSS)-induced colitis. Clin. Exp. Immunol. 2000, 120, 51–58. [Google Scholar] [CrossRef]
- Sawa, S.; Lochner, M.; Satoh-Takayama, N.; Dulauroy, S.; Bérard, M.; Kleinschek, M.; Cua, D.; Di Santo, J.P.; Eberl, G. RORγt+ innate lymphoid cells regulate intestinal homeostasis by integrating negative signals from the symbiotic microbiota. Nat. Immunol. 2011, 12, 320–326. [Google Scholar] [CrossRef]
- Ma, S.; Chang, H.; Cheng, D.; Li, H.; Li, L.; Li, X.; Lu, Y. Serum metabolomics reasearch of Tiansi Liquid on chronic stress rats utilizing NMR metabolomics. Chin. Tradit. Herb. Drugs 2018, 49, 5358–5367. [Google Scholar]
- Wu, S.; Zhang, L.; Gong, M.; Wang, S.; Liang, S.; Zou, Z. Metabonomic Study on Acute Hepatic Injury Induced by Diosbulbin B in Mice. China Pharm. 2018, 29, 3046–3050. [Google Scholar]
- Zhou, H.; Zhang, H.; Wang, Y.; Sun, M. Efficacy and related mechanism of Saccharomyces boulardii on experimental colitis in mice. Chin. J. Dig. 2017, 37, 265–267. [Google Scholar]
- Huang, W. Effect of LBP on the Balance of Th1/Th2 and Th17/Treg Cells in DSS Induced Colitis Mice. Master’s Thesis, Ningxia Medical University, Yinchuan, China, 2017. [Google Scholar]
- Fu, Z.; Wang, L.; Ge, H. Experimental study of the aloe polysaccharides relieving enteritis by regulating Th17/Treg cell balance. Chin. Arch. Gen. Surg. (Electron. Ed.) 2019, 13, 435–440. [Google Scholar]
- Niu, X.; Shang, H.; Chen, S.; Chen, R.; Huang, J.; Miao, Y.; Cui, W.; Wang, H.; Sha, Z.; Peng, D.; et al. Effects of Pinus massoniana pollen polysaccharides on intestinal microenvironment and colitis in mice. Food Funct. 2021, 12, 252–266. [Google Scholar] [CrossRef] [PubMed]
- Daniluk, U.; Daniluk, J.; Kucharski, R.; Kowalczyk, T.; Pietrowska, K.; Samczuk, P.; Filimoniuk, A.; Kretowski, A.; Lebensztejn, D.; Ciborowski, M. Untargeted Metabolomics and Inflammatory Markers Profiling in Children With Crohn’s Disease and Ulcerative Colitis-A Preliminary Study. Inflamm. Bowel Dis. 2019, 25, 1120–1128. [Google Scholar] [CrossRef] [PubMed]
- Kolho, K.L.; Pessia, A.; Jaakkola, T.; de Vos, W.M.; Velagapudi, V. Faecal and Serum Metabolomics in Paediatric Inflammatory Bowel Disease. J. Crohns Colitis 2017, 11, 321–334. [Google Scholar] [CrossRef]
- Joseph, A.M.; Monticelli, L.A.; Sonnenberg, G.F. Metabolic regulation of innate and adaptive lymphocyte effector responses. Immunol. Rev. 2018, 286, 137–147. [Google Scholar] [CrossRef]
- Cluxton, D.; Petrasca, A.; Moran, B.; Fletcher, J.M. Differential Regulation of Human Treg and Th17 Cells by Fatty Acid Synthesis and Glycolysis. Front. Immunol. 2019, 10, 115. [Google Scholar] [CrossRef] [PubMed]
- Gerriets, V.A.; Kishton, R.J.; Nichols, A.G.; Macintyre, A.N.; Inoue, M.; Ilkayeva, O.; Winter, P.S.; Liu, X.; Priyadharshini, B.; Slawinska, M.E.; et al. Metabolic programming and PDHK1 control CD4+ T cell subsets and inflammation. J. Clin. Investig. 2015, 125, 194–207. [Google Scholar] [CrossRef]
- Fitzpatrick, M.; Young, S.P. Metabolomics—A novel window into inflammatory disease. Swiss Med. Wkly. 2013, 143, w13743. [Google Scholar] [CrossRef] [PubMed]
- Geiger, R.; Rieckmann, J.C.; Wolf, T.; Basso, C.; Feng, Y.; Fuhrer, T.; Kogadeeva, M.; Picotti, P.; Meissner, F.; Mann, M.; et al. L-Arginine Modulates T Cell Metabolism and Enhances Survival and Anti-tumor Activity. Cell 2016, 167, 829–842. [Google Scholar] [CrossRef] [PubMed]
- Baldissera, M.D.; Souza, C.F.; Doleski, P.H.; Zeppenfeld, C.C.; Descovi, S.; Da Silva, A.S.; Baldisserotto, B. Xanthine oxidase activity exerts pro-oxidative and pro-inflammatory effects in serum of silver catfish fed with a diet contaminated with aflatoxin B1. J. Fish Dis. 2018, 41, 1153–1158. [Google Scholar] [CrossRef] [PubMed]
- Martin, F.P.; Rezzi, S.; Philippe, D.; Tornier, L.; Messlik, A.; Hölzlwimmer, G.; Baur, P.; Quintanilla-Fend, L.; Loh, G.; Blaut, M.; et al. Metabolic assessment of gradual development of moderate experimental colitis in IL-10 deficient mice. J. Proteome Res. 2009, 8, 2376–2387. [Google Scholar] [CrossRef] [PubMed]
- Stock, C.; Schilling, T.; Schwab, A.; Eder, C. Lysophosphatidylcholine stimulates IL-1 beta release from microglia via a P2X7 receptor-independent mechanism. J. Immunol. 2006, 177, 8560–8568. [Google Scholar] [CrossRef]
- Penberthy, W.T. Nicotinamide adenine dinucleotide biology and disease. Curr. Pharm. Des. 2009, 15, 1–2. [Google Scholar] [CrossRef]
- Ma, Y.; Bao, Y.; Wang, S.; Li, T.; Chang, X.; Yang, G.; Meng, X. Anti-Inflammation Effects and Potential Mechanism of Saikosaponins by Regulating Nicotinate and Nicotinamide Metabolism and Arachidonic Acid Metabolism. Inflammation 2016, 39, 1453–1461. [Google Scholar] [CrossRef]
- Caubet, M.S.; Elbast, W.; Dubuc, M.C.; Brazier, J.L. Analysis of urinary caffeine metabolites by HPLC-DAD: The use of metabolic ratios to assess CYP1A2 enzyme activity. J. Pharm. Biomed. Anal. 2002, 27, 261–270. [Google Scholar] [CrossRef]
- Zheng, W.; Song, H.; Luo, Z.; Wu, H.; Chen, L.; Wang, Y.; Cui, H.; Zhang, Y.; Wang, B.; Li, W.; et al. Acetylcholine ameliorates colitis by promoting IL-10 secretion of monocytic myeloid-derived suppressor cells through the nAChR/ERK pathway. Proc. Natl. Acad. Sci. USA 2021, 118, e2017762118. [Google Scholar] [CrossRef]
- Chen, Y.; Zhang, L.; Hong, G.; Huang, C.; Qian, W.; Bai, T.; Song, J.; Song, Y.; Hou, X. Probiotic mixtures with aerobic constituent promoted the recovery of multi-barriers in DSS-induced chronic colitis. Life Sci. 2020, 240, 117089. [Google Scholar] [CrossRef]
- Karl, J.P.; Hatch, A.M.; Arcidiacono, S.M.; Pearce, S.C.; Pantoja-Feliciano, I.G.; Doherty, L.A.; Soares, J.W. Effects of Psychological, Environmental and Physical Stressors on the Gut Microbiota. Front. Microbiol. 2018, 9, 2013. [Google Scholar] [CrossRef] [PubMed]
- Chen, D.; Wu, J.; Jin, D.; Wang, B.; Cao, H. Fecal microbiota transplantation in cancer management: Current status and perspectives. Int. J. Cancer 2019, 145, 2021–2031. [Google Scholar] [CrossRef] [PubMed]
- Pei, L.Y.; Ke, Y.S.; Zhao, H.H.; Liu, W.Z.; Wang, L.; Jia, C.; Shi, M.N.; Fu, Q.H.; Cui, J.; Li, S.C. Regulatory effect of Garidisan on dysbiosis of the gut microbiota in the mouse model of ulcerative colitis induced by dextran sulfate sodium. BMC Complement. Altern. Med. 2019, 19, 329. [Google Scholar] [CrossRef] [PubMed]
- Dahal, R.H.; Kim, S.; Kim, Y.K.; Kim, E.S.; Kim, J. Insight into gut dysbiosis of patients with inflammatory bowel disease and ischemic colitis. Front. Microbiol. 2023, 14, 1174832. [Google Scholar] [CrossRef] [PubMed]
- Ciccia, F.; Guggino, G.; Rizzo, A.; Alessandro, R.; Luchetti, M.M.; Milling, S.; Saieva, L.; Cypers, H.; Stampone, T.; Di Benedetto, P.; et al. Dysbiosis and zonulin upregulation alter gut epithelial and vascular barriers in patients with ankylosing spondylitis. Ann. Rheum. Dis. 2017, 76, 1123–1132. [Google Scholar] [CrossRef] [PubMed]
- El Asmar, R.; Panigrahi, P.; Bamford, P.; Berti, I.; Not, T.; Coppa, G.V.; Catassi, C.; Fasano, A. Host-dependent zonulin secretion causes the impairment of the small intestine barrier function after bacterial exposure. Gastroenterology 2002, 123, 1607–1615. [Google Scholar] [CrossRef]
- Wu, M.; Li, P.; An, Y.; Ren, J.; Yan, D.; Cui, J.; Li, D.; Li, M.; Wang, M.; Zhong, G. Phloretin ameliorates dextran sulfate sodium-induced ulcerative colitis in mice by regulating the gut microbiota. Pharmacol. Res. 2019, 150, 104489. [Google Scholar] [CrossRef]
- Li, F.; Han, Y.; Cai, X.; Gu, M.; Sun, J.; Qi, C.; Goulette, T.; Song, M.; Li, Z.; Xiao, H. Dietary resveratrol attenuated colitis and modulated gut microbiota in dextran sulfate sodium-treated mice. Food Funct. 2020, 11, 1063–1073. [Google Scholar] [CrossRef]
- Wu, H.J.; Ivanov, I.I.; Darce, J.; Hattori, K.; Shima, T.; Umesaki, Y.; Littman, D.R.; Benoist, C.; Mathis, D. Gut-residing segmented filamentous bacteria drive autoimmune arthritis via T helper 17 cells. Immunity 2010, 32, 815–827. [Google Scholar] [CrossRef]
- Gaboriau-Routhiau, V.; Rakotobe, S.; Lécuyer, E.; Mulder, I.; Lan, A.; Bridonneau, C.; Rochet, V.; Pisi, A.; De Paepe, M.; Brandi, G.; et al. The key role of segmented filamentous bacteria in the coordinated maturation of gut helper T cell responses. Immunity 2009, 31, 677–689. [Google Scholar] [CrossRef]
- Round, J.L.; Mazmanian, S.K. Inducible Foxp3+ regulatory T-cell development by a commensal bacterium of the intestinal microbiota. Proc. Natl. Acad. Sci. USA 2010, 107, 12204–12209. [Google Scholar] [CrossRef] [PubMed]
- Ivanov, I.I.; Atarashi, K.; Manel, N.; Brodie, E.L.; Shima, T.; Karaoz, U.; Wei, D.; Goldfarb, K.C.; Santee, C.A.; Lynch, S.V.; et al. Induction of intestinal Th17 cells by segmented filamentous bacteria. Cell 2009, 139, 485–498. [Google Scholar] [CrossRef] [PubMed]
- Atarashi, K.; Nishimura, J.; Shima, T.; Umesaki, Y.; Yamamoto, M.; Onoue, M.; Yagita, H.; Ishii, N.; Evans, R.; Honda, K.; et al. ATP drives lamina propria T(H)17 cell differentiation. Nature 2008, 455, 808–812. [Google Scholar] [CrossRef] [PubMed]
- Round, J.L.; Lee, S.M.; Li, J.; Tran, G.; Jabri, B.; Chatila, T.A.; Mazmanian, S.K. The Toll-like receptor 2 pathway establishes colonization by a commensal of the human microbiota. Science 2011, 332, 974–977. [Google Scholar] [CrossRef]
- Fu, J.; Li, G.; Li, X.; Song, S.; Cheng, L.; Rui, B.; Jiang, L. Gut commensal Alistipes as a potential pathogenic factor in colorectal cancer. Discov. Oncol. 2024, 15, 473–485. [Google Scholar] [CrossRef]
- Abraham, C.; Cho, J.H. IL-23 and autoimmunity: New insights into the pathogenesis of inflammatory bowel disease. Annu. Rev. Med. 2009, 60, 97–110. [Google Scholar] [CrossRef] [PubMed]
- Liu, W.; Jiang, Q.; Xue, S.; Hui, W.; Kong, W.; Zhang, M.; Gao, F. Clinical characteristics of ulcerative colitis patients with different types of Helicobacter pylori infection. Microbiol. Spectr. 2024, 12, e0355423. [Google Scholar] [CrossRef]
- Chung, L.; Orberg, E.T.; Geis, A.L.; Chan, J.L.; Fu, K.; DeStefano Shields, C.E.; Dejea, C.M.; Fathi, P.; Chen, J.; Finard, B.B.; et al. Bacteroides fragilis Toxin Coordinates a Pro-carcinogenic Inflammatory Cascade via Targeting of Colonic Epithelial Cells. Cell Host Microbe 2018, 23, 203–214. [Google Scholar] [CrossRef]
- Dejea, C.M.; Fathi, P.; Craig, J.M.; Boleij, A.; Taddese, R.; Geis, A.L.; Wu, X.; DeStefano Shields, C.E.; Hechenbleikner, E.M.; Huso, D.L.; et al. Patients with familial adenomatous polyposis harbor colonic biofilms containing tumorigenic bacteria. Science 2018, 359, 592–597. [Google Scholar] [CrossRef]
- Omenetti, S.; Pizarro, T.T. The Treg/Th17 Axis: A Dynamic Balance Regulated by the Gut Microbiome. Front. Immunol. 2015, 6, 639. [Google Scholar] [CrossRef]
- Keshteli, A.H.; Millan, B.; Madsen, K.L. Pretreatment with antibiotics may enhance the efficacy of fecal microbiota transplantation in ulcerative colitis: A meta-analysis. Mucosal Immunol. 2017, 10, 565–566. [Google Scholar] [CrossRef] [PubMed]
- Chen, G.L.; Zhang, Y.; Wang, W.Y.; Ji, X.L.; Meng, F.; Xu, P.S.; Yang, N.M.; Ye, F.Q.; Bo, X.C. Partners of patients with ulcerative colitis exhibit a biologically relevant dysbiosis in fecal microbial metacommunities. World J. Gastroenterol. 2017, 23, 4624–4631. [Google Scholar] [CrossRef] [PubMed]
- Yang, H.; Mirsepasi-Lauridsen, H.C.; Struve, C.; Allaire, J.M.; Sivignon, A.; Vogl, W.; Bosman, E.S.; Ma, C.; Fotovati, A.; Reid, G.S.; et al. Ulcerative Colitis-associated E. coli pathobionts potentiate colitis in susceptible hosts. Gut Microbes 2020, 12, 1847976. [Google Scholar] [CrossRef] [PubMed]
- Kwon, H.K.; Lee, C.G.; So, J.S.; Chae, C.S.; Hwang, J.S.; Sahoo, A.; Nam, J.H.; Rhee, J.H.; Hwang, K.C.; Im, S.H. Generation of regulatory dendritic cells and CD4+Foxp3+ T cells by probiotics administration suppresses immune disorders. Proc. Natl. Acad. Sci. USA 2010, 107, 2159–2164. [Google Scholar] [CrossRef]
- Din, A.U.; Hassan, A.; Zhu, Y.; Zhang, K.; Wang, Y.; Li, T.; Wang, Y.; Wang, G. Inhibitory effect of Bifidobacterium bifidum ATCC 29521 on colitis and its mechanism. J. Nutr. Biochem. 2020, 79, 108353. [Google Scholar] [CrossRef]
- Han, L.; Jin, H.; Zhou, L.; Zhang, X.; Fan, Z.; Dai, M.; Lin, Q.; Huang, F.; Xuan, L.; Zhang, H.; et al. Intestinal Microbiota at Engraftment Influence Acute Graft-Versus-Host Disease via the Treg/Th17 Balance in Allo-HSCT Recipients. Front. Immunol. 2018, 9, 669. [Google Scholar] [CrossRef]
- Wang, H.; He, Y.; Dang, D.; Zhao, Y.; Zhao, J.; Lu, W. Gut Microbiota-Derived Tryptophan Metabolites Alleviate Allergic Asthma Inflammation in Ovalbumin-Induced Mice. Foods 2024, 13, 1336–1343. [Google Scholar] [CrossRef]
- Reichardt, N.; Duncan, S.H.; Young, P.; Belenguer, A.; McWilliam Leitch, C.; Scott, K.P.; Flint, H.J.; Louis, P. Phylogenetic distribution of three pathways for propionate production within the human gut microbiota. ISME J. 2014, 8, 1323–1335. [Google Scholar] [CrossRef]
- Hosseini, E.; Grootaert, C.; Verstraete, W.; Van de Wiele, T. Propionate as a health-promoting microbial metabolite in the human gut. Nutr. Rev. 2011, 69, 245–258. [Google Scholar] [CrossRef]
- Kakiyama, G.; Pandak, W.M.; Gillevet, P.M.; Hylemon, P.B.; Heuman, D.M.; Daita, K.; Takei, H.; Muto, A.; Nittono, H.; Ridlon, J.M.; et al. Modulation of the fecal bile acid profile by gut microbiota in cirrhosis. J. Hepatol. 2013, 58, 949–955. [Google Scholar] [CrossRef]
- Tie, Y.; Huang, Y.; Chen, R.; Li, L.; Chen, M.; Zhang, S. Current insights on the roles of gut microbiota in inflammatory bowel disease-associated extra-intestinal manifestations: Pathophysiology and therapeutic targets. Gut Microbes 2023, 15, 2265028. [Google Scholar] [CrossRef] [PubMed]








| DAI Score | Weight Loss | Stool Consistency | Occult/Gross Bleeding |
|---|---|---|---|
| 0 | 0 | Normal | Normal |
| 1 | 1~5% | ||
| 2 | 5~10% | Loose | Guiac (+) |
| 3 | 10~15% | ||
| 4 | >15% | Diarrhoea | Gross bleeding |
| Name | Shifts | VIP | Trend |
|---|---|---|---|
| N, N-Dimethylformamide | 7.920 (s), 3.010 (d) | 1.34 | ↑ |
| L-Glutamine | 3.766 (t), 2.446 (m), 2.125 (m) | 1.34 | ↑ |
| Succinic acid | 2.393 (s) | 1.32 | ↑ |
| L-Methionine | 3.851 (dd), 2.631 (t), 2.157 (m) | 1.31 | ↑ |
| Undecanoic acid | 1.527 (t), 1.270 (t), 0.850 (t) | 1.32 | ↑ |
| Alpha-lipoic acid | 3.585 (m), 3.197 (m), 3.128 (m), 2.478 (m), 2.387 (t) | 1.31 | ↑ |
| Acetylcholine | 3.75 (t), 3.23 (s) | 1.31 | ↑ |
| Cholesteryl sulfate | 5.280 (m), 3.840 (m), 2.373 (m), 0.651 (m) | 1.32 | ↑ |
| Caffeine | 7.510 (s), 3.410 (s), 4.000 (s) | 1.31 | ↓ |
| Name | Shifts | VIP | Trend |
|---|---|---|---|
| 6-Hydroxynicotinic acid | 8.083 (d), 6.604 (d) | 1.16 | ↑ |
| Glutaconic acid | 6.651 (dt), 5.858 (dt), 3.073 (dd) | 1.16 | ↑ |
| Dopamine | 6.900 (d), 6.748 (d), 2.867 (t) | 1.16 | ↑ |
| Acetyl-L-carnitine | 2.13 (dd), 2.61 (dd), 3.61 (d) | 1.16 | ↑ |
| Caffeine | 7.510 (s), 3.410 (s), 4.000 (s) | 1.16 | ↑ |
| Xanthosine | 7.871 (s), 5.845 (d), 4.690 (t), 4.385 (dd), 3.817 (m) | 1.15 | ↑ |
| Acetylcholine | 3.75 (t), 3.23 (s) | 1.16 | ↑ |
| Indole-3-carboxaldehyde carboxaldehyde | 5.280 (m), 3.840 (m), 2.373 (m), 0.651 (m) | 1.16 | ↑ |
| Quinolinic acid | 7.43 (dd), 8.00 (dd), 8.44 (dd) | 1.16 | ↓ |
| Name | Shifts | VIP | Trend |
|---|---|---|---|
| 6-Hydroxynicotinic acid | 8.083 (d), 6.604 (d) | 1.62 | ↑ |
| Trigonelline | 9.114 (s), 8.826 (m), 8.072 (m), 4.428 (s) | 1.61 | ↑ |
| L-Carnosine | 8.015 (s), 4.466 (q), 3.216 (t), 3.095 (m), 2.672 (q) | 1.60 | ↑ |
| Nicotinic acid | 8.927 (s), 8.593 (d) 8.235 (t), 7.504 (d) | 1.60 | ↑ |
| Caffeine | 7.510 (s), 3.410 (s), 4.000 (s) | 1.60 | ↑ |
| Hypoxanthine | 8.200 (s), 8.170 (s) | 1.61 | ↑ |
| Acetylcholine | 3.75 (t), 3.23 (s) | 1.59 | ↑ |
| Indole-3-carboxaldehyde | 5.280 (m), 3.840 (m), 2.373 (m), 0.651 (m) | 1.62 | ↑ |
| Quinolinic acid | 7.43 (dd), 8.00 (dd), 8.44 (dd) | 1.61 | ↓ |
Disclaimer/Publisher’s Note: The statements, opinions and data contained in all publications are solely those of the individual author(s) and contributor(s) and not of MDPI and/or the editor(s). MDPI and/or the editor(s) disclaim responsibility for any injury to people or property resulting from any ideas, methods, instructions or products referred to in the content. |
© 2024 by the authors. Licensee MDPI, Basel, Switzerland. This article is an open access article distributed under the terms and conditions of the Creative Commons Attribution (CC BY) license (https://creativecommons.org/licenses/by/4.0/).
Share and Cite
Wang, Z.; Li, Z.; Wang, H.; Wu, Q.; Geng, Y. Effects of Pine Pollen Polysaccharides and Sulfated Polysaccharides on Ulcerative Colitis in Mice by Regulating Th17/Treg. Foods 2024, 13, 3183. https://doi.org/10.3390/foods13193183
Wang Z, Li Z, Wang H, Wu Q, Geng Y. Effects of Pine Pollen Polysaccharides and Sulfated Polysaccharides on Ulcerative Colitis in Mice by Regulating Th17/Treg. Foods. 2024; 13(19):3183. https://doi.org/10.3390/foods13193183
Chicago/Turabian StyleWang, Zhanjiang, Zhenxiang Li, Hanyue Wang, Qiu Wu, and Yue Geng. 2024. "Effects of Pine Pollen Polysaccharides and Sulfated Polysaccharides on Ulcerative Colitis in Mice by Regulating Th17/Treg" Foods 13, no. 19: 3183. https://doi.org/10.3390/foods13193183
APA StyleWang, Z., Li, Z., Wang, H., Wu, Q., & Geng, Y. (2024). Effects of Pine Pollen Polysaccharides and Sulfated Polysaccharides on Ulcerative Colitis in Mice by Regulating Th17/Treg. Foods, 13(19), 3183. https://doi.org/10.3390/foods13193183

