Isolation and Characterization of Two Novel Lytic Bacteriophages against Salmonella typhimurium and Their Biocontrol Potential in Food Products
Abstract
1. Introduction
2. Materials and Methods
2.1. Bacterial Strains and Growth Conditions
2.2. Phage Isolation, Purification, and Propagation
2.3. Morphological Observation of Phage by Transmission Electron Microscopy (TEM)
2.4. DNA Extraction and Genome Analysis
2.5. Efficiencies of Plaquing
2.6. Phage Stability Test
2.7. One-Step Growth Experiment
2.8. Growth Inhibition Experiment
2.9. Biocontrol Effect of the Isolated Phages against Salmonella in Food
2.10. Statistical Analysis
3. Results
3.1. Isolation and Characterization of Phage SPYS_1 and SPYS_2
3.1.1. Isolation of Salmonella Phages
3.1.2. Morphology Analysis by TEM Imaging
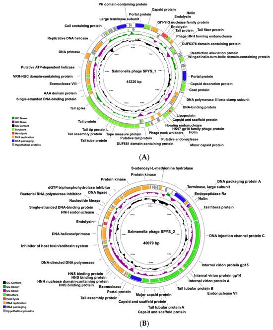
3.1.3. Genome Analysis of Salmonella Phage SPYS_1 and SPYS_2
3.1.4. Host Range Analysis
3.1.5. Phage SPYS_1 and SPYS_2 Stability
3.2. Growth Characteristics of Salmonella Phages
3.2.1. One-Step Growth Curve Experiment
3.2.2. Growth Inhibition Experiment
3.3. Food Applications of Salmonella Phages
3.3.1. The Biocontrol Effect of Salmonella Phages in Milk
3.3.2. The Biocontrol Effect of Salmonella Phage in Chicken Tender
4. Discussion
5. Conclusions
Supplementary Materials
Author Contributions
Funding
Institutional Review Board Statement
Informed Consent Statement
Data Availability Statement
Conflicts of Interest
References
- Romero-Calle, D.X.; Pedrosa-Silva, F.; Ribeiro Tomé, L.M.; Fonseca, V.; Guimarães Benevides, R.; de Oliveira Santos, L.T.S.; de Oliveira, T.; da Costa, M.M.; Alcantara, L.C.J.; de Carvalho Azevedo, V.A. Molecular Characterization of Salmonella Phage Wara Isolated from River Water in Brazil. Microorganisms 2023, 11, 1837. [Google Scholar] [CrossRef] [PubMed]
- Ehuwa, O.; Jaiswal, A.K.; Jaiswal, S. Salmonella, food safety and food handling practices. Foods 2021, 10, 907. [Google Scholar] [CrossRef] [PubMed]
- Mohammed, M.; Casjens, S.R.; Millard, A.D.; Harrison, C.; Gannon, L.; Chattaway, M.A. Genomic analysis of Anderson typing phages of Salmonella typhimrium: Towards understanding the basis of bacteria-phage interaction. Sci. Rep. 2023, 13, 10484. [Google Scholar] [CrossRef] [PubMed]
- Ruvalcaba-Gómez, J.M.; Villagrán, Z.; Valdez-Alarcón, J.J.; Martínez-Núñez, M.; Gomez-Godínez, L.J.; Ruesga-Gutiérrez, E.; Anaya-Esparza, L.M.; Arteaga-Garibay, R.I.; Villarruel-López, A. Non-antibiotics strategies to control Salmonella infection in poultry. Animals 2022, 12, 102. [Google Scholar] [CrossRef] [PubMed]
- Yan, T.; Liang, L.; Yin, P.; Zhou, Y.; Mahdy Sharoba, A.; Lu, Q.; Dong, X.; Liu, K.; Connerton, I.F.; Li, J. Application of a novel phage LPSEYT for biological control of Salmonella in foods. Microorganisms 2020, 8, 400. [Google Scholar] [CrossRef]
- Zhang, Y.; Ding, Y.; Li, W.; Zhu, W.; Wang, J.; Wang, X. Application of a novel lytic podoviridae phage Pu20 for biological control of drug-resistant Salmonella in liquid eggs. Pathogens 2021, 10, 34. [Google Scholar] [CrossRef] [PubMed]
- Wang, X.; Biswas, S.; Paudyal, N.; Pan, H.; Li, X.; Fang, W.; Yue, M. Antibiotic resistance in Salmonella typhimurium isolates recovered from the food chain through national antimicrobial resistance monitoring system between 1996 and 2016. Front. Microbiol. 2019, 10, 985. [Google Scholar] [CrossRef]
- Galán, J.E. Salmonella typhimurium and inflammation: A pathogen-centric affair. Nat. Rev. Microbiol. 2021, 19, 716–725. [Google Scholar] [CrossRef]
- Park, H.; Kim, J.; Kim, H.; Cho, E.; Park, H.; Jeon, B.; Ryu, S. Characterization of the lytic phage MSP1 for the inhibition of multidrug-resistant Salmonella enterica serovars Thompson and its biofilm. Int. J. Food Microbiol. 2023, 385, 110010. [Google Scholar] [CrossRef]
- Roasto, M.; Bonardi, S.; Mäesaar, M.; Alban, L.; Gomes-Neves, E.; Vieira-Pinto, M.; Vågsholm, I.; Elias, T.; Lindegaard, L.L.; Blagojevic, B. Salmonella enterica prevalence, serotype diversity, antimicrobial resistance and control in the European pork production chain. Trends Food Sci. Technol. 2023, 131, 210–219. [Google Scholar] [CrossRef]
- Majowicz, S.E.; Musto, J.; Scallan, E.; Angulo, F.J.; Kirk, M.; O’Brien, S.J.; Jones, T.F.; Fazil, A.; Hoekstra, R.M.; Studies, I.C.o.E.D.B.o.I. The global burden of nontyphoidal Salmonella gastroenteritis. Clin. Infect. Dis. 2010, 50, 882–889. [Google Scholar] [CrossRef] [PubMed]
- Islam, M.S.; Hu, Y.; Mizan, M.F.R.; Yan, T.; Nime, I.; Zhou, Y.; Li, J. Characterization of Salmonella phage LPST153 that effectively targets most prevalent Salmonella serovars. Microorganisms 2020, 8, 1089. [Google Scholar] [CrossRef]
- Hoffmann, S.; Batz, M.B.; Morris, J.G., Jr. Annual cost of illness and quality-adjusted life year losses in the United States due to 14 foodborne pathogens. J. Food Prot. 2012, 75, 1292–1302. [Google Scholar] [CrossRef] [PubMed]
- Economic Research Service. Department of Agriculture (USDA). 2021. Available online: https://www.ers.usda.gov/data-products/cost-estimates-of-foodborne-illnesses.aspx (accessed on 22 March 2024).
- Cao, Y.; Ma, R.; Li, Z.; Mao, X.; Li, Y.; Wu, Y.; Wang, L.; Han, K.; Li, L.; Ma, D. Broad-Spectrum Salmonella Phages PSE-D1 and PST-H1 Controls Salmonella in Foods. Viruses 2022, 14, 2647. [Google Scholar] [CrossRef] [PubMed]
- Shang, Y.; Sun, Q.; Chen, H.; Wu, Q.; Chen, M.; Yang, S.; Du, M.; Zha, F.; Ye, Q.; Zhang, J. Isolation and characterization of a novel Salmonella phage vB_SalP_TR2. Front. Microbiol. 2021, 12, 664810. [Google Scholar] [CrossRef] [PubMed]
- Sukjoi, C.; Buddhasiri, S.; Tantibhadrasapa, A.; Kaewsakhorn, T.; Phothaworn, P.; Nale, J.Y.; Lopez-Garcia, A.V.; AbuOun, M.; Anjum, M.F.; Malik, D.J. Therapeutic effects of oral administration of lytic Salmonella phages in a mouse model of non-typhoidal salmonellosis. Front. Microbiol. 2022, 13, 955136. [Google Scholar] [CrossRef] [PubMed]
- Bai, J.; Jeon, B.; Ryu, S. Effective inhibition of Salmonella Typhimurium in fresh produce by a phage cocktail targeting multiple host receptors. Food Microbiol. 2019, 77, 52–60. [Google Scholar] [CrossRef] [PubMed]
- Huang, C.; Shi, J.; Ma, W.; Li, Z.; Wang, J.; Li, J.; Wang, X. Isolation, characterization, and application of a novel specific Salmonella bacteriophage in different food matrices. Food Res. Int. 2018, 111, 631–641. [Google Scholar] [CrossRef] [PubMed]
- Li, C.; Wang, Y.; Wang, J.; Wang, X. Properties of a Novel Salmonella Phage L66 and Its Application Based on Electrochemical Sensor-Combined AuNPs to Detect Salmonella. Foods 2022, 11, 2836. [Google Scholar] [CrossRef]
- Perera, M.N.; Abuladze, T.; Li, M.; Woolston, J.; Sulakvelidze, A. Bacteriophage cocktail significantly reduces or eliminates Listeria monocytogenes contamination on lettuce, apples, cheese, smoked salmon and frozen foods. Food Microbiol. 2015, 52, 42–48. [Google Scholar] [CrossRef]
- Moye, Z.; Woolston, J.; Sulakvelidze, A. Bacteriophage applications for food production and processing. Viruses 2018, 10, 205. [Google Scholar] [CrossRef] [PubMed]
- Pires, D.P.; Costa, A.R.; Pinto, G.; Meneses, L.; Azeredo, J. Current challenges and future opportunities of phage therapy. FEMS Microbiol. Rev. 2020, 44, 684–700. [Google Scholar] [CrossRef] [PubMed]
- Song, Y.; Peters, T.L.; Bryan, D.W.; Hudson, L.K.; Denes, T.G. Characterization of a Novel Group of Listeria Phages That Target Serotype 4b Listeria monocytogenes. Viruses 2021, 13, 671. [Google Scholar] [CrossRef]
- Guo, Y.; Li, J.; Islam, M.S.; Yan, T.; Zhou, Y.; Liang, L.; Connerton, I.F.; Deng, K.; Li, J. Application of a novel phage vB_SalS-LPSTLL for the biological control of Salmonella in foods. Food Res. Int. 2021, 147, 110492. [Google Scholar] [CrossRef] [PubMed]
- Chen, Y.; Chen, Y.; Shi, C.; Huang, Z.; Zhang, Y.; Li, S.; Li, Y.; Ye, J.; Yu, C.; Li, Z. SOAPnuke: A MapReduce acceleration-supported software for integrated quality control and preprocessing of high-throughput sequencing data. Gigascience 2018, 7, gix120. [Google Scholar] [CrossRef]
- Li, H.; Durbin, R. Fast and accurate short read alignment with Burrows–Wheeler transform. Bioinformatics 2009, 25, 1754–1760. [Google Scholar] [CrossRef] [PubMed]
- Li, D.; Luo, R.; Liu, C.-M.; Leung, C.-M.; Ting, H.-F.; Sadakane, K.; Yamashita, H.; Lam, T.-W. MEGAHIT v1. 0: A fast and scalable metagenome assembler driven by advanced methodologies and community practices. Methods 2016, 102, 3–11. [Google Scholar] [CrossRef]
- Nayfach, S.; Camargo, A.P.; Schulz, F.; Eloe-Fadrosh, E.; Roux, S.; Kyrpides, N.C. CheckV assesses the quality and completeness of metagenome-assembled viral genomes. Nat. Biotechnol. 2021, 39, 578–585. [Google Scholar] [CrossRef] [PubMed]
- Mihara, T.; Nishimura, Y.; Shimizu, Y.; Nishiyama, H.; Yoshikawa, G.; Uehara, H.; Hingamp, P.; Goto, S.; Ogata, H. Linking virus genomes with host taxonomy. Viruses 2016, 8, 66. [Google Scholar] [CrossRef] [PubMed]
- Shang, J.; Tang, X.; Sun, Y. PhaTYP: Predicting the lifestyle for bacteriophages using BERT. Brief. Bioinform. 2023, 24, bbac487. [Google Scholar] [CrossRef] [PubMed]
- Richter, M.; Rosselló-Móra, R.; Oliver Glöckner, F.; Peplies, J. JSpeciesWS: A web server for prokaryotic species circumscription based on pairwise genome comparison. Bioinformatics 2016, 32, 929–931. [Google Scholar] [CrossRef]
- Kurtz, S.; Phillippy, A.; Delcher, A.L.; Smoot, M.; Shumway, M.; Antonescu, C.; Salzberg, S.L. Versatile and open software for comparing large genomes. Genome Biol. 2004, 5, R12. [Google Scholar] [CrossRef]
- Richter, M.; Rosselló-Móra, R. Shifting the genomic gold standard for the prokaryotic species definition. Proc. Natl. Acad. Sci. USA 2009, 106, 19126–19131. [Google Scholar] [CrossRef]
- Brettin, T.; Davis, J.J.; Disz, T.; Edwards, R.A.; Gerdes, S.; Olsen, G.J.; Olson, R.; Overbeek, R.; Parrello, B.; Pusch, G.D. RASTtk: A modular and extensible implementation of the RAST algorithm for building custom annotation pipelines and annotating batches of genomes. Sci. Rep. 2015, 5, 8365. [Google Scholar] [CrossRef] [PubMed]
- Grant, J.R.; Enns, E.; Marinier, E.; Mandal, A.; Herman, E.K.; Chen, C.-y.; Graham, M.; Van Domselaar, G.; Stothard, P. Proksee: In-depth characterization and visualization of bacterial genomes. Nucleic Acids Res. 2023, 51, W484–W492. [Google Scholar] [CrossRef]
- Peters, T.L.; Song, Y.; Bryan, D.W.; Hudson, L.K.; Denes, T.G. Mutant and recombinant phages selected from in vitro coevolution conditions overcome phage-resistant Listeria monocytogenes. Appl. Environ. Microbiol. 2020, 86, e02138-20. [Google Scholar] [CrossRef]
- Kolde, R. Pheatmap: Pretty Heatmaps (Version 1.0.12). 2019. Available online: https://rdrr.io/cran/pheatmap/ (accessed on 22 March 2024).
- Xiang, Y.; Li, W.; Song, F.; Yang, X.; Zhou, J.; Yu, H.; Ji, X.; Wei, Y. Biological characteristics and whole-genome analysis of the Enterococcus faecalis phage PEf771. Can. J. Microbiol. 2020, 66, 505–520. [Google Scholar] [CrossRef]
- Zhu, H.; Sydor, A.M.; Boddy, K.C.; Coyaud, E.; Laurent, E.M.; Au, A.; Tan, J.M.; Yan, B.-R.; Moffat, J.; Muise, A.M. Salmonella exploits membrane reservoirs for invasion of host cells. Nat. Commun. 2024, 15, 3120. [Google Scholar] [CrossRef]
- Redwan Haque, A.; Sarker, M.; Das, R.; Azad, M.A.K.; Hasan, M.M. A review on antibiotic residue in foodstuffs from animal source: Global health risk and alternatives. Int. J. Environ. Anal. Chem. 2023, 103, 3704–3721. [Google Scholar] [CrossRef]
- Oh, J.-H.; Park, M.-K. Recent trends in Salmonella outbreaks and emerging technology for biocontrol of Salmonella using phages in foods: A review. J. Microbiol. Biotechnol. 2017, 27, 2075–2088. [Google Scholar] [CrossRef]
- Song, Y.; Peters, T.L.; Bryan, D.W.; Hudson, L.K.; Denes, T.G. Homburgvirus LP-018 Has a Unique Ability to Infect Phage-Resistant Listeria monocytogenes. Viruses 2019, 11, 1166. [Google Scholar] [CrossRef]
- Ribeiro, J.M.; Pereira, G.N.; Durli Junior, I.; Teixeira, G.M.; Bertozzi, M.M.; Verri, W.A., Jr.; Kobayashi, R.K.T.; Nakazato, G. Comparative analysis of effectiveness for phage cocktail development against multiple Salmonella serovars and its biofilm control activity. Sci. Rep. 2023, 13, 13054. [Google Scholar] [CrossRef]
- Zalewska-Piątek, B. Phage therapy—Challenges, opportunities and future prospects. Pharmaceuticals 2023, 16, 1638. [Google Scholar] [CrossRef]
- Dennehy, J.J.; Abedon, S.T. Phage infection and lysis. In Bacteriophages: Biology, Technology, Therapy; Springer: Berlin/Heidelberg, Germany, 2021; pp. 341–383. [Google Scholar]
- Gummalla, V.S.; Zhang, Y.; Liao, Y.-T.; Wu, V.C. The role of temperate phages in bacterial pathogenicity. Microorganisms 2023, 11, 541. [Google Scholar] [CrossRef] [PubMed]
- Hibstu, Z.; Belew, H.; Akelew, Y.; Mengist, H.M. Phage therapy: A different approach to fight bacterial infections. Biol. Targets Ther. 2022, 16, 173–186. [Google Scholar] [CrossRef]
- García-Anaya, M.C.; Sepúlveda, D.R.; Rios-Velasco, C.; Zamudio-Flores, P.B.; Sáenz-Mendoza, A.I.; Acosta-Muñiz, C.H. The role of food compounds and emerging technologies on phage stability. Innov. Food Sci. Emerg. Technol. 2020, 64, 102436. [Google Scholar] [CrossRef]
- Jończyk-Matysiak, E.; Łodej, N.; Kula, D.; Owczarek, B.; Orwat, F.; Międzybrodzki, R.; Neuberg, J.; Bagińska, N.; Weber-Dąbrowska, B.; Górski, A. Factors determining phage stability/activity: Challenges in practical phage application. Expert Rev. Anti-Infect. Ther. 2019, 17, 583–606. [Google Scholar] [CrossRef]
- Rode, T.M.; Axelsson, L.; Granum, P.E.; Heir, E.; Holck, A.; L’Abée-Lund, T.M. High stability of Stx2 phage in food and under food-processing conditions. Appl. Environ. Microbiol. 2011, 77, 5336–5341. [Google Scholar] [CrossRef]
- Souza, V.G.L.; Rodrigues, C.; Valente, S.; Pimenta, C.; Pires, J.R.A.; Alves, M.M.; Santos, C.F.; Coelhoso, I.M.; Fernando, A.L. Eco-friendly ZnO/Chitosan bionanocomposites films for packaging of fresh poultry meat. Coatings 2020, 10, 110. [Google Scholar] [CrossRef]
- Fox, P.; Uniacke-Lowe, T.; McSweeney, P.; O’Mahony, J.; Fox, P.; Uniacke-Lowe, T.; McSweeney, P.; O’Mahony, J. Physical properties of milk. In Dairy Chemistry and Biochemistry; Springer: Berlin/Heidelberg, Germany, 2015; pp. 321–343. [Google Scholar]
- Kropinski, A.M. Practical advice on the one-step growth curve. Bacteriophages Methods Protoc. 2018, 3, 41–47. [Google Scholar]
- Laanto, E.; Bamford, J.K.; Laakso, J.; Sundberg, L.-R. Phage-driven loss of virulence in a fish pathogenic bacterium. PLoS ONE 2012, 7, e53157. [Google Scholar] [CrossRef] [PubMed]
- Egido, J.E.; Costa, A.R.; Aparicio-Maldonado, C.; Haas, P.-J.; Brouns, S.J. Mechanisms and clinical importance of bacteriophage resistance. FEMS Microbiol. Rev. 2022, 46, fuab048. [Google Scholar] [CrossRef] [PubMed]
- Yuan, Y.; Wang, L.; Li, X.; Tan, D.; Cong, C.; Xu, Y. Efficacy of a phage cocktail in controlling phage resistance development in multidrug resistant Acinetobacter baumannii. Virus Res. 2019, 272, 197734. [Google Scholar] [CrossRef]
- Li, N.; Zeng, Y.; Wang, M.; Bao, R.; Chen, Y.; Li, X.; Pan, J.; Zhu, T.; Hu, B.; Tan, D. Characterization of phage resistance and their impacts on bacterial fitness in Pseudomonas aeruginosa. Microbiol. Spectr. 2022, 10, e02072-22. [Google Scholar] [CrossRef] [PubMed]
- Shen, K.; Shu, M.; Zhong, C.; Zhao, Y.; Bao, S.; Pan, H.; Wang, S.; Wu, G. Characterization of a broad-spectrum endolysin rLysJNwz and its utility against Salmonella in foods. Appl. Microbiol. Biotechnol. 2023, 107, 3229–3241. [Google Scholar] [CrossRef] [PubMed]
- Jiang, Y.; Xu, D.; Wang, L.; Qu, M.; Li, F.; Tan, Z.; Yao, L. Characterization of a broad-spectrum endolysin LysSP1 encoded by a Salmonella bacteriophage. Appl. Microbiol. Biotechnol. 2021, 105, 5461–5470. [Google Scholar] [CrossRef] [PubMed]
- Liu, B.; Guo, Q.; Li, Z.; Guo, X.; Liu, X. Bacteriophage endolysin: A powerful weapon to control bacterial biofilms. Protein J. 2023, 42, 463–476. [Google Scholar] [CrossRef]
- Gill, J.; Sabour, P.; Leslie, K.; Griffiths, M. Bovine whey proteins inhibit the interaction of Staphylococcus aureus and bacteriophage K. J. Appl. Microbiol. 2006, 101, 377–386. [Google Scholar] [CrossRef]







| Strain ID Number | Species | Serovar |
|---|---|---|
| ATCC14028 a | Salmonella enterica | Typhimurium |
| CMCC50115 b | Salmonella enterica | Typhimurium |
| CMCC50220 | Salmonella enterica | Typhimurium |
| CICC21484 c | Salmonella enterica | Typhimurium |
| ATCC25241 | Salmonella enterica | Typhimurium |
| CICC10437 | Salmonella enterica | Paratyphi B |
| CICC21501 | Salmonella enterica | Paratyphi A |
| CICC10871 | Salmonella enterica | Typhi |
| CVCC3378 d | Salmonella enterica | Typhi |
| CICC21510 | Salmonella enterica | Gallinarum |
| CVCC3383 | Salmonella enterica | choleraesuis |
| CVCC503 | Salmonella enterica | choleraesuis |
| CVCC79102 | Salmonella enterica | choleraesuis |
| Average Nucleotide Identity (ANI; %) | ||||||||||||||
|---|---|---|---|---|---|---|---|---|---|---|---|---|---|---|
| [Aligned Nucleotides (%)] | ||||||||||||||
| Phage | Salmonella Phage SPYS_1 | Salmonella Phage D10 | Salmonella Phage INT55 | Salmonella Phage INT59 | Salmonella Phage LPST10 | Salmonella Phage Pu29 | Salmonella Phage SeSz-2 | Salmonella Phage Seszw_1 | Salmonella Phage Sezh_1 | Salmonella Phage Skate | Salmonella Phage VB_StyS_BS5 | Salmonella Virus KFS-SE2 | Salmonella Virus SeLz-2 | Salmonella Virus VSt472 |
| Salmonella phage SPYS_1 | - | 90.92 [62.28] | 86.55 [61.69] | 86.54 [61.69] | 90.79 [62.22] | 90.92 [61.95] | 90.16 [64.57] | 89.97 [66.89] | 86.68 [60.14] | 91.73 [70.66] | 90.44 [57.74] | 85.61 [63.45] | 92.40 [62.44] | 89.25 [62.16] |
| Salmonella phage D10 | 88.24 [64.04] | - | 86.85 [56.20] | 86.79 [56.29] | 92.06 [65.88] | 100.00 [96.61] | 95.89 [79.98] | 86.50 [57.25] | 87.62 [60.69] | 87.71 [64.18] | 90.68 [67.81] | 87.13 [64.56] | 87.41 [54.14] | 90.69 [61.76] |
| Salmonella phage INT55 | 86.47 [65.56] | 87.57 [62.10] | - | 99.99 [99.61] | 88.82 [68.45] | 87.61 [61.23] | 87.89 [67.42] | 88.14 [67.21] | 86.13 [61.98] | 87.08 [67.95] | 89.52 [65.07] | 87.18 [68.99] | 87.45 [57.17] | 88.45 [60.53] |
| Salmonella phage INT59 | 86.46 [66.92] | 87.34 [62.62] | 99.99 [99.51] | - | 88.81 [68.49] | 87.37 [61.77] | 87.62 [67.92] | 87.49 [70.03] | 86.15 [62.15] | 86.93 [68.22] | 89.55 [65.19] | 86.99 [69.41] | 87.30 [57.52] | 88.39 [60.68] |
| Salmonella phage LPST10 | 89.81 [61.02] | 92.23 [67.97] | 88.81 [65.11] | 88.76 [65.21] | - | 92.09 [65.83] | 88.94 [60.96] | 88.67 [59.67] | 88.99 [76.03] | 88.43 [61.55] | 96.15 [76.45] | 88.67 [62.56] | 87.77 [55.11] | 93.14 [71.09] |
| Salmonella phage Pu29 | 88.90 [63.67] | 100.00 [95.49] | 86.95 [60.78] | 86.91 [60.86] | 92.47 [71.73] | - | 96.09 [78.63] | 87.82 [59.46] | 87.85 [67.82] | 87.45 [69.63] | 91.41 [67.23] | 87.34 [69.24] | 86.52 [62.33] | 91.11 [67.31] |
| Salmonella phage SeSz-2 | 89.16 [64.47] | 96.21 [78.67] | 87.27 [66.00] | 87.27 [66.00] | 89.41 [60.00] | 96.65 [78.81] | - | 88.42 [55.32] | 89.12 [64.18] | 88.19 [65.47] | 88.84 [61.54] | 85.98 [67.25] | 89.52 [58.40] | 89.81 [64.11] |
| Salmonella phage Seszw_1 | 90.01 [64.77] | 86.87 [61.59] | 88.71 [64.64] | 88.71 [64.64] | 88.25 [63.39] | 86.81 [61.66] | 88.62 [60.34] | - | 85.58 [60.95] | 92.64 [63.00] | 89.80 [66.80] | 87.78 [57.04] | 91.54 [59.30] | 89.39 [61.75] |
| Salmonella phage Sezh_1 | 87.71 [50.51] | 88.30 [60.43] | 86.48 [55.42] | 86.47 [55.42] | 89.60 [70.04] | 88.30 [60.43] | 89.11 [57.38] | 86.42 [51.38] | - | 86.02 [51.05] | 88.15 [60.33] | 85.16 [56.80] | 86.27 [48.01] | 88.61 [54.67] |
| Salmonella phage Skate | 92.20 [60.35] | 88.22 [60.64] | 87.03 [64.68] | 87.02 [64.68] | 88.95 [63.53] | 88.22 [60.64] | 88.64 [62.56] | 92.13 [64.21] | 87.18 [59.28] | - | 89.18 [64.69] | 88.63 [67.24] | 94.04 [68.61] | 88.13 [63.38] |
| Salmonella phage VB_StyS_BS5 | 88.19 [58.04] | 90.38 [64.26] | 87.70 [63.60] | 87.70 [63.60] | 96.13 [71.57] | 90.38 [64.26] | 88.26 [60.02] | 90.78 [59.74] | 88.99 [61.59] | 88.19 [62.60] | - | 88.23 [59.28] | 87.03 [55.37] | 93.19 [68.73] |
| Salmonella virus KFS-SE2 | 86.12 [62.27] | 86.91 [64.62] | 87.89 [61.05] | 87.89 [61.05] | 88.13 [61.15] | 86.89 [64.40] | 86.78 [58.75] | 88.79 [57.26] | 85.89 [59.72] | 88.01 [63.17] | 87.77 [61.69] | - | 86.28 [60.54] | 87.99 [70.52] |
| Salmonella virus SeLz-2 | 92.35 [72.76] | 86.69 [65.50] | 87.10 [62.86] | 87.09 [62.88] | 87.80 [63.43] | 86.83 [65.32] | 88.25 [68.80] | 90.81 [69.33] | 85.42 [63.24] | 97.03 [69.27] | 87.55 [62.56] | 84.51 [68.18] | - | 87.52 [65.90] |
| Salmonella virus VSt472 | 87.44 [64.95] | 90.62 [62.27] | 87.69 [59.84] | 87.68 [59.86] | 93.20 [67.32] | 90.62 [62.27] | 89.14 [64.05] | 88.95 [62.93] | 90.33 [58.56] | 87.66 [59.73] | 93.31 [68.72] | 87.57 [67.33] | 88.29 [55.12] | - |
| Average Nucleotide Identity (ANI; %) | |||||||||||
|---|---|---|---|---|---|---|---|---|---|---|---|
| [Aligned Nucleotides (%)] | |||||||||||
| Phage | Salmonella Phage SPYS_2 | Salmonella Phage BP12A | Salmonella Phage BSP161 | Salmonella Phage JSS1 | Salmonella Phage JSS2 | Salmonella Phage LPST144 | Salmonella Phage SWJM-03 | Salmonella Phage vB_SalM_PC127 | Salmonella Phage vB_SalM-LPST153 | Salmonella Phage vB_SalS_PC192 | Salmonella Phage vB_STy-RN5i1 |
| Salmonella phage SPYS_2 | - | 86.74 [84.07] | 91.05 [75.45] | 88.03 [77.62] | 86.76 [80.64] | 85.75 [84.83] | 86.03 [84.34] | 92.26 [85.41] | 85.80 [84.22] | 92.44 [84.09] | 92.66 [80.65] |
| Salmonella phage BP12A | 87.28 [79.49] | - | 87.56 [76.22] | 87.97 [85.26] | 88.16 [81.13] | 92.91 [86.28] | 93.31 [88.56] | 86.80 [78.24] | 92.90 [85.68] | 86.79 [79.29] | 87.11 [81.96] |
| Salmonella phage BSP161 | 91.36 [74.39] | 89.11 [77.05] | - | 89.72 [77.03] | 88.09 [80.16] | 87.42 [80.73] | 88.06 [79.44] | 90.50 [72.16] | 87.38 [79.90] | 90.74 [74.27] | 92.15 [73.23] |
| Salmonella phage JSS1 | 88.94 [74.91] | 88.23 [81.27] | 89.55 [77.63] | - | 89.81 [79.11] | 87.16 [75.00] | 87.16 [80.56] | 89.09 [66.30] | 87.19 [74.42] | 89.17 [67.05] | 88.73 [72.27] |
| Salmonella phage JSS2 | 87.46 [80.40] | 88.41 [87.44] | 87.10 [85.71] | 89.01 [88.48] | - | 91.37 [92.20] | 89.79 [87.07] | 87.66 [77.04] | 91.41 [91.95] | 87.68 [77.64] | 87.56 [76.49] |
| Salmonella phage LPST144 | 86.56 [84.96] | 93.48 [88.06] | 86.04 [83.84] | 86.90 [80.17] | 90.85 [92.70] | - | 96.17 [89.41] | 86.15 [77.64] | 99.98 [98.80] | 86.50 [79.26] | 87.11 [77.63] |
| Salmonella phage SWJM-03 | 86.30 [82.15] | 93.34 [88.32] | 86.59 [82.79] | 87.22 [87.15] | 89.19 [85.24] | 95.88 [89.61] | - | 86.17 [80.35] | 95.86 [88.57] | 86.16 [81.14] | 86.72 [81.34] |
| Salmonella phage vB_SalM_PC127 | 91.94 [82.76] | 87.39 [79.43] | 90.94 [69.92] | 88.35 [73.08] | 87.05 [74.35] | 85.72 [79.38] | 85.84 [81.54] | - | 85.74 [79.31] | 99.96 [97.96] | 91.09 [79.41] |
| Salmonella phage vB_SalM-LPST153 | 85.72 [84.58] | 93.67 [88.30] | 87.79 [77.39] | 86.71 [76.30] | 91.35 [91.04] | 99.98 [97.86] | 96.42 [88.85] | 86.77 [79.92] | - | 86.88 [79.81] | 87.20 [77.22] |
| Salmonella phage vB_SalS_PC192 | 91.70 [89.43] | 87.27 [83.04] | 90.14 [78.61] | 88.26 [77.75] | 88.27 [78.64] | 86.37 [83.22] | 86.26 [82.50] | 99.97 [95.91] | 86.38 [82.65] | - | 90.85 [86.30] |
| Salmonella phage vB_STy-RN5i1 | 91.84 [85.73] | 87.31 [80.43] | 91.35 [75.17] | 89.44 [73.66] | 88.43 [70.11] | 87.10 [75.84] | 87.16 [80.68] | 91.14 [82.36] | 87.11 [75.80] | 91.27 [81.86] | - |
Disclaimer/Publisher’s Note: The statements, opinions and data contained in all publications are solely those of the individual author(s) and contributor(s) and not of MDPI and/or the editor(s). MDPI and/or the editor(s) disclaim responsibility for any injury to people or property resulting from any ideas, methods, instructions or products referred to in the content. |
© 2024 by the authors. Licensee MDPI, Basel, Switzerland. This article is an open access article distributed under the terms and conditions of the Creative Commons Attribution (CC BY) license (https://creativecommons.org/licenses/by/4.0/).
Share and Cite
Song, Y.; Gu, W.; Hu, Y.; Zhang, B.; Wang, J.; Sun, Y.; Fu, W.; Li, X.; Xing, X.; Wang, S. Isolation and Characterization of Two Novel Lytic Bacteriophages against Salmonella typhimurium and Their Biocontrol Potential in Food Products. Foods 2024, 13, 3103. https://doi.org/10.3390/foods13193103
Song Y, Gu W, Hu Y, Zhang B, Wang J, Sun Y, Fu W, Li X, Xing X, Wang S. Isolation and Characterization of Two Novel Lytic Bacteriophages against Salmonella typhimurium and Their Biocontrol Potential in Food Products. Foods. 2024; 13(19):3103. https://doi.org/10.3390/foods13193103
Chicago/Turabian StyleSong, Yaxiong, Wentao Gu, Yaozhong Hu, Bowei Zhang, Jin Wang, Yi Sun, Wenhui Fu, Xinyang Li, Xiaolong Xing, and Shuo Wang. 2024. "Isolation and Characterization of Two Novel Lytic Bacteriophages against Salmonella typhimurium and Their Biocontrol Potential in Food Products" Foods 13, no. 19: 3103. https://doi.org/10.3390/foods13193103
APA StyleSong, Y., Gu, W., Hu, Y., Zhang, B., Wang, J., Sun, Y., Fu, W., Li, X., Xing, X., & Wang, S. (2024). Isolation and Characterization of Two Novel Lytic Bacteriophages against Salmonella typhimurium and Their Biocontrol Potential in Food Products. Foods, 13(19), 3103. https://doi.org/10.3390/foods13193103

