Shear Bond Strengths of Composite Resin Bonded to MIH-Affected Hard Tissues with Different Adhesives and Pre-Treatments
Abstract
1. Introduction
2. Methods
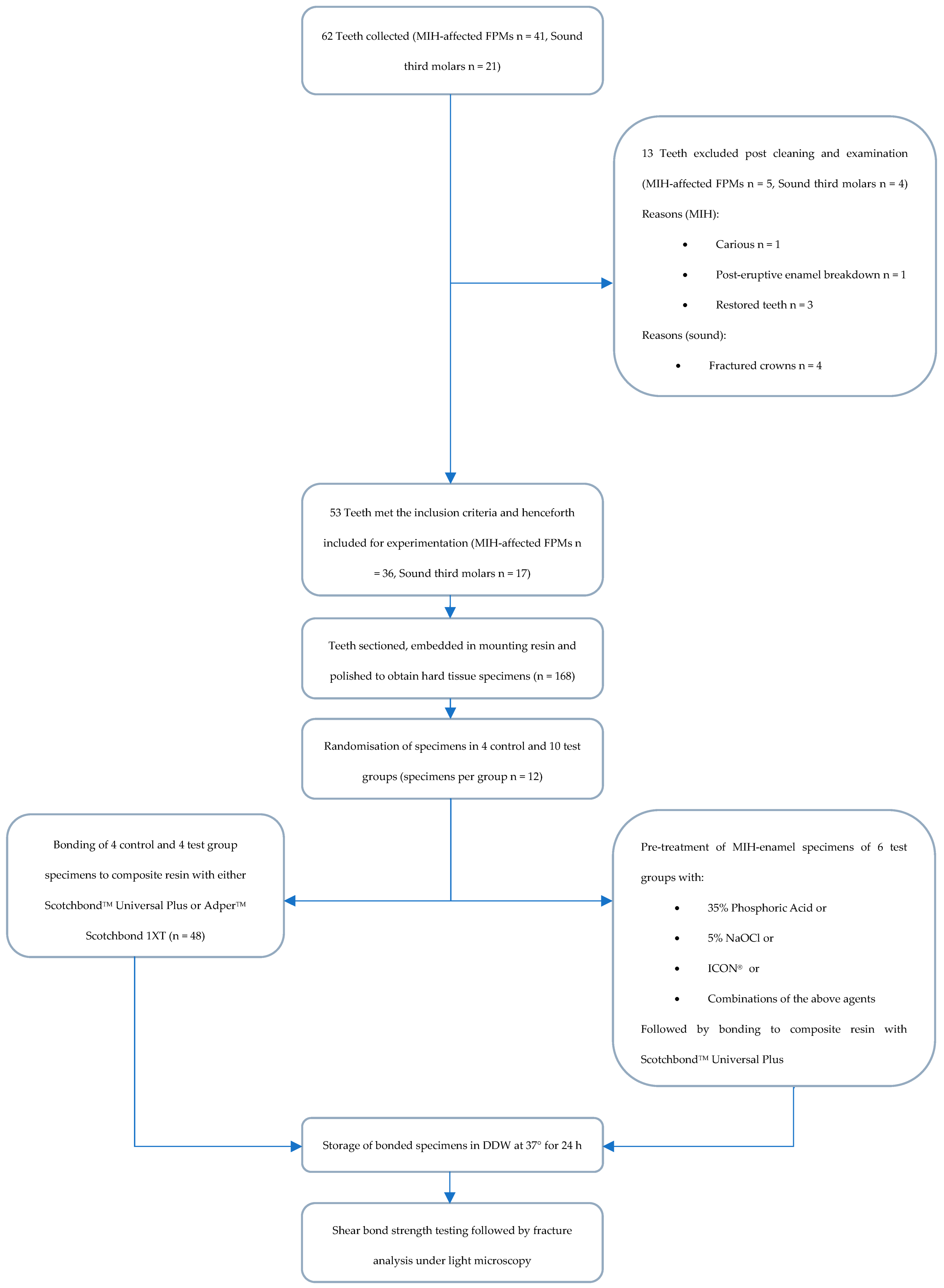
2.1. Teeth Collection and Study Sample
2.2. Specimen Preparation
2.3. Bonding and Pre-Treatment Protocols
2.4. Shear Bond Strength (SBS) Testing
2.5. Modes of Failure
2.6. Statistical Analysis
3. Results
3.1. Shear Bond Strength Values
3.2. Modes of Failure
4. Discussion
4.1. SBS to Sound Hard Tissue vs. Hypomineralised Tissue
4.2. Pre-Treatment of Hypomineralised Hard Tissue
4.3. Adhesion to Hypomineralised Tissue Bonded Using Two Different Adhesives
4.4. Strengths and Limitations
4.5. Clinical Relevance
4.6. Future Prospect of the Present Study
5. Conclusions
- Hypomineralised enamel bonded with a universal adhesive showed inferior adhesion compared to sound enamel;
- Oxidative pre-treatment with 5% NaOCl followed by resin infiltration enhanced bond strength of composite resin to hypomineralised enamel;
- Both dental adhesives, ScotchbondTM Universal Plus and AdperTM Scotchbond 1XT can be used for bonding to hypomineralised hard tissues;
- Hypomineralised enamel specimens were associated with a higher number of cohesive failures.
Author Contributions
Funding
Institutional Review Board Statement
Informed Consent Statement
Data Availability Statement
Acknowledgments
Conflicts of Interest
References
- Weerheijm, K.; Jälevik, B.; Alaluusua, S. Molar-incisor hypomineralisation. Caries Res. 2001, 35, 390. [Google Scholar] [CrossRef]
- de Farias, A.L.; Rojas-Gualdrón, D.F.; Girotto Bussaneli, D.; Santos-Pinto, L.; Mejía, J.D.; Restrepo, M. Does molar-incisor hypomineralization (MIH) affect only permanent first molars and incisors? New observations on permanent second molars. Int. J. Paediatr. Dent. 2022, 32, 1–10. [Google Scholar] [CrossRef]
- Bussaneli, D.; Vieira, A.; Santos-Pinto, L.; Restrepo, M. Molar-incisor hypomineralisation: An updated view for aetiology 20 years later. Eur. Arch. Paediatr. Dent. 2022, 23, 193–198. [Google Scholar] [CrossRef]
- Vlachou, C.; Arhakis, A.; Kotsanos, N. Distribution and morphology of enamel hypomineralisation defects in second primary molars. Eur. Arch. Paediatr. Dent. 2021, 22, 241–246. [Google Scholar] [CrossRef] [PubMed]
- Zhang, Z.; Liu, Y.; Zhu, Y.; Guo, J.; Yang, M.; Lu, Y.; Zhang, Y.; Jia, J. Association of molar incisor hypomineralization with hypomineralized second primary molars: An updated systematic review with a meta-analysis and trial sequential analysis. Caries Res. 2025, 59, 58–70. [Google Scholar] [CrossRef] [PubMed]
- Garot, E.; Denis, A.; Delbos, Y.; Manton, D.; Silva, M.; Rouas, P. Are hypomineralised lesions on second primary molars (HSPM) a predictive sign of molar incisor hypomineralisation (MIH)? A systematic review and a meta-analysis. J. Dent. 2018, 72, 8–13. [Google Scholar] [CrossRef] [PubMed]
- da Silva Figueiredo Sé, M.J.; Ribeiro, A.P.D.; dos Santos-Pinto, L.A.M.; de Cassia Loiola Cordeiro, R.; Cabral, R.N.; Leal, S.C. Are hypomineralized primary molars and canines associated with molar-incisor hypomineralization? Pediatr. Dent. 2017, 39, 445–449. [Google Scholar]
- Mittal, N.; Sharma, B. Hypomineralised second primary molars: Prevalence, defect characteristics and possible association with Molar Incisor Hypomineralisation in Indian children. Eur. Arch. Paediatr. Dent. 2015, 16, 441–447. [Google Scholar] [CrossRef]
- Schwendicke, F.; Elhennawy, K.; Reda, S.; Bekes, K.; Manton, D.J.; Krois, J. Corrigendum to “Global burden of molar incisor hypomineralization” [J. Dent. 68C (2018) 10–18]. J. Dent. 2019, 80, 89–92. [Google Scholar] [CrossRef]
- Lopes, L.B.; Machado, V.; Mascarenhas, P.; Mendes, J.J.; Botelho, J. The prevalence of molar-incisor hypomineralization: A systematic review and meta-analysis. Sci. Rep. 2021, 11, 22405. [Google Scholar] [CrossRef]
- Garot, E.; Rouas, P.; Somani, C.; Taylor, G.; Wong, F.; Lygidakis, N. An update of the aetiological factors involved in molar incisor hypomineralisation (MIH): A systematic review and meta-analysis. Eur. Arch. Paediatr. Dent. 2022, 23, 23–38. [Google Scholar] [CrossRef]
- Jälevik, B.; Sabel, N.; Robertson, A. Can molar incisor hypomineralization cause dental fear and anxiety or influence the oral health-related quality of life in children and adolescents?—A systematic review. Eur. Arch. Paediatr. Dent. 2022, 23, 65–78. [Google Scholar] [CrossRef]
- Shields, S.; Chen, T.; Crombie, F.; Manton, D.J.; Silva, M. The impact of molar incisor hypomineralisation on children and adolescents: A narrative review. Healthcare 2024, 12, 370. [Google Scholar] [CrossRef] [PubMed]
- de Farias, A.L.; Rojas-Gualdrón, D.F.; Mejía, J.D.; Bussaneli, D.G.; Santos-Pinto, L.; Restrepo, M. Survival of stainless-steel crowns and composite resin restorations in molars affected by molar-incisor hypomineralization (MIH). Int. J. Paediatr. Dent. 2022, 32, 240–250. [Google Scholar] [CrossRef] [PubMed]
- Lygidakis, N.; Wong, F.; Jälevik, B.; Vierrou, A.; Alaluusua, S.; Espelid, I. Best clinical practice guidance for clinicians dealing with children presenting with molar-incisor-hypomineralisation (MIH) an EAPD policy document. Eur. Arch. Paediatr. Dent. 2010, 11, 75–81. [Google Scholar] [CrossRef]
- Lygidakis, N.; Garot, E.; Somani, C.; Taylor, G.; Rouas, P.; Wong, F. Best clinical practice guidance for clinicians dealing with children presenting with molar-incisor-hypomineralisation (MIH): An updated European Academy of Paediatric Dentistry policy document. Eur. Arch. Paediatr. Dent. 2022, 23, 3–21. [Google Scholar] [CrossRef]
- Bekes, K.; Steffen, R.; Krämer, N. Update of the molar incisor hypomineralization: Würzburg concept. Eur. Arch. Paediatr. Dent. 2023, 24, 807–813. [Google Scholar] [CrossRef] [PubMed]
- William, V.; Burrow, M.F.; Palamara, J.E.; Messer, L.B. Microshear bond strength of resin composite to teeth affected by molar hypomineralization using 2 adhesive systems. Pediatr. Dent. 2006, 28, 233–241. [Google Scholar]
- Jayanti, C.N.R.; Riyanti, E. Treatment Alternative of Molar Incisor Hypomineralisation for Young Permanent Teeth: A Scoping Review. Clin. Cosmet. Investig. Dent. 2024, 16, 337–348. [Google Scholar] [CrossRef]
- Elhennawy, K.; Manton, D.J.; Crombie, F.; Zaslansky, P.; Radlanski, R.J.; Jost-Brinkmann, P.-G.; Schwendicke, F. Structural, mechanical and chemical evaluation of molar-incisor hypomineralization-affected enamel: A systematic review. Arch. Oral Biol. 2017, 83, 272–281. [Google Scholar] [CrossRef]
- de Lima Gonçalves, J.; de Carvalho, F.K.; de Queiroz, A.M.; de Paula-Silva, F.W.G. Implications of Histological and Ultrastructural Characteristics on the Chemical and Mechanical Properties of Hypomineralised Enamel and Clinical Consequences. Monogr. Oral Sci. 2024, 32, 43–55. [Google Scholar]
- Chay, P.L.; Manton, D.J.; Palamara, J.E. The effect of resin infiltration and oxidative pre-treatment on microshear bond strength of resin composite to hypomineralised enamel. Int. J. Paediatr. Dent. 2014, 24, 252–267. [Google Scholar] [CrossRef]
- Şaroğlu, I.; Aras, Ş.; Öztaş, D. Effect of deproteinization on composite bond strength in hypocalcified amelogenesis imperfecta. Oral Dis. 2006, 12, 305–308. [Google Scholar] [CrossRef]
- Ekambaram, M.; Anthonappa, R.P.; Govindool, S.R.; Yiu, C.K. Comparison of deproteinization agents on bonding to developmentally hypomineralized enamel. J. Dent. 2017, 67, 94–101. [Google Scholar] [CrossRef]
- Krämer, N.; Khac, N.-H.N.B.; Lücker, S.; Stachniss, V.; Frankenberger, R. Bonding strategies for MIH-affected enamel and dentin. Dent. Mater. 2018, 34, 331–340. [Google Scholar] [CrossRef]
- Gandhi, S.; Crawford, P.; Shellis, P. The use of a ‘bleach-etch-seal’deproteinization technique on MIH affected enamel. Int. J. Paediatr. Dent. 2012, 22, 427–434. [Google Scholar] [CrossRef] [PubMed]
- Yang, Q.N.; Rosa, V.; Hong, C.H.L.; Tan, H.X.M.; Hu, S. Sodium hypochlorite treatment post-etching improves the bond strength of resin-based sealant to hypomineralized enamel by removing surface organic content. Pediatr. Dent. 2020, 42, 392–398. [Google Scholar]
- Mazur, M.; Westland, S.; Guerra, F.; Corridore, D.; Vichi, M.; Maruotti, A.; Nardi, G.M.; Ottolenghi, L. Objective and subjective aesthetic performance of icon® treatment for enamel hypomineralization lesions in young adolescents: A retrospective single center study. J. Dent. 2018, 68, 104–108. [Google Scholar] [CrossRef] [PubMed]
- Murri Dello Diago, A.; Cadenaro, M.; Ricchiuto, R.; Banchelli, F.; Spinas, E.; Checchi, V.; Giannetti, L. Hypersensitivity in molar incisor hypomineralization: Superficial infiltration treatment. Appl. Sci. 2021, 11, 1823. [Google Scholar] [CrossRef]
- Kielbassa, A.M.; Muller, J.; Gernhardt, C.R. Closing the gap between oral hygiene and minimally invasive dentistry: A review on the resin infiltration technique of incipient (proximal) enamel lesions. Quintessence Int. 2009, 40, 663–681. [Google Scholar]
- Weerheijm, K.L.; Duggal, M.; Mejàre, I.; Papagiannoulis, L.; Koch, G.; Martens, L.C.; Hallonsten, A.-L. Judgement criteria for Molar Incisor Hypomineralisation (MIH) in epidemiologic studies: A summary of the European meeting on MIH held in Athens, 2003. Eur. J. Paediatr. Dent. 2003, 4, 110–114. [Google Scholar] [PubMed]
- Lee, Y.-L.; Li, K.C.; Yiu, C.K.Y.; Boyd, D.H.; Waddell, J.N.; Ekambaram, M. Bonding Universal Dental Adhesive to Developmentally Hypomineralised Enamel. Ph.D. Thesis, University of Otago, Dunedin, New Zealand, 2020. [Google Scholar]
- Mahoney, E.K.; Rohanizadeh, R.; Ismail, F.; Kilpatrick, N.; Swain, M. Mechanical properties and microstructure of hypomineralised enamel of permanent teeth. Biomaterials 2004, 25, 5091–5100. [Google Scholar] [CrossRef] [PubMed]
- Hart-Smith, L. Adhesive bonding of composite structures—Progress to date and some remaining challenges. J. Compos. Technol. Res. 2002, 24, 133–151. [Google Scholar] [CrossRef]
- Heijs, S.C.B.; Dietz, W.; Norén, J.G.; Blanksma, N.G.; Jälevik, B. Morphology and chemical composition of dentin in permanent first molars with the diagnose MIH. Swed. Dent. J. 2007, 31, 155–164. [Google Scholar] [PubMed]
- Paris, S.; Meyer-Lueckel, H. The potential for resin infiltration technique in dental practice. Dent. Update 2012, 39, 623–628. [Google Scholar] [CrossRef]
- Paris, S.; Meyer-Lueckel, H. Infiltrants inhibit progression of natural caries lesions in vitro. J. Dent. Res. 2010, 89, 1276–1280. [Google Scholar] [CrossRef]
- Wiegand, A.; Stawarczyk, B.; Kolakovic, M.; Hämmerle, C.; Attin, T.; Schmidlin, P. Adhesive performance of a caries infiltrant on sound and demineralised enamel. J. Dent. 2011, 39, 117–121. [Google Scholar] [CrossRef]
- Sofan, E.; Sofan, A.; Palaia, G.; Tenore, G.; Romeo, U.; Migliau, G. Classification review of dental adhesive systems: From the IV generation to the universal type. Ann. Stomatol. 2017, 8, 1–17. [Google Scholar]
- Da Rosa, W.L.D.O.; Piva, E.; da Silva, A.F. Bond strength of universal adhesives: A systematic review and meta-analysis. J. Dent. 2015, 43, 765–776. [Google Scholar] [CrossRef]
- Nagarkar, S.; Theis-Mahon, N.; Perdigão, J. Universal dental adhesives: Current status, laboratory testing, and clinical performance. J. Biomed. Mater. Res. Part B Appl. Biomater. 2019, 107, 2121–2131. [Google Scholar] [CrossRef]
- Giannini, M.; Vermelho, P.M.; de Araújo Neto, V.G.; Soto-Montero, J.R. An update on universal adhesives: Indications and limitations. Curr. Oral Health Rep. 2022, 9, 57–65. [Google Scholar] [CrossRef]
- Triani, F.; Pereira da Silva, L.; Ferreira Lemos, B.; Domingues, J.; Teixeira, L.; Manarte-Monteiro, P. Universal adhesives: Evaluation of the relationship between bond strength and application strategies—A systematic review and meta-analyses. Coatings 2022, 12, 1501. [Google Scholar] [CrossRef]
- Jäggi, M.; Karlin, S.; Zitzmann, N.U.; Rohr, N. Shear bond strength of universal adhesives to human enamel and dentin. J. Esthet. Restor. Dent. 2024, 36, 804–812. [Google Scholar] [CrossRef] [PubMed]
- Lygidakis, N.A.; Dimou, G.; Stamataki, E. Retention of fissure sealants using two different methods of application in teeth with hypomineralised molars (MIH): A 4 year clinical study. Eur. Arch. Paediatr. Dent. 2009, 10, 223–226. [Google Scholar] [CrossRef]
- Petrova, S.; Tomov, G.; Shindova, M.; Belcheva, A. Phenotypic characteristics of molar-incisor mineralization-affected teeth. A light and scanning electron microscopy study. Biotechnol. Biotechnol. Equip. 2021, 35, 1906–1911. [Google Scholar] [CrossRef]
- Nawrocka, A.; Piwonski, I.; Sauro, S.; Porcelli, A.; Hardan, L.; Lukomska-Szymanska, M. Traditional microscopic techniques employed in dental adhesion research—Applications and protocols of specimen preparation. Biosensors 2021, 11, 408. [Google Scholar] [CrossRef]
- Scholz, K.J.; Bittner, A.; Cieplik, F.; Hiller, K.-A.; Schmalz, G.; Buchalla, W.; Federlin, M. Micromorphology of the Adhesive Interface of Self-Adhesive Resin Cements to Enamel and Dentin. Materials 2021, 14, 492. [Google Scholar] [CrossRef]
- Fagrell, T.G.; Dietz, W.; Jälevik, B.; Norén, J.G. Chemical, mechanical and morphological properties of hypomineralized enamel of permanent first molars. Acta Odontol. Scand. 2010, 68, 215–222. [Google Scholar] [CrossRef]
- Bozal, C.B.; Kaplan, A.; Ortolani, A.; Cortese, S.G.; Biondi, A.M. Ultrastructure of the surface of dental enamel with molar incisor hypomineralization (MIH) with and without acid etching. Acta Odontol. Latinoam. 2015, 28, 192–198. [Google Scholar]
- Ammar, N.; Fresen, K.-F.; Schwendicke, F.; Kühnisch, J. Epidemiological trends in enamel hypomineralisation and molar-incisor hypomineralisation: A systematic review and meta-analysis. Clin. Oral Investig. 2025, 29, 327. [Google Scholar] [CrossRef]



| Material | Constituents | Type | pH | Manufacturer |
|---|---|---|---|---|
| ScotchbondTM Universal Plus Adhesive | MDP Phosphate Monomer, HEMA, Vitrebond copolymer, filler, ethanol, water, initiators, silane, dual-cure accelerator, dimethacrylate resins containing a BPA derivative-free, crosslinking radiopaque monomer | One-step self-etch | 2.7 | 3M Deutschland GmbH, Neuss, Germany (now: Solventum, Kamen, Germany) |
| AdperTM Scotchbond 1XT Adhesive (Etchant: ScotchbondTM Universal Etchant) | Adhesive: BISGMA, HEMA, UDMA, ethanol, water, photoinitiator system, 1,3-dimethacrylate, copolymer of polyacrylic and itaconic acids, N,n-dimethylbenzocaine Etchant: 32% phosphoric acid, water | Two-step etch-and-rinse | 4.7 <1 | 3M ESPE Deutschland GmbH, Neuss, Germany (now: Solventum, Kamen, Germany) |
| FiltekTM Universal Restorative | AUDMA, AFM, di-urethane-DMA,1,12-dodecane-DMA, non-aggregated 4–11 nm zirconia filler, aggregated zirconia/silica cluster filler (20 nm silica and 4–11 nm zirconia particles), ytterbium trifluoride filler of agglomerated 100 nm particles. | Visible-light-activated restorative composite with nanofillers | - | 3M, ESPE Dental Products, St. Paul, MN, USA |
| Verso Cit-2 | Powder: dibenzoyl peroxide, methyl methacrylate Liquid: tetrahydrofurfuryl methacrylate, methacrylic acid, monoester with propane-1,2-diol tetramethylene dimethacrylate N, N-dimethyl-p-toluidine | Two-component acrylic mounting system | - | Struers, Ballerup, Denmark |
| ScotchbondTM Etchant | 35% phosphoric acid, water, Poly (vinyl alcohol) | Gel | ~1 | 3M Deutschland GmbH, Neuss, Germany (now: Solventum, Kamen, Germany) |
| Histolith NaOCl | 5% sodium hypochlorite | - | 11.8 | Lege artis Pharma GmbH, Dettenhausen, Germany |
| ICON® | Etchant: 15% HCL, pyrogenic silicic acid Drying Agent: 99% Ethanol, Infiltrant: Methacrylate-based resin matrix, Initiators, additives | - | - | DMG, Hamburg, Germany |
| Group | Tooth Tissue | Adhesive | Etching | Conditioning | Composite Packing and Polymerisation |
|---|---|---|---|---|---|
| SE 1 | Enamel, unaffected | AdperTM Scotchbond 1XT (etch-and-rinse) | 32% phosphoric acid Etch (15 s), Water spray (10 s), Blotting excess moisture using a cotton pellet | Double player of adhesive applied (15 s), Air-thinned (5 s), Polymerisation (10 s) | Composite resin packed in 3 increments of 1 mm, Polymerisation (10 s per increment) |
| HE 1 | Enamel, affected | ||||
| SD 1 | Dentin, unaffected | ||||
| HD 1 | Dentin, affected | ||||
| SE 2 | Enamel, unaffected | ScotchbondTM Universal Plus (self-etch) | - | Single layer of adhesive applied in a rubbing motion (20 s), Air thinned (5 s), Polymerisation (10 s) | Composite resin packed in 3 increments of 1 mm, Polymerisation (10 s per increment) |
| HE 2 | Enamel, affected | ||||
| SD 2 | Dentin, unaffected | ||||
| HD 2 | Dentin, affected |
| ScothcbondTM Universal Plus (Self-Etch Mode) | ||||||
|---|---|---|---|---|---|---|
| Group | HE 3 | HE 4 | HE 5 | HE 6 | HE 7 | HE 8 |
| Pre- treatment Agents | 35% PA | 5% NaOCl, ICON® dry | 35% PA, 5% NaOCl, ICON® dry | 35% PA, 5% NaOCl, ICON® dry, ICON® infiltrant | ICON® etch, ICON® dry | 35% PA, ICON® dry, ICON® infiltrant |
| Acid Etching | 35% PA (15 s) | - | 35% PA (15 s) | 35% PA (15 s) | ICON® etch (60 s) | 35% PA, (15 s) |
| Rinsing | Water spray (15 s) | - | Water spray (15 s) | Water spray (15 s) | Water spray (30 s) | Water spray (15 s) |
| Pre- treatment | Air dried (30 s) | 5% NaOCl applied with microbrush in back and forth rubbing motion (1 min) Water spray (30 s) ICON® dry (30 s) Air dried (30 s) | 5% NaOCl applied with microbrush in back and forth rubbing motion (1 min) Water spray (30 s) ICON® dry (30 s) Air dried (30 s) | 5% NaOCl applied with microbrush in back and forth rubbing motion (1 min) Water spray (30 s) ICON® dry (30 s) Air dried (30 s) | ICON® dry (30 s) Air dried (30 s) | ICON® dry (30 s) Air dried (30 s) |
| Resin infiltration | - | - | - | ICON- infiltrant (3 min) Excess removed with cotton roll and light-cured (40 s) | - | ICON- infiltrant (3 min) Excess removed with cotton roll and light-cured (40 s) |
| Conditioning | 1 coat ScotchbondTM Universal Plus in rubbing motion (20 s), Air thinned, (5 s) Polymerisation (10 s) | 1 coat ScotchbondTM Universal Plus in rubbing motion (20 s), Air thinned, (5 s) Polymerisation (10 s) | 1 coat ScotchbondTM Universal Plus in rubbing motion (20 s), Air thinned (5 s), Polymerisation (10 s) | 1 coat ScotchbondTM Universal Plus in rubbing motion (20 s), Air thinned (5 s), Polymerisation (10 s) | 1 coat ScotchbondTM Universal Plus in rubbing motion (20 s), Air thinned (5 s), Polymerisation (10s) | 1 coat ScotchbondTM Universal Plus in rubbing motion (20 s), Air thinned (5 s), Polymerisation (10s) |
| Adhesive | Group | Shear Bond Strength (SD) (MPa) |
|---|---|---|
| AdperTM Scotchbond 1XT | SE 1 | 18.19 (1.83) a,b |
| HE 1 | 12.56 (2.44) c,d,e,f,I,s,v,y | |
| SD 1 | 18.84 (2.71) f,g,h,i | |
| HD 1 | 18.50 (3.32) j,k | |
| ScotchbondTM Universal Plus | SD 2 | 23.76 (7.68) d,l,m,n,o,p,q,r,s |
| HD 2 | 19.49 (5.75) e,t,u,v | |
| SE 2 | 19.68 (6.25) c,w,x,y | |
| HE 2 | 11.53 (3.29) a,g,j,l,t,w,z | |
| HE 3 | 10.73 (3.20) b,h,k,m,u,x,β,δ | |
| HE 4 | 15.27 (2.72) n | |
| HE 5 | 17.23 (3.72) o,β | |
| HE 6 | 17.84 (2.98) p,z,δ | |
| HE 7 | 14.40 (3.17) q | |
| HE 8 | 14.82 (4.62) r |
| Adhesive | Group | N | AF | CFe | CFc | MF |
|---|---|---|---|---|---|---|
| AdperTM Scotchbond 1XT | SE 1 | 12 | 9 [75] | 0 [0] | 0 [0] | 3 [25] |
| HE 1 | 12 | 6 [50] | 3 [25] | 0 [0] | 3 [25] | |
| ScotcbondTM Universal Plus | SE 2 | 12 | 9 [75] | 0 [0] | 0 [0] | 3 [25] |
| HE 2 | 12 | 9 [75] | 2 [17] | 0 [0] | 1 [08] | |
| HE 3 | 12 | 10 [83] | 0 [0] | 0 [0] | 2 [17] | |
| HE 4 | 12 | 10 [83] | 0 [0] | 0 [0] | 2 [17] | |
| HE 5 | 12 | 7 [58] | 0 [0] | 0 [0] | 5 [42] | |
| HE 6 | 12 | 6 [50] | 2 [17] | 0 [0] | 4 [33] | |
| HE 7 | 12 | 10 [83] | 0 [0] | 0 [0] | 2 [17] | |
| HE 8 | 12 | 10 [83] | 0 [0] | 0 [0] | 2 [17] |
| Adhesive | Group | N | AF | CFe | CFc | MF |
|---|---|---|---|---|---|---|
| AdperTM Scotchbond 1XT | SD 1 | 12 | 10 [83] | 0 [0] | 0 [0] | 2 [17] |
| HD 1 | 12 | 10 [83] | 0 [0] | 1 [08] | 1 [08] | |
| ScotcbondTM Universal Plus | SD 2 | 12 | 10 [83] | 0 [0] | 1 [08] | 1 [08] |
| HD 2 | 12 | 10 [83] | 1 [08] | 1 [08] | 0 [0] |
Disclaimer/Publisher’s Note: The statements, opinions and data contained in all publications are solely those of the individual author(s) and contributor(s) and not of MDPI and/or the editor(s). MDPI and/or the editor(s) disclaim responsibility for any injury to people or property resulting from any ideas, methods, instructions or products referred to in the content. |
© 2025 by the authors. Licensee MDPI, Basel, Switzerland. This article is an open access article distributed under the terms and conditions of the Creative Commons Attribution (CC BY) license (https://creativecommons.org/licenses/by/4.0/).
Share and Cite
Solanke, C.; Shokoohi-Tabrizi, H.; Schedle, A.; Bekes, K. Shear Bond Strengths of Composite Resin Bonded to MIH-Affected Hard Tissues with Different Adhesives and Pre-Treatments. Dent. J. 2025, 13, 377. https://doi.org/10.3390/dj13080377
Solanke C, Shokoohi-Tabrizi H, Schedle A, Bekes K. Shear Bond Strengths of Composite Resin Bonded to MIH-Affected Hard Tissues with Different Adhesives and Pre-Treatments. Dentistry Journal. 2025; 13(8):377. https://doi.org/10.3390/dj13080377
Chicago/Turabian StyleSolanke, Cia, Hassan Shokoohi-Tabrizi, Andreas Schedle, and Katrin Bekes. 2025. "Shear Bond Strengths of Composite Resin Bonded to MIH-Affected Hard Tissues with Different Adhesives and Pre-Treatments" Dentistry Journal 13, no. 8: 377. https://doi.org/10.3390/dj13080377
APA StyleSolanke, C., Shokoohi-Tabrizi, H., Schedle, A., & Bekes, K. (2025). Shear Bond Strengths of Composite Resin Bonded to MIH-Affected Hard Tissues with Different Adhesives and Pre-Treatments. Dentistry Journal, 13(8), 377. https://doi.org/10.3390/dj13080377

