Resilient Moderating Effect between Stress and Life Satisfaction of Mothers and Fathers with Children with Developmental Disorders Who Present Temporary or Permanent Needs
Abstract
1. Introduction
2. Materials and Methods
2.1. Participants
2.2. Instruments
2.3. Procedure
2.4. Data Analysis
3. Results
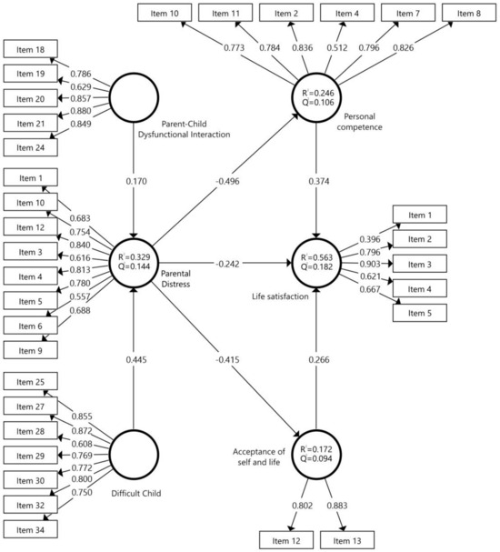
Structural Model
4. Discussion
5. Conclusions
Author Contributions
Funding
Institutional Review Board Statement
Informed Consent Statement
Data Availability Statement
Conflicts of Interest
References
- Rahimah, R.; Koto, I. Implications of Parenting Patterns in the Development of Early Childhood Social Attitudes. Int. J. Reglem. Soc. (IJRS) 2022, 3, 129–133. [Google Scholar] [CrossRef]
- Rothenberg, W.A.; Weinstein, A.; Dandes, E.A.; Jent, J.F. Improving child emotion regulation: Effects of parent–child interaction-therapy and emotion socialization strategies. J. Child Fam. Stud. 2019, 28, 720–731. [Google Scholar] [CrossRef]
- Neece, C.; McIntyre, L.L.; Fenning, R. Examining the impact of COVID-19 in ethnically diverse families with young children with intellectual and developmental disabilities. J. Intellect. Disabil. Res. 2020, 64, 739–749. [Google Scholar] [CrossRef] [PubMed]
- Grupo Atención Temprana. Libro Blanco de la Atención Temprana [White Book of Early Intervention]; Real Patronato de Prevención y de Atención a Personas con Minusvalía, Gouvernment of Spain: Madrid, Spain, 2005.
- Grupo Atención Temprana. La Realidad Actual de la Atención Temprana en España [The Current Reality in the Early Intervention in Spain]; Real Patronato de la Discapacidad, Gourvernment of Spain: Madrid, Spain, 2011.
- Abidin, R.R. Manual for the Parenting Stress Index; Psychological Assessment Resources: Lake Magdalene, FL, USA; Odessa, Ukraine, 1995. [Google Scholar]
- Deater-Deckard, K.; Panneton, R. Unearthing the developmental and intergenerational dynamics of stress in parent and child functioning. In Parental Stress and Early Child Development: Adaptive and Maladaptive Outcomes; Deater-Deckard, K., Panneton, R., Eds.; Springer International Publishing: New York, NY, USA, 2017; pp. 1–11. [Google Scholar]
- Holly, L.E.; Fenley, A.R.; Kritikos, T.K.; Merson, R.A.; Abidin, R.R.; Langer, D.A. Evidence-based update for parenting stress measures in clinical samples. J. Clin. Child Adolesc. Psychol. 2019, 48, 685–705. [Google Scholar] [CrossRef] [PubMed]
- Soriano-Guilabert, M.; Pons-Calatayud, N. Recursos percibidos y estado emocional en padres de hijos con discapacidad. Rev. Psicol. Salud 2013, 1, 84–101. [Google Scholar] [CrossRef]
- McCarthy, A.; Cuskelly, M.; Van Kraayenoord, C.E.; Cohen, J. Predictors of stress in mothers and fathers of children with fragile X syndrome. Res. Dev. Disabil. 2006, 27, 688–704. [Google Scholar] [CrossRef] [PubMed]
- Young, S.; Fitzgerald, M.; Postma, M.J. TDAH: Hacer visible lo invisible. In Libro Blanco Sobre el Trastorno por Déficit de Atención con Hiperactividad: Propuestas Políticas para Abordar el Impacto Social, el Coste y los Resultados a Largo Plazo en Apoyo a los Afectados; European Brain Council: Brussels, Belgium, 2013. [Google Scholar]
- Panciera, S.D.P.; Zeller, A.C. Teoria da mente e habilidades sociais: Estudo com crianças pré-escolares. Psico 2018, 49, 159–166. [Google Scholar] [CrossRef][Green Version]
- Stone, L.L.; Mares, S.H.W.; Otten, R.; Engels, R.C.M.E.; Janssens, J.M.A.M. The co-development of parenting stress and childhood internalizing and externalizing problems. J. Psychopathol. Behav. Assess. 2016, 38, 76–86. [Google Scholar] [CrossRef]
- Van Steijn, D.J.; Oerlemans, A.M.; Van Aken, M.A.G.; Buitelaar, J.K.; Rommelse, N.N.J. The reciprocal relationship of ASD, ADHD, depressive symptoms and stress in parents of children with ASD and/or ADHD. J. Autism Dev. Disord. 2014, 44, 1064–1076. [Google Scholar] [CrossRef]
- Rajan, A.M.; John, R. Resilience and impact of children’s intellectual disability on Indian parents. J. Intellect. Disabil. 2017, 21, 315–324. [Google Scholar] [CrossRef]
- Derguy, C.; M’Bailara, K.; Michel, G.; Roux, S.; Bouvard, M. The need for and ecological aprroach to parental stress in autism spectrum disorders: The combined role of individual and environmental factors. J. Autism Dev. Disord. 2016, 46, 1895–1905. [Google Scholar] [CrossRef]
- Leone, E.; Dorstyn, D.; Ward, L. Defining resilience in families living with neurodevelopmental disorder: A preliminary examination of Walsh’s framework. J. Dev. Phys. Disabil. 2016, 28, 595–608. [Google Scholar] [CrossRef]
- Grupo de Atención Temprana; Ministerio de Trabajo y Asuntos Sociales. Libro Blanco de la Atención Temprana; Real Patronato sobre Discapacidad: Madrid, Spain, 2000.
- Huang, Z.; Zhang, L.; Wang, J.; Xu, L.; Wang, T.; Tang, Y.; Lu, H. Family function and life satisfaction of postgraduate medical students during the COVID-19 pandemic: The mediating role of meaning in life and depression. Heliyon 2022, 8, e09282. [Google Scholar] [CrossRef]
- Ferrer, F.; Vilaseca, R.; Guàrdia, J. Positive percepctions and perceived control in families with children with intellectual disabilities: Relationship to family quality of life. Qual. Quant. 2017, 51, 903–918. [Google Scholar] [CrossRef]
- Brooks, R.; Goldstein, S. The Power of Resilience; MacGraw-Hill: New York, NY, USA, 2003. [Google Scholar]
- Bravo, A.H.; López, P.J. Resiliencia familiar: Una revisión sobre artículos publicados en español. Rev. Investig. Psicol. 2015, 18, 151–170. [Google Scholar] [CrossRef]
- Guralnick, M.J. Why Early Intervention Works: A Systems Perspective. Infants Young Child. 2011, 24, 6–28. [Google Scholar] [CrossRef] [PubMed]
- Ferrer Vidal, F.; Vilaseca Momplet, R.; Bersabé, R.M. Relación entre las percepciones parentales, ingresos familiares y apoyo recibido con la calidad de vida de las familias con un niño o niña con discapacidad intelectual. Siglo Cero 2022, 53, 89–108. [Google Scholar] [CrossRef]
- Díaz-Herrero, Á.; Brito de la Nuez, A.G.; López Pina, J.A.; Pérez-López, J.; Martínez-Fuentes, M.T. Estructura factorial y consistencia interna de la versión española del Parenting Stress Index-Short Form. Psicothema 2010, 22, 1033–1038. [Google Scholar] [PubMed]
- Sánchez-Teruel, D.; Robles-Bello, M.A. 14-item Resilience Scale (RS-14): Psychometric Properties of the Spanish Version. Rev. Iberoam. Diagnóstico Evaluación 2014, 40, 103–113. [Google Scholar]
- Wagnild, G. A Review of the Resilience Scale. J. Nurs. Meas. 2009, 17, 105–113. [Google Scholar] [CrossRef] [PubMed]
- Romero-González, M.; Marín, E.; Guzmán, J.; Navas, P.; Aguilar, J.M.; Lara, P.; Barbancho, A. Relación entre estrés y malestar psicológico de los padres y problemas emocionales y conductuales en niños preescolares con trastorno del espectro autista. An. Pediatría 2020, 94, 99–106. [Google Scholar] [CrossRef]
- Farkas-Klein, C. Escala de evaluación parental (EEP): Desarrollo, propiedades psicométricas y aplicaciones. Univ. Psychol. 2008, 7, 457–467. [Google Scholar]
- Diener, E.; Emmons, R.; Larsen, R.J.; Griffin, S. The Satisfaction with Life Scale. J. Personal. Assess. 1985, 49, 71–75. [Google Scholar] [CrossRef]
- Vázquez, C.; Duque, A.; Hervás, G. Satisfaction with Life Scale in a Representative Sample of Spanish Adults: Validation and Normative Data. Span. J. Psychol. 2013, 16, E82. [Google Scholar] [CrossRef]
- World Medical Association. World Medical Association Declaration of Helsinki: Ethical principles for medical research involving human subjects. JAMA 2013, 310, 2191–2194. [Google Scholar] [CrossRef] [PubMed]
- Byrne, B.M. Structural Equation Modelling with AMOS: Basic Concepts, Applications, and Programming, 3rd ed.; Routledge: New York, NY, USA, 2016. [Google Scholar]
- Lorenzo-Seva, U.; Van Ginkel, J.R. Imputación múltiple de valores perdidos en el análisis factorial exploratorio de escalas multidimensionales: Estimación de las puntuaciones de rasgos latentes. Ann. Psychol. 2016, 32, 596–608. [Google Scholar] [CrossRef]
- Kline, R.B. Principles and Practice of Structural Equation Modeling, 4th ed.; The Guilford Press: New York, NY, USA, 2016. [Google Scholar]
- Henseler, J. Partial least squares path modeling: Quo vadis? Qual. Quant. 2018, 52, 1–8. [Google Scholar] [CrossRef]
- Hair, J.F.; Sarstedt, M.; Ringle, C.M.; Gudergan, S.P.; Castillo Apraiz, J.; Cepeda Carrión, G.A.; Roldán, J.L. Manual Avanzado de Partial Least Squares Structural Equation Modeling (PLS-SEM); Omnia Science: Terrasa, Spain, 2021. [Google Scholar]
- Becker, J.M.; Ringle, C.M.; Sarstedt, M. Estimating moderating effects in PLS-SEM and PLSc-SEM: Interaction term generation data treatment. J. Appl. Struct. Equ. Model. 2018, 2, 1–21. [Google Scholar] [CrossRef] [PubMed]
- Martínez-Ávila, M.; Fierro-Moreno, E. Aplicación de la técnica PLS-SEM en la gestión del conocimiento: Un enfoque técnico práctico. Rev. Iberoam. Para Investig. Desarro. Educ. 2018, 8, 130–164. [Google Scholar] [CrossRef]
- Park, E.R.; Perez, G.K.; Millstein, R.A.; Luberto, C.M.; Traeger, L.; Proszynski, J.; Chad-Friedman, E.; Kuhlthau, K.A. A Virtual Resiliency Intervention Promoting Resiliency for Parents of Children with Learning and Attentional Disabilities: A Randomized Pilot Trial. Matern. Child Health J. 2020, 24, 39–53. [Google Scholar] [CrossRef] [PubMed]
- Sánchez, R.; Molina, E.; Robles-Bello, M.A. Intervención de enfermería para disminuir la sobrecarga en cuidadores: Un estudio piloto. Rev. Cuid. 2015, 7, 1171–1184. [Google Scholar] [CrossRef]
- Sameroff, A. The Transactional Model of Development: How Children and Contexts Shape Each Other; American Psychological Association: Washington, DC, USA, 2009. [Google Scholar] [CrossRef]
- Craig, F.; Operto, F.F.; De Giacomo, A.; Margari, L.; Frolli, A.; Conson, M.; Ivagnes, S.; Monaco, M.; Margari, F. Parenting stress among parents of children with Neurodevelopmental Disorders. Psychiatry Res. 2016, 242, 121–129. [Google Scholar] [CrossRef]
- Telman, L.G.E.; Van Steensel, F.J.A.; Maric, M.; Bögels, S.M. Are Anxiety Disorders in Children and Adolescents Less Impairing Than ADHD and Autism Spectrum Disorders? Associations with Child Quality of Life and Parental Stress and Psychopathology. Child Psychiatry Hum. Dev. 2017, 48, 891–902. [Google Scholar] [CrossRef]
- Rodríguez-Mateo, H.; Luján, I.; Díaz, C.D.; Rodríguez, J.C.; González, Y.; Rodríguez, R.I. Satisfacción familiar, comunicación e inteligencia emocional. Int. J. Dev. Educ. Psychol. 2018, 1, 117–128. [Google Scholar] [CrossRef]
- Roselló, B.; García-Castellar, R.; TárragaMínguez, R.; Mulas, F. El papel de los padres en el desarrollo y aprendizaje de los niños con trastorno por déficit de atención con hiperactividad. Rev. Neurol. 2003, 36, 79–84. [Google Scholar] [CrossRef]
- McWilliam, R.A. Organizing Service Delivery Routines-Based Early Intervention; Paul H. Brookes Publishing: Baltimore, MD, USA, 2010. [Google Scholar]
- Llauradó, E.V.; Riveiro, J.M. Resiliencia, satisfacción y situación de las familias con hijos/as con y sin discapacidad como predictores del estrés familiar. Ansiedad Estrés 2020, 26, 59–66. [Google Scholar] [CrossRef]
- Miyake, A.; Friedman, N.P. The Nature and Organization of Individual Differences in Executive Functions: Four General Conclusions. Curr. Dir. Psychol. Sci. 2012, 21, 8–14. [Google Scholar] [CrossRef] [PubMed]
- Ramírez-Asís, E.H.; Maguiña-Palma, M.E.; Huerta-Soto, R.M. Actitud, satisfacción y lealtad de los clientes en las Cajas Municipales del Perú. Rev. Cienc. Adm. Econ. 2020, 10, 329–343. [Google Scholar] [CrossRef]


| Gender (Minor) | Frequency | % | Age (M) | SD |
|---|---|---|---|---|
| Boys | 51 | 41.5% | 4.32 | (±1.312) |
| Girls | 72 | 58.5% | ||
| Social Communication (DSM-5-TR) | Frequency | % | ||
| Need support | 67 | 48.8% | ||
| Need noticeable support | 28 | 17.1% | ||
| Need significant support | 28 | 17.1% | ||
| Restricted behavior (DSM-5-TR) | Frequency | % | ||
| Need support | 73 | 53.7% | ||
| Need noticeable support | 25 | 14.6% | ||
| Need significant support | 25 | 14.6% | ||
| Gender (Family) | Frequency | % | Age (M) | SD |
| Mothers | 96 | 78.0% | 37.85 | (±5.043) |
| Fathers | 27 | 22.0% |
| Latent Factor | Indicator | α | ω | Estimator | SE | Z | p | β | AVE | CR |
|---|---|---|---|---|---|---|---|---|---|---|
| Parental Distress | Item 1 | 0.918 | 0.921 | 1.108 | 0.262 | 4.22 | <0.001 | 0.620 | 0.495 | 0.868 |
| Item 3 | 0.921 | 0.923 | 1.164 | 0.292 | 3.98 | <0.001 | 0.593 | |||
| Item 4 | 0.917 | 0.919 | 1.829 | 0.277 | 6.60 | <0.001 | 0.865 | |||
| Item 5 | 0.917 | 0.920 | 1.654 | 0.263 | 6.30 | <0.001 | 0.842 | |||
| Item 6 | 0.920 | 0.922 | 1.060 | 0.312 | 3.39 | <0.001 | 0.518 | |||
| Item 9 | 0.921 | 0.923 | 1.198 | 0.318 | 3.77 | <0.001 | 0.571 | |||
| Item 10 | 0.919 | 0.922 | 1.286 | 0.331 | 3.89 | <0.001 | 0.610 | |||
| Parent-Child Dysfunctional Interaction | Item 12 | 0.917 | 0.920 | 1.501 | 0.307 | 4.89 | <0.001 | 0.717 | 0.570 | 0.867 |
| Item 18 | 0.919 | 0.921 | 1.480 | 0.269 | 5.51 | <0.001 | 0.760 | |||
| Item 19 | 0.922 | 0.924 | 1.051 | 0.285 | 3.69 | <0.001 | 0.561 | |||
| Item 20 | 0.917 | 0.920 | 1.588 | 0.279 | 5.70 | <0.001 | 0.780 | |||
| Item 21 | 0.915 | 0.917 | 1.509 | 0.245 | 6.15 | <0.001 | 0.821 | |||
| Item 24 | 0.916 | 0.918 | 1.503 | 0.244 | 6.17 | <0.001 | 0.823 | |||
| Child Difficult | Item 25 | 0.918 | 0.920 | 1.454 | 0.236 | 6.16 | <0.001 | 0.819 | 0.552 | 0.894 |
| Item 27 | 0.915 | 0.917 | 1.623 | 0.251 | 6.45 | <0.001 | 0.840 | |||
| Item 28 | 0.920 | 0.923 | 0.860 | 0.255 | 3.37 | <0.001 | 0.512 | |||
| Item 29 | 0.917 | 0.919 | 1.547 | 0.283 | 5.47 | <0.001 | 0.751 | |||
| Item 30 | 0.918 | 0.920 | 1.382 | 0.263 | 5.26 | <0.001 | 0.733 | |||
| Item 32 | 0.914 | 0.916 | 1.453 | 0.253 | 5.75 | <0.001 | 0.780 | |||
| Item 34 | 0.916 | 0.918 | 1.404 | 0.276 | 5.08 | <0.001 | 0.715 | |||
| Personal competence | Item 2 | 0.859 | 0.867 | 0.899 | 0.166 | 5.41 | <0.001 | 0.749 | 0.598 | 0.853 |
| Item 4 | 0.878 | 0.889 | 0.757 | 0.224 | 3.38 | <0.001 | 0.517 | |||
| Item 7 | 0.859 | 0.869 | 1.063 | 0.195 | 5.46 | <0.001 | 0.752 | |||
| Item 8 | 0.846 | 0.858 | 1.667 | 0.251 | 6.64 | <0.001 | 0.861 | |||
| Item 10 | 0.867 | 0.876 | 0.738 | 0.183 | 4.04 | <0.001 | 0.611 | |||
| Item 11 | 0.859 | 0.869 | 0.930 | 0.194 | 4.79 | <0.001 | 0.691 | |||
| Acceptance of self and life | Item 12 | 0.872 | 0.880 | 1.058 | 0.286 | 3.70 | <0.001 | 0.570 | 0.479 | 0.811 |
| Item 13 | 0.856 | 0.867 | 1.056 | 0.215 | 4.92 | <0.001 | 0.751 | |||
| Life satisfaction | Item 1 | 0.743 | 0.770 | 0.600 | 0.237 | 2.53 | <0.001 | 0.379 | 0.508 | 0.852 |
| Item 2 | 0.640 | 0.694 | 0.951 | 0.233 | 4.09 | <0.001 | 0.627 | |||
| Item 3 | 0.536 | 0.567 | 1.620 | 0.233 | 6.96 | <0.001 | 0.907 | |||
| Item 4 | 0.700 | 0.738 | 0.885 | 0.294 | 3.01 | <0.001 | 0.469 | |||
| Item 5 | 0.678 | 0.726 | 0.658 | 0.196 | 3.35 | <0.001 | 0.517 |
| Variable | α | Composite Reliability (CR) | Rho_A | Average Variance Extracted (AVE) |
|---|---|---|---|---|
| Parental Distress | 0.867 | 0.896 | 0.889 | 0.522 |
| Parent-Child Dysfunctional Interaction | 0.867 | 0.901 | 0.935 | 0.649 |
| Child Difficult | 0.890 | 0.915 | 0.909 | 0.607 |
| Personal competence | 0.852 | 0.891 | 0.878 | 0.581 |
| Acceptance of self and life | 0.700 | 0.831 | 0.723 | 0.712 |
| Life satisfaction | 0.721 | 0.817 | 0.802 | 0.587 |
| Fornell–Larcker Criterion | 1 | 2 | 3 | 4 | 5 | 6 |
|---|---|---|---|---|---|---|
| 0.723 | |||||
| 0.470 | 0.805 | ||||
| 0.560 | 0.672 | 0.779 | |||
| −0.496 | −0.214 | −0.287 | 0.762 | ||
| −0.415 | −0.075 | −0.215 | 0.761 | 0.844 | |
| −0.537 | −0.341 | −0.424 | 0.696 | 0.651 | 0.698 |
| Heterotrait–Monotrait ratio (HTMT) | 1 | 2 | 3 | 4 | 5 | 6 |
| ||||||
| 0.523 | |||||
| 0.618 | 0.745 | ||||
| 0.546 | 0.250 | 0.336 | |||
| 0.527 | 0.170 | 0.349 | 0.889 | ||
| 0.722 | 0.445 | 0.499 | 0.815 | 0.867 |
| Variable | Parental Distress | Parent-Child Dysfunctional Interaction | Child Difficult | Personal Competence | Acceptance of Self and Life | Life Satisfaction |
|---|---|---|---|---|---|---|
| Parental Distress | ||||||
| Item 1 | 0.683 | 0.391 | 0.435 | −0.503 | −0.431 | −0.296 |
| Item 10 | 0.754 | 0.381 | 0.357 | −0.356 | −0.231 | −0.414 |
| Item 12 | 0.840 | 0.418 | 0.460 | −0.534 | −0.387 | −0.632 |
| Item 4 | 0.813 | 0.358 | 0.476 | −0.310 | −0.269 | −0.399 |
| Item 5 | 0.780 | 0.326 | 0.461 | −0.190 | −0.149 | −0.258 |
| Item 6 | 0.557 | 0.473 | 0.350 | −0.078 | −0.138 | −0.222 |
| Item 9 | 0.688 | 0.273 | 0.278 | −0.445 | −0.397 | −0.390 |
| Parent-Child Dysfunctional Interaction | ||||||
| Item 18 | 0.229 | 0.786 | 0.532 | −0.037 | 0.130 | −0.204 |
| Item 19 | 0.189 | 0.629 | 0.300 | −0.101 | −0.012 | 0.075 |
| Item 20 | 0.385 | 0.857 | 0.503 | −0.133 | −0.047 | −0.210 |
| Item 21 | 0.524 | 0.880 | 0.600 | −0.270 | −0.112 | −0.493 |
| Item 24 | 0.402 | 0.849 | 0.685 | −0.214 | −0.146 | −0.289 |
| Child Difficult | ||||||
| Item 25 | 0.342 | 0.403 | 0.855 | −0.268 | −0.208 | −0.337 |
| Item 27 | 0.566 | 0.507 | 0.872 | −0.208 | −0.177 | −0.367 |
| Item 28 | 0.389 | 0.291 | 0.608 | −0.328 | −0.338 | −0.341 |
| Item 29 | 0.331 | 0.652 | 0.769 | −0.077 | −0.077 | −0.257 |
| Item 32 | 0.533 | 0.637 | 0.800 | −0.198 | −0.141 | −0.378 |
| Item 34 | 0.405 | 0.704 | 0.750 | −0.358 | −0.264 | −0.389 |
| Personal competence | ||||||
| Item 11 | 0.247 | 0.033 | 0.093 | 0.784 | 0.619 | 0.552 |
| Item 2 | 0.445 | −0.185 | −0.269 | 0.836 | 0.549 | 0.555 |
| Item 4 | −0.200 | −0.070 | −0.176 | 0.512 | 0.480 | 0.255 |
| Item 7 | −0.429 | −0.219 | −0.225 | 0.796 | 0.613 | 0.505 |
| Item 8 | −0.524 | −0.324 | −0.324 | 0.826 | 0.758 | 0.572 |
| Acceptance of self and life | ||||||
| Item 12 | −0.249 | −0.079 | −0.259 | 0.570 | 0.802 | 0.514 |
| Ítem 13 | −0.433 | −0.052 | −0.121 | 0.704 | 0.883 | 0.581 |
| Life satisfaction | ||||||
| Item 1 | −0.559 | −0.271 | −0.423 | 0.016 | 0.093 | 0.396 |
| Item 2 | −0.413 | −0.167 | −0.130 | 0.610 | 0.617 | 0.796 |
| Item 3 | −0.508 | −0.334 | −0.395 | 0.636 | 0.594 | 0.903 |
| Item 4 | −0.373 | −0.288 | −0.439 | 0.431 | 0.243 | 0.621 |
| Item 5 | −0.150 | −0.201 | −0.278 | 0.497 | 0.508 | 0.667 |
| Relation between Variables | Route Coefficient (β) | Standard Deviation (σ) | Statistical t | p |
|---|---|---|---|---|
| Parental Distress -> Personal competence | −0.496 | 0.113 | 4.398 | *** |
| Parental Distress -> Acceptance of self and life | −0.415 | 0.167 | 2.482 | *** |
| Parental Distress -> Life satisfaction | −0.242 | 0.207 | 1.168 | 0.243 |
| Parent-Child Dysfunctional Interaction -> Parental Distress | 0.170 | 0.182 | 0.935 | 0.350 |
| Child Difficult -> Parental Distress | 0.445 | 0.188 | 2.366 | *** |
| Personal competence -> Life satisfaction | 0.374 | 0.223 | 1.675 | *** |
| Acceptance of self and life -> Life satisfaction | 0.266 | 0.169 | 1.572 | 0.117 |
Disclaimer/Publisher’s Note: The statements, opinions and data contained in all publications are solely those of the individual author(s) and contributor(s) and not of MDPI and/or the editor(s). MDPI and/or the editor(s) disclaim responsibility for any injury to people or property resulting from any ideas, methods, instructions or products referred to in the content. |
© 2024 by the authors. Licensee MDPI, Basel, Switzerland. This article is an open access article distributed under the terms and conditions of the Creative Commons Attribution (CC BY) license (https://creativecommons.org/licenses/by/4.0/).
Share and Cite
Gavín-Chocano, Ó.; García-Martínez, I.; Torres-Luque, V.; Checa-Domene, L. Resilient Moderating Effect between Stress and Life Satisfaction of Mothers and Fathers with Children with Developmental Disorders Who Present Temporary or Permanent Needs. Eur. J. Investig. Health Psychol. Educ. 2024, 14, 474-487. https://doi.org/10.3390/ejihpe14030032
Gavín-Chocano Ó, García-Martínez I, Torres-Luque V, Checa-Domene L. Resilient Moderating Effect between Stress and Life Satisfaction of Mothers and Fathers with Children with Developmental Disorders Who Present Temporary or Permanent Needs. European Journal of Investigation in Health, Psychology and Education. 2024; 14(3):474-487. https://doi.org/10.3390/ejihpe14030032
Chicago/Turabian StyleGavín-Chocano, Óscar, Inmaculada García-Martínez, Virginia Torres-Luque, and Lara Checa-Domene. 2024. "Resilient Moderating Effect between Stress and Life Satisfaction of Mothers and Fathers with Children with Developmental Disorders Who Present Temporary or Permanent Needs" European Journal of Investigation in Health, Psychology and Education 14, no. 3: 474-487. https://doi.org/10.3390/ejihpe14030032
APA StyleGavín-Chocano, Ó., García-Martínez, I., Torres-Luque, V., & Checa-Domene, L. (2024). Resilient Moderating Effect between Stress and Life Satisfaction of Mothers and Fathers with Children with Developmental Disorders Who Present Temporary or Permanent Needs. European Journal of Investigation in Health, Psychology and Education, 14(3), 474-487. https://doi.org/10.3390/ejihpe14030032

