Unconfined Dense Plunging Jets Used for Brine Disposal from Desalination Plants
Abstract
1. Introduction
Plunging Jet Behavior
2. Materials and Methods
2.1. Measurement of Bubble Penetration Depth
2.2. Measurement of Dilution
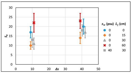
3. Results
4. Discussion
4.1. Aeration of Water Column
4.1.1. A. Gas Entrainment
4.1.2. B. Bubble Size Distribution and Rise Velocity
4.1.3. C. Depth of Bubble Penetration
4.1.4. D. Mass Transfer Coefficient
4.1.5. E. Example of Aeration Prediction
- cm/s (residual tidal current speed near the shore);
- m (anticipated length of surface diffuser array);
- m (anticipated water depth at discharge location);
- mg/L (assumed hypoxic);
- mg/L (at 25 °C, 35 psu salinity from http://water.usgs.gov/software/DOTABLES/);
- ; m3/s; m; m → m/s, 0.15 m;
- m (using Equation (4a));
- m/s (typical value);
- cm (assuming a mono-size distribution) → m/s (using Equation (14));
- With parameters and , the gas entrainment rate is within the range of applicability of Equation (8), therefore , yielding m2/s.
5. Conclusions
Author Contributions
Funding
Acknowledgments
Conflicts of Interest
Nomenclature
| total surface area of bubbles in contact with water column | |
| (unitless) | proportionality constant in Equation (5) |
| (m3/s3) | buoyancy flux per unit length |
| (m4/s3) | bulk buoyancy flux |
| (m4/s3) | initial brine buoyancy flux |
| (m4/s3) | gas phase buoyancy flux |
| (mg/L) | saturation concentration of oxygen in water |
| (mg/L) | dissolved oxygen concentration in water |
| (unitless) | proportionality constant in Equation (2) |
| (m) | bubble diameter |
| (m) | nozzle diameter |
| (m) | diameter at the water surface |
| (mg/L) | increase in dissolved oxygen concentration in the water column |
| (m2/s) | molecular diffusivity of oxygen in water |
| (unitless) | Eötvös number |
| (unitless) | jet Froude number |
| (m/s2) | gravitational acceleration |
| (m) | receiving water depth |
| (m) | bubble penetration depth |
| (m) | predicted bubble penetration depth |
| (m) | measured bubble penetration depth |
| (m3/s) | oxygen flux |
| (m/s) | oxygen mass transfer coefficient |
| (m) | momentum length scale |
| (m) | volume length scale |
| (m) | vertical jet length |
| (m) | staged diffuser length |
| (m) | Laplace length scale |
| length scale ratio between the field prototype and lab | |
| (unitless) | Morton number |
| (m4/s2) | initial kinematic momentum of the jet |
| jet kinematic momentum upon impact | |
| number of nozzles along diffuser | |
| number of bubbles in contact with water column | |
| (1/s) | bubble input rate |
| OE (kg O2/kWh) | oxygenation efficiency value |
| (m2/s2) | initial brine effluent flowrate per unit length |
| (m2/s) | gas flowrate per unit length of diffuser |
| (m3/s) | brine effluent discharge flowrate |
| (m3/s) | entrained gas flowrate |
| (unitless) | volume ratio between the field prototype and lab |
| (kg/m3) | receiving water density |
| (kg/m3) | brine effluent density |
| (kg/m3) | density difference between the air and the receiving water |
| (kg/m3) | brine effluent density difference |
| (m) | radial distance from the source |
| (psu) | receiving water salinity |
| (psu) | salinity difference between brine effluent and receiving water |
| (N/m) | surface tension between receiving water and brine |
| (unitless) | diffuser dilution |
| (unitless) | measured dilution on the tank bottom at cm |
| (unitless) | predicted dilution at the impact point at tank bottom |
| (unitless) | measured dilution at the impact point at tank bottom |
| (s) | bubble contact time with water column |
| (m/s) | ambient current |
| (m/s) | bubble rise velocity |
| (m/s) | nozzle velocity |
| (m/s) | jet velocity at water surface |
| (m/s) | nozzle velocity |
| (m) | measured bubble plume width |
| (unitless) | Weber number |
| (m) | elevation below water surface |
References
- Hodges, B.R. The importance of mixing and isolation time for desalination brine discharge. In Proceedings of the International Engineering Conference on Hot Arid Regions (IECHAR 2010), Al-Ahsa, Saudi Arabia, 1–2 March 2010. [Google Scholar]
- Hodges, B.R.; Furnans, J.E.; Kulis, P.S. Thin-Layer Gravity Current with Implications for Desalination Brine Disposal. J. Hydraul. Eng. 2011, 137, 356–371. [Google Scholar] [CrossRef]
- Uddin, S.; Al-Ghadban, A.N.; Khabbaz, A. Localized hyper saline waters in Arabian Gulf from desalination activity—An example of South Kuwait. Environ. Monit. Assess. 2011, 181, 587–594. [Google Scholar] [CrossRef] [PubMed]
- Tarique, Q.; Burger, J.; Reinfelder, J.R. Metal concentrations in organ of the clam, Amiantisumbonella and their use in monitoring metal contamination of coastal sediments. Water Air Soil Pollut. 2012, 223, 2125–2136. [Google Scholar] [CrossRef]
- Missimer, T.M.; Maliva, R.G. Environmental issues in seawater reverse osmosis desalination: Intakes and outfalls. Desalination 2018, 434, 198–215. [Google Scholar] [CrossRef]
- Uddin, S. Environmental Impacts of Desalination Activities in the Arabian Gulf. Int. J. Environ. Sci. Dev. 2014, 5, 114–117. [Google Scholar] [CrossRef]
- Szeptycki, L.; Hartge, E.; Ajami, N.; Erickson, A.; Heady, W.N.; LaFeir, L.; Meister, B.; Verdone, L.; Koseff, J.R. Marine and Coastal Impacts on Ocean Desalination in California. In A Report of Water in the West; Center for Ocean Solutions, Monterey Bay Aquarium and The Nature Conservancy: Monterey, CA, USA, 2016. [Google Scholar]
- Lattemann, S.; Morelissen, R.; van Gils, J. Desalination capacity of the Arabian Gulf—Modeling, monitoring and managing discharges. In Proceedings of the International Desalination Association World Congress on Desalination and Water Reuse, Tianjin, China, 20–25 October 2013. [Google Scholar]
- Dawoud, M.A.; Al Mulla, M.M. Environmental Impacts of Seawater Desalination: Arabian Gulf Case Study. Int.J. Environ. Sustain. 2012, 1, 22–37. [Google Scholar] [CrossRef]
- Barau, A.S.; Al-Hosani, N. Prospects of environmental governance in addressing sustainability challenges of seawater desalination industry in the Arabian Gulf. Environ. Sci. Policy 2015, 50, 145–154. [Google Scholar] [CrossRef]
- Kuwait Ministry of Electricity and Water. Water: Statistical Year Book. 2017. Available online: https://www.mew.gov.kw/Files/AboutUs/Statistics/6/Ref380.pdf (accessed on 19 April 2018).
- Shuwaikh Desalination Plant, Water Desalination Department. Personal communication with staff engineer, 2018.
- Al-Zour South Power Station, C.S. Contract NO. MEW/C/PGP/1270-82/83, Out Fall Structure, DWG NO. OF-03-001. 1983. [Google Scholar]
- Al-Bahou, M.; Al-Rakaf, A.; Zaki, H.; Ettouney, H. Desalination experience in Kuwait. Desalination 2007, 204, 403–415. [Google Scholar] [CrossRef]
- Al-Wazzan, Y.; Al-Modaf, F. Seawater desalination in Kuwait using multistage flash evaporation technology—historical overview. Desalination 2001, 134, 257–267. [Google Scholar] [CrossRef]
- Al-Said, T.; Naqvi, S.W.A.; Al-Yamani, F.; Goncharvov, A.; Fernandes, L. High total organic carbon in surface waters of the northern Arabian Gulf: Implications for the oxygen minimum zone of the Arabian Sea. Mar. Pollut. Bull. 2008, 129, 35–42. [Google Scholar] [CrossRef]
- Almquist, C.W.; Stolzenbach, K.D. Staged multiport diffusers. J. Hydraul. Div. ASCE 1980, 106, 285–302. [Google Scholar]
- Lee, J.H.W. Near Field Mixing of Staged Diffuser. J. Hydraul. Div. ASCE 1980, 106, 1309–1324. [Google Scholar]
- Brocard, D. Discussion of “Staged multiport diffusers” by C.W. Almquist and K.D. Stolzenbach. J. Hydraul. Div. ASCE 1980, 106, 1723–1725. [Google Scholar]
- Roberts, P.J.W. Line plume and ocean outfall dispersion. J. Hydraul. Div. ASCE 1979, 105, 313–330. [Google Scholar]
- Tian, X.; Roberts, P.J.W.; Daviero, G.J. Marine wastewater discharges from multiport diffusers. I: Unstratified stationary water. J. Hydraul. Eng. 2004, 139, 1137–1146. [Google Scholar] [CrossRef]
- Al-Anzi, B.; Cumming, I.W.; Rielly, C.D. Air entrainment rates in a confined plunging jet reactor. In Proceedings of the 10th International Conference on Multiphase Flow in Industrial Plants, Tropea, Italy, 20–23 September 2006; pp. 71–82. [Google Scholar]
- Al-Anzi, B. Effect of Primary Variables on A Confined Plunging Liquid Jet Reactor. Water 2020, 12, 764. [Google Scholar] [CrossRef]
- Yamagiwa, K.; Oochira, Y.; Ohkawa, A. Performance evaluation of plunging liquid jet bioreactor with crossflow filtration for small-scale treatment of domestic wastewater. Bioresour. Technol. 1994, 58, 131–138. [Google Scholar] [CrossRef]
- Bin, A.K. Gas entrainment by plunging liquid jets. Chem. Eng. Sci. 1993, 48, 3585–3630. [Google Scholar] [CrossRef]
- Horan, N.J. Biological Wastewater Treatment System: Theory and Operation; John Wiley and Sons: Hoboken, NJ, USA, 1990; p. 60. [Google Scholar]
- Low, K.C. Hydrodynamics and Mass Transfer Studies of a Confined Plunging Jet. Ph.D. Thesis, Department of Chemical Engineering, Loughborough University, Loughborough, UK, 2003. [Google Scholar]
- Takahara, Y. Haisui no Seibutsusyori; Tikyusya: Tokyo, Japan, 1980; p. 72. [Google Scholar]
- Backhurst, J.R.; Harker, J.H.; Kaul, S.N. The performance of pilot and full-scale vertical shaft aerators. Water Res. 1988, 22, 1239–1243. [Google Scholar] [CrossRef]
- Yamagiwa, K.; Yoshikazu, O.; Dahlan, M.; Ohkawa, A. Activated sludge treatment of small-scale wastewater by a plunging liquid jet bioreactor with cross-flow filtration. Bioresour. Technol. 1991, 37, 215–222. [Google Scholar] [CrossRef]
- Harby, K.; Chiva, S.; Muñoz-Cobo, J.L. An experimental study on bubble entrainment and flow characteristics of vertical plunging water jets. Exp. Therm. Fluid Sci. 2014, 57, 207–220. [Google Scholar] [CrossRef]
- Roy, A.K.; Maiti, B.; Das, P.K. Visualisation of air entrainment by a plunging jet. Procedia Eng. 2013, 56, 468–473. [Google Scholar] [CrossRef]
- Qu, X.L.; Khezzar, L.; Danciu, D.; Labois, M.; Lakehal, D. Characterization of plunging liquid jets: A combined experimental and numerical investigation. Int. J. Multiph. Flow 2011, 31, 722–731. [Google Scholar] [CrossRef]
- Kramer, M.; Wieprecht, S.; Terheiden, K. Penetration depth of plunging liquid jets—A data driven modelling approach. Exp. Therm. Fluid Sci. 2016, 76, 109–117. [Google Scholar] [CrossRef]
- Park, S.; Park, H.S.; Jang, B.I.; Kim, H.J. 3-D simulation of plunging jet penetration into a denser liquid pool by the RD-MPS method. Nucl. Eng. Des. 2016, 299, 154–162. [Google Scholar] [CrossRef]
- Chanson, H. Air Bubble Entrainment in Free-Surface Turbulent Shear Flows; Academic Press: San Diego, CA, USA, 1996. [Google Scholar]
- Cummings, P.D.; Chanson, H. Air entrainment in the developing flow region of plunging jets—part 1: Theoretical development. J. Fluids Eng. 1997, 119, 597–602. [Google Scholar] [CrossRef]
- Cummings, P.D.; Chanson, H. Air entrainment in the developing flow region of plunging jets—part 2: Experimental. J. Fluids Eng. 1997, 119, 603–608. [Google Scholar] [CrossRef]
- Miwa, S.; Moribe, T.; Tsutstumi, K.; Hibiki, T. Experimental investigation of air entrainment by vertical plunging liquid jet. Chem. Eng. Sci. 2018, 181, 251–263. [Google Scholar] [CrossRef]
- Fischer, H.B.; List, E.J.; Koh, R.C.Y.; Imberger, J.; Brooks, N.H. Mixing in Inland and Coastal Waters; Academic Press: San Diego, CA, USA, 1979. [Google Scholar]
- Ohkawa, A.; Kusabiraki, D.; Kawai, Y.; Sakai, S.; Endoh, K. Some flow characteristics of a vertical liquid jet system having downcomers. Chem. Eng. Sci. 1986, 41, 2347–2361. [Google Scholar] [CrossRef]
- Hinze, J.O. Fundamentals of the hydrodynamic mechanism of splitting in dispersion processes. Am. Inst. Chem. Eng. J. 1955, 1, 289–295. [Google Scholar] [CrossRef]
- Clift, R.; Grace, J.R.; Weber, M.E. Bubbles, Drops and Particles; Dover: Mineola, NY, USA, 1978. [Google Scholar]
- Chanson, H.; Aoki, S.; Hoque, A. Bubble entrainment and dispersion in plunging jet flows: Freshwater vs. seawater. J. Coast. Res. 2006, 22, 664–677. [Google Scholar] [CrossRef]
- Chow, A.; Verbruggen, W.; Morelissen, R.; Al-Osairi, Y.; Ponnumani, P.; Lababidi, H.M.S.; Al-Anzi, B.; Adams, E.E. Numerical Prediction of Background Buildup of Salinity Due to Desalination Brine Discharges into the Northern Arabian Gulf. Water 2019, 11, 2284. [Google Scholar] [CrossRef]








| Aerator Type | OE (kg O2/kWh) | |
|---|---|---|
| Diffused Air [26] | Fine bubble | 1.2–2.0 |
| Coarse bubble | 0.6–1.2 | |
| Submerged jet | 1.2–2.4 | |
| Deep shaft [28] | 3.0–6.0 | |
| Static mixer [29] | 1.2–1.8 | |
| Pure Oxygen [26] | UNOX | 2.4–3.8 |
| VITOX | 2.8–4.2 | |
| Mechanical [26] | Simcar surface aerator | 2.1–2.4 |
| Turbine aerator | 2.1–3.2 | |
| Simple cone | 2.0–2.6 | |
| Oxidation brushes [26] | Kessener brush | 2.4–3.2 |
| Cage rotor | 1.4–3.0 | |
| Plunging jet (air–water) [27] | Unconfined systems | 0.7–8.0 |
| Confined systems | 0.3–4.0 | |
| Bioreactor [30] | 2.0–4.6 |
| Run | ||||||||||||
|---|---|---|---|---|---|---|---|---|---|---|---|---|
| 1 | 0 | 0 | 998 | 998 | 0 | 44 | 13.0 | 14 b | ||||
| 2 | 10 | 0 | 1006 | 998 | 0 | 44 | 13.0 | 14 c | 8 ± 1 | 17 ± 3 | ||
| 3 | 40 | 0 | 1029 | 998 | 0 | 44 | 13.0 | 16 c | 8 ± 1 | 20 ± 4 | ||
| 4 | 0 | 0 | 998 | 998 | 15 | 84 | 14.2 | 19.5 ± 1.4 | 14.0 ± 1.4 | 16 b | ||
| 5 | 10 | 0 | 1006 | 998 | 15 | 84 | 14.2 | 20.7 ± 1.5 | 16.4 ± 1.6 | 15 c | 10 ± 2 | |
| 6 | 40 | 0 | 1029 | 998 | 15 | 84 | 14.2 | ≥50 | 19.7 ± 3.0 | 17 c | 14 ± 3 | |
| 7 | 0 | 0 | 998 | 998 | 30 | 129 | 15.0 | 18.1 ± 1.4 | 15.3 ± 1.1 | 17 b | ||
| 8 | 10 | 0 | 1006 | 998 | 30 | 129 | 15.0 | 18.6 ± 1.5 | 14.8 ± 1.7 | 17 c | 11 ± 3 | |
| 9 | 40 | 0 | 1029 | 998 | 30 | 129 | 15.0 | ≥50 | 16.6 ± 3.2 | 17 c | 17 ± 3 | |
| 10 | 0 | 0 | 998 | 998 | 60 | 228 | 16.2 | 20 b | ||||
| 11 | 10 | 0 | 1006 | 998 | 60 | 228 | 16.2 | 20 c | 16 ± 4 | 22 ± 5 | ||
| 12 | 40 | 0 | 1029 | 998 | 60 | 228 | 16.2 | 20 c | 18 ± 4 | 23 ± 4 | ||
| 13 | 0 | 40 | 1029 | 1029 | 30 | 129 | 15.0 | 21.5 ± 1.4 | 9.9 ± 1.1 | 17 b | ||
| 14 | 10 | 40 | 1036 | 1029 | 30 | 129 | 15.0 | ≥50 | 20.7 ± 3.3 | 17 c | 13 ± 4 | |
| 15 | 40 | 40 | 1059 | 1029 | 30 | 129 | 15.0 | ≥50 | 23.7 ± 4.8 | 17 c | 18 ± 3 |
| Case | (mg/L) | (cm) | (m/s) | |||||||
|---|---|---|---|---|---|---|---|---|---|---|
| Base | 2 | 6 | 0.007 | 0.5 | 3 | 0.2 | 0.2 | 2.2 | 4.2 e-4 | 2.7 |
| Higher background DO | 5 | 6 | 0.007 | 0.5 | 3 | 0.2 | 0.2 | 2.2 | 4.2 e-4 | 1.0 |
| More jets, same total flowrate | 2 | 10 | 0.007 | 0.5 | 3 | 0.2 | 0.2 | 1.8 | 4.2 e-4 | 2.2 |
| Larger ambient current | 2 | 6 | 0.2 | 0.5 | 3 | 0.2 | 0.2 | 2.2 | 4.2 e-4 | 0.1 |
| Smaller bubbles | 2 | 6 | 0.007 | 0.25 | 3 | 0.2 | 0.2 | 2.2 | 8.4 e-4 | 10.9* |
| Shorter jet length | 2 | 6 | 0.007 | 0.5 | 1 | 0.2 | 0.2 | 2.0 | 4.2 e-4 | 1.1 |
| Larger nozzle diameter | 2 | 6 | 0.007 | 0.5 | 3 | 0.2 | 0.5 | 2.0 | 4.2 e-4 | 1.4 |
| Larger ambient current, smaller bubbles | 2 | 6 | 0.2 | 0.25 | 3 | 0.2 | 0.2 | 2.2 | 8.4 e-4 | 0.4 |
© 2020 by the authors. Licensee MDPI, Basel, Switzerland. This article is an open access article distributed under the terms and conditions of the Creative Commons Attribution (CC BY) license (http://creativecommons.org/licenses/by/4.0/).
Share and Cite
Chow, A.C.; Shrivastava, I.; Adams, E.E.; Al-Rabaie, F.; Al-Anzi, B. Unconfined Dense Plunging Jets Used for Brine Disposal from Desalination Plants. Processes 2020, 8, 696. https://doi.org/10.3390/pr8060696
Chow AC, Shrivastava I, Adams EE, Al-Rabaie F, Al-Anzi B. Unconfined Dense Plunging Jets Used for Brine Disposal from Desalination Plants. Processes. 2020; 8(6):696. https://doi.org/10.3390/pr8060696
Chicago/Turabian StyleChow, Aaron C., Ishita Shrivastava, E. Eric Adams, Fahed Al-Rabaie, and Bader Al-Anzi. 2020. "Unconfined Dense Plunging Jets Used for Brine Disposal from Desalination Plants" Processes 8, no. 6: 696. https://doi.org/10.3390/pr8060696
APA StyleChow, A. C., Shrivastava, I., Adams, E. E., Al-Rabaie, F., & Al-Anzi, B. (2020). Unconfined Dense Plunging Jets Used for Brine Disposal from Desalination Plants. Processes, 8(6), 696. https://doi.org/10.3390/pr8060696

