Abstract
Tomatoes are among the most widely cultivated and consumed vegetable crops worldwide. They are usually harvested in large quantities that need to be promptly and accurately classified into healthy and defective categories. Traditional methods for tomato classification are labor-intensive and prone to human error. Therefore, this study proposes an approach that leverages feature fusion from two pre-trained convolutional neural networks (CNNs), VGG16 and ResNet-50, to enhance classification performance. A comprehensive evaluation of multiple individual and hybrid classifiers was conducted on a dataset of 43,843 tomato images, which is heavily imbalanced toward the healthy class. The results showed that the best-performing classifier on fused features achieved an average precision (AP) and accuracy of 0.92 and 0.97, respectively, on the test set. In addition, the experimental evaluation revealed that fused features improved classification performance across multiple metrics, including accuracy, AP, recall, and F1-score, compared to individual features of VGG16 and ResNet-50. Furthermore, the proposed approach was benchmarked against three standalone CNN models, namely MobileNetV2, EfficientNetB0, and DenseNet121, and demonstrated superior performance in all evaluated metrics. These findings highlight the efficacy of deep feature fusion in addressing class imbalance and improving automated tomato defect detection.
1. Introduction
Tomatoes are ranked as the second most-extensively grown vegetable crop around the world [1]. They are among the agricultural products that play a substantial role in culinary traditions [2]. Tomatoes are a culinary staple food served in diverse forms, from fresh salads and sauces to soups and juices. The global consumption of tomatoes continues to increase, indicating their popularity as a flavorful and nutritious addition to the human diet. The production of tomatoes increased globally from 182 million tons in 2018 to 186 million tons in 2020 [3]. The tomato production process includes several key phases, from seed planting to harvesting, sorting, and distribution.
Tomatoes are usually harvested in large quantities. Unfortunately, they are highly perishable crops [4] with a relatively short shelf life. Factors such as temperature, humidity, and physical damage can accelerate the spoilage process [5,6]. Therefore, tomatoes need to be promptly sorted and distributed after they are harvested because they are susceptible to issues such as over-ripening, decay, and the growth of molds or pathogens. Timely handling of post-harvest activities such as sorting is essential to ensure that the tomatoes reach consumers in good quality [6]. Tomato sorting refers to systematically classifying tomatoes based on their shape, color, size, and the presence of any defects. They can be classified as healthy or defective. Furthermore, healthy tomatoes can be classified based on their levels of ripeness as ripe or unripened. Traditionally, this process is conducted manually, which, however, requires highly intensive labor efforts and time, making it susceptible to human errors.
The rapid advancement of artificial intelligence (AI) technologies, such as computer vision and machine learning, can potentially lead to solutions that are capable of automating different agricultural tasks, such as tomato sorting, with high efficiency and accuracy. Computer vision is a field of AI that empowers computers and systems to extract insights from the pixel values of visual inputs such as digital images or videos, enabling them to interpret and understand visual information for decision-making [7]. The main goal of computer vision systems is to interpret and understand visual information from the world to automatically take actions, such as identifying objects, classifying scenes, or tracking motion. The accuracy of these systems depends on several factors, including the size and quality of the training dataset, the extracted features, and the chosen classifier algorithms. Over the past decade, computer vision systems have been successfully applied in diverse domains, including agriculture [8], where they automate tasks such as crop health and growth monitoring [9,10,11,12], disease detection [13,14,15,16], crop harvesting [17,18,19,20], product grading [21,22,23,24], and farm monitoring and management [25,26,27,28].
Motivated by these advancements, this study proposes a framework for enhanced automated tomato defect detection that leverages feature fusion from two well-established CNN architectures: VGG16 and ResNet-50. Features extracted from these models are combined and used to train various classifiers, including Logistic Regression, XGBoost, and hybrid classifiers. The approach is evaluated on a large dataset of 43,843 tomato images, which is heavily imbalanced toward the healthy class. Comparative experiments are conducted to assess the performance of classifiers trained on fused features versus those trained on individual features from VGG16 and ResNet-50. Furthermore, the performance of the approach is compared with the standalone CNN models, including MobileNetV2, EfficientNetB0, and DenseNet121. This approach aims to leverage the deep feature fusion of VGG16 and ResNet-50 to enhance the representation of tomato images, demonstrating its potential to improve classification performance. Combining features from VGG16 and ResNet-50 leverages their complementary strengths, such as VGG16’s hierarchical representations and ResNet-50’s residual learning capabilities, which can lead to a richer feature set. This approach ensures that the fused features capture diverse and discriminative characteristics, which could potentially lead to enhancing the overall classification performance. The fused features demonstrate notable improvements in metrics such as average precision, recall, and F1-score, mitigating the challenges posed by class imbalance. The comprehensive evaluation also highlights the robustness of the proposed approach compared to state-of-the-art CNN models.
The main contributions of this study are as follows:
- Feature Fusion for Enhanced Classification: This study proposes an approach that combines features extracted from two CNN models to improve tomato classification performance.
- Comprehensive Evaluation of Classification Techniques: The performance of eight classification algorithms, namely: Logistic Regression, Support Vector Machine, Random Forest, XGBoost, Gradient Boosting, AdaBoost, k-Nearest Neighbors, and Naive Bayes was evaluated using fused features.
- Hybrid Classifier Analysis: Several hybrid classifiers were constructed and evaluated to assess their effectiveness on the fused features.
- Feature-Based Performance Comparison: The study demonstrates improvements in key metrics, such as precision, recall, and F1-score, when using fused features compared to individual features extracted from VGG16 and ResNet-50.
- Benchmarking Against Standalone CNNs: The proposed approach was benchmarked against three standalone CNN models, namely MobileNetV2, EfficientNetB0, and DenseNet121, to highlight the advantages of the fused feature approach in tomato defect detection.
The remainder of the paper is organized as follows. Section 2 provides a review of the literature on applications of computer vision in agriculture and tomato sorting, highlighting current research limitations. Section 3 provides a detailed overview of the proposed approach, including the pipeline architecture, dataset description, feature extraction and fusion process, classification models, evaluation metrics, and implementation details. Section 4 presents the experimental results obtained from the empirical evaluation of the approach. Section 5 discusses the findings and highlights the key conclusions drawn from the results. Finally, Section 6 outlines the conclusion and potential directions for future work.
2. Literature Review
There are many studies in the literature that have explored and demonstrated the effectiveness of computer vision in various agricultural tasks. This section provides a summary of related studies conducted on tomatoes. Beisekenov and Hasegawa [29] conducted a study to improve automated tomato harvesting efficiency by integrating deep learning with image processing techniques. They proposed a hybrid model that combined convolutional neural networks and part affinity fields, aiming to identify ripe tomatoes. Data augmentation and transfer learning techniques were used in their approach to reduce overfitting and enhance the model’s performance. Their hybrid model achieved an accuracy of 96.4% across diverse environmental conditions and tomato varieties when tested on a dataset of 2260 images. Khasawneh et al. [2] proposed a deep learning-based approach for classifying tomato plants into ten conditions, including nine different diseases and healthy plants. They developed 11 models using transfer learning based on various pre-trained CNNs. A series of experiments were conducted to evaluate the performance of the models based on a tomato leaf disease where the dataset consisted of 18,160 tomato leaf images without conducting preprocessing, feature extraction, or additional image processing. The classification of the ten categories achieved average results of 99.3% precision, 99.2% F1 score, 99.1% recall, and 99.4% accuracy. Similarly, Chen et al. [30] introduced the Lightweight Convolutional Neural Network (LBFNet) model based on VGG networks with the aim of reducing both the number of parameters and the training time while concurrently improving the model’s accuracy. LBFNet incorporates a three-channel attention mechanism module to focus on crucial disease features in tomato leaf images. Furthermore, the model’s depth is increased with a cascade module to preserve the original image information. The model was empirically evaluated on the tomato leaf disease dataset used in [2]. The model achieved an accuracy of 99.06% while requiring only 996 s for training. To overcome limitations in the accuracy and model size of existing pest detection methods, Hu et al. [31] developed an enhanced YOLOv5n model for the detection of tomato diseases and pests. Their approach involved incorporating an Efficient Vision Transformer for feature extraction, replacing the original nearest neighbor interpolation upsampling module with the Content-Aware ReAssembly of Features, and selecting Wise-IoU over the original CIoU as the regression loss function. The improved model was evaluated using a dataset comprising 20,413 images representing eight classes of diseases and pests. The model demonstrated an improvement of 2.3% and 1.7% in the evaluation metrics mAP50 and mAP50:95, respectively. Fukada et al. [32] developed a system-based transfer learning using YOLOv5 to estimate the growth status of tomatoes using camera images. The system aims to reduce the labor effort required in the traditional method where farmers manually measure the thickness of the stems near the flower clusters and the length of flower clusters and growing points. The system was trained based on 1100 images of tomatoes with three object detection targets: stems, target stems, and growing points. The system reduced the effort needed for crop growth analysis by approximately 80%. Altalak et al. [33] developed a hybrid deep learning model that combines the CNN model ResNet50, a convolutional attention module, and a support vector machine to identify nine tomato plant leaf diseases. Evaluated on the tomato leaf disease dataset used in [2], the model achieved an accuracy of 97.2%. Kim et al. [34] developed a CNN model to estimate the maturity levels of tomatoes. They collected a dataset consisting of 1888 tomato images from a greenhouse and assigned a label (green, turning, pink, or red) to each sample. The model was tested on the collected dataset, achieving an average F1 score of 0.91. To detect and categorize nutritional deficiencies in tomato plants, Tran et al. [35] introduced an approach that utilized two deep learning models: Inception-ResNet v2 and Autoencoder. Additionally, ensemble averaging was employed to enhance the accuracy of their method. They conducted experiments with 571 images of tomato leaves and fruits, achieving an accuracy of 91%. A comparison study was conducted by Maeda-Gutiérrez et al. [36] to evaluate the performance of five well-established CNN models: AlexNet, GoogleNet, Inception V3, ResNet 18, and ResNet 50, on the classification of tomato leaf diseases. Each model was fine-tuned based on the tomato leaf disease dataset used in [2], which includes nine categories of various diseases and one healthy category. The results of the study showed that GoogleNet was the best-performing model, achieving 99.72% and 99.12% for the area under the curve and sensitivity, respectively.
In the context of tomato sorting, several approaches have been proposed in the literature to classify tomatoes into separate classes. Da Costa et al. [37] proposed a computer vision approach to categorize tomatoes into healthy and defective classes. The approach incorporates two transfer learning techniques: feature extraction and fine-tuning based on residual networks (ResNet-34, ResNet-50, and ResNet-152). The approach was evaluated using a dataset collected by the authors, consisting of 43,843 images of tomatoes. The best results were obtained by fine-tuning all the layers of ResNet-50, achieving an average precision of 94.6%. Haggag et al. [38] conducted a study that compared five machine learning techniques: convolutional neural network (CNN), artificial neural network (ANN), self-organizing map (SOM), learning vector quantization (LVQ), and support vector machine (SVM) for tomato classification. They developed models based on each of these techniques and empirically evaluated their performance on a dataset comprising 180 images of tomatoes, equally distributed among three classes: unripe, ripe, and defective. The reported results showed that the CNN and ANN models greatly outperformed the other models. De Luna et al. [39] conducted a study aimed at classifying tomatoes based on their size into three classes: small, medium, and large. Several classification techniques, including thresholding, traditional machine learning algorithms, and deep learning models, were empirically evaluated in the study using a dataset consisting of 600 tomato images representing the three size classes. A set of features, including area, perimeter, and enclosed circle radius, were extracted from the raw imagery dataset. The results showed that the best classification performance was achieved by the traditional machine learning algorithm SVM, with an accuracy of 95.00%. Begum and Hazarika [40] presented a study that aimed to automatically categorize tomatoes based on their level of maturity into three categories: immature, partially mature, and mature. The study employed transfer learning using three pretrained CNNs: Inception, VGG, and ResNet to build tomato classification models. The authors experimentally developed and tested these classification models on a dataset comprising 300 images of tomatoes. The model developed was based on VGG19 and outperformed the others, achieving an accuracy of 97.37%. In [41], Mputu et al. introduced an approach to automate the process of tomato sorting and grading. The approach incorporated the use of four pretrained CNNs: MobileNetv2, Inceptionv3, ResNet50, and AlexNet as feature extractors, and four traditional machine learning algorithms: SVM, Random Forest (RF), and k-Nearest Neighbors (KNN) as classifiers to construct hybrid classification models. A set of experiments was conducted to evaluate the developed models based on a dataset containing 2400 images of tomatoes representing two classes (healthy and reject) and three classes (ripe, unripe, and reject). The hybrid classification model developed based on Inceptionv3 and SVM obtained the best results, achieving an accuracy of 97.50% for the classification of tomatoes into two classes and 96.67% for the classification of tomatoes into three classes. Liu, Yang, et al. [42] proposed a multimodal fusion approach for classifying tomatoes based on their maturity level into three categories. The approach fused features extracted from three deep learning models: VGG16, 1D-CNN, and LSTM. A fully connected neural network was then used to classify the tomatoes based on the fused features. The approach was evaluated on a dataset that included images, spectral data, and haptic data for 214 tomatoes, achieving an accuracy of 0.994.
The literature is rich with research studies aimed at automating various tasks in tomato production, such as sorting. However, the automation of tomato sorting remains a challenging research problem, with no universal solution widely adopted in practice. Many previously proposed systems were evaluated on relatively small and often imbalanced datasets, limiting their generalizability and robustness, while convolutional neural networks (CNNs) have demonstrated high performance in image-based classification tasks. The potential of combining features from multiple CNN architectures remains underexplored in tomato defect detection. Feature fusion, which aggregates the strengths of different models, can improve classification performance, especially for datasets with significant class imbalance. Motivated by these limitations, this study proposes an automated tomato defect detection approach that uses feature fusion from two pre-trained CNN models to improve classification performance. This study aims to enhance the robustness and reliability of automated tomato sorting systems by combining features extracted from VGG16 and ResNet-50 and evaluating their impact on classification outcomes based on a relatively large imbalanced dataset.
3. Materials and Methods
3.1. The Pipeline Architecture of the Proposed Approach
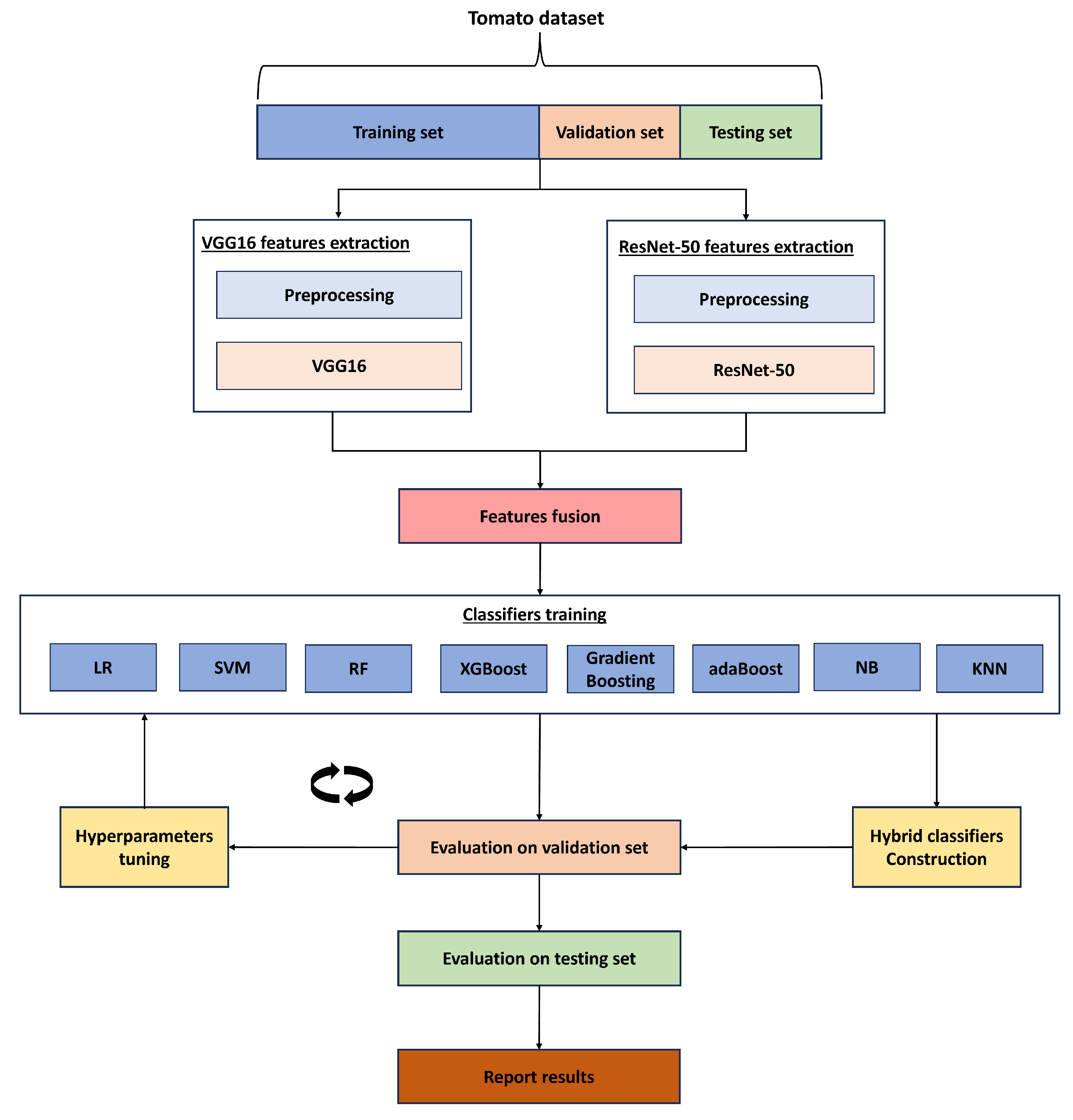
The proposed approach incorporates several key steps to automatically classify tomato images. Figure 1 illustrates the pipeline architecture, highlighting the main steps from image input to classification. The tomato dataset is divided into three subsets: training, validation, and testing. The approach leverages two well-established pre-trained CNN models, VGG16 and ResNet-50, to extract features from the input images. These models generate distinct deep representations, which are subsequently fused into a single, unified feature set. This fused feature set serves as input for training and evaluating eight different individual classifiers. To optimize classifier performance, grid search is employed to fine-tune key hyperparameters, such as the regularization penalty for Logistic Regression and the number of estimators in XGBoost. Each classifier undergoes multiple training and validation cycles to identify the hyperparameters that yield the best classification results on the validation set. In addition, hybrid classifiers are constructed by combining subsets of the eight individual classifiers, utilizing a soft voting technique to aggregate their predictions. These hybrid classifiers are trained and evaluated on the validation set, aiming to achieve enhanced classification performance. Finally, the best-performing classifiers on the validation set are further evaluated on the testing set to validate their effectiveness.
Figure 1.
The pipeline architecture of the proposed approach.
3.2. Dataset Description
The dataset used in this study is obtained from a previous research study [37]. It consists of 43,843 colored images of tomatoes, collected over two months from the Fomesa tomato sorting and grading machine at a business facility in Campinas, Brazil. Each image is 100 by 100 pixels with three color channels (RGB). This dataset is relatively large compared to those used in most previous related studies and is, to the best of our knowledge, the largest publicly available tomato dataset with two classes: healthy and defective. Defective class includes tomatoes with various defects such as cuts, dark spots, rain bruises, small and deformed shapes, punctures, rain spots, large and dark peduncles, or an unpleasant appearance. Healthy class includes tomatoes that are suitable for the consumer market. Figure 2 shows examples of both defective and healthy tomatoes from the dataset. The distribution of the whole dataset is depicted in Figure 3. Unfortunately, the dataset is extremely imbalanced, as it has only 4959 images of defective tomatoes compared to 38,884 images of healthy tomatoes. The researchers who collected the dataset organized it into three sets: training, validation, and testing, where the training set constitutes 50% of the dataset and each of the validation and testing sets forms 25% of the dataset. The class distribution in each set, as seen in Figure 4, is relatively similar to the class distribution in the whole dataset.
Figure 2.
Six samples of defective tomatoes and three samples of healthy tomatoes from the used dataset.
Figure 3.
The distribution of the whole dataset.
Figure 4.
Class distribution over the training, validation, and test sets.
3.3. Feature Extraction and Fusion
The proposed approach utilizes VGG16 and ResNet-50 to extract features from input images. These two CNN models are well-established and have been used in the literature for a wide range of application domains, especially image classification tasks. Both models were trained on the ImageNet dataset [43], which contains millions of labeled images across 1000 classes of objects. Before feature extraction, the input tomato images are preprocessed. The preprocessing step includes normalizing the input images to scale their pixel values between 0 and 1, followed by subtracting the mean RGB values calculated on ImageNet from each pixel in the corresponding channel to ensure the input image distribution matches that of ImageNet.
VGG16, developed by the Visual Geometry Group (VGG) at the University of Oxford [44], consists of 16 layers (including convolutional, pooling, and fully connected (dense) layers) and approximately 138 million parameters. A simplified architecture of VGG16 is given in Figure 5. In this study, VGG16 is employed as a feature extractor without fine-tuning, where the fully connected layers (i.e., the last three dense layers) are removed to obtain deep representations of the tomato images.
Figure 5.
A simplified architecture of VGG16.
ResNet-50, developed by Kaiming He et al. [45], consists of 50 layers (including convolutional, pooling, and fully connected layers) and approximately 25.6 million parameters. ResNet-50 uses deep residual learning to address the vanishing gradient problem that occurs in very deep CNN architectures. Figure 6 presents a simplified architecture of ResNet-50. Similar to VGG16, ResNet-50 is used in this study as a feature extractor without fine-tuning, where the fully connected layer is removed (i.e., the last dense layer) to extract complementary deep representations of the tomato images.
Figure 6.
A simplified architecture of ResNet-50.
Figure 7 shows a healthy tomato image with its Grad-CAM (Gradient-weighted Class Activation Mapping) heatmaps overlaid on the original image, highlighting the regions most relevant to the “healthy” class. Similarly, Figure 8 presents a defective tomato image with Grad-CAM heatmaps, revealing the areas most relevant to the “defective” class. These heatmaps were generated using the feature maps from the last convolutional layers of VGG16 and ResNet-50.
Figure 7.
A healthy tomato image with Grad-CAM heatmaps generated using VGG16 and ResNet-50.
Figure 8.
A defective tomato image with Grad-CAM heatmaps generated using VGG16 and ResNet-50.
Finally, a global average pooling operation is applied to the feature maps extracted from both models to reduce their dimensionality. The resulting feature vectors from VGG16 and ResNet-50 are then fused by concatenating them side by side along the feature dimension to create a unified feature set that combines complementary features extracted by the two models. This fused feature set is subsequently used to train and evaluate the considered classifiers.
3.4. Individual Classifiers
In this study, eight machine learning classifiers were considered, including Logistic Regression (LR), Support Vector Machine (SVM), Random Forest (RF), XGBoost, Gradient Boosting, AdaBoost, K-Nearest Neighbors (KNN), and Naive Bayes (NB). These models were chosen because they represent diverse underlying algorithms: tree-based models (random forest, gradient boosting, XGBoost, and AdaBoost), linear models (logistic regression and SVM), instance-based learning (K-Nearest Neighbors), and probabilistic approaches (Naive Bayes). Brief descriptions of the eight classifiers are provided below:
- Logistic Regression (LR): It is a statistical model employed to predict a binary dependent variable using a set of independent variables. The prediction is based on the following equation:where represent the independent variables, and are the estimated regression coefficients. The magnitude of each coefficient indicates the strength of the corresponding independent variable’s impact on the dependent variable. The value p represents the probability of the dependent variable being 0 or 1.
- Support Vector Machine (SVM): It is a supervised learning algorithm that finds the hyperplane that best separates data points from different classes in the feature space. SVMs can efficiently handle high-dimensional data and employ kernel functions to model non-linear decision boundaries.
- Random Forest (RF): A tree-based ensemble learning method that combines predictions from multiple decision trees. Each tree is built on a randomly selected subset of data and features, reducing overfitting and improving prediction accuracy.
- Extreme Gradient Boosting (XGBoost): An enhanced implementation of the gradient-boosted trees algorithm. It constructs prediction models in a sequential manner, where each new tree corrects errors from preceding trees. XGBoost uses a more regularized model formalization to effectively control overfitting and provides high performance with large datasets.
- Gradient Boosting: A machine learning algorithm that builds an ensemble of weak learners (typically decision trees) in a sequential fashion. Each new tree minimizes the residual errors of previous trees, improving overall model accuracy.
- AdaBoost: Short for Adaptive Boosting, it combines weak learners into a strong learner by assigning higher weights to misclassified samples during training. This adaptive weighting focuses the model’s learning on challenging examples.
- K-Nearest Neighbors (KNN): An instance-based learning algorithm that classifies a data point based on the majority class of its k-nearest neighbors in the feature space. It is simple, interpretable, and effective for non-linear decision boundaries.
- Naive Bayes (NB): A probabilistic classifier based on Bayes’ theorem, assuming feature independence. It is computationally efficient, particularly for high-dimensional data.
3.5. Individual Classifier Hyperparameters Tuning
A grid search was conducted over a set of key hyperparameters to optimize the performance of each considered machine learning classifier on the fused features. The grid search aimed to identify the best combinations of hyperparameters for each classifier to improve their classification accuracy. The hyperparameter grids for each classifier are provided in Table 1.
3.6. Hybrid Classifiers Construction
The soft voting technique was employed to construct a set of hybrid classifiers. Soft voting is an ensemble learning approach that combines predictions from multiple base classifiers to enhance classification accuracy. Unlike hard voting, which relies on the final class predictions from each base model, soft voting utilizes the probabilities associated with these predictions. It averages the probabilities of each class from all base models, and the class with the highest averaged probability is selected as the final prediction of the hybrid classifier.
Table 1.
Hyperparameter grid for the used machine learning classifiers.
Table 1.
Hyperparameter grid for the used machine learning classifiers.
| Model | Hyperparameter | Values |
|---|---|---|
| Random Forest | Number of Estimators (n_estimators) | [50, 100, 200] |
| Maximum Depth (max_depth) | [None, 10, 20, 30] | |
| Minimum Samples Split (min_samples_split) | [2, 5, 10] | |
| Minimum Samples Leaf (min_samples_leaf) | [1, 2, 4] | |
| XGBoost | Number of Estimators (n_estimators) | [50, 100, 200] |
| Maximum Depth (max_depth) | [3, 6, 9] | |
| Learning Rate (learning_rate) | [0.01, 0.1, 0.2] | |
| Subsample (subsample) | [0.8, 0.9, 1.0] | |
| Logistic Regression | Regularization Strength (C) | [0.01, 0.1, 1, 10] |
| Penalty (penalty) | [‘l1’, ‘l2’] | |
| Solver (solver) | [‘liblinear’, ‘saga’] | |
| SVM | Regularization Parameter (C) | [0.1, 1, 10, 100] |
| Kernel Coefficient (gamma) | [1, 0.1, 0.01, 0.001] | |
| Kernel Type (kernel) | [‘linear’, ‘rbf’] | |
| KNN | Number of Neighbors (n_neighbors) | [3, 5, 7, 9] |
| Weight Function (weights) | [‘uniform’, ‘distance’] | |
| Naive Bayes | Variance Smoothing (var_smoothing) | [] |
| Gradient Boosting | Number of Estimators (n_estimators) | [50, 100, 200] |
| Learning Rate (learning_rate) | [0.01, 0.1, 0.2] | |
| Maximum Depth (max_depth) | [3, 6, 9] | |
| AdaBoost | Number of Estimators (n_estimators) | [50, 100, 200] |
| Learning Rate (learning_rate) | [0.01, 0.1, 0.2] |
The eight classifiers described in the previous section were used as base classifiers to construct various hybrid classifiers. After tuning each classifier to its optimal performance on the validation set using the key hyperparameters listed in Table 1, the following steps were performed to create the hybrid classifiers:
- Sort the models based on their average precision scores in descending order and store them in a sorted list.
- Initialize an empty list to store the best combination of models.
- Set the initial best average precision score to 0.0.
- Initialize an empty list to store the results (models’ names and average precision scores) of each combination.
- For each model in the sorted list from step 1:
- (a)
- Add the model to the current combination of models.
- (b)
- Create a hybrid model using the current combination of models with soft voting.
- (c)
- Train the hybrid model on the training set.
- (d)
- Predict the probabilities and classes for the validation set.
- (e)
- Calculate the average precision score for the hybrid model.
- (f)
- Save the current result, including the combination of models and its average precision score, in the results list.
- (g)
- If the current average precision score is better than the best average precision score:
- Update the best average precision score.
- Update the best combination of models.
- Return the best combination of models with their average precision score.
3.7. Evaluation
A set of performance metrics was considered in this study to evaluate the classification models, including accuracy, precision, recall, and F1-score. In addition, the Average Precision (AP) score [46] was selected as a key metric due to the heavily imbalanced nature of the used tomato dataset. AP combines precision and recall into a single metric, providing a more comprehensive evaluation of the model’s performance in imbalanced scenarios.
AP is derived from the precision–recall curve, where precision is plotted on the y-axis and recall on the x-axis. It is calculated as the area under this curve, with values ranging from 0 to 1, where a higher AP score indicates better model performance. The mathematical definitions of these metrics are presented below:
where (True Positives) represents correctly predicted defective tomatoes, (True Negatives) represents correctly predicted healthy tomatoes, (False Positives) represents healthy tomatoes incorrectly predicted as defective, and (False Negatives) represents defective tomatoes incorrectly predicted as healthy.
where and are the recall and precision at the nth threshold, respectively.
3.8. Implementation Details
The Python language was used to implement the proposed framework and all the experiments in this study. Different Python libraries were leveraged to implement various components of the pipeline. The Keras library was used to implement the VGG16 and ResNet-50 models for feature extraction. Additionally, Scikit-Learn was utilized to implement seven of the considered machine learning models: logistic regression, random forest, SVM, KNN, Naive Bayes, Gradient Boosting, and AdaBoost. It was also used to implement the hybrid classifiers based on soft voting. Furthermore, the xgboost library was used to implement the XGBoost model.
The training and experimentation were conducted on a HUAWEI MateBook X Pro laptop with the Windows 11 Pro operating system and the following hardware specifications: Intel(R) Core(TM) i7-8550U CPU, 16.0 GB RAM, NVIDIA GeForce MX150 graphics card, and 500 GB SSD storage.
4. Results
4.1. Results of Hyperparameter Tuning for Individual Classifiers
Prediction models were created using various values for key hyperparameters (shown in Table 1) for each of the eight considered machine learning classifiers. Table 2 and Table 3 present the top ten AP scores obtained during grid search for hyperparameter tuning of Logistic Regression and XGBoost, respectively, on the validation set. The grid search results for the remaining classifiers, including Random Forest, SVM, KNN, Naive Bayes, Gradient Boosting, and AdaBoost, are provided in Table A1, Table A2, Table A3, Table A4, Table A5 and Table A6 in the Appendix A section. A comparison between the best AP scores achieved by the individual classifiers is depicted in Figure 9. The best AP score among all individual classifiers was achieved by Logistic Regression, with an AP of 0.91, followed closely by XGBoost, which achieved an AP of 0.90. Gradient Boosting and SVM also performed well, with AP scores of 0.88 and 0.87, respectively. Random Forest and AdaBoost achieved similar AP scores of 0.85. Meanwhile, K-Nearest Neighbors (KNN) had an AP score of 0.81, and Naïve Bayes demonstrated the lowest AP score of 0.37 among the evaluated classifiers.
Table 2.
The best ten AP results from the grid search over the considered hyperparameters for logistic regression on the validation set.
Table 3.
The best ten AP results obtained from the grid search over the considered hyperparameters for XGBoost on the validation set.
Figure 9.
The best AP scores achieved by the considered individual classifiers on the validation set.
4.2. Hybrid Classifiers Performance on Validation Set
Several hybrid classifiers were constructed using the steps outlined in Section 3.6. For these hybrid classifiers, the hyperparameter values that achieved the best AP scores for the individual base classifiers were utilized. The soft voting technique was applied across all hybrid classifiers to aggregate predictions from multiple base models. Figure 10 shows the precision–recall curves of the hybrid classifiers along with their corresponding AP scores on the validation set. The results reveal that the highest AP score achieved by the hybrid classifiers is 0.91, which is equal to the AP score of the best-performing individual classifier, Logistic Regression. Adding more base classifiers did not improve the AP score. In some cases, incorporating additional base classifiers even reduced the performance of the hybrid classifier. For example, the hybrid classifier that combines logistic regression, XGBoost, AdaBoost, and naive Bayes achieved an AP score of 0.89, even though it includes more base classifiers with different underlying algorithms.
Figure 10.
The precision–recall curves of the hybrid classifiers on the validation set.
4.3. Fused Features vs. Individual Features
To evaluate the effectiveness of feature fusion, the performance of the best classifier trained on fused features (i.e., logistic regression) was compared with its performance when trained on individual features extracted from VGG16 and ResNet-50. Table 4 presents the performance metrics, including accuracy, precision, recall, F1-score, and average precision (AP), for Logistic Regression when trained on fused features compared to individual features extracted from VGG16 and ResNet-50. The results in Table 4 demonstrate that feature fusion outperforms individual feature sets. Logistic Regression trained on fused features achieved an accuracy of 0.97, slightly higher than the accuracy of 0.96 observed when trained on features from either VGG16 or ResNet-50. In terms of precision, the fused features matched the precision of ResNet-50 features (0.90) and outperformed VGG16 features (0.87). The fused features also provided improvements in recall and F1-score compared to individual feature sets. Specifically, the recall increased from 0.73 for VGG16 and 0.76 for ResNet-50 to 0.80 with fused features. Similarly, the F1-score improved from 0.79 for VGG16 and 0.82 for ResNet-50 to 0.85. Additionally, the average precision (AP), which combines precision and recall across thresholds, increased with fused features, rising to 0.91 compared to 0.86 for VGG16 and 0.89 for ResNet-50.
Table 4.
Performance metrics for Logistic Regression trained on features from VGG16, ResNet-50, and their fusion.
4.4. Comparison Against Standalone CNN Models
To evaluate the effectiveness of the proposed feature fusion approach, its performance was compared with three standalone CNN models: MobileNetV2, EfficientNetB0, and DenseNet121. These pre-trained models were used as feature extractors without fine-tuning. Each model was loaded with pre-trained weights from ImageNet and configured to exclude their fully connected layers. A global average pooling (GAP) layer was added to reduce the dimensionality of the extracted features, followed by a custom classification head. The classification head consisted of a fully connected layer with 32 units (regularized using L2), a dropout layer with a rate of 0.25 to prevent overfitting, and a final output layer for binary classification with a sigmoid activation function.
The input tomato images were preprocessed through resizing, scaling (between 0 and 1) and data augmentation for the training set, including operations such as rotation, width and height shifts, zooming, and horizontal flipping, ensuring better generalization. All three CNN models were trained for 10 epochs using the Adam optimizer with a learning rate of and a binary cross-entropy loss function. The models were trained and evaluated using the same training and validation datasets as the proposed approach. The comparison focuses on the performance of Logistic Regression, the best-performing classifier when trained on fused features, which consistently outperformed other machine learning models in terms of average precision (AP) and other metrics during the evaluation on the validation set. Table 5 summarizes the performance metrics, including accuracy, precision, recall, F1-score, and AP, for the standalone CNN models and the proposed fused feature approach with Logistic Regression (LR). Logistic Regression trained on fused features achieved the highest performance across all metrics, with an accuracy of 0.97, precision of 0.90, recall of 0.80, F1-score of 0.85, and an AP score of 0.91. DenseNet121 showed the best performance among the standalone CNN models, with an accuracy of 0.94, precision of 0.87, recall of 0.57, F1-score of 0.69, and an AP score of 0.80. MobileNetV2 achieved an accuracy of 0.93, precision of 0.92, recall of 0.38, F1-score of 0.54, and an AP score of 0.76. EfficientNetB0 exhibited the weakest performance with an AP score of only 0.01 and no correct predictions for the defective class, resulting in precision, recall, and F1-score values of 0.00.
Table 5.
Performance metrics for Logistic Regression with fused features compared to standalone CNN models on the validation set.
4.5. Performance of the Proposed Approach on the Test Set
This subsection presents the performance results of Logistic Regression and XGBoost on the test set. These classifiers were trained on the fused features, which combine representations extracted from VGG16 and ResNet-50. Figure 11 shows the precision–recall curves for Logistic Regression and XGBoost, along with their Average Precision (AP) scores on the test set. Logistic Regression achieved an AP score of 0.92, while XGBoost achieved an AP score of 0.91. Figure 12 shows the confusion matrices for both classifiers on the test set, along with their associated performance metrics. Logistic Regression achieved an accuracy of 0.97, precision of 0.90, recall of 0.82, and F1-score of 0.86. XGBoost also achieved an accuracy of 0.97, with a precision of 0.93, recall of 0.77, and F1-score of 0.84. These results demonstrate the performance of the two best classifiers trained on fused features when evaluated on unseen test data.
Figure 11.
The precision–recall curves for the logistic regression and xgboot with AP on the test set.
Figure 12.
The confusion matrices for logistic regression and xgboot with the accuracy, precision, and recall on the test set.
5. Discussion
The experimental results of this study revealed several key findings. The following gives a detailed discussion about these findings.
Logistic Regression and XGBoost proved to be the best-performing individual classifiers on both the validation and test sets when trained on fused features. Logistic Regression achieved an AP score of 0.91 on the validation set and 0.92 on the test set, while XGBoost achieved 0.90 and 0.91 on the validation and test sets, respectively. The better performance of Logistic Regression can be attributed to its suitability for binary classification tasks, making it a robust choice for the healthy vs. defective classification problem. XGBoost, on the other hand, is known for its ability to handle imbalanced datasets effectively, leveraging its boosting framework to improve predictive accuracy. In contrast, other classifiers, such as Gradient Boosting, AdaBoost, Random Forest, and SVM, showed moderate classification performance, with AP scores ranging between 0.85 and 0.88 on the validation set. KNN showed slightly lower performance, achieving an AP score of 0.81, while Naive Bayes struggled with the complex nature of the dataset, yielding a much lower AP score of 0.37.
The hybrid classifiers, constructed using the soft voting technique, did not significantly improve performance compared to the best individual classifiers. Despite the inclusion of diverse base classifiers, the highest AP score achieved by any hybrid classifier on the validation set was 0.91, matching that of Logistic Regression alone. Notably, the addition of more classifiers did not consistently enhance performance and, in some cases, even reduced it. For example, the hybrid classifier combining Logistic Regression, XGBoost, AdaBoost, and Naive Bayes achieved an AP score of 0.89, falling short of the performance of Logistic Regression alone. This finding indicates that the hybrid classification approach did not fully leverage the diversity of base classifiers, possibly due to overlapping predictive capabilities of the base classifiers.
The fused features, which combine diverse representations from VGG16 and ResNet-50 provided a more robust feature set for classification compared to individual features extracted from either model. Logistic Regression trained on fused features achieved an AP score of 0.91, which is higher than the AP scores of 0.86 and 0.89 achieved with VGG16 and ResNet-50 features, respectively. This improvement highlights the complementary strengths of VGG16’s hierarchical spatial representations and ResNet-50’s deep residual learning. Furthermore, fused features also led to higher recall (0.80) and F1-score (0.85), which gives a better balance between precision and recall. These results underscore the value of combining features from multiple CNN models with the aim of capturing a broader range of discriminative characteristics for tomato classification.
The comparison of the proposed approach against the standalone CNN models showed that the Logistic Regression when trained on fused features, outperformed all three considered CNN models: MobileNetV2, EfficientNetB0, and DenseNet121. DenseNet121 was the best-performing standalone CNN, achieving an AP score of 0.80, followed by MobileNetV2 with an AP score of 0.76. EfficientNetB0 showed poor classification performance, achieving only 0.01 AP due to its failure to detect defective tomatoes. These results highlight the effectiveness of feature fusion in leveraging the strengths of both VGG16 and ResNet-50 to exceed the performance of individual standalone CNN models.
The performance of Logistic Regression and XGBoost, which were trained on fused features, on the test set demonstrated their robustness and generalizability. Logistic Regression achieved an accuracy of 0.97, precision of 0.90, recall of 0.82, and F1-score of 0.86, while XGBoost achieved similar results with an accuracy of 0.97, precision of 0.93, recall of 0.77, and F1-score of 0.84. The precision–recall curves for both classifiers further confirmed their good performance, with AP scores of 0.92 and 0.91 for Logistic Regression and XGBoost, respectively. These results highlight the effectiveness of the fused feature approach and the chosen classifiers on unseen data.
To conclude, the experimental results highlight the better performance of Logistic Regression and XGBoost when trained on fused features extracted from VGG16 and ResNet-50. The fusion of features proved to be a key factor in enhancing classification performance, outperforming both individual feature sets and standalone CNN models, while hybrid classifiers provided no significant improvement. The findings suggest that further exploration of advanced feature fusion and extraction techniques could potentially lead to improved results.
6. Conclusions and Future Work
Traditional methods for tomato classification are not only labor-intensive but also prone to human error, making automation a necessity for large-scale quality assessment. This study proposed an approach that leverages the complementary strengths of VGG16 and ResNet-50 for feature extraction, combining their outputs into a fused feature set to enhance classification performance. The approach was extensively evaluated using a large and imbalanced tomato dataset of 43,843 images. The best results, including an average precision (AP) score of 0.92 and an accuracy of 0.97 achieved by logistic regression on fused features, demonstrate the effectiveness of the proposed feature fusion method in improving classification performance across multiple metrics.
The results showed that the fused features consistently outperformed individual features extracted from VGG16 and ResNet-50, highlighting the benefits of combining the diverse feature extraction capabilities of VGG16 and ResNet-50. Moreover, the proposed approach outperformed standalone CNN models, including MobileNetV2, EfficientNetB0, and DenseNet121, further validating its robustness and potential for real-world applications.
Future work could extend the feature fusion framework by incorporating features extracted from non-CNN models, such as Vision Transformers (ViT), to create a more generalized and enriched feature set. Additionally, exploring advanced fusion techniques and fine-tuning the pre-trained CNN models could further enhance classification performance. Future research could also address the dataset imbalance more effectively by employing techniques such as adversarial training to generate more diverse defective samples or leveraging generative models, such as GANs, to create realistic synthetic images of defective tomatoes. These approaches could mitigate the challenges posed by class imbalance and improve the robustness and generalizability of the framework.
Finally, computational efficiency remains an important consideration for deploying the proposed method in resource-constrained environments. Future work could focus on optimizing the method by using more efficient backbone architectures to lower computational costs while maintaining high classification performance.
Funding
The author extends his appreciation to the Deputyship of Research and Innovation, Ministry of Education in Saudi Arabia, for funding this research work through the project number MOE-BU-1-2020.
Data Availability Statement
The original contributions presented in this study are included in the article. Further inquiries can be directed to the corresponding author.
Acknowledgments
Author acknowledges the Deputyship of Research and Innovation, Ministry of Education in Saudi Arabia.
Conflicts of Interest
The author declares no conflicts of interest.
Abbreviations
The following abbreviations are used in this manuscript:
| MDPI | Multidisciplinary Digital Publishing Institute |
| DOAJ | Directory of open access journals |
| TLA | Three letter acronym |
| LD | Linear dichroism |
Appendix A
Table A1.
The best ten AP results obtained from the grid search over the considered hyperparameters for random forest on the validation set.
Table A1.
The best ten AP results obtained from the grid search over the considered hyperparameters for random forest on the validation set.
| Max_Depth | Min_Samples_Lleaf | Min_Samples_Split | n_Estimators | AP |
|---|---|---|---|---|
| 2 | 2 | 200 | 0.85 | |
| 30 | 2 | 2 | 200 | 0.85 |
| 2 | 5 | 200 | 0.85 | |
| 30 | 2 | 5 | 200 | 0.85 |
| 1 | 10 | 200 | 0.85 | |
| 20 | 1 | 2 | 200 | 0.85 |
| 2 | 10 | 200 | 0.85 | |
| 1 | 2 | 200 | 0.85 | |
| 30 | 2 | 10 | 200 | 0.85 |
| 1 | 5 | 200 | 0.85 |
Table A2.
The best ten AP results obtained from the grid search over the considered hyperparameters for SVM on the validation set.
Table A2.
The best ten AP results obtained from the grid search over the considered hyperparameters for SVM on the validation set.
| C | Gamma | Kernel | AP |
|---|---|---|---|
| 0.1 | 1 | linear | 0.87 |
| 0.1 | 0.1 | linear | 0.87 |
| 0.1 | 0.01 | linear | 0.87 |
| 0.1 | 0.001 | linear | 0.87 |
| 1 | 1 | linear | 0.82 |
| 1 | 0.1 | linear | 0.82 |
| 1 | 0.01 | linear | 0.82 |
| 1 | 0.001 | linear | 0.82 |
| 100 | 1 | linear | 0.82 |
| 100 | 0.1 | linear | 0.82 |
Table A3.
The AP results obtained from the grid search over the considered hyperparameters for KNN on the validation set.
Table A3.
The AP results obtained from the grid search over the considered hyperparameters for KNN on the validation set.
| n_Neighbors | Weights | AP |
|---|---|---|
| 9 | distance | 0.81 |
| 7 | distance | 0.81 |
| 5 | distance | 0.80 |
| 3 | distance | 0.78 |
| 9 | uniform | 0.78 |
| 7 | uniform | 0.78 |
| 5 | uniform | 0.77 |
| 3 | uniform | 0.75 |
Table A4.
The AP results obtained from the grid search over the considered hyperparameters for naive Bayes on the validation set.
Table A4.
The AP results obtained from the grid search over the considered hyperparameters for naive Bayes on the validation set.
| Var_Smoothing | AP |
|---|---|
| 0.37 | |
| 0.37 | |
| 0.37 |
Table A5.
The best ten AP results obtained from the grid search over the considered hyperparameters for gradient boosting on the validation set.
Table A5.
The best ten AP results obtained from the grid search over the considered hyperparameters for gradient boosting on the validation set.
| Learning_Rate | Max_Depth | n_Estimators | AP |
|---|---|---|---|
| 0.1 | 6 | 200 | 0.88 |
| 0.1 | 9 | 200 | 0.88 |
| 0.1 | 6 | 100 | 0.87 |
| 0.1 | 9 | 100 | 0.86 |
| 0.1 | 3 | 200 | 0.86 |
| 0.2 | 9 | 200 | 0.86 |
| 0.1 | 3 | 100 | 0.86 |
| 0.1 | 6 | 50 | 0.86 |
| 0.01 | 9 | 200 | 0.85 |
| 0.1 | 9 | 50 | 0.85 |
Table A6.
The best AP results obtained from the grid search over the considered hyperparameters for Adaboost on the validation set.
Table A6.
The best AP results obtained from the grid search over the considered hyperparameters for Adaboost on the validation set.
| Learning_Rate | n_Estimators | AP |
|---|---|---|
| 0.2 | 200 | 0.85 |
| 0.1 | 200 | 0.82 |
| 0.2 | 100 | 0.82 |
| 0.1 | 100 | 0.79 |
| 0.2 | 50 | 0.78 |
| 0.1 | 50 | 0.76 |
| 0.01 | 200 | 0.71 |
| 0.01 | 100 | 0.67 |
| 0.01 | 50 | 0.60 |
References
- Cozzolino, E.; Salluzzo, A.; Piano, L.d.; Tallarita, A.V.; Cenvinzo, V.; Cuciniello, A.; Cerbone, A.; Lombardi, P.; Caruso, G. Effects of the Application of a Plant-Based Compost on Yield and Quality of Industrial Tomato (Solanum lycopersicum L.) Grown in Different Soils. Appl. Sci. 2023, 13, 8401. [Google Scholar] [CrossRef]
- Khasawneh, N.; Faouri, E.; Fraiwan, M. Automatic detection of tomato diseases using deep transfer learning. Appl. Sci. 2022, 12, 8467. [Google Scholar] [CrossRef]
- Collins, E.J.; Bowyer, C.; Tsouza, A.; Chopra, M. Tomatoes: An Extensive Review of the Associated Health Impacts of Tomatoes and Factors That Can Affect Their Cultivation. Biology 2022, 11, 239. [Google Scholar] [CrossRef] [PubMed]
- Shanmugam, S.P.; Murugan, M.; Shanthi, M.; Elaiyabharathi, T.; Angappan, K.; Karthikeyan, G.; Arulkumar, G.; Manjari, P.; Ravishankar, M.; Sotelo-Cardona, P.; et al. Evaluation of Integrated Pest and Disease Management Combinations against Major Insect Pests and Diseases of Tomato in Tamil Nadu, India. Horticulturae 2024, 10, 766. [Google Scholar] [CrossRef]
- Apostolopoulos, I.D.; Tzani, M.; Aznaouridis, S.I. A General Machine Learning Model for Assessing Fruit Quality Using Deep Image Features. AI 2023, 4, 812–830. [Google Scholar] [CrossRef]
- Prasad, K.; Jacob, S.; Siddiqui, M.W. Chapter 2-Fruit Maturity, Harvesting, and Quality Standards. In Preharvest Modulation of Postharvest Fruit and Vegetable Quality; Siddiqui, M.W., Ed.; Academic Press: Cambridge, MA, USA, 2018; pp. 41–69. [Google Scholar] [CrossRef]
- Szeliski, R. Computer Vision: Algorithms and Applications; Springer Nature: Berlin/Heidelberg, Germany, 2022. [Google Scholar]
- Tian, H.; Wang, T.; Liu, Y.; Qiao, X.; Li, Y. Computer vision technology in agricultural automation—A review. Inf. Process. Agric. 2020, 7, 1–19. [Google Scholar] [CrossRef]
- Faragó, D.; Sass, L.; Valkai, I.; Andrási, N.; Szabados, L. PlantSize Offers an Affordable, Non-destructive Method to Measure Plant Size and Color in Vitro. Front. Plant Sci. 2018, 9, 219. [Google Scholar] [CrossRef]
- Rico-Fernández, M.; Rios-Cabrera, R.; Castelán, M.; Guerrero-Reyes, H.I.; Juarez-Maldonado, A. A contextualized approach for segmentation of foliage in different crop species. Comput. Electron. Agric. 2019, 156, 378–386. [Google Scholar] [CrossRef]
- Pérez-Zavala, R.; Torres-Torriti, M.; Cheein, F.A.; Troni, G. A pattern recognition strategy for visual grape bunch detection in vineyards. Comput. Electron. Agric. 2018, 151, 136–149. [Google Scholar] [CrossRef]
- Sun, Y.; Gao, J.; Wang, K.; Shen, Z.; Chen, L. Utilization of Machine Vision to Monitor the Dynamic Responses of Rice Leaf Morphology and Colour to Nitrogen, Phosphorus, and Potassium Deficiencies. J. Spectrosc. 2018, 2018, 1469314. [Google Scholar] [CrossRef]
- Liu, H.; Chahl, J.S. A multispectral machine vision system for invertebrate detection on green leaves. Comput. Electron. Agric. 2018, 150, 279–288. [Google Scholar] [CrossRef]
- Zhong, Y.; Gao, J.; Lei, Q.; Zhou, Y. A Vision-Based Counting and Recognition System for Flying Insects in Intelligent Agriculture. Sensors 2018, 18, 1489. [Google Scholar] [CrossRef] [PubMed]
- Maharlooei, M.; Sivarajan, S.; Bajwa, S.G.; Harmon, J.P.; Nowatzki, J. Detection of soybean aphids in a greenhouse using an image processing technique. Comput. Electron. Agric. 2017, 132, 63–70. [Google Scholar] [CrossRef]
- Toseef, M.; Khan, M.J. An intelligent mobile application for diagnosis of crop diseases in Pakistan using fuzzy inference system. Comput. Electron. Agric. 2018, 153, 1–11. [Google Scholar] [CrossRef]
- Chen, Y.; Xu, H.; Chang, P.; Huang, Y.; Zhong, F.; Jia, Q.; Chen, L.; Zhong, H.; Liu, S. CES-YOLOv8: Strawberry Maturity Detection Based on the Improved YOLOv8. Agronomy 2024, 14, 1353. [Google Scholar] [CrossRef]
- Seo, D.; Lee, S.K.; Kim, J.G.; Oh, I.S. High-Precision Peach Fruit Segmentation under Adverse Conditions Using Swin Transformer. Agriculture 2024, 14, 903. [Google Scholar] [CrossRef]
- McCool, C.; Sa, I.; Dayoub, F.; Lehnert, C.; Perez, T.; Upcroft, B. Visual detection of occluded crop: For automated harvesting. In Proceedings of the 2016 IEEE International Conference on Robotics and Automation (ICRA), Stockholm, Sweden, 16–21 May 2016; pp. 2506–2512. [Google Scholar] [CrossRef]
- Davidson, J.R.; Silwal, A.; Hohimer, C.J.; Karkee, M.; Mo, C.; Zhang, Q. Proof-of-concept of a robotic apple harvester. In Proceedings of the 2016 IEEE/RSJ International Conference on Intelligent Robots and Systems (IROS), Daejeon, Republic of Korea, 9–14 October 2016; pp. 634–639. [Google Scholar] [CrossRef]
- Li, P.; Zheng, J.; Li, P.; Long, H.; Li, M.; Gao, L. Tomato Maturity Detection and Counting Model Based on MHSA-YOLOv8. Sensors 2023, 23, 6701. [Google Scholar] [CrossRef]
- Zhang, L.; Hao, Q.; Cao, J. Attention-Based Fine-Grained Lightweight Architecture for Fuji Apple Maturity Classification in an Open-World Orchard Environment. Agriculture 2023, 13, 228. [Google Scholar] [CrossRef]
- Deng, L.; Du, H.; Han, Z. A carrot sorting system using machine vision technique. Appl. Eng. Agric. 2017, 33, 149–156. [Google Scholar]
- Firouzjaei, R.A.; Minaei, S.; Beheshti, B. Sweet lemon mechanical damage detection using image processing technique and UV radiation. J. Food Meas. Charact. 2018, 12, 1513–1518. [Google Scholar] [CrossRef]
- Ni, X.; Wang, F.; Huang, H.; Wang, L.; Wen, C.; Chen, D. A CNN- and Self-Attention-Based Maize Growth Stage Recognition Method and Platform from UAV Orthophoto Images. Remote Sens. 2024, 16, 2672. [Google Scholar] [CrossRef]
- Khanal, R.; Choi, Y.; Lee, J. Transforming Poultry Farming: A Pyramid Vision Transformer Approach for Accurate Chicken Counting in Smart Farm Environments. Sensors 2024, 24, 2977. [Google Scholar] [CrossRef] [PubMed]
- González-Esquiva, J.; Oates, M.; García-Mateos, G.; Moros-Valle, B.; Molina-Martínez, J.; Ruiz-Canales, A. Development of a visual monitoring system for water balance estimation of horticultural crops using low cost cameras. Comput. Electron. Agric. 2017, 141, 15–26. [Google Scholar] [CrossRef]
- Niu, Y.; Zhang, L.; Zhang, H.; Han, W.; Peng, X. Estimating Above-Ground Biomass of Maize Using Features Derived from UAV-Based RGB Imagery. Remote Sens. 2019, 11, 1261. [Google Scholar] [CrossRef]
- Beisekenov, N.; Hasegawa, H. Advanced Preprocessing Technique for Tomato Imagery in Gravimetric Analysis Applied to Robotic Harvesting. Appl. Sci. 2024, 14, 511. [Google Scholar] [CrossRef]
- Chen, H.; Wang, Y.; Jiang, P.; Zhang, R.; Peng, J. LBFNet: A Tomato Leaf Disease Identification Model Based on Three-Channel Attention Mechanism and Quantitative Pruning. Appl. Sci. 2023, 13, 5589. [Google Scholar] [CrossRef]
- Hu, W.; Hong, W.; Wang, H.; Liu, M.; Liu, S. A Study on Tomato Disease and Pest Detection Method. Appl. Sci. 2023, 13, 10063. [Google Scholar] [CrossRef]
- Fukada, K.; Hara, K.; Cai, J.; Teruya, D.; Shimizu, I.; Kuriyama, T.; Koga, K.; Sakamoto, K.; Nakamura, Y.; Nakajo, H. An Automatic Tomato Growth Analysis System Using YOLO Transfer Learning. Appl. Sci. 2023, 13, 6880. [Google Scholar] [CrossRef]
- Altalak, M.; Uddin, M.A.; Alajmi, A.; Rizg, A. A Hybrid Approach for the Detection and Classification of Tomato Leaf Diseases. Appl. Sci. 2022, 12, 8182. [Google Scholar] [CrossRef]
- Kim, T.; Lee, D.H.; Kim, K.C.; Choi, T.; Yu, J.M. Tomato Maturity Estimation Using Deep Neural Network. Appl. Sci. 2023, 13, 412. [Google Scholar] [CrossRef]
- Tran, T.T.; Choi, J.W.; Le, T.T.H.; Kim, J.W. A Comparative Study of Deep CNN in Forecasting and Classifying the Macronutrient Deficiencies on Development of Tomato Plant. Appl. Sci. 2019, 9, 1601. [Google Scholar] [CrossRef]
- Maeda-Gutiérrez, V.; Galván-Tejada, C.E.; Zanella-Calzada, L.A.; Celaya-Padilla, J.M.; Galván-Tejada, J.I.; Gamboa-Rosales, H.; Luna-García, H.; Magallanes-Quintanar, R.; Guerrero Méndez, C.A.; Olvera-Olvera, C.A. Comparison of Convolutional Neural Network Architectures for Classification of Tomato Plant Diseases. Appl. Sci. 2020, 10, 1245. [Google Scholar] [CrossRef]
- da Costa, A.Z.; Figueroa, H.E.; Fracarolli, J.A. Computer vision based detection of external defects on tomatoes using deep learning. Biosyst. Eng. 2020, 190, 131–144. [Google Scholar] [CrossRef]
- Haggag, M.; Abdelhay, S.; Mecheter, A.; Gowid, S.; Musharavati, F.; Ghani, S. An Intelligent Hybrid Experimental-Based Deep Learning Algorithm for Tomato-Sorting Controllers. IEEE Access 2019, 7, 106890–106898. [Google Scholar] [CrossRef]
- de Luna, R.G.; Dadios, E.P.; Bandala, A.A.; Vicerra, R.R.P. Size classification of tomato fruit using thresholding, machine learning, and deep learning techniques. Agrivita J. Agric. Sci. 2019, 41, 586–596. [Google Scholar] [CrossRef]
- Begum, N.; Hazarika, M.K. Maturity detection of tomatoes using transfer learning. Meas. Food 2022, 7, 100038. [Google Scholar] [CrossRef]
- Mputu, H.S.; Abdel-Mawgood, A.; Shimada, A.; Sayed, M.S. Tomato Quality Classification Based on Transfer Learning Feature Extraction and Machine Learning Algorithm Classifiers. IEEE Access 2024, 12, 8283–8295. [Google Scholar] [CrossRef]
- Liu, Y.; Wei, C.; Yoon, S.C.; Ni, X.; Wang, W.; Liu, Y.; Wang, D.; Wang, X.; Guo, X. Development of Multimodal Fusion Technology for Tomato Maturity Assessment. Sensors 2024, 24, 2467. [Google Scholar] [CrossRef] [PubMed]
- Deng, J.; Dong, W.; Socher, R.; Li, L.J.; Li, K.; Li, F.-F. Imagenet: A large-scale hierarchical image database. In Proceedings of the 2009 IEEE Conference on Computer Vision and Pattern Recognition, Miami, FL, USA, 20–25 June 2009; IEEE: Piscataway, NJ, USA, 2009; pp. 248–255. [Google Scholar]
- Simonyan, K.; Zisserman, A. Very deep convolutional networks for large-scale image recognition. arXiv 2014, arXiv:1409.1556. [Google Scholar]
- He, K.; Zhang, X.; Ren, S.; Sun, J. Deep residual learning for image recognition. In Proceedings of the IEEE Conference on Computer Vision and Pattern Recognition, Las Vegas, NV, USA, 27–30 June 2016; pp. 770–778. [Google Scholar]
- Goodfellow, I.; Bengio, Y.; Courville, A. Deep Learning; MIT Press: Cambridge, MA, USA, 2016; Available online: http://www.deeplearningbook.org (accessed on 30 November 2024).
Disclaimer/Publisher’s Note: The statements, opinions and data contained in all publications are solely those of the individual author(s) and contributor(s) and not of MDPI and/or the editor(s). MDPI and/or the editor(s) disclaim responsibility for any injury to people or property resulting from any ideas, methods, instructions or products referred to in the content. |
© 2025 by the author. Licensee MDPI, Basel, Switzerland. This article is an open access article distributed under the terms and conditions of the Creative Commons Attribution (CC BY) license (https://creativecommons.org/licenses/by/4.0/).











