Geographical Information System Modeling for Planning Internal Transportation in a Manufacturing Plant’s Outdoor Area
Abstract
1. Introduction
- RQ1: Can ArcGIS software be used for simulating different variants of the implementation of internal transport in a manufacturing plant’s outdoor area?
- RQ2: What are the benefits for the decision maker using ArcGIS software to simulate different variants of the implementation of internal transport in a manufacturing plant’s outdoor area?
- RQ3: What are the limitations when using ArcGIS Pro software to simulate different variants of implementing internal transport in a manufacturing plant’s outdoor area?
- RQ4: What can be expected from integrating an Analytic Hierarchy Process (AHP) into modeling using ArcGIS software?
2. Theoretical Background
2.1. Geographical Information System
2.2. Vehicle Routing Problem
2.3. Multi-Criteria Decision Analysis
2.4. GIS–MCDA Research
2.5. Research Originality and Contributions
- Tests the applicability of ArcGIS Pro software for the decision-making process of planning internal transport in a manufacturing plant’s outdoor area;
- Proposes steps for the decision-making process of planning internal transport in a manufacturing plant’s outdoor area.
- From the industrial perspective, this article completed the following:
- Describes the decision-making process of planning internal transport in a manufacturing plant’s outdoor area based on a practical example;
- Defines the advantages of using ArcGIS Pro software for the decision-making process of planning internal transport in a manufacturing plant’s outdoor area;
- Defines limitations of using ArcGIS Pro software for the decision-making process of planning internal transport in a manufacturing plant’s outdoor area.
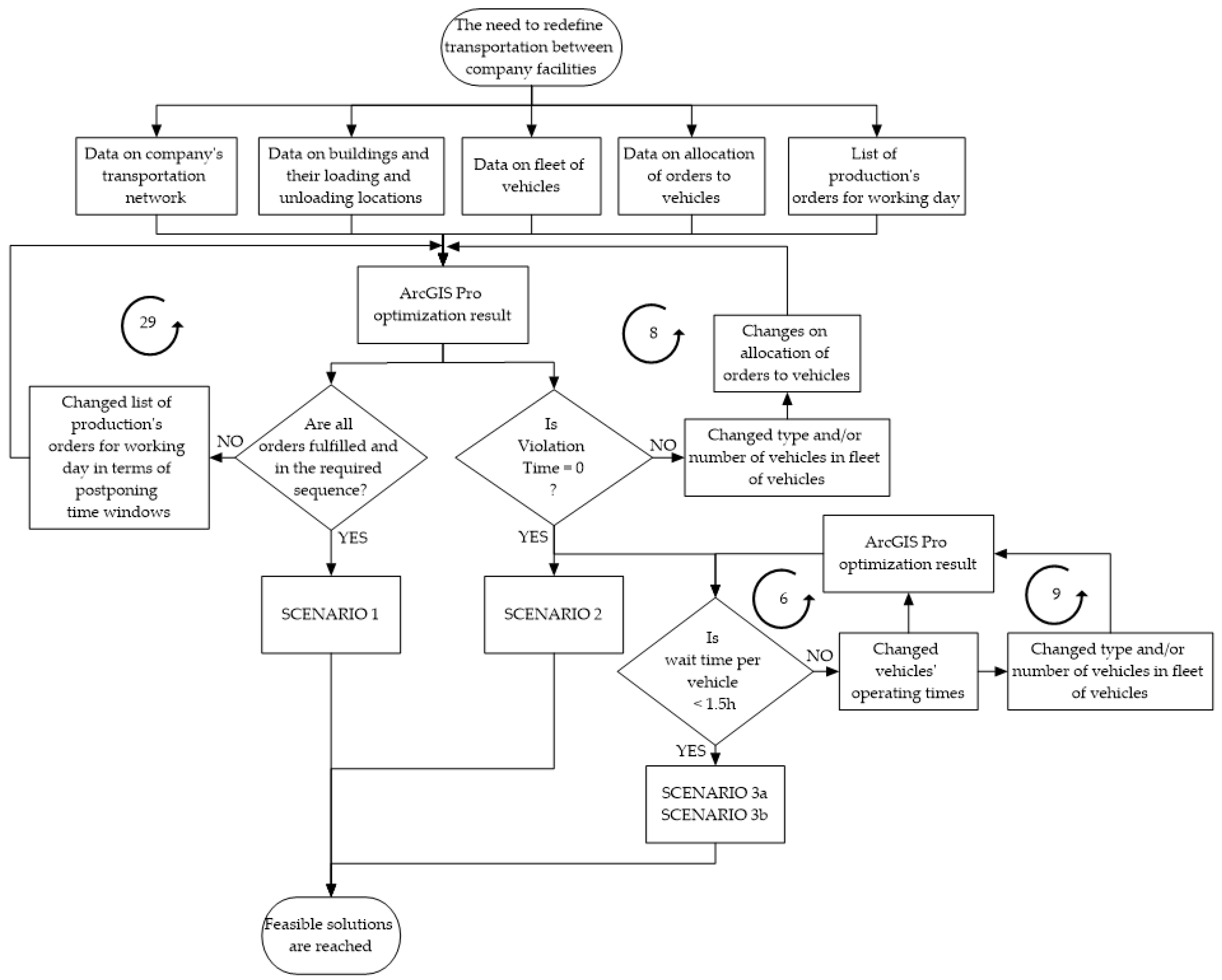
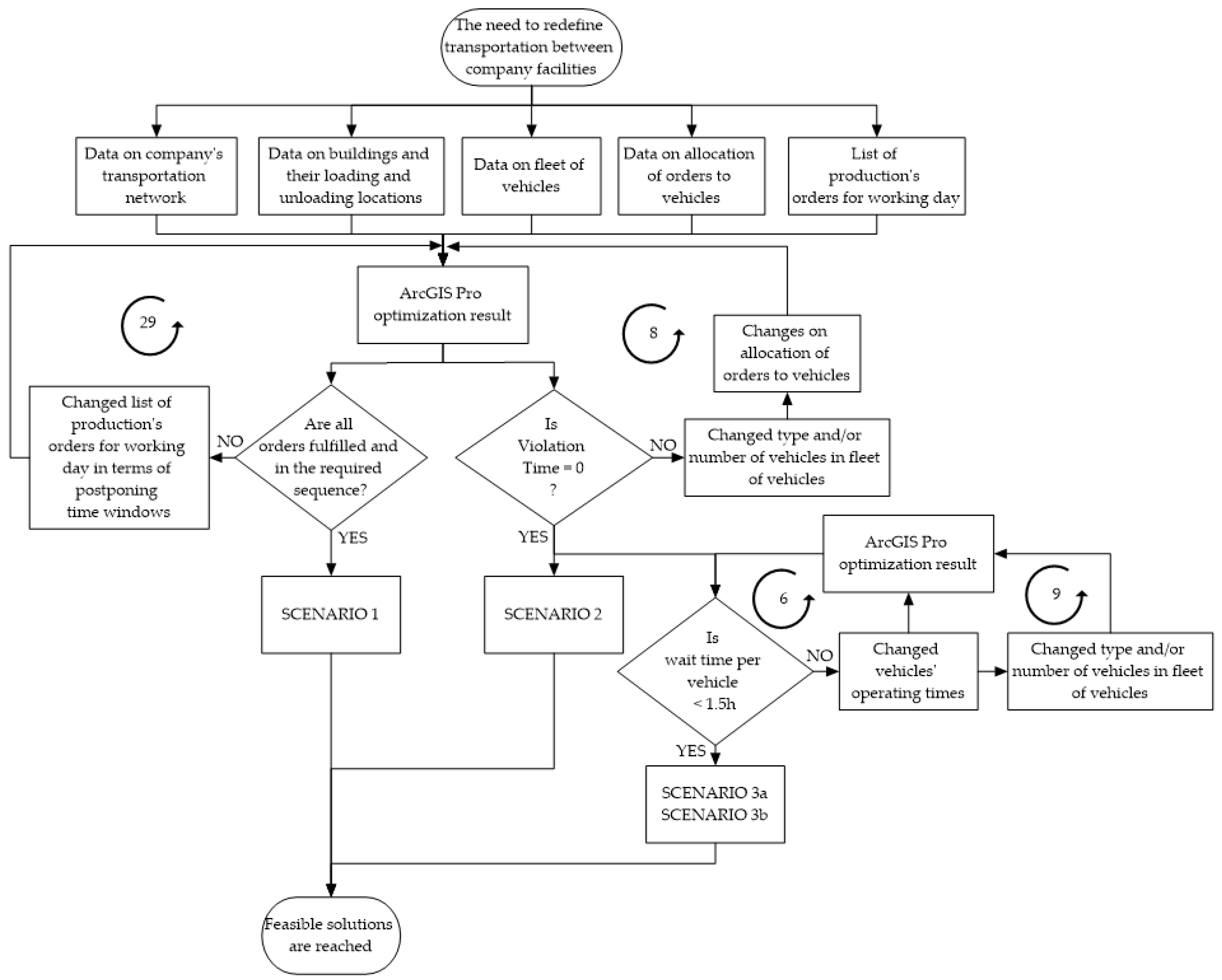
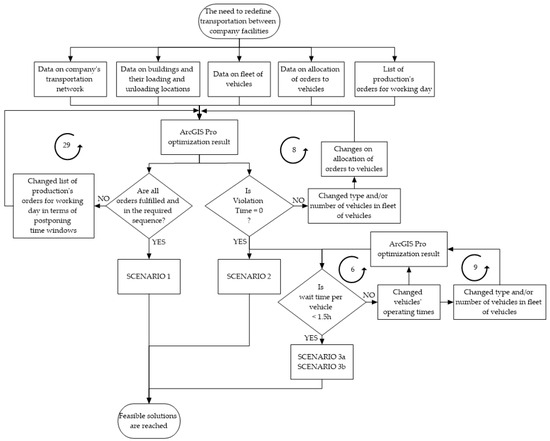
3. Materials and Methods
3.1. Case Study Background
3.2. Production System Layout and Processes
3.3. Transportation Network Model Creation
3.4. AHP Methodology
- Recognition of the category of the decision problem (ranking problem);
- Definition of the set of variants (direct definition of the available vehicles);
- Construction of the consistent family of criteria (three criteria: total cost, total traveled distance, and total order-fulfilment time);
- Modeling and aggregation of the decision maker’s preferences (weights and thresholds);
- Solving the decision problem (defining vehicles and the selection of one transport scenario).
3.5. Simulation Scenarios
- •
- Types of vehicles (truck, truck with a trailer, van, and forklift). Variables depending on the type of vehicle are as follows:
- ○
- Designated depot, where the vehicle starts and ends its tasks and spends a certain amount of service time;
- ○
- Capacity, determined by the maximum number of transportation units the vehicle can transport;
- ○
- Costs, defined per time unit (minute) and distance unit (kilometer).
- •
- Total vehicle operating time (full-time or part-time).
- Characteristics of individual vehicles are as follows:
- •
- Forklift:
- ○
- Capacity_1: max 1 pallet 1.2 × 1.0 × 1.0 m;
- ○
- Capacity_2: max 1.2 m3;
- ○
- Capacity_3: max load 1000 kg;
- ○
- Cost per unit time: 12.5 EUR/h, taking into account the average cost of the monthly rent of a forklift and the cost of the average salary of a forklift driver in Slovenia;
- ○
- Cost per unit distance: 0.016 EUR/km, electric drive, electricity consumption 9 kWh/h;
- ○
- Start depo service time: 5 min;
- ○
- End depo service time: 10 min.
- •
- Van:
- ○
- Capacity_1: max 2 pallets 1.2 × 1.0 × 1.0 m;
- ○
- Capacity_2: max 3.1 m3;
- ○
- Capacity_3: max load 1000 kg;
- ○
- Cost per unit time: 14 EUR/h, taking into account the average cost of the monthly rent of a van and the cost of the average salary of a van driver in Slovenia;
- ○
- Cost per unit distance: 0.128 EUR/km, diesel drive, 8.0 L/100 km, 1.6 EUR/L;
- ○
- Start depo service time: 10 min;
- ○
- End depo service time: 20 min.
- •
- Truck with trailer:
- ○
- Capacity_1: max 20 pallets 1.2 × 1.0 × 1.0 m;
- ○
- Capacity_2: max 48 m3;
- ○
- Capacity_3: max load 20,000 kg;
- ○
- Cost per unit time: 17 EUR/h, taking into account the average cost of the monthly rent of a truck with trailer and the cost of the average salary of a truck driver in Slovenia;
- ○
- Cost per unit distance: 0.24 EUR/km, diesel drive, 15.0 L/100 km, 1.6 EUR/L;
- ○
- Start depo service time: 15 min;
- ○
- End depo service time: 30 min.
- •
- Truck:
- ○
- Capacity_1: max 10 pallets 1.2 × 1.0 × 1.0 m;
- ○
- Capacity_2: max 24 m3;
- ○
- Capacity_3: max load 10,000 kg;
- ○
- Cost per unit time: 15 EUR/h, taking into account the average cost of the monthly rent of a truck and the cost of the average salary of a truck driver in Slovenia;
- ○
- Cost per unit distance: 0.16 EUR/km, diesel drive, 10.0 L/100 km, 1.6 EUR/L;
- ○
- Start depo service time: 15 min;
- ○
- End depo service time: 30 min.
3.5.1. Scenario 1
3.5.2. Scenario 2
3.5.3. Scenario 3a
3.5.4. Scenario 3b
4. Results
- Fully realized 30.77% of the assigned orders (pallets with material and finished products) within the required time windows;
- Partially realized 38.47% of the assigned orders within the required time windows.
- Fully realized 59.09% of the assigned orders in the required time windows;
- Partially realized 22.73% of the assigned orders in the required time windows;
- Failed to realize 18.18% of the assigned orders.
| Vehicle Type | Fully Realized Orders (%) | Partially Realized Orders (%) | Unrealized Orders (%) * |
|---|---|---|---|
| Truck1 | 30.77 | 38.47 | 30.77 |
| Van1 | 100.00 | 0 | 0 |
| Forklift1 | 100.00 | 0 | 0 |
| Together | 59.09 | 22.73 | 18.18 |
4.1. Results of Scenario 1 Simulation
4.2. Results of Scenario 2 Simulation
4.3. Results of Scenario 3a Simulation
4.4. Results of Scenario 3b Simulation
4.5. Comparison of Simulation Results of Different Scenarios
5. Discussion
5.1. Benefits of Using ArcGIS Pro for Planning Internal Outdoor Transport
- •
- Begin route Truck1
- •
- 1: Start at truck parking
- Time window: 20 November 2023 06:00–20 November 2023 14:00
- Service time: 15 min
- •
- 2: Go east on 40 km/h two-way road
- Drive 73.8 m~< 1 min
- 3: …
- …
- 459: …
- •
- 460: Finish at truck parking, on the right
- Time window: 20 November 2023 06:00–20 November 2023 14:00
- Service time: 30 min
- •
- Total time: 7 h 56 min
- Total distance: 11,373.4 m
- Total wait time: 10 min
- Start time: 20 November 2023 06:00
- Finish time: 20 November 2023 13:56
- End of route Truck1
5.2. Limitations of Using ArcGIS Pro for Planning Internal Outdoor Transport
5.3. Insight into Integrating AHP into Modeling Using ArcGIS Pro Software?
6. Conclusions
Author Contributions
Funding
Data Availability Statement
Conflicts of Interest
References
- Vrecko, I.; Kovac, J.; Rupnik, B.; Gajsek, B. Using Queuing Simulation Model in Production Process Innovations. Int. J. Simul. Model. 2019, 18, 47–58. [Google Scholar] [CrossRef]
- Gao, J.; Zheng, X.; Gao, F.; Tong, X.; Han, Q. Heterogeneous Multitype Fleet Green Vehicle Path Planning of Automated Guided Vehicle with Time Windows in Flexible Manufacturing System. Machines 2022, 10, 197. [Google Scholar] [CrossRef]
- Jiang, M.; Huang, G.Q. Intralogistics Synchronization in Robotic Forward-Reserve Warehouses for e-Commerce Last-Mile Delivery. Transp. Res. Part E Logist. Transp. Rev. 2022, 158, 102619. [Google Scholar] [CrossRef]
- Fragapane, G.; de Koster, R.; Sgarbossa, F.; Strandhagen, J.O. Planning and Control of Autonomous Mobile Robots for Intralogistics: Literature Review and Research Agenda. Eur. J. Oper. Res. 2021, 294, 405–426. [Google Scholar] [CrossRef]
- Kosacka-Olejnik, M.; Kostrzewski, M.; Marczewska, M.; Mrówczyńska, B.; Pawlewski, P. How Digital Twin Concept Supports Internal Transport Systems?—Literature Review. Energies 2021, 14, 4919. [Google Scholar] [CrossRef]
- Gao, K.; Yang, G.; Sun, X. Enterprise Distribution Routing Optimization with Soft Time Windows Based on Genetic Algorithm. J. Comput. Methods Sci. Eng. 2021, 21, 775–785. [Google Scholar] [CrossRef]
- Luo, L.; Chen, F. Multi-Objective Optimization of Logistics Distribution Route for Industry 4.0 Using the Hybrid Genetic Algorithm. IETE J. Res. 2022, 2022, 1–11. [Google Scholar] [CrossRef]
- Azad, U.; Behera, B.K.; Ahmed, E.A.; Panigrahi, P.K.; Farouk, A. Solving Vehicle Routing Problem Using Quantum Approximate Optimization Algorithm. IEEE Trans. Intell. Transp. Syst. 2023, 24, 7564–7573. [Google Scholar] [CrossRef]
- Sharma, V.P.; Prakash, S.; Singh, R. What Prevents Sustainable Last-Mile Delivery in Industry 4.0? An Analysis and Decision Framework. Sustainability 2022, 14, 16423. [Google Scholar] [CrossRef]
- Ostermeier, M.; Heimfarth, A.; Hübner, A. Cost-Optimal Truck-and-Robot Routing for Last-Mile Delivery. Networks 2022, 79, 364–389. [Google Scholar] [CrossRef]
- Dantzig, G.B.; Ramser, J.H. The Truck Dispatching Problem. Manag. Sci. 1959, 6, 80–91. [Google Scholar] [CrossRef]
- Abdirad, M.; Krishnan, K.; Gupta, D. Three-Stage Algorithms for the Large-Scale Dynamic Vehicle Routing Problem with Industry 4.0 Approach. J. Manag. Anal. 2022, 9, 313–329. [Google Scholar] [CrossRef]
- Braekers, K.; Ramaekers, K.; Van Nieuwenhuyse, I. The Vehicle Routing Problem: State of the Art Classification and Review. Comput. Ind. Eng. 2016, 99, 300–313. [Google Scholar] [CrossRef]
- Chakhar, S.; Martel, J.-M. Enhancing Geographical Information Systems Capabilities with Multi-Criteria Evaluation Functions. J. Geogr. Inf. Decis. Anal. 2003, 7, 47–71. [Google Scholar]
- Malczewski, J. GIS-based Multicriteria Decision Analysis: A Survey of the Literature. Int. J. Geogr. Inf. Sci. 2006, 20, 703–726. [Google Scholar] [CrossRef]
- Thill, J.-C. Geographic Information Systems for Transportation in Perspective. Transp. Res. Part C Emerg. Technol. 2000, 8, 3–12. [Google Scholar] [CrossRef]
- Loidl, M.; Wallentin, G.; Cyganski, R.; Graser, A.; Scholz, J.; Haslauer, E. GIS and Transport Modeling—Strengthening the Spatial Perspective. ISPRS Int. J. Geo-Inf. 2016, 5, 84. [Google Scholar] [CrossRef]
- Rodrigue, J.P. The Route Selection Process. The Geography of Transport Systems. 2017. Available online: https://people.hofstra.edu/geotrans/eng/methods/ch2m2en.html (accessed on 20 September 2023).
- Konstantakopoulos, G.D.; Gayialis, S.P.; Kechagias, E.P. Vehicle Routing Problem and Related Algorithms for Logistics Distribution: A Literature Review and Classification. Oper. Res. 2022, 22, 2033–2062. [Google Scholar] [CrossRef]
- Tanczos, K.; Torok, A. Linear optimization model of urban areas operating efficiency. Transport 2007, 23, 225–228. [Google Scholar] [CrossRef][Green Version]
- Farooq, A.; Xie, M.; Stoilova, S.; Ahmad, F.; Guo, M.; Williams, E.J.; Gahlot, V.K.; Yan, D.; Mahamat Issa, A. Transportation planning through GIS and multicriteria analysis: Case study of Beijing and XiongAn. J. Adv. Transp. 2018, 2018, 2696037. [Google Scholar] [CrossRef]
- Kabcome, P.; Mouktonglang, T. Vehicle Routing Problem for Multiple Product Types, Compartments, and Trips with Soft Time Windows. Int. J. Math. Math. Sci. 2015, 2015, 126754. [Google Scholar] [CrossRef][Green Version]
- Kumar, S.N.; Panneerselvam, R. A Survey on the Vehicle Routing Problem and Its Variants. Intell. Inf. Manag. 2012, 4, 66–74. [Google Scholar] [CrossRef]
- Feld, S.; Roch, C.; Gabor, T.; Seidel, C.; Neukart, F.; Galter, I.; Mauerer, W.; Linnhoff-Popien, C. A Hybrid Solution Method for the Capacitated Vehicle Routing Problem Using a Quantum Annealer. Front. ICT 2019, 6, 13. [Google Scholar] [CrossRef]
- Cordeau, J.-F.; Desaulniers, G.; Desrosiers, J.; Solomon, M.M.; Soumis, F. The VRP with time windows. In The Vehicle Routing Problem; SIAM Monographs on Discrete Mathematics and Applications; Toth, P., Vigo, D., Eds.; SIAM: Philadelphia, PA, USA, 2001; pp. 157–194. [Google Scholar]
- Salhi, S.; Imran, A.; Wassan, N.A. The Multi-Depot Vehicle Routing Problem with Heterogeneous Vehicle Fleet: Formulation and a Variable Neighborhood Search Implementation. Comput. Oper. Res. 2014, 52, 315–325. [Google Scholar] [CrossRef]
- Desrochers, M.; Lenstra, J.; Savelsbergh, M.; Soumis, F. Vehicle Routing with Time Windows: Optimization and Approximation. Veh. Routing Method Stud. 1988, 16, 65–84. [Google Scholar]
- ArcGIS Pro. Algorithms Used by Network Analyst. Documentation. Available online: https://pro.arcgis.com/en/pro-app/latest/help/analysis/networks/algorithms-used-by-network-analyst.htm (accessed on 25 May 2023).
- Langemeyer, J.; Gomez-Baggethun, E.; Haase, D.; Scheuer, S.; Elmqvist, T. Bridging the gap between ecosystem service assessments and land-use planning through Multi-Criteria Decision Analysis (MCDA). Environ. Sci. Policy 2016, 62, 45–56. [Google Scholar] [CrossRef]
- Zlaugotne, B.; Zihare, L.; Balode, L.; Kalnbalkite, A.; Khabdullin, A.; Blumberga, D. Multi-criteria decision analysis methods comparison. Rigas Teh. Univ. Zinat. Raksti 2020, 24, 454–471. [Google Scholar] [CrossRef]
- Taherdoost, H.; Madanchian, M. Multi-Criteria Decision Making (MCDM) Methods and Concepts. Encyclopedia 2023, 3, 77–87. [Google Scholar] [CrossRef]
- Ishizaka, A.; Nemery, P. Multi-Criteria Decision Analysis; John Wiley & Sons: Hoboken, NJ, USA, 2013. [Google Scholar]
- Yazdani, M.; Payam, A.F. A comparative study on material selection of microelectromechanical systems electrostatic actuators using Ashby, VIKOR and TOPSIS. Mater. Des. 2015, 65, 328–334. [Google Scholar] [CrossRef]
- Debbarma, B.; Chakraborti, P.; Bose, P.K.; Deb, M.; Banerjee, R. Exploration of PROMETHEE II and VIKOR methodology in a MCDM approach for ascertaining the optimal performance-emission trade-off vantage in a hydrogenbiohol dual fuel endeavour. Fuel 2017, 10, 922–935. [Google Scholar] [CrossRef]
- Fakhrehosseini, S.F. Selecting the Optimal Industrial Investment by Multi-Criteria Decision-Making Methods with Emphasis on TOPSIS, VIKOR and COPRAS (Case Study of Guilan Province). Int. J. Res. Ind. Eng. 2020, 8, 312–324. [Google Scholar] [CrossRef]
- Batur Sir, G.D.; Çalışkan, E. Assessment of development regions for financial support allocation with fuzzy decision making: A case of Turkey. Socio-Econ. Plan. Sci. 2019, 66, 161–169. [Google Scholar] [CrossRef]
- Chen, Y.; Ran, Y.; Wang, Z.; Li, X.; Yang, X.; Zhang, G. An extended MULTIMOORA method based on OWGA operator and Choquet integral for risk prioritization identification of failure modes. Eng. Appl. Artif. Intell. 2020, 91, 103605. [Google Scholar] [CrossRef]
- Obayiuwana, E.; Falowo, O. A multimoora approach to access network selection process in heterogeneous wireless networks. In Proceedings of the IEEE AFRICON Conference, Addis Ababa, Ethiopia, 14–17 September 2015. [Google Scholar] [CrossRef]
- Sennaroglu, B.; Varlik Celebi, G. A military airport location selection by AHP integrated PROMETHEE and VIKOR methods. Transp. Res. Part D Transp. Environ. 2018, 59, 160–173. [Google Scholar] [CrossRef]
- Garg, R.; Jain, D. Fuzzy multi-attribute decision making evaluation of e-learning websites using FAHP, COPRAS, VIKOR, WDBA. Decis. Sci. Lett. 2017, 6, 351–364. [Google Scholar] [CrossRef]
- Saaty, L.T. The Analytic Hierarchy Process; McGraw Hill Company: New York, NY, USA, 1980. [Google Scholar]
- Saaty, L.T.; Vargas, L.G. Models, Methods, Concepts & Applications of the Analytical Hierarchy Process; Kluwer Academic Publishers: Boston, MA, USA, 2001. [Google Scholar]
- Slovenia 1996/Slovene National Grid. Available online: https://epsg.org/crs_3794/Slovenia-1996-Slovene-National-Grid.html?sessionkey=fu4r5go5b2 (accessed on 14 March 2023).
- Srisawat, P.; Kronprasert, N.; Arunotayanun, K. Development of decision support system for evaluating spatial efficiency of regional transport logistics. Transp. Res. Procedia 2017, 25, 4832–4851. [Google Scholar] [CrossRef]
- Chang, Y.H.; Chung, H.Y. Evaluating Airline Competitiveness Using Multi attribute Decision Making Omega. Int. J. Manag. Sci. 2001, 29, 405–415. [Google Scholar]
- Mendas, A.; Delali, A. Integration of MultiCriteria Decision Analysis in GIS to develop land suitability for agriculture: Application to durum wheat cultivation in the region of Mleta in Algeria. Comput. Electron. Agric. 2012, 83, 117–126. [Google Scholar] [CrossRef]
- Şener, Ş.; Şener, E.; Nas, B.; Karagüzel, R. Combining AHP with GIS for landfill site selection: A case study in the Lake Beycehir catchment area (Konya, Turkey). Waste Manag. 2010, 30, 2037–2046. [Google Scholar] [CrossRef]
- Pedroso, G.; Bermann, C.; Sanches-Pereira, A. Combining the functional unit concept and the analytic hierarchy process method for performance assessment of public transport options. Case Stud. Transp. Policy 2018, 6, 722–736. [Google Scholar] [CrossRef]
- Macharis, C.; Bernardini, A. Reviewing the use of multi-criteria decision analysis for the evaluation of transport projects: Time for a multi-actor approach. Transp. Policy 2015, 37, 177–186. [Google Scholar] [CrossRef]
- Malczewski, J. GIS and Multicriteria Decision Analysis; John Wiley & Sons: New York, NY, USA, 1999. [Google Scholar]
- Roy, B. Methodologie Multicitere d’ Aide a la Decision; Economica: Paris, France, 1985. [Google Scholar]
- Saaty, L.T. Decision Making for Leaders; Life Time Leaning Publications: Belmont, CA, USA, 1985. [Google Scholar]
- Saaty, L.T. How to make a decision: The analytic hierarchy proccess. Eur. J. Oper. Res. 1990, 48, 9–26. [Google Scholar] [CrossRef]
- Velasquez, M.; Hester, P.T. Na Analysis of Multi-Criteria Decision Making Methods. Int. J. Oper. Res. 2013, 10, 56–66. [Google Scholar]








| ID | Orders | The Number of Pallets [Piece] | Required Time Window | |
|---|---|---|---|---|
| Delivery Start Time | Delivery End Time | |||
| 1 | Finished Products (from PH I to WFP) | 4 | 06:00:00 | 08:00:00 |
| 2 | Finished Products (from PH I to WFP) | 3 | 07:00:00 | 11:00:00 |
| 3 | Finished Products (from PH I to WFP) | 4 | 08:00:00 | 11:00:00 |
| 4 | Finished Products (from PH I to WFP) | 4 | 09:00:00 | 11:00:00 |
| 5 | Finished Products (from PH I to WFP) | 2 | 10:00:00 | 11:00:00 |
| 6 | Finished Products (from PH I to WFP) | 3 | 11:00:00 | 13:25:00 |
| 7 | Finished Products (from PH I to WFP) | 4 | 12:00:00 | 13:25:00 |
| 8 | Finished Products (from PH I to WFP) | 4 | 12:45:00 | 13:25:00 |
| 9 | Finished Products (from PH II to WFP) | 8 | 06:00:00 | 08:00:00 |
| 10 | Finished Products (from PH II to WFP) | 6 | 07:00:00 | 11:00:00 |
| 11 | Finished Products (from PH II to WFP) | 8 | 08:00:00 | 11:00:00 |
| 12 | Finished Products (from PH II to WFP) | 8 | 09:00:00 | 11:00:00 |
| 13 | Finished Products (from PH II to WFP) | 4 | 10:00:00 | 11:00:00 |
| 14 | Finished Products (from PH II to WFP) | 6 | 11:00:00 | 13:25:00 |
| 15 | Finished Products (from PH II to WFP) | 8 | 12:00:00 | 13:25:00 |
| 16 | Finished Products (from PH II to WFP) | 8 | 12:45:00 | 13:25:00 |
| 17 | Materials (from WM to PH I) | 8 | 06:30:00 | 07:30:00 |
| 18 | Materials (from WM to PH I) | 14 | 08:00:00 | 09:00:00 |
| 19 | Materials (from WM to PH I) | 8 | 10:00:00 | 11:00:00 |
| 20 | Materials (from WM to PH I) | 14 | 11:00:00 | 12:00:00 |
| 21 | Materials (from WM to PH II) | 10 | 06:00:00 | 07:00:00 |
| 22 | Materials (from WM to PH II) | 9 | 07:00:00 | 08:00:00 |
| 23 | Materials (from WM to PH II) | 10 | 08:30:00 | 09:30:00 |
| 24 | Materials (from WM to PH II) | 9 | 09:30:00 | 10:30:00 |
| 25 | Materials (from WM to PH II) | 10 | 11:45:00 | 12:30:00 |
| 26 | Materials (from WM to PH II) | 9 | 12:30:00 | 13:00:00 |
| 27 | Tools (from TS to PH I) | 3 | 06:30:00 | 07:30:00 |
| 28 | Tools (from TS to PH II) | 2 | 06:30:00 | 07:30:00 |
| 29 | Tools (from PH II to TS) | 1 | 09:30:00 | 11:00:00 |
| 30 | Tools (from PH II to TS) | 2 | 12:00:00 | 13:15:00 |
| 31 | Tools (from PH I to TS) | 1 | 11:00:00 | 12:30:00 |
| 32 | Tools (from PH I to TS) | 3 | 12:00:00 | 13:15:00 |
| 33 | Waste (from PH II to Wasteyard) | 1 | 07:00:00 | 08:00:00 |
| 34 | Waste (from PH II to Wasteyard) | 1 | 11:00:00 | 12:00:00 |
| 35 | Waste (from PH II to Wasteyard) | 1 | 12:30:00 | 13:05:00 |
| 36 | Waste (from PH I to Wasteyard) | 1 | 07:00:00 | 08:00:00 |
| 37 | Waste (from PH I to Wasteyard) | 1 | 11:00:00 | 12:00:00 |
| 38 | Waste (from PH I to Wasteyard) | 1 | 12:30:00 | 13:05:00 |
| 39 | Empty box pallet (from WY to PH I) | 1 | 07:10:00 | 08:10:00 |
| 40 | Empty box pallet (from WY to PH I) | 1 | 11:10:00 | 12:10:00 |
| 41 | Empty box pallet (from WY to PH I) | 1 | 12:40:00 | 13:15:00 |
| 42 | Empty box pallet (from WY to PH II) | 1 | 07:10:00 | 08:10:00 |
| 43 | Empty box pallet (from WY to PH II) | 1 | 11:10:00 | 12:10:00 |
| 44 | Empty box pallet (from WY to PH II) | 1 | 12:40:00 | 13:15:00 |
| Input Data | Vehicle | ||
|---|---|---|---|
| Truck1 | Van1 | Forklift1 | |
| Start Depot/End Depot | Truck Parking | Van Parking | Forklift Parking |
| Start Depot Service Time [min] | 15 | 10 | 5 |
| End Depot Service Time [min] | 30 | 20 | 10 |
| Earliest/Latest Start Time | 6:00 a.m. | 6:00 a.m. | 6:00 a.m. |
| Capacity: Number of pallets | 10 | 2 | 1 |
| Cost per Unit Time [EUR/min] | 0.25 | 0.23 | 0.21 |
| Cost per Unit Distance [EUR/km] | 0.16 | 0.13 | 0.02 |
| Break Service Time [min] | 30 | 30 | 30 |
| Break (from-to) | 9:30 a.m.–10:00 a.m. | 9:30 a.m.–10:00 a.m. | 9:30 a.m.–10:00 a.m. |
| Input Data | Vehicle | ||
|---|---|---|---|
| Truck1 | Truck2 with Trailer | Truck3 | |
| Start Depot/End Depot | Truck Parking | Truck Parking | Truck Parking |
| Start Depot Service Time [min] | 15 | 15 | 15 |
| End Depot Service Time [min] | 30 | 30 | 30 |
| Earliest/Latest Start Time | 6:00 a.m. | 6:00 a.m. | 6:00 a.m. |
| Capacity: Number of pallets | 10 | 20 | 10 |
| Cost per Unit Time [EUR/min] | 0.25 | 0.29 | 0.25 |
| Cost per Unit Distance [EUR/km] | 0.16 | 0.24 | 0.16 |
| Break Service Time [min] | 30 | 30 | 30 |
| Input Data | Vehicle | |||
|---|---|---|---|---|
| Truck1 | Truck2 with Trailer | Truck3 | ||
| 6:00 a.m.–7:30 a.m. | 11:30 a.m.–2:00 a.m. | |||
| Start Depot/End Depot | Truck Parking | Truck Parking | Truck Parking | Truck Parking |
| Start Depot Service Time [min] | 15 | 15 | 15 | 0 |
| End Depot Service Time [min] | 30 | 30 | 0 | 30 |
| Earliest/Latest Start Time | 6:00 | 6:00 | 6:00 | 11:30 |
| Capacity: Number of pallets | 10 | 20 | 10 | 10 |
| Cost per Unit Time [EUR/min] | 0.25 | 0.29 | 0.25 | 0.25 |
| Cost per Unit Distance [EUR/km] | 0.16 | 0.24 | 0.16 | 0.16 |
| Break Service Time [min] | 30 | 30 | No break | No break |
| Input Data | Vehicle | |||
|---|---|---|---|---|
| Truck1 | Truck2 with Trailer | Van1 | ||
| 6:00 a.m.–7:30 a.m. | 12:00 a.m.–2:00 p.m. | |||
| Start Depot/End Depot | Truck Parking | Truck Parking | Van Parking | Van Parking |
| Start Depot Service Time [min] | 15 | 15 | 10 | 0 |
| End Depot Service Time [min] | 30 | 30 | 0 | 20 |
| Earliest/Latest Start Time | 6:00 a.m. | 6:00 a.m. | 6:00 a.m. | 12:00 a.m. |
| Capacity: Number of pallets | 10 | 20 | 2 | 2 |
| Cost per Unit Time [EUR/min] | 0.25 | 0.29 | 0.23 | 0.23 |
| Cost per Unit Distance [EUR/km] | 0.16 | 0.24 | 0.13 | 0.13 |
| Break Service Time [min] | 30 | 30 | No break | No break |
| Performance Indicator | Truck1 | Van1 | Forklift1 | Total for Scenario |
|---|---|---|---|---|
| Order Count [pallets] | 185 | 12 | 12 | 209 |
| Total Travel Time [min] | 53.09 | 25.63 | 39.76 | 118.48 |
| Total Wait Time * [min] | 0 | 254.45 | 272.08 | 526.53 |
| Total Distance [km] | 12.47 | 5.80 | 8.61 | 26.89 |
| Time Cost [EUR] | 170.77 | 93.53 | 99.32 | 363.62 |
| Distance Cost [EUR] | 1996.12 | 742.84 | 137.75 | 2876.71 |
| Total Cost [EUR] | 2166.89 | 836.37 | 237.07 | 3240.33 |
| Performance Indicator | Truck1 | Truck2 with Trailer | Truck3 | Total for Scenario |
|---|---|---|---|---|
| Order Count [pallets] | 81 | 45 | 83 | 209 |
| Total Travel Time [min] | 60.69 | 22.18 | 36.95 | 119.82 |
| Total Wait Time [min] | 13.18 | 225.46 | 87.92 | 326.56 |
| Total Distance [km] | 10.75 | 5.57 | 9.69 | 26.01 |
| Time Cost [EUR] | 118.97 | 137.06 | 116.47 | 372.50 |
| Distance Cost [EUR] | 1720.09 | 1337.47 | 1550.57 | 4608.13 |
| Total Cost [EUR] | 1839.06 | 1474.53 | 1667.04 | 4980.63 |
| Performance Indicator | Truck1 | Truck2 with Trailer | Truck3 * | Total for Scenario |
|---|---|---|---|---|
| Order Count [pallets] | 82 | 92 | 35 | 209 |
| Total Travel Time [min] | 60.03 | 36.31 | 17.98 | 114.32 |
| Total Wait Time [min] | 9.83 | 83.33 | 26.53 | 119.69 |
| Total Distance [km] | 11.37 | 8.29 | 3.58 | 23.25 |
| Time Cost [EUR] | 118.97 | 137.93 | 55.13 | 312.03 |
| Distance Cost [EUR] | 1819.74 | 1990.59 | 573.57 | 4383.90 |
| Total Cost [EUR] | 1938.71 | 2128.52 | 628.70 | 4695.93 |
| Performance Indicator | Truck1 | Truck2 with Trailer | Van1 * | Total for Scenario |
|---|---|---|---|---|
| Order Count [pallets] | 83 | 97 | 29 | 209 |
| Total Travel Time [min] | 58.71 | 43.33 | 41.18 | 143.22 |
| Total Wait Time [min] | 7.15 | 59.27 | 10.43 | 76.85 |
| Total Distance [km] | 11.52 | 7.62 | 12.07 | 31.23 |
| Time Cost [EUR] | 118.97 | 137.93 | 43.92 | 300.82 |
| Distance Cost [EUR] | 1843.76 | 1830.81 | 1545.89 | 5220.46 |
| Total Cost [EUR] | 1962.73 | 1968.74 | 1589.81 | 5521.28 |
| Performance Indicator | Scenario 1 | Scenario 2 | Scenario 3a | Scenario 3b |
|---|---|---|---|---|
| Fulfillment of all orders | no | yes | yes | yes |
| Time Cost [EUR] | 363.62 | 372.50 | 312.03 | 300.82 |
| Distance Cost [EUR] | 2876.71 | 4608.13 | 4383.90 | 5220.46 |
| Total Cost [EUR] | 3240.33 | 4980.63 | 4695.93 | 5521.28 |
| Total Time [min] | 1568.00 | 1414.37 | 1172.01 | 1143.06 |
| Total Travel Time [min] | 118.48 | 119.82 | 114.32 | 143.22 |
| Total Distance [km] | 26.89 | 26.01 | 23.25 | 31.23 |
| End Time | 17:23 | 13:56 | 13:56 | 13:56 |
| Total Wait Time [min] | 526.53 | 326.56 | 119.69 | 76.85 |
| Total Violation Time | 428 h 52 min | 0 h 0 min | 0 h 0 min | 0 h 0 min |
| Criteria | ||||
|---|---|---|---|---|
| 1 | 2 | 3 | ||
| Alternative | Scenario | Total Cost [EUR] | Total Time [min] | Total Distance [km] |
| 1 | Scenario 1 | 3240.33 | 1568.00 | 26.89 |
| 2 | Scenario 2 | 4980.63 | 1414.37 | 26.01 |
| 3 | Scenario 3a | 4695.93 | 1172.01 | 23.25 |
| 4 | Scenario 3b | 5521.28 | 1143.06 | 31.23 |
| Scenario 1 | Scenario 2 | Scenario 3 | Scenario 4 | |
|---|---|---|---|---|
| Scenario 1 | 1 | 1/3 | 1/5 | 1/7 |
| Scenario 2 | 3 | 1 | 1/4 | 1/6 |
| Scenario 3a | 5 | 4 | 1 | 1/2 |
| Scenario 3b | 7 | 6 | 2 | 1 |
| Scenario 1 | Scenario 2 | Scenario 3 | Scenario 4 | |
|---|---|---|---|---|
| Scenario 1 | 1 | 3 | 3 | 7 |
| Scenario 2 | 1/3 | 1 | 1/2 | 2 |
| Scenario 3a | 1/3 | 2 | 1 | 3 |
| Scenario 3b | 1/7 | 1/2 | 1/3 | 1 |
| Scenario 1 | Scenario 2 | Scenario 3 | Scenario 4 | |
|---|---|---|---|---|
| Scenario 1 | 1 | 1/2 | 1/4 | 3 |
| Scenario 2 | 2 | 1 | 1/3 | 3 |
| Scenario 3a | 4 | 3 | 1 | 5 |
| Scenario 3b | 1/3 | 1/3 | 1/5 | 1 |
| Numerical Values | Description | Explanation |
|---|---|---|
| 1 | Equal importance of both elements | Two elements contribute equally |
| 3 | Moderate importance of one element over another | Experience and judgment favor one element over another |
| 5 | Strong importance of one element over another | An element is strongly favored |
| 7 | Very strong importance of one element over another | An element is very strongly dominant |
| 9 | Extreme importance of one element over another | An element is favored by at least one order of magnitude |
| 2, 4, 6, 8, 10 | Intermediate values between two adjacent elements | Used to compromise between two judgements |
| Scenario 1 | Scenario 2 | Scenario 3 | Scenario 4 | Priority Vector | |
|---|---|---|---|---|---|
| Scenario 1 | 0.06 | 0.03 | 0.06 | 0.08 | 0.06 |
| Scenario 2 | 0.19 | 0.09 | 0.07 | 0.09 | 0.11 |
| Scenario 3a | 0.31 | 0.35 | 0.29 | 0.28 | 0.31 |
| Scenario 3b | 0.44 | 0.53 | 0.58 | 0.55 | 0.52 |
| Sum | 1.00 |
| Scenario 1 | Scenario 2 | Scenario 3 | Scenario 4 | Priority Vector | |
|---|---|---|---|---|---|
| Scenario 1 | 0.55 | 0.46 | 0.62 | 0.54 | 0.54 |
| Scenario 2 | 0.18 | 0.15 | 0.10 | 0.15 | 0.15 |
| Scenario 3a | 0.18 | 0.31 | 0.21 | 0.23 | 0.23 |
| Scenario 3b | 0.08 | 0.08 | 0.07 | 0.08 | 0.08 |
| Sum | 1.00 |
| Scenario 1 | Scenario 2 | Scenario 3 | Scenario 4 | Priority Vector | |
|---|---|---|---|---|---|
| Scenario 1 | 0.14 | 0.10 | 0.14 | 0.25 | 0.16 |
| Scenario 2 | 0.27 | 0.21 | 0.19 | 0.25 | 0.23 |
| Scenario 3a | 0.55 | 0.62 | 0.56 | 0.42 | 0.54 |
| Scenario 3b | 0.05 | 0.07 | 0.11 | 0.08 | 0.08 |
| Sum | 1.00 |
| Total Cost | Total Time | Total Distance | Priority Vector | |
|---|---|---|---|---|
| Total Cost | 1 | 1/2 | 4 | 0.2956 |
| Total Time | 2 | 1 | 10 | 0.6357 |
| Total Distance | 1/4 | 1/10 | 1 | 0.0687 |
| Sum | 1.00 |
| Total Cost (0.2956) | Total Time (0.6357) | Total Distance (0.0687) | Overall Priority Vector | |
|---|---|---|---|---|
| Scenario 1 | 0.54 | 0.06 | 0.16 | 0.21 |
| Scenario 2 | 0.15 | 0.11 | 0.23 | 0.13 |
| Scenario 3a | 0.23 | 0.31 | 0.54 | 0.30 |
| Scenario 3b | 0.08 | 0.52 | 0.08 | 0.36 |
Disclaimer/Publisher’s Note: The statements, opinions and data contained in all publications are solely those of the individual author(s) and contributor(s) and not of MDPI and/or the editor(s). MDPI and/or the editor(s) disclaim responsibility for any injury to people or property resulting from any ideas, methods, instructions or products referred to in the content. |
© 2024 by the authors. Licensee MDPI, Basel, Switzerland. This article is an open access article distributed under the terms and conditions of the Creative Commons Attribution (CC BY) license (https://creativecommons.org/licenses/by/4.0/).
Share and Cite
Prah, K.; Gajšek, B. Geographical Information System Modeling for Planning Internal Transportation in a Manufacturing Plant’s Outdoor Area. Processes 2024, 12, 180. https://doi.org/10.3390/pr12010180
Prah K, Gajšek B. Geographical Information System Modeling for Planning Internal Transportation in a Manufacturing Plant’s Outdoor Area. Processes. 2024; 12(1):180. https://doi.org/10.3390/pr12010180
Chicago/Turabian StylePrah, Klemen, and Brigita Gajšek. 2024. "Geographical Information System Modeling for Planning Internal Transportation in a Manufacturing Plant’s Outdoor Area" Processes 12, no. 1: 180. https://doi.org/10.3390/pr12010180
APA StylePrah, K., & Gajšek, B. (2024). Geographical Information System Modeling for Planning Internal Transportation in a Manufacturing Plant’s Outdoor Area. Processes, 12(1), 180. https://doi.org/10.3390/pr12010180
