Performance Optimization of a Steam Generator Level Control System via a Revised Simplex Search-Based Data-Driven Optimization Methodology
Abstract
:1. Introduction
2. Performance Optimization of the Steam Generator Level Control System
3. Revised Simplex Search-Based Data-Driven Optimization
3.1. Performance Optimization via Data-Driven Optimization
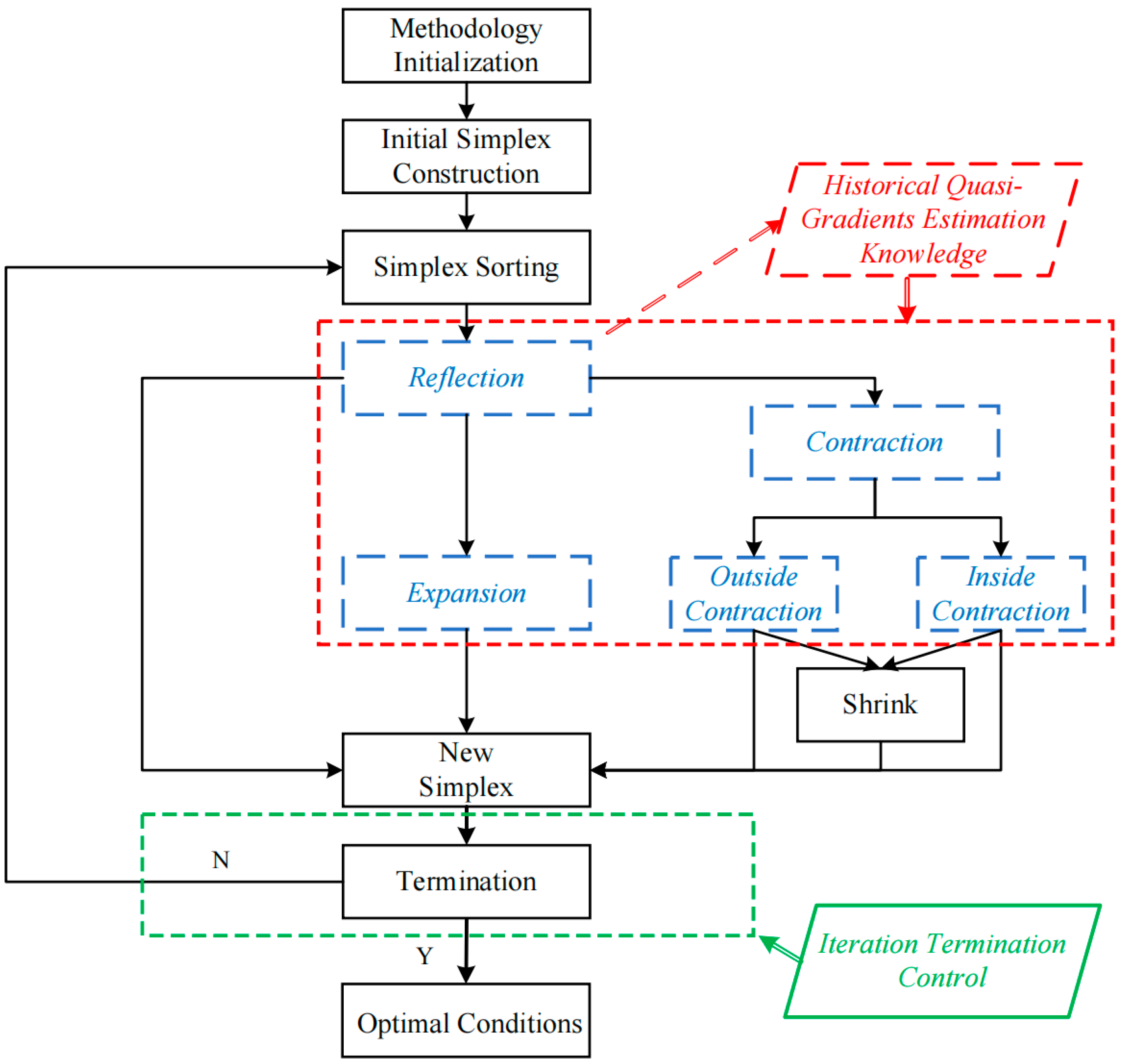
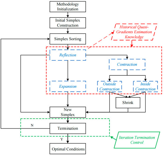
3.2. Revised Simplex Search Strategy
3.2.1. Procedure of the Traditional Simplex Search Method
3.2.2. Search Mechanism Modification
3.2.3. Iteration Termination Control Modification
4. Simulation Experimental Setup
5. Results and Discussion
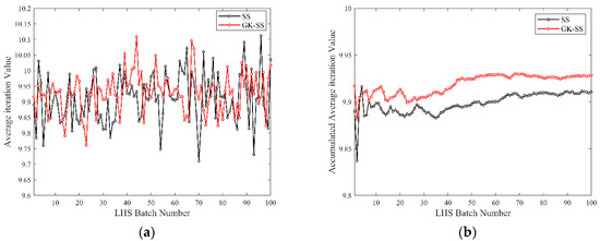
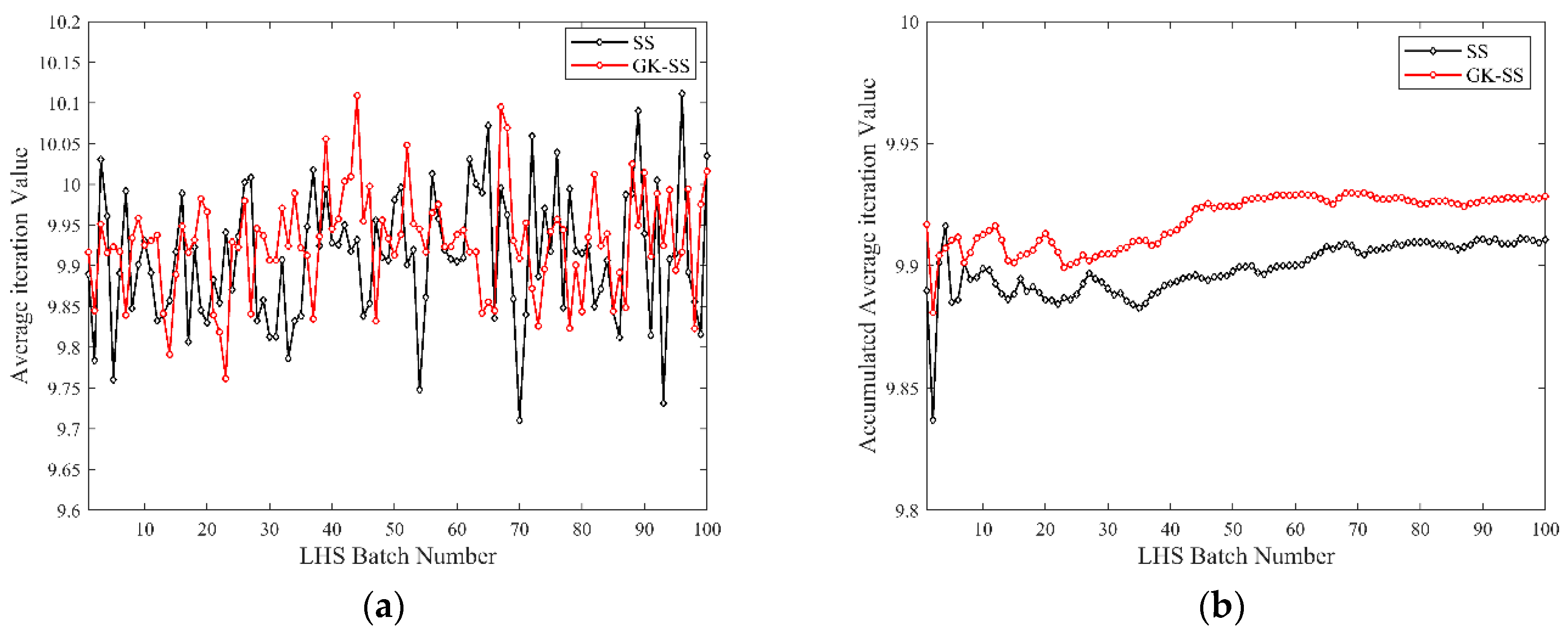
5.1. Effectiveness Test
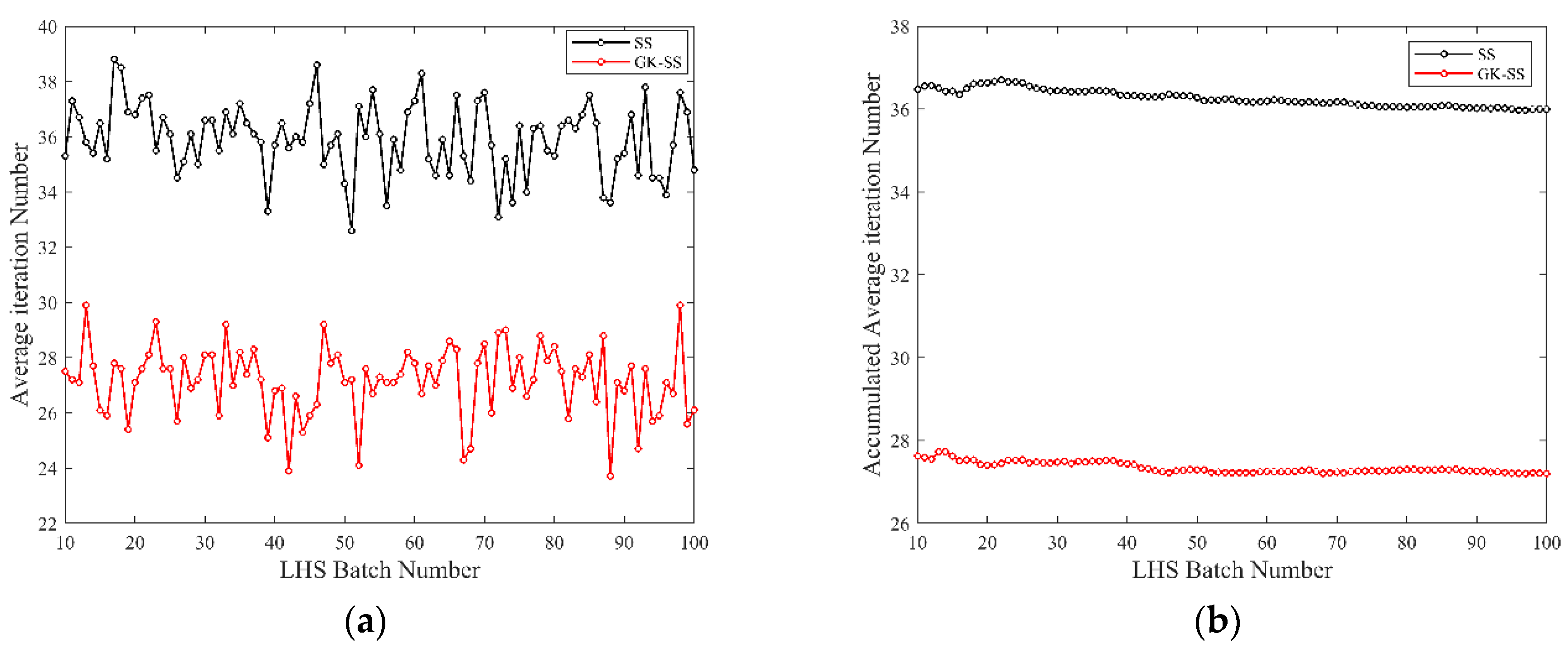
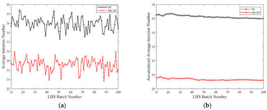
5.2. Efficiency Test
6. Conclusions
Author Contributions
Funding
Institutional Review Board Statement
Informed Consent Statement
Data Availability Statement
Conflicts of Interest
Abbreviations
| CCG | compensated composite gradient for the current simplex |
| DOE | design of experiments |
| EGCS | estimated quasi-gradient for current simplex |
| FP | full power |
| GK-SS | knowledge-informed simplex search based on historical gradient approximations |
| ITAE | integral of time multiply by absolute error |
| LHS | Latin hypercube sampling |
| MFO | model-free optimization |
| NPP | nuclear power plant |
| OE | optimization efficiency index |
| PID | Proportional-Integral-Derivative |
| PWR | pressurized water reactor |
| SG | steam generator |
| SS | simplex search method |
| SPSA | simultaneous perturbation stochastic approximation |
References
- Wu, S.; Wang, P.; Wan, J.; Xinyu, W.; Zhao, F. Parameter Optimization for AP1000 Steam Generator Feedwater Control System Using Particle Swarm Optimization Algorithm. In Proceedings of the 24th International Conference on Nuclear Engineering, Charlotte, NC, USA, 26–30 June 2016. [Google Scholar] [CrossRef]
- Irving, E.; Miossec, C.; Tassart, J. Towards Efficient Full Automatic Operation of the PWR Steam Generator with Water Level Adaptive Control. In Boiler Dynamics and Control in Nuclear Power Stations, Bournemouth; Thomas Telford Publishing: London, UK; pp. 309–329. [CrossRef]
- Salehi, A.; Safarzadeh, O.; Kazemi, M.H. Fractional Order PID Control of Steam Generator Water Level for Nuclear Steam Supply Systems. Nucl. Eng. Des. 2019, 342, 45–59. [Google Scholar] [CrossRef]
- Ablay, G. Robust Estimator-based Optimal Control Designs for U-Tube Steam Generators. Trans. Inst. Meas. Control. 2015, 37, 636–644. [Google Scholar] [CrossRef]
- Xu, Y.; Chen, J.; Yu, H.; Wang, Z. Research on Feedforward Compensation for Steam Generator Level Control System Manual/Automatic Switch. Hedongli Gongcheng/Nucl. Power Eng. 2021, 42, 140–144. [Google Scholar] [CrossRef]
- Hui, J.W.; Ling, J.; Dong, H.; Wang, G.X.; Yuan, J.Q. Distributed Parameter Modeling for the Steam Generator in the Nuclear Power Plant. Ann. Nucl. Energy. 2021, 152. [Google Scholar] [CrossRef]
- Zhang, D.; Cai, W.; Xie, C.; Liu, P.; Liu, C. Research on Automatic Optimization Software for PID Parameters of Nuclear Power Digital Control System PID. Hedongli Gongcheng/Nucl. Power Eng. 2020, 41, 77–81. [Google Scholar] [CrossRef]
- Zhuang, D.P.A. Automatic Tuning of Optimum PID Controllers. IEE Proc. -D 1993, 140, 216–224. [Google Scholar] [CrossRef]
- Wei, Z.J.; Chai, T. A Survey of Advanced PID Parameter Tuning Methods. Acta Autom. Sinica 2000, 26, 347–355. [Google Scholar]
- Åström, K.J.; Hägglund, T. The Fture of PID Control. Control Eng. Pract. 2001, 9, 1163–1175. [Google Scholar] [CrossRef]
- Zheng, Y.; Zhang, Y.; You, K.; Zhao, M.; Li, Y.; Chen, G.; Yan, X. Research on Improved Auto-Tuning of a PID Controller Based on Phase Angle Margin PID. Hedongli Gongcheng/Nucl. Power Eng. 2020, 41, 108–113. [Google Scholar] [CrossRef]
- Demerdash, N.A.; El-Hameed, M.A.; Eisawy, E.A.; El-Arini, M.M. Optimal Feed-Water Level Control for Steam Generator in Nuclear Power Plant based on Meta-Heuristic Optimization. J. Radiat. Res. Appl. Sci. 2020, 13, 468–484. [Google Scholar] [CrossRef]
- Formentin, S.; Karimi, A. A Data-Driven Approach to Mixed-Sensitivity Control with Application to An Active Suspension System. IEEE Trans. Ind. Inform. 2012, 9, 2293–2300. [Google Scholar] [CrossRef] [Green Version]
- Procházka, H.; Gevers, M.; Anderson, B.D.; Ferrera, C. Iterative Feedback Tuning for Robust Controller Design and Optimization. In Proceedings of the 44th IEEE Conference on Decision and Control, Seville, Spain, 15 December 2005. [Google Scholar] [CrossRef]
- Sala, A.J.A. Integrating Virtual Reference Feedback Tuning into A Unified Closed-Loop Identification Framework. Automatica. 2007, 43, 178–183. [Google Scholar] [CrossRef]
- Lei, T.; Hou, Z.; Ren, Y. Data-Driven Model Free Adaptive Perimeter Control for Multi-Region Urban Traffic Networks With Route Choice. IEEE Trans. Intell. Transp. Syst. 2019, 1–12. [Google Scholar] [CrossRef]
- Hou, Z.; Zhu, Y.I. Controller-dynamic-linearization-based Model Free Adaptive Control for Discrete-Time Nonlinear Systems. IEEE Trans. Ind. Inform. 2013, 9, 2301–2309. [Google Scholar] [CrossRef]
- Hou, Z.-S.; Wang, Z. From Model-Based Control to Data-Driven Control: Survey, Classification and Perspective. Inf. Sci. 2013, 235, 3–35. [Google Scholar] [CrossRef]
- Gao, Z.; Saxen, H.; Gao, C. Guest editorial: Special section on data-driven approaches for complex industrial systems. IEEE Trans. Ind. Inform. 2013, 9, 2210–2212. [Google Scholar] [CrossRef]
- Gao, Z.; Chen, M.Z.; Zhang, D.J.P. Special Issue on “Advances in Condition Monitoring, Optimization and Control for Complex Industrial Processes”. Processes 2021, 9, 664. [Google Scholar] [CrossRef]
- Gao, Z.; Nguang, S.K.; Kong, D.-X.J.C. Advances in Modelling, Monitoring, and Control for Complex Industrial Systems. Complexity 2019, 2019, 2975083. [Google Scholar] [CrossRef]
- Gao, Z.; Kong, D.; Gao, C. Modeling and Control of Complex Dynamic Systems: Applied Mathematical Aspects. J. Appl. Math. 2012, 2012, 869792. [Google Scholar] [CrossRef] [Green Version]
- Kong, X.; Xiao, Y.; Qian, L.; Su, L.; Chen, B.; Xu, M. Performance Optimization for Steam Generator Level Control Based on A Revised Simultaneous Perturbation Stochastic Approximation Algorithm. In Proceedings of the 2018 3rd International Conference on Intelligent Green Building and Smart Grid (IGBSG), Yilan, China, 22–25 April 2018. [Google Scholar] [CrossRef]
- Kong, X.-S.; Guo, J.-M.; Zheng, D.-B.; Yang, J.-F.; Zhang, J.; Fu, W. An Improved-SPSA Quality Control Method for Medium Voltage Insulator SPSA. Gao Xiao Hua Xue Gong Cheng Xue Bao/J. Chem. Eng. Chin. Univ. 2020, 34, 1500–1510. [Google Scholar] [CrossRef]
- Kong, X.; Guo, J.; Zheng, D.; Zhang, J.; Fu, W. Quality Control for Medium Voltage Insulator via a Knowledge-Informed SPSA Based on Historical Gradient Approximations. Processes 2020, 8, 146. [Google Scholar] [CrossRef] [Green Version]
- Kong, X.; Ma, Z. A Novel Method for Controllers Parameters Optimization of Steam Generator Level Control. In Proceedings of the 21st International Conference on Nuclear Engineering, Chengdu, China, 29 July–2 August 2013. [Google Scholar] [CrossRef]
- Kong, X.; Zheng, D. A Knowledge-Informed Simplex Search Method Based on Historical Quasi-Gradient Estimations and Its Application on Quality Control of Medium Voltage Insulators. Processes 2021, 9, 770. [Google Scholar] [CrossRef]
- Dai, X.; Gao, Z. From model, signal to knowledge: A Data-Driven Perspective of Fault Detection and Diagnosis. IEEE Trans. Ind. Inform. 2013, 9, 2226–2238. [Google Scholar] [CrossRef] [Green Version]
- Zhang, D.; Gao, Z. Improvement of Refrigeration Efficiency by Combining Reinforcement Learning with A Coarse Model. Processes 2019, 7, 967. [Google Scholar] [CrossRef] [Green Version]
- Nelder, J.A.; Mead, R. A Simplex-Method for Function Minimization. Comput. J. 1965, 7, 308–313. [Google Scholar] [CrossRef]
- Tan, W. Water Level Control for A Nuclear Steam Generator. Nucl. Eng. Des. 2011, 241, 1873–1880. [Google Scholar] [CrossRef]




















| P (% FP) | 5 | 15 | 30 | 50 | 100 |
|---|---|---|---|---|---|
| G1 | 0.058 | 0.058 | 0.058 | 0.058 | 0.058 |
| G2 | 9.63 | 4.46 | 1.83 | 1.05 | 0.47 |
| G3 | 0.181 | 0.226 | 0.310 | 0.215 | 0.105 |
| τ1 | 41.9 | 26.3 | 43.4 | 34.8 | 28.6 |
| τ2 | 48.4 | 21.5 | 4.5 | 3.6 | 3.4 |
| T | 119.6 | 60.5 | 17.7 | 14.2 | 11.7 |
| Qv (s) (kg/s) | 57.4 | 180.8 | 381.7 | 660 | 1435 |
| Variable No. | Description | Low Limits | Upper Limits |
|---|---|---|---|
| x1 | kP of the principal regulator | 0.077 | 0.3 |
| x2 | kI of the principal regulator | 2.3 × 10−4 | 2.3 × 10−3 |
| x3 | kD of the principal regulator | −0.6 | 2.65 |
| x4 | kP of the auxiliary regulator | 1 | 1.5 |
| x5 | kI of the auxiliary regulator | 0.3 | 0.8 |
| x6 | kD of the auxiliary regulator | 0 | 0.5 |
Publisher’s Note: MDPI stays neutral with regard to jurisdictional claims in published maps and institutional affiliations. |
© 2022 by the authors. Licensee MDPI, Basel, Switzerland. This article is an open access article distributed under the terms and conditions of the Creative Commons Attribution (CC BY) license (https://creativecommons.org/licenses/by/4.0/).
Share and Cite
Kong, X.; Shi, C.; Liu, H.; Geng, P.; Liu, J.; Fan, Y. Performance Optimization of a Steam Generator Level Control System via a Revised Simplex Search-Based Data-Driven Optimization Methodology. Processes 2022, 10, 264. https://doi.org/10.3390/pr10020264
Kong X, Shi C, Liu H, Geng P, Liu J, Fan Y. Performance Optimization of a Steam Generator Level Control System via a Revised Simplex Search-Based Data-Driven Optimization Methodology. Processes. 2022; 10(2):264. https://doi.org/10.3390/pr10020264
Chicago/Turabian StyleKong, Xiangsong, Changqing Shi, Hang Liu, Pengcheng Geng, Jiabin Liu, and Yasen Fan. 2022. "Performance Optimization of a Steam Generator Level Control System via a Revised Simplex Search-Based Data-Driven Optimization Methodology" Processes 10, no. 2: 264. https://doi.org/10.3390/pr10020264
APA StyleKong, X., Shi, C., Liu, H., Geng, P., Liu, J., & Fan, Y. (2022). Performance Optimization of a Steam Generator Level Control System via a Revised Simplex Search-Based Data-Driven Optimization Methodology. Processes, 10(2), 264. https://doi.org/10.3390/pr10020264
