A Systematic Literature Review of Insurance Claims Risk Measurement Using the Hidden Markov Model
Abstract
1. Introduction
2. Materials and Methods
2.1. A Review of Hidden Markov Model
- Hidden states through which the system transitions. These states are not directly visible.
- A set of possible observations that can be seen. Each observation corresponds to a particular hidden state.
- Transition probability matrix where is the probability of transitioning from state to state :
- Emission probabilities matrix where is the probability of observing from state :
- Initial probabilities vector where is the probability of starting in state :
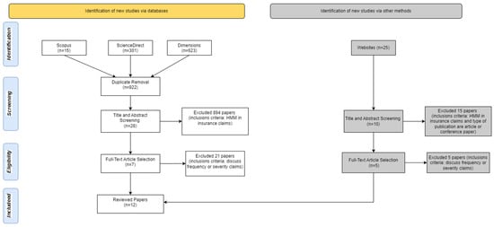
2.2. Methods
3. Results
3.1. Results from Bibliometric Analysis
3.1.1. Type of Publication
3.1.2. Visualization and Analysis of Journals
3.1.3. Visualization of Keywords and Authors
3.1.4. Visualization of Articles and Similar Works
3.2. Results from Systematic Literature Review
3.2.1. The Implementation of the HMM in Predicting the Frequency or Severity of Insurance Claims
3.2.2. The Number and the Interpretation of Hidden States in the HMM
4. Discussion
4.1. The State of the Art of the HMM Applications in Insurance Claims
4.2. Research Gaps
5. Conclusions
Author Contributions
Funding
Data Availability Statement
Acknowledgments
Conflicts of Interest
References
- Ahsan-Ul-Haq, Muhammad, Afrah Al-Bossly, Mahmoud El-Morshedy, and Mohamed S Eliwa. 2022. Poisson XLindley Distribution for Count Data: Statistical and Reliability Properties with Estimation Techniques and Inference. Computational Intelligence and Neuroscience 2022: 6503670. [Google Scholar] [CrossRef] [PubMed]
- Alwansyah, Muhammad Arib, and Ramya Rachmawati. 2024. Modeling the Many Earthquakes in Sumatra Using Poisson Hidden Markov Models and Expectation Maximization Algorithm. BAREKENG: Journal of Mathematics and Its Application 18: 163–70. [Google Scholar] [CrossRef]
- Awad, Mariette, and Rahul Khanna. 2015. Hidden Markov Model. In Efficient Learning Machines: Theories, Concepts, and Application for Engineers and System Designers. Berkeley: Apress, pp. 81–104. [Google Scholar] [CrossRef]
- Azis, Irafani, Berlian Setiawaty, and I Gusti Putu Purnaba. 2018. Modeling of Vehicle Insurance Claim Using Exponential Hidden Markov. International Journal of Pure and Applied Mathematics 118: 309–20. [Google Scholar] [CrossRef]
- Berry, Lucas. 2016. Hybrid Hidden Markov Model and Generalized Linear Model for Auto Insurance Premiums. Master’s thesis, Concordia University, Montreal, QC, Canada. Available online: https://spectrum.library.concordia.ca/982074/1/Berry_MA_S2017.pdf (accessed on 29 September 2024).
- Djehiche, B., and B. Löfdahl. 2018. A Hidden Markov Approach to Disability Insurance. North American Actuarial Journal 22: 119–36. [Google Scholar] [CrossRef]
- Elliott, Robert. J, and Tak Kuen Siu. 2012. An HMM approach for optimal investment of an insurer. Journal of Robust and Nonlinear Control 22: 778–807. [Google Scholar] [CrossRef]
- Elliott, Robert J., Tak Kuen Siu, and Hailiang Yang. 2007. Insurance claims modulated by a hidden marked point process. Paper presented at the American Control Conference, New York, NY, USA, July 9–13; pp. 390–95. [Google Scholar] [CrossRef]
- Firdaniza, Firdaniza, Budi Nurani Ruchjana, Diah Chaerani, and Jaziar Radianti. 2022. Information Diffusion Model in Twitter: A Systematic Literature Review. Information 13: 13. [Google Scholar] [CrossRef]
- Jiang, Qiao. 2022. Application of Hidden Markov Model to Auto Telematics Data and the Effect of Universal Demand Law Change on Corporate Risk Taking in The U.S. Property Casualty Insurance Industry. Ph.D. thesis, Temple University, Philadelphia, PA, USA. Available online: https://scholarshare.temple.edu/handle/20.500.12613/8344 (accessed on 10 September 2024).
- Koerniawan, Vieri, Nurtiti Sunusi, and Raupong Raupong. 2020. Estimasi Parameter Model Poisson Hidden Markov Pada Data Banyaknya Kedatangan Klaim Asuransi Jiwa. ESTIMASI: Journal of Statistics and Its Application 1: 65–73. [Google Scholar] [CrossRef]
- Kumar, Atul, Jaiprakash Paliwal, Vinaydeep Brar, Mahesh Singh, Prashant Tambe Patil, and Shirish Raibagkar. 2023. Previous Year’s Cite Score Strongly Predicts the Next Year’s Score: Ten Years of Evidence for the Top 400 Scopus-indexed Journals of 2021. Journal of Scientometric Research 12: 1–12. [Google Scholar] [CrossRef]
- Lu, Yi, and Leilei Zeng. 2012. A Nonhomogeneous Poisson Hidden Markov Model for Claim Counts. ASTIN Bulletin 42: 181–202. [Google Scholar] [CrossRef]
- MacDonald, Iain, and Walter Zucchini. 1997. Hidden Markov and Other Models for Discrete-Valued Time Series, 1st ed. Boca Raton: Chapman & Hall/CRC. Available online: https://books.google.com/books?hl=en&lr=&id=ji0LKM5_kWQC&oi=fnd&pg=PR13&dq=Hidden+Markov+and+Other+Models+for+Discrete-+valued+Time+Series&ots=8A1KOSbqfj&sig=MMIhiNbs69UbHjKPX9eccXosH8Q (accessed on 16 October 2024).
- Mor, Bhavya, Sunita Garhwal, and Ajay Kumar. 2021. A Systematic Review of Hidden Markov Models and Their Applications. Archives of Computational Methods in Engineering 28: 1429–48. [Google Scholar] [CrossRef]
- Odumuyiwa, Viktor, and Ukachi Osisiogu. 2019. A Systematic Review on Hidden Markov Models for Sentiment Analysis. Paper presented at the 2019 15th International Conference on Electronics, Computer and Computation (ICECCO), Abuja, Nigeria, December 10–12; pp. 1–7. [Google Scholar] [CrossRef]
- Oflaz, Zarina Nukeshtayeva, Ceylan Yozgatligil, and A. Sevtap Selcuk-Kestel. 2019. Aggregate claim estimation using bivariate hidden markov model. ASTIN Bulletin 49: 189–215. [Google Scholar] [CrossRef]
- Omari, Cyprian Ondieki, Shalyne Gathoni Nyambura, and Joan Martha Wairimu Mwangi. 2018. Modeling the Frequency and Severity of Auto Insurance Claims Using Statistical Distributions. Journal of Mathematical Finance 8: 137–60. [Google Scholar] [CrossRef]
- Orfanogiannaki, Katerina, and Dimitris Karlis. 2018. Multivariate Poisson hidden Markov models with a case study of modelling seismicity. Australian and New Zealand Journal of Statistics 60: 301–22. [Google Scholar] [CrossRef]
- Ortega-Rodríguez, Cristina, Ana Licerán-Gutiérrez, and Antonio Luis Moreno-Albarracín. 2020. Transparency as a key element in accountability in non-profit organizations: A systematic literature review. Sustainability 12: 5834. [Google Scholar] [CrossRef]
- Page, Matthew J., Joanne E. McKenzie, Patrick M. Bossuyt, Isabelle Boutron, Tammy C Hoffmann, Cynthia D. Mulrow, Larissa Shamseer, Jennifer M. Tetzlaff, Elie A. Akl, Sue E. Brennan, and et al. 2021. The PRISMA 2020 statement: An updated guideline for reporting systematic reviews. The BMJ 372: n71. [Google Scholar] [CrossRef] [PubMed]
- Paroli, Roberta, Giovanna Redaelli, and Luigi Spezia. 2000. Poisson Hidden Markov Models for Time Series of Overdispersed Insurance Counts. Paper presented at ASTIN Colloquium, Porto Cervo, Italy, September 17–20; Available online: https://www.semanticscholar.org/paper/Poisson-Hidden-Markov-models-for-time-series-of-Paroli-Redaelli/5c0877fa3fded38967a2cb85249f0c081f1904aa (accessed on 16 October 2024).
- Preserve, Lehigh, and Xuecheng Yin. 2018. Estimation of Hidden Markov Model Recommended Citation. Available online: https://preserve.lehigh.edu/etd/4332 (accessed on 29 September 2024).
- Ramaki, Ali Ahmadian, Abbas Rasoolzadegan Barforoush, and Abbas Javan Jafari. 2018. A Systematic Review on Intrusion Detection Based on the Hidden Markov Model. Statistical Analysis and Data Mining: The ASA Data Science Journal 11: 111–34. Available online: https://api.semanticscholar.org/CorpusID:48362603 (accessed on 29 September 2024).
- Sukono, Juahir Hafizan, Riza Andrian Ibrahim, Moch Panji Agung Saputra, Yuyun Hidayat, and Igif Gimin Prihanto. 2022. Application of Compound Poisson Process in Pricing Catastrophe Bonds: A Systematic Literature Review. Mathematics 10: 2668. [Google Scholar] [CrossRef]
- Thelwall, Mike. 2018. Dimensions: A Competitor to Scopus and the Web of Science? Journal of Informetrics 12: 430–35. [Google Scholar] [CrossRef]
- Tsoi, Ah Chung, Shu Zhang, and Markus Hagenbuchner. 2005. Pattern discovery on Australian medical claims data—A systematic approach. IEEE Transactions on Knowledge and Data Engineering 17: 1420–35. [Google Scholar] [CrossRef]
- Utami, Rianti Siswi, and Adhitya Ronnie Effendie. 2013. Multistate Hidden Markov Model for Health Insurance Premium Calculation. In IndoMS International Conference on Mathematics and Its Applications. Yogyakarta: Indonesian Mathematical Society, pp. 303–13. Available online: https://digilib.uinsgd.ac.id/2261/1/ProceedingIICMA2013.pdf#page=317 (accessed on 16 October 2024).
- Verschuren, Robert Matthijs. 2022. Frequency-severity experience rating based on latent Markovian risk profiles. Insurance: Mathematics and Economics 107: 379–92. [Google Scholar] [CrossRef]
- Zucchini, Walter, and Iain MacDonald. 2009. Hidden Markov Models for Time Series. Abingdon: Taylor & Francis Group. [Google Scholar]










| Journal | SJR | Indexed by | |
|---|---|---|---|
| Scopus | WoS | ||
| ASTIN Bulletin | Q1 | Yes | Yes |
| International Journal of Pure and Applied Mathematics | - | No (discontinued in 2016) | No |
| ESTIMASI: Journal of Statistics and Its Application | - | No | No |
| Insurance: Mathematics and Economics | Q1 | Yes | Yes |
| IEEE Transactions on Knowledge and Data Engineering | Q1 | Yes | Yes |
| North American Actuarial Journal | Q2 | Yes | Yes |
| Frequency of Claims Distribution | pmf | Severity of Claims Distribution | |
|---|---|---|---|
| Poisson | Exponential | ||
| Negative Binomial | Gamma | ||
| Bernoulli | Normal | ||
| Binomial |
| Authors | Number of Hidden States (m) | Selection Criteria |
|---|---|---|
| Paroli et al. (2000) | 2 | AIC and BIC |
| Tsoi et al. (2005) | 6 | - |
| Elliott et al. (2007) | - | - |
| Lu and Zeng (2012) | 3 | AIC |
| Utami and Effendie (2013) | 4 | - |
| Berry (2016) | 2 | AIC and BIC |
| Azis et al. (2018) | 2 | BIC |
| Djehiche and Löfdahl (2018) | 4 | AIC and BIC |
| Oflaz et al. (2019) | 3 | AIC and BIC |
| Koerniawan et al. (2020) | 2 | BIC |
| Verschuren (2022) | 3 | BIC |
| Jiang (2022) | 3 | AIC and BIC |
| Authors | Models | Dataset | Results: Probabilities or Forecasts |
|---|---|---|---|
| Paroli et al. (2000) | Poisson HMM | Corporate Accident Insurance | Probabilities |
| Tsoi et al. (2005) | Normal HMM | Health Insurance | Probabilities |
| Elliott et al. (2007) | Compound Poisson HMM | - | - |
| Lu and Zeng (2012) | Non-Homogeneous Poisson HMM | Catastrophe Insurance | Probabilities |
| Utami and Effendie (2013) | Normal HMM | Health Insurance | Probabilities |
| Berry (2016) | Poisson-Gamma HMM | Automobile Insurance | Probabilities |
| Azis et al. (2018) | Exponential HMM | Vehicle Insurance | Probabilities and Forecasts |
| Djehiche and Löfdahl (2018) | Binomial HMM | Health Insurance (Disability) | Probabilities |
| Oflaz et al. (2019) | Bivariate HMM | Automobile Insurance | Probabilities and Forecasts |
| Koerniawan et al. (2020) | Poisson HMM | Life Insurance | Probabilities |
| Verschuren (2022) | Poisson–Gamma HMM | Automobile Insurance | Probabilities |
| Jiang (2022) | Bernoulli–Gamma HMM | Automobile Insurance | Probabilities |
Disclaimer/Publisher’s Note: The statements, opinions and data contained in all publications are solely those of the individual author(s) and contributor(s) and not of MDPI and/or the editor(s). MDPI and/or the editor(s) disclaim responsibility for any injury to people or property resulting from any ideas, methods, instructions or products referred to in the content. |
© 2024 by the authors. Licensee MDPI, Basel, Switzerland. This article is an open access article distributed under the terms and conditions of the Creative Commons Attribution (CC BY) license (https://creativecommons.org/licenses/by/4.0/).
Share and Cite
Surya, H.A.; Sukono; Napitupulu, H.; Ismail, N. A Systematic Literature Review of Insurance Claims Risk Measurement Using the Hidden Markov Model. Risks 2024, 12, 169. https://doi.org/10.3390/risks12110169
Surya HA, Sukono, Napitupulu H, Ismail N. A Systematic Literature Review of Insurance Claims Risk Measurement Using the Hidden Markov Model. Risks. 2024; 12(11):169. https://doi.org/10.3390/risks12110169
Chicago/Turabian StyleSurya, Hilda Azkiyah, Sukono, Herlina Napitupulu, and Noriszura Ismail. 2024. "A Systematic Literature Review of Insurance Claims Risk Measurement Using the Hidden Markov Model" Risks 12, no. 11: 169. https://doi.org/10.3390/risks12110169
APA StyleSurya, H. A., Sukono, Napitupulu, H., & Ismail, N. (2024). A Systematic Literature Review of Insurance Claims Risk Measurement Using the Hidden Markov Model. Risks, 12(11), 169. https://doi.org/10.3390/risks12110169

