In Vitro and In Vivo Efficacy of Epithelial Barrier-Promoting Barriolides as Potential Therapy for Ulcerative Colitis
Abstract
1. Introduction
2. Materials and Methods
2.1. Antibacterial Susceptibility Testing
2.2. Cell Culture
2.2.1. Transepithelial Electrical Resistance (TEER)
2.2.2. Imaging
2.2.3. Viability Studies
2.3. AXGut-on-Chip
2.3.1. AXBarrier-on-Chip System
2.3.2. AXGut-on-Chip Injury Model
2.3.3. TEER Measurement and Analysis
2.3.4. Cytotoxicity Analysis
2.3.5. Cytokine Analysis
2.4. Mouse Dextran-Sulphate Sodium-Induced Colitis Model
2.4.1. Animal Ethics Statement
2.4.2. Mouse Model of Ulcerative Colitis
2.4.3. Explant Cell Cultures
2.5. Statistical Analysis
3. Results
3.1. Antibacterial Activity of Barriolides Is Minimal
3.2. Liquid–Liquid Interface Induces Polarised Epithelium
3.3. Barriolides Increase Barrier Strength of Gut Epithelium In Vitro
3.4. EP132 Treatment Showed Increased Efficacy in the AXGut-on-Chip Model
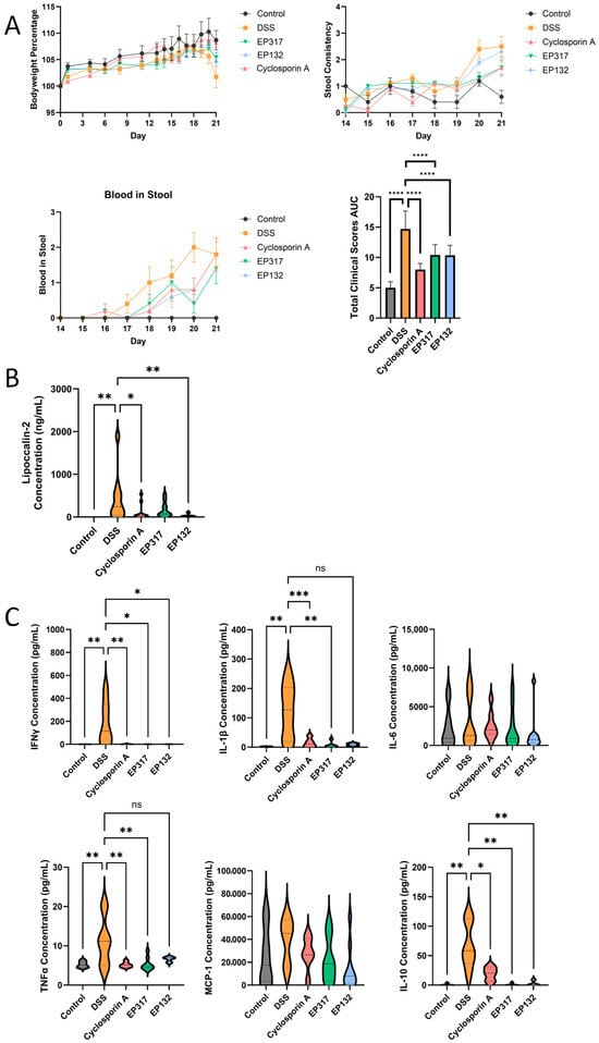
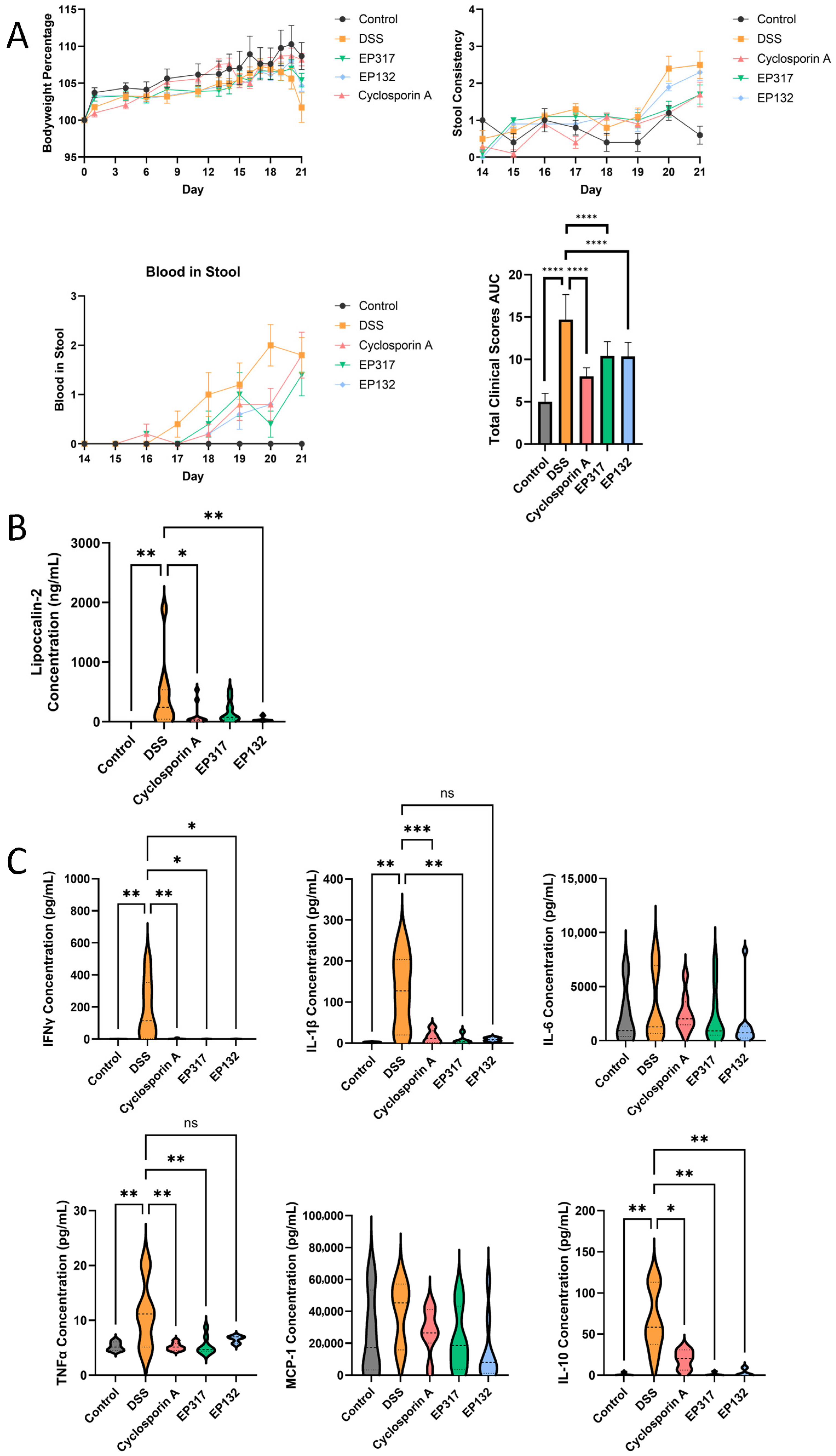
3.5. Barriolides Protect from Injury in a DSS Model of UC
4. Discussion
5. Conclusions
Supplementary Materials
Author Contributions
Funding
Institutional Review Board Statement
Data Availability Statement
Acknowledgments
Conflicts of Interest
Abbreviations
| ALI | Air–liquid interface |
| AZM | Azithromycin |
| DSS | Dextran-sulphate sodium |
| LLI | Liquid–liquid interface |
| TEER | Transepithelial electrical resistance |
| UC | Ulcerative colitis |
References
- Du, L.; Ha, C. Epidemiology and Pathogenesis of Ulcerative Colitis. Gastroenterol. Clin. N. Am. 2020, 49, 643–654. [Google Scholar] [CrossRef]
- Le Berre, C.; Honap, S.; Peyrin-Biroulet, L. Ulcerative colitis. Lancet 2023, 402, 571–584. [Google Scholar] [CrossRef]
- Everhov, A.H.; Askling, J.; Soderling, J.; Halfvarson, J.; Eriksson, J.; Smedby, K.E.; Ludvigsson, J.F.; Sorensen, H.T.; Olen, O. Cancer incidence in patients with ulcerative colitis naive to or treated with thiopurine and targeted therapies-a cohort study 2007 to 2022 with comparison to the general population. J. Crohn’s Colitis 2025, 19, jjaf091. [Google Scholar] [CrossRef]
- Yan, T.; Su, T.; Zhu, M.; Qing, Q.; Huang, B.; Liu, J.; Ma, T. Oxidative stress gene expression in ulcerative colitis: Implications for colon cancer biomarker discovery. Sci. Rep. 2025, 15, 22641. [Google Scholar] [CrossRef] [PubMed]
- Gajendran, M.; Loganathan, P.; Jimenez, G.; Catinella, A.P.; Ng, N.; Umapathy, C.; Ziade, N.; Hashash, J.G. A comprehensive review and update on ulcerative colitis. Dis. Mon. 2019, 65, 100851. [Google Scholar] [CrossRef]
- Odenwald, M.A.; Turner, J.R. The intestinal epithelial barrier: A therapeutic target? Nat. Rev. Gastroenterol. Hepatol. 2017, 14, 9–21. [Google Scholar] [CrossRef]
- Aslam, N.; Lo, S.W.; Sikafi, R.; Barnes, T.; Segal, J.; Smith, P.J.; Limdi, J.K. A review of the therapeutic management of ulcerative colitis. Therap. Adv. Gastroenterol. 2022, 15, 17562848221138160. [Google Scholar] [CrossRef] [PubMed]
- Hirten, R.P.; Sands, B.E. New Therapeutics for Ulcerative Colitis. Annu. Rev. Med. 2021, 72, 199–213. [Google Scholar] [CrossRef]
- Chanez-Paredes, S.D.; Abtahi, S.; Zha, J.; Li, E.; Marsischky, G.; Zuo, L.; Grey, M.J.; He, W.; Turner, J.R. Mechanisms underlying distinct subcellular localization and regulation of epithelial long myosin light-chain kinase splice variants. J. Biol. Chem. 2024, 300, 105643. [Google Scholar] [CrossRef]
- Graham, W.V.; He, W.; Marchiando, A.M.; Zha, J.; Singh, G.; Li, H.S.; Biswas, A.; Ong, M.; Jiang, Z.H.; Choi, W.; et al. Intracellular MLCK1 diversion reverses barrier loss to restore mucosal homeostasis. Nat. Med. 2019, 25, 690–700. [Google Scholar] [CrossRef] [PubMed]
- He, W.Q.; Wang, J.; Sheng, J.Y.; Zha, J.M.; Graham, W.V.; Turner, J.R. Contributions of Myosin Light Chain Kinase to Regulation of Epithelial Paracellular Permeability and Mucosal Homeostasis. Int. J. Mol. Sci. 2020, 21, 993. [Google Scholar] [CrossRef]
- Miranda-Bautista, J.; Rodriguez-Feo, J.A.; Puerto, M.; Lopez-Cauce, B.; Lara, J.M.; Gonzalez-Novo, R.; Martin-Hernandez, D.; Ferreiro-Iglesias, R.; Banares, R.; Menchen, L. Liver X Receptor Exerts Anti-Inflammatory Effects in Colonic Epithelial Cells via ABCA1 and Its Expression Is Decreased in Human and Experimental Inflammatory Bowel Disease. Inflamm. Bowel Dis. 2021, 27, 1661–1673. [Google Scholar] [CrossRef]
- Pellegrino, R.; Imperio, G.; De Costanzo, I.; Izzo, M.; Landa, F.; Tambaro, A.; Gravina, A.G.; Federico, A. Small Molecules in the Treatment of Acute Severe Ulcerative Colitis: A Review of Current Evidence. Pharmaceuticals 2025, 18, 308. [Google Scholar] [CrossRef] [PubMed]
- Gudjonsson, T.; Joelsson, J.P.; Arason, A.J.; Asbjarnarson, A.; Gardarsson, F.R.; Lehmann, F.; Teodorovic, P.; Ingthorsson, S.; Sigurdsson, S.; Valdimarsdottir, B.; et al. A novel macrolide, EP395, with reduced antibacterial activity and an enhancing effect on respiratory epithelial barrier. Pulm. Pharmacol. Ther. 2025, 90, 102363. [Google Scholar] [CrossRef] [PubMed]
- Kricker, J.A.; Norris, V.; Page, C.; Parnham, M.J. Effects of EP395, a novel macrolide, on acute neutrophilic airway inflammation. Pulm. Pharmacol. Ther. 2025, 90, 102364. [Google Scholar] [CrossRef]
- Gordon, S.; Daneshian, M.; Bouwstra, J.; Caloni, F.; Constant, S.; Davies, D.E.; Dandekar, G.; Guzman, C.A.; Fabian, E.; Haltner, E.; et al. Non-animal models of epithelial barriers (skin, intestine and lung) in research, industrial applications and regulatory toxicology. ALTEX 2015, 32, 327–378. [Google Scholar] [CrossRef] [PubMed]
- Schnur, S.; Wahl, V.; Metz, J.K.; Gillmann, J.; Hans, F.; Rotermund, K.; Zah, R.K.; Bruck, D.A.; Schneider, M.; Hittinger, M. Inflammatory bowel disease addressed by Caco-2 and monocyte-derived macrophages: An opportunity for an in vitro drug screening assay. In Vitro Models 2022, 1, 365–383. [Google Scholar] [CrossRef]
- Nguyen, O.T.P.; Misun, P.M.; Hierlemann, A.; Lohasz, C. A Versatile Intestine-on-Chip System for Deciphering the Immunopathogenesis of Inflammatory Bowel Disease. Adv. Healthc. Mater. 2024, 13, e2302454. [Google Scholar] [CrossRef]
- Richter, C.; Latta, L.; Harig, D.; Carius, P.; Stucki, J.D.; Hobi, N.; Hugi, A.; Schumacher, P.; Krebs, T.; Gamrekeli, A.; et al. A stretchable human lung-on-chip model of alveolar inflammation for evaluating anti-inflammatory drug response. Bioeng. Transl. Med. 2025, 10, e10715. [Google Scholar] [CrossRef]
- Low, D.; Nguyen, D.D.; Mizoguchi, E. Animal models of ulcerative colitis and their application in drug research. Drug Des. Devel Ther. 2013, 7, 1341–1357. [Google Scholar] [CrossRef]
- Yang, C.; Merlin, D. Unveiling Colitis: A Journey through the Dextran Sodium Sulfate-induced Model. Inflamm. Bowel Dis. 2024, 30, 844–853. [Google Scholar] [CrossRef]
- Sengupta, A.; Dorn, A.; Jamshidi, M.; Schwob, M.; Hassan, W.; De Maddalena, L.L.; Hugi, A.; Stucki, A.O.; Dorn, P.; Marti, T.M.; et al. A multiplex inhalation platform to model in situ like aerosol delivery in a breathing lung-on-chip. Front. Pharmacol. 2023, 14, 1114739, Erratum in Front. Pharmacol. 2023, 14, 1229313. [Google Scholar] [CrossRef]
- Arason, A.J.; Joelsson, J.P.; Valdimarsdottir, B.; Sigurdsson, S.; Gudjonsson, A.; Halldorsson, S.; Johannsson, F.; Rolfsson, O.; Lehmann, F.; Ingthorsson, S.; et al. Azithromycin induces epidermal differentiation and multivesicular bodies in airway epithelia. Respir. Res. 2019, 20, 129. [Google Scholar] [CrossRef]
- Joelsson, J.P.; Kricker, J.A.; Arason, A.J.; Sigurdsson, S.; Valdimarsdottir, B.; Gardarsson, F.R.; Page, C.P.; Lehmann, F.; Gudjonsson, T.; Ingthorsson, S. Azithromycin ameliorates sulfur dioxide-induced airway epithelial damage and inflammatory responses. Respir. Res. 2020, 21, 233. [Google Scholar] [CrossRef] [PubMed]
- Miyagawa, T.; Fujita, T.; Yumoto, H.; Yoshimoto, T.; Kajiya, M.; Ouhara, K.; Matsuda, S.; Shiba, H.; Matsuo, T.; Kurihara, H. Azithromycin recovers reductions in barrier function in human gingival epithelial cells stimulated with tumor necrosis factor-alpha. Arch. Oral Biol. 2016, 62, 64–69. [Google Scholar] [CrossRef]
- Slater, M.; Torr, E.; Harrison, T.; Forrester, D.; Knox, A.; Shaw, D.; Sayers, I. The differential effects of azithromycin on the airway epithelium in vitro and in vivo. Physiol. Rep. 2016, 4, e12960. [Google Scholar] [CrossRef]
- Elkholy, S.E.; Maher, S.A.; Abd El-Hamid, N.R.; Elsayed, H.A.; Hassan, W.A.; Abdelmaogood, A.K.K.; Hussein, S.M.; Jaremko, M.; Alshawwa, S.Z.; Alharbi, H.M.; et al. The immunomodulatory effects of probiotics and azithromycin in dextran sodium sulfate-induced ulcerative colitis in rats via TLR4-NF-kappaB and p38-MAPK pathway. Biomed. Pharmacother. 2023, 165, 115005. [Google Scholar] [CrossRef]
- Mahgoub, A.; El-Medany, A.; Mustafa, A.; Arafah, M.; Moursi, M. Azithromycin and erythromycin ameliorate the extent of colonic damage induced by acetic acid in rats. Toxicol. Appl. Pharmacol. 2005, 205, 43–52. [Google Scholar] [CrossRef] [PubMed]
- Pan, F.; Han, L.; Zhang, Y.; Yu, Y.; Liu, J. Optimization of Caco-2 and HT29 co-culture in vitro cell models for permeability studies. Int. J. Food Sci. Nutr. 2015, 66, 680–685. [Google Scholar] [CrossRef]
- Reale, O.; Huguet, A.; Fessard, V. Co-culture model of Caco-2/HT29-MTX cells: A promising tool for investigation of phycotoxins toxicity on the intestinal barrier. Chemosphere 2020, 273, 128497. [Google Scholar] [CrossRef] [PubMed]
- Hoffmann, P.; Burmester, M.; Langeheine, M.; Brehm, R.; Empl, M.T.; Seeger, B.; Breves, G. Caco-2/HT29-MTX co-cultured cells as a model for studying physiological properties and toxin-induced effects on intestinal cells. PLoS ONE 2021, 16, e0257824. [Google Scholar] [CrossRef]
- FDA. FDA Announces Plan to Phase Out Animal Testing Requirement for Monoclonal Antibodies and Other Drugs; U.S. Drug and Food Administration: Silver Spring, MD, USA, 2025.
- Marrer-Berger, E.; Nicastri, A.; Augustin, A.; Kramar, V.; Liao, H.; Hanisch, L.J.; Carpy, A.; Weinzierl, T.; Durr, E.; Schaub, N.; et al. The physiological interactome of TCR-like antibody therapeutics in human tissues. Nat. Commun. 2024, 15, 3271. [Google Scholar] [CrossRef]
- Rumsey, J.W.; Lorance, C.; Jackson, M.; Sasserath, T.; McAleer, C.W.; Long, C.J.; Goswami, A.; Russo, M.A.; Raja, S.M.; Gable, K.L.; et al. Classical Complement Pathway Inhibition in a “Human-On-A-Chip” Model of Autoimmune Demyelinating Neuropathies. Adv. Ther. 2022, 5, 2200030. [Google Scholar] [CrossRef] [PubMed]
- LaFollette, M.R.; Baran, S.W.; Curley, J.L.; Dickinson, A.M.; Frazier, T.; Hobi, N.; Huang, M.I.; Hutter, V.; Maisonneuve, B.G.C.; Marsh, G.A.; et al. The Use of MPS in Three Rs and Regulatory Applications: Perspectives From Developers on Stakeholder Responsibilities. Altern. Lab. Anim. 2025, 53, 26–41. [Google Scholar] [CrossRef] [PubMed]
- Rimmer, C.; Hetelekides, S.; Eliseeva, S.I.; Georas, S.N.; Veazey, J.M. Correction: Budesonide promotes airway epithelial barrier integrity following double-stranded RNA challenge. PLoS ONE 2024, 19, e0306666. [Google Scholar] [CrossRef]
- Sekiyama, A.; Gon, Y.; Terakado, M.; Takeshita, I.; Kozu, Y.; Maruoka, S.; Matsumoto, K.; Hashimoto, S. Glucocorticoids enhance airway epithelial barrier integrity. Int. Immunopharmacol. 2012, 12, 350–357. [Google Scholar] [CrossRef]
- Anderson, S.J.; Lockhart, J.S.; Estaki, M.; Quin, C.; Hirota, S.A.; Alston, L.; Buret, A.G.; Hancock, T.M.; Petri, B.; Gibson, D.L.; et al. Effects of Azithromycin on Behavior, Pathologic Signs, and Changes in Cytokines, Chemokines, and Neutrophil Migration in C57BL/6 Mice Exposed to Dextran Sulfate Sodium. Comp. Med. 2019, 69, 4–15. [Google Scholar] [CrossRef]
- Verburgt, C.M.; Heutink, W.P.; Kuilboer, L.I.M.; Dickmann, J.D.; van Etten-Jamaludin, F.S.; Benninga, M.A.; de Jonge, W.J.; Van Limbergen, J.E.; Tabbers, M.M. Antibiotics in pediatric inflammatory bowel diseases: A systematic review. Expert. Rev. Gastroenterol. Hepatol. 2021, 15, 891–908. [Google Scholar] [CrossRef] [PubMed]






| MIC µg/mL | ||||
|---|---|---|---|---|
| Species | Isolate | EP317 | EP132 | Reference Cpd |
| Bacillus subtilis | ATCC 43223 | >128 | >128 | Vancomycin 0.25 |
| Enterococcus faecalis, VanA | ATCC 29212 | >128 | >128 | Vancomycin 2.0 |
| Enterococcus faecium | TUH44-29, CCUG 59167 | >128 | >128 | Linezolid 4.0 |
| Escherichia coli | ATCC 10536 | 128 | 128 | Ciprofloxacin 0.0078 |
| Escherichia coli | ATCC 25922 | >128 | >128 | |
| Haemophilus influenzae | ATCC 35056 | 64 | 128 | Ciprofloxacin 0.0156 |
| Helicobacter pylori | ATCC 43504 | 32 | >128 | Tetracycline 0.5 |
| Klebsiella pneumoniae | ATCC 43816 | >128 | >128 | Ciprofloxacin 0.031 |
| Moraxella catarrhalis | ATCC 25238 | 4 | 8 | Ciprofloxacin 0.063 |
| Pseudomonas aeruginosa | ATCC 27853 | >128 | >128 | Ciprofloxacin 0.25 |
| Staphylococcus aureus, MRSA | ATCC 33591 | >128 | >128 | Vancomycin 1.0 |
| Staphylococcus aureus | ATCC 29213 | >128 | >128 | |
| Streptococcus pneumoniae | ATCC 49619 | 64 | >128 | Vancomycin 0.25 |
| Streptococcus pyogenes | ATCC 14289 | 64 | >128 | Vancomycin 0.5 |
Disclaimer/Publisher’s Note: The statements, opinions and data contained in all publications are solely those of the individual author(s) and contributor(s) and not of MDPI and/or the editor(s). MDPI and/or the editor(s) disclaim responsibility for any injury to people or property resulting from any ideas, methods, instructions or products referred to in the content. |
© 2026 by the authors. Licensee MDPI, Basel, Switzerland. This article is an open access article distributed under the terms and conditions of the Creative Commons Attribution (CC BY) license.
Share and Cite
Joelsson, J.P.; Parnham, M.J.; Froment, L.; Rapet, A.; Hugi, A.; Stucki, J.; Hobi, N.; Kricker, J.A. In Vitro and In Vivo Efficacy of Epithelial Barrier-Promoting Barriolides as Potential Therapy for Ulcerative Colitis. Biomedicines 2026, 14, 237. https://doi.org/10.3390/biomedicines14010237
Joelsson JP, Parnham MJ, Froment L, Rapet A, Hugi A, Stucki J, Hobi N, Kricker JA. In Vitro and In Vivo Efficacy of Epithelial Barrier-Promoting Barriolides as Potential Therapy for Ulcerative Colitis. Biomedicines. 2026; 14(1):237. https://doi.org/10.3390/biomedicines14010237
Chicago/Turabian StyleJoelsson, Jon P., Michael J. Parnham, Laurène Froment, Aude Rapet, Andreas Hugi, Janick Stucki, Nina Hobi, and Jennifer A. Kricker. 2026. "In Vitro and In Vivo Efficacy of Epithelial Barrier-Promoting Barriolides as Potential Therapy for Ulcerative Colitis" Biomedicines 14, no. 1: 237. https://doi.org/10.3390/biomedicines14010237
APA StyleJoelsson, J. P., Parnham, M. J., Froment, L., Rapet, A., Hugi, A., Stucki, J., Hobi, N., & Kricker, J. A. (2026). In Vitro and In Vivo Efficacy of Epithelial Barrier-Promoting Barriolides as Potential Therapy for Ulcerative Colitis. Biomedicines, 14(1), 237. https://doi.org/10.3390/biomedicines14010237

