Mechanism of Circadian Regulation in Ferroptosis of the BMAL1/NRF2 Pathway in Renal Ischemia–Reperfusion
Abstract
1. Introduction
2. Materials and Methods
2.1. Animal Experiment
2.1.1. Animal Handling Methods
2.1.2. Renal Function Assay
2.1.3. Renal Histopathology
2.1.4. Determination of IL-1β, IL-6, IL-10, and TNF-β Levels in Plasma
2.1.5. Detection of Total Iron Content, Malondialdehyde (MDA), and Glutathione (GSH)
2.2. Cell Experiments
2.2.1. Cell Culture and Transfection
2.2.2. Rhythmic Induction of Cells [12]
2.2.3. Establishment and Grouping of Hypoxia–Reoxygenation (HR) Cell Model
2.2.4. Cell Activity Assay
2.2.5. ROS (Reactive Oxygen Species) Detection
2.2.6. Flow Cytometry Apoptosis
2.2.7. qRT-PCR
2.2.8. Western Blotting [15]
2.3. Statistical Analysis
3. Results
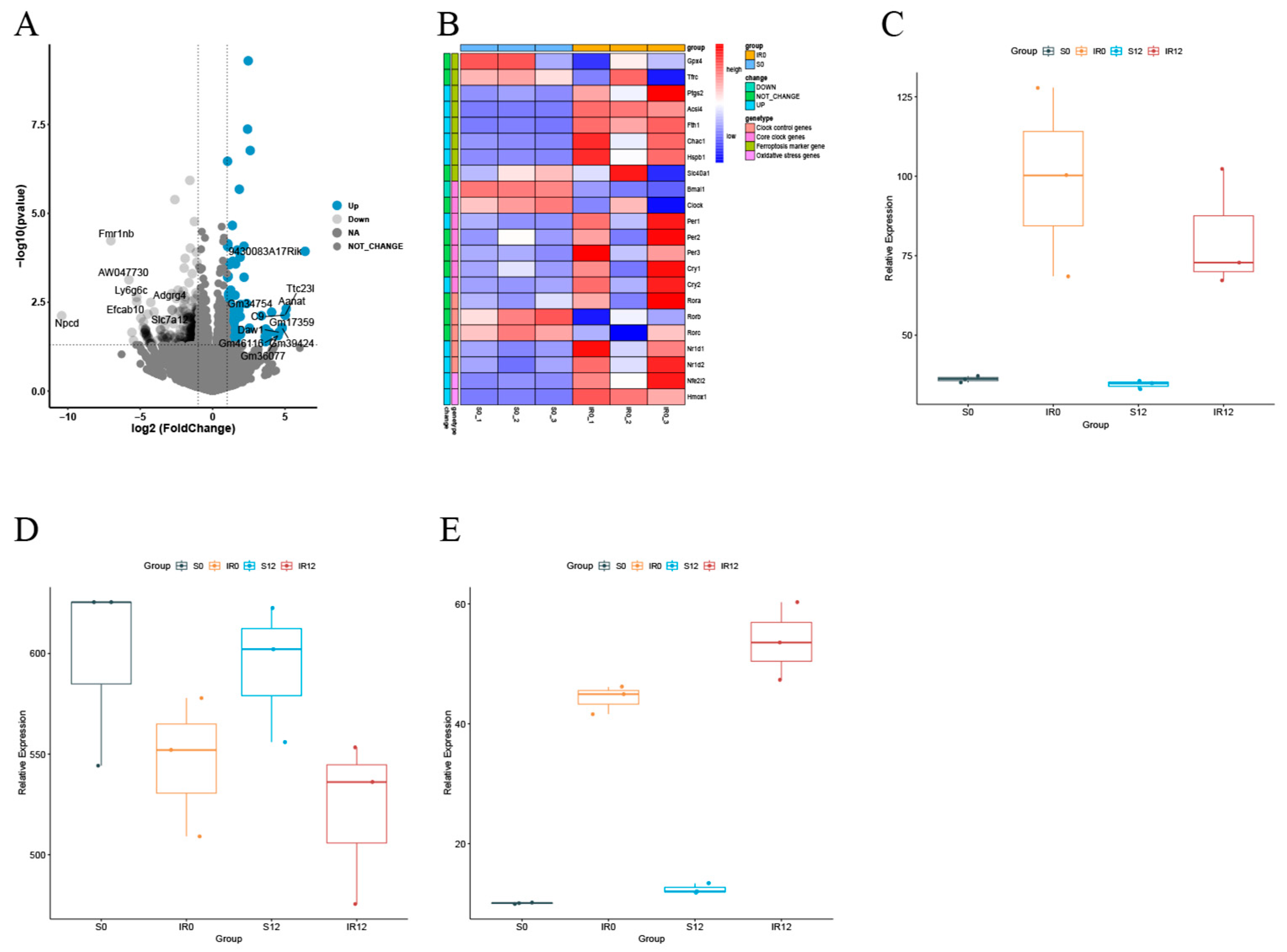
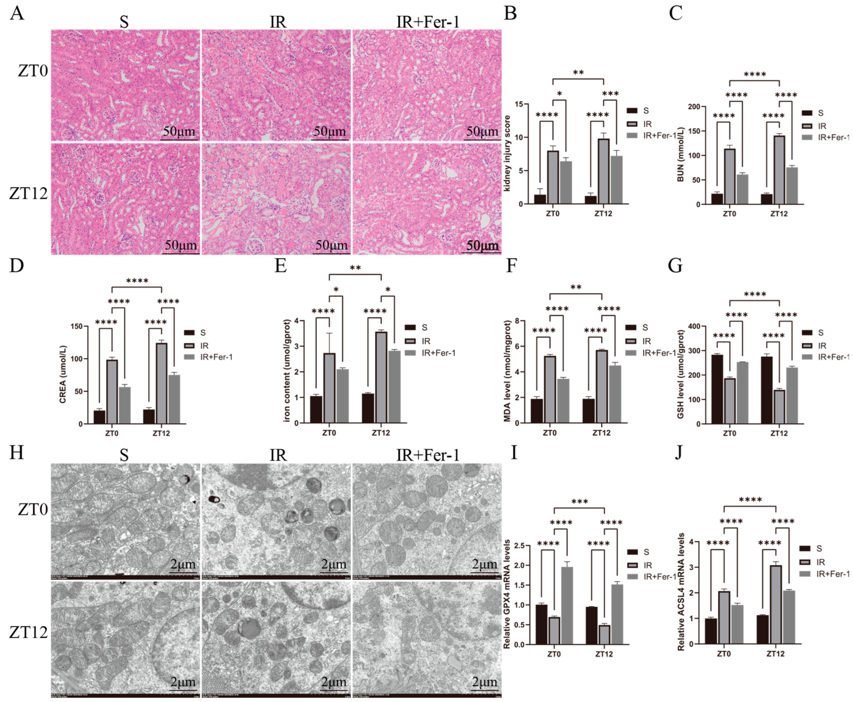
3.1. Ferroptosis-Related Factors in Renal IR Exhibit a Circadian Rhythm
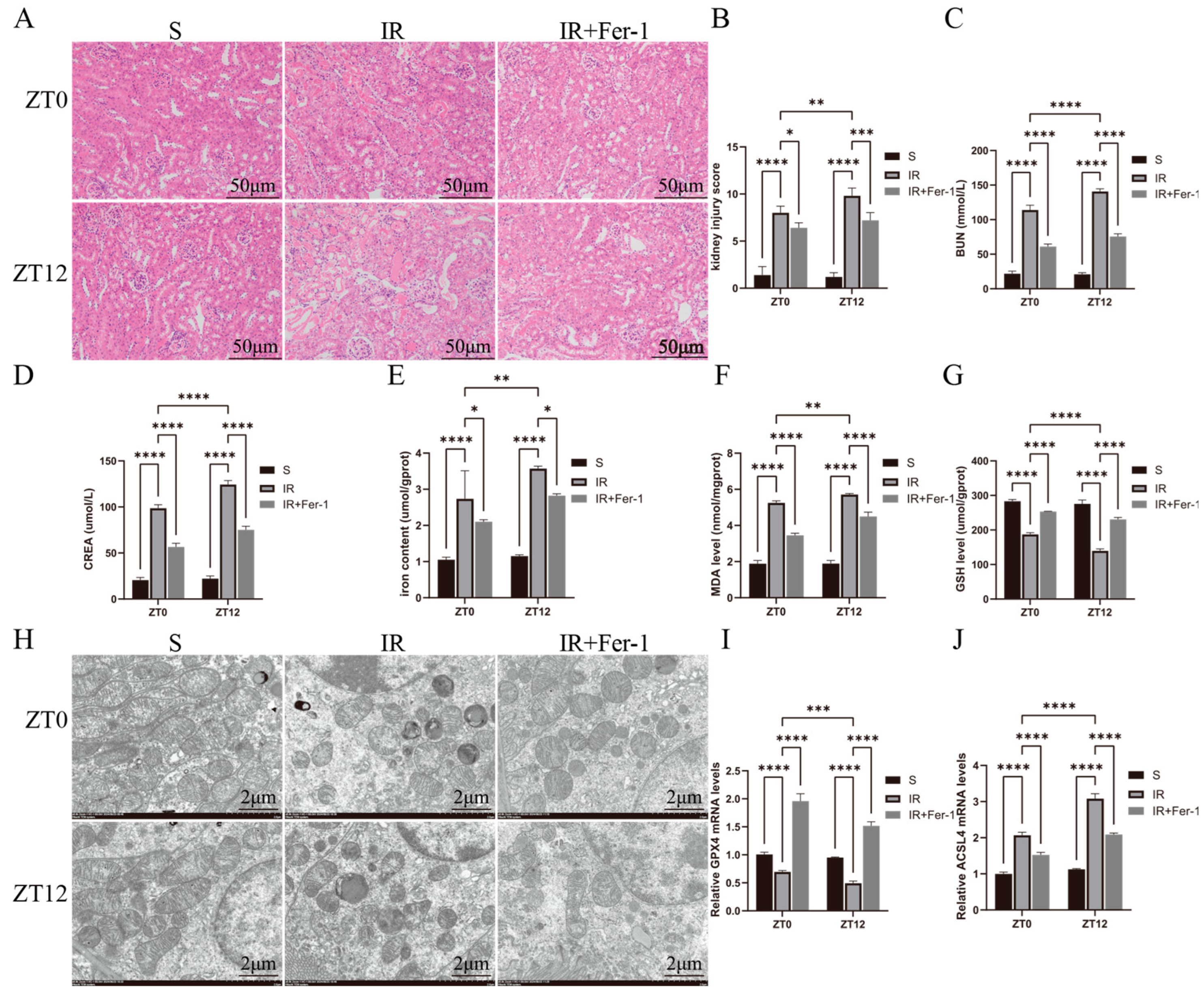
3.2. Diurnal Changes in IRI and Levels of Ferroptosis-Related Factors
3.3. Diurnal Changes in TCMK-1 Cell Activity, ROS, Ferroptosis-Related Factor, and Inflammatory Factor Levels
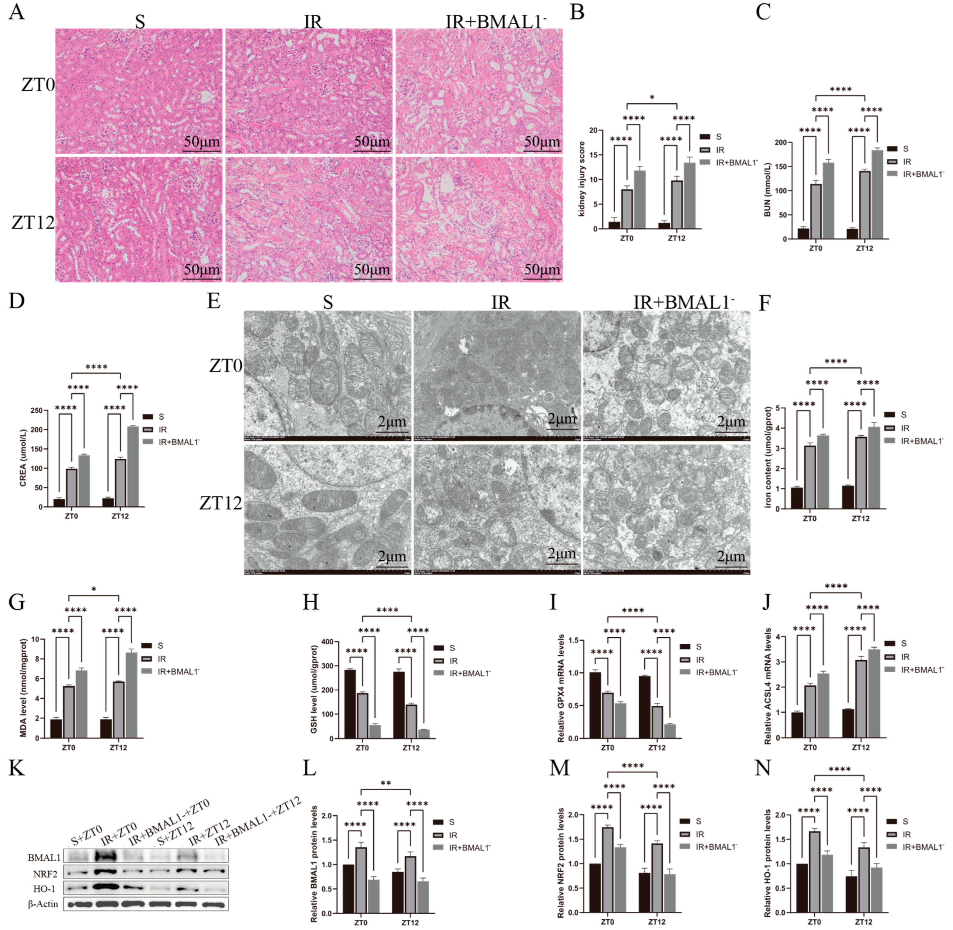
3.4. Kidney Injury-Related Indexes and Gene Expression Changes in Knockdown of BMAL1 Gene
3.5. Changes in Ferroptosis Indicators and Circadian Gene Expression in the HR Model of Renal Tubular Epithelial Cells with Silencing of BMAL1 Gene
4. Discussion
Author Contributions
Funding
Institutional Review Board Statement
Informed Consent Statement
Data Availability Statement
Conflicts of Interest
Abbreviations
| IRI | Ischemia reperfusion injury |
| HR | Hypoxia–reoxygenation |
| ROS | Reactive oxygen species |
| Fer-I | Ferroptosis inhibitor |
| MDA | Malondialdehyde |
References
- Zhao, H.; Alam, A.; Soo, A.P.; George, A.J.T.; Ma, D. Ischemia-Reperfusion Injury Reduces Long Term Renal Graft Survival: Mechanism and Beyond. EBioMedicine 2018, 28, 31–42. [Google Scholar] [CrossRef] [PubMed]
- Thapa, K.; Singh, T.G.; Kaur, A. Targeting ferroptosis in ischemia/reperfusion renal injury. Naunyn Schmiedebergs Arch. Pharmacol. 2022, 395, 1331–1341. [Google Scholar] [CrossRef] [PubMed]
- Rosbash, M.; Bradley, S.; Kadener, S.; Li, Y.; Luo, W.; Menet, J.S.; Nagoshi, E.; Palm, K.; Schoer, R.; Shang, Y.; et al. Transcriptional feedback and definition of the circadian pacemaker in Drosophila and animals. Cold Spring Harb. Symp. Quant. Biol. 2007, 72, 75–83. [Google Scholar] [CrossRef]
- Yoo, S.H.; Yamazaki, S.; Lowrey, P.L.; Shimomura, K.; Ko, C.H.; Buhr, E.D.; Siepka, S.M.; Hong, H.K.; Oh, W.J.; Yoo, O.J.; et al. PERIOD2::LUCIFERASE real-time reporting of circadian dynamics reveals persistent circadian oscillations in mouse peripheral tissues. Proc. Natl. Acad. Sci. USA 2004, 101, 5339–5346. [Google Scholar] [CrossRef] [PubMed]
- Balsalobre, A.; Damiola, F.; Schibler, U. A serum shock induces circadian gene expression in mammalian tissue culture cells. Cell 1998, 93, 929–937. [Google Scholar] [CrossRef]
- Sun, Q.; Zeng, C.; Du, L.; Dong, C. Mechanism of circadian regulation of the NRF2/ARE pathway in renal ischemia-reperfusion. Exp. Ther. Med. 2021, 21, 190. [Google Scholar] [CrossRef]
- Liu, J.; Yang, M.; Kang, R.; Klionsky, D.J.; Tang, D. Autophagic degradation of the circadian clock regulator promotes ferroptosis. Autophagy 2019, 15, 2033–2035. [Google Scholar] [CrossRef]
- Early, J.O.; Menon, D.; Wyse, C.A.; Cervantes-Silva, M.P.; Zaslona, Z.; Carroll, R.G.; Palsson-McDermott, E.M.; Angiari, S.; Ryan, D.G.; Corcoran, S.E.; et al. Circadian clock protein BMAL1 regulates IL-1β in macrophages via NRF2. Proc. Natl. Acad. Sci. USA 2018, 115, E8460–E8468. [Google Scholar] [CrossRef]
- Beker, B.M.; Corleto, M.G.; Fieiras, C.; Musso, C.G. Novel acute kidney injury biomarkers: Their characteristics, utility and concerns. Int. Urol. Nephrol. 2018, 50, 705–713. [Google Scholar] [CrossRef]
- Rabb, H.; Mendiola, C.C.; Dietz, J.; Saba, S.R.; Issekutz, T.B.; Abanilla, F.; Bonventre, J.V.; Ramirez, G. Role of CD11a and CD11b in ischemic acute renal failure in rats. Am. J. Physiol. 1994, 267, F1052–F1058. [Google Scholar] [CrossRef]
- Shiva, N.; Sharma, N.; Kulkarni, Y.A.; Mulay, S.R.; Gaikwad, A.B. Renal ischemia/reperfusion injury: An insight on in vitro and in vivo models. Life Sci. 2020, 256, 117860. [Google Scholar] [CrossRef] [PubMed]
- Chen, Y.; Fan, Y.; LI, X.; Li, H.; Wu, L.; Zhang, Q.; Cheng, Z.; Qian, L. Effect of 1a, 25 (OH) 2 D3 on circadian clock gene expression in cardiac myocytes. Chin. J. Appl. Clin. Pediatr. 2016, 1013–1016. [Google Scholar] [CrossRef]
- Miotto, G.; Rossetto, M.; Di Paolo, M.L.; Orian, L.; Venerando, R.; Roveri, A.; Vučković, A.M.; Bosello Travain, V.; Zaccarin, M.; Zennaro, L.; et al. Insight into the mechanism of ferroptosis inhibition by ferrostatin-1. Redox Biol. 2020, 28, 101328. [Google Scholar] [CrossRef]
- Li, Y.; Zheng, F.; Zhong, S.; Zhao, K.; Liao, H.; Liang, J.; Zheng, Q.; Wu, H.; Zhang, S.; Cao, Y.; et al. Protecting against ferroptosis in hyperuricemic nephropathy: The potential of ferrostatin-1 and its inhibitory effect on URAT1. Eur. J. Pharmacol. 2024, 971, 176528. [Google Scholar] [CrossRef]
- Meftahi, G.H.; Bahari, Z.; Zarei Mahmoudabadi, A.; Iman, M.; Jangravi, Z. Applications of western blot technique: From bench to bedside. Biochem. Mol. Biol. Educ. 2021, 49, 509–517. [Google Scholar] [CrossRef]
- Dong, C.; Li, J.; Tang, Q.; Wang, Y.; Zeng, C.; Du, L.; Sun, Q. Denervation aggravates renal ischemia reperfusion injury via BMAL1-mediated Nrf2/ARE pathway. Arch. Biochem. Biophys. 2023, 746, 109736. [Google Scholar] [CrossRef]
- Hariharan, S.; Israni, A.K.; Danovitch, G. Long-Term Survival after Kidney Transplantation. N. Engl. J. Med. 2021, 385, 729–743. [Google Scholar] [CrossRef] [PubMed]
- Montaigne, D.; Alhawajri, N.; Jacquelinet, M.; Coppin, A.; Frimat, M.; Bouyé, S.; Lebuffe, G.; Staels, B.; Jacquelinet, C.; Hazzan, M. Day-Time Declamping Is Associated with Better Outcomes in Kidney Transplantation: The Circarein Study. J. Clin. Med. 2021, 10, 2322. [Google Scholar] [CrossRef]
- Ye, P.; Li, W.; Huang, X.; Zhao, S.; Chen, W.; Xia, Y.; Yu, W.; Rao, T.; Ning, J.; Zhou, X.; et al. BMAL1 regulates mitochondrial homeostasis in renal ischaemia-reperfusion injury by mediating the SIRT1/PGC-1α axis. J. Cell Mol. Med. 2022, 26, 1994–2009. [Google Scholar] [CrossRef]
- Jiang, X.; Stockwell, B.R.; Conrad, M. Ferroptosis: Mechanisms, biology and role in disease. Nat. Rev. Mol. Cell Biol. 2021, 22, 266–282. [Google Scholar] [CrossRef]
- Xie, L.H.; Fefelova, N.; Pamarthi, S.H.; Gwathmey, J.K. Molecular Mechanisms of Ferroptosis and Relevance to Cardiovascular Disease. Cells 2022, 11, 2726. [Google Scholar] [CrossRef] [PubMed]
- Wu, X.; Li, Y.; Zhang, S.; Zhou, X. Ferroptosis as a novel therapeutic target for cardiovascular disease. Theranostics 2021, 11, 3052–3059. [Google Scholar] [CrossRef] [PubMed]
- Zhang, Y.; Xin, L.; Xiang, M.; Shang, C.; Wang, Y.; Wang, Y.; Cui, X.; Lu, Y. The molecular mechanisms of ferroptosis and its role in cardiovascular disease. Biomed. Pharmacother. 2022, 145, 112423. [Google Scholar] [CrossRef] [PubMed]
- Kobayashi, E.H.; Suzuki, T.; Funayama, R.; Nagashima, T.; Hayashi, M.; Sekine, H.; Tanaka, N.; Moriguchi, T.; Motohashi, H.; Nakayama, K.; et al. Nrf2 suppresses macrophage inflammatory response by blocking proinflammatory cytokine transcription. Nat. Commun. 2016, 7, 11624. [Google Scholar] [CrossRef]
- Bevinakoppamath, S.; Ramachandra, S.C.; Yadav, A.K.; Basavaraj, V.; Vishwanath, P.; Prashant, A. Understanding the Emerging Link Between Circadian Rhythm, Nrf2 Pathway, and Breast Cancer to Overcome Drug Resistance. Front. Pharmacol. 2021, 12, 719631. [Google Scholar] [CrossRef]
- Pekovic-Vaughan, V.; Gibbs, J.; Yoshitane, H.; Yang, N.; Pathiranage, D.; Guo, B.; Sagami, A.; Taguchi, K.; Bechtold, D.; Loudon, A.; et al. The circadian clock regulates rhythmic activation of the NRF2/glutathione-mediated antioxidant defense pathway to modulate pulmonary fibrosis. Genes. Dev. 2014, 28, 548–560. [Google Scholar] [CrossRef]
- Xu, Y.Q.; Zhang, D.; Jin, T.; Cai, D.J.; Wu, Q.; Lu, Y.; Liu, J.; Klaassen, C.D. Diurnal variation of hepatic antioxidant gene expression in mice. PLoS ONE 2012, 7, e44237. [Google Scholar] [CrossRef]
- Yang, W.; Wang, Y.; Zhang, C.; Huang, Y.; Yu, J.; Shi, L.; Zhang, P.; Yin, Y.; Li, R.; Tao, K. Maresin1 Protect Against Ferroptosis-Induced Liver Injury Through ROS Inhibition and Nrf2/HO-1/GPX4 Activation. Front. Pharmacol. 2022, 13, 865689. [Google Scholar] [CrossRef]
- Lan, X.; Wang, Q.; Liu, Y.; You, Q.; Wei, W.; Zhu, C.; Hai, D.; Cai, Z.; Yu, J.; Zhang, J.; et al. Isoliquiritigenin alleviates cerebral ischemia-reperfusion injury by reducing oxidative stress and ameliorating mitochondrial dysfunction via activating the Nrf2 pathway. Redox Biol. 2024, 77, 103406. [Google Scholar] [CrossRef]
- Tahira, K.; Ueno, T.; Fukuda, N.; Aoyama, T.; Tsunemi, A.; Matsumoto, S.; Nagura, C.; Matsumoto, T.; Soma, M.; Shimba, S.; et al. Obesity alters the expression profile of clock genes in peripheral blood mononuclear cells. Arch. Med. Sci. 2011, 7, 933–940. [Google Scholar] [CrossRef]
- De Lavallaz, L.; Musso, C.G. Chronobiology in nephrology: The influence of circadian rhythms on renal handling of drugs and renal disease treatment. Int. Urol. Nephrol. 2018, 50, 2221–2228. [Google Scholar] [CrossRef] [PubMed]
- Seeman, T.; Pfaff, M.; Sethna, C.B. Isolated nocturnal hypertension in pediatric kidney transplant recipients. Pediatr. Transplant. 2022, 26, e14192. [Google Scholar] [CrossRef] [PubMed]





Disclaimer/Publisher’s Note: The statements, opinions and data contained in all publications are solely those of the individual author(s) and contributor(s) and not of MDPI and/or the editor(s). MDPI and/or the editor(s) disclaim responsibility for any injury to people or property resulting from any ideas, methods, instructions or products referred to in the content. |
© 2025 by the authors. Licensee MDPI, Basel, Switzerland. This article is an open access article distributed under the terms and conditions of the Creative Commons Attribution (CC BY) license (https://creativecommons.org/licenses/by/4.0/).
Share and Cite
Xu, S.; Tang, Q.; Du, H.; Xie, J.; He, R.; Wang, R.; Sun, Q. Mechanism of Circadian Regulation in Ferroptosis of the BMAL1/NRF2 Pathway in Renal Ischemia–Reperfusion. Biomedicines 2025, 13, 1375. https://doi.org/10.3390/biomedicines13061375
Xu S, Tang Q, Du H, Xie J, He R, Wang R, Sun Q. Mechanism of Circadian Regulation in Ferroptosis of the BMAL1/NRF2 Pathway in Renal Ischemia–Reperfusion. Biomedicines. 2025; 13(6):1375. https://doi.org/10.3390/biomedicines13061375
Chicago/Turabian StyleXu, Shang, Qiao Tang, Haiyang Du, Jiatao Xie, Ruoxin He, Ruiyan Wang, and Qian Sun. 2025. "Mechanism of Circadian Regulation in Ferroptosis of the BMAL1/NRF2 Pathway in Renal Ischemia–Reperfusion" Biomedicines 13, no. 6: 1375. https://doi.org/10.3390/biomedicines13061375
APA StyleXu, S., Tang, Q., Du, H., Xie, J., He, R., Wang, R., & Sun, Q. (2025). Mechanism of Circadian Regulation in Ferroptosis of the BMAL1/NRF2 Pathway in Renal Ischemia–Reperfusion. Biomedicines, 13(6), 1375. https://doi.org/10.3390/biomedicines13061375

