Abstract
Background/Objectives: Patients with advanced heart failure (HF) often suffer from impaired kidney function. Based on the pathophysiology of types I and II of cardiorenal syndrome, heart transplantation (Htx) may restore renal function. The aim of this study was to identify predictors of improvement in kidney function after HTx. Methods: Htx patients from a tertiary hospital were retrospectively divided into three groups—improvement (n = 24), deterioration (n = 31) and no significant change in eGFR (n = 45)—based on changes in their mean estimated glomerular filtration rate (eGFR) within the first three postoperative months, compared to the last three preoperative months. The threshold for eGFR improvement was defined as a ≥20% increase, while deterioration was defined as a ≥20% decrease. The no significant change group was defined as any change falling between these two values. Results: The median age of analyzed cohort was 54 (45–63) years, and 82% were male. Preoperatively, the improvement group was more frequently treated with inotropes or vasopressors and had significantly higher blood urea and total bilirubin levels before Htx. In the multivariate analysis, total bilirubin before Htx (OR 1.66; 95% CI; 1.24–2.69; p = 0.002) and no need for RRT early after Htx (OR 0.46; 95% CI 0.24–0.88; p = 0.02) were independent predictors of improved kidney function in the first three months after HTx. Conclusions: The improvement in renal function after HTx is uncommon. It could be expected in patients suffering from more severe forms of HF, with impaired kidney and liver function but who did not need RRT after the surgery.
1. Introduction
Kidney insufficiency is a common comorbidity among patients suffering from heart failure (HF), occurring in up to 49% of this group [1]. It additionally worsens their condition, leading to further complications, hospital readmissions and greatly increased mortality [2,3]. The pathophysiological links between the heart and kidneys have been collectively encapsulated in the term cardiorenal syndrome (CRS). The Acute Dialysis Quality Initiative consensus group formalized a definition and proposed a classification of CRS in which it was divided into five clinical subtypes. In the context of our study types 1 and 2, characterizing kidney damage resulting from HF, are relevant. Based on their pathophysiology, with a key role for cardiac dysfunction, they could potentially be reversed after heart transplantation (HTx). To date, a lower pretransplant estimated glomerular filtration rate (eGFR), lack of hypertension, no preoperative use of mechanical circulatory support and a low preoperative cardiac index were associated with improved eGFR after the HTx [4,5,6].
However, instead of recovery, renal dysfunction is a common aftermath of HTx [7,8,9]. Preoperative kidney disease, acute kidney injury short after the operation, postoperative septic episodes, use of nephrotoxic antibiotics and calcineurin inhibitors along with presence of other diseases, including diabetes or hypertension, were named as possible explanations of this complication [10].
The factors influencing renal recovery after HTx remain incompletely understood. This makes it difficult to identify patients suffering from reversible forms of CRS, i.e., those who would experience additional benefits from a transplanted heart. A better understanding of this issue would help distinguish between patients who should also receive kidney transplants and those whose renal function is likely to improve after heart transplantation alone. Therefore, our aim was to investigate renal function changes in our center’s HTx patient population and to determine which patients showed improvement.
2. Materials and Methods
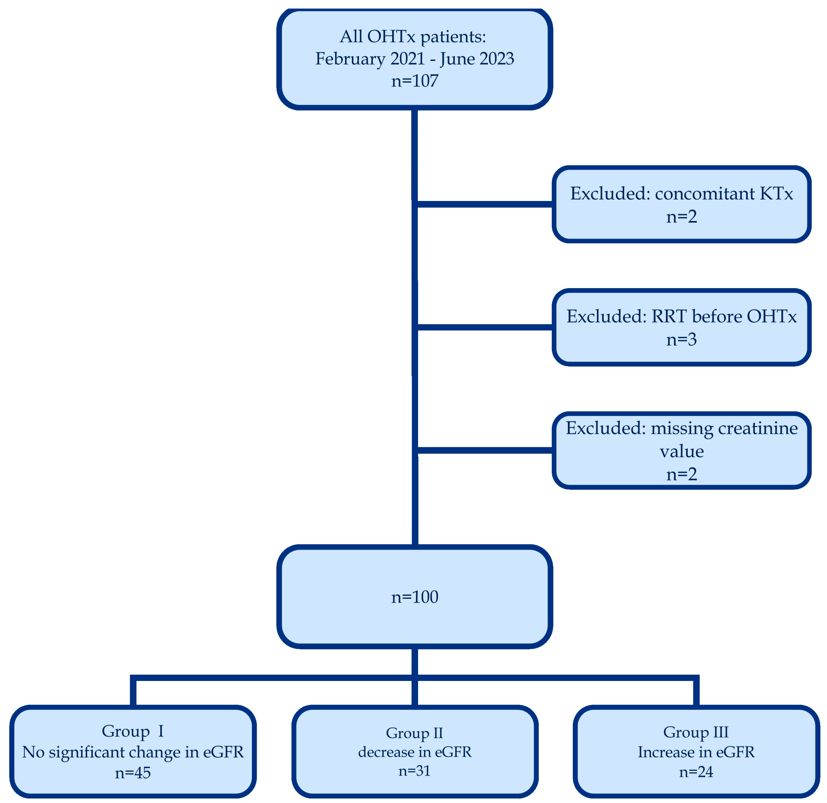
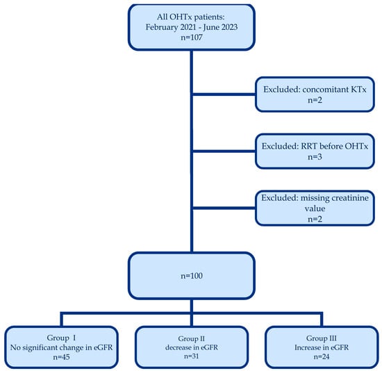
We retrospectively evaluated all patients who underwent HTx in a tertiary hospital between 25 February 2021 and 26 June 2023. Patients with concomitant kidney transplantation or on renal replacement therapy (RRT) before the HTx were excluded. Patients with missing preoperative or postoperative data were eliminated as well. A flow chart illustrating the inclusion and exclusion criteria is shown in Figure 1.
Figure 1.
A flow chart illustrating the inclusion and exclusion criteria.
Collected preoperative data included demographics, comorbidities, chronic medication use, right heart catheterization measurements, 6 min walk test distance, cardiopulmonary exercise test results, the New York Heart Association (NYHA) and Interagency Registry for Mechanically Assisted Circulatory Support (INTERMACS) classes, donor characteristics and laboratory parameters. Postoperative data included surgical complications, the need for renal replacement therapy and laboratory parameters.
Baseline laboratory values were defined as the mean from the three months preceding HTx. Mean values from the three months after the operation were defined as postoperative.
We assessed renal function as eGFR calculated with the Modification of Diet in Renal Disease (MDRD) formula. MDRD formula was reported to be the most precise and accurate in the group of heart and other solid organ transplantation recipients [11,12]. Based on the difference between the baseline and postoperative eGFR, we distinguished three groups:
I—no significant change in renal function, defined as change within −20% and +20% range (n = 45).
II—significant worsening of renal function, defined as ≥20% decrease (n = 31).
III—significant improvement in renal function, defined as ≥20% increase (n = 24).
We compared the groups in terms of their preoperative and postoperative characteristics and identified predictors of significant improvement in renal function.
Statistical methods:
We performed a descriptive analysis with mean and standard deviation or median and interquartile range for continuous parametric and nonparametric data. Qualitative variables were presented as absolute frequencies with percentages. We compared continuous variables using ANOVA and Kruskal–Wallis ANOVA for parametric and nonparametric data. Qualitative variables were compared with χ2 test.
We utilized a univariate regression to assess potential predictors of improvement in kidney function. Then, after exclusion of variables with p > 0.05, a stepwise backward selection was used to fit a multivariate logistic regression model. The model was internally validated using v-fold cross-validation technique. The accuracy of the model was evaluated with the area under the receiver operating characteristic curve.
A p value below 0.05 was considered significant. We performed all the statistical analyses with Statistica 13.3 (Tibco, Palo Alto, CA, USA).
3. Results
The Results Description
Of the total 107 identified patients, 100 were included in the final analysis. Two recipients of concomitant kidney transplant, three patients on RRT before HTx and two patients with missing creatinine values from preoperative or postoperative period were excluded. A total of 82% of the analyzed cohort were male, with median age of 54 (45–63) years. Sixteen patients (16%) died within the first three months after HTx. Median preoperative eGFR of the whole population was 68 (56–84) mL/min/1.73 m2. Patients’ clinical and demographic characteristics are presented in Table 1. Donors’ and perioperative data are presented in Table S1 in Supplementary Materials.
Table 1.
Characteristics of patients.
Forty-five (45%) patients had no significant change in eGFR (group I). Thirty-one (31%) suffered from a significant drop in eGFR (group II). Twenty-four patients (24%) experienced a significant increase in eGFR compared to baseline (group III). Preoperative and postoperative laboratory data are summarized in Table 2 and Table 3, respectively.
Table 2.
Preoperative laboratory data.
Table 3.
Postoperative laboratory data.
Preoperative inotropes or vasopressors use (p = 0.04), total bilirubin (p = 0.0003) and urea levels (p = 0.04) differed significantly between the three groups. Baseline total bilirubin in group III was significantly higher than in the other two groups, while baseline urea was significantly higher only compared to the group II. Differences in preoperative NYHA class, eGFR and need for postoperative RRT did not reach the statistical significance (p = 0.051, p = 0.052 and p = 0.079, respectively). In-hospital course data are shown in Table 4.
Table 4.
In-hospital course.
There were no significant differences in age, sex, BMI, smoking status, preoperative comorbidities, chronic medication use, right heart catheterization measurements, 6 min walk test distance, cardiopulmonary exercise test results, complications of the surgery or donor characteristics.
Within the first three months after the surgery, mean eGFR did not change in the whole cohort: 68 (56–84) vs. 66 (50–83) mL/min/1.73 m2 (p = 0.334). Similarly, there was no change in eGFR in group I: 66 (51–79) vs. 66 (52–75) mL/min/1.73 m2 (p = 0.394).
Group II experienced a 32% decline in eGFR: from 78 (62–96) to 53 (41–62) mL/min/1.73 m2 (p < 0.001). Group III, on the other hand, had a 33% increase in eGFR—from 66 (55–79) to 88 (78–114) mL/min/1.73 m2 (p < 0.001), along with a significant drop in total bilirubin from 2.2 (1.5–3) to 1.4 (0.96–2.1) mg/dL (p = 0.012).
In the univariate analysis preoperative urea, total bilirubin, NT-proBNP, ALP, ALT and no need for RRT in the immediate postoperative period were significantly associated with improving renal function. However, in the multivariate analysis, only total bilirubin (OR 1.66; 95% CI; 1.24–2.69; p = 0.002) and no need for RRT (OR 0.46; 95% CI 0.24–0.88; p = 0.02) were independent predictors of increase in kidney function. Model summary is presented in Table 5.
Table 5.
Univariate and multivariate predictors of renal improvement.
The most common infectious agents were Klebsiella pneumoniae (29%, NDM-19%, ESBL-10%), Candida spp. (14%) and Stenotrophomonas maltophilia (10%).
4. Discussion
Our study demonstrated that overall renal function, measured as eGFR, did not change significantly in the first three months after HTx, but we were able to distinguish the group of patients who showed renal function improvement. Higher baseline total bilirubin and no need for renal replacement therapy in the immediate postoperative period were independent predictors of renal improvement. Moreover, the increase in eGFR in this subgroup of patients was accompanied by a decrease in total bilirubin. Preoperatively, patients whose eGFR increased had significantly higher blood urea and total bilirubin levels and were more frequently treated with inotropes or vasopressors. Numerous studies focused on worsening renal function after HTx. However, ours is one of the few that concentrate on renal function recovery.
Patients whose renal function improved postoperatively had previously presented with a more advanced stage of heart failure, accompanied by worse baseline kidney function, higher total bilirubin levels and a more frequent need for inotropic or vasopressor support. It is consistent with previous research, showing that renal improvement occurs primarily in patients with poorer baseline eGFR [5,6,13], who are usually in worse overall condition [4,13]. However, to best of our knowledge, preoperative liver function has not yet been directly associated with improvement in eGFR. Our findings indicate potential mechanisms of worsening renal function that may allow for improvement. First, congestion and increased venous pressure with impaired transrenal gradient are potential causes of changes in intra-renal venous flow patterns [14,15]. Second, a pathophysiological pathway is a low output with low renal perfusion, which is linked with the use for inotropic support before HTx. The most often used inotrope in our study was milrionone, which has been associated with lower mortality and improved hemodynamics compared with dobutamine in patients with acute decompensated HF cardiogenic shock [16]. We found that higher baseline total bilirubin was an independent predictor of an increase in eGFR. Total bilirubin was shown to be associated with more severe HF [17] and to be a marker of venous congestion in the setting of chronic HF [18]. This suggests that improvement in renal function occurred in patients with multiorgan damage due to congestive HF. This is underlined by the fact that total bilirubin decreased significantly after HTx, alongside improvements in eGFR. However, we found no connection between central venous pressure or cardiac index and improved renal function, as previously reported [4]. It is possible that it is not only hemodynamic parameters, but also the presence of organ impairment caused by congestion helps identify patients who could experience renal function improvement.
No need for RRT in the immediate postoperative period was the second independent predictor of improving renal function. This finding aligns with research showing a more rapid decline in eGFR, with markedly worse renal function at 3 months post-transplant, in patients requiring RRT [19]. Similarly, the use of RRT was identified as a risk factor for developing end-stage renal disease [20]. Interestingly, poorer preoperative renal function is cited as a risk factor for the need to initiate RRT [19,21,22]. On the other hand, it favors an improvement in eGFR after HTx. This highlights the importance of distinguishing between patients suffering from CRS and those with other causes of renal impairment, as both groups would have lowered preoperative eGFR.
To the best our knowledge, only two studies focused on identifying predictors of renal function improvement following HTx to date. However, the one by Baudry et al. had hemodynamic parameters in the center of attention [4]. Compared to the research by Ivey-Miranda et al., which had a design similar to our study [6], we were able to gather a larger population and set a threshold for improved kidney function at a 20% change in eGFR instead of 10%. We believe that this cut-off value more accurately reflects a substantial change in the filtration rate. The differences in design may partially explain the discrepancies in our results. Nevertheless, it is also important to bear in mind that our study was single-center, with a relatively small sample size, which could influence the results. In addition, we did not analyze potential differences in postoperative drug usage between patients. The majority of patients were treated with a calcineurin inhibitor, mycophenolate mofetil and steroids, with preoperative induction by basiliximab. Furthermore, we used eGFR to assess renal function. It has been suggested that the agreement between eGFR and measured GFR (mGFR) was very low in HTx recipients [23]. Conversely, there were studies presenting the same trajectory of renal function following HTx, assessed by eGFR and mGFR [11,24].
We chose the first three months to evaluate postoperative kidney function. We believe it is a good starting point for assessing potential for renal improvement. It was shown that eGFR already stabilizes within this period [25,26] and its higher increase in the first postoperative month was associated with >15% improvement after one year from the HTx [27].
Some laboratory parameters may be influenced by the patient’s nutritional status and muscle mass, as malnutrition and sarcopenia are common in individuals with advanced HF. Unfortunately, our study did not collect data on key indicators of nutritional status or sarcopenia, such as serum albumin levels, body mass index or muscle mass assessments. Additionally, we lacked data on postoperative hemodynamic parameters that could provide insight into the degree of congestion during the postoperative period. Incorporating these parameters in future studies could offer a more comprehensive understanding of their impact on renal function recovery. Moreover, the dynamic changes in NT-proBNP levels observed before and after HTx, particularly their relationship with kidney function recovery, warrant further investigation. Understanding the determinants of these trends may yield critical insights into the complex interplay between cardiac and renal function following HTx and help guide the development of targeted therapeutic strategies.
Our study has several limitations. First, the retrospective, single-center design limits the generalizability of the findings. Second, the sample size in each group was relatively small, reflecting the early phase of our center’s heart transplantation program. Third, the NYHA classification was unavailable for 17% of the patients due to the urgent nature of many transplants. Fourth, our observation period was limited to three months; however, we aimed to capture early renal function changes post-HTx, when hemodynamic stabilization is most pronounced. Additionally, detailed data on intraoperative factors (e.g., cardiopulmonary bypass time, inotrope duration), bleeding, blood product use and patient frailty were not systematically collected and were therefore unavailable for analysis. Microbiological data on infectious agents were only partially recorded. Finally, eGFR estimation rather than measured GFR was used to assess kidney function, which may affect precision.
5. Conclusions
We showed that improved renal function after HTx is not common. It could be expected in patients suffering from more severe forms of HF, with impaired kidney and liver function, but who do not require RRT after surgery. It seems clear that one needs to have a decreased preoperative eGFR to expect improvement. However, it remains a challenge to differentiate between patients suffering from CRS and those with other causes of kidney impairment which would not resolve after HTx. We hope that, despite its limitations, our study will contribute to a better understanding of the discussed issue and facilitate clinical decision-making.
Supplementary Materials
The following supporting information can be downloaded at: https://www.mdpi.com/article/10.3390/biomedicines13040933/s1; Table S1: Donors and perioperative data.
Author Contributions
Conceptualization, J.P., M.S. (Mateusz Sokolski) and M.W. (Mateusz Wilk); methodology, M.S. (Mateusz Sokolski) and M.W. (Mateusz Wilk); validation, J.P. and M.S. (Mateusz Sokolski); formal analysis, J.P., M.S. (Mateusz Sokolski), M.W. (Mateusz Wilk), R.P. and M.Z.; investigation, J.P., M.S. (Mateusz Sokolski) and M.W. (Mateusz Wilk); data curation, M.W. (Mateusz Waloszczyk), K.W., D.K., P.M., M.C., M.S. (Maciej Szwajkowski), M.R. and M.B.; writing—original draft preparation, J.P., M.S. (Mateusz Sokolski) and M.W. (Mateusz Wilk); writing—review and editing, all authors; supervision, R.P. and M.Z.; project administration, M.S. (Mateusz Sokolski) and M.Z. All authors have read and agreed to the published version of the manuscript.
Funding
This research received no external funding.
Institutional Review Board Statement
This study was conducted in accordance with the Declaration of Helsinki, and approved by the Institutional Review Board of Bioethics Committee at the Medical University of Wroclaw (approval code: KB 4312024 and approval date: 27 June 2024).
Informed Consent Statement
Patient consent was waived due to retrospective nature of the study, which was approved by the Bioethics Committee.
Data Availability Statement
All of the obtained data are presented in the tables.
Conflicts of Interest
The authors declare no conflicts of interest.
Abbreviations
The following abbreviations are used in this manuscript:
| HF | Heart failure |
| CRS | Cardiorenal syndrome |
| HTx | Heart transplantation |
| eGFR | Estimated glomerular filtration rate |
| RRT | Renal replacement therapy |
| NYHA | New York Heart Association |
| INTERMACS | Interagency Registry for Mechanically Assisted Circulatory Support |
| MDRD | Modification of Diet in Renal Disease |
| ANOVA | Analysis of variance |
| BMI | Body mass index |
| NT-proBNP | N-terminal pro B-type natriuretic peptide |
| ALP | Alkaline phosphatase |
| ALT | Alanine aminotransferase |
| OR | Odds ratio |
| CI | Confidence interval |
| IABP | Intra-aortic balloon pump |
| ECMO | Extracorporeal membrane oxygenation |
| LVAD | Left ventricular assist device |
| ICD | Implantable cardioverter-defibrillator |
| CRT-D | Cardiac resynchronization therapy-defibrillator |
| CVP | Central venous pressure |
| PAS | Pulmonary artery systolic pressure |
| PAD | Pulmonary artery diastolic pressure |
| PAM | Pulmonary artery mean pressure |
| PCWP | Pulmonary capillary wedge pressure |
| CO | Cardiac output |
| CI | Cardiac index |
| CABG | Coronary artery bypass grafting |
| PCI | Percutaneous coronary interventions |
| TIA | Transient ischemic attack |
| AF | Atrial fibrillation |
| AFl | Atrial flutter |
| RAP | Right atrium pressure |
| PAPI | Pulmonary pulsatility index |
| INR | International normalized ratio |
| APTT | Activated partial thromboplastin clotting time |
| AST | Aspartate aminotransferase |
| GGTP | Gamma glutamyl transpeptidase |
| CRP | C-reactive protein |
| LDL | Low-density lipoprotein |
| ICU | Intensive care unit |
| mGFR | Measured glomerular filtration rate |
References
- Damman, K.; Valente, M.A.E.; Voors, A.A.; O’Connor, C.M.; van Veldhuisen, D.J.; Hillege, H.L. Renal impairment, worsening renal function, and outcome in patients with heart failure: An updated meta-analysis. Eur. Heart J. 2014, 35, 455–469. [Google Scholar] [CrossRef] [PubMed]
- van Deursen, V.M.; Urso, R.; Laroche, C.; Damman, K.; Dahlström, U.; Tavazzi, L.; Maggioni, A.P.; Voors, A.A. Co-morbidities in patients with heart failure: An analysis of the European Heart Failure Pilot Survey. Eur. J. Heart Fail. 2014, 16, 103–111. [Google Scholar] [CrossRef] [PubMed]
- Tedeschi, A.; Agostoni, P.; Pezzuto, B.; Corra’, U.; Scrutinio, D.; La Gioia, R.; Salvioni, E.; Mapelli, M.; Lagioia, R.; Vignati, C.; et al. Role of comorbidities in heart failure prognosis Part 2: Chronic kidney disease, elevated serum uric acid. Eur. J. Prev. Cardiol. 2020, 27, 35–45. [Google Scholar] [CrossRef] [PubMed]
- Baudry, G.; Sebbag, L.; Bourdin, J.; Hugon-Vallet, E.; Jobbe Duval, A.; Mewton, N.; Pozzi, M.; Rossignol, P.; Girerd, N. Haemodynamic parameters associated with renal function prior to and following heart transplantation. ESC Heart Fail. 2021, 8, 4944–4954. [Google Scholar] [CrossRef]
- Taiwo, A.A.; Khush, K.K.; Stedman, M.R.; Zheng, Y.; Tan, J.C. Longitudinal changes in kidney function following heart transplantation: Stanford experience. Clin. Transplant. 2018, 32, e13414. [Google Scholar] [CrossRef]
- Ivey-Miranda, J.B.; Farrero-Torres, M.; Flores-Umanzor, E.; Santiago, E.; Perez-Villa, F. Predictors of Improvement in Renal Function After Heart Transplant. Exp. Clin. Transplant. 2019, 17, 387–392. [Google Scholar] [CrossRef]
- Kolsrud, O.; Karason, K.; Holmberg, E.; Ricksten, S.E.; Felldin, M.; Samuelsson, O.; Dellgren, G. Renal function and outcome after heart transplantation. J. Thorac. Cardiovasc. Surg. 2018, 155, 1593–1604.e1. [Google Scholar] [CrossRef]
- Lund, L.H.; Khush, K.K.; Cherikh, W.S.; Goldfarb, S.; Kucheryavaya, A.Y.; Levvey, B.J.; Meiser, B.; Ross, H.J.; Chambers, D.C.; Yusen, R.D.; et al. The Registry of the International Society for Heart and Lung Transplantation: Thirty-fourth Adult Heart Transplantation Report—2017; Focus Theme: Allograft ischemic time. J. Heart Lung Transplant. 2017, 36, 1037–1046. [Google Scholar] [CrossRef]
- Janus, N.; Launay-Vacher, V.; Sebbag, L.; Despins, P.; Epailly, E.; Pavie, A.; Dorent, R.; Durrbach, A.; Deray, G. Renal insufficiency, mortality, and drug management in heart transplant. Results of the CARIN study. Transpl. Int. 2014, 27, 931–938. [Google Scholar] [CrossRef]
- Rossi, A.P.; Vella, J.P. Acute Kidney Disease After Liver and Heart Transplantation. Transplantation 2016, 100, 506–514. [Google Scholar] [CrossRef]
- Delanaye, P.; Nellessen, E.; Grosch, S.; Depas, G.; Cavalier, E.; Defraigne, J.; Albert, A.; Chapelle, J.P.; Krzesinski, J.M. Creatinine-based formulae for the estimation of glomerular filtration rate in heart transplant recipients. Clin. Transplant. 2006, 20, 596–603. [Google Scholar] [CrossRef] [PubMed]
- Shaffi, K.; Uhlig, K.; Perrone, R.D.; Ruthazer, R.; Rule, A.; Lieske, J.C.; Singh, A.K.; Weiner, D.E. Performance of Creatinine-Based GFR Estimating Equations in Solid-Organ Transplant Recipients. Am. J. Kidney Dis. 2014, 63, 1007–1018. [Google Scholar] [CrossRef] [PubMed]
- Kumar, A.; Howard, A.; Thomas, C.P. Estimated Glomerular Filtration Rate at Transplant Listing and Other Predictors of Post-Heart Transplant Mortality and the Development of ESRD. Transplantation 2020, 104, 2444–2452. [Google Scholar] [CrossRef] [PubMed]
- Vella, A.; Labate, V.; Carenini, G.; Alfonzetti, E.; Milani, V.; Bandera, F.; Generati, G.; Cioffi, G.; D’Elia, E.; Dei Cas, A.; et al. Phenotyping congestion in acute heart failure by renal flow and right heart to pulmonary circulation coupling. ESC Heart Fail. 2023, 10, 3546–3558. [Google Scholar] [CrossRef]
- Baudry, G.; Coutance, G.; Dorent, R.; Bauer, F.; Blanchart, K.; Boignard, A.; Roussel, J.C.; Leclercq, C.; Damy, T.; Girerd, N.; et al. Diuretic dose is a strong prognostic factor in ambulatory patients awaiting heart transplantation. ESC Heart Fail. 2023, 10, 2843–2852. [Google Scholar] [CrossRef]
- Rodenas-Alesina, E.; Luis Scolari, F.; Wang, V.N.; Brahmbhatt, D.H.; Mihajlovic, V.; Fung, N.L.; Josiassen, J.; Deyell, M.W.; Cheung, C.C.; Ignaszewski, M.; et al. Improved mortality and haemodynamics with milrinone in cardiogenic shock due to acute decompensated heart failure. ESC Heart Fail. 2023, 10, 2577–2587. [Google Scholar] [CrossRef]
- Adamson, C.; Cowan, L.M.; de Boer, R.A.; Diez, M.; Drożdż, J.; Dukát, A.; Filippatos, G.; Goncalvesova, E.; Katova, T.; Kosztin, A.; et al. Liver tests and outcomes in heart failure with reduced ejection fraction: Findings from DAPA-HF. Eur. J. Heart Fail. 2022, 24, 1856–1868. [Google Scholar] [CrossRef]
- Allen, L.A.; Felker, G.M.; Pocock, S.; McMurray, J.J.V.; Pfeffer, M.A.; Swedberg, K.; Wang, D.; Yusuf, S.; Michelson, E.L.; Granger, C.B.; et al. Liver function abnormalities and outcome in patients with chronic heart failure: Data from the Candesartan in Heart Failure: Assessment of Reduction in Mortality and Morbidity (CHARM) program. Eur. J. Heart Fail. 2009, 11, 170–177. [Google Scholar] [CrossRef]
- Wang, L.; Wang, T.; Rushton, S.N.; Parry, G.; Dark, J.H.; Sheerin, N.S. The impact of severe acute kidney injury requiring renal replacement therapy on survival and renal function of heart transplant recipients—A UK cohort study. Transpl. Int. 2020, 33, 1650–1666. [Google Scholar] [CrossRef]
- Kim, D.; Choi, J.O.; Cho, Y.H.; Sung, K.; Oh, J.; Cho, H.J.; Lee, H.Y.; Kim, K.H.; Lee, S.E.; Choe, W.S.; et al. Impact of preoperative renal replacement therapy on the clinical outcome of heart transplant patients. Sci. Rep. 2021, 11, 13398. [Google Scholar] [CrossRef]
- Xie, B.; Fu, L.; Wu, Y.; Xie, X.; Zhang, W.; Hou, J.; Wang, H.; Zhang, M.; Liu, H.; Wang, Y.; et al. Risk factors of renal replacement therapy after heart transplantation: A retrospective single-center study. Ann. Transl. Med. 2022, 10, 257. [Google Scholar] [CrossRef] [PubMed]
- Shoji, S.; Kuno, T.; Kohsaka, S.; Amiya, E.; Asleh, R.; Alvarez, P.; Patel, J.; Kobashigawa, J.A. Incidence and long-term outcome of heart transplantation patients who develop postoperative renal failure requiring dialysis. J. Heart Lung Transplant. 2022, 41, 356–364. [Google Scholar] [CrossRef] [PubMed]
- Kolsrud, O.; Ricksten, S.E.; Holmberg, E.; Felldin, M.; Karason, K.; Hammarsten, O.; Dellgren, G. Measured and not estimated glomerular filtration rate should be used to assess renal function in heart transplant recipients. Nephrol. Dial. Transplant. 2016, 31, 1182–1189. [Google Scholar] [CrossRef]
- Bartfay, S.; Kolsrud, O.; Wessman, P.; Dellgren, G.; Karason, K. The trajectory of renal function following mechanical circulatory support and subsequent heart transplantation. ESC Heart Fail. 2022, 9, 2464–2473. [Google Scholar] [CrossRef] [PubMed]
- Jokinen, J.J.; Tikkanen, J.; Kukkonen, S.; Hämmäinen, P.; Lommi, J.; Sipponen, J.; Lemström, K.B. Natural course and risk factors for impaired renal function during the first year after heart transplantation. J. Heart Lung Transplant. 2010, 29, 633–640. [Google Scholar] [CrossRef]
- Mariño, A.; Garcia-Peña, A.; Muñoz-Velandia, O.M.; Cita-Pardo, J.E.; Betancourt, C. Evaluation of long-term kidney function following orthotopic heart transplantation. Transplant. Proc. 2022, 54, 769–773. [Google Scholar] [CrossRef]
- Jeon, J.; Kwon, H.J.; Yoo, H.; Kim, D.; Cho, Y.H.; Choi, J.O.; Lee, H.Y.; Cho, H.J.; Lee, S.E.; Choe, W.S.; et al. Clinical factors associated with renal outcome after heart transplantation. Int. Heart J. 2021, 62, 775–782. [Google Scholar] [CrossRef]
Disclaimer/Publisher’s Note: The statements, opinions and data contained in all publications are solely those of the individual author(s) and contributor(s) and not of MDPI and/or the editor(s). MDPI and/or the editor(s) disclaim responsibility for any injury to people or property resulting from any ideas, methods, instructions or products referred to in the content. |
© 2025 by the authors. Licensee MDPI, Basel, Switzerland. This article is an open access article distributed under the terms and conditions of the Creative Commons Attribution (CC BY) license (https://creativecommons.org/licenses/by/4.0/).
