Centromere Protein F Is a Potential Prognostic Biomarker and Target for Cutaneous Melanoma
Abstract
1. Introduction
2. Materials and Methods
2.1. Bioinformatics Data Processing
2.2. GO and KEGG Pathway Enrichment Analysis of DEGs
2.3. Real-Time Reverse Transcription PCR (qRT-PCR)
2.4. Western Blot Analysis
2.5. Tissue Microarray (TMA) Construction and Immunohistochemical Staining
2.6. Function Exploration of CENPF in Melanoma and Gene-Set Enrichment Analysis (GSEA)
2.7. Exploration of CENPF Expression and Immune Properties
2.8. Cell Culture, Plasmid Construction and Transfection
2.9. Wound Healing and Transwell Assays
2.10. EdU, CCK-8, and Colony Formation Assays
2.11. Flow Cytometry for Cell Cycle and Cell Apoptosis
2.12. In Vivo Tumorigenesis and Metastasis
2.13. Transcription Factors Inference of CENPF
2.14. Luciferase Reporter Assay
2.15. Statistical Analysis
3. Results
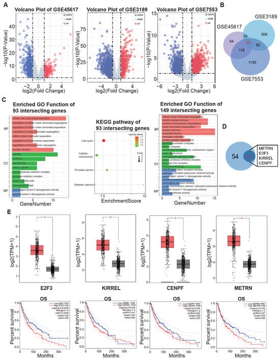
3.1. Identification of Key Genes in Melanoma Using Public Datasets
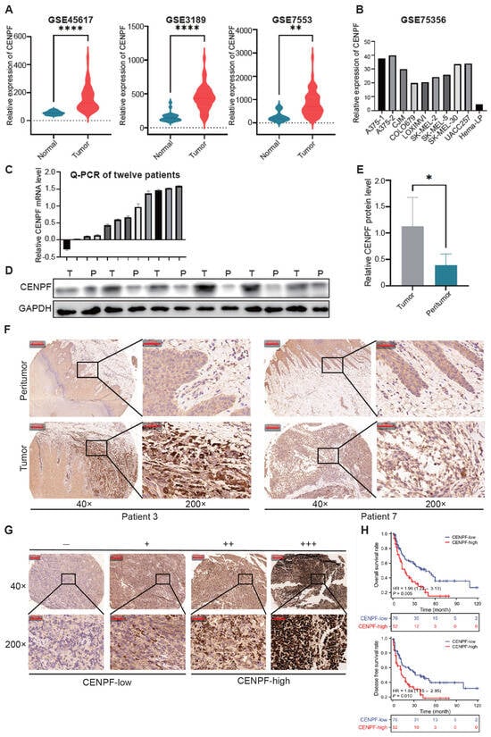
3.2. The Expression of CENPF Was Significantly Upregulated in Melanoma and Was Associated with a Worse Prognosis
3.3. CENPF Facilitated Melanoma Progression Through Promoting Cell Proliferation, Inhibiting Cell Apoptosis and Influencing Melanoma’s Immune Properties
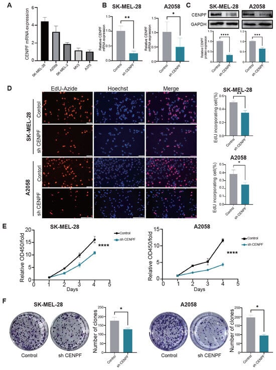
3.4. The Knockdown of CENPF Inhibited the Proliferation and Metastasis of Melanoma Cells In Vitro
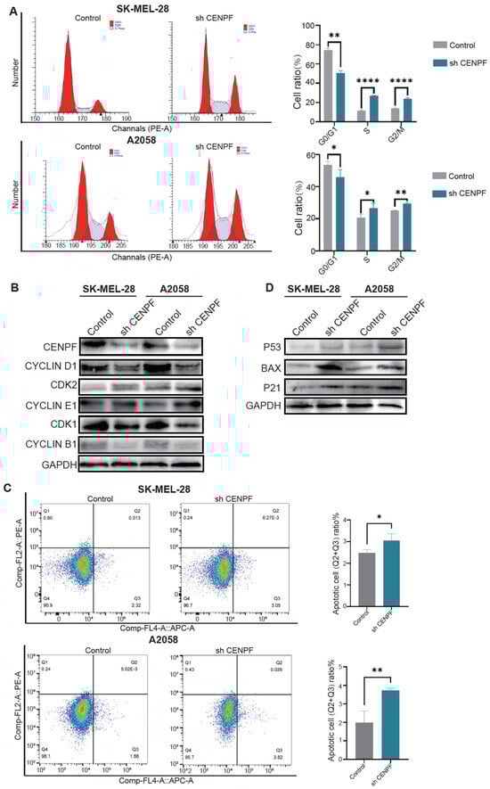
3.5. The Knockdown of CENPF Arrested Melanoma Cells in G2/M Phase and Increased Cell Apoptosis
3.6. The Knockdown of CENPF Inhibits Melanoma Growth and Metastasis In Vivo
3.7. Upregulation of CENPF Was Regulated by E2F3 in Melanoma Cells
3.8. Rescue Experiments Verified the Effect of Silencing CENPF in Reversing the E2F3–CENPF Axis
4. Discussion
5. Conclusions
Supplementary Materials
Author Contributions
Funding
Institutional Review Board Statement
Informed Consent Statement
Data Availability Statement
Acknowledgments
Conflicts of Interest
Abbreviations
References
- Guo, J.; Qin, S.; Liang, J.; Lin, T.; Si, L.; Chen, X.; Chi, Z.; Cui, C.; Du, N.; Fan, Y.; et al. Chinese Guidelines on the Diagnosis and Treatment of Melanoma (2015 Edition). Ann. Transl. Med. 2015, 3, 322. [Google Scholar] [PubMed]
- Rajabi, P.; Bagheri, M.; Hani, M. Expression of Estrogen Receptor Alpha in Malignant Melanoma. Adv. Biomed. Res. 2017, 6, 14. [Google Scholar]
- Balch, C.M.; Gershenwald, J.E.; Soong, S.-J.; Thompson, J.F.; Atkins, M.B.; Byrd, D.R.; Buzaid, A.C.; Cochran, A.J.; Coit, D.G.; Ding, S.; et al. Final version of 2009 AJCC melanoma staging and classification. J. Clin. Oncol. Off. J. Am. Soc. Clin. Oncol. 2009, 27, 6199–6206. [Google Scholar] [CrossRef]
- Liao, H.; Winkfein, R.J.; Mack, G.; Rattner, J.B.; Yen, T.J. CENP-F is a protein of the nuclear matrix that assembles onto kinetochores at late G2 and is rapidly degraded after mitosis. J. Cell Biol. 1995, 130, 507–518. [Google Scholar] [CrossRef] [PubMed]
- Rattner, J.B.; Rao, A.; Fritzler, M.J.; Valencia, D.W.; Yen, T.J. CENP-F is a.ca 400 kDa kinetochore protein that exhibits a cell-cycle dependent localization. Cell Motil. Cytoskelet. 1993, 26, 214–226. [Google Scholar]
- Varis, A.; Salmela, A.-L.; Kallio, M.J. Cenp-F (mitosin) is more than a mitotic marker. Chromosoma 2006, 115, 288–295. [Google Scholar]
- Huang, Y.; Li, D.; Wang, L.; Su, X.; Tang, X. CENPF/CDK1 signaling pathway enhances the progression of adrenocortical carcinoma by regulating the G2/M-phase cell cycle. J. Transl. Med. 2022, 20, 78. [Google Scholar]
- Dai, Y.; Liu, L.; Zeng, T.; Zhu, Y.-H.; Li, J.; Chen, L.; Li, Y.; Yuan, Y.-F.; Ma, S.; Guan, X.-Y. Characterization of the oncogenic function of centromere protein F in hepatocellular carcinoma. Biochem. Biophys. Res. Commun. 2013, 436, 711–718. [Google Scholar]
- Yang, X.; Miao, B.-S.; Wei, C.-Y.; Dong, R.-Z.; Gao, P.-T.; Zhang, X.-Y.; Lu, J.; Gao, C.; Wang, X.; Sun, H.; et al. Lymphoid-specific helicase promotes the growth and invasion of hepatocellular carcinoma by transcriptional regulation of centromere protein F expression. Cancer Sci. 2019, 110, 2133–2144. [Google Scholar]
- Huang, Y.; Chen, X.; Wang, L.; Wang, T.; Tang, X.; Su, X. Centromere Protein F (CENPF) Serves as a Potential Prognostic Biomarker and Target for Human Hepatocellular Carcinoma. J. Cancer 2021, 12, 2933–2951. [Google Scholar] [CrossRef]
- Shahid, M.; Lee, M.Y.; Piplani, H.; Andres, A.M.; Zhou, B.; Yeon, A.; Kim, M.; Kim, H.L.; Kim, J. Centromere protein F (CENPF), a microtubule binding protein, modulates cancer metabolism by regulating pyruvate kinase M2 phosphorylation signaling. Cell Cycle 2018, 17, 2802–2818. [Google Scholar] [CrossRef] [PubMed]
- Sun, J.; Huang, J.; Lan, J.; Zhou, K.; Gao, Y.; Song, Z.; Deng, Y.; Liu, L.; Dong, Y.; Liu, X. Overexpression of CENPF correlates with poor prognosis and tumor bone metastasis in breast cancer. Cancer Cell Int. 2019, 19, 264. [Google Scholar] [CrossRef]
- Xu, P.; Yang, J.; Chen, Z.; Zhang, X.; Xia, Y.; Wang, S.; Wang, W.; Xu, Z. N6-methyladenosine modification of CENPF mRNA facilitates gastric cancer metastasis via regulating FAK nuclear export. Cancer Commun. 2023, 43, 685–705. [Google Scholar] [CrossRef]
- Li, M.; Zhao, J.; Yang, R.; Cai, R.; Liu, X.; Xie, J.; Shu, B.; Qi, S. CENPF as an independent prognostic and metastasis biomarker corresponding to CD4+ memory T cells in cutaneous melanoma. Cancer Sci. 2022, 113, 1220–1234. [Google Scholar] [CrossRef]
- Yang, M.; Chen, T.; Liu, Y.-X.; Huang, L. Visualizing set relationships: EVenn’s comprehensive approach to Venn diagrams. iMeta 2024, 3, e184. [Google Scholar] [CrossRef] [PubMed]
- Tang, Z.; Li, C.; Kang, B.; Gao, G.; Li, C.; Zhang, Z. GEPIA: A web server for cancer and normal gene expression profiling and interactive analyses. Nucleic Acids Res. 2017, 45, W98–W102. [Google Scholar] [CrossRef] [PubMed]
- Love, M.I.; Huber, W.; Anders, S. Moderated estimation of fold change and dispersion for RNA-seq data with DESeq2. Genome Biol. 2014, 15, 550. [Google Scholar] [CrossRef] [PubMed]
- Wu, T.; Hu, E.; Xu, S.; Chen, M.; Guo, P.; Dai, Z.; Feng, T.; Zhou, L.; Tang, W.; Zhan, L.; et al. clusterProfiler 4.0: A universal enrichment tool for interpreting omics data. Innov. Camb. Mass. 2021, 2, 100141. [Google Scholar] [CrossRef]
- Livak, K.J.; Schmittgen, T.D. Analysis of relative gene expression data using real-time quantitative PCR and the 2−ΔΔCT Method. Methods 2001, 25, 402–408. [Google Scholar] [CrossRef]
- Gershenwald, J.E.; Scolyer, R.A.; Hess, K.R.; Sondak, V.K.; Long, G.V.; Ross, M.I.; Lazar, A.J.; Faries, M.B.; Kirkwood, J.M.; McArthur, G.A.; et al. Melanoma staging: Evidence-based changes in the American Joint Committee on Cancer eighth edition cancer staging manual. CA Cancer J. Clin. 2017, 67, 472–492. [Google Scholar] [CrossRef]
- Wei, C.-Y.; Zhu, M.-X.; Lu, N.-H.; Peng, R.; Yang, X.; Zhang, P.-F.; Wang, L.; Gu, J.-Y. Bioinformatics-based analysis reveals elevated MFSD12 as a key promoter of cell proliferation and a potential therapeutic target in melanoma. Oncogene 2019, 38, 1876–1891. [Google Scholar] [CrossRef] [PubMed]
- Liberzon, A.; Birger, C.; Thorvaldsdóttir, H.; Ghandi, M.; Mesirov, J.P.; Tamayo, P. The Molecular Signatures Database Hallmark Gene Set Collection. Cell Syst. 2015, 1, 417–425. [Google Scholar] [CrossRef]
- Yoshihara, K.; Shahmoradgoli, M.; Martínez, E.; Vegesna, R.; Kim, H.; Torres-Garcia, W.; Treviño, V.; Shen, H.; Laird, P.W.; Levine, D.A.; et al. Inferring tumour purity and stromal and immune cell admixture from expression data. Nat. Commun. 2013, 4, 2612. [Google Scholar] [CrossRef]
- Newman, A.M.; Liu, C.L.; Green, M.R.; Gentles, A.J.; Feng, W.; Xu, Y.; Hoang, C.D.; Diehn, M.; Alizadeh, A.A. Robust enumeration of cell subsets from tissue expression profiles. Nat. Methods 2015, 12, 453–457. [Google Scholar] [CrossRef]
- Jiang, P.; Gu, S.; Pan, D.; Fu, J.; Sahu, A.; Hu, X.; Li, Z.; Traugh, N.; Bu, X.; Li, B.; et al. Signatures of T cell dysfunction and exclusion predict cancer immunotherapy response. Nat. Med. 2018, 24, 1550–1558. [Google Scholar] [CrossRef] [PubMed]
- Maeser, D.; Gruener, R.F.; Huang, R.S. oncoPredict: An R package for predicting in vivo or cancer patient drug response and biomarkers from cell line screening data. Brief Bioinform. 2021, 22, bbab260. [Google Scholar] [CrossRef]
- Wouters, J.; Kalender-Atak, Z.; Minnoye, L.; Spanier, K.I.; De Waegeneer, M.; Bravo González-Blas, C.; Mauduit, D.; Davie, K.; Hulselmans, G.; Najem, A.; et al. Robust gene expression programs underlie recurrent cell states and phenotype switching in melanoma. Nat. Cell Biol. 2020, 22, 986–998. [Google Scholar]
- Wei, C.; Sun, W.; Shen, K.; Zhong, J.; Liu, W.; Gao, Z.; Xu, Y.; Wang, L.; Hu, T.; Ren, M.; et al. Delineating the early dissemination mechanisms of acral melanoma by integrating single-cell and spatial transcriptomic analyses. Nat. Commun. 2023, 14, 8119. [Google Scholar] [CrossRef]
- Feng, Z.; Peng, C.; Li, D.; Zhang, D.; Li, X.; Cui, F.; Chen, Y.; He, Q. E2F3 promotes cancer growth and is overexpressed through copy number variation in human melanoma. OncoTargets Ther. 2018, 11, 5303–5313. [Google Scholar] [CrossRef]
- Xia, Y.; Zhou, Y.; Han, H.; Li, P.; Wei, W.; Lin, N. lncRNA NEAT1 facilitates melanoma cell proliferation, migration, and invasion via regulating miR-495-3p and E2F3. J. Cell Physiol. 2019, 234, 19592–19601. [Google Scholar] [CrossRef]
- Qu, J.; Yuan, C.; Jia, Q.; Sun, M.; Jiang, M.; Zuo, F. CircularRNA_0119872 regulates the microRNA-582-3p/E2F transcription factor 3 pathway to promote the progression of malignant melanoma. Clinics 2021, 76, e3036. [Google Scholar] [CrossRef] [PubMed]
- Luan, W.; Zhou, Z.; Ni, X.; Xia, Y.; Wang, J.; Yan, Y.; Xu, B. Long non-coding RNA H19 promotes glucose metabolism and cell growth in malignant melanoma via miR-106a-5p/E2F3 axis. J. Cancer Res. Clin. Oncol. 2018, 144, 531–542. [Google Scholar] [CrossRef]
- Noguchi, S.; Mori, T.; Otsuka, Y.; Yamada, N.; Yasui, Y.; Iwasaki, J.; Kumazaki, M.; Maruo, K.; Akao, Y. Anti-oncogenic microRNA-203 induces senescence by targeting E2F3 protein in human melanoma cells. J. Biol. Chem. 2012, 287, 11769–11777. [Google Scholar] [PubMed]
- Zehavi, L.; Schayek, H.; Jacob-Hirsch, J.; Sidi, Y.; Leibowitz-Amit, R.; Avni, D. MiR-377 targets E2F3 and alters the NF-kB signaling pathway through MAP3K7 in malignant melanoma. Mol. Cancer 2015, 14, 68. [Google Scholar] [CrossRef] [PubMed]
- Lundgren, S.; Fagerström-Vahman, H.; Zhang, C.; Ben-Dror, L.; Mardinoglu, A.; Uhlen, M.; Nodin, B.; Jirström, K. Discovery of KIRREL as a biomarker for prognostic stratification of patients with thin melanoma. Biomark. Res. 2019, 7, 1. [Google Scholar]
- Xu, H.; Zhu, X.; Shi, L.; Lin, N.; Li, X. miR-383-5p inhibits human malignant melanoma cells function via targeting CENPF. Reprod. Biol. 2021, 21, 100535. [Google Scholar] [CrossRef]








| Variable | Number of Patients | p-Value * | |
|---|---|---|---|
| CENPF-Low | CENPF-High | ||
| Gender (n %) | 0.1518923 | ||
| female | 39 (30.5%) | 20 (15.6%) | |
| male | 37 (28.9%) | 32 (25%) | |
| Age, year | 0.5275089 | ||
| <60 | 32 (25%) | 19 (14.8%) | |
| ≥60 | 44 (34.4%) | 33 (25.8%) | |
| Breslow depth (mm) | 0.0424979 | ||
| ≤2 | 46 (35.9%) | 22 (17.2%) | |
| >2 | 30 (23.4%) | 30 (23.4%) | |
| Clark level | 0.0062645 | ||
| I–III | 45 (35.2%) | 18 (14.1%) | |
| IV–V | 31 (24.2%) | 34 (26.6%) | |
| Ulceration | 0.0408965 | ||
| Absent | 16 (12.5%) | 4 (3.1%) | |
| Present | 60 (46.9%) | 48 (37.5%) | |
| Lymph nodes metastasis | 0.3157056 | ||
| No | 71 (55.5%) | 45 (35.2%) | |
| Yes | 5 (3.9%) | 7 (5.5%) | |
| Distant metastasis | 0.4412787 | ||
| No | 60 (46.9%) | 38 (29.7%) | |
| Yes | 16 (12.5%) | 14 (10.9%) | |
| Clinical stage | 0.2171654 | ||
| I–II | 56 (43.8%) | 33 (25.8%) | |
| III–IV | 20 (15.6%) | 19 (14.8%) | |
| OS | ||||
|---|---|---|---|---|
| Variable | Univariate HR (95% CI) | Univariate P | Multivariate HR (95% CI) | Multivariate P |
| Gender (Women vs. Men) | 1.276 (0.802–2.031) | 0.304 | ||
| Age, year (<60 vs. ≥60) | 1.236 (0.771–1.983) | 0.379 | ||
| Breslow depth (mm) (≤2 vs. >2) | 1.093 (0.689–1.732) | 0.706 | ||
| Clark level (I–III vs. IV–V) | 2.068 (1.290–3.316) | 0.003 | 1.148 (0.653–2.021) | 0.631 |
| Ulceration (Absent vs. Present) | 1.854 (0.917–3.746) | 0.086 | ||
| Lymph nodes metastasis (No vs. Yes) | 2.314 (1.184–4.524) | 0.014 | 1.123 (0.308–4.090) | 0.86 |
| Distant metastasis (No vs. Yes) | 2.644 (1.609–4.345) | <0.001 | 1.159 (0.352–3.821) | 0.808 |
| Clinical stage (I–II vs. III–IV) | 3.249 (2.016–5.237) | <0.001 | 2.612 (0.740–9.222) | 0.136 |
| CENPF staining (low vs. high) | 1.956 (1.222–3.132) | 0.005 | 1.829 (1.114–3.002) | 0.017 |
| DFS | ||||
| Variable | Univariate HR (95% CI) | Univariate P | Multivariate HR (95% CI) | Multivariate P |
| Gender (Women vs. Men) | 1.245 (0.782–1.981) | 0.356 | ||
| Age, year (<60 vs. ≥60) | 1.209 (0.753–1.940) | 0.432 | ||
| Breslow depth (mm) (≤2 vs. >2) | 1.206 (0.761–1.912) | 0.425 | ||
| Clark level (I–III vs. IV–V) | 2.128 (1.324–3.421) | 0.002 | 1.238 (0.704–2.178) | 0.458 |
| Ulceration (Absent vs. Present) | 1.877 (0.931–3.784) | 0.078 | ||
| Lymph nodes metastasis (No vs. Yes) | 2.593 (1.322–5.088) | 0.006 | 1.156 (0.322–4.157) | 0.824 |
| Distant metastasis (No vs. Yes) | 2.442 (1.490–4.003) | <0.001 | 1.060 (0.320–3.517) | 0.924 |
| Clinical stage (I–II vs. III–IV) | 3.190 (1.973–5.157) | <0.001 | 2.544 (0.712–9.095) | 0.151 |
| CENPF staining (low vs. high) | 1.845 (1.155–2.946) | 0.01 | 1.596 (0.973–2.620) | 0.064 |
Disclaimer/Publisher’s Note: The statements, opinions and data contained in all publications are solely those of the individual author(s) and contributor(s) and not of MDPI and/or the editor(s). MDPI and/or the editor(s) disclaim responsibility for any injury to people or property resulting from any ideas, methods, instructions or products referred to in the content. |
© 2025 by the authors. Licensee MDPI, Basel, Switzerland. This article is an open access article distributed under the terms and conditions of the Creative Commons Attribution (CC BY) license (https://creativecommons.org/licenses/by/4.0/).
Share and Cite
Xie, L.; Shen, K.; Wei, C.; Xuan, J.; Huang, J.; Gao, Z.; Ren, M.; Wang, L.; Zhu, Y.; Zheng, S.; et al. Centromere Protein F Is a Potential Prognostic Biomarker and Target for Cutaneous Melanoma. Biomedicines 2025, 13, 792. https://doi.org/10.3390/biomedicines13040792
Xie L, Shen K, Wei C, Xuan J, Huang J, Gao Z, Ren M, Wang L, Zhu Y, Zheng S, et al. Centromere Protein F Is a Potential Prognostic Biomarker and Target for Cutaneous Melanoma. Biomedicines. 2025; 13(4):792. https://doi.org/10.3390/biomedicines13040792
Chicago/Turabian StyleXie, Lilu, Kangjie Shen, Chenlu Wei, Jiangying Xuan, Jiayi Huang, Zixu Gao, Ming Ren, Lu Wang, Yu Zhu, Shaoluan Zheng, and et al. 2025. "Centromere Protein F Is a Potential Prognostic Biomarker and Target for Cutaneous Melanoma" Biomedicines 13, no. 4: 792. https://doi.org/10.3390/biomedicines13040792
APA StyleXie, L., Shen, K., Wei, C., Xuan, J., Huang, J., Gao, Z., Ren, M., Wang, L., Zhu, Y., Zheng, S., Wei, C., & Gu, J. (2025). Centromere Protein F Is a Potential Prognostic Biomarker and Target for Cutaneous Melanoma. Biomedicines, 13(4), 792. https://doi.org/10.3390/biomedicines13040792

