Error in Figure
In the original publication, there is a mistake in Figure 11B as published [1]. The images of the colony formation assay are misplaced. The corrected Figure 11 appears below. The authors state that the scientific conclusions are unaffected. This correction was approved by the Academic Editor. The original publication has also been updated.
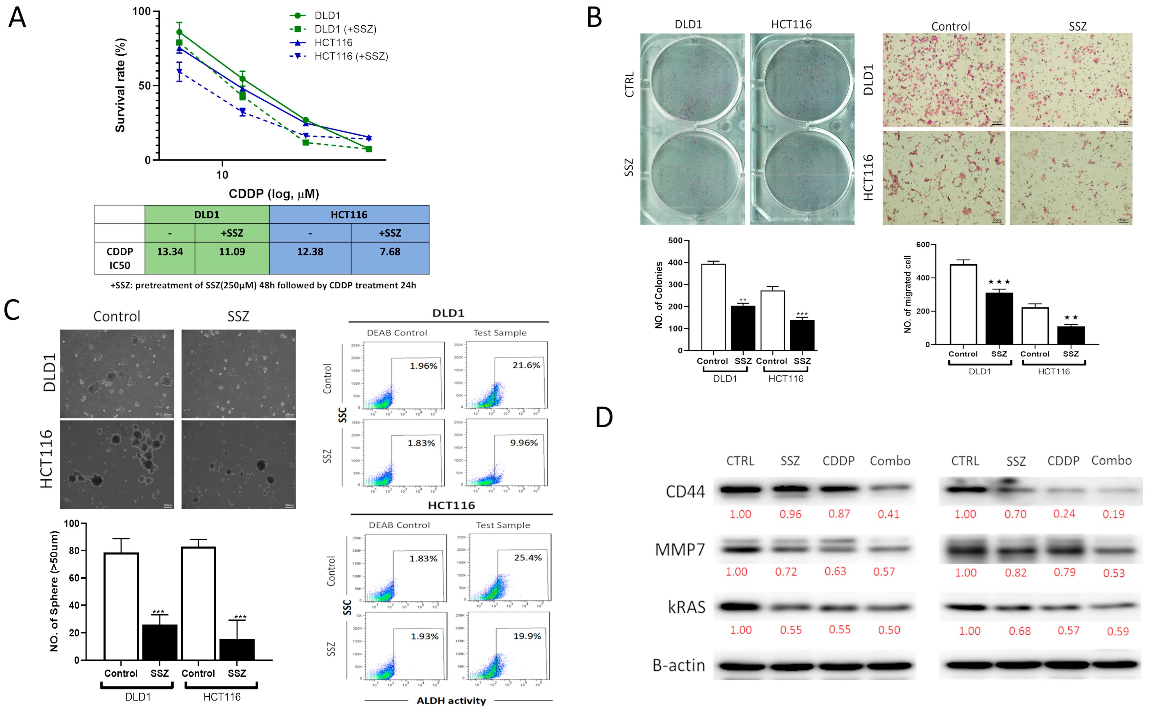
Figure 11.
Sulfasalazine (SSZ) treatment reduced the tumorigenic properties of CRC cells and enhanced cisplatin (CDDP) efficacy. (A) SSZ enhanced cisplatin efficacy in both the DLD-1 and HCT116 cell lines. IC50 values are shown. Representative micrographs for the suppressive effects of SSZ on the ability of DLD-1 and HCT116 cells to form (B) colonies and migration, and (C) tumorspheres, as well as showing reduced ALDH activity (cancer stemness marker) in DLD-1 and HCT116 cells. (D) Western blot results show that SSZ and CDDP combined treatment significantly reduced the expression level of KRAS, MMP7, and CD44 on CRC cells compared to their vehicle-treated counterparts. β-actin served as the loading control. ** p < 0.01, *** p < 0.001. Numbers in red represent the relative expression level of the band intensity estimated using ImageJ software.
Reference
- Leung, W.-H.; Shih, J.-W.; Chen, J.-S.; Mokgautsi, N.; Wei, P.-L.; Huang, Y.-J. Preclinical Identification of Sulfasalazine’s Therapeutic Potential for Suppressing Colorectal Cancer Stemness and Metastasis through Targeting KRAS/MMP7/CD44 Signaling. Biomedicines 2022, 10, 377. [Google Scholar] [CrossRef] [PubMed]
Disclaimer/Publisher’s Note: The statements, opinions and data contained in all publications are solely those of the individual author(s) and contributor(s) and not of MDPI and/or the editor(s). MDPI and/or the editor(s) disclaim responsibility for any injury to people or property resulting from any ideas, methods, instructions or products referred to in the content. |
© 2025 by the authors. Licensee MDPI, Basel, Switzerland. This article is an open access article distributed under the terms and conditions of the Creative Commons Attribution (CC BY) license (https://creativecommons.org/licenses/by/4.0/).
