PGC1-Alpha/Sirt3 Signaling Pathway Mediates the Anti-Pulmonary Fibrosis Effect of Hirudin by Inhibiting Fibroblast Senescence
Abstract
1. Introduction
2. Materials and Methods
2.1. Animal Protocols
2.2. Masson Staining, Hematoxylin–Eosin Staining, and Ascroft Scoring
2.3. Determination of Hydroxyproline in Lung Tissue
2.4. Immunofluorescence Staining of Lung Tissue
2.5. Reactive Oxygen Species Staining of Lung Tissue
2.6. Determination of Malondialdehyde and Glutathione Contents and Total Superoxide Dismutase Activity in Lung Tissue
2.7. RNA Extraction and Real-Time Quantitative Polymerase Chain Reaction
2.8. Western Blot
2.9. Cell Extraction and Cell Culture
2.10. Hydrogen Peroxide-Induced Senescence of Fibroblasts
2.11. Determination of Cell Viability
2.12. Cellular Immunofluorescence
2.13. Cellular ROS Staining
2.14. siRNA-Specific Gene Silencing
2.15. Statistical Analysis
3. Results
3.1. Hirudin Inhibited Bleomycin-Induced Pulmonary Fibrosis in Mice
3.2. Hirudin Reduced the Level of Oxidative Stress in Lung Tissue of Pulmonary Fibrosis Mice
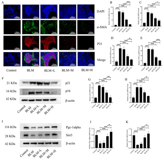
3.3. Hirudin Ameliorated Fibroblast Senescence in Lung Tissue of Mice with Pulmonary Fibrosis
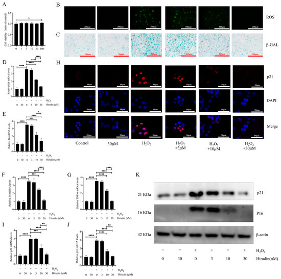
3.4. Hirudin Inhibited Hydrogen Peroxide-Induced Fibroblast Senescence
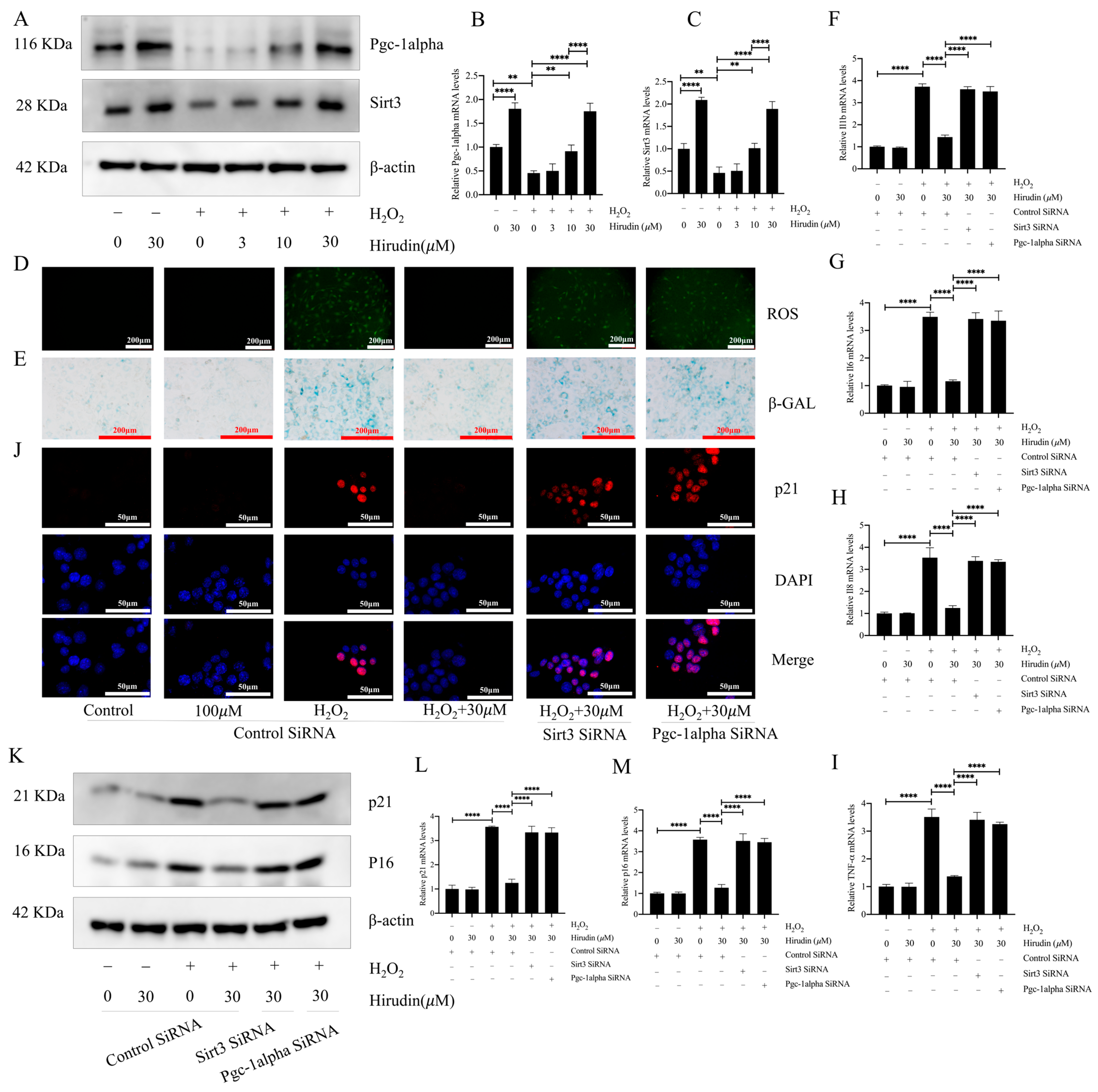
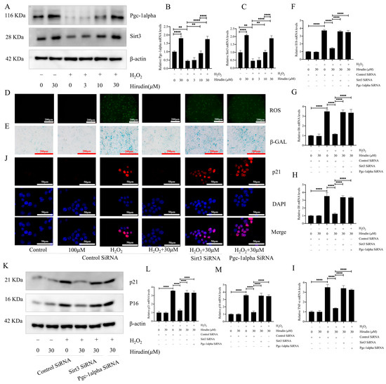
3.5. PGC1-Alpha/Sirt3 Pathway Mediated the Anti-Fibroblast Senescence Effect of Hirudin
3.6. Schematic of a Model of the Anti-Pulmonary Fibrosis Effect of Hirudin
4. Discussion
5. Conclusions
Author Contributions
Funding
Institutional Review Board Statement
Informed Consent Statement
Data Availability Statement
Acknowledgments
Conflicts of Interest
References
- Sgalla, G.; Iovene, B.; Calvello, M.; Ori, M.; Varone, F.; Richeldi, L. Idiopathic pulmonary fibrosis: Pathogenesis and management. Respir. Res. 2018, 19, 32. [Google Scholar] [CrossRef] [PubMed]
- Martinez, F.J.; Collard, H.R.; Pardo, A.; Raghu, G.; Richeldi, L.; Selman, M.; Swigris, J.J.; Taniguchi, H.; Wells, A.U. Idiopathic pulmonary fibrosis. Nat. Rev. Dis. Prim. 2017, 3, 17074. [Google Scholar] [CrossRef] [PubMed]
- Wang, Y.-T.; Shen, T.-C.; Lin, C.-L.; Tu, C.-Y.; Hsia, T.-C.; Hsu, W.-H. Real-world practice of idiopathic pulmonary fibrosis: Results from a 2000–2016 cohort. Open Med. 2023, 18, 20230852. [Google Scholar] [CrossRef] [PubMed]
- Raghu, G.; Chen, S.-Y.; Yeh, W.-S.; Maroni, B.; Li, Q.; Lee, Y.-C.; Collard, H.R. Idiopathic pulmonary fibrosis in US Medicare beneficiaries aged 65 years and older: Incidence, prevalence, and survival, 2001–2011. Lancet Respir. Med. 2014, 2, 566–572. [Google Scholar] [CrossRef] [PubMed]
- Selman, M.; Pardo, A. Revealing the pathogenic and aging-related mechanisms of the enigmatic idiopathic pulmonary fibrosis. an integral model. Am. J. Respir. Crit. Care Med. 2014, 189, 1161–1172. [Google Scholar] [CrossRef] [PubMed]
- Parimon, T.; Hohmann, M.S.; Yao, C. Cellular Senescence: Pathogenic Mechanisms in Lung Fibrosis. Int. J. Mol. Sci. 2021, 22, 6214. [Google Scholar] [CrossRef] [PubMed]
- Farkas, L.; Gauldie, J.; Voelkel, N.F.; Kolb, M. Pulmonary hypertension and idiopathic pulmonary fibrosis: A tale of angiogenesis, apoptosis, and growth factors. Am. J. Respir. Cell Mol. Biol. 2011, 45, 1–15. [Google Scholar] [CrossRef] [PubMed]
- Schafer, M.J.; White, T.A.; Iijima, K.; Haak, A.J.; Ligresti, G.; Atkinson, E.J.; Oberg, A.L.; Birch, J.; Salmonowicz, H.; Zhu, Y.; et al. Cellular senescence mediates fibrotic pulmonary disease. Nat. Commun. 2017, 8, 14532. [Google Scholar] [CrossRef]
- Hecker, L.; Logsdon, N.J.; Kurundkar, D.; Kurundkar, A.; Bernard, K.; Hock, T.; Meldrum, E.; Sanders, Y.Y.; Thannickal, V.J. Reversal of persistent fibrosis in aging by targeting Nox4-Nrf2 redox imbalance. Sci. Transl. Med. 2014, 6, 231ra47. [Google Scholar] [CrossRef]
- Álvarez, D.; Cárdenes, N.; Sellarés, J.; Bueno, M.; Corey, C.; Hanumanthu, V.S.; Peng, Y.; D’cunha, H.; Sembrat, J.; Nouraie, M.; et al. IPF lung fibroblasts have a senescent phenotype. Am. J. Physiol. Cell. Mol. Physiol. 2017, 313, L1164–L1173. [Google Scholar] [CrossRef]
- Hohmann, M.S.; Habiel, D.M.; Coelho, A.L.; Verri, W.A.; Hogaboam, C.M. Quercetin Enhances Ligand-induced Apoptosis in Senescent Idiopathic Pulmonary Fibrosis Fibroblasts and Reduces Lung Fibrosis In Vivo. Am. J. Respir. Cell Mol. Biol. 2019, 60, 28–40. [Google Scholar] [CrossRef] [PubMed]
- Ramos, C.; Montaño, M.; García-Alvarez, J.; Ruiz, V.; Uhal, B.D.; Selman, M.; Pardo, A. Fibroblasts from idiopathic pulmonary fibrosis and normal lungs differ in growth rate, apoptosis, and tissue inhibitor of metal-loproteinases expression. Am. J. Respir. Cell Mol. Biol. 2001, 24, 591–598. [Google Scholar] [CrossRef]
- Guan, R.; Yuan, L.; Li, J.; Wang, J.; Li, Z.; Cai, Z.; Guo, H.; Fang, Y.; Lin, R.; Liu, W.; et al. Bone morphogenetic protein 4 inhibits pulmonary fibrosis by modulating cellular senescence and mitophagy in lung fibroblasts. Eur. Respir. J. 2022, 60, 2102307. [Google Scholar] [CrossRef]
- Meng, J.; Li, Y.; Wan, C.; Sun, Y.; Dai, X.; Huang, J.; Hu, Y.; Gao, Y.; Wu, B.; Zhang, Z.; et al. Targeting senescence-like fibroblasts radiosensitizes non–small cell lung cancer and reduces radiation-induced pulmonary fibrosis. JCI Insight 2021, 6, e146334. [Google Scholar] [CrossRef] [PubMed]
- Han, D.; Gong, H.; Wei, Y.; Xu, Y.; Zhou, X.; Wang, Z.; Feng, F. Hesperidin inhibits lung fibroblast senescence via IL-6/STAT3 signaling pathway to suppress pulmonary fibrosis. Phytomedicine 2023, 112, 154680. [Google Scholar] [CrossRef]
- Yuan, J.; Ma, Y.; Yuan, L.; Gong, J.; Xu, L.; Wang, L.; Jin, Y. Baicalein attenuates bleomycin-induced lung fibroblast senescence and lung fibrosis through restoration of Sirt3 expression. Pharm. Biol. 2023, 61, 288–297. [Google Scholar] [CrossRef]
- Chen, J.; Xie, X.; Zhang, H.; Li, G.; Yin, Y.; Cao, X.; Gao, Y.; Li, Y.; Zhang, Y.; Peng, F.; et al. Pharmacological Activities and Mechanisms of Hirudin and Its Derivatives—A Review. Front. Pharmacol. 2021, 12, 660757. [Google Scholar] [CrossRef]
- Chambers, R.C. Procoagulant signalling mechanisms in lung inflammation and fibrosis: Novel opportunities for pharmacological intervention? Br. J. Pharmacol. 2008, 153 (Suppl. 1), S367–S378. [Google Scholar] [CrossRef]
- Howell, D.C.; Laurent, G.J.; Chambers, R.C. Role of thrombin and its major cellular receptor, protease-activated receptor-1, in pulmonary fibrosis. Biochem. Soc. Trans. 2002, 30, 211–216. [Google Scholar] [CrossRef]
- Gray, A.J.; Bishop, J.E.; Reeves, J.T.; Laurent, G.J. Aα and Bβ chains of fibrinogen stimulate proliferation of human fibroblasts. J. Cell Sci. 1993, 104 Pt 2, 409–413. [Google Scholar] [CrossRef]
- Bachhuber, B.G.; Sarembock, I.J.; Gimple, L.W.; Owens, G.K. α-Thrombin induces transforming growth factor-β1 mRNA and protein in cultured vascular smooth muscle cells via a proteolytically activated receptor. J. Vasc. Res. 1997, 34, 41–48. [Google Scholar] [CrossRef] [PubMed]
- Chambers, R.C.; Leoni, P.; Blanc-Brude, O.P.; Wembridge, D.E.; Laurent, G.J. Thrombin is a potent inducer of connective tissue growth factor production via proteolytic activation of protease-activated receptor-1. J. Biol. Chem. 2000, 275, 35584–35591. [Google Scholar] [CrossRef] [PubMed]
- Bogatkevich, G.S.; Ludwicka-Bradley, A.; Nietert, P.J.; Akter, T.; van Ryn, J.; Silver, R.M. Antiinflammatory and antifibrotic effects of the oral direct thrombin inhibitor dabigatran etexilate in a murine model of interstitial lung disease. Arthritis Rheum. 2011, 63, 1416–1425. [Google Scholar] [CrossRef]
- Bao, Y.; Geng, Y.; Jing, H. Effect of hirudin on the levels of acute lung injury rat tumor necrosis factor-α and matrix metalloproteinase-12. Mol. Med. Rep. 2011, 5, 873–875. [Google Scholar] [CrossRef] [PubMed][Green Version]
- Shen, L.; Lei, S.; Huang, L.; Li, S.; Yi, S.; Breitzig, M.; Huang, M.; Mo, X.; Sun, H.; Zheng, Q.; et al. Therapeutic effects of the rhSOD2-Hirudin fusion protein on bleomycin-induced pulmonary fibrosis in mice. Eur. J. Pharmacol. 2019, 852, 77–89. [Google Scholar] [CrossRef] [PubMed]
- Ashcroft, T.; Simpson, J.M.; Timbrell, V. Simple method of estimating severity of pulmonary fibrosis on a numerical scale. J. Clin. Pathol. 1988, 41, 467–470. [Google Scholar] [CrossRef]
- Zeng, Q.; Zhou, T.; Zhao, F.; Xiong, D.; He, B.; Hua, Q.; Lin, M.; Deng, L.; Sang, X.; Xie, W.; et al. p62-Nrf2 Regulatory Loop Mediates the Anti-Pulmonary Fibrosis Effect of Bergenin. Antioxidants 2022, 11, 307. [Google Scholar] [CrossRef] [PubMed]
- Zeng, Q.; Wen, B.-B.; Liu, X.; Hu, Z.-G.; Huang, L.; Zhang, X.-H.; Huang, X.-T.; Zhou, T.-T.; Sang, X.-X.; Luo, Y.-Y.; et al. NBR1-p62-Nrf2 mediates the anti-pulmonary fibrosis effects of protodioscin. Chin. Med. 2024, 19, 60. [Google Scholar] [CrossRef] [PubMed]
- He, X.; Jarrell, Z.R.; Liang, Y.; Smith, M.R.; Orr, M.L.; Marts, L.; Go, Y.-M.; Jones, D.P. Vanadium pentoxide induced oxidative stress and cellular senescence in human lung fibroblasts. Redox Biol. 2022, 55, 102409. [Google Scholar] [CrossRef]
- Yan, Q.; Zheng, R.; Li, Y.; Hu, J.; Gong, M.; Lin, M.; Xu, X.; Wu, J.; Sun, S. PM2.5-induced premature senescence in HUVECs through the SIRT1/PGC-1α/SIRT3 pathway. Sci. Total. Environ. 2024, 921, 171177. [Google Scholar] [CrossRef]
- Jian, Z.; Guiyu, F.; Zixia, W.; Ping, C.; Dengyong, L.U.; Xiaodong, S.H. Yishen Huoxue decoction attenuates unilateral ureteric obstruction-induced renal fibrosis and hypoxia-induced reactive oxygen species generation via adenosine monophosphate-activated protein kinase/peroxisome proliferator-activated receptor coactivator-1α/silent mating-type information regulation 2 homolog 3 pathway. J. Tradit. Chin. Med. 2021, 41, 875–882. [Google Scholar] [CrossRef]
- Liu, T.; De Los Santos, F.G.; Phan, S.H. The Bleomycin Model of Pulmonary Fibrosis. Methods Mol. Biol. 2017, 1627, 27–42. [Google Scholar] [CrossRef]
- Kolb, P.; Upagupta, C.; Vierhout, M.; Ayaub, E.; Bellaye, P.S.; Gauldie, J.; Shimbori, C.; Inman, M.; Ask, K.; Kolb, M.R. The importance of interventional timing in the bleomycin model of pulmonary fibrosis. Eur. Respir. J. 2020, 55, 1901105. [Google Scholar] [CrossRef]
- Beckman, K.B.; Ames, B.N. The free radical theory of aging matures. Physiol. Rev. 1998, 78, 547–581. [Google Scholar] [CrossRef]
- Muller, M. Cellular senescence: Molecular mechanisms, in vivo significance, and redox considerations. Antioxid. Redox Signal. 2009, 11, 59–98. [Google Scholar] [CrossRef]
- Otoupalova, E.; Smith, S.; Cheng, G.; Thannickal, V.J. Oxidative Stress in Pulmonary Fibrosis. Compr. Physiol. 2020, 10, 509–547. [Google Scholar] [CrossRef]
- Liao, C.-Y.; Kennedy, B.K. SIRT6, oxidative stress, and aging. Cell Res. 2016, 26, 143–144. [Google Scholar] [CrossRef]
- Miwa, S.; Kashyap, S.; Chini, E.; von Zglinicki, T. Mitochondrial dysfunction in cell senescence and aging. J. Clin. Investig. 2022, 132, e158447. [Google Scholar] [CrossRef]
- Barnes, P.J.; Baker, J.; Donnelly, L.E. Cellular Senescence as a Mechanism and Target in Chronic Lung Diseases. Am. J. Respir. Crit. Care Med. 2019, 200, 556–564. [Google Scholar] [CrossRef]
- Rato, L.; Duarte, A.I.; Tomás, G.D.; Santos, M.S.; Moreira, P.I.; Socorro, S.; Cavaco, J.E.; Alves, M.G.; Oliveira, P.F. Pre-diabetes alters testicular PGC1-α/SIRT3 axis modulating mitochondrial bioenergetics and oxidative stress. Biochim. Biophys. Acta. (BBA) Bioenerg. 2014, 1837, 335–344. [Google Scholar] [CrossRef]
- Strukova, S.M. Thrombin as a regulator of inflammation and reparative processes in tissues. Biochemistry 2001, 66, 8–18. [Google Scholar] [CrossRef] [PubMed]
- Shlobin, N.A.; Har-Even, M.; Itsekson-Hayosh, Z.; Harnof, S.; Pick, C.G. Role of Thrombin in Central Nervous System Injury and Disease. Biomolecules 2021, 11, 562. [Google Scholar] [CrossRef] [PubMed]
- Kalz, J.; Cate, H.T.; Spronk, H.M.H. Thrombin generation and atherosclerosis. J. Thromb. Thrombolysis 2013, 37, 45–55. [Google Scholar] [CrossRef]
- Hasan, H.; Park, S.-H.; Auger, C.; Belcastro, E.; Matsushita, K.; Marchandot, B.; Lee, H.-H.; Qureshi, A.W.; Kauffenstein, G.; Ohlmann, P.; et al. Thrombin Induces Angiotensin II-Mediated Senescence in Atrial Endothelial Cells: Impact on Pro-Remodeling Patterns. J. Clin. Med. 2019, 8, 1570. [Google Scholar] [CrossRef] [PubMed]
- Liu, S.-J.; Cao, Y.-L.; Zhang, C. Hirudin in the Treatment of Chronic Kidney Disease. Molecules 2024, 29, 1029. [Google Scholar] [CrossRef]
- Li, W.-Q.; Qin, Z.-S.; Chen, S.; Cheng, D.; Yang, S.-C.; Choi, Y.M.M.; Chu, B.; Zhou, W.-H.; Zhang, Z.-J. Hirudin alleviates acute ischemic stroke by inhibiting NLRP3 inflammasome-mediated neuroinflammation: In vivo and in vitro approaches. Int. Immunopharmacol. 2022, 110, 108967. [Google Scholar] [CrossRef]
- Xie, Y.; Lan, F.; Zhao, J.; Shi, W. Hirudin improves renal interstitial fibrosis by reducing renal tubule injury and inflammation in unilateral ureteral obstruction (UUO) mice. Int. Immunopharmacol. 2020, 81, 106249. [Google Scholar] [CrossRef]






| Gene Name | Forward [5′-3′] | Reverse [5′-3′] |
|---|---|---|
| Mouse col1a1 | GAGCGGAGAGTACTGGATCG | GCTTCTTTTCCTTGGGGTTC |
| Mouse α-SMA | TGGCTATTCAGGCTGTGCTGTC | CAATCTCACGCTCGGCAGTAGT |
| Mouse β-actin | GTGCTATGTTGCTCTAGACTTCG | ATGCCACAGGATTCCATACC |
| Mouse p21 | CCTGGTGATGTCCGACCTGTTC | CGAAGTCAAAGTTCCACCGTTCTC |
| Mouse p16 | AAGAGCGGGGACATCAAGACATC | AAAGACCACCCAGCGGAACAC |
| Mouse PGC1-alpha | TTCGCTGCTCTTGAGAATGGATATAC | TCGTCTGAGTTGGTATCTAGGTCTG |
| Mouse Sirt3 | CTCTACAGCAACCTTCAGCAGTATG | CAGGAAGTAGTGAGTGACATTGGG |
| Mouse TNF-α | GTGCCTATGTCTCAGCCTCTTCTC | TGGTTTGTGAGTGTGAGGGTCTG |
| Mouse IL1b | CTCGCAGCAGCACATCAACAAG | CCACGGGAAAGACACAGGTAGC |
| Mouse IL6 | TTCTTGGGACTGATGCTGGTGAC | GTGGTATCCTCTGTGAAGTCTCCTC |
| Mouse IL8 | CTCCTGCTGGCTGTCCTTAACC | TGGGACTGCTATCACTTCCTTTCTG |
Disclaimer/Publisher’s Note: The statements, opinions and data contained in all publications are solely those of the individual author(s) and contributor(s) and not of MDPI and/or the editor(s). MDPI and/or the editor(s) disclaim responsibility for any injury to people or property resulting from any ideas, methods, instructions or products referred to in the content. |
© 2024 by the authors. Licensee MDPI, Basel, Switzerland. This article is an open access article distributed under the terms and conditions of the Creative Commons Attribution (CC BY) license (https://creativecommons.org/licenses/by/4.0/).
Share and Cite
He, B.; Zeng, Q.; Tian, Y.; Luo, Y.; Liao, M.; Huang, W.; Wu, B.; Luo, Z.; Huang, X.; Liu, W.; et al. PGC1-Alpha/Sirt3 Signaling Pathway Mediates the Anti-Pulmonary Fibrosis Effect of Hirudin by Inhibiting Fibroblast Senescence. Biomedicines 2024, 12, 1436. https://doi.org/10.3390/biomedicines12071436
He B, Zeng Q, Tian Y, Luo Y, Liao M, Huang W, Wu B, Luo Z, Huang X, Liu W, et al. PGC1-Alpha/Sirt3 Signaling Pathway Mediates the Anti-Pulmonary Fibrosis Effect of Hirudin by Inhibiting Fibroblast Senescence. Biomedicines. 2024; 12(7):1436. https://doi.org/10.3390/biomedicines12071436
Chicago/Turabian StyleHe, Bin, Qian Zeng, Yumei Tian, Yuyang Luo, Minlin Liao, Wenjie Huang, Bin Wu, Ziqiang Luo, Xiaoting Huang, Wei Liu, and et al. 2024. "PGC1-Alpha/Sirt3 Signaling Pathway Mediates the Anti-Pulmonary Fibrosis Effect of Hirudin by Inhibiting Fibroblast Senescence" Biomedicines 12, no. 7: 1436. https://doi.org/10.3390/biomedicines12071436
APA StyleHe, B., Zeng, Q., Tian, Y., Luo, Y., Liao, M., Huang, W., Wu, B., Luo, Z., Huang, X., Liu, W., & Tang, S. (2024). PGC1-Alpha/Sirt3 Signaling Pathway Mediates the Anti-Pulmonary Fibrosis Effect of Hirudin by Inhibiting Fibroblast Senescence. Biomedicines, 12(7), 1436. https://doi.org/10.3390/biomedicines12071436

