Abstract
Background: The purpose of this study is to examine the mediating roles of cognitive flexibility and sensation seeking in the relationship between basic psychological needs and problematic social media use. Furthermore, the moderating effect of gender on indirect effects has been examined. Method: The sample of the study consisted of 838 Turkish adolescents aged between 14 and 18 (46.2% female; Mean = 15.6, SD = 1.71). Participants completed the Bergen Social Media Addiction Scale, the Basic Psychological Needs Scale, the Cognitive Flexibility Scale, and the Brief Sensation Seeking Scale. Data were analyzed using structural equation modeling (SEM) with the AMOS 26.0 program. Results: A significant relationship was found between basic psychological needs and problematic social media use (r = 0.43, p < 0.001). Both cognitive flexibility and sensation seeking partially mediated this relationship in girls (β = −0.23, p < 0.001), while fully mediating it in boys (β = 0.03, p = 0.675). Conclusions: The findings suggest that problematic social media use in adolescents may be associated with cognitive flexibility and increased sensation-seeking tendencies stemming from unmet psychological needs, and that gender plays an important role in this relationship.
1. Introduction
Throughout history, humans have felt the need to communicate as social beings and have developed various tools to meet this need. Today, internet-based technologies have become a fundamental element of communication. Social media platforms and online games, in particular, offer individuals opportunities for entertainment, socialization, and self-expression [1]. However, excessive and uncontrolled use of these tools can lead to negative consequences in individuals’ psychological and social lives. Recent studies show that social media and online games have experienced rapid growth. According to current statistical reports, there are over five billion social media users worldwide [2,3]. In Turkey, this number is reported to be 58.50 million [2]. Although there is no current and official data on social media use among adolescents living in Turkey, the Information Technology Use in Children Survey, conducted by the Turkish Statistical Institute [4], with participants aged 6–15, determined that the social media usage rate is 66.1%. These rates reveal the interest of children and adolescents in social media applications. Social media has become an integral part of modern life, particularly among adolescents, and its prevalence has steadily increased [5,6]. In the new media age, social media use is an important form of social interaction for adolescents, shaping their social environments for learning and living, as well as offline interactions. However, prolonged and uncontrolled use of social media platforms negatively impacts adolescents’ physical health, psychological well-being, and behavioral patterns, paving the way for problematic social media use over time [7].
A significant portion of studies on internet-based addictions highlight the concept of problematic social media use. These studies draw attention to the addiction criteria discussed in the Diagnostic and Statistical Manual of Mental Disorders (DSM-5) published by the American Psychiatric Association. It is stated that addiction criteria such as anxiety, tolerance development, and loss of control apply not only to internet gaming disorder but also to problematic social media use. In the DSM-5, “Internet Gaming Disorder” is addressed under a separate heading and classified in the third section, which includes disorders requiring further research [8]. However, problematic social media use is not included as a diagnostic category in the DSM-5. Limiting internet-based addictions to gaming disorder alone may lead to the neglect of other behavioral addictions related to internet use. Furthermore, due to the lack of a standard definition in this field, studies examining the relationship between social media and mental health use terms such as ‘social media addiction’ [9,10,11], ‘problematic social media use’ [12,13], and ‘social media use disorder’ [14,15]. Studies suggest that excessive social media use should be considered a behavioral addiction [16,17].
According to generally accepted definitions in the literature, problematic social media use is characterized by an individual’s intense interest in social media platforms, a desire to use them that they find difficult to control, and the negative impact of the time spent on these platforms on their daily life responsibilities and social relationships [18]. This suggests that social media use can progress from a simple habit to a behavioral addiction. Research suggests that this type of use can have negative effects on the psychological and physical well-being of adolescents [19,20]. In addition to psychological consequences such as decreased self-esteem and increased symptoms of anxiety and depression, it has also been reported that risks such as online aggression, self-harming behaviors, suicidal thoughts, and poor sleep quality can increase [20,21]. Not only cognitive processes but also emotional regulation and how psychological needs are met play a decisive role in the development of problematic social media use. A study by Quaglieri et al. [22] demonstrated a strong relationship between emotion regulation and problematic social media use. The researchers suggested that emotional dysregulation, through fear of missing out (FoMO), exacerbates problematic social media use, transforming it into a form of emotional regulation strategy for individuals. This finding suggests that social media serves as a “digital relaxation space,” particularly for individuals experiencing emotional instability. The concepts of sensation seeking and cognitive flexibility are also critical in understanding problematic social media use in adolescents. Varchetta et al. [23] conducted a study with a Spanish sample, finding that males use social media more problematically due to impulsivity and high stimulation, while females were found to be fueled by emotional sensitivity and low self-esteem. Another study conducted by the same research group demonstrated that the effects of emotional regulation difficulties and FoMO on problematic social media use can be explained by an indirect mediation model [24]. These findings suggest that the psychological processes underlying problematic social media use interact with variables such as gender, emotional sensitivity, and stimulation seeking. Furthermore, boredom (trait boredom) has also been identified as a significant trigger for problematic social media use.
A systematic review by Tagliaferri et al. [25] found that individuals turn to social media due to internal emptiness and low levels of offline stimulation; this behavior creates a cyclical reinforcement mechanism, perpetuating addiction. For adolescents, social media becomes a tool that provides both emotional stimulation and escape. A broader psychological framework underlying these processes can be explained by the “emotional reinforcement mechanism” developed by Wang and Wang [26]. According to this model, problematic social media use is maintained not only through extrinsic rewards (e.g., likes, comments) but also through the internal reinforcement of positive emotions and the suppression of negative ones. In this sense, social media serves as a digital platform for emotional regulation, particularly for adolescents. Consequently, problematic social media use should be considered not simply as a technological habit but also as a consequence of emotional regulation difficulties, high sensation seeking, low cognitive flexibility, and how psychological needs are met in adolescents. The interaction of emotional and cognitive processes provides a fundamental framework for understanding how both risk and protective factors come into play in the development of this addiction.
2. Literature Review
2.1. Basic Psychological Needs and Problematic Social Media Use
Social networks enable individuals to post updates at any time of the day via phones, computers, and tablets, while also keeping them informed about innovations in social media applications [27]. Bayer and colleagues [28] explain the functioning of social media through four basic components: profile, communication network, feed, and messaging. Within this framework, users first create a profile and share content, then develop a communication network by following various people, interact by viewing other users’ posts through the feed, and maintain communication through messaging. The multidimensional opportunities offered by social networks have garnered global attention, making social media one of the indispensable elements of communication today [29]. Social media is not only a tool for information sharing and interaction, but also affects individuals’ emotions and basic psychological needs. Yee [30] defined the emotions arising from social media use based on three factors: platform immersion, success, and social factors. These factors are seen to be related to individuals’ basic psychological needs, such as feeling independent and adequate.
How adolescents meet their psychological needs, interests, and personal orientations has a decisive impact on their developmental processes [31]. The social content offered by social media also plays a significant role in helping individuals form relationships. The individual’s need to be accepted by their peer group, the desire to maintain their presence in the virtual world, and the need to escape stressful situations are among the primary motivations for increased social media use [32]. It has been observed that individuals who feel excluded from their social circles, experience feelings of inadequacy, or feel fear develop friendships through social media and distance themselves from face-to-face social interaction in the process [33]. Furthermore, it has been noted that individuals’ experiences of failure and environmental conditions are also important factors that drive them to social media [34]. These findings suggest that how psychological needs are satisfied plays a crucial role in the development of problematic social media use.
The fundamental psychological needs addressed within the Self-Determination Theory refer to the requirements of autonomy, competence, and relatedness that must be met for individuals to experience health, happiness, and well-being [35]. Autonomy refers to an individual’s ability to make their own choices freely; competence refers to an individual’s belief that they have the skills and resources to cope with the situations they encounter; and relatedness refers to the need to form meaningful bonds with others [36]. The literature emphasizes that these needs are universal in nature and play a decisive role in individuals’ personal and social development and behavior [37,38]. The fulfillment of basic psychological needs is defined as “need satisfaction,” while their non-fulfillment is defined as “need frustration.” It is stated that when needs are not sufficiently met, mental health is negatively affected and psychopathological risks increase [39]. Indeed, research shows that individuals whose needs are met tend to exhibit higher levels of well-being, life satisfaction, motivation, social adjustment, and academic achievement.
In contrast, those whose needs are not met are more prone to low motivation, academic failure, depression, anxiety, loneliness, and substance use [40,41,42]. As Deci and Ryan [35] also point out, individuals who are unable to satisfy their basic psychological needs adequately tend to resort to various means to fulfill these needs. Today, social media use is at the forefront of these means.
Social media can fulfill the need for autonomy, approval, and feedback mechanisms by providing individuals with the opportunity to express themselves and reflect on their decisions, as well as the need for competence, online interactions, and a sense of belonging. However, fulfilling these needs through social media may provide short-term pleasure but increases the risk of addiction in the long term. Research shows that while social media use is a functional tool for meeting basic psychological needs, excessive and uncontrolled use can lead to unmet needs, low life satisfaction, and psychological problems [39,41]. When examining studies on the relationship between problematic social media use and basic psychological needs, Bozkurt [43] and Nigar [44] found a negative correlation between the fulfillment of university students’ needs for autonomy, competence, and relatedness and problematic social media use. In his study, Sözen [45] showed that the satisfaction of basic psychological needs does not play a formative role in the relationship between personality traits and problematic social media use, but that the level of addiction increases with decreasing need satisfaction. Fard and colleagues [46] found that unmet basic psychological needs increase Instagram addiction and decrease psychological well-being, while Saeed and colleagues [47] found that individuals with unmet needs participate more in social media. Additionally, Gugliandolo et al. [48] found that unmet basic psychological needs predict problematic social media use, while Ponnusamy et al. [49] demonstrated that the need to connect with others significantly increases the likelihood of Instagram addiction. Therefore, based on the findings, problematic social media use can be considered a result of the unhealthy fulfillment of basic psychological needs.
2.2. The Mediating Role of Cognitive Flexibility
One of the most fundamental factors guiding human behavior is the level of fulfillment of psychological needs. In particular, the needs for autonomy, competence, and relatedness are key components that determine an individual’s psychological well-being and adjustment [42]. The fulfillment of these needs increases psychological well-being, life satisfaction, and coping skills in individuals, while their non-fulfillment leads to stress, helplessness, and maladaptive coping behaviors. The level of fulfillment of basic psychological needs affects not only emotional processes but also cognitive processes [50]. Cognitive flexibility is particularly noteworthy in this context. Cognitive flexibility is defined as an individual’s capacity to adapt to changing conditions, consider different perspectives, and reorganize their thoughts or behaviors when necessary [51].
Individuals with high cognitive flexibility tend to be able to take responsibility, make sense of their experiences, be entrepreneurial, and build more secure relationships with their social environment [52]. This is because cognitive flexibility requires the effective use of perception, memory, planning, and behavioral processes, thereby increasing individuals’ capacity to manage events related to their environment [51]. Indeed, it is positively associated with positive outcomes such as happiness [53], creativity [54], and academic achievement [55], while it is negatively associated with online gambling addiction [56], smartphone addiction [57], problematic social media use [58], anxiety, and depression [59]. Cognitive flexibility is also a fundamental component of executive functions, requiring individuals to switch between strategies to adapt to changes in task demands [60]. This process is closely related to cognitive processes such as concentration, decision-making, goal-directed focus, organizational skills, and inhibitory control [61]. These functions are heavily engaged in individuals’ social media use today [62]. However, it has been found that impairments in executive functions play a critical role in internet-related problems, including problematic social media use [63].
Individuals with low cognitive flexibility struggle to implement their goal-oriented plans, are unable to regulate their behavior flexibly, and have difficulty diverting their attention away from negative stimuli [64]. Indeed, various studies have shown that individuals with internet addiction have impairments in executive functions [65]. Furthermore, studies conducted on children and adolescents show that low cognitive flexibility is associated with higher levels of externalization problems (e.g., physical aggression and verbal bullying) [66]. In short, low cognitive flexibility can lead individuals to seek short-term and superficial solutions. In this context, when examining social media use, it is observed that individuals who struggle to meet their needs and have limited cognitive flexibility tend to turn to social media platforms more frequently to address their problems or fill their emotional void. Social media has become an attractive escape route because it offers individuals instant rewards, quick feedback, and opportunities to form relationships, albeit superficial ones [67]. However, this process may increase the risk of problematic social media use in individuals in the long term. In this regard, cognitive flexibility can be considered as a mediator in the relationship between basic psychological needs and problematic social media use.
2.3. The Mediating Role of Sensation Seeking
Adolescents often seek an exciting life, and social media can provide them with new experiences, diverse lifestyles, and opportunities for adventure. This can help fulfill adolescents’ need for self-expression and visibility [68]. In other words, adolescents may engage in sensation-seeking behavior through social media and seek to satisfy their craving for excitement. Posting on social media, accessing different content, and following constantly changing agendas can provide teens with a variety and dynamism they cannot find in real life [69]. Therefore, it can be considered that teens may attempt to meet their psychological needs and satisfy their sensation-seeking through social media. Research on problematic social media use has shown that addiction is related to both psychological needs and the level of sensation seeking [43,44,70]. In their study, Dursun and Eraslan-Çapan [71] showed that insufficient fulfillment of basic psychological needs increases addictive behaviors. Similarly, Taşbaşı and colleagues [70] found that individuals with high levels of sensation-seeking also have higher tendencies toward addiction. Individuals with higher sensation-seeking behavior are more eager to experience new things on social media, communicate with different people, and seek out attention-grabbing content [72]. These individuals may place less importance on the potential risks of social media use (such as time loss, loneliness, or declining academic performance) and focus on short-term gratification. Thus, their pursuit of excitement and pleasure can overshadow their concerns and accelerate the process leading to addiction.
Failure to satisfy basic psychological needs such as competence, autonomy, and relatedness, especially during adolescence, fuels the search for excitement and increases social media use. Adolescents who cannot satisfy their need for competence may gain a sense of achievement by receiving likes or gaining followers on social media [73]. Individuals whose autonomy needs are not met may view social media as a space for free decision-making and self-expression. Adolescents who experience a lack of relatedness may also turn to social media more intensively to connect with peers and receive social support [74]. This situation suggests that failing to meet basic psychological needs can lead to problematic social media use, driven by the search for excitement. Indeed, studies show that social media use intensifies during adolescence, when the level of excitement seeking is at its highest [75,76]. During this period, social media becomes a tool that feeds excitement and adventure for adolescents through constantly updated content, rapid interaction, and attention-grabbing posts. In short, the failure to meet basic psychological needs increases sensation-seeking among adolescents; increased sensation-seeking, in turn, raises the risk of problematic social media use. In this context, it can be said that adolescents’ levels of sensation-seeking not only have a direct effect on problematic social media use but also play a mediating role in the relationship between basic psychological needs and addiction.
2.4. The Moderating Role of Gender
The level of satisfaction of basic psychological needs plays a decisive role in the relationship individuals establish with digital platforms. According to self-determination theory [42], failure to meet basic needs such as competence, relatedness, and autonomy may lead individuals to compensate for these deficiencies through external sources. In this context, social media can become an area that substitutes for psychological satisfaction, especially for adolescents. However, the strength and direction of this relationship can be shaped not only by individual differences but also by socio-cultural variables such as gender. Research shows that men exhibit a higher tendency toward problematic social media use, while women use these platforms more for social interaction and emotional sharing [77,78]. This differentiation suggests that not only the purposes of use but also the psychological processes leading to problematic social media use may vary by gender. At this point, the Dual System Model [79] offers a robust theoretical framework for understanding risk-taking tendencies unique to adolescence. According to this model, during adolescence, the socio-emotional system, based on reward sensitivity, matures early, while the cognitive control system (including impulse control, planning, etc.) develops more slowly. It is suggested that this developmental imbalance between the two systems is more pronounced in males, leading them to show greater sensitivity to environments that provide sudden and intense rewards [79].
On average, male adolescents tend to exhibit higher levels of sensation-seeking and risk-taking behavior [24,29,80], which may make them more susceptible to the fast-paced, innovative, and competitive content offered by social media. At the same time, some studies show that males exhibit lower levels of cognitive flexibility and emotional regulation skills compared to females [81,82,83]. This situation may cause men whose basic psychological needs are not sufficiently met to struggle to develop alternative coping strategies and to use social media more frequently as a dysfunctional escape mechanism. On the other hand, while the effects of sensation-seeking and cognitive flexibility are partially valid for adolescent girls, their social media use is based more on social and emotional foundations such as the need for relatedness, emotional expression, and seeking social approval [84,85]. This situation shows that different needs are at the forefront in the development of addictive behaviors. However, explaining gender differences solely in terms of cognitive or emotional processes may be insufficient. Cultural expectations, social roles, the purpose of time spent in the digital environment, and the way the need for social approval is shaped may also contribute to this difference [86,87].
In conclusion, gender emerges as an important moderating variable shaping the relationship between basic psychological needs and problematic social media use. The stronger mediating role of individual characteristics, such as cognitive flexibility and sensation seeking, can explain why this relationship is more pronounced and negative in males. In contrast, in females, this process is more balanced by social context and emotional needs.
2.5. Present Study
The increasing use of social media has introduced new risks, particularly during the developmental processes of adolescents. The intensification of the time adolescents spend on social media can trigger a series of problematic situations, including attention problems, a decline in academic performance, social withdrawal, and difficulties in regulating emotions. Therefore, problematic social media use is considered a developmental risk factor for adolescents [18]. The literature provides strong evidence that the level of satisfaction of basic psychological needs is decisive in this process; insufficient satisfaction of these needs increases adolescents’ social media use and paves the way for addiction [42,43,44]. Recent studies have shown that individual differences, such as cognitive flexibility and sensation seeking, play a significant role in social media usage patterns. It has been observed that adolescents with high cognitive flexibility can use social media more controlled, while those with low cognitive flexibility are more prone to addictive behavior patterns [45,46,52,66]. On the other hand, adolescence is also a period characterized by an intense search for excitement. It has been noted that adolescents, who are constantly seeking novelty and stimulation, are increasingly drawn to the rapid interaction and dynamic content offered by social media, and that this plays a role in increasing addiction [29].
Within this framework, the present study aims to examine the mediating role of cognitive flexibility and sensation seeking in the relationship between basic psychological needs and problematic social media use among adolescents. Furthermore, the study aims to comprehensively evaluate the risk and protective factors explaining problematic social media use by addressing these two individual characteristics within the same model. Additionally, the study examines the moderating role of gender. During adolescence, how girls and boys satisfy their psychological needs, their motivations for using social media, and their emotional responses may differ. These differences make it important to examine how gender creates a moderating effect on the mediating roles of cognitive flexibility and sensation seeking in the relationship between the satisfaction of basic psychological needs and problematic social media use. The variability of these relationships according to gender may indicate differences in the functioning of both risk and protective factors. In this respect, the study aims to contribute to the development of more sensitive and targeted intervention strategies for problematic social media use, taking into account not only individual differences but also gender-based differences. Social media plays a significant role in the lives of adolescents during this period. Therefore, studies on problematic social media use are also at a critical juncture. The creation of new roadmaps for research on problematic social media use, the strengthening of its theoretical foundation, and the examination of new elements necessitate the development of methods that will facilitate a better understanding of addiction [88]. In order to develop new methods and techniques related to problematic social media use, it is also crucial to increase the number of studies that address factors that may be related to addiction together. In this respect, this study is significant in that it addresses problematic social media use in adolescents not only in terms of need satisfaction but also in relation to cognitive and personality-based processes. Thus, it provides a theoretical basis for the development of early intervention and preventive strategies for problematic social media use, shedding light on psychoeducational programs that can be implemented, particularly in educational institutions and family environments. Furthermore, testing the mediating role of cognitive flexibility and sensation seeking, which have been addressed together in a limited number of studies in the literature, makes the study unique. The research hypotheses and the hypothetical model (Figure 1) are presented below.
Figure 1.
Hypothetical model.
H1.
Basic psychological needs are associated with problematic social media use.
H2.
Cognitive flexibility mediates the relationship between basic psychological needs and problematic social media use.
H3.
Sensation seeking mediates the relationship between basic psychological needs and problematic social media use.
H4.
Cognitive flexibility and sensation seeking parallel mediate the effect of basic psychological needs and problematic social media use.
H5.
The indirect effects of psychological needs on problematic social media use through cognitive flexibility and sensation seeking differ according to gender.
3. Method
3.1. Participants
The study was conducted on 838 Turkish adolescents, comprising 387 (46.2%) girls and 451 (53.8%) boys. Of the participants, 14.7% were 13 years old, 16.6% were 14 years old, 17.7% were 15 years old, 12.3% were 16 years old, 20.5% were 17 years old, and 18.3% were 18 years old (Mean = 15.6, SD = 1.71). The sample consists of students in grades 7 through 12 attending various state secondary schools and high schools across different regions of Turkey. During the data collection process, approximately 950 students were approached, and 921 students agreed to participate in the study, voluntarily completing the scales. Due to missing data, inconsistent responses, and incomplete parental consent forms, 83 forms were excluded from the analysis, resulting in a final sample of 838 participants.
Participants were selected using convenience sampling. This method was chosen due to its feasibility in light of the study’s access permissions to different schools, time constraints, and resource limitations. This approach facilitated reaching a broad student population and enhanced the study’s feasibility.
3.2. Measures
3.2.1. Bergen Social Media Addiction Scale
The Bergen Social Media Addiction Scale (BSMAS) was used to assess the level of problematic social media use among adolescents [89]. The scale was adapted into Turkish by Demirci [90]. The scale is a 5-point Likert and is one-dimensional. It consists of a total of six items measuring six core symptoms of addiction (mental preoccupation, tolerance, withdrawal, mood change, conflict, and failed attempts). According to the CFA analysis results, the adaptation study showed a good fit (χ2/df = 1.33, SRMR = 0.04; RMSEA = 0.05, CFI = 0.99, TLI = 0.98, p = 0.214). In terms of reliability, the internal consistency coefficient (Cronbach’s α) of the scale was found to be 0.83 [90]. The Cronbach’s alpha value for this study sample is 0.85.
3.2.2. The Basic Psychological Needs Scale
It was used to assess the extent to which adolescents’ basic psychological needs (relatedness, autonomy, and competence) are satisfied in their lives. The scale [Original: [35], Turkish: [91]] consists of 21 items, a 5-point Likert scale, and has three sub-dimensions (relatedness, competence, and autonomy). Higher scores on the scale indicate an increased desire for the relevant psychological need. In the external validity of the scale, significant correlations were found between the sub-dimensions of the Basic Psychological Needs Scale and Edwards Personal Preference Inventory (r = 0.36–0.58, p < 0.05). The internal consistency coefficients (Cronbach’s alpha) for the sub-dimensions were 0.73, 0.61, and 0.73 [91]. In the present study, Cronbach’s alpha values for the three subscales are 0.79, 0.75, and 0.81.
3.2.3. Brief Sensation Seeking Scale
It is used to assess the level of sensation seeking in adolescents. The scale [Original: [92], Turkish: [93]] uses a 4-point Likert scale, consists of 4 items, and is one-dimensional. The validity of the scale was examined using EFA, and it was found that the one-factor structure explained 64.02% of the total variance. The internal consistency coefficient of the scale was 0.81, and the test–retest reliability was 0.84 [93]. The Cronbach’s alpha value for this study sample is 0.72.
3.2.4. Cognitive Flexibility Scale
The Cognitive Flexibility Scale was used to assess cognitive flexibility in adolescents [Original: [94]; Turkish adaptation: [95]]. The scale consists of 12 items prepared on a 6-point Likert scale. Each core dimension contains three positive (flexible thinking) and three negative (rigid thinking) statements. High scores on the scale indicate that the individual has a high ability to adapt to situations and generate alternative solutions. In the Turkish adaptation study, confirmatory factor analysis revealed a good fit (χ2/df = 2.79, RMSEA = 0.06, CFI = 0.94, GFI = 0.91, SRMR = 0.07), and the scale’s internal consistency (Cronbach’s α = 0.87) was found to be high [96]. In this study, Cronbach’s α value is 0.91. Furthermore, the convergent validity of the scale has been supported in the literature; cognitive flexibility scores show positive correlations with problem-solving skills, self-regulation, and psychological well-being, and negative correlations with stress and anxiety levels [95,96]. These findings suggest that the scale is a valid measure of the target construct (Table 1).
Table 1.
Characteristics of the measurement tools used in the study.
3.3. Procedure
Prior to the data collection process, ethical approval was obtained from the Ethics Review Board of Bayburt University (Ethical Approval No: E-2025/054, Decision No: 54, Date: 20 February 2025). The research was conducted in accordance with the principles of the Declaration of Helsinki. Data were collected from various middle schools and high schools in different cities during May and June 2025. Participants consisted of adolescents aged 13 to 17 years. Participation was entirely voluntary, and written informed consent was obtained from parents for students under 18 years of age, along with consent (assent) from the students themselves. Participants were informed about the purpose of the study, and the principles of confidentiality and anonymity were strictly adhered to.
3.4. Data Analysis
This study was conducted to examine the mediating role of cognitive flexibility and sensation seeking, and the moderating role of gender in the relationship between basic psychological needs and problematic social media use among adolescents. In the first stage of the analysis process, the distribution characteristics and relational structures of the variables were evaluated using IBM SPSS Statistics 27 software. Descriptive statistics, including mean, standard deviation, skewness, and kurtosis values, along with Pearson correlation coefficients between variables, are presented in Table 2.
Table 2.
The results of the correlation analysis.
In the second stage of the statistical analysis process, a two-stage structural equation modeling (SEM) was applied to test the direct, indirect, and conditional relationships between variables. First, the measurement model was tested in the AMOS 26.0 program. Subsequently, based on the validated measurement model, a moderated mediation model was constructed, and the paths between variables were analyzed.
4. Results
4.1. Preliminary Analyses
Table 2 shows the correlations and descriptive statistics between problematic social media use, basic psychological needs sub-dimensions (autonomy, relatedness, and competence), cognitive flexibility, and sensation seeking.
Before proceeding to SEM analysis, correlation analysis between variables was examined (Table 2). Problematic social media use positively correlated with basic psychological needs sub-dimensions and sensation seeking. Problematic social media use was significantly negatively correlated with cognitive flexibility. Basic psychological needs sub-dimensions were also significantly negatively correlated with cognitive flexibility and positively correlated with sensation seeking. Furthermore, cognitive flexibility was significantly negatively correlated with sensation seeking.
When Table 2 is examined, it is seen that the skewness values of the variables are between −0.83 and 0.18, and the kurtosis values are between −1.17 and 0.24. The fact that these values are between −1.5 and +1.5 indicates that the distribution is within the limits that can be considered normal [97].
4.2. Structural Equation Model
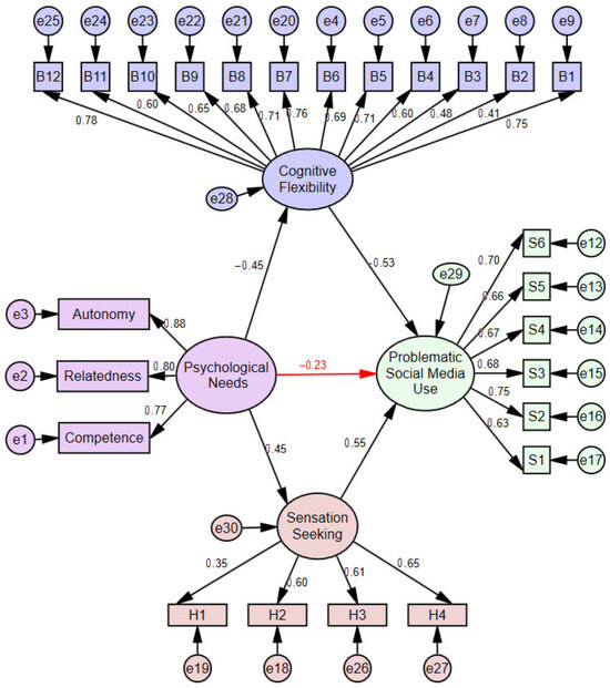
In the study, the measurement model was tested before designing a structural equation model examining the mediating effects of cognitive flexibility and sensation seeking on the relationship between basic psychological needs and problematic social media use (χ2/df = 2.67, AGFI = 0.92, CFI = 0.95, GFI = 0.93, RMSEA = 0.04, TLI = 0.95, and SRMR = 0.04). Subsequently, the relationship between basic psychological needs and problematic social media use was examined.
When we examined the model in Figure 2, we found that the correlation between psychological needs and problematic social media use was (r = 0.43, p < 0.001). The fit indices for Figure 2 were found to be adequate with χ2/df = 1.91, SRMR = 0.05; RMSEA = 0.03, CFI = 0.99, TLI = 0.99, GFI = 0.99, AGFI = 0.98 [98,99].
Figure 2.
The total effect of psychological needs on problematic social media use.
4.3. Moderated Mediation Analysis
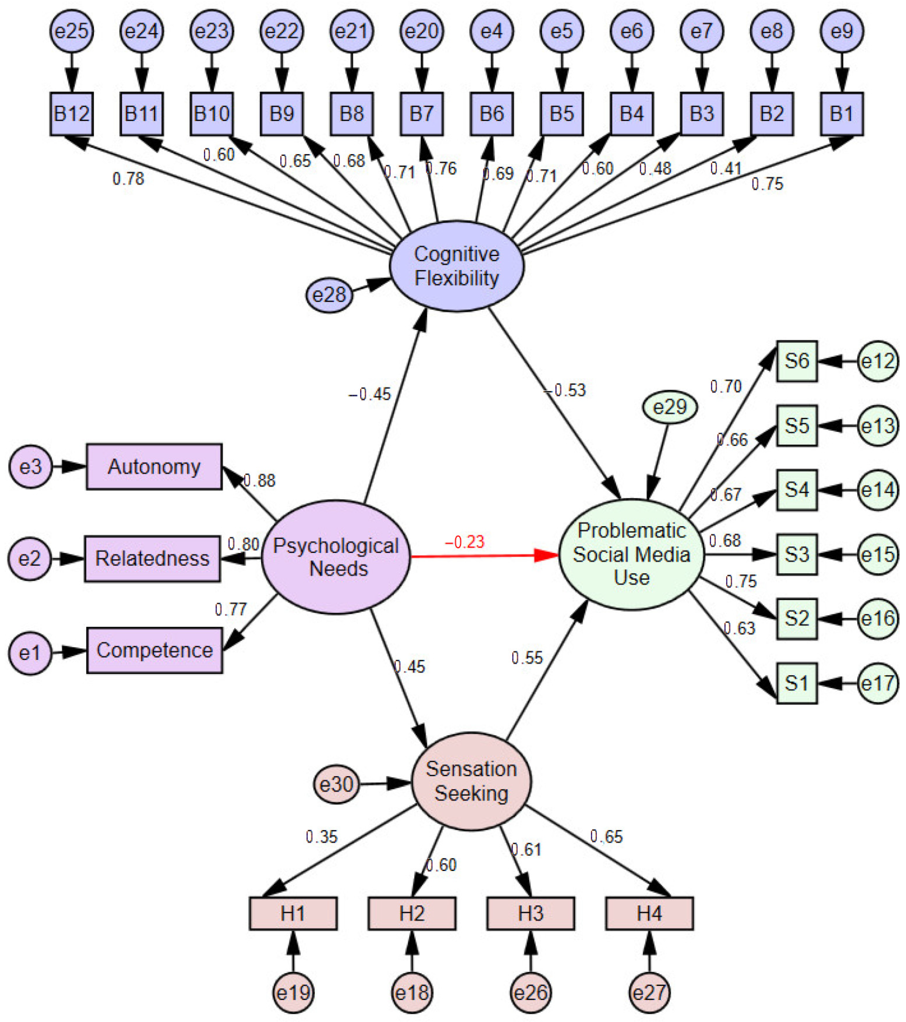
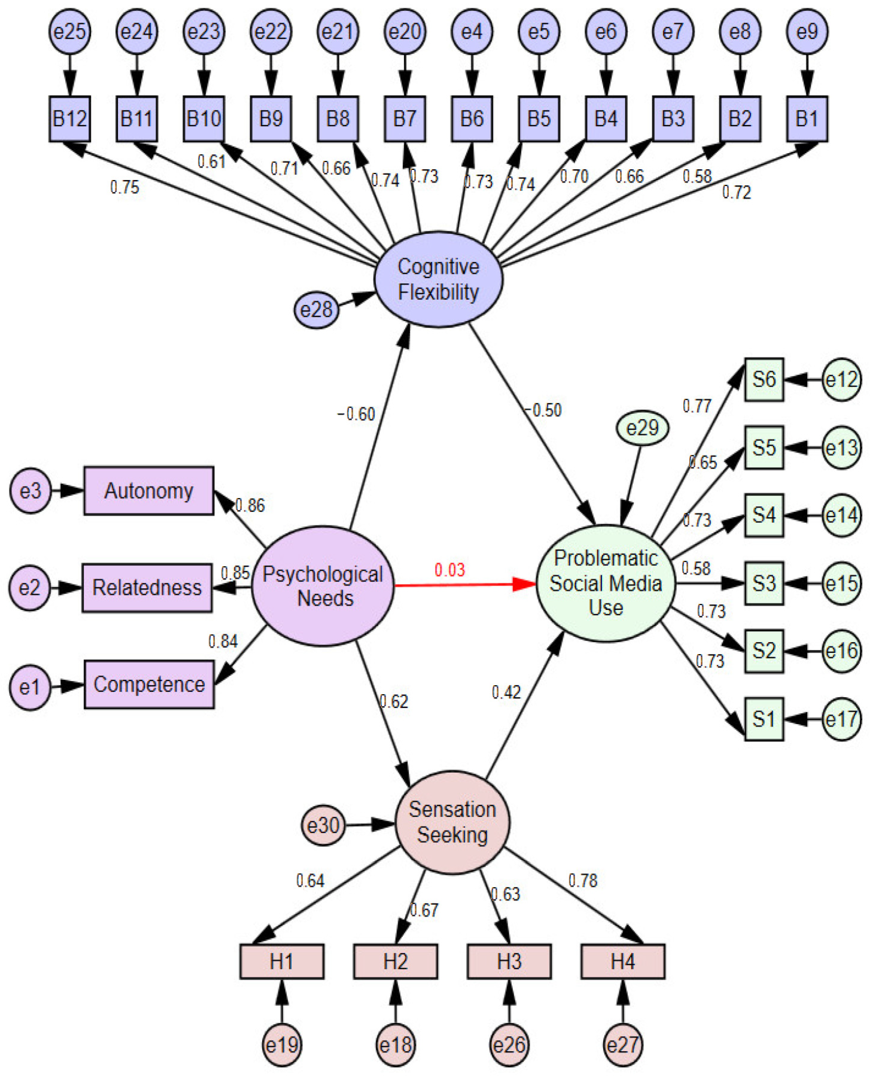
The structural equation model was developed by including cognitive flexibility and sensation seeking as mediating variables in the relationship between psychological needs and problematic social media use. The model for girls is presented in Figure 3, while the model for boys is presented in Figure 4. The fit indices are shown in Table 3.
Figure 3.
The outcome of the mediation model in girls.
Figure 4.
The outcome of the mediation model in boys.
Table 3.
Acceptance ranges for fit indices and fit indices obtained from the mediator model test.
The regression coefficients of the structural paths that emerged in the model in Figure 3 with mediating variables were found to be statistically significant (p < 0.001). The structural model with sensation seeking and cognitive flexibility as mediators revealed that psychological needs significantly predicted cognitive flexibility (β = −0.45; p < 0.001). Similarly, the mediator variable, cognitive flexibility, significantly predicted the problematic social media use (β = −0.53; p < 0.001). It was revealed that psychological needs significantly predicted sensation seeking (β = 0.45; p < 0.001). It was revealed that sensation seeking predicted problematic social media use (β = 0.55; p < 0.001). When cognitive flexibility and sensation seeking were included in the relationship between psychological needs and problematic social media use, a direct effect of β = −0.23 (p < 0.001) was found in girls. The relationship between psychological needs and problematic social media use decreased from β = 0.43 to β = −0.23, and the level of the prediction decreased.
The regression coefficients of the structural paths that emerged in the model in Figure 4 with mediating variables were found to be statistically significant (p < 0.001). The structural model with sensation seeking and cognitive flexibility as mediators revealed that psychological needs significantly predicted cognitive flexibility (β = −0.60; p < 0.001). Similarly, the mediator variable, cognitive flexibility, significantly predicted the problematic social media use (β = −0.50; p < 0.001). It was revealed that psychological needs significantly predicted sensation seeking (β = 0.62; p < 0.001). It was revealed that sensation seeking predicted problematic social media use (β = 0.42; p < 0.001). When cognitive flexibility and sensation seeking were included in the relationship between psychological needs and problematic social media use, a direct effect of (β = 0.03; p = 0.675) was found in boys. The relationship between psychological needs and problematic social media use decreased from β = 0.43 to β = 0.03, and the direct effect became insignificant. The fit indices calculated to determine the statistical adequacy of the mediation model regulated by gender are shown in Table 3. Comparison of these values with the acceptance ranges specified in the literature revealed that the model has a satisfactory level of fit [98,100,101].
Table 4 summarizes the standardized coefficients and 95% confidence intervals for the direct and indirect effects of psychological needs on problematic social media use, based on 5000 bootstrap samples.
Table 4.
Standardized path coefficients and bootstrap results for the mediation model.
In summary, when cognitive flexibility and sensation seeking were included in the model, the predictive power of psychological needs on problematic social media use weakened in girls (partial mediation) but did not disappear entirely. In boys, it became statistically insignificant (full mediation). Additionally, the significance of the difference between groups according to the gender variable was evaluated using the “Critical Ratios for Differences” test. The analysis revealed a significant difference between the girl and boy groups in terms of path coefficients (βgirls = −0.23, βboys = 0.03, C.R. = 2.579 > 1.96, p < 0.001). This finding indicates that the relationship between psychological needs and problematic social media use differs significantly according to gender.
Figure 5 shows that gender moderates the relationship between psychological needs and problematic social media use. As the level of psychological needs increases, problematic social media use rises more rapidly among girls than among boys.
Figure 5.
Interaction between psychological needs and problematic social media use as a function of gender.
5. Discussion
This study examined the relationship between adolescents’ basic psychological needs and problematic social media use and investigated the mediating role of cognitive flexibility and sensation seeking in this relationship. The findings revealed that cognitive flexibility and sensation seeking play a mediating role in the relationship between adolescents’ basic psychological needs and problematic social media use. The study results were evaluated in light of the relevant literature.
5.1. Basic Psychological Needs Are Associated with Problematic Social Media Use
The current study, consistent with recent research, suggests that the inadequate fulfillment of basic psychological needs may be associated with problematic social media use. The findings revealed positive and significant correlations between basic psychological needs, particularly competence, autonomy, and relatedness, and problematic social media use. These results are consistent with theoretical approaches suggesting that social media platforms provide individuals with opportunities to meet these needs [46,49]. For example, a study on Instagram addiction found that increased fulfillment of autonomy, competence, and relatedness needs was positively associated with tendencies toward Instagram use. In contrast, this was negatively associated with psychological well-being. These results suggest that social media use may function not only as an escape strategy but also as a platform through which individuals attempt to meet their basic psychological needs [46]. Similarly, a study conducted with university students showed that basic psychological needs are positively correlated with problematic social media use, and that this addiction may also be linked to academic procrastination [102]. These findings suggest that problematic social media use may not only be a consequence of need deprivation but also a reflection of individuals’ efforts to meet these needs in digital environments. Another study conducted in the context of romantic relationships reported that high levels of satisfaction of psychological needs such as love/belonging, power, and freedom are positively correlated with problematic social media use and phubbing [103]. Furthermore, research with adolescents has shown that poor social relationships and unmet basic psychological needs are positively correlated with problematic social media use [104]. Therefore, the current findings suggest that problematic social media use may be influenced not only by individuals’ unmet needs in offline environments but also by their tendency to satisfy these needs in virtual environments.
5.2. Cognitive Flexibility Mediates the Relationship Between Basic Psychological Needs and Problematic Social Media Use
The current study demonstrates that cognitive flexibility plays a significant role in the relationship between the level of fulfillment of basic psychological needs and problematic social media use. Findings suggest that individuals are more likely to exhibit behaviors associated with problematic social media use when their psychological needs are not adequately met; however, this relationship may vary depending on the individual’s level of cognitive flexibility. These results suggest that cognitive flexibility can be considered an important moderator or mediator variable in the processes associated with problematic social media use. Research demonstrates that low cognitive flexibility is positively associated with addictive tendencies. Studies conducted with university students have shown that low cognitive flexibility is significantly associated with problematic social media use and that cognitive flexibility partially explains this relationship [105,106]. Fard et al. [46] found a positive relationship between the unmet basic psychological needs and problematic social media use, indicating that individuals’ coping strategies are weakened in this situation. Lin et al. [104] found a negative relationship between the unmet basic psychological needs and decreased cognitive flexibility in adolescents, demonstrating that this relationship is also linked to problematic social media use. These results suggest that cognitive flexibility may be a potential protective variable in processes related to addictive behaviors.
Studies with university students have found that cognitive flexibility plays a mediating role in the relationship between problematic social media use and psychological well-being. Consequently, higher cognitive flexibility can attenuate the negative relationship between problematic social media use and psychological well-being [107]. Similarly, cognitive flexibility has also been shown to partially mediate the relationship between problematic social media use and academic procrastination [108]. Lower cognitive flexibility in students with higher problematic social media use appears to be positively associated with academic procrastination. The role of cognitive flexibility in various behavioral and emotional outcomes associated with problematic social media use has also been examined in different contexts. For example, Tanhan et al. [109] demonstrated that cognitive flexibility has both a moderating and partial mediating effect on the relationship between problematic social media use and phubbing behavior. Wang et al. [110] reported that cognitive flexibility functions as a variable that can moderate the negative relationship between problematic social media use and depressive symptoms. Taking these findings together, it can be argued that the relationship between the level of basic psychological need fulfillment and problematic social media use varies depending on the level of cognitive flexibility. Because individuals with high cognitive flexibility can also meet their needs offline, they exhibit weaker associations with excessive social media use.
5.3. Sensation Seeking Mediates the Relationship Between Basic Psychological Needs and Problematic Social Media Use
The findings of the current study indicate that there are significant relationships between the level of basic psychological need fulfillment and problematic social media use, and that sensation seeking plays a significant role in this relationship. When needs such as self-efficacy, autonomy, and relatedness are not sufficiently met, individuals seek stimulating, innovative, and exciting experiences, often finding these on social media platforms. These results suggest that social media use, rather than being solely a communication-based activity, serves the function of satisfying individuals’ psychological needs and seeking stimulation. Studies in the literature also support this relationship. For example, Meng et al. [72] found that sensation seeking is positively associated with problematic social media use among university students, with “fear of missing out” (FoMO) playing a partial mediating role in this relationship. According to the study, individuals high in sensation seeking feel a constant need for exposure to new and stimulating content, and this appears to be positively associated with their level of social media use. Similarly, Chaboki et al. [111] reported that sensation seeking is positively associated with internet addiction, and that this relationship is indirectly mediated through individuals’ level of self-enhancement. The same study found that this relationship was stronger in individuals with low self-efficacy.
A similar pattern was observed in a study conducted with older individuals. Cui et al. [112] reported that sensation seeking and “fear of missing out” played a sequential mediating role in the relationship between loneliness and excessive social media use. This finding suggests that problematic social media use is not limited to the younger population and that sensation seeking may be associated with similar psychological processes across different age groups. The findings suggest that low levels of basic psychological need fulfillment are positively associated with problematic social media use; this relationship may vary depending on individuals’ level of sensation seeking. Individuals with high sensation seeking appear more likely to meet their psychological needs in digital environments, such as social media, and this may be related to their social media usage patterns. Therefore, strategies that focus on balancing and regulating individuals’ sensation-seeking tendencies can make a significant contribution to interventions aimed at preventing problematic social media use.
5.4. Cognitive Flexibility and Sensation Seeking Mediates the Relationship Between Basic Psychological Needs and Problematic Social Media Use
The findings of this study indicate that there are significant relationships between the level of fulfillment of basic psychological needs (autonomy, competence, and relatedness) and problematic social media use, and that cognitive flexibility and sensation seeking act as parallel mediating variables in this relationship. The findings suggest that when psychological needs are not adequately met, individuals may exhibit lower levels of cognitive flexibility, and their pursuit of stimulating and innovative experiences may intensify. This suggests that individuals use social media environments not only as a means of social interaction but also as a stimulating space through which they attempt to satisfy their psychological needs indirectly. The literature also supports this relationship pattern. Numerous studies show that cognitive flexibility is negatively associated with problematic social media use and is an important variable in maintaining psychological well-being [105,107,109]. Çekiç and Öz [107] found that low cognitive flexibility was positively associated with problematic social media use; Damirchi et al. [113] reported that high sensation seeking, combined with low cognitive flexibility, is positively correlated with the tendency to engage in digital games. These findings suggest that as cognitive flexibility decreases, individuals’ tendency to seek out externally stimulating content may increase. Another study by Meng et al. [72] revealed that sensation seeking is positively correlated with problematic social media use, and that the constant novelty, instant feedback, and high levels of arousal offered by social media are particularly appealing to individuals with high levels of these tendencies. This suggests that problematic social media use is associated not only with behavioral but also with emotional reinforcement processes.
Recent neuroscientific studies indicate that dopamine-mediated reward circuits may underlie these psychological processes. Likes, comments, and shares received on social media trigger the release of dopamine in the brain’s reward center, creating a powerful reinforcement mechanism for continued use [114]. These neurochemical cycles demonstrate that problematic social media use is sustained through positive emotional reinforcement in the early stages and the avoidance of negative emotions in later stages [26]. Furthermore, in recent years, cognitive fatigue, distraction, and mental exhaustion associated with excessive social media use have begun to be referred to as “brain rot.” This phenomenon suggests that excessive consumption of low-quality content is linked to impaired executive function, emotional desensitization, and cognitive overload [115]. These findings reveal that the cognitive processes associated with problematic social media use have not only psychological but also neurophysiological underpinnings. Social rewards, such as likes and comments obtained in social media environments, create emotional reinforcement in individuals, sustaining behavioral cycles that strengthen addiction. This process points to a complex mechanism in which positive and negative reinforcement cycles operate simultaneously [26]. In conclusion, the findings suggest that processes related to unmet basic psychological needs, cognitive flexibility, and sensation-seeking levels exhibit theoretically consistent relationships with problematic social media use. This model offers a comprehensive theoretical framework for understanding how individuals’ cognitive and emotional processes may be related to their social media use patterns when they are unable to meet their psychological needs directly.
5.5. Discussion of the Moderating Role of Gender
Research findings reveal that the mediating roles of cognitive flexibility and sensation seeking in the relationship between basic psychological need satisfaction and problematic social media use may differ by gender. In the structural model, cognitive flexibility and sensation seeking were found to play a full mediation role in this relationship for male adolescents. In contrast, they played a partial mediation role for female adolescents. These results suggest that gender-based differences, in addition to individual characteristics, may play an important role in the psychological processes associated with problematic social media use [24]. The complete mediation observed in male adolescents suggests that the processes associated with problematic social media use may be more closely linked to cognitive and personality-based mechanisms [78]. Boys’ higher developmental tendency toward sensation seeking and their tendency to behave more reactively to external stimuli at lower levels of cognitive flexibility may lead them to exhibit stronger relationships with problematic social media use [29,81]. This finding is consistent with the Dual Systems Model [79], which posits that adolescent boys are more sensitive to fast-paced and constantly changing digital stimuli. It appears that boys whose basic psychological needs are not adequately met may tend to seek external gratification through social media and be more attracted to the intense stimulation these platforms offer.
The partial mediation observed in female adolescents suggests that problematic social media use may be related not only to cognitive or personality-based processes but also to emotional and social motivations [84]. Girls are known to focus more on psychosocial needs such as affiliation, emotional sharing, and social approval in their social media use [85]. This suggests that variables such as belonging, approval, and social comparison, in addition to cognitive flexibility or excitement seeking, may also influence adolescent girls’ problematic social media use-related behaviors [23]. From this perspective, while inadequate fulfillment of basic psychological needs may be directly related to problematic social media use in girls, the effects of mediating variables are weaker. These gender-differenced mediating structures gain significance when evaluated from the perspectives of self-determination theory [35] and developmental psychology. Higher external arousal and risk-taking tendencies, as well as lower levels of emotional awareness, observed in boys, may potentiate the influence of cognitive and personality-based processes associated with problematic social media use [77,78].
In contrast, variables such as intrinsic motivation, need for social affiliation, and self-worth may diversify the pathways associated with problematic social media use in girls [84,85]. In conclusion, this study suggests that gender may influence the type and strength of cognitive and motivational processes mediating the relationship between basic psychological need satisfaction and problematic social media use. In boys, this process is more cognitive and arousal-based, while in girls, it is more social and emotional.
The finding of complete mediation in boys and partial mediation in girls in the current study does not fully align with the general trends revealed by previous research. Meta-analysis studies generally report that boys are more prone to internet game addiction and women to problematic social media use [116]. However, the more pronounced mediation effects related to problematic social media use in male adolescents in the current study can be explained by several possible factors. The fact that the sample group in this study consisted of young adolescents may have influenced the direction of the results. Social media platforms, especially in recent years, have incorporated gamified features (points, competition, reward systems), which can transform social media use into a game-like experience for male adolescents. In this context, social media can serve not only as a social sharing environment but also as a platform for digital stimulation and performance for boys. At the same time, previous research suggests that men’s cognitive flexibility declines more rapidly, and they are more likely to engage in sensation-seeking behavior in stressful situations [29,81]. Because the cognitive flexibility and sensation seeking examined in this study are directly related to personality-based factors, these processes may have shown stronger correlations in men. Therefore, the different pattern observed in this study can be considered not as a deviation from the general trend in the literature, but rather as a theoretical differentiation based on the subtype of addiction and the nature of the measured variables.
5.6. Contribution and Limitations
The study’s findings provide important theoretical contributions to the development of prevention and intervention programs that consider cognitive flexibility and sensation seeking in addressing problematic social media use among adolescents. The findings suggest that the level of basic psychological need fulfillment is significantly related to problematic social media use. Therefore, implementing structured programs in school counseling services to support students’ basic needs, such as a sense of belonging, autonomy, and competence, may have a protective effect. Furthermore, the study found that low cognitive flexibility was positively associated with problematic social media use. This finding suggests that psychoeducational programs that develop flexible thinking, alternative solution generation, and cognitive reframing skills may be beneficial for adolescents in enhancing their capacity to cope with stressful situations.
Furthermore, sensation seeking was found to be a significant predictor of problematic social media use. This result suggests that integrating sports, arts, or nature-based activities into school environments, which allow adolescents to meet their needs for novelty and stimulation in healthier ways, may be supportive. The study also found that gender, as a moderating variable, created differences. The findings suggest that gender-specific psychological processes may play a role in the development of problematic social media use. Therefore, programs focused on strengthening cognitive flexibility skills and structuring sensation seeking may be prioritized for male adolescents.
In contrast, for female adolescents, activities focused on social support, emotional awareness, and self-esteem may be more effective. Overall, this study presents a comprehensive theoretical framework for understanding the psychological mechanisms underlying problematic social media use by examining the relationships among psychological needs, cognitive flexibility, and sensation seeking. In this respect, the study demonstrates that problematic social media use is not merely a behavioral phenomenon but also a multidimensional process related to how psychological needs are met.
As with any scientific study, this research has certain limitations. Firstly, as the study has a cross-sectional design, it is not possible to establish causal relationships between variables. Future studies could use longitudinal and experimental designs to test causal links. Another limitation is that the data were collected based solely on adolescents’ self-reports. This carries the risk of respondent bias. Future research could obtain more comprehensive and valid data by including teacher, parent, or peer observations. Another limitation is that certain psychological variables known to be associated with problematic social media use (e.g., emotional regulation, resilience, anxiety, boredom, and fear of missing out) were not controlled for in the model. The literature has demonstrated that these variables are associated with social media use. Therefore, including such variables in future research will contribute to a more comprehensive understanding of the psychological mechanisms underlying problematic social media use. Finally, as this study was conducted with secondary school/high school students in a specific region of Turkey using convenience sampling and did not collect detailed sociodemographic data (e.g., SES, internet/device access, daily usage time) beyond age and gender, the generalizability of the findings to different socio-cultural contexts is limited. Therefore, validation studies using larger, probability-based samples from different regions and including detailed demographic profiling are recommended. The final limitation of the study is that being male may not be a necessary or practical solution for problematic social media use, as the mediating role of males was not statistically significant. Therefore, future research could focus more on factors other than gender in problematic social media use.
6. Conclusions
This study examined the mediating role of cognitive flexibility and sensation seeking, and the moderating role of gender in the relationship between basic psychological needs and problematic social media use in adolescents. The findings revealed that both cognitive flexibility and sensation seeking are important mediating mechanisms in understanding the effect of unmet basic psychological needs on problematic social media use. Specifically, the insufficient fulfillment of basic needs (autonomy, competence, and relatedness) is associated with lower cognitive flexibility and higher sensation-seeking in adolescents, which in turn increases the tendency towards problematic social media use. These results suggest that cognitive flexibility and sensation-seeking are among the psychological processes that contribute to the problematic nature of adolescents’ social media use. Furthermore, it has been demonstrated that gender plays a significant moderating role in the relationship between basic psychological needs and problematic social media use, mediated by cognitive flexibility and sensation-seeking. The complete mediation observed particularly in male adolescents indicates that social media usage is shaped more by cognitive and personality-based mechanisms.
In contrast, the partial mediation in female adolescents suggests that other psychosocial factors, such as emotional attachment, self-worth, and social approval, also play a decisive role in social media interactions. These findings emphasize the importance of focusing on increasing young people’s cognitive flexibility and addressing their sensation-seeking behavior through healthier means in interventions targeting problematic social media use. Future studies are recommended to examine different psychosocial variables such as self-esteem, social support, parental control, and peer influence within similar models. Furthermore, the use of longitudinal and experimental research designs would be beneficial in clarifying causal relationships more clearly. Finally, it should be remembered that preventive and developmental mental health services developed for problematic social media use must take into account not only individual differences but also motivational tendencies and cognitive skills.
Author Contributions
K.D., İ.E.Y., S.M. and E.Ç. conceptualize the paper and did the first draft. Ü.S. and M.K. reviewed the paper and made changes. All authors have read and agreed to the published version of the manuscript.
Funding
This research received no external funding.
Institutional Review Board Statement
The study was conducted in accordance with the Declaration of Helsinki, and approved by the Ethics Review Board of the relevant university (Decision No: 54, Date: 20 February 2025).
Informed Consent Statement
Informed consent was obtained from all subjects involved in the study.
Data Availability Statement
Dataset available on request from the authors: The raw data supporting the conclusions of this article will be made available by the authors on request.
Acknowledgments
In this study, AI tools were used only for language checking, spelling and grammar correction, and improving fluency. AI was not used in any stage requiring content generation, data analysis, interpretation of results, model building, or scientific contribution. All scientific interpretations, analyses, and results are entirely the responsibility of the authors, and Artificial Intelligence is not liable.
Conflicts of Interest
The authors declare no conflicts of interest.
References
- Liao, S.H.; Widowati, R.; Tang, W. Social media, mobile payment, and mobile gaming for intentional and behavioral recommendations. Int. J. Hum.-Comput. Interact. 2025, 41, 2560–2578. [Google Scholar] [CrossRef]
- DataReportal. Digital 2025: Turkey. Available online: https://datareportal.com/reports/digital-2025-turkey (accessed on 3 March 2025).
- We Are Social. Digital 2025: Global Overview Report. 2025. Available online: https://wearesocial.com/wp-content/uploads/2025/02/GDR-2025-v2.pdf (accessed on 4 March 2025).
- Turkish Statistical Institute. Household Information Technologies (IT) Usage Survey. 2024. Available online: https://data.tuik.gov.tr/Bulten/Index?p=Hanehalki-BilisimTeknolojileri-(BT)-Kullanim-Arastirmasi-2024-53492 (accessed on 18 August 2025).
- Aydın, D.; Göncü, H.B. From childhood experiences to social media addiction: Unraveling the impact on adolescents. Children 2025, 12, 385. [Google Scholar] [CrossRef] [PubMed]
- Price, M.; Legrand, A.C.; Brier, Z.M.; van Stolk-Cooke, K.; Peck, K.; Dodds, P.S.; Danforth, C.M.; Adams, Z.W. Doomscrolling during COVID-19: The negative association between daily social and traditional media consumption and mental health symptoms during the COVID-19 pandemic. Psychol. Trauma 2022, 14, 1338. [Google Scholar] [CrossRef] [PubMed]
- Salari, N.; Zarei, H.; Hosseinian-Far, A.; Rasoulpoor, S.; Shohaimi, S.; Mohammadi, M. The global prevalence of social media addiction among university students: A systematic review and meta-analysis. J. Public Health 2025, 33, 223–236. [Google Scholar] [CrossRef]
- American Psychiatric Association. Diagnostic and Statistical Manual of Mental Disorders: DSM-5; American Psychiatric Association: Washington, DC, USA, 2022. [Google Scholar] [CrossRef]
- Al-Samarraie, H.; Bello, K.A.; Alzahrani, A.I.; Smith, A.P.; Emele, C. Young users’ social media addiction: Causes, consequences and preventions. Inf. Technol. People 2022, 35, 2314–2343. [Google Scholar] [CrossRef]
- Ji, Y.; Liu, S.; Xu, H.; Zhang, B. The causes, effects, and interventions of social media addiction. J. Educ. Humanit. Soc. Sci. 2023, 8, 897–903. [Google Scholar] [CrossRef]
- Zhang, K.; Li, P.; Zhao, Y.; Griffiths, M.D.; Wang, J.; Zhang, M.X. Effect of social media addiction on executive functioning among young adults: The mediating roles of emotional disturbance and sleep quality. Psychol. Res. Behav. Manag. 2023, 16, 1911–1920. [Google Scholar] [CrossRef]
- Arrivillaga, C.; Rey, L.; Extremera, N. A mediated path from emotional intelligence to problematic social media use in adolescents: The serial mediation of perceived stress and depressive symptoms. Addict. Behav. 2022, 124, 107095. [Google Scholar] [CrossRef]
- Saladino, V.; Verrastro, V.; Cannavò, M.; Calaresi, D.; Barberis, N. Emotion dysregulation and problematic social media use: The role of need fulfillment and fear of missing out. Curr. Psychol. 2024, 43, 22200–22211. [Google Scholar] [CrossRef]
- Cleofas, J.V. Social media disorder during community quarantine: A mixed methods study among rural young college students during the COVID-19 pandemic. Arch. Psychiatry Nurs. 2022, 40, 97–105. [Google Scholar] [CrossRef]
- Luo, T.; Qin, L.; Cheng, L.; Wang, S.; Zhu, Z.; Xu, J.; Chen, H.; Liu, Q.; Hu, M.; Tong, J.; et al. Determination of the cut-off point for the Bergen Social Media Addiction Scale (BSMAS): Diagnostic contribution of the six criteria of the components model of addiction for social media disorder. J. Behav. Addict. 2021, 10, 281–290. [Google Scholar] [CrossRef] [PubMed]
- Fournier, L.; Schimmenti, A.; Musetti, A.; Boursier, V.; Flayelle, M.; Cataldo, I.; Starcevic, V.; Billieux, J. Deconstructing the components model of addiction: An illustration through “addictive” use of social media. Addict. Behav. 2023, 143, 107694. [Google Scholar] [CrossRef] [PubMed]
- Sun, Y.; Zhang, Y. A review of theories and models applied in studies of social media addiction and implications for future research. Addict. Behav. 2021, 114, 106699. [Google Scholar] [CrossRef] [PubMed]
- Zhao, L. The impact of social media use types and social media addiction on subjective well-being of college students: A comparative analysis of addicted and non-addicted students. Comput. Hum. Behav. Rep. 2021, 4, 100122. [Google Scholar] [CrossRef]
- Keles, B.; McCrae, N.; Grealish, A. A systematic review: The influence of social media on depression, anxiety and psychological distress in adolescents. Int. J. Adolesc. Youth 2020, 25, 79–93. [Google Scholar] [CrossRef]
- Gansner, M.; Berson, C.; Javed, Z. Social media contagion of high-risk behaviors in youth. Pediatr. Clin. 2025, 72, 213–224. [Google Scholar] [CrossRef]
- Belen, H.; Yıldırım, M.; Korkmaz, Z.; Çiçek, İ.; Yıldırım, M.; Ünsal, F. The relationship between social media addiction and sleep quality: The impact of the virtual world on adolescents. J. Educ. Life 2023, 4, 844–856. [Google Scholar] [CrossRef]
- Quaglieri, A.; Biondi, S.; Roma, P.; Varchetta, M.; Fraschetti, A.; Burrai, J.; Lausi, G.; Martí-Vilar, M.; González-Sala, F.; Di Domenico, A. From emotional (Dys) regulation to internet addiction: A mediation model of problematic social media use among Italian young adults. J. Clin. Med. 2021, 11, 188. [Google Scholar] [CrossRef]
- Varchetta, M.; Tagliaferri, G.; Mari, E.; Quaglieri, A.; Cricenti, C.; Martí-Vilar, M. Cross-cultural examination of problematic internet use and associated psychological variables: A comparative study in Italy, Spain, Ecuador, and Peru. J. Clin. Med. 2024, 13, 3451. [Google Scholar] [CrossRef]
- Mari, E.; Biondi, S.; Varchetta, M.; Cricenti, C.; Fraschetti, A.; Pizzo, A.; Barchielli, B.; Roma, P.; Vilar, M.M.; Sala, F.G. Gender differences in internet addiction: A study on variables related to its possible development. Comput. Hum. Behav. Rep. 2023, 9, 100247. [Google Scholar] [CrossRef]
- Tagliaferri, G.; Martí-Vilar, M.; Frisari, F.V.; Quaglieri, A.; Mari, E.; Burrai, J.; Giannini, A.M.; Cricenti, C. Connected by boredom: A systematic review of the role of trait boredom in problematic technology use. Brain Sci. 2025, 15, 794. [Google Scholar] [CrossRef]
- Wang, J.; Wang, S. The emotional reinforcement mechanism of and phased intervention strategies for social media addiction. Behav. Sci. 2025, 15, 665. [Google Scholar] [CrossRef] [PubMed]
- Sneeden, J. Increasing Agency in Adolescent Social Media Use: An ACT-Based Intervention for Social Media Well-Being. Doctoral Dissertation, Widener University, Chester, PA, USA, 2024. Available online: https://www.proquest.com/docview/3020785143?pq-origsite=gscholar&fromopenview=true&sourcetype=Dissertations%20&%20Theses (accessed on 7 March 2025).
- Bayer, J.B.; Triệu, P.; Ellison, N.B. Social media elements, ecologies, and effects. Annu. Rev. Psychol. 2020, 71, 471–497. [Google Scholar] [CrossRef] [PubMed]
- Zhao, J.; Jia, T.; Wang, X.; Xiao, Y.; Wu, X. Risk factors associated with social media addiction: An exploratory study. Front. Psychol. 2022, 13, 837766. [Google Scholar] [CrossRef] [PubMed]
- Yee, N. The labor of fun: How video games blur the boundaries of work and play. Games Cult. 2006, 1, 68–71. [Google Scholar] [CrossRef]
- Kaba, İ. The research on the relationship between adolescents’ use of information technologies and their psychological needs in terms of Self-Determination Theory. Human. Pers. 2023, 5, 1258–1289. [Google Scholar] [CrossRef]
- Erkılıç, E. The Relationship Between Digital Game Addiction, Loneliness, and Self-Esteem Among Middle School Students, and an Examination of Digital Game Addiction in Terms of Various Demographics. Master’s Thesis, Bahçeşehir University, İstanbul, Türkiye, 2021. [Google Scholar]
- Arslan, C. A Comparison of Licensed Athletes and Sedentary Individuals in Terms of Digital Game Addiction: The Case of Ağrı Province. Master’s Thesis, Ağrı İbrahim Çeçen University, Ağrı, Türkiye, 2022. [Google Scholar]
- Koçoğlu, S. The Effect of University Students’ Digital Game Addiction on Their Communication Skills. Master’s Thesis, İnönü University, Malatya, Türkiye, 2021. [Google Scholar]
- Deci, E.L.; Ryan, R.M. The ‘what’ and ‘why’ of goal pursuits: Human needs and the self-determination of behavior. Psychol. Inq. 2000, 11, 227–268. [Google Scholar] [CrossRef]
- Uzun, M.S. An Investigation of the Relationship Between Middle School Students’ Psychological Needs at School and Their Level of School Attachment. Master’s Thesis, Karamanoğlu Mehmetbey University, Karaman, Türkiye, 2021. [Google Scholar]
- Vansteenkiste, M.; Ryan, R.M.; Soenens, B. Basic psychological need theory: Advancements, critical themes, and future directions. Motiv. Emot. 2020, 44, 1–31. [Google Scholar] [CrossRef]
- Lataster, J.; Reijnders, J.; Janssens, M.; Simons, M.; Peeters, S.; Jacobs, N. Basic psychological need satisfaction and well-being across age: A cross-sectional general population study among 1709 Dutch speaking adults. J. Happiness Stud. 2022, 23, 2259–2290. [Google Scholar] [CrossRef]
- Schutte, N.S.; Malouff, J.M. Thinking about the best possible self: A unique individual difference characteristic. Curr. Psychol. 2023, 42, 7336–7346. [Google Scholar] [CrossRef]
- Duchesne, S.; Ratelle, C.F.; Feng, B. Psychological need satisfaction and achievement goals: Exploring indirect effects of academic and social adaptation following the transition to secondary school. J. Early Adolesc. 2017, 37, 1280–1308. [Google Scholar] [CrossRef]
- Richards, D.K.; Schwebel, F.J.; Field, C.A.; Pearson, M.R.; Addictions Research Team. The associations of basic psychological need satisfaction and need frustration with cannabis-related outcomes in a multi-site sample of college students. J. Psychoact. Drugs 2024, 56, 177–186. [Google Scholar] [CrossRef]
- Ryan, R.M.; Deci, E.L. Intrinsic and extrinsic motivation from a selfdetermination theory perspective: Definitions, theory, practices, and future directions. Contemp. Educ. Psychol. 2020, 61, 101860. [Google Scholar] [CrossRef]
- Bozkurt, İ. An Investigation of the Relationship Between Social Media Addiction and Basic Psychological Needs: A Study on University Students. Master’s Thesis, Istanbul Gelisim University, Istanbul, Türkiye, 2021. [Google Scholar]
- Nigar, S. An Examination of Social Media Addiction in Terms of Attachment Styles, Emotion Regulation Difficulties, and Basic Psychological Needs. Master’s Thesis, Bolu Abant İzzet Baysal University, Bolu, Türkiye, 2023. [Google Scholar]
- Sözen, N. The Forming Role of Meeting Basic Psychological Needs in the Relationship Between Personality Traits and Social Media Addiction in Adults. Master’s Thesis, Istanbul Rumeli University, Istanbul, Türkiye, 2024. [Google Scholar]
- Fard, S.A.S.; Griffiths, M.D.; Mohseni, F.; Nabi Zadeh, S.; Ali Babaei, G. Basic psychological needs and psychological well-being: The mediating role of Instagram addiction. J. Technol. Behav. Sci. 2023, 9, 171–179. [Google Scholar] [CrossRef]
- Saeed, Q.; Zubair, A.; Mujeeb, A. Mediating role of fear of missing out in psychological needs satisfaction and social media engagement among university students. J. Behav. Sci. 2022, 32, 63–80. Available online: https://pu.edu.pk/images/journal/doap/PDF-FILES/4_V32-2-2022.pdf (accessed on 10 March 2025).
- Gugliandolo, M.C.; Costa, S.; Kuss, D.J.; Cuzzocrea, F.; Verrastro, V. Technological addiction in adolescents: The interplay between parenting and psychological basic needs. Int. J. Ment. Health Addict. 2020, 18, 1389–1402. [Google Scholar] [CrossRef]
- Ponnusamy, S.; Iranmanesh, M.; Foroughi, B.; Hyun, S.S. Drivers and outcomes of Instagram addiction: Psychological well-being as moderator. Comput. Hum. Behav. 2020, 107, 106294. [Google Scholar] [CrossRef]
- Chen, H.; Zhang, M.H. The relationship between basic psychological needs satisfaction and university students’ academic engagement: The mediating effect of emotional intelligence. Front. Psychol. 2022, 13, 917578. [Google Scholar] [CrossRef]
- Hohl, K.; Dolcos, S. Measuring cognitive flexibility: A brief review of neuropsychological, self-report, and neuroscientific approaches. Front. Hum. Neurosci. 2024, 18, 1331960. [Google Scholar] [CrossRef]
- Yu, X.; Zhao, X.; Hou, Y. Cognitive flexibility and entrepreneurial creativity: The chain mediating effect of entrepreneurial alertness and entrepreneurial self-efficacy. Front. Psychol. 2023, 14, 1292797. [Google Scholar] [CrossRef]
- Yildiz, M.; Eldeleklioglu, J. The relationship between decision-making and itolerance to uncertainty, cognitive flexibility and happiness. Eurasian J. Educ. Res. 2021, 91, 39–60. [Google Scholar] [CrossRef]
- Arán Filippetti, V.; Krumm, G. A hierarchical model of cognitive flexibility in children. Child Neuropsychol. 2020, 26, 770–800. [Google Scholar] [CrossRef] [PubMed]
- Gökçe, S.; Güner, P. Pathways from cognitive flexibility to academic achievement: Mediating roles of critical thinking disposition and mathematics anxiety. Curr. Psychol. 2024, 43, 18192–18206. [Google Scholar] [CrossRef]
- Verdejo-Garcia, A.; Clark, L.; Verdejo-Roman, J.; Albein-Urios, N.; Martinez-Gonzalez, J.M.; Gutierrez, B.; Soriano-Mas, C. Neural substrates of cognitive flexibility in cocaine and gambling addictions. Br. J. Psychiatry 2015, 207, 158–164. [Google Scholar] [CrossRef]
- İnal, Ö.; Serel Arslan, S. Investigating the effect of smartphone addiction on musculoskeletal system problems and cognitive flexibility in university students. Work 2021, 68, 107–113. [Google Scholar] [CrossRef]
- Güldal, Ş.; Kılıçoğlu, N.A.; Kasapoğlu, F. Psychological flexibility, coronavirus anxiety, humor and social media addiction during COVID-19 pandemic in Turkey. Int. J. Adv. Couns. 2022, 44, 220–242. [Google Scholar] [CrossRef]
- Yu, Y.; Yu, Y.; Lin, Y. Anxiety and depression aggravate impulsiveness: The mediating and moderating role of cognitive flexibility. Psychol. Health Med. 2020, 25, 25–36. [Google Scholar] [CrossRef]
- Corbo, I.; Troisi, G.; Marselli, G.; Casagrande, M. The role of cognitive flexibility on higher level executive functions in mild cognitive impairment and healthy older adults. BMC Psychol. 2024, 12, 317. [Google Scholar] [CrossRef]
- Kupis, L.B.; Uddin, L.Q. Developmental neuroimaging of cognitive flexibility: Update and future directions. Annu. Rev. Dev. Psychol. 2023, 5, 263–284. [Google Scholar] [CrossRef]
- Turan, S.; Çıray, R.O.; Tunçtürk, M.; Halac, E.; Bilgic, B.; Ağaç, N.; Ermiş, Ç. Social information processing and executive functions in male children and adolescents with internet gaming disorder. Child Psychiatry Hum. Dev. 2022, 55, 1063–1072. [Google Scholar] [CrossRef]
- He, Z.; Li, M. Executive function and social media addiction in female college students: The mediating role of affective state and stress. J. Genet. Psychol. 2022, 183, 279–293. [Google Scholar] [CrossRef] [PubMed]
- Gao, W.; Yan, X.; Chen, Y.; Yang, J.; Yuan, J. Situation covariation and goal adaptiveness? The promoting effect of cognitive flexibility on emotion regulation in depression. Emotion 2025, 25, 18–32. [Google Scholar] [CrossRef] [PubMed]
- Ioannidis, K.; Hook, R.; Goudriaan, A.E.; Vlies, S.; Fineberg, N.A.; Grant, J.E.; Chamberlain, S.R. Cognitive deficits in problematic internet use: Meta-analysis of 40 studies. Br. J. Psychiatry 2019, 215, 639–646. [Google Scholar] [CrossRef] [PubMed]
- Stepanyan, S.T.; Natsuaki, M.N.; Cheong, Y.; Hastings, P.D.; Zahn-Waxler, C.; Klimes-Dougan, B. Early pubertal maturation and externalizing behaviors: Examination of peer delinquency as mediator and cognitive flexibility as a moderator. J. Adolesc. 2020, 84, 45–55. [Google Scholar] [CrossRef]
- Menon, D. Updating ‘Stories’ on social media and its relationships to contextual age and narcissism: A tale of three platforms–WhatsApp, Instagram, and Facebook. Heliyon 2022, 8, e09412. [Google Scholar] [CrossRef]
- Avci, H.; Baams, L.; Kretschmer, T. A systematic review of social media use and adolescent identity development. Adolesc. Res. Rev. 2025, 10, 219–236. [Google Scholar] [CrossRef]
- Tei, S.; Fujino, J.; Murai, T. Navigating the self online. Front. Psychol. 2025, 16, 1499039. [Google Scholar] [CrossRef]
- Taşbaşı, İ.; Bakioğlu, F.; Korkmaz, O. Examining the mediating role of sensation seeking in the relationship between basic psychological needs and digital game addiction in adolescents. Kocaeli Univ. J. Educ. 2024, 7, 432–454. [Google Scholar] [CrossRef]
- Dursun, A.; Eraslan-Çapan, B. Ergenlerde dijital oyun bağimliliği ve psikolojik ihtiyaçlar. İnönü Univ. J. Educ. 2018, 19, 128–140. [Google Scholar] [CrossRef]
- Meng, Y.; Li, M.; He, J. Sensation seeking and social network addiction among college students: A moderated mediation model. Curr. Psychol. 2024, 43, 10979–10988. [Google Scholar] [CrossRef]
- 73; Tasman, D.R.; Aydoğmuş, M.E. The importance of basic psychological needs in relationship quality: A review on the basis of self-determination theory and main relationship categories. Nesne 2022, 10, 294–315. [Google Scholar] [CrossRef]
- West, M.; Rice, S.; Vella-Brodrick, D. Adolescent social media use through a self-determination theory lens: A systematic scoping review. Int. J. Environ. Res. Public Health 2024, 21, 862. [Google Scholar] [CrossRef]
- Annalakshmi, N.; Thasleema, N.; Pooja Sri, S. Sensation seeking and problematic use of technology among youth. Indian J. Ment. Health 2020, 7, 210–221. [Google Scholar] [CrossRef]
- Köksoy-Vayısoğlu, S.; Öncü, E.; Güven, Y. The frequency of gambling among university students and ıts relationships to their sensation-seeking behaviors. Addicta 2019, 6, 69–90. [Google Scholar] [CrossRef]
- Bányai, F.; Zsila, Á.; Király, O.; Maraz, A.; Elekes, Z.; Griffiths, M.D.; Andreassen, C.S.; Demetrovics, Z. Problematic social media use: Results from a large-scale nationally representative adolescent sample. PLoS ONE 2017, 12, e0169839. [Google Scholar] [CrossRef] [PubMed]
- Yue, H.; Zhang, X.; Cheng, X.; Liu, B.; Bao, H. Measurement invariance of the Bergen social media addiction scale across genders. Front. Psychol. 2022, 13, 879259. [Google Scholar] [CrossRef]
- Strang, N.M.; Chein, J.M.; Steinberg, L. The value of the dual systems model of adolescent risk-taking. Front. Hum. Neurosci. 2013, 7, 223. [Google Scholar] [CrossRef]
- Varchetta, M.; Tagliaferri, G.; Mari, E.; Quaglieri, A.; Cricenti, C.; Giannini, A.M.; Martí-Vilar, M. Exploring gender differences in ınternet addiction and psychological factors: A study in a Spanish sample. Brain Sci. 2024, 14, 1037. [Google Scholar] [CrossRef]
- García-Fernández, M.; Fuentes-Sánchez, N.; Escrig, M.A.; Eerola, T.; Pastor, M.C. Gender, emotion regulation, and cognitive flexibility as predictors of depression, anxiety, and affect in healthy adults. Curr. Psychol. 2025, 44, 5685–5694. [Google Scholar] [CrossRef]
- Wang, Z.L.; Song, K.R.; Zhou, N.; Potenza, M.N.; Zhang, J.T.; Dong, G.H. Gender-related differences in involvement of addiction brain networks in internet gaming disorder: Relationships with craving and emotional regulation. Prog. Neuro-Psychopharmacol. Biol. Psychiatry 2022, 118, 110574. [Google Scholar] [CrossRef]
- Zang, Z.; Dolcos, F.; Hohl, K.; Bogdan, P.C.; Dolcos, S. The role of sex differences in the link between emotion regulation and psychological well-being during a major mental health crisis. Behav. Sci. 2025, 15, 636. [Google Scholar] [CrossRef] [PubMed]
- Dong, G.H.; Potenza, M.N. Considering gender differences in the study and treatment of internet gaming disorder. J. Psychiatry Res. 2022, 153, 25–29. [Google Scholar] [CrossRef] [PubMed]
- Winds, K.; Aebi, M.; Plattner, B. Problematic internet use among adolescent male and female psychiatric inpatients: A gender perspective. Child Psychiatry Hum. Dev. 2024, 55, 497–509. [Google Scholar] [CrossRef] [PubMed]
- Aran-Ramspott, S.; Korres-Alonso, O.; Elexpuru-Albizuri, I.; Moro-Inchaurtieta, Á.; Bergillos-García, I. Young users of social media: A gender analysis. Front. Psychol. 2024, 15, 1375983. [Google Scholar] [CrossRef]
- Manago, A.M.; Walsh, A.S.; Barsigian, L.L. The contributions of gender identification and gender ideologies to the purposes of social media use in adolescence. Front. Psychol. 2023, 13, 1011951. [Google Scholar] [CrossRef]
- Şimşek, E.; Yılmaz, T.K. Systematic review of method and results of digital game addiction studies conducted in Turkey. Kastamonu Educ. J. 2020, 28, 1851–1866. [Google Scholar] [CrossRef]
- Andreassen, C.S.; Billieux, J.; Griffiths, M.D.; Kuss, D.J.; Demetrovics, Z.; Mazzoni, E.; Pallasen, S. The relationship between addictive use of social media and video games and symptoms of psychiatric disorders: A large-scale cross-sectional study. Psychol. Addict. Behav. 2016, 30, 252–262. [Google Scholar] [CrossRef]
- Demirci, İ. The adaptation of the Bergen Social Media Addiction Scale to Turkish and its evaluation of relationship with depression and anxiety symptoms. Anatol. J. Psychiatry 2019, 20, 15–22. [Google Scholar] [CrossRef]
- Kesici, Ş.; Üre, Ö.; Bozgeyikli, H.; Sünbül, A.M. Validity and reliability of the basic psychological needs scale. In Proceedings of the Book of Abstracts of the VIIth National Psychological Counseling and Guidance Congress, Malatya, Türkiye, 9–11 July 2023; p. 85. [Google Scholar]
- Stephenson, M.T.; Hoyle, R.H.; Palmgreen, P.; Slater, M.D. Brief measures of sensation seeking for screening and large-scale surveys. Drug Alcohol Depend. 2023, 72, 279–286. [Google Scholar] [CrossRef]
- Çelik, E. Psychometric properties of brief sensation seeking scale (BSSS-4) in a sample of Turkish adolescents. Sakarya Univ. J. Educ. 2015, 5, 42–51. [Google Scholar] [CrossRef]
- Martin, M.M.; Rubin, R.B. A new measure of cognitive flexibility. Psychol. Rep. 1995, 76, 623. [Google Scholar] [CrossRef]
- Çelikkaleli, Ö. Validity and reliability of the Cognitive Flexibility Scale. Educ. Sci. 2014, 39, 339–346. [Google Scholar] [CrossRef]
- Orakcı, Ş. Exploring the relationships between cognitive flexibility, learner autonomy, and reflective thinking. Think. Skills Creat. 2021, 41, 100838. [Google Scholar] [CrossRef]
- Tabachnick, B.G.; Fidell, L.S. The Use of Multivariate Statistics; Baloğlu, M., Ed.; Nobel: Ankara, Türkiye, 2015. [Google Scholar]
- Browne, M.W.; Cudeck, R. Alternative ways of assessing model fit. Sociol. Methods Res. 1992, 21, 230–258. [Google Scholar] [CrossRef]
- Hu, L.T.; Bentler, P.M. Fit indices in covariance structure modeling: Sensitivity to underparameterized model misspecification. Psychol. Methods 1998, 3, 424–453. [Google Scholar] [CrossRef]
- Hooper, D.; Coughlan, J.; Mullen, M. Evaluating model fit: A synthesis of the structural equation modelling literature. In Proceedings of the 7th European Conference on Research Methodology for Business and Management Studies, London, UK, 19–20 June 2008. [Google Scholar]
- Marsh, H.W.; Hau, K.T. Assessing goodness of fit: Is parsimony always desirable? J. Exp. Educ. 1996, 64, 364–390. [Google Scholar] [CrossRef]
- Kurker, F.; Surucu, A. Social media addiction mediates the relationship between basic psychological needs satisfaction and academic procrastination. Psychol. Sch. 2024, 61, 2701–2721. [Google Scholar] [CrossRef]
- Karaman, H.B.; Arslan, C. The mediating role of social media addiction and phubbing in basic psychological needs in relationships and relationship satisfaction. Front. Psychol. 2024, 15, 1291638. [Google Scholar] [CrossRef]
- Lin, S.; Mastrokoukou, S.; Longobardi, C. Social relationships and social media addiction among adolescents: Variable-centered and person-centered approaches. Comput. Hum. Behav. 2023, 147, 107840. [Google Scholar] [CrossRef]
- Sağar, M.E. Predictive role of cognitive flexibility and self-control on social media addiction in university students. Int. Educ. Stud. 2021, 14, 1–10. [Google Scholar] [CrossRef]
- Qayyum, S.A.; Sikandar, A.; Zahra, S.T. Mediating role of cognitive flexibility in the relationship between smartphone addiction and phubbing. Qlantic J. Soc. Sci. Humanit. 2024, 5, 198–212. [Google Scholar] [CrossRef]
- Çekiç, A.; Öz, T.A.; Yılmaz, Ü.; Yıldırım, A. The mediating role of cognitive flexibility in the relationship between social media addiction and mental well-being in young adults. Int. J. Prog. Educ. 2024, 20, 26–37. [Google Scholar] [CrossRef]
- Imran, M.; Akram, F.; Rabbani, A.; Kalim, M. Social media addiction and academic procrastination with mediating role of cognitive flexibility among university students. J. Asian Dev. Stud. 2025, 14, 1704–1712. [Google Scholar] [CrossRef]
- Tanhan, F.; Özok, H.İ.; Kaya, A.; Yıldırım, M. Mediating and moderating effects of cognitive flexibility in the relationship between social media addiction and phubbing. Curr. Psychol. 2024, 43, 192–203. [Google Scholar] [CrossRef]
- Wang, Q.; Chen, H.; Hu, W.; Zhao, F. Social networking sites addiction and depression among Chinese college students: The mediating role of cognitive flexibility and the moderating role of chronotype. Child. Youth Serv. Rev. 2023, 155, 107209. [Google Scholar] [CrossRef]
- Chaboki, S.A.; Belyad, M.R.; Kakavand, A.; Tajeri, B.; Zam, F. Developing a structural model of the relationship between sensation seeking and adolescent internet addiction: The mediating role of self-empowerment. Shenakht J. Psychol. Psychiatry 2021, 8, 75–84. [Google Scholar] [CrossRef]
- Cui, S.; Jiang, J.; Mu, L. The relationship between loneliness and the overuse of weChat among Chinese elderly: The chain mediation role of sensation seeking and fear of missing out. Psychol. Res. Behav. Manag. 2024, 17, 3067–3081. [Google Scholar] [CrossRef]
- Damirchi, E.S.; Pireinaladin, S.; Akbari, T.; Dargahi, S. The prediction of the student’s tendency to computer games based on the brain-behavioral functions, cognitive flexibility and sensation seeking. Arch. Psychiatry Psychother. 2020, 1, 70–76. [Google Scholar] [CrossRef]
- De, D.; El Jamal, M.; Aydemir, E.; Khera, A. Social media algorithms and teen addiction: Neurophysiological impact and ethical considerations. Cureus 2025, 17, e77145. [Google Scholar] [CrossRef]
- Yousef, A.M.F.; Alshamy, A.; Tlili, A.; Metwally, A.H.S. Demystifying the new dilemma of brain rot in the digital era: A review. Brain Sci. 2025, 15, 283. [Google Scholar] [CrossRef]
- Li, S.; Ren, P.; Chiu, M.M.; Wang, C.; Lei, H. The relationship between self-control and internet addiction among students: A meta-analysis. Front. Psychol. 2021, 12, 735755. [Google Scholar] [CrossRef]
Disclaimer/Publisher’s Note: The statements, opinions and data contained in all publications are solely those of the individual author(s) and contributor(s) and not of MDPI and/or the editor(s). MDPI and/or the editor(s) disclaim responsibility for any injury to people or property resulting from any ideas, methods, instructions or products referred to in the content. |
© 2025 by the authors. Licensee MDPI, Basel, Switzerland. This article is an open access article distributed under the terms and conditions of the Creative Commons Attribution (CC BY) license.




