Evaluating a Behavioural Theory-Based Board Game (S-S-LIBOG) Against Traditional Health Talk (HT) in Prostate Cancer Education: Findings from a Quasi-Experimental Study, Plus Introducing 17 Other S-S-LIBOGs †
Abstract
1. Introduction
2. Materials & Methods
2.1. Conceptual Framework
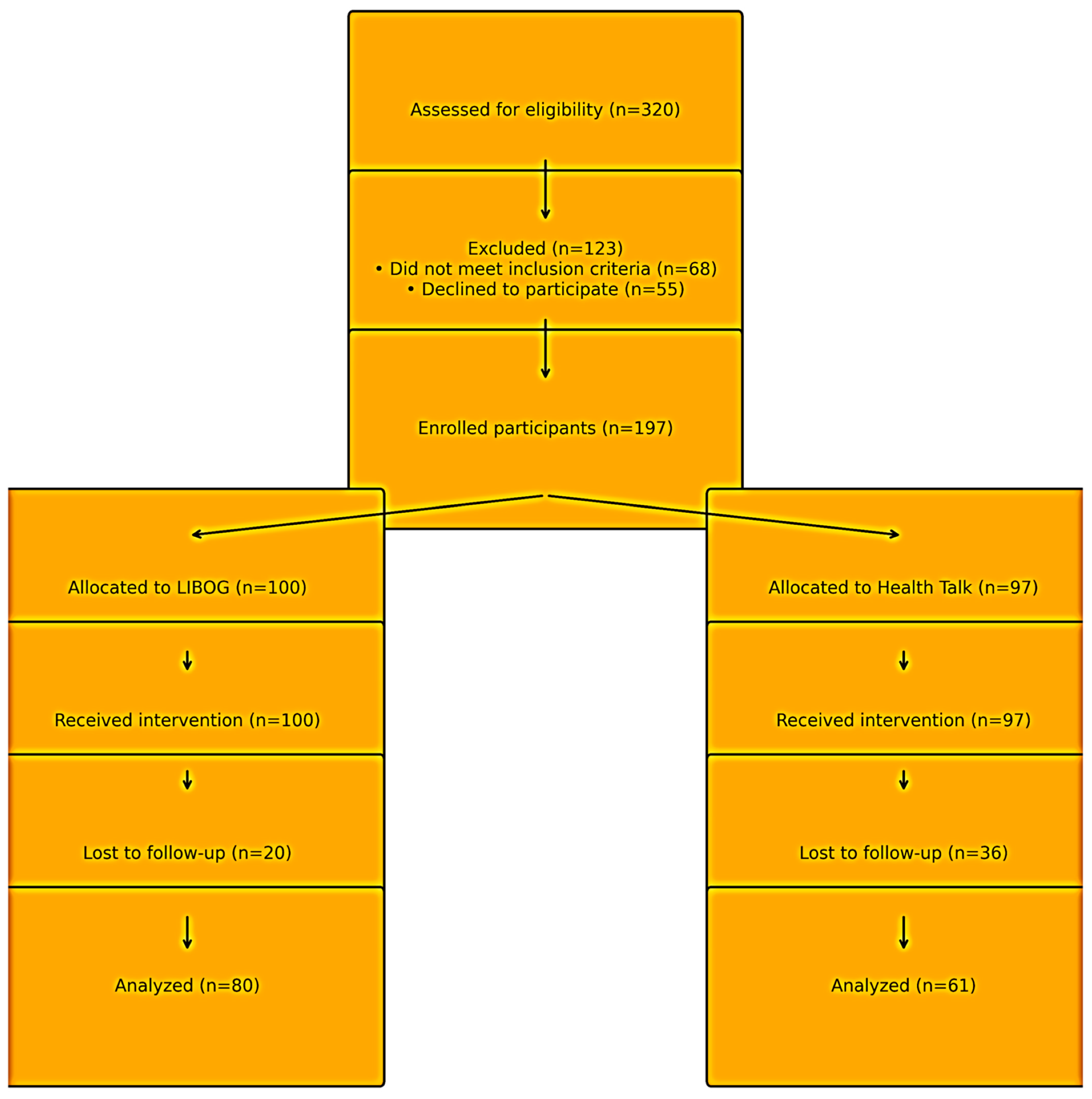
2.1.1. Study Design and Setting
2.1.2. Participants and Recruitment
2.1.3. Sample Size Determination
2.1.4. Intervention Arms
2.2. Data Collection and Instruments
2.2.1. Outcome Measures
2.2.2. Statistical Analysis
2.2.3. Ethical Considerations
3. Results
Sociodemographic Characteristics of Study Participants (Pre-Intervention)
4. Discussion
4.1. Brief Summary of Results
4.2. Alignment with Existing Evidence
4.3. Practical Implications for Ghana
4.4. Contributions to the Field
4.5. Limitations, Biases, and Applications
5. Conclusions
Supplementary Materials
Author Contributions
Funding
Institutional Review Board Statement
Informed Consent Statement
Data Availability Statement
Acknowledgments
Conflicts of Interest
Appendix A
| Demography and Biodata |
|---|
| Age (years) |
| Gender (Male/Female) |
| Ethnicity |
| Height (cm) |
| Weight (kg) |
| Body Mass Index (BMI) (auto-calculated) |
| Residence (Urban/Suburban/Rural) |
| Tobacco Use (Never/Former/Current) |
| Alcohol Use (Never/Occasionally/Regularly) |
| Family History of Prostate Cancer (Yes/No) |
| Family History of Breast Cancer (Yes/No) |
| Family History of Ovarian Cancer (Yes/No) |
| Family History of Bladder Cancer (Yes/No) |
| Family History of GIT Cancer (Yes/No) |
| Exercise Habits (Sedentary/Light/Moderate/Active) |
| Diet Type (Fatty/Vegetarian/Mixed) |
| Educational Level (Primary/Secondary/Tertiary/Postgraduate) |
| Occupation |
| Residence Description |
| Income Level (Low/Medium/High/Not Applicable) |
| KNOWLEDGE & ATTITUDE QUESTIONS (Likert 1–5) |
| Prostate cancer is a common health issue among men. |
| Regular screening can help in the early detection of prostate cancer. |
| Prostate-Specific Antigen (PSA) is a blood test used to screen for prostate cancer. |
| Individuals with a relative diagnosed as prostate cancer have a higher risk of contracting prostate cancer |
| Most prostate cancer patients may show no signs/symptoms early, so screening is advisable |
| Most prostate cancer patients would show clear signs/symptoms early, so screening is not advisable |
| Some men with prostate cancer may have urinary challenges |
| Prostate cancer affects young men rather than elderly |
| Prostate cancer affects mostly men 50 years and above |
| Prostate cancer is more common in Africans and African Americans than Whites |
| Prostate cancer is more common amongst Whites than Blacks |
| Frequently recurring low back pain might indicate prostate cancer |
| Older people over 80 years don’t need prostate cancer screening tests |
| Some prostate cancer treatments complicate urinary continence in men |
| Some prostate cancer treatments affect sexual abilities in men |
| Some prostate cancer treatments restrict driving ability |
| Some men might die from prostate cancer, while others would not |
| An abnormal PSA test result absolutely indicates prostate cancer |
| Prostate cancer might be detected despite normal PSA |
| Prostate cancer might progress slowly in some men |
| Prostate cancer is best treated when diagnosed early |
| There is hope for prevention, control and treatment of prostate cancer if detected early |
| PSSUQ: Post-Study System Usability Questionnaire (Likert 1–5) |
| The game was easy to play. |
| I felt comfortable navigating the game controls. |
| I could complete my objectives quickly in the game. |
| The game was engaging and kept my interest. |
| I am satisfied with my overall experience in the game. |
| I would recommend this game to others. |
| The game’s tutorials or instructions were helpful. |
| I didn’t need help to progress in the game. |
| The game provided clear feedback on my performance. |
| I found the game’s storyline engaging and clear. |
| The graphics and visuals enhanced my gaming experience. |
| I felt the game mechanics were intuitive. |
| The game met my expectations for entertainment. |
| The game was educative. |
| Overall, I have a positive impression of the game. |
| I would play this game again in the future. |
| Suggestions for Improvement (open-ended) |
References
- Laryea, D.O.; Awuah, B.; A Amoako, Y.; Osei-Bonsu, E.; Dogbe, J.; Larsen-Reindorf, R.; Ansong, D.; Yeboah-Awudzi, K.; Oppong, J.K.; O Konney, T.; et al. Cancer incidence in Ghana, 2012: Evidence from a population-based cancer registry. BMC Cancer 2014, 14, 362. [Google Scholar] [CrossRef]
- Ferlay, J.; Soerjomataram, I.; Dikshit, R.; Eser, S.; Mathers, C.; Rebelo, M.; Parkin, D.M.; Forman, D.; Bray, F. Cancer incidence and mortality worldwide: Sources, methods and major patterns in GLOBOCAN 2012. Int. J. Cancer 2015, 136, E359–E386. [Google Scholar] [CrossRef]
- Zhang, W.; Cao, G.; Wu, F.; Wang, Y.; Liu, Z.; Hu, H.; Xu, K. Global Burden of Prostate Cancer and Association with Socioeconomic Status, 1990–2019: A Systematic Analysis from the Global Burden of Disease Study. J. Epidemiology Glob. Heal. 2023, 13, 407–421. [Google Scholar] [CrossRef]
- Adeloye, D.; David, R.A.; Aderemi, A.V.; Iseolorunkanmi, A.; Oyedokun, A.; Iweala, E.E.J.; Omoregbe, N.; Ayo, C.K. An Estimate of the Incidence of Prostate Cancer in Africa: A Systematic Review and Meta-Analysis. PLoS ONE 2016, 11, e0153496. [Google Scholar] [CrossRef]
- Odedina, F.T.; Ogunbiyi, J.O.; Ukoli, F.A.M. Roots of prostate cancer in African-American men. J. Natl. Med. Assoc. 2006, 98, 539–543. [Google Scholar]
- Odedina, F.T.; Dagne, G.; LaRose-Pierre, M.; Scrivens, J.; Emanuel, F.; Adams, A.; Pressey, S.; Odedina, O. Within-Group Differences Between Native-Born and Foreign-Born Black Men on Prostate Cancer Risk Reduction and Early Detection Practices. J. Immigr. Minor. Health 2011, 13, 996–1004. [Google Scholar] [CrossRef]
- Odedina, F.T.; Scrivens, J.; Emanuel, A.; LaRose-Pierre, M.; Brown, J.; Nash, R. A focus group study of factors influencing African-American men’s prostate cancer screening behavior. J. Natl. Med. Assoc. 2004, 96, 780–788. [Google Scholar]
- Necku, J.G.; Anaba, E.A.; Abuosi, A.A. Prostate cancer awareness and attitude toward early detection among male soldiers in Ghana: A cross-sectional study. Afr. J. Urol. 2019, 25, 1–6. [Google Scholar] [CrossRef]
- Perdana, N.R.; Mochtar, C.A.; Umbas, R.; Hamid, A.R.A. The Risk Factors of Prostate Cancer and Its Prevention: A Literature Review. Acta Med. Indones. 2016, 48, 228–238. [Google Scholar]
- Walsh-Childers, K.; Odedina, F.; Poitier, A.; Kaninjing, E.; Taylor, G. Choosing Channels, Sources, and Content for Communicating Prostate Cancer Information to Black Men: A Systematic Review of the Literature. Am. J. Men’s Health 2018, 12, 1728–1745. [Google Scholar] [CrossRef]
- Odedina, F.; Oluwayemisi, A.O.; Pressey, S.; Gaddy, S.; Egensteiner, E.; Ojewale, E.O.; Moline, O.M.; Martin, C.M. Development and assessment of an evidence-based prostate cancer intervention programme for black men: The W.O.R.D. on prostate cancer video. eCancer 2014, 8, 460. [Google Scholar] [CrossRef]
- Boafo, I.M.; Tetteh, P.M.; Hiadzi, R.A. Exploring prostate cancer screening among men in Accra using the health belief model. Ghana Med. J. 2023, 57, 226–233. [Google Scholar] [CrossRef]
- Agyemang, R.O.; Bannor, R.; Osei-Yeboah, R.; Okyere, P. A call to intensify prostate cancer education and screening in Africa: A case study of Ghana. Int. J. Health Promot. Educ. 2024, 62, 367–380. [Google Scholar] [CrossRef]
- Nyakotey-Obu, R. Review of Prostate Cancer in Ghana. East Afr. Sch. J. Med. Sci. 2020, 3, 6–10. [Google Scholar] [CrossRef]
- Farazi, P.A.; Siahpush, M.; Maloney, S.; Dinkel, D.; Michalek, A.; John, R.; Oluwole, O. Awareness and Attitudes of Nigerian Men Living in Abuja on Prostate Cancer and Screening. J. Cancer Educ. 2018, 34, 1107–1111. [Google Scholar] [CrossRef]
- Oladimeji, O.; Bidemi, Y.O.; Olufisayo, J.-A.Y.; Sola, A.O. Prostate Cancer Awareness, Knowledge, and Screening Practices among Older Men in Oyo State, Nigeria. Int. Q. Community Health Educ. 2010, 30, 271–286. [Google Scholar] [CrossRef]
- Wray, R.J.; Vijaykumar, S.; Jupka, K.; Zellin, S.; Shahid, M. Addressing the Challenge of Informed Decision Making in Prostate Cancer Community Outreach to African American Men. Am. J. Men’s Health 2011, 5, 508–516. [Google Scholar] [CrossRef]
- Kaskowitz, S.R., III; Nakaji, M.C.; Clark, K.L.; Gunsauls, D.C.; Sadler, G.R. Bringing prostate cancer education to deaf men. Cancer Detect. Prev. 2006, 30, 439–448. [Google Scholar] [CrossRef]
- Jackson, D.D.; Owens, O.L.; Friedman, D.B.; Hebert, J.R. An Intergenerational Approach to Prostate Cancer Education: Findings from a Pilot Project in the Southeastern USA. J. Cancer Educ. 2014, 29, 649–656. [Google Scholar] [CrossRef]
- Cosma, G.; Brown, D.; Shopland, N.; Battersby, S.; Seymour-Smith, S.; Archer, M.; Khan, M.; Pockley, A.G. PROCEE: A PROstate Cancer Evaluation and Education serious game for African Caribbean men. J. Assist. Technol. 2016, 10, 199–210. [Google Scholar] [CrossRef]
- Mallick, A.; Waheed, S. Learning Urogenital Diseases in Oddity (LUDO)—A gamification-based innovation for learning urogenital diseases in emergency medicine. Int. J. Emerg. Med. 2024, 17, 1–5. [Google Scholar] [CrossRef]
- Obeng, F.; Boateng, M.O. Evaluating the Effectiveness of a Socio-Ecological Model-Based Snake-and-Ladder Board Game Versus Traditional Educational Methods in Prostate Cancer Awareness: A Study of Southeastern Ghana. 2024. Available online: https://www.researchgate.net/publication/382708683_Evaluating_the_Effectiveness_of_a_Socio-Ecological_Model-Based_Snake-and-Ladder_Board_Game_Versus_Traditional_Educational_Methods_in_Prostate_Cancer_Awareness_and_Education_A_study_in_Southeastern_Gha?channel=doi&linkId=66aa60cfde060e4c7e6d46f9&showFulltext=true (accessed on 19 October 2025).
- Wanyama, J.N.; Castelnuovo, B.; Robertson, G.; Newell, K.; Sempa, J.; Kambugu, A.; Manabe, Y.; Colebunders, R. A Randomized Controlled Trial to Evaluate the Effectiveness of a Board Game on Patients’ Knowledge Uptake of HIV and Sexually Transmitted Diseases at the Infectious Diseases Institute, Kampala, Uganda. JAIDS 2012, 59, 253–258. [Google Scholar] [CrossRef]
- Boateng, M.A.; Agyei-Baffour, E.; Angel, S.; Asare, O.; Prempeh, B.; Enemark, U. Co-creation and prototyping of an intervention focusing on health literacy in management of malaria at community-level in Ghana. Res. Involv. Engagem. 2021, 7, 1–16. [Google Scholar] [CrossRef]
- Asare, B.Y.-A.; Ackumey, M.M. Awareness and knowledge about prostate cancer among male teachers in the Sunyani Municipality, Ghana. Afr. Health Sci. 2021, 21, 655–662. [Google Scholar] [CrossRef]
- Hu, H.; Lai, X.; Yan, L. Improving Nursing Students’ COVID-19 Knowledge Using a Serious Game. CIN: Comput. Inform. Nurs. 2021, 40, 285–289. [Google Scholar] [CrossRef]
- Bandura, A. Social-Learning Theory of Identificatory Processes. In Handbook of Socialization Theory and Research; Goslin, D.A., Ed.; Rand McNally & Company: Chicago, IL, USA, 1969; pp. 213–262. [Google Scholar]
- McLeroy, K.R.; Bibeau, D.; Steckler, A.; Glanz, K. An Ecological Perspective on Health Promotion Programs. Health Educ. Q. 1988, 15, 351–377. [Google Scholar] [CrossRef]
- Sallis, J.F.; Owen, N.; Fisher, E.B. Ecological Models of Health Behavior. In Health Behavior and Health Education: Theory, Research, and Practice; Glanz, K., Rimer, B.K., Viswanath, K., Eds.; Jossey-Bass: Hoboken, NJ, USA, 2016; pp. 462–484. [Google Scholar]
- Culp, M.B.; Soerjomataram, I.; Efstathiou, J.A.; Bray, F.; Jemal, A. Recent Global Patterns in Prostate Cancer Incidence and Mortality Rates. Eur. Urol. 2020, 77, 38–52. [Google Scholar] [CrossRef]
- Fleiss, J.L.; Levin, B.; Paik, M.C. Statistical Methods for Rates and Proportions, 3rd ed.; Wiley-Interscience: Hoboken, NJ, USA, 2003. [Google Scholar]
- Kitsaras, G.; Gomez, J.; Hogan, R.; Ryan, M. Evaluation of a digital oral health intervention (Know Your OQ™) to enhance knowledge, attitudes and practices related to oral health. BDJ Open 2023, 9, 40. [Google Scholar] [CrossRef]
- Bandura, A. Social Foundations of Thought and Action: A Social Cognitive Theory; Prentice-Hall: Upper Saddle River, NJ, USA, 1986. [Google Scholar]






| Variable | Category | LIBOG (n = 80) | Health Talk (n = 61) | Total (n = 141) |
|---|---|---|---|---|
| Age group | ≤30 years | 28 (35.0%) | 20 (32.8%) | 48 (34.0%) |
| 31–50 years | 40 (50.0%) | 26 (42.6%) | 66 (46.8%) | |
| ≥51 years | 12 (15.0%) | 15 (24.6%) | 27 (19.1%) | |
| Gender | Male | 54 (67.5%) | 37 (60.7%) | 91 (64.5%) |
| Female | 26 (32.5%) | 24 (39.3%) | 50 (35.5%) | |
| Education | Tertiary | 66 (82.5%) | 49 (80.3%) | 115 (81.7%) |
| Secondary/Primary | 14 (17.5%) | 12 (19.7%) | 26 (18.3%) | |
| Residence | Urban | 38 (47.5%) | 27 (44.3%) | 65 (46.2%) |
| Rural | 22 (27.5%) | 20 (32.8%) | 42 (29.9%) | |
| Suburban | 20 (25.0%) | 14 (23.0%) | 34 (23.9%) |
| Variable | Subgroup | Good Knowledge % | Poor Knowledge % | Good Attitude % | Poor Attitude % | Good Perception % | Poor Perception % |
|---|---|---|---|---|---|---|---|
| Age | Young | 49.32 | 45.21 | 60.27 | 23.29 | 42.47 | 46.58 |
| Age | Middle | 54.78 | 39.13 | 50.43 | 32.17 | 39.13 | 42.61 |
| Age | Old | 33.33 | 55.56 | 55.56 | 44.44 | 44.44 | 55.56 |
| Gender | Female | 62.07 | 34.48 | 51.72 | 25.86 | 48.28 | 43.1 |
| Gender | Male | 51.97 | 40.16 | 60.63 | 24.41 | 40.94 | 48.82 |
| Gender | Other | 0 | 100 | 0 | 100 | 0 | 8.33 |
| Education | Primary | 16.67 | 66.67 | 33.33 | 66.67 | 33.33 | 66.67 |
| Education | Secondary | 21.05 | 73.68 | 26.32 | 73.68 | 5.26 | 31.58 |
| Education | Tertiary | 55.9 | 38.51 | 58.39 | 22.36 | 45.96 | 44.1 |
| Education | Postgraduate | 63.64 | 27.27 | 54.55 | 36.36 | 27.27 | 63.64 |
| Ethnicity | Akan | 58.49 | 35.85 | 64.15 | 18.87 | 41.51 | 49.06 |
| Ethnicity | Ga | 61.54 | 38.46 | 38.46 | 23.08 | 38.46 | 53.85 |
| Ethnicity | Ewe | 47.56 | 45.12 | 57.32 | 30.49 | 43.9 | 46.34 |
| Ethnicity | Northern Ghanaian | 59.26 | 33.33 | 62.96 | 18.52 | 44.44 | 40.74 |
| Ethnicity | Guan | 66.67 | 33.33 | 66.67 | 0 | 100 | 0 |
| Ethnicity | Other | 31.58 | 63.16 | 10.53 | 78.95 | 10.53 | 31.58 |
| Residence | Urban | 65.93 | 30.77 | 60.44 | 20.88 | 43.96 | 42.86 |
| Residence | Suburban | 38.3 | 51.06 | 42.55 | 51.06 | 31.91 | 40.43 |
| Residence | Rural | 40.68 | 52.54 | 54.24 | 25.42 | 42.37 | 50.85 |
| Tobacco | Never | 54.64 | 38.8 | 57.92 | 24.59 | 42.62 | 47.54 |
| Tobacco | Former User | 15.38 | 84.62 | 7.69 | 92.31 | 7.69 | 7.69 |
| Tobacco | Current User | 0 | 100 | 0 | 100 | 100 | 0 |
| Alcohol | Never | 56.93 | 37.23 | 56.93 | 25.55 | 40.15 | 48.91 |
| Alcohol | Former User | 51.06 | 40.43 | 59.57 | 23.4 | 51.06 | 42.55 |
| Alcohol | Current User | 0 | 100 | 7.69 | 92.31 | 7.69 | 7.69 |
| Family History PCa | Yes | 44.44 | 44.44 | 44.44 | 44.44 | 33.33 | 22.22 |
| Family History PCa | No | 52.13 | 42.02 | 54.79 | 28.72 | 40.96 | 45.74 |
| Family History BRCa | Yes | 35.29 | 58.82 | 35.29 | 41.18 | 35.29 | 29.41 |
| Family History BRCa | No | 53.33 | 40.56 | 56.11 | 28.33 | 41.11 | 46.11 |
| Family History OVCa | Yes | 0 | 100 | 0 | 100 | 0 | 0 |
| Family History OVCa | No | 53.13 | 40.63 | 55.73 | 27.6 | 41.67 | 45.83 |
| Family History BLCa | Yes | 11.11 | 88.89 | 0 | 100 | 0 | 22.22 |
| Family History BLCa | No | 53.72 | 39.89 | 56.91 | 26.06 | 42.55 | 45.74 |
| Family History GIT Ca | Yes | 16.67 | 83.33 | 16.67 | 66.67 | 16.67 | 33.33 |
| Family History GIT Ca | No | 52.63 | 41.05 | 55.26 | 28.42 | 41.58 | 44.74 |
| Exercise | Sedentary | 43.86 | 47.37 | 56.14 | 33.33 | 36.84 | 49.12 |
| Exercise | Light | 60 | 32.5 | 61.25 | 18.75 | 45 | 45 |
| Exercise | Moderate | 61.54 | 35.9 | 48.72 | 28.21 | 46.15 | 51.28 |
| Exercise | Active | 23.81 | 76.19 | 33.33 | 61.9 | 23.81 | 19.05 |
| Diet | Fatty | 66.67 | 33.33 | 66.67 | 0 | 0 | 100 |
| Diet | Vegetarian | 18.75 | 81.25 | 25 | 75 | 25 | 6.25 |
| Diet | Mixed | 54.49 | 38.76 | 56.74 | 25.84 | 42.7 | 47.19 |
| Outcome | Predictor | AOR | 95% CI | p-Value |
|---|---|---|---|---|
| Knowledge | Exercise (regular vs. none) | 1.45 | 1.06–1.98 | 0.021 |
| Attitudes | Male gender | 2.56 | 1.30–5.01 | 0.006 |
| Higher income | 1.34 | 1.01–1.77 | 0.040 | |
| Exercise (regular vs. none) | 1.58 | 1.15–2.17 | 0.005 | |
| Perceptions | Male gender | 16.84 | 4.92–57.63 | <0.001 |
| Outcome | Group | Pre (%) | Post (%) | p-Value |
| Knowledge | LIBOG | 35.0 | 60.0 | 0.004 |
| Health Talk | 35.0 | 62.3 | 0.002 | |
| Attitudes | LIBOG | 51.2 | 74.7 | 0.006 |
| Health Talk | 56.8 | 63.6 | 0.145 (NS) | |
| Perceptions | LIBOG | 40.3 | 61.9 | <0.001 |
| Health Talk | 42.1 | 48.9 | 0.118 |
| KAP Domain | Wilcoxon W | p-Value | n (Pairs) | Conclusion |
|---|---|---|---|---|
| Good Knowledge | 18.0 | 0.6523 | 9 | Not significant |
| Positive Attitude | 5.0 | 0.0781 | 8 | Not significant |
| Positive Perception | 12.0 | 0.4609 | 8 | Not significant |
Disclaimer/Publisher’s Note: The statements, opinions and data contained in all publications are solely those of the individual author(s) and contributor(s) and not of MDPI and/or the editor(s). MDPI and/or the editor(s) disclaim responsibility for any injury to people or property resulting from any ideas, methods, instructions or products referred to in the content. |
© 2025 by the authors. Licensee MDPI, Basel, Switzerland. This article is an open access article distributed under the terms and conditions of the Creative Commons Attribution (CC BY) license (https://creativecommons.org/licenses/by/4.0/).
Share and Cite
Obeng, F.; Fadil, M.; Adamu, A.F.; Dadee-Seshie, D.S.; Okai, E.N.; Agbeteti, G.; Boakye, S.A.; Kpankyaano, B.; Zikpi, E.K.; Boadu, A.W.; et al. Evaluating a Behavioural Theory-Based Board Game (S-S-LIBOG) Against Traditional Health Talk (HT) in Prostate Cancer Education: Findings from a Quasi-Experimental Study, Plus Introducing 17 Other S-S-LIBOGs. Healthcare 2025, 13, 3135. https://doi.org/10.3390/healthcare13233135
Obeng F, Fadil M, Adamu AF, Dadee-Seshie DS, Okai EN, Agbeteti G, Boakye SA, Kpankyaano B, Zikpi EK, Boadu AW, et al. Evaluating a Behavioural Theory-Based Board Game (S-S-LIBOG) Against Traditional Health Talk (HT) in Prostate Cancer Education: Findings from a Quasi-Experimental Study, Plus Introducing 17 Other S-S-LIBOGs. Healthcare. 2025; 13(23):3135. https://doi.org/10.3390/healthcare13233135
Chicago/Turabian StyleObeng, Frank, Mohammed Fadil, Aishah Fadila Adamu, Daniel Senanu Dadee-Seshie, Eric Nii Okai, Godson Agbeteti, Sylvester Appiah Boakye, Banabas Kpankyaano, Evans Kwaku Zikpi, Appiateng Wofa Boadu, and et al. 2025. "Evaluating a Behavioural Theory-Based Board Game (S-S-LIBOG) Against Traditional Health Talk (HT) in Prostate Cancer Education: Findings from a Quasi-Experimental Study, Plus Introducing 17 Other S-S-LIBOGs" Healthcare 13, no. 23: 3135. https://doi.org/10.3390/healthcare13233135
APA StyleObeng, F., Fadil, M., Adamu, A. F., Dadee-Seshie, D. S., Okai, E. N., Agbeteti, G., Boakye, S. A., Kpankyaano, B., Zikpi, E. K., Boadu, A. W., Okai, J. N. A., Owiafe, S., & Boateng, M. O. (2025). Evaluating a Behavioural Theory-Based Board Game (S-S-LIBOG) Against Traditional Health Talk (HT) in Prostate Cancer Education: Findings from a Quasi-Experimental Study, Plus Introducing 17 Other S-S-LIBOGs. Healthcare, 13(23), 3135. https://doi.org/10.3390/healthcare13233135

