From Vulnerability to Hope: Experiences with COVID-19 over Time in Rural America
Abstract
1. Introduction
COVID-19 Reactions
2. Materials and Methods
2.1. Study Context
2.2. Current Study
2.3. Participants
2.4. Data Management and Analytic Approach
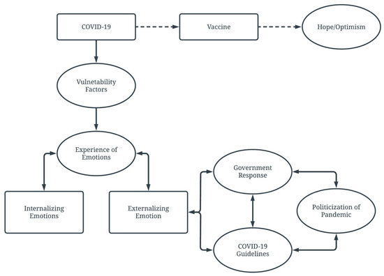
3. Results
3.1. Theme 1: Vulnerability Factors
Some of my anxiety has to do with things only tangentially related to COVID-19[sic]. e.g., my responsibilities in an organization changed because of the need to provide virtual rather than in person events. Family live very far away and travel limitations have made it impossible to visit. On a very positive note, some activities through church have been deeper and more fulfilling because of the virtual formal.
3.2. Theme 2: Experience of Emotions
3.2.1. Sub-Theme 1
As an essential worker who works closely with an extremely vulnerable population, the past year has been very stressful. I have had great concern for my safety and the safety of our staff. We’ve all been exposed to COVID [sic], numerous times. At times, the stress is overwhelming.
3.2.2. Sub-Theme 2
People that I thought I knew and were friends with (including a couple of family members) turned on me, insulted me and my intelligence, criticized me for refusal to adopt their conspiracy theories, anti-vaccination, COVID hoax theories. People in our church, with a few exceptions, treat us like 2nd class citizens for wearing masks, self-isolation etc.(T2, “Robert,” 74m)
My reactions and feelings have changed over time. Early in the pandemic I developed anxiety issues. The anxiety has dissipated. I continue to feel angry at others in public because of the lack of precautions being taken…There are 22 dead from COVID in my world. I truly believe this could have been prevented. This is what angers me the most.(“Lydia,” 54f)
3.3. Theme 3: Government Response
“South Dakota has handled COVID-19 worse than virtually any state. We probably have more than a thousand extra deaths because of the deplorable refusal to issue meaningful public health measures. The state engaged in dangerous anti-science policies, while trying to falsely portray themselves as doing a good job.”
3.4. Theme 4: COVID-19 Guidelines
There are so many conflicting professional recommendations that it’s getting confusing to know what guidelines we should be following. Recommendations for city areas vs. rural areas are completely different but yet we are being lumped together.
I don’t know what to think. Between mass media and politics, they have confused this nation because no one knows what is true and no one knows how to to[sic] tell the truth to the people. We deserve better than mass hysteria. I have watched my friends suffer from anxiety issues for a year. All because of not getting straight answers about a vaccine that was hurriedly put together and not tested before putting it out to the public.
3.5. Theme 5: Politicization of Pandemic
Just that a lack of science literacy and/or health literacy can be deadly for a society. As much as we blame political leadership (and we should continue to highlight those failings as well) we also need to keep in mind that the reason they were ‘believable’ in some of their misinformation was because many individuals did not have the media literacy or health literacy to locate and identify viable information. We can continue to improve upon this by incorporating it more into curriculum, but we need some sort of community program to reach the vast majority of adults over 18 that have not and will not be attending a university.
3.6. Theme 6: Hope
I have been fully vaccinated for about 2 months now. Since being fully vaccinated, I have noticed that I feel a lot more comfortable, and my mental/physical health have improved since the peak of the pandemic… Just this week was the first time I didn’t feel anxious while being around someone outside of my circle who was not masked.(“Mandy” 29f)
“Extremely anxious this time last year-followed our protocol of using hand sanitizer, daily temperatures, and masks. Limiting time in grocery stores, no social contact with family members. Since receiving both vaccines, and my COVID test Neg.[sic] I have a lot of my anxiety disappearing, feeling a lot more free.”
4. Discussion
4.1. Limitations
4.2. Implications
5. Conclusions
Author Contributions
Funding
Institutional Review Board Statement
Informed Consent Statement
Data Availability Statement
Conflicts of Interest
References
- Cromartie, J. Nonmetro Population Change Has Remained Near Zero in Recent Years; Economic Research Service: U.S. Department of Agriculture: Washington, DC, USA, 2020. [Google Scholar]
- State Fact Sheets: South Dakota; U.S. Department of Agriculture, Economic Research Service: Washington, DC, USA, 2025.
- South Dakota-QuickFacts. Census Bureau QuickFacts. 2019. Available online: https://www.census.gov/quickfacts/fact/table/SD (accessed on 18 October 2021).
- Lutfiyya, M.N.; McCullough, J.E.; Haller, I.V.; Waring, S.C.; Bianco, J.A.; Lipsky, M.S. Rurality as a root or fundamental social determinant of health. Dis.-Mon. DM 2012, 58, 620–628. [Google Scholar] [CrossRef]
- Mueller, J.T.; McConnell, K.; Burow, P.B.; Pofahl, K.; Merdjanoff, A.A.; Farrell, J. Impacts of the COVID-19 pandemic on rural America. Proc. Natl. Acad. Sci. USA 2021, 118, 2019378118. [Google Scholar] [CrossRef] [PubMed]
- Centers for Disease Control; Prevention (U.S.) David J. Sencer CDC Museum. CDC Museum COVID-19 Timeline. Available online: https://www.cdc.gov/museum/timeline/covid19.html (accessed on 4 September 2021).
- Weber, L. COVID is killing rural Americans at twice the rate of urbanites. Kaiser Health News, 7 October 2021. [Google Scholar]
- Dobis, E.A.; McGranahan, D. Rural Death Rates from COVID-19 Surpassed Urban Death Rates in Early September 2020; U.S. Department of Agriculture, Economic Research Service: Washington, DC, USA, 2021. [Google Scholar]
- Ullrich, F.; Mueller, K. COVID-19 Cases and Vaccination Rates. 2021. Available online: https://rupri.public-health.uiowa.edu/publications/policybriefs/2021/COVID%20Vaccinations%20and%20Cases.pdf (accessed on 14 December 2021).
- Howard, J. All 50 States Now Have Expanded or Will Expand COVID Vaccine Eligibility to Everyone 16 and Up. 30 March 2021. Available online: https://www.cnn.com/2021/03/30/health/states-covid-19-vaccine-eligibility-bn (accessed on 26 August 2021).
- Timeline: WHO’s COVID-19 Response. World Health Organization (WHO): Geneva, Switzerland. Available online: https://www.who.int/emergencies/diseases/novel-coronavirus-2019/interactive-timeline (accessed on 4 September 2021).
- Kim, E.; Shepherd, M.E.; Clinton, J.D. The effect of big-city news on rural America during the COVID-19 pandemic. Proc. Natl. Acad. Sci. USA 2020, 117, 22009–22014. [Google Scholar] [CrossRef]
- Albrecht, D.E. COVID-19 in Rural America: Impacts of Politics and Disadvantage*. Rural Sociol. 2022, 87, 94–118. [Google Scholar] [CrossRef] [PubMed]
- Lopez, G. Why North and South Dakota are Suffering the Worst COVID-19 Epidemics in the US; VOX: Washington, DC, USA, 2020. [Google Scholar]
- Silverstein, J. 42 States Now Have Stay-at-Home Orders for Coronavirus. These Are the 8 That Don’t. 6 April 2020. Available online: https://www.cbsnews.com/news/stay-at-home-orders-states/ (accessed on 3 August 2021).
- South Dakota Coronavirus Vaccination Progress. USAFacts. Available online: https://usafacts.org/visualizations/covid-vaccine-tracker-states/state/south-dakota/ (accessed on 15 September 2021).
- Cullen, W.; Gulati, G.; Kelly, B.D. Mental health in the COVID-19 pandemic. QJM Int. J. Med. 2020, 113, 311–312. [Google Scholar] [CrossRef]
- Cutler, D.M.; Summers, L.H. The COVID-19 Pandemic and the $16 Trillion Virus. JAMA 2020, 324, 1495. [Google Scholar] [CrossRef]
- Rudolph, A.E.; Young, A.M.; Havens, J.R. A rural/urban comparison of privacy and confidentiality concerns associated with providing sensitive location information in epidemiologic research involving persons who use drugs. Addict. Behav. 2017, 74, 106–111. [Google Scholar] [CrossRef] [PubMed]
- Haleem, A.; Javaid, M.; Vaishya, R. Effects of COVID-19 pandemic in daily life. Curr. Med. Res. Pract. 2020, 10, 78–79. [Google Scholar] [CrossRef]
- Settersten, R.A.; Bernardi, L.; Härkönen, J.; Antonucci, T.C.; Dykstra, P.A.; Heckhausen, J.; Kuh, D.; Mayer, K.U.; Moen, P.; Mortimer, J.T.; et al. Understanding the effects of COVID-19 through a life course lens. Adv. Life Course Res. 2020, 45, 100360. [Google Scholar] [CrossRef]
- Pfefferbaum, B.; North, C.S. Mental Health and the COVID-19 Pandemic. N. Engl. J. Med. 2020, 383, 510–512. [Google Scholar] [CrossRef]
- Ettman, C.K.; Abdalla, S.M.; Cohen, G.H.; Sampson, L.; Vivier, P.M.; Galea, S. Prevalence of Depression Symptoms in US Adults Before and During the COVID-19 Pandemic. JAMA Netw. Open 2020, 3, e2019686. [Google Scholar] [CrossRef]
- Czeisler, M.É.; Lane, R.I.; Wiley, J.F.; Czeisler, C.A.; Howard, M.E.; Rajaratnam, S.M.W. Follow-up Survey of US Adult Reports of Mental Health, Substance Use, and Suicidal Ideation During the COVID-19 Pandemic, September 2020. JAMA Netw. Open 2021, 4, e2037665. [Google Scholar] [CrossRef] [PubMed]
- Horigian, V.E.; Schmidt, R.D.; Feaster, D.J. Loneliness, Mental Health, and Substance Use among US Young Adults during COVID-19. J. Psychoact. Drugs 2021, 53, 1–9. [Google Scholar] [CrossRef]
- Budhwani, H.; Maycock, T.; Murrell, W.; Simpson, T. COVID-19 Vaccine Sentiments Among African American or Black Adolescents in Rural Alabama. J. Adolesc. Health 2021, 69, 1041–1043. [Google Scholar] [CrossRef]
- Goins, R.T.; Anderson, E.; Minick, H.; Daniels, H. Older Adults in the United States and COVID-19: A Qualitative Study of Perceptions, Finances, Coping, and Emotions. Front. Public Health 2021, 9, 660536. [Google Scholar] [CrossRef] [PubMed]
- Lacy, R.; Puma, J.; Tubolino, M.; LaRocca, D.; Crane, L.A.; Miller, L.; Morris, C.D.; O’Leary, S.T.; Leiferman, J.A. Rural parents’ attitudes and beliefs on the COVID-19 pediatric vaccine: An explanatory study. PLoS ONE 2022, 17, e0278611. [Google Scholar] [CrossRef] [PubMed]
- McElfish, P.A.; Purvis, R.; James, L.P.; Willis, D.E.; Andersen, J.A. Perceived Barriers to COVID-19 Testing. Int. J. Environ. Res. Public Health 2021, 18, 2278. [Google Scholar] [CrossRef]
- Goldberg, E.M.; Lin, M.P.; Burke, L.G.; Jiménez, F.N.; Davoodi, N.M.; Merchant, R.C. Perspectives on Telehealth for older adults during the COVID-19 pandemic using the quadruple aim: Interviews with 48 physicians. BMC Geriatr 2022, 22, 188. [Google Scholar] [CrossRef]
- Svistova, J.; Harris, C.; Fogarty, B.; Kulp, C.; Lee, A. Use of Telehealth Amid the COVID-19 Pandemic: Experiences of Mental Health Providers Serving Rural Youth and Elderly in Pennsylvania. Adm. Policy Ment. Health Ment. Health Serv. Res. 2022, 49, 530–538. [Google Scholar] [CrossRef] [PubMed]
- Danzi, B.A.; Strobel, S.; Puumala, S.E.; Kenyon, D.B.; Curry O’Connell, M.; VanNess, C.; Wesner, C. Stressors, concerns, and mental health in the early pandemic in South Dakota. J. Rural Ment. Health 2022, 46, 28–39. [Google Scholar] [CrossRef]
- Bigbee, J.L.; Lind, B. Methodological challenges in rural and frontier nursing research. Appl. Nurs. Res. 2007, 20, 104–106. [Google Scholar] [CrossRef]
- Kim, N.H.; Wilson, N.; Mashburn, T.; Reist, L.; Westrick, S.C.; Look, K.; Kennelty, K.; Carpenter, D. Lessons learned recruiting a diverse sample of rural study participants during the COVID-19 pandemic. Int. J. Drug Policy 2021, 97, 103344. [Google Scholar] [CrossRef]
- Terry, G.; Braun, V. Short but Often Sweet: The Surprising Potential of Qualitative Survey Methods. In Collecting Qualitative Data: A Practical Guide to Textual, Media and Virtual Techniques; Braun, V., Clarke, V., Gray, D., Eds.; Cambridge University Press: Cambridge, UK, 2017; pp. 13–14. [Google Scholar]
- Koon, A.D.; Mendenhall, E.; Eich, L.; Adams, A.; Borus, Z.A. A spectrum of (Dis)Belief: Coronavirus frames in a rural midwestern town in the United States. Soc. Sci. Med. 2021, 272, 113743. [Google Scholar] [CrossRef] [PubMed]
- Spitzer, R.L.; Kroenke, K.; Williams, J.B.W.; Löwe, B. A Brief Measure for Assessing Generalized Anxiety Disorder. Arch. Intern. Med. 2006, 166, 1092. [Google Scholar] [CrossRef] [PubMed]
- Kroenke, K.; Spitzer, R.L.; Williams, J.B.W. The PHQ-9. J. Gen. Intern. Med. 2001, 16, 606–613. [Google Scholar] [CrossRef]
- COVID-19 Stimulus to South Dakota. Available online: https://sdlegislature.gov/ (accessed on 1 October 2025).
- Tuthill, E.L.; Maltby, A.E.; DiClemente, K.; Pellowski, J.A. Longitudinal Qualitative Methods in Health Behavior and Nursing Research: Assumptions, Design, Analysis and Lessons Learned. Int. J. Qual. Methods 2020, 19, 1609406920965799. [Google Scholar] [CrossRef]
- Braun, V.; Clarke, V. Using thematic analysis in psychology. Qual. Res. Psychol. 2006, 3, 77–101. [Google Scholar] [CrossRef]
- Choi, J.; Taylor, S. The psychology of pandemics: Preparing for the next global outbreak of infectious disease. Newcastle upon Tyne, UK: Cambridge Scholars Publishing. Asian Commun. Res. 2019, 17, 98–103. [Google Scholar] [CrossRef]
- Bolsen, T.; Palm, R. Politicization and COVID-19 vaccine resistance in the U.S. Prog. Mol. Biol. Transl. Sci. 2022, 188, 81–100. [Google Scholar] [CrossRef]
- Lupia, A. Communicating science in politicized environments. Proc. Natl. Acad. Sci. USA 2013, 110 (Suppl. S3), 14048–14054. [Google Scholar] [CrossRef]
- Bolin, J.N.; Bellamy, G.R.; Ferdinand, A.O.; Vuong, A.M.; Kash, B.A.; Schulze, A.; Helduser, J.W. Rural Healthy People 2020: New Decade, Same Challenges. J. Rural Health 2015, 31, 326–333. [Google Scholar] [CrossRef]
- Zahnd, W. Health Literacy Skills in Rural and Urban Populations. Am. J. Health Behav. 2009, 33, 550–557. [Google Scholar] [CrossRef]
- Baur, C. National Action Plan to Improve Health Literacy; U.S. Department of Health and Human Services, Office of Disease Prevention and Health Promotion: Rockville, MD, USA, 2010. [Google Scholar]
- Aiken, A.R.A.; Scott, J.G. Family planning policy in the United States: The converging politics of abortion and contraception. Contraception 2016, 93, 412–420. [Google Scholar] [CrossRef]
- Fowler, E.F.; Gollust, S.E. The Content and Effect of Politicized Health Controversies. Ann. Am. Acad. Pol. Soc. Sci. 2015, 658, 155–171. [Google Scholar] [CrossRef]
- Joffe, C. The Politicization of Abortion and the Evolution of Abortion Counseling. Am. J. Public Health 2013, 103, 57–65. [Google Scholar] [CrossRef] [PubMed]
- Kersh, R.; Morone, J.A. Obesity, Courts, and the New Politics of Public Health. J. Health Polit. Policy Law 2005, 30, 839–868. [Google Scholar] [CrossRef]
- van Deursen, A.J.; van Dijk, J.A. The first-level digital divide shifts from inequalities in physical access to inequalities in material access. New Media Soc. 2019, 21, 354–375. [Google Scholar] [CrossRef]
- Leung, L. Validity, reliability, and generalizability in qualitative research. J. Fam. Med. Prim. Care 2015, 4, 324–327. [Google Scholar] [CrossRef]
- Lincoln, Y.S.; Guba, E.G. Naturalistic Inquiry; Sage Publications: Thousand Oaks, CA, USA, 1985. [Google Scholar]
- Morse, J.M. ‘It’s Only a Qualitative Study!’ Considering the Qualitative Foundations of Social Sciences. Qual. Health Res. 2008, 18, 147–148. [Google Scholar] [CrossRef]
- Firestone, W.A. Alternative Arguments for Generalizing From Data as Applied to Qualitative Research. Educ. Res. 1993, 22, 16–23. [Google Scholar] [CrossRef]
- Polit, D.F.; Beck, C.T. Generalization in quantitative and qualitative research: Myths and strategies. Int. J. Nurs. Stud. 2010, 47, 1451–1458. [Google Scholar] [CrossRef]
- Groleau, D.; Zelkowitz, P.; Cabral, I.E. Enhancing generalizability: Moving from an intimate to a political voice. Qual. Health Res. 2009, 19, 416–426. [Google Scholar] [CrossRef]
- Mullan, F.; Ficklen, E.; Rubin, K. Narrative Matters: The Power of the Personal Essay in Health Policy; Health Policy and Management Faculty Publications; Johns Hopkins University Press: Baltimore, MD, USA, 2006; Available online: https://hsrc.himmelfarb.gwu.edu/sphhs_policy_facpubs/152 (accessed on 16 December 2021).
- Callaghan, T.; Moghtaderi, A.; Lueck, J.A.; Hotez, P.; Strych, U.; Dor, A.; Fowler, E.F.; Motta, M. Correlates and disparities of intention to vaccinate against COVID-19. Soc. Sci. Med. 1982 2021, 272, 113638. [Google Scholar] [CrossRef]
- Keller, E.M.; Owens, G.P. Traditional rural values and posttraumatic stress among rural and urban undergraduates. PLoS ONE 2020, 15, e0237578. [Google Scholar] [CrossRef]
- Kelly, P.; Lobao, L. The Social Bases of Rural-Urban Political Divides: Social Status, Work, and Sociocultural Beliefs. Rural Sociol. 2019, 84, 669–705. [Google Scholar] [CrossRef]
- Butler, R.; MacDonald, N.E. Diagnosing the Determinants of Vaccine Hesitancy in Specific subgroups: The Guide to Tailoring Immunization Programmes (TIP). Vaccine 2015, 33, 4176–4179. [Google Scholar] [CrossRef]
- Dubé, E.; Leask, J.; Wolff, B.; Hickler, B.; Balaban, V.; Hosein, E.; Habersaat, K. The WHO Tailoring Immunization Programmes (TIP) approach: Review of Implementation to Date. Vaccine 2018, 36, 1509–1515. [Google Scholar] [CrossRef]
- Michie, S.; van Stralen, M.M.; West, R. The behaviour change wheel: A new method for characterising and designing behaviour change interventions. Implement. Sci. 2011, 6, 42. [Google Scholar] [CrossRef]


| December 2020 | March 2021 | |
|---|---|---|
| Psychological Symptoms | ||
| Anxiety | ||
| Minimal | 53% | 68% |
| Mild | 35% | 21% |
| Moderate | 6% | 8% |
| Severe | 6% | 3% |
| Depression | ||
| Minimal | 52% | 62% |
| Mild | 29% | 27% |
| Moderate | 12% | 7% |
| Moderately Severe | 6% | 2% |
| Severe | 1% | 2% |
| COVID-19 Positive | 11% | 15% |
| With mild symptoms * | 40% | 36% |
| With moderate symptoms * | 55% | 56% |
| Hospitalized * | 5% | 8% |
| Comfort with Getting Vaccine Once Approved | ||
| Extremely Uncomfortable | 14% | 10% |
| Somewhat Uncomfortable | 16% | 8% |
| Neutral | 7% | 4% |
| Somewhat Comfortable | 23% | 11% |
| Extremely Comfortable | 40% | 67% |
| Vaccination Status (Post-Approval) | ||
| Received vaccination | 75% | |
| Planned to get vaccinated | 12% | |
| Did not plan to get vaccinated | 13% | |
| Theme | December 2020 Codes | March 2021 Codes | Quote |
|---|---|---|---|
| Vulnerability Factors (+/−) | Poverty/financial strain; Caregiver stress; Essential worker; Pre-existing conditions; personal COVID-19 experience; isolation | Poverty/financial strain; Caregiver stress; Essential worker; Pre-existing conditions; personal COVID-19 experience; isolation; Interpersonal conflict; School Adjustment | “I am lucky in that I am retired, financially stable and comfortable with hobbies to keep me busy. COVID has so far been an inconvenience, not tragic for me.” (“Sarah,” 63f, December 2020) |
| Experience of Emotions | Internalizing (depression, lonely, helpless, hopeless, nervous); Externalizing (anger, fear, disappointment) Bullying | Internalizing (anxiety, confusion, lonely, stress, hopeless, shame); Externalizing (anger, frustration, concern, disappointment, embarrassed) Bullying | “My reactions and feelings have changed over time. Early in the pandemic I developed anxiety issues. The anxiety has dissipated. I continue to feel angry at others in public because of the lack of precautions being taken” (“Lydia,” 54f, March, 2021) |
| Government Response | Disgust with government, embarrassed by government/state of SD, disappointed by handling of pandemic, too much/not enough governmental influence | Frustrated/angry toward government, Resentful of lack of leadership, happy to not be affiliated with SD, too much/not enough governmental influence | “It’s a slap in the face when you work so hard to fight this disease, and your government leaders are not behind you” (“Gabi,” 35f, December, 2020) |
| COVID-19 Guidelines | Misinformation, distrust of science/CDC, conflicting COVID-19 recommendations | Misinformation, not enough information on vaccine | The worst part of COVID has been the misinformation and outright lying by some of the people and organizations I have believed in most of my life. “Scientific data” has been so muddled with untruths and half-truths as to be no better than fairy tales. The resultant anger and panic has led to my own anger and distrust of all “facts” (“Jeff,” 64m, March, 2021) |
| Politicization of Pandemic | Democratic lie, politicization of pandemic/COVID-19/virus, politicization makes people not adhere to safety | Distrust, lack of separation from health and politics, public health response politicized, need more public health policies, solution suggestions | “…the politics and drama related to the National election, polarization around party lines, the politicization of mask-wearing and vaccinations, and social justice is not helping to stay calm and to cope with an already stressful world.” (“Molly,” 68f, December, 2020) |
| Hope/Optimism | n/a | Relief, vaccination provided comfort, improvement in mental/physical health, hope about end of pandemic | “Since receiving both vaccines, and my COVID test Neg. I have a lot of my anxiety disappearing, feeling a lot more “free”” (“Maureen,” 80f, March, 2021) |
Disclaimer/Publisher’s Note: The statements, opinions and data contained in all publications are solely those of the individual author(s) and contributor(s) and not of MDPI and/or the editor(s). MDPI and/or the editor(s) disclaim responsibility for any injury to people or property resulting from any ideas, methods, instructions or products referred to in the content. |
© 2025 by the authors. Licensee MDPI, Basel, Switzerland. This article is an open access article distributed under the terms and conditions of the Creative Commons Attribution (CC BY) license (https://creativecommons.org/licenses/by/4.0/).
Share and Cite
Denu, Y.; Moore, K.; Kenyon, D.B.; Puumala, S.E.; Wesner, C.; Danzi, B.A. From Vulnerability to Hope: Experiences with COVID-19 over Time in Rural America. Healthcare 2025, 13, 2752. https://doi.org/10.3390/healthcare13212752
Denu Y, Moore K, Kenyon DB, Puumala SE, Wesner C, Danzi BA. From Vulnerability to Hope: Experiences with COVID-19 over Time in Rural America. Healthcare. 2025; 13(21):2752. https://doi.org/10.3390/healthcare13212752
Chicago/Turabian StyleDenu, Yodit, Kathryn Moore, DenYelle Baete Kenyon, Susan E. Puumala, Chelsea Wesner, and BreAnne A. Danzi. 2025. "From Vulnerability to Hope: Experiences with COVID-19 over Time in Rural America" Healthcare 13, no. 21: 2752. https://doi.org/10.3390/healthcare13212752
APA StyleDenu, Y., Moore, K., Kenyon, D. B., Puumala, S. E., Wesner, C., & Danzi, B. A. (2025). From Vulnerability to Hope: Experiences with COVID-19 over Time in Rural America. Healthcare, 13(21), 2752. https://doi.org/10.3390/healthcare13212752

