The Development and Validation of a Satisfaction and Emotional Perception Scale for Women Undergoing Fertility Treatment
Abstract
1. Introduction
1.1. What Is Infertility?
1.2. Treatment Options
1.3. Psychological, Emotional and Social Difficulties Related to Infertility
1.4. Psychoemotional and Social Problems Related to Infertility Treatment
1.5. Assessment of the Psycho-Emotional State and Improved Treatment Outcomes
1.6. Assessment of Psycho-Emotional Difficulties and Level of Satisfaction: Areas for Improvement
1.7. Role of Nursing in the Treatment of People with Infertility Problems
2. Materials and Methods
2.1. Design
2.2. Participants
2.3. The Procedure and Development of the Scale
2.4. Ethics
2.5. Statistical Analysis of the Scale
3. Results
3.1. Descriptive Analysis of the Items and Reliability
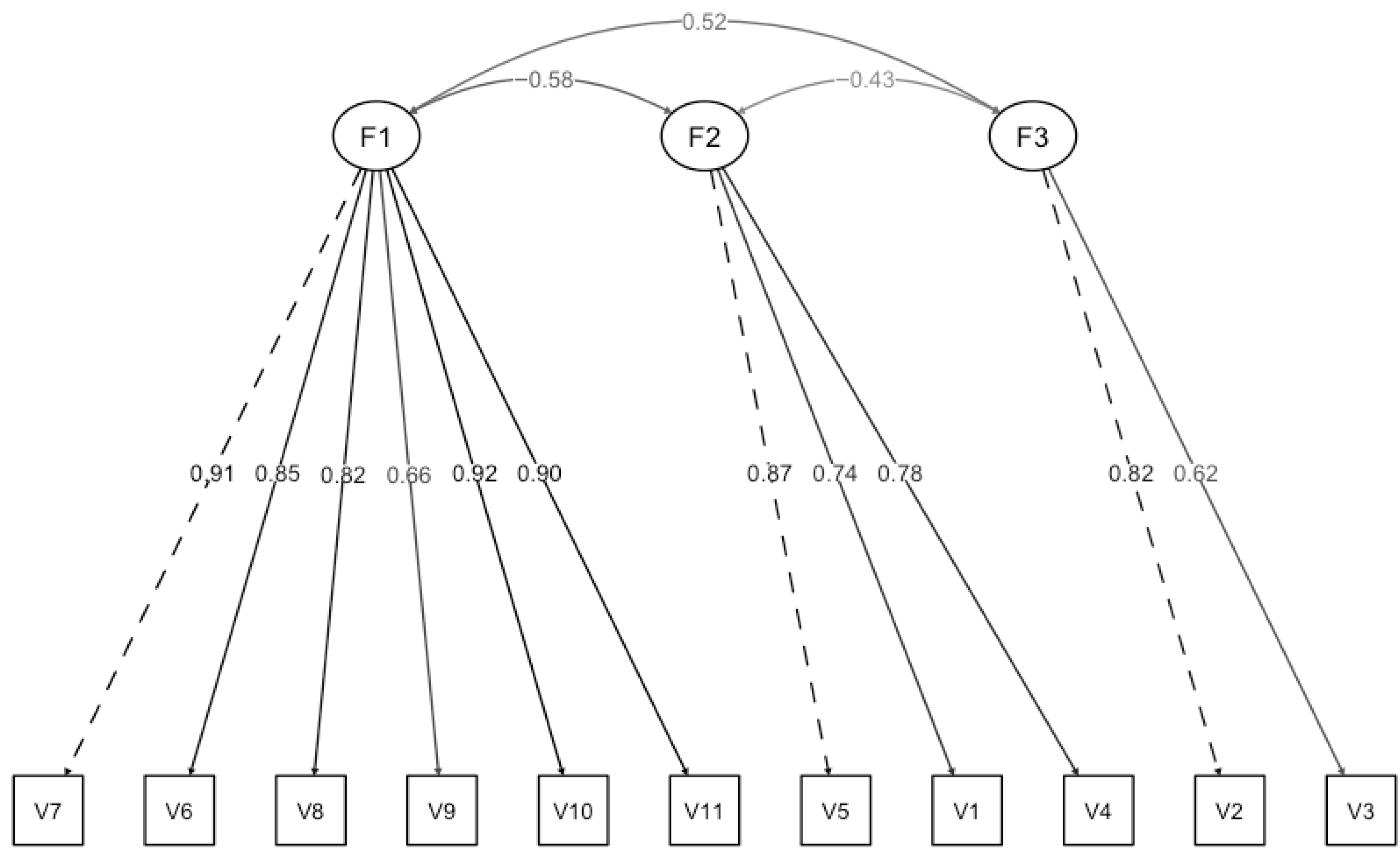
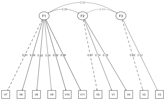
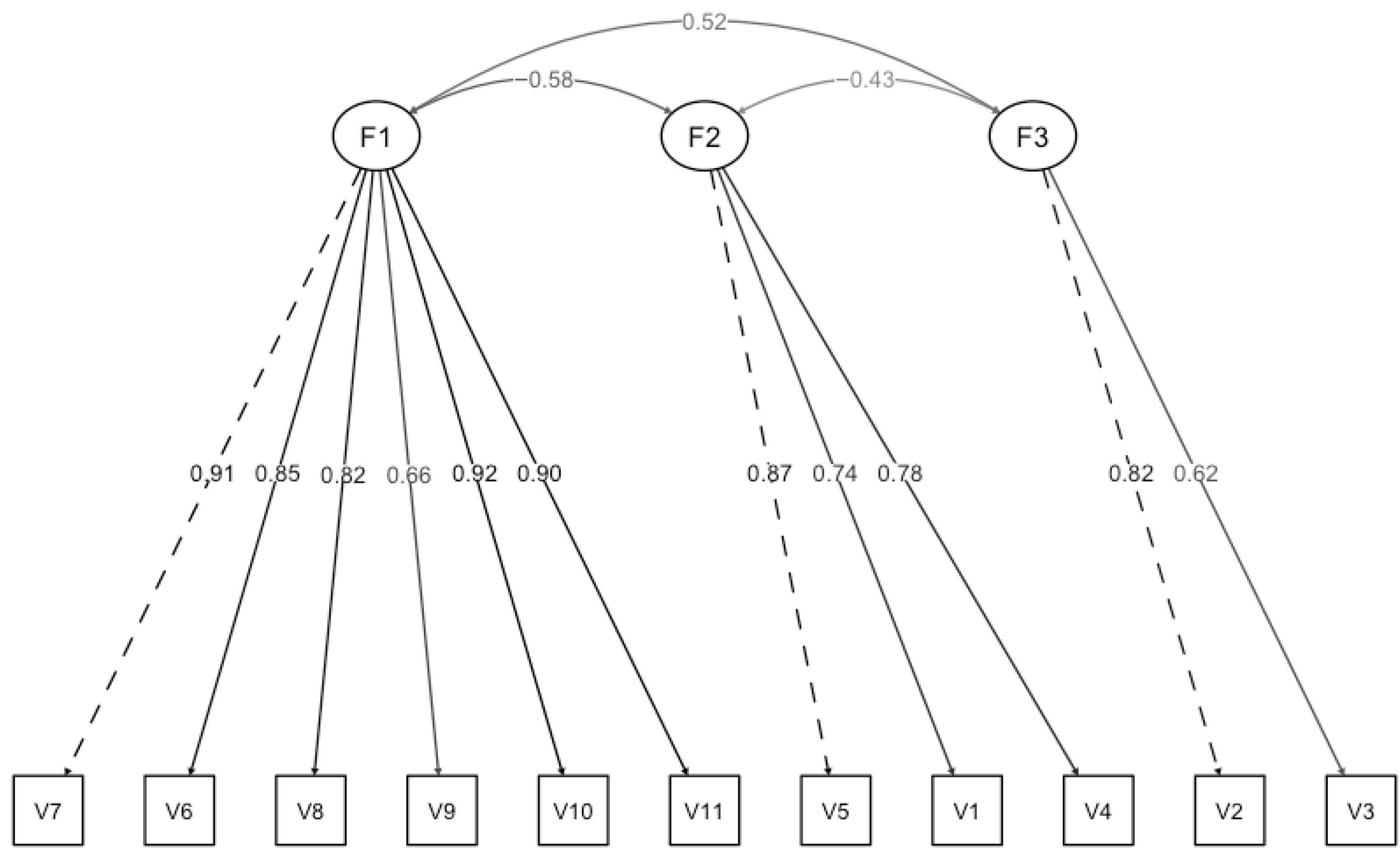
3.2. Confirmatory Factor Analysis
3.3. Predictive Validity
3.4. ROC Curve
4. Discussion
4.1. Patient-Centred Care and the Role of the Scale
4.2. Scale Utility and Structure
4.3. Predictive Validity and Diagnostic Capability
4.4. Nursing Interventions and Comprehensive Care
4.5. Implications and Future Applications
4.6. Implications for Clinical Practice
4.7. Strengths and Limitations
5. Conclusions
Supplementary Materials
Author Contributions
Funding
Institutional Review Board Statement
Informed Consent Statement
Data Availability Statement
Acknowledgments
Conflicts of Interest
References
- Zegers-Hochschild, F.; Adamson, G.D.; de Mouzon, J.; Ishihara, O.; Mansour, R.; Nygren, K.; Sullivan, E.; Vanderpoel, S. The international committee for monitoring assisted reproductive technology (ICMART) and the world health organization (WHO) revised glossary on ART terminology, 2009. Hum. Reprod. 2009, 24, 2683–2687. [Google Scholar] [CrossRef] [PubMed]
- WHO. Infertility. Available online: https://www.who.int/es (accessed on 29 May 2024).
- McDermott, O.; Ronan, L.; Butler, M.A. Comparison of assisted human reproduction (AHR) regulation in Ireland with other developed countries. Reprod. Health 2022, 19, 62. [Google Scholar] [CrossRef]
- Yatsenko, S.A.; Rajkovic, A. Genetics of human female infertility. Biol. Reprod. 2019, 101, 549–566. [Google Scholar] [CrossRef]
- Adamson, G.D.; Zegers-Hochschild, F.; Dyer, S. Global fertility care with assisted reproductive technology. Fertil. Steril. 2023, 120, 473–482. [Google Scholar] [CrossRef]
- Pedro, J.; Sobral, M.P.; Mesquita-Guimarães, J.; Leal, C.; Costa, M.E.; Martins, M.V. Couples’ discontinuation of fertility treatments: A longitudinal study on demographic, biomedical, and psychosocial risk factors. J. Assist. Reprod. Genet. 2017, 34, 217–224. [Google Scholar] [CrossRef]
- Greil, A.L.; Slauson-Blevins, K.S.; Lowry, M.H.; McQuillan, J. Concerns about treatment for infertility in a probability-based sample of US women. J. Reprod. Infant Psychol. 2020, 38, 16–24. [Google Scholar] [CrossRef]
- Holley, S.R.; Pasch, L.A.; Bleil, M.E.; Gregorich, S.; Katz, P.K.; Adler, N.E. Prevalence and predictors of major depressive disorder for fertility treatment patients and their partners. Fertil. Steril. 2015, 103, 1332–1339. [Google Scholar] [CrossRef]
- LoGiudice, J.A.; Massaro, J. The impact of complementary therapies on psychosocial factors in women undergoing in vitro fertilization (IVF): A systematic literature review. Appl. Nurs. Res. 2018, 39, 220–228. [Google Scholar] [CrossRef]
- Freeman, E.W.; Boxer, A.S.; Rickels, K.; Tureck, R.; Mastroianni, L., Jr. Psychological evaluation and support in a program of in vitro fertilization and embryo transfer. Fertil. Steril. 1985, 43, 48–53. [Google Scholar] [CrossRef] [PubMed]
- Cocchiaro, T.; Meneghini, C.; Dal Lago, A.; Fabiani, C.; Amodei, M.; Miriello, D.; Crisafulli, M.L.; Meneghini, B.; Capone, B.; Cannarella, R.; et al. Assessment of sexual and emotional distress in infertile couple: Validation of a new specific psychometric tool. J. Endocrinol. Investig. 2020, 43, 1729–1737. [Google Scholar] [CrossRef] [PubMed]
- Galhardo, A.; Cunha, M.; Pinto-Gouveia, J. Psychological aspects in couples with infertility. Sexologies 2011, 20, 224–228. [Google Scholar] [CrossRef]
- Martins, M.V.; Peterson, B.D.; Almeida, V.; Mesquita-Guimarães, J.; Costa, M.E. Dyadic dynamics of perceived social support in couples facing infertility. Hum. Reprod. 2014, 29, 83–89. [Google Scholar] [CrossRef] [PubMed]
- Greil, A.L.; Slauson-Blevins, K.; McQuillan, J. The experience of infertility: A review of recent literatura. Sociol. Health Illn. 2010, 32, 140–162. [Google Scholar] [CrossRef]
- Ying, L.Y.; Wu, L.H.; Loke, A.Y. Gender differences in experiences with and adjustments to infertility: A literature review. Int. J. Nurs. Stud. 2015, 52, 1640–1652. [Google Scholar] [CrossRef]
- Renzi, A.; Di Trani, M.; Solano, L.; Minutolo, E.; Tambelli, R. Success of assisted reproductive technology treatment and couple relationship: A pilot study on the role of romantic attachment. Health Psychol. Open 2020, 7, 2055102920933073. [Google Scholar]
- Kiecolt-Glaser, J.K. Psychoneuroimmunology: Psychology’s gateway to the biomedical future. Perspect. Psychol. Sci. 2009, 4, 367–369. [Google Scholar] [CrossRef]
- Salovey, P.; Rothman, A.J.; Detweiler, J.B.; Steward, W.T. Emotional states and physical health. Am. Psychol. 2000, 55, 110–121. [Google Scholar] [CrossRef]
- de Dios-Duarte, M.J.; Arias, A.; Durantez-Fernández, C.; Niño Martín, V.; Olea, E.; Barba-Pérez, M.Á.; Pérez-Pérez, L.; Cárdaba-García, R.M.; Barrón, A. Flare-ups in Crohn’s disease: Influence of stress and the external locus of control. Int. J. Environ. Res. Public Health 2022, 19, 13131. [Google Scholar] [CrossRef]
- Wang, S.; Chu, Y.; Dai, H. Role of emotion regulation capacities in affective state among Chinese high school students in the post-pandemic era of COVID-19. Front. Psychol. 2022, 13, 1015433. [Google Scholar] [CrossRef]
- Lahey, B.B. Public health significance of neuroticism. Am. Psychol. 2009, 64, 241. [Google Scholar] [CrossRef] [PubMed]
- Páez, D.; Fernández, I.; Campos, M.; Zubieta, E.; Casullo, M.M. Apego seguro, vínculos parentales, clima familiar e inteligencia emocional: Socialización, regulación y bienestar. Ansiedad Estrés 2006, 12, 329–341. [Google Scholar]
- Liu, C.; Luo, Q.; Song, L.; Luo, D.; Chen, H.; Hu, X.; Zhou, Y. Gratitude and Subjective Well-Being in Older Chinese Adults in Nursing Homes: The Mediating Roles of Self-Efficacy and Social Support. Nurs. Open 2024, 11, e70086. [Google Scholar] [CrossRef] [PubMed]
- Schmidt, L. Infertility and assisted reproduction in Denmark. Epidemiology and psychosocial consequences. Dan. Med. Bull. 2006, 53, 390–417. [Google Scholar]
- Montero-Pérez-Barquero, M.; Manzano, L. Quality of life, compliance and satisfaction of patients with atrial fibrillation who are undergoing anticoagulant treatment. Rev. Clin. Esp. 2019, 219, 320–321. [Google Scholar] [CrossRef]
- Barrios, V.; Escobar, C.; Esquivias, G.B.; Gómez Doblas, J.J.; Recalde del Vigo, E.; Segura Martínez, L.; Álvarez García, P.; Alonso Valladares, F.; Toril Lopez, J.; Chopo Alcubilla, J.M. Quality of life, adherence and satisfaction in patients with atrial fibrillation treated with dabigatran or vitamin K antagonists. Rev. Clin. Esp. 2019, 219, 285–292. [Google Scholar] [CrossRef]
- Shokrkon, A.; Nicoladis, E. Mental health in Canadian children and adolescents during COVID-19 pandemic: The role of personality and, coping and stress responses. Front. Psychol. 2023, 14, 1190375. [Google Scholar] [CrossRef]
- Reid, R.J.; Coleman, K.; Johnson, E.A.; Fishman, P.A.; Hsu, C.; Soman, M.P.; Trescott, C.E.; Erikson, M.; Larson, B.L. The group health medical home at year two: Cost savings, higher patient satisfaction, and less burnout for providers. Health Aff. 2010, 29, 835–843. [Google Scholar] [CrossRef] [PubMed]
- Donabedian, A. Evaluating the quality of medical care. Milbank Meml. Fund Q. 1966, 44, 166–202. [Google Scholar] [CrossRef]
- DeVellis, R.F.; Thorpe, C.T. Scale Development: Theory and Applications; SAGE Publications: Thousand Oaks, CA, USA, 2021. [Google Scholar]
- Hu, L.T.; Bentler, P.M. Cutoff criteria for fit indexes in covariance structure analysis: Conventional criteria versus new alternatives. Struct. Equ. Model. 1999, 6, 1–55. [Google Scholar] [CrossRef]
- Hooper, D.; Coughlan, J.; Mullen, M.R. Structural Equation Modelling: Guidelines for Determining Model Fit. Electron. J. Bus. Res. Methods 2008, 6, 53–60. [Google Scholar]
- Hair, J.; Anderson, R.; Tatham, R.; Black, W. Multivariate Data Analysis, 5th ed.; Prentice Hall: Upper Saddle River, NJ, USA, 1998. [Google Scholar]
- McNeish, D.; An, J.; Hancock, G.R. The thorny relation between measurement quality and fit index cutoffs in latent variable models. J. Pers. Assess. 2018, 100, 43–52. [Google Scholar] [CrossRef]
- Rice, M.E.; Harris, G.T. Comparing effect sizes in follow-up studies: ROC Area, Cohen’s d and r. Law Hum. Behav. 2005, 29, 615–620. [Google Scholar] [CrossRef]
- Redmond, G.M.; Sorrell, J.M. Studying patient satisfaction: Patient voices of quality. Outcomes Manag. Nurs. Pract. 1999, 3, 67–72. [Google Scholar]
- Schmidt, L.A. Patients’ perceptions of nurse staffing, nursing care, adverse events, and overall satisfaction with the hospital experience. Nurs. Econ. 2004, 22, 295–306. [Google Scholar] [PubMed]
- Kenny, D.A.; Kaniskan, B.; McCoach, D.B. The performance of RMSEA in models with small degrees of freedom. Sociol. Method Res. 2015, 44, 486–507. [Google Scholar] [CrossRef]
- Curran, P.J.; Bollen, K.A.; Chen, F.; Paxton, P.; Kirby, J.B. Finite Sam-pling Properties of the Point Estimates and Confidence Intervals of the RMSEA. Sociol. Method Res. 2003, 32, 208–252. [Google Scholar] [CrossRef]
- NANDA International. NANDA International: Nursing Diagnoses. Definitions and Classification: 2021–2023; Herdman, T.H., Kamitsuru, S., Eds.; Elsevier Health Sciences: Philadelphia, PA, USA, 2021. [Google Scholar]


| Factor | Item | M | SD | DI | Sk | Ku |
|---|---|---|---|---|---|---|
| F1: Satisfaction with nursing care | 6 | 5.86 | 2.68 | 0.75 | −0.25 | −0.54 |
| 7 | 6.15 | 2.83 | 0.81 | −0.60 | −0.40 | |
| 8 | 5.23 | 2.86 | 0.80 | −0.19 | −0.81 | |
| 9 | 6.53 | 2.73 | 0.58 | −0.68 | −0.33 | |
| 10 | 4.86 | 2.86 | 0.76 | 0.02 | −0.78 | |
| 11 | 5.09 | 2.69 | 0.74 | −0.13 | −0.51 | |
| F2: Perceived emotional discomfort | 1 | 5.23 | 3.12 | 0.66 | −0.26 | −1.05 |
| 4 | 2.73 | 3.14 | 0.59 | 0.85 | −0.57 | |
| 5 | 5.18 | 3.32 | 0.61 | −0.31 | −1.26 | |
| F3: Personal satisfaction | 2 | 7.75 | 2.59 | 0.38 | −1.32 | 1.17 |
| 3 | 8.23 | 1.97 | 0.38 | −1.48 | 2.85 |
| Anxiety Level | Need for Psychological Help | |||||||
|---|---|---|---|---|---|---|---|---|
| β | SE | Std (β) | CI | β | SE | Wald | OR | |
| Satisfaction with nursing care | 0.00 | 0.01 | −0.01 | [−0.18, 0.15] | −0.07 | 0.02 | −3.00 ** | 0.92 |
| Perceived emotional discomfort | 8 | 5.23 | 2.86 | 0.80 | 0.10 | 0.03 | 2.84 ** | 1.11 |
| Personal satisfaction | 9 | 6.53 | 2.73 | 0.58 | 0.01 | 0.07 | 0.21 | 1.01 |
| Constant | 1.23 | 1.23 | - | - | 0.61 | 1.45 | 1.84 | 1.84 |
| R2 adjusted | 0.53 | - | ||||||
| R2N | - | 0.41 | ||||||
Disclaimer/Publisher’s Note: The statements, opinions and data contained in all publications are solely those of the individual author(s) and contributor(s) and not of MDPI and/or the editor(s). MDPI and/or the editor(s) disclaim responsibility for any injury to people or property resulting from any ideas, methods, instructions or products referred to in the content. |
© 2025 by the authors. Licensee MDPI, Basel, Switzerland. This article is an open access article distributed under the terms and conditions of the Creative Commons Attribution (CC BY) license (https://creativecommons.org/licenses/by/4.0/).
Share and Cite
de la Torre García, L.; Astray, A.A.; Osa Subtil, I.; del Pino Ortega, C.; Barbado, R.V.; Duque, C.G.; Dios-Duarte, M.J. The Development and Validation of a Satisfaction and Emotional Perception Scale for Women Undergoing Fertility Treatment. Healthcare 2025, 13, 2416. https://doi.org/10.3390/healthcare13192416
de la Torre García L, Astray AA, Osa Subtil I, del Pino Ortega C, Barbado RV, Duque CG, Dios-Duarte MJ. The Development and Validation of a Satisfaction and Emotional Perception Scale for Women Undergoing Fertility Treatment. Healthcare. 2025; 13(19):2416. https://doi.org/10.3390/healthcare13192416
Chicago/Turabian Stylede la Torre García, Laura, Andrés Arias Astray, Iria Osa Subtil, Concepción del Pino Ortega, Reyes Velázquez Barbado, Carlos González Duque, and María José Dios-Duarte. 2025. "The Development and Validation of a Satisfaction and Emotional Perception Scale for Women Undergoing Fertility Treatment" Healthcare 13, no. 19: 2416. https://doi.org/10.3390/healthcare13192416
APA Stylede la Torre García, L., Astray, A. A., Osa Subtil, I., del Pino Ortega, C., Barbado, R. V., Duque, C. G., & Dios-Duarte, M. J. (2025). The Development and Validation of a Satisfaction and Emotional Perception Scale for Women Undergoing Fertility Treatment. Healthcare, 13(19), 2416. https://doi.org/10.3390/healthcare13192416

