Fuzzy Evaluation Model of Bank APP Performance Based on Circular Economy Thinking
Abstract
:1. Introduction
2. APP Performance Index
3. Statistical Hypothesis Testing Based on Confidence Interval
- (1)
- If , then reject and conclude that .
- (2)
- If , then reject and conclude that .
- (3)
- If , then do not reject and conclude that .
4. Fuzzy Evaluate Model for Performance Index
- (1)
- If , then reject and conclude that .
- (2)
- If , then reject and conclude that .
- (3)
- If , then do not reject and conclude that .
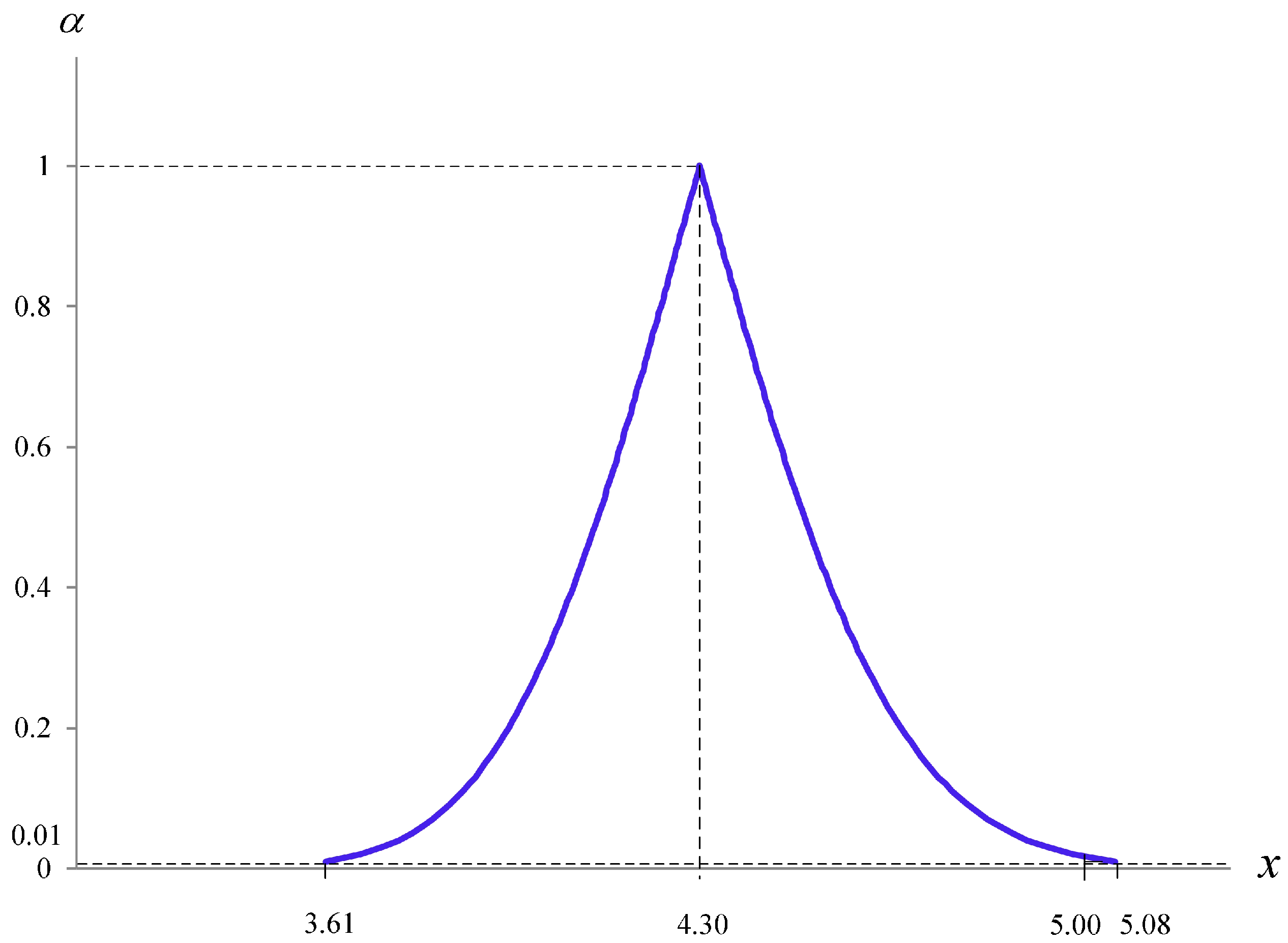
5. Application Example
6. Conclusions
7. Limitations and Future Research
Author Contributions
Funding
Institutional Review Board Statement
Informed Consent Statement
Conflicts of Interest
Nomenclature
| The number of customers entering the APP | |
| The rate of Poisson distribution | |
| The elapsed time from the customer entering the APP until the occurrence of the customer | |
| The sequence of interval times | |
| The mean time between two customers continuously entering the APP | |
| at least customers number are required to enter the APP for operation within a time unit | |
| The APP performance index | |
| q | The rate of non-compliance with performance requirements |
| The required performance value of the index | |
| Null hypothesis | |
| Alternative hypothesis | |
| Significance level | |
| An unbiased estimator of | |
| The estimator of mean | |
| The probability density function of | |
| The lower confidence limit of | |
| The upper confidence limit of | |
| The observed value of | |
| The observed value of | |
| The observed value of | |
| The observed value of | |
| The observed value of | |
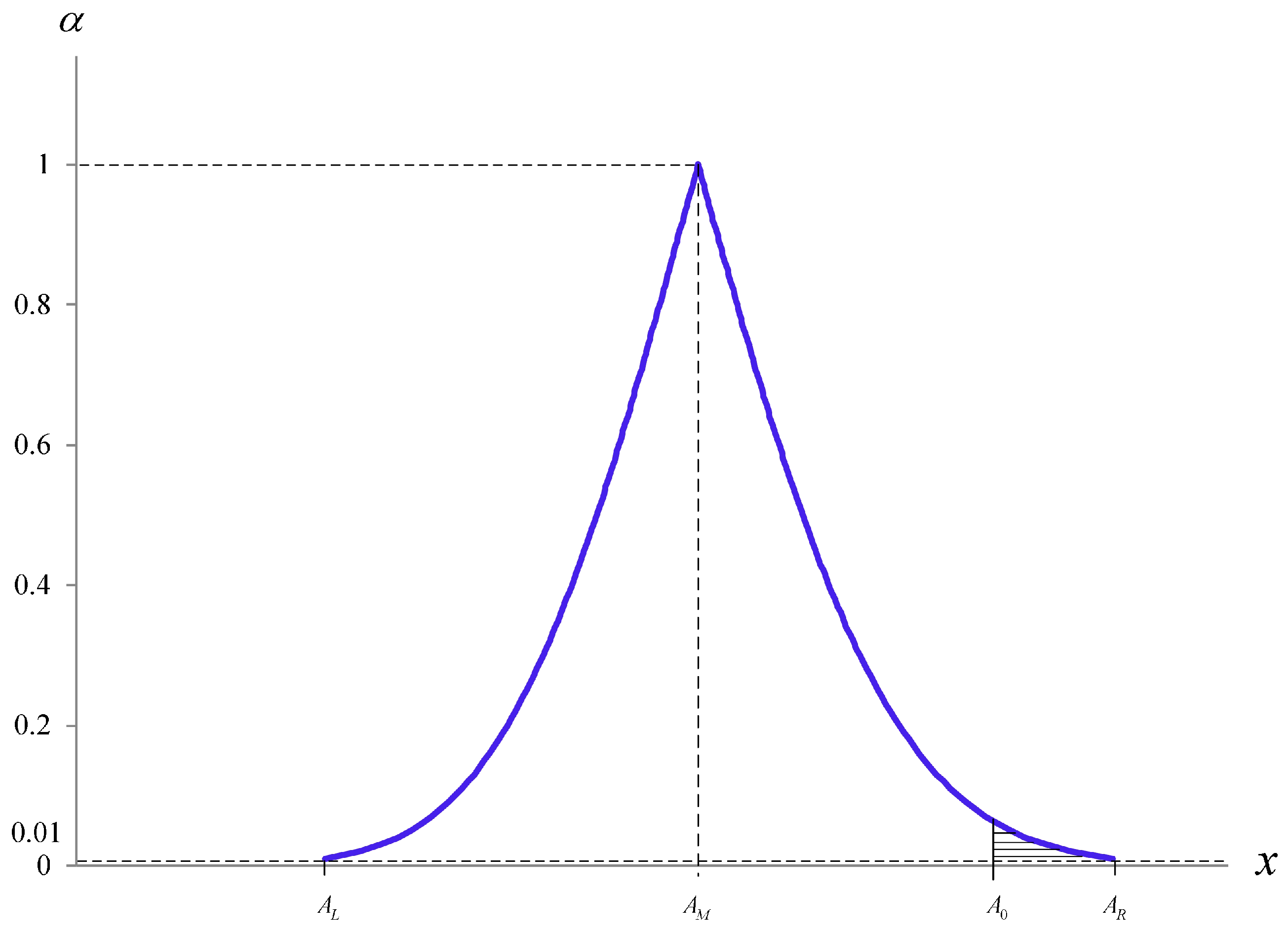
| The α-cuts of the triangular shaped fuzzy number | |
| The triangular shaped fuzzy number of | |
| The membership function of | |
| The area in the graph of | |
| The area in the graph of but to the right of the vertical line | |
References
- Vătămănescu, E.M.; Dabija, D.C.; Gazzola, P.; Cegarro-Navarro, J.G.; Buzzi, T. Before and after the outbreak of covid-19: Linking fashion companies’ corporate social responsibility approach to consumers’ demand for sustainable products. J. Clean. Prod. 2021, 321, 128945. [Google Scholar] [CrossRef]
- Zerbino, P.; Stefanini, A.; Aloini, D.; Dulmin, R.; Mininno, V. Curling linearity into circularity: The benefits of formal scavenging in closed-loop settings. Int. J. Prod. Econ. 2021, 240, 108246. [Google Scholar] [CrossRef]
- Suzanne, E.; Absi, N.; Borodin, V.; van den Heuvel, W. Lot-sizing for industrial symbiosis. Comput. Ind. Eng. 2021, 160, 107464. [Google Scholar] [CrossRef]
- Karayılan, S.; Yılmaz, Ö.; Uysal, Ç.; Naneci, S. Prospective evaluation of circular economy practices within plastic packaging value chain through optimization of life cycle impacts and circularity. Resour. Conserv. Recycl. 2021, 173, 105691. [Google Scholar] [CrossRef]
- Mayerová, Š. The effects of entrepreneurs’ characteristics on internationalisation of gazelle firms: A case of Lithuania. Econ. Res.-Ekon. Istraz. 2019, 32, 2864–2881. [Google Scholar]
- Ahmad, S.; Wong, K.Y.; Tseng, M.L.; Wong, W.P. Sustainable product design and development: A review of tools, applications and research prospects. Resour. Conserv. Recycl. 2018, 132, 49–61. [Google Scholar] [CrossRef]
- Amindoust, A.; Ahmed, S.; Saghafinia, A.; Bahreininejad, A. Sustainable supplier selection: A ranking model based on fuzzy inference system. Appl. Soft Comput. 2012, 12, 1668–1677. [Google Scholar] [CrossRef]
- Awasthi, A.; Govindan, K.; Gold, S. Multi-tier sustainable global supplier selection using a fuzzy AHP-VIKOR based approach. Int. J. Prod. Econ. 2018, 195, 106–117. [Google Scholar] [CrossRef] [Green Version]
- Lin, K.P.; Yu, C.M.; Chen, K.S. Production data analysis system using novel process capability indices-based circular economy. Ind. Manag. Data Syst. 2019, 119, 1655–1668. [Google Scholar] [CrossRef]
- Kala Kamdjoug, J.R.; Wamba-Taguimdje, S.L.; Wamba, S.F.; Kake, I.B. Determining factors and impacts of the intention to adopt mobile banking app in cameroon: Case of SARA by afriland first bank. J. Retail. Consum. Serv. 2021, 61, 102509. [Google Scholar] [CrossRef]
- Vărzaru, A.A.; Bocean, C.G.; Rotea, C.C.; Budică-Iacob, A.F. Assessing antecedents of behavioral intention to use mobile technologies in e-commerce. Electronics 2021, 10, 2231. [Google Scholar] [CrossRef]
- Ngubelanga, A.; Duffett, R. Modeling mobile commerce applications’ antecedents of customer satisfaction among millennials: An extended tam perspective. Sustainability 2021, 13, 5973. [Google Scholar] [CrossRef]
- Shankar, A.; Tiwari, A.K.; Gupta, M. Sustainable mobile banking application: A text mining approach to explore critical success factors. J. Enterp. Inf. Manag. 2021. [Google Scholar] [CrossRef]
- Cáceres-Flórez, C.A.; Rosário, J.M.; Amaya, D. Smart management of telemedicine rooms in an e-hospital emergency department. Stud. Fuzziness Soft Comput. 2021, 410, 65–97. [Google Scholar]
- Elahi, H.; Castiglione, A.; Wang, G.; Geman, O. A human-centered artificial intelligence approach for privacy protection of elderly app users in smart cities. Neurocomputing 2021, 444, 189–202. [Google Scholar] [CrossRef]
- Meshram, C.; Ibrahim, R.W.; Deng, L.; Shende, S.W.; Meshram, S.G.; Barve, S.K. A robust smart card and remote user password-based authentication protocol using extended chaotic maps under smart cities environment. Soft Comput. 2021, 25, 10037–10051. [Google Scholar] [CrossRef]
- Ross, S.M. Introduction to Probability Models, 4th ed.; Academic Press: San Diego, CA, USA, 1989. [Google Scholar]
- Kim, B.; Kim, J.; Bueker, O. Non-preemptive priority M/M/m queue with servers’ vacations. Comput. Ind. Eng. 2021, 160, 107390. [Google Scholar] [CrossRef]
- Chen, K.S.; Yang, C.M. Developing a performance index with a Poisson process and an exponential distribution for operations management and continuous improvement. J. Comput. Appl. Math. 2018, 343, 737–747. [Google Scholar] [CrossRef]
- Li, M.; Chen, K.S.; Yu, C.M.; Yang, C.M. A Fuzzy Evaluation Decision Model for the Ratio Operating Performance Index. Mathematics 2021, 9, 262. [Google Scholar] [CrossRef]
- Chen, K.S. Fuzzy testing of operating performance index based on confidence intervals. Ann. Oper. Res. 2019. [Google Scholar] [CrossRef]
- Galankashi, M.R.; Fallahiarezoudar, E.; Moazzami, A.; Helmi, S.A.; Rohani, J.M.; Yusof, N.M. An efficient integrated simulation–Taguchi approach for sales rate evaluation of a petrol station. Neural Comput. Appl. 2018, 29, 1073–1085. [Google Scholar] [CrossRef]
- Wu, C.H.; Hsu, Y.C.; Pearn, W.L. An improved measure of quality loss for notching processes. Qual. Reliab. Eng. Int. 2021, 37, 108–122. [Google Scholar] [CrossRef]
- Yu, C.M.; Lai, K.K.; Chen, K.S.; Chang, T.C. Process-quality evaluation for wire bonding with multiple gold wires. IEEE Access 2020, 8, 106075–106082. [Google Scholar] [CrossRef]
- Luo, W.J.; Chen, K.S.; Yu, C.M.; Hsu, T.H. The fuzzy process quality evaluation model for the stb quality characteristic of machining. Appl. Sci. 2020, 8272, 1–11. [Google Scholar]
- Maturo, F. A subjective approach to fuzzy events and their coherent probability assessment for decision making under uncertainty. J. Interdiscip. Math. 2018, 21, 1427–1445. [Google Scholar] [CrossRef]
- Lee, T.S.; Wang, C.H.; Yu, C.M. Fuzzy Evaluation Model for Enhancing E-Learning Systems. Mathematics 2019, 7, 918. [Google Scholar] [CrossRef] [Green Version]



Publisher’s Note: MDPI stays neutral with regard to jurisdictional claims in published maps and institutional affiliations. |
© 2021 by the authors. Licensee MDPI, Basel, Switzerland. This article is an open access article distributed under the terms and conditions of the Creative Commons Attribution (CC BY) license (https://creativecommons.org/licenses/by/4.0/).
Share and Cite
Chen, T.; Yang, C.-M.; Chen, K.-S.; Hsu, T.-H. Fuzzy Evaluation Model of Bank APP Performance Based on Circular Economy Thinking. Mathematics 2021, 9, 2761. https://doi.org/10.3390/math9212761
Chen T, Yang C-M, Chen K-S, Hsu T-H. Fuzzy Evaluation Model of Bank APP Performance Based on Circular Economy Thinking. Mathematics. 2021; 9(21):2761. https://doi.org/10.3390/math9212761
Chicago/Turabian StyleChen, Tian, Chun-Ming Yang, Kuen-Suan Chen, and Ting-Hsin Hsu. 2021. "Fuzzy Evaluation Model of Bank APP Performance Based on Circular Economy Thinking" Mathematics 9, no. 21: 2761. https://doi.org/10.3390/math9212761
APA StyleChen, T., Yang, C.-M., Chen, K.-S., & Hsu, T.-H. (2021). Fuzzy Evaluation Model of Bank APP Performance Based on Circular Economy Thinking. Mathematics, 9(21), 2761. https://doi.org/10.3390/math9212761

