The Effects of Fractional Time Derivatives in Porothermoelastic Materials Using Finite Element Method
Abstract
:1. Introduction
2. Basic Equations
3. Applications
4. Numerical Scheme
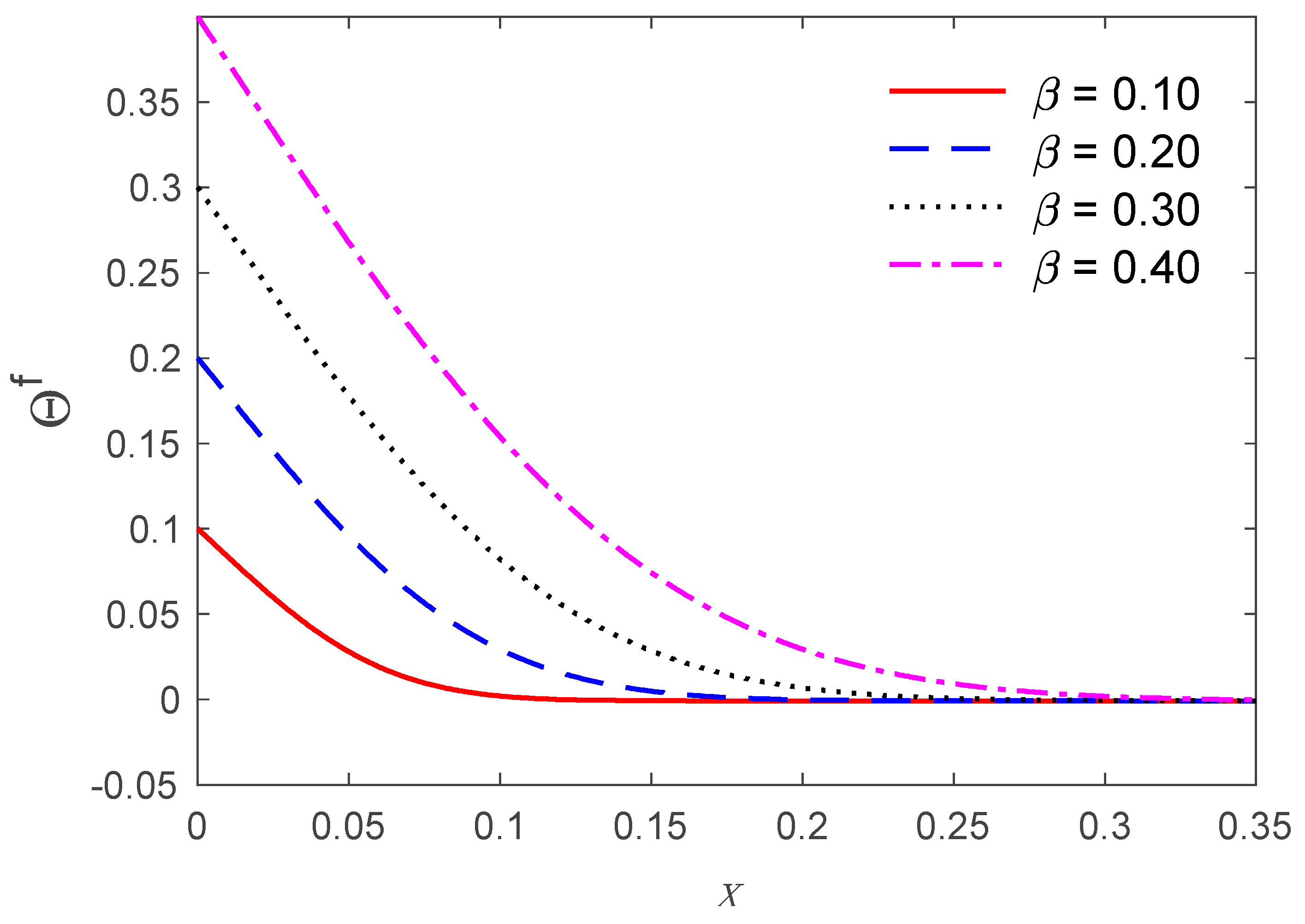
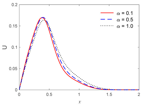
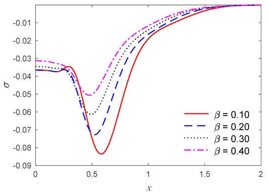
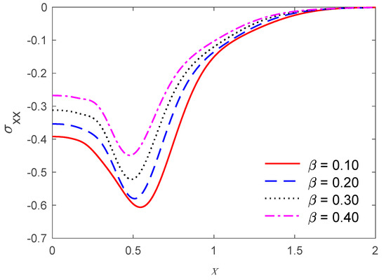
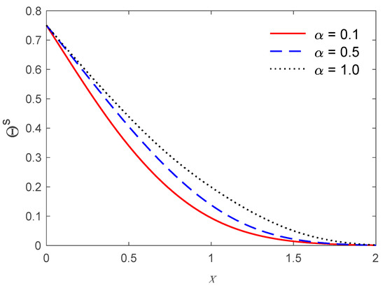
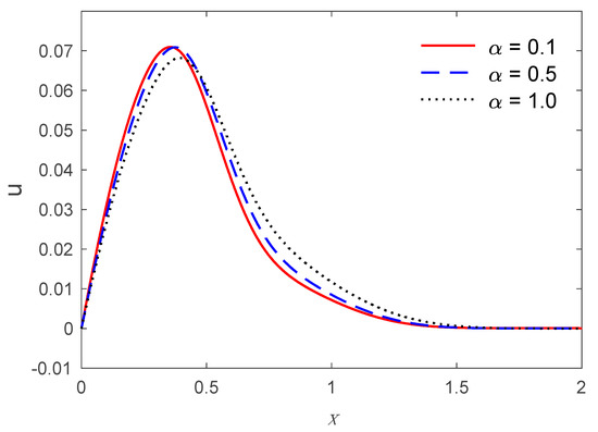
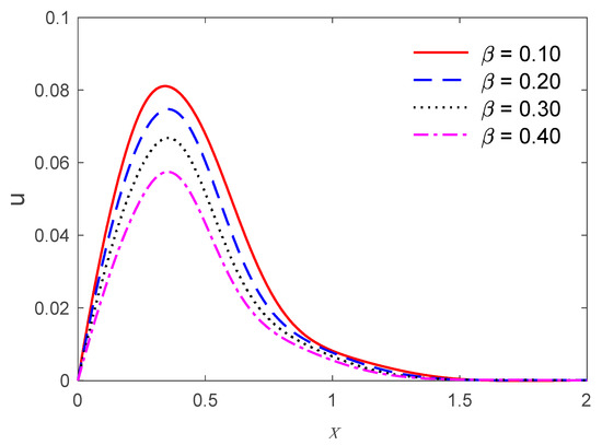
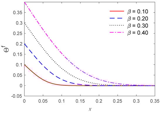
5. Numerical Result and Discussion
Author Contributions
Funding
Institutional Review Board Statement
Informed Consent Statement
Data Availability Statement
Conflicts of Interest
References
- Biot, M.A. General solutions of the equations of elasticity and consolidation for a porous material. J. Appl. Mech. 1956, 23, 91–96. [Google Scholar] [CrossRef]
- Lord, H.W.; Shulman, Y. A generalized dynamical theory of thermoelasticity. J. Mech. Phys. Solids 1967, 15, 299–309. [Google Scholar] [CrossRef]
- Green, A.E.; Lindsay, K.A. Thermoelasticity. J. Elast. 1972, 2, 1–7. [Google Scholar] [CrossRef]
- Ignaczak, J.; Ostoja-Starzewski, M. Thermoelasticity with Finite Wave Speeds; OUP: Oxford, UK, 2009. [Google Scholar]
- Sherief, H.H. State space approach to thermoelasticity with two relaxation times. Int. J. Eng. Sci. 1993, 31, 1177–1189. [Google Scholar] [CrossRef]
- El-Karamany, A.S.; Ezzat, M.A. Modified Fourier’s law with time-delay and kernel function: Application in thermoelasticity. J. Therm. Stresses 2015, 38, 811–834. [Google Scholar] [CrossRef]
- Sherief, H.H.; Allam, M.N.; El-Hagary, M.A. Generalized theory of thermoviscoelasticity and a half-space problem. Int. J. Thermophys. 2011, 32, 1271. [Google Scholar] [CrossRef]
- Sherief, H.H.; Hussein, E.M. A mathematical model for short-time filtration in poroelastic media with thermal relaxation and two temperatures. Transp. Porous Media 2012, 91, 199–223. [Google Scholar] [CrossRef]
- Sherief, H.H.; Hussein, E.M. Fundamental solution of thermoelasticity with two relaxation times for an infinite spherically symmetric space. Z. Angew. Math. Phys. 2017, 68, 50. [Google Scholar] [CrossRef]
- Fan, Z.; Parashar, R.; Jin, Z.-H. Impact of convective cooling on pore pressure and stresses around a borehole subjected to a constant flux: Implications for hydraulic tests in an enhanced geothermal system reservoir. Interpretation 2020, 8, SG13–SG20. [Google Scholar] [CrossRef]
- Sherief, H.H.; El-Maghraby, N.M.; Abbas, M.F. Two-dimensional axisymmetric thermoelastic problem for an infinite-space with a cylindrical heat source of a different material under Green–Lindsay theory. Mech. Based Des. Struct. Mach. 2020, 1–13. [Google Scholar] [CrossRef]
- Abbas, I. Natural frequencies of a poroelastic hollow cylinder. Acta Mech. 2006, 186, 229–237. [Google Scholar] [CrossRef]
- Schanz, M.; Cheng, A.-D. Transient wave propagation in a one-dimensional poroelastic column. Acta Mech. 2000, 145, 1–18. [Google Scholar] [CrossRef]
- Biot, M.A. Theory of propagation of elastic waves in a fluid-saturated porous solid. II. Higher frequency range. J. Acoust. Soc. Am. 1956, 28, 179–191. [Google Scholar] [CrossRef]
- Biot, M.A. Thermoelasticity and irreversible thermodynamics. J. Appl. Phys. 1956, 27, 240–253. [Google Scholar] [CrossRef]
- McTigue, D. Thermoelastic response of fluid-saturated porous rock. J. Geophys. Res. Solid Earth 1986, 91, 9533–9542. [Google Scholar] [CrossRef]
- Singh, B. On propagation of plane waves in generalized porothermoelasticity. Bull. Seismol. Soc. Am. 2011, 101, 756–762. [Google Scholar] [CrossRef]
- Youssef, H. Theory of generalized porothermoelasticity. Int. J. Rock Mech. Min. Sci. 2007, 44, 222–227. [Google Scholar] [CrossRef]
- Singh, B. Rayleigh surface wave in a porothermoelastic solid half-space. In Poromechanics VI, Proceedings of the Sixth Biot Conference on Poromechanics, 6 July 2017; ASCE: Reston, VA, USA, 2017; pp. 1706–1713. [Google Scholar]
- El-Naggar, A.; Kishka, Z.; Abd-Alla, A.; Abbas, I.; Abo-Dahab, S.; Elsagheer, M. On the initial stress, magnetic field, voids and rotation effects on plane waves in generalized thermoelasticity. J. Comput. Theor. Nanosci. 2013, 10, 1408–1417. [Google Scholar] [CrossRef]
- Sur, A. Wave propagation analysis of porous asphalts on account of memory responses. Mech. Based Des. Struct. Mach. 2020, 1–19. [Google Scholar] [CrossRef]
- Hobiny, A.D. Effects of porosity and thermal relaxation time in a poro-thermoelastic material by hybrid finite element method. Mech. Based Des. Struct. Mach. 2020, 1–15. [Google Scholar] [CrossRef]
- Abbas, I.; Hobiny, A. The thermomechanical response of a poroelastic medium with two thermal relaxation times. Multidiscip. Modeling Mater. Struct. 2020, 17, 493–506. [Google Scholar] [CrossRef]
- Alzahrani, F.; Abbas, I.A. Generalized thermoelastic interactions in a poroelastic material without energy dissipations. Int. J. Thermophys. 2020, 41, 1–13. [Google Scholar] [CrossRef]
- Saeed, T.; Abbas, I.; Marin, M. A gl model on thermo-elastic interaction in a poroelastic material using finite element method. Symmetry 2020, 12, 488. [Google Scholar] [CrossRef] [Green Version]
- Youssef, H.M. Theory of fractional order generalized thermoelasticity. J. Heat Transf. 2010, 132, 1–7. [Google Scholar] [CrossRef]
- Youssef, H.M.; Al-Lehaibi, E.A. Variational principle of fractional order generalized thermoelasticity. Appl. Math. Lett. 2010, 23, 1183–1187. [Google Scholar] [CrossRef] [Green Version]
- Youssef, H.M. Two-dimensional thermal shock problem of fractional order generalized thermoelasticity. Acta Mech. 2012, 223, 1219–1231. [Google Scholar] [CrossRef]
- Ezzat, M.A.; El-Karamany, A.S. Fractional order theory of a perfect conducting thermoelastic medium. Can. J. Phys. 2011, 89, 311–318. [Google Scholar] [CrossRef]
- Ezzat, M.A.; El Karamany, A.S. Theory of fractional order in electro-thermoelasticity. Eur. J. Mech. A/Solids 2011, 30, 491–500. [Google Scholar] [CrossRef]
- Ezzat, M.A. Theory of fractional order in generalized thermoelectric MHD. Appl. Math. Model. 2011, 35, 4965–4978. [Google Scholar] [CrossRef]
- Sherief, H.H.; El-Sayed, A.M.A.; Abd El-Latief, A.M. Fractional order theory of thermoelasticity. Int. J. Solids Struct. 2010, 47, 269–275. [Google Scholar] [CrossRef]
- Sarkar, N.; Mondal, S. Transient responses in a two-temperature thermoelastic infinite medium having cylindrical cavity due to moving heat source with memory-dependent derivative. ZAMM-J. Appl. Math. Mech. Z. Angew. Math. Mech. 2019, e201800343. [Google Scholar] [CrossRef]
- Othman, M.I.; Mondal, S. Memory-dependent derivative effect on wave propagation of micropolar thermoelastic medium under pulsed laser heating with three theories. Int. J. Numer. Methods Heat Fluid Flow 2019, 30, 1025–1046. [Google Scholar] [CrossRef]
- Sharma, N.; Kumar, R.; Lata, P. Disturbance due to inclined load in transversely isotropic thermoelastic medium with two temperatures and without energy dissipation. Mater. Phys. Mech. 2015, 22, 107–117. [Google Scholar]
- Sur, A.; Kanoria, M. Thermoelastic interaction in a viscoelastic functionally graded half-space under three-phase-lag model. Eur. J. Comput. Mech. 2014, 23, 179–198. [Google Scholar] [CrossRef]
- Khan, A.A.; Bukhari, S.R.; Marin, M.; Ellahi, R. Effects of chemical reaction on third-grade MHD fluid flow under the influence of heat and mass transfer with variable reactive index. Heat Transf. Res. 2019, 50, 1061–1080. [Google Scholar] [CrossRef]
- Abbas, I.A.; Marin, M. Analytical solution of thermoelastic interaction in a half-space by pulsed laser heating. Phys. E Low-Dimens. Syst. NanoStruct. 2017, 87, 254–260. [Google Scholar] [CrossRef]
- Marin, M.; Vlase, S.; Paun, M. Considerations on double porosity structure for micropolar bodies. Aip Adv. 2015, 5, 037113. [Google Scholar] [CrossRef] [Green Version]
- Marin, M. Generalized solutions in elasticity of micropolar bodies with voids. Rev. de la Acad. Canar. de Cienc. Folia Canar. Acad. Sci. 1996, 8, 101–106. [Google Scholar]
- Abbas, I.A.; Marin, M. Analytical Solutions of a Two-Dimensional Generalized Thermoelastic Diffusions Problem Due to Laser Pulse. Iran. J. Sci. Technol. Trans. Mech. Eng. 2018, 42, 57–71. [Google Scholar] [CrossRef]
- Hobiny, A.; Alzahrani, F.; Abbas, I.; Marin, M. The Effect of Fractional Time Derivative of Bioheat Model in Skin Tissue Induced to Laser Irradiation. Symmetry 2020, 12, 602. [Google Scholar] [CrossRef]
- Alzahrani, F.; Hobiny, A.; Abbas, I.; Marin, M. An Eigenvalues Approach for a Two-Dimensional Porous Medium Based Upon Weak, Normal and Strong Thermal Conductivities. Symmetry 2020, 12, 848. [Google Scholar] [CrossRef]
- Abbas, I.; Hobiny, A.D. Analytical-numerical solutions of photo-thermal interactions in semiconductor materials. Inf. Sci. Lett. 2021, 10, 189–196. [Google Scholar]
- Vlase, S.; Marin, M.; Öchsner, A.; Scutaru, M. Motion equation for a flexible one-dimensional element used in the dynamical analysis of a multibody system. Contin. Mech. Thermodyn. 2019, 31, 715–724. [Google Scholar] [CrossRef]
- Marin, M.; Öchsner, A. The effect of a dipolar structure on the Hölder stability in Green–Naghdi thermoelasticity. Contin. Mech. Thermodyn. 2017, 29, 1365–1374. [Google Scholar] [CrossRef]
- Ezzat, M.; Ezzat, S. Fractional thermoelasticity applications for porous asphaltic materials. Pet. Sci. 2016, 13, 550–560. [Google Scholar] [CrossRef] [Green Version]
- Abbas, I.A.; Kumar, R. Deformation due to thermal source in micropolar generalized thermoelastic half-space by finite element method. J. Comput. Theor. Nanosci. 2014, 11, 185–190. [Google Scholar] [CrossRef]
- Mohamed, R.; Abbas, I.A.; Abo-Dahab, S. Finite element analysis of hydromagnetic flow and heat transfer of a heat generation fluid over a surface embedded in a non-Darcian porous medium in the presence of chemical reaction. Commun. Nonlinear Sci. Numer. Simul. 2009, 14, 1385–1395. [Google Scholar] [CrossRef]
- Singh, B. Reflection of plane waves from a free surface of a porothermoelastic solid half-space. J. Porous Media 2013, 16, 945–957. [Google Scholar] [CrossRef]












| Publisher’s Note: MDPI stays neutral with regard to jurisdictional claims in published maps and institutional affiliations. | 
© 2021 by the authors. Licensee MDPI, Basel, Switzerland. This article is an open access article distributed under the terms and conditions of the Creative Commons Attribution (CC BY) license (https://creativecommons.org/licenses/by/4.0/).
Share and Cite
Marin, M.; Hobiny, A.; Abbas, I. The Effects of Fractional Time Derivatives in Porothermoelastic Materials Using Finite Element Method. Mathematics 2021, 9, 1606. https://doi.org/10.3390/math9141606
Marin M, Hobiny A, Abbas I. The Effects of Fractional Time Derivatives in Porothermoelastic Materials Using Finite Element Method. Mathematics. 2021; 9(14):1606. https://doi.org/10.3390/math9141606
Chicago/Turabian StyleMarin, Marin, Aatef Hobiny, and Ibrahim Abbas. 2021. "The Effects of Fractional Time Derivatives in Porothermoelastic Materials Using Finite Element Method" Mathematics 9, no. 14: 1606. https://doi.org/10.3390/math9141606
APA StyleMarin, M., Hobiny, A., & Abbas, I. (2021). The Effects of Fractional Time Derivatives in Porothermoelastic Materials Using Finite Element Method. Mathematics, 9(14), 1606. https://doi.org/10.3390/math9141606
 
         
                                                


