LMI-Observer-Based Stabilizer for Chaotic Systems in the Existence of a Nonlinear Function and Perturbation
Abstract
1. Introduction
2. Problem Description
3. Main Results
3.1. Systems with a Nonlinear Function and Disturbance
3.2. Systems with Nonlinear Outputs
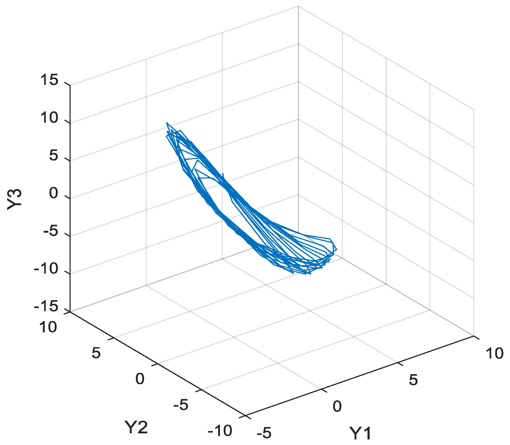
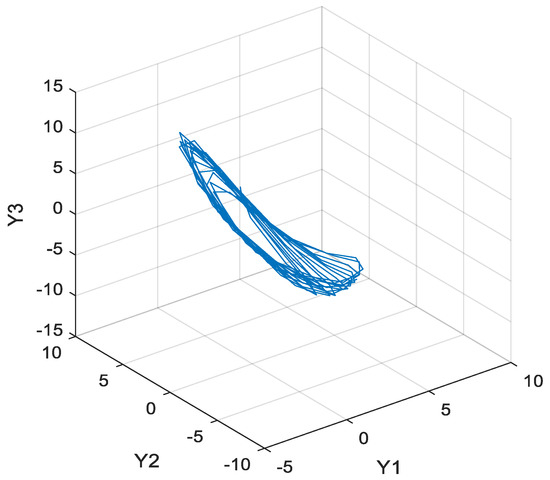
4. Simulation Results
4.1. A Genesio System with a Nonlinear Function and Disturbance
4.2. A Genesio System with an Output Nonlinear Function
5. Conclusions
Author Contributions
Funding
Data Availability Statement
Conflicts of Interest
References
- Elloumi, M.; Ghamgui, M.; Mehdi, D.; Tadeo, F.; Chaabane, M. Stability and stabilization of 2d singular systems: A strict lmi approach. Circuits Syst. Signal Process 2019, 38, 3041–3057. [Google Scholar] [CrossRef]
- Ghaffari, V. A Model Predictive Approach to Dynamic Control Law Design in Discrete-Time Uncertain Systems. Circuits Syst. Signal Process 2020, 39, 4829–4848. [Google Scholar] [CrossRef]
- Kim, W.; Suh, S. Suboptimal Disturbance Observer Design Using All Stabilizing Q Filter for Precise Tracking Control. Mathematics 2020, 8, 1434. [Google Scholar] [CrossRef]
- Pujol-Vazquez, G.; Mobayen, S.; Acho, L. Robust Control Design to the Furuta System under Time Delay Measurement Feedback and Exogenous-Based Perturbation. Mathematics 2020, 8, 2131. [Google Scholar] [CrossRef]
- Lin, C.; Wang, Q.-G.; Lee, T.H. An improvement on multivariable PID controller design via iterative LMI approach. Automatica 2004, 40, 519–525. [Google Scholar] [CrossRef]
- Mobayen, S.; Pujol-Vázquez, G. A robust LMI approach on nonlinear feedback stabilization of continuous state-delay systems with Lipschitzian nonlinearities: Experimental validation. Iran. J. Sci. Technol. Trans. Mech. Eng. 2019, 43, 549–558. [Google Scholar] [CrossRef]
- Gritli, H.; Zemouche, A.; Belghith, S. On LMI conditions to design robust static output feedback controller for continuous-time linear systems subject to norm-bounded uncertainties. Int. J. Syst. Sci. 2021, 52, 12–46. [Google Scholar] [CrossRef]
- Nian, Y.; Zheng, Y. Controlling discrete time TS fuzzy chaotic systems via adaptive adjustment. Phys. Procedia 2012, 24, 1915–1921. [Google Scholar] [CrossRef][Green Version]
- Ge, M.; Chiu, M.-S.; Wang, Q.-G. Robust PID controller design via LMI approach. J. Process Control 2002, 12, 3–13. [Google Scholar] [CrossRef]
- Yu, X.; Liao, F.; Deng, J. Tracking Controller Design with Preview Action for a Class of Lipschitz Nonlinear Systems and its Applications. Circuits Syst. Signal Process 2019, 39, 2922–2947. [Google Scholar] [CrossRef]
- Hu, J. Dynamic output feedback MPC of polytopic uncertain systems: Efficient LMI conditions. IEEE Trans. Circuits Syst. II Express Briefs 2021. [Google Scholar] [CrossRef]
- Mobayen, S.; Baleanu, D.; Tchier, F. Second-order fast terminal sliding mode control design based on LMI for a class of non-linear uncertain systems and its application to chaotic systems. J. Vib. Control 2017, 23, 2912–2925. [Google Scholar] [CrossRef]
- Ma, Y.; Li, W. Application and research of fractional differential equations in dynamic analysis of supply chain financial chaotic system. Chaos Solitons Fractals 2020, 130, 109417. [Google Scholar] [CrossRef]
- Fečkan, M.; Sathiyaraj, T.; Wang, J. Synchronization of butterfly fractional order chaotic system. Mathematics 2020, 8, 446. [Google Scholar] [CrossRef]
- Lin, C.-H.; Hu, G.-H.; Yan, J.-J. Estimation of Synchronization Errors between Master and Slave Chaotic Systems with Matched/Mismatched Disturbances and Input Uncertainty. Mathematics 2021, 9, 176. [Google Scholar] [CrossRef]
- Rajagopal, K.; Akgul, A.; Moroz, I.M.; Wei, Z.; Jafari, S.; Hussain, I. A simple chaotic system with topologically different attractors. IEEE Access 2019, 7, 89936–89947. [Google Scholar] [CrossRef]
- Nik, H.S.; Golchaman, M. Chaos control of a bounded 4D chaotic system. Neural Comput. Appl. 2014, 25, 683–692. [Google Scholar]
- Vaghefpour, H. Nonlinear Vibration and Tip Tracking of Cantilever Flexoelectric Nanoactuators. Iran. J. Sci. Technol. Trans. Mech. Eng. 2020. [Google Scholar] [CrossRef]
- Li, S.-Y.; Gu, K.-R.; Huang, S.-C. A chaotic system-based signal identification Technology: Fault-diagnosis of industrial bearing system. Measurement 2021, 171, 108832. [Google Scholar] [CrossRef]
- Rehan, M.; Hong, K.-S.; Ge, S.S. Stabilization and tracking control for a class of nonlinear systems. Nonlinear Anal. Real World Appl. 2011, 12, 1786–1796. [Google Scholar] [CrossRef]
- Kheloufi, H.; Zemouche, A.; Bedouhene, F.; Boutayeb, M. On LMI conditions to design observer-based controllers for linear systems with parameter uncertainties. Automatica 2013, 49, 3700–3704. [Google Scholar] [CrossRef]
- Wu, R.; Zhang, W.; Song, F.; Wu, Z.; Guo, W. Observer-based stabilization of one-sided Lipschitz systems with application to flexible link manipulator. Adv. Mech. Eng. 2015, 7. [Google Scholar] [CrossRef]
- Choi, H.H. LMI-based nonlinear fuzzy observer-controller design for uncertain MIMO nonlinear systems. IEEE Trans. Fuzzy Syst. 2007, 15, 956–971. [Google Scholar] [CrossRef]
- Xia, Y.; Jia, Y. Robust sliding-mode control for uncertain time-delay systems: An LMI approach. IEEE Trans. Autom. Control 2003, 48, 1086–1091. [Google Scholar]
- Gouaisbaut, F.; Dambrine, M.; Richard, J.-P. Robust control of delay systems: A sliding mode control design via LMI. Syst. Control Lett. 2002, 46, 219–230. [Google Scholar] [CrossRef]
- Wang, H.; Han, Z.-Z.; Xie, Q.-Y.; Zhang, W. Sliding mode control for chaotic systems based on LMI. Commun. Nonlinear Sci. Numer. Simul. 2009, 14, 1410–1417. [Google Scholar] [CrossRef]
- Park, J.H. Controlling chaotic systems via nonlinear feedback control. Chaos Solitons Fractals 2005, 23, 1049–1054. [Google Scholar] [CrossRef]
- Park, J.H.; Kwon, O.; Lee, S.-M. LMI optimization approach to stabilization of Genesio–Tesi chaotic system via dynamic controller. Appl. Math. Comput. 2008, 196, 200–206. [Google Scholar] [CrossRef]
- Kuntanapreeda, S. Chaos synchronization of unified chaotic systems via LMI. Phys. Lett. A 2009, 373, 2837–2840. [Google Scholar] [CrossRef]
- Chen, F.; Zhang, W. LMI criteria for robust chaos synchronization of a class of chaotic systems. Nonlinear Anal. Theory Methods Appl. 2007, 67, 3384–3393. [Google Scholar] [CrossRef]
- Wang, Y.-W.; Guan, Z.-H.; Wang, H.O. LMI-based fuzzy stability and synchronization of Chen’s system. Phys. Lett. A 2003, 320, 154–159. [Google Scholar] [CrossRef]
- Park, J.H.; Kwon, O. LMI optimization approach to stabilization of time-delay chaotic systems. Chaos Solitons Fractals 2005, 23, 445–450. [Google Scholar] [CrossRef]
- Lian, K.-Y.; Chiu, C.-S.; Chiang, T.-S.; Liu, P. LMI-based fuzzy chaotic synchronization and communications. IEEE Trans. Fuzzy Syst. 2001, 9, 539–553. [Google Scholar] [CrossRef]
- Estrada-Manzo, V.; Lendek, Z.; Guerra, T. An alternative LMI static output feedback control design for discrete-time nonlinear systems represented by Takagi–Sugeno models. ISA Trans. 2019, 84, 104–110. [Google Scholar] [CrossRef]
- Nath, A.; Dey, R.; Aguilar-Avelar, C. Observer based nonlinear control design for glucose regulation in type 1 diabetic patients: An LMI approach. Biomed. Signal Process. Control 2019, 47, 7–15. [Google Scholar] [CrossRef]
- Chow, J.H.; Wu, F.F.; Momoh, J.A. Applied mathematics for restructured electric power systems. In Applied Mathematics for Restructured Electric Power Systems; Springer: Berlin/Heidelberg, Germany, 2005; pp. 1–9. [Google Scholar]
- Ghanbarpour, K.; Bayat, F.; Jalilvand, A. Dependable power extraction in wind turbines using model predictive fault tolerant control. Int. J. Electr. Power Energy Syst. 2020, 118, 105802. [Google Scholar] [CrossRef]
- Zhang, F. The Schur Complement and Its Applications; Springer: Berlin/Heidelberg, Germany, 2006; Volume 4. [Google Scholar]
- Sidorov, N.; Sidorov, D.; Li, Y. Nonlinear systems’ equilibrium points: Branching, blow-up and stability. J. Phys. Conf. Ser. 2019, 1268, 012065. [Google Scholar] [CrossRef]
- Park, J.H. Synchronization of Genesio chaotic system via backstepping approach. Chaos Solitons Fractals 2006, 27, 1369–1375. [Google Scholar] [CrossRef]










Publisher’s Note: MDPI stays neutral with regard to jurisdictional claims in published maps and institutional affiliations. |
© 2021 by the authors. Licensee MDPI, Basel, Switzerland. This article is an open access article distributed under the terms and conditions of the Creative Commons Attribution (CC BY) license (https://creativecommons.org/licenses/by/4.0/).
Share and Cite
Karami, H.; Mobayen, S.; Lashkari, M.; Bayat, F.; Chang, A. LMI-Observer-Based Stabilizer for Chaotic Systems in the Existence of a Nonlinear Function and Perturbation. Mathematics 2021, 9, 1128. https://doi.org/10.3390/math9101128
Karami H, Mobayen S, Lashkari M, Bayat F, Chang A. LMI-Observer-Based Stabilizer for Chaotic Systems in the Existence of a Nonlinear Function and Perturbation. Mathematics. 2021; 9(10):1128. https://doi.org/10.3390/math9101128
Chicago/Turabian StyleKarami, Hamede, Saleh Mobayen, Marzieh Lashkari, Farhad Bayat, and Arthur Chang. 2021. "LMI-Observer-Based Stabilizer for Chaotic Systems in the Existence of a Nonlinear Function and Perturbation" Mathematics 9, no. 10: 1128. https://doi.org/10.3390/math9101128
APA StyleKarami, H., Mobayen, S., Lashkari, M., Bayat, F., & Chang, A. (2021). LMI-Observer-Based Stabilizer for Chaotic Systems in the Existence of a Nonlinear Function and Perturbation. Mathematics, 9(10), 1128. https://doi.org/10.3390/math9101128

