Alternating Asymmetric Iterative Algorithm Based on Domain Decomposition for 3D Poisson Problem
Abstract
1. Introduction
2. Asymmetric Iterative Schemes
3. Alternating Asymmetric Iterative Algorithm Based on Domain Decomposition
3.1. The Domain Decomposition
3.2. Algorithm Implementation
3.2.1. Implementation of Odd Level Iteration
3.2.2. Implementation of Even Level Iteration
4. The Algorithm Convergence
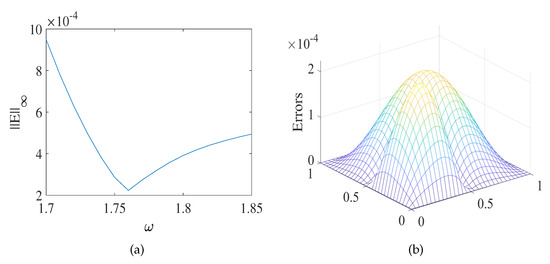
5. Numerical Experiments
6. Conclusions
Author Contributions
Funding
Acknowledgments
Conflicts of Interest
References
- Saad, Y. Iterative Methods for Sparse Linear Systems, 2nd ed.; SIAM: Philadelphia, PA, USA, 2003. [Google Scholar]
- Ge, Y.; Cao, F.; Zhang, J. A transformation-free HOC scheme and multigrid method for solving the 3D Poisson equation on nonuniform grids. J. Comput. Phys. 2013, 234, 199–216. [Google Scholar] [CrossRef]
- Abide, S.; Zeghmati, B. Multigrid defect correction and fourth-order compact scheme for Poisson equation. Comput. Math. Appl. 2017, 73, 1433–1444. [Google Scholar] [CrossRef][Green Version]
- Fen, H.; Zhang, B.L.; Liu, Y. Mathematics Stencil of the finite difference method for Poisson equation and its application. China Sci. 2005, 35, 901–909. (In Chinese) [Google Scholar]
- Spotz, W.F.; Carey, G.F. A high-order compact formulation for the 3D Poisson equation. Numer. Methods Part. Diff. Equ. 1996, 12, 235–243. [Google Scholar] [CrossRef]
- Gupta, M.M.; Kouatchou, J. Symbolic derivation of finite difference approximations for the three dimensional Poisson equation. Numer. Methods Part. Diff. Equ. 1998, 14, 593–606. [Google Scholar] [CrossRef]
- Romao, E.C.; Campos, M.D.; Moura, L.F.M. Application of the galerkin and least-squares finite element methods in the solution of 3D Poisson and Helmholtz equations. Comput. Math. Appl. 2011, 62, 4288–4299. [Google Scholar] [CrossRef][Green Version]
- Nintcheu Fata, S. Semi-analytic treatment of the three-dimensional Poisson equation via a Galerkin BIE method. J. Comput. Appl. Math. 2011, 236, 1216–1225. [Google Scholar] [CrossRef]
- Shi, Z.; Cao, Y.Y.; Chen, Q.J. Solving 2D and 3D Poisson equations and biharmonic equations by the Haar wavelet method. Appl. Math. Model. 2012, 36, 5143–5161. [Google Scholar] [CrossRef]
- Shi, Z.; Cao, Y.Y. A spectral collocation method based on Haar wavelets for Poisson equations and biharmonic equations. Appl. Math. Model. 2011, 54, 2858–2868. [Google Scholar] [CrossRef]
- Speyer, G.; Vasileska, D.; Goodnick, S.M. Efficient Poisson equation solvers for large scale 3D simulations. In Proceedings of the 2001 International Conference on Modeling and Simulation of Microsystems-MSM, Hilton Head Island, SC, USA, 19–21 March 2001; pp. 23–26. [Google Scholar]
- Pedro, V.-L.; Alfredo, P.; Manuel, P.-M. Fast finite difference Poisson solvers on heterogeneous architectures. Comput. Phys. Commun. 2014, 185, 1265–1272. [Google Scholar]
- Pedro, V.-L.; Alfredo, P.; Julien, F.; Manuel, P.-M. Block tridiagonal solvers on heterogeneous architectures. In Proceedings of the 2012 IEEE 10th International Symposium on Parallel and Distributed Processing with Applications, Leganes, Spain, 10–13 July 2012; pp. 609–617. [Google Scholar]
- Stone, C.P.; Duque, E.P.N.; Zhang, Y.; Car, D.; Owens, J.D.; Davis, R.L. 20th AIAA Computational Fluid Dynamics Conference. AIAA-306 2011, 3221, 307. [Google Scholar]
- Yang, W.D.; Li, K.L.; Li, K.Q. A parallel solving method for block-tridiagonal equations on CPUCGPU heterogeneous computing systems. J. Supercomput. 2017, 73, 1760–1781. [Google Scholar] [CrossRef]
- Zhang, Y.; Cohen, J.; Owens, J.D. Proceedings of the 15th ACM SIGPLAN Symposium on Principles and Practice of Parallel Programming; ACM: New York, NY, USA, 2010; p. 127. [Google Scholar]
- Davidson, A.; Zhang, Y.; Owens, J.D. IEEE International Parallel and Distributed Processing Symposium; IEEE: Piscataway, NJ, USA, 2011; p. 956. [Google Scholar]
- Zhang, B.L.; Yuan, G.X.; Liu, X.P. Parallel Finite Difference Methods for Partial Differential Equations; Science Press: Beijing, China, 1994; pp. 7–67. [Google Scholar]
- Mohanty, R.K. The samrt-BLAGE algorithm for singularly perturbed 2D elliptic partial differential equations. Appl. Math. Comput. 2007, 190, 321–331. [Google Scholar]
- Tavakoli, R.; Davami, P. A new parallel Gauss-Seidel method based on alternating group explicit method and domain decomposition method. Appl. Math. Comput. 2007, 188, 713–719. [Google Scholar] [CrossRef]
- Abdullah, A.R.; Ali, N.M. The comparative study of parallel alternating-type iterative methods. Appl. Math. Comput. 1996, 74, 331–344. [Google Scholar]
- Keyes, D.E.; Gropp, W.D. A comparison of domain decomposition on techniques for elliptic partial differential equations and their parallel implementation. SIAM J. Sci. Stat. Comput. 1987, 8, s166–s202. [Google Scholar] [CrossRef]
- Kuznetsov, Y. New algorithm for approximate realization of implicit difference scheme. Soviet J. Numer. Anal. Math. Model. 1988, 3, 99–114. [Google Scholar] [CrossRef]
- Xu, Q.Y.; Wang, W.Q. Wenqiang, W. A new parallel iterative algorithm for solving 2D Poisson equation. Numer. Methods Part. Differ. Eqs. 2011, 27, 829–853. [Google Scholar] [CrossRef]
- Ng, K.F.; Mohd Ali, N.H. Performance analysis of explicit group parallel algorithms for distributed memory multicomputer. Parallel Comput. 2008, 34, 427–440. [Google Scholar] [CrossRef]
- Evans, D. Alternating group explicit method for the diffusion equations. Appl. Math. Model. 1985, 9, 201–206. [Google Scholar] [CrossRef]
- Xu, Q.Y.; Liu, Z.Y. On the parallel implementation of several iterative algorithms for the 3D Poisson and Diffusion problems. 2020; in preparation. [Google Scholar]







| 1.0 | 4.4434 | 1.6 | 3.9316 |
| 1.1 | 3.6971 | 1.7 | 1.0478 |
| 1.2 | 2.9383 | 1.8 | 4.8059 |
| 1.3 | 2.1896 | 1.9 | 2.0334 |
| 1.4 | 1.4838 | 2.0 | errors |
| 1.5 | 8.6993 | – | – |
| Numbers | Time(s) | Numbers | Time(s) | Numbers | Time(s) | ||
|---|---|---|---|---|---|---|---|
| Jacobi | 987 | 3.3906 | 1401 | 4.4219 | 1774 | 5.0000 | |
| Gauss-Seidel | 491 | 2.4219 | 698 | 3.1406 | 885 | 3.5469 | |
| AAI | 93 | 6.8906 | 123 | 9.6406 | 145 | 10.1093 | |
| Numbers | Time(s) | Numbers | Time(s) | Numbers | Time(s) | |
|---|---|---|---|---|---|---|
| Jacobi | 2745 | 21.5156 | 3905 | 34.5000 | 5018 | 37.9219 |
| Gauss-Seidel | 1368 | 17.2344 | 1948 | 20.5938 | 2505 | 35.4688 |
| AAI | 115 | 9.4375 | 209 | 18.3437 | 283 | 22.1250 |
| Numbers | |||||
|---|---|---|---|---|---|
| Rates | – | 1.9909 | 1.9906 | 1.9956 | 1.9979 |
| Errors | 1.4277 | 6.3687 | 3.5920 | 2.3011 | 1.5986 |
| 1.0 | 4.2402 | 1.6 | 3.6712 |
| 1.1 | 3.4981 | 1.7 | 9.4888 |
| 1.2 | 2.7756 | 1.8 | 3.9125 |
| 1.3 | 2.0657 | 1.9 | 5.8138 |
| 1.4 | 1.3986 | 2.0 | errors |
| 1.5 | 8.1573 | – | – |
| Numbers | Time(s) | Numbers | Time(s) | |
|---|---|---|---|---|
| Jacobi | 557 | 2.6719 | 976 | 3.0781 |
| Gauss-Seidel | 288 | 0.8906 | 498 | 1.4688 |
| AAI | 29 | 5.6719 | 135 | 13.9531 |
| Numbers | Time(s) | Numbers | Time(s) | |
|---|---|---|---|---|
| Jacobi | 1548 | 15.7031 | 2712 | 24.1875 |
| Gauss-Seidel | 790 | 8.3594 | 1372 | 15.2500 |
| AAI | 51 | 14.5469 | 181 | 30.2344 |
| Numbers | Time(s) | Numbers | Time(s) | |
|---|---|---|---|---|
| Jacobi | 3034 | 98.5468 | 5317 | 176.6562 |
| Gauss-Seidel | 1538 | 53.5156 | 2681 | 92.9531 |
| AAI | 91 | 31.7187 | 201 | 54.2968 |
© 2020 by the authors. Licensee MDPI, Basel, Switzerland. This article is an open access article distributed under the terms and conditions of the Creative Commons Attribution (CC BY) license (http://creativecommons.org/licenses/by/4.0/).
Share and Cite
Xu, Q.; Liu, Z. Alternating Asymmetric Iterative Algorithm Based on Domain Decomposition for 3D Poisson Problem. Mathematics 2020, 8, 281. https://doi.org/10.3390/math8020281
Xu Q, Liu Z. Alternating Asymmetric Iterative Algorithm Based on Domain Decomposition for 3D Poisson Problem. Mathematics. 2020; 8(2):281. https://doi.org/10.3390/math8020281
Chicago/Turabian StyleXu, Qiuyan, and Zhiyong Liu. 2020. "Alternating Asymmetric Iterative Algorithm Based on Domain Decomposition for 3D Poisson Problem" Mathematics 8, no. 2: 281. https://doi.org/10.3390/math8020281
APA StyleXu, Q., & Liu, Z. (2020). Alternating Asymmetric Iterative Algorithm Based on Domain Decomposition for 3D Poisson Problem. Mathematics, 8(2), 281. https://doi.org/10.3390/math8020281
