Multivalued Extensions of Krasnosel’skii-Type Fixed-Point Theorems in p-Normed Spaces
Abstract
1. Introduction
- (C1)
- for all ;
- (C2)
- is continuous on and is compact in ;
- (C3)
- is a -contraction.
2. Preliminaries
- (P1)
- if and only if ;
- (P2)
- for all and ;
- (P3)
- for all .
- 1.
- If , one obtains the usual definition of convex sets.
- 2.
- In a p-normed space, there is a significant difference between a convex set and a s-convex set. A s-convex set is not translation-invariant in the case . If is s-convex and , then is not s-convex in general.
- 3.
- If is a closed s-convex set , then .
- (a)
- is s-convex for any .
- (b)
- If is s-convex and , then is s-convex.
- (c)
- If and are s-convex subsets of , then is s-convex.
- (d)
- If is a family of s-convex sets, then is s-convex.
- (e)
- If and , then , where denotes the convex hull of .
- (f)
- If is a closed s-convex set and , then is also a closed r-convex set.
- -
- Distance from a point to a set :
- -
- The excess functional , defined byIn general, .
- -
- Pompeiu–Hausdorff metric: , given byAn equivalent expression isThe pair forms a metric space.
- (1)
- σ-Lipschitz if ∃ such that
- (2)
- a contraction if it is σ-Lipschitz with .
3. Main Results
3.1. Krasnosel’skii-Type Fixed-Point Theorem for Upper Semi-Continuous Multivalued Operators in p-Normed Spaces
- ()
- for some ;
- ()
- If with , then .
- ()
- is relatively compact, and for every ,
- If and with , then .
- ()
- If with , then .
- (1)
- The equation has a solution for ;
- (2)
- ∃ and some such that
3.2. Approximation Techniques in Krasnosel’skii Theory
- 1.
- for all .
- 2.
- The graph of is ε-close to the graph of F in the product space, i.e.,
- ()
- G is a contraction;
- ()
- .
- ()
- is compact and .
- (1)
- The inclusion has a solution for .
- (2)
- The set .
3.3. A Krasnosel’skii-Type Theorem in the Expansive Setting
- G is continuous and expansive;
- For every , it holds that
3.4. A Study of Krasnosel’skii’s Theorem Using Measures of Noncompactness
- (1)
- Regularity: if and only if is relatively compact.
- (2)
- Invariance under closure: .
- (3)
- Semi-additivity: .
- (4)
- Monotonicity: If , then .
- (5)
- Semi-homogeneity: for all .
- (6)
- Algebraic semi-additivity: .
- (7)
- Invariance under translations: for any .
- (8)
- Lipschitzianity: , where if and if .
- (9)
- Invariance under p-convex hull: .
- (i)
- A multivalued operator is a σ–set-contraction (with respect to or ) if it is bounded and continuous, and ∃ such thatfor every bounded subset In particular, if σ = 1 F is called 1-set-contractive.
- (ii)
- A bounded continuous operator is ψ-condensing iffor every bounded with
- 1.
- Every compact operator is a 0-set-contraction. Moreover, any Lipschitz operator with constant is a σ-set-contraction.
- 2.
- Every σ-set-contraction with is ψ-condensing.
- 3.
- Every ψ-condensing operator is 1-set-contractive, though the converse does not hold in general (see [42]).
- (i)
- ;
- (ii)
- for all ;
- (iii)
- ϕ is either continuous or non-decreasing.
- ()
- F is compact;
- ()
- G is a σ-set-contraction with (with respect to or );
- ()
- I − G is ϕ-expansive;
- ()
- .
- ()
- is bounded.
- (1)
- The inclusion has a solution for .
- (2)
- The set .
4. Application of Nonlinear Integral Equation of Hammerstein Type
5. Numerical Application
5.1. Chebyshev Collocation Approximation
5.2. Illustrative Example
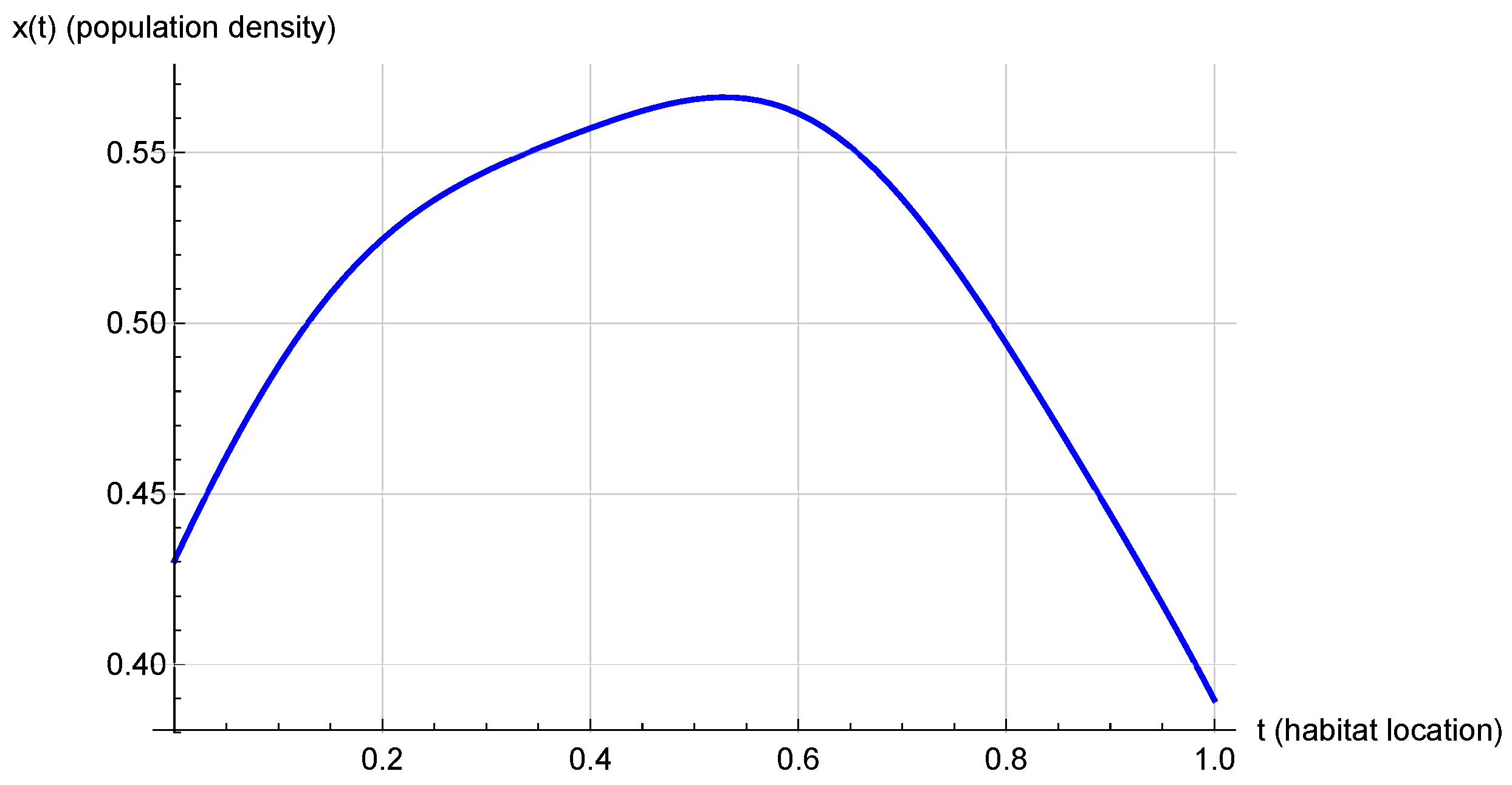
5.3. Real-World Application: Spatial Population Dynamics with Density-Dependent Feedback
- 1.
- denotes the equilibrium population density at location t;
- 2.
- is the spatially heterogeneous intrinsic growth rate (e.g., due to variation in sunlight, soil quality, or water);
- 3.
- is a competition coefficient that models how per-capita reproduction declines with local density (Holling type II or Michaelis–Menten saturation);
- 4.
- is a dispersal kernel describing the probability that an individual born at location s settles at location t.
5.4. Discussion
6. Abbreviations
7. Conclusions
8. Comparative Analysis of Fixed-Point Theory Developments
Author Contributions
Funding
Data Availability Statement
Acknowledgments
Conflicts of Interest
References
- Andres, J.; Górniewicz, L. Topological Fixed Point Principles for Boundary Value Problems; Springer Science & Business Media: Berlin/Heidelberg, Germany, 2013; Volume 1. [Google Scholar]
- Górniewicz, L.; Górniewicz, L. Topological Fixed Point Theory of Multivalued Mappings; Springer: Berlin/Heidelberg, Germany, 2006; Volume 4. [Google Scholar]
- Boriceanu, M. Krasnoselskii-type theorems for multivalued operators. Fixed Point Theory 2008, 9, 35–45. [Google Scholar]
- Petrusel, A. multivalued operators and fixed points. Pure Math. Appl. 2000, 11, 165–170. [Google Scholar]
- Xiao, J.-Z.; Zhu, X.-H. Some fixed point theorems for s-convex subsets in p-normed spaces. Nonlinear Anal. Theory Methods Appl. 2011, 74, 1738–1748. [Google Scholar] [CrossRef]
- Alghamdi, M.A.; O’Regan, D.; Shahzad, N. Krasnosel’skii type fixed point theorems for mappings on nonconvex sets. Abstr. Appl. Anal. 2012, 2012, 267531. [Google Scholar] [CrossRef]
- Xiao, J.Z.; Lu, Y. Some fixed point theorems for s-convex subsets in p-normed spaces based on measures of noncompactness. J. Fixed Point Theory Appl. 2018, 20, 83. [Google Scholar] [CrossRef]
- Latif, A. A result on best approximation in p-normed spaces. Arch. Math. 2001, 37, 71–75. [Google Scholar]
- Avramescu, C.; Vladimirescu, C. Fixed point theorems of krasnoselskii type in a space of continuous functions. Fixed Point Theory 2004, 5, 181–195. [Google Scholar]
- Barroso, C.S.; Teixeira, E.V. A topological and geometric approach to fixed points results for sum of operators and applications. Nonlinear Anal. Theory Methods Appl. 2005, 60, 625–650. [Google Scholar] [CrossRef][Green Version]
- Djebali, S.; Sahnoun, Z. Nonlinear alternatives of Schauder and Krasnosel’skij types with applications to Hammerstein integral equations in l1 spaces. J. Differ. Equ. 2010, 249, 2061–2075. [Google Scholar] [CrossRef]
- Garcia-Falset, J.; Latrach, K.; Moreno-Gálvez, E.; Taoudi, M.-A. Schaefer–Krasnoselskii fixed point theorems using a usual measure of weak noncompactness. J. Differ. Equ. 2012, 252, 3436–3452. [Google Scholar] [CrossRef]
- Garcia-Falset, J.; Muniz-Pérez, O. Fixed point theory for 1-set contractive and pseudocontractive mappings. Appl. Math. Comput. 2013, 219, 6843–6855. [Google Scholar] [CrossRef]
- O’Regan, D. Fixed point theorems for weakly sequentially closed maps. Arch. Math. 2000, 36, 61–70. [Google Scholar]
- Krasnosel’skii, M.A. Some problems of nonlinear analysis. Amer Math. Soc. Transl. Ser. 1958, 10, 345–409. [Google Scholar]
- Avramescu, C. A fixed point theorem for multivalued mappings. Electron. J. Qual. Theory Differ. Equ. 2004, 2004, 1–10. [Google Scholar] [CrossRef]
- Barroso, C.S. Krasnoselskii’s fixed point theorem for weakly continuous maps. Nonlinear Anal. Theory Methods Appl. 2003, 55, 25–31. [Google Scholar] [CrossRef]
- Burton, T.A. A fixed-point theorem of Krasnoselskii. Appl. Math. Lett. 1998, 11, 85–88. [Google Scholar] [CrossRef]
- Burton, T.A.; Kirk, C. A fixed point theorem of Krasnoselskii-Schaefer type. Math. Nachrichten 1998, 189, 23–31. [Google Scholar] [CrossRef]
- García-Falset, J. Existence of fixed points for the sum of two operators. Math. Nachrichten 2010, 283, 1736–1757. [Google Scholar] [CrossRef]
- Xiao, J.; Zhu, X. Fixed points of nonexpansive operators and normal structure concerning s-Orlicz convex sets. J. Math. Anal. Appl. 2024, 540, 128620. [Google Scholar] [CrossRef]
- Yuan, G.X.; Luo, Y.; Cho, Y.J. Non-expansive set-valued mappings by applying Caristi fixed-point theorem in locally complete convex spaces. Fixed Point Theory Funct. Anal. Metr. Spaces Banach Spaces Hilbert Spaces 2025, 2025, 14. [Google Scholar]
- Bernués, J.; Pena, A. On the shape of p-convex hulls, . Acta Math. Hung. 1997, 74, 345–353. [Google Scholar]
- Jesús, B.; Bernués, J.; Pena, A. The theorems of Carathéodory and Gluskin for . Proc. Am. Math. Soc. 1995, 123, 141–144. [Google Scholar] [CrossRef][Green Version]
- Yuan, G.X. Nonlinear analysis in p-vector spaces for single-valued 1-set contractive mappings. Fixed Point Theory Algorithms Sci. Eng. 2022, 2022, 26. [Google Scholar] [CrossRef]
- Bayoumi, A. Foundations of Complex Analysis in Non Locally Convex Spaces: Function Theory Without Convexity Condition; Elsevier: Amsterdam, The Netherlands, 2003; Volume 193. [Google Scholar]
- Arutyunov, A.V.; Obukhovskii, V. Convex and set-valued analysis. In De Gruyter eBooks; De Gruyter Brill: Berlin, Germany, 2016. [Google Scholar]
- Nieto, J.J.; Ouahab, A.; Rodriguez-Lopez, R. Fixed point theorems in generalized Banach algebra and applications. Fixed Point Theory 2018, 19, 707–732. [Google Scholar] [CrossRef]
- Petre, I.; Petruşel, A. Krasnoselskii’s theorem in generalized Banach spaces and application. Electron. J. Qual. Theory Differ. Equ. 2012, 85, 1–20. [Google Scholar] [CrossRef]
- Aubin, J.-P.; Cellina, A. Differential Inclusions Set-Valued Maps and Viability Theory; Springer Science & Business Media: Berlin/Heidelberg, Germany, 1986. [Google Scholar]
- Djebali, S.; Górniewicz, L.; Ouahab, A. First-order periodic impulsive semilinear differential inclusions: Existence and structure of solution sets. Math. Comput. Model. 2010, 52, 683–714. [Google Scholar] [CrossRef]
- Papageorgiou, N.S.; Kyritsi-Yiallourou, S.T. Handbook of Applied Analysis; Springer Science & Business Media: Berlin/Heidelberg, Germany, 2009; Volume 19. [Google Scholar]
- Nadler, S.B., Jr. Multi-valued contraction mappings. Pac. J. Math. 1969, 30, 475–488. [Google Scholar] [CrossRef]
- Cellina, A. A theorem on the approximation of compact multivalued mappings. Atti Accad. Naz. Lincei. Rend. Cl. Sci. Fis. Mat. Nat. 1969, 47, 429–433. [Google Scholar]
- Górniewicz, L.; Granas, A.; Kryszewski, W. On the homotopy method in the fixed point index theory of multi-valued mappings of compact absolute neighborhood retracts. J. Math. Anal. Appl. 1991, 161, 457–473. [Google Scholar] [CrossRef]
- Górniewicz, L.; Lassonde, M. Approximation and fixed points for compositions of rδ-maps. Topol. Appl. 1994, 55, 239–250. [Google Scholar]
- Kisielewicz, M. Differential Inclusions and Optimal Control; Springer: Berlin/Heidelberg, Germany, 1992. [Google Scholar]
- Graef, J.R.; Henderson, J.; Ouahab, A. Multivalued versions of a Krasnosel’skii-type fixed point theorem. J. Fixed Point Theory Appl. 2017, 19, 1059–1082. [Google Scholar] [CrossRef]
- Xiang, T.; Yuan, R. A class of expansive-type Krasnosel’skii fixed point theorems. Nonlinear Anal. Theory Methods Appl. 2009, 71, 3229–3239. [Google Scholar] [CrossRef]
- Toledano, J.M.A.; Benavides, T.D.; López Acedo, G. Measures of Noncompactness in Metric Fixed Point Theory; Springer Science & Business Media: Berlin/Heidelberg, Germany, 1997; Volume 99. [Google Scholar]
- Petryshyn, W.V. Fixed point theorems for various classes of 1-set-contractive and 1-ball-contractive mappings in banach spaces. Trans. Am. Math. Soc. 1973, 182, 323–352. [Google Scholar][Green Version]
- Nussbaum, R.D. The fixed point index for local condensing maps. Ann. Mat. Pura Appl. 1971, 89, 217–258. [Google Scholar] [CrossRef]
- Al-Beladi, G.; Asiri, A.; Shahzad, N. Fixed points of 1-set-contractive operators in complete p-normed spaces. J. Nonlinear Convex Anal. 2024, 25, 1725–1740. [Google Scholar]
- Youssri, Y.H.; Atta, A.G. Optimal third-kind chebyshev collocation algorithm for solving beam-type micro- and nanoscale boundary value problems. J. Math. Model. 2025, 14, 841–856. [Google Scholar]
- Albeladi, G.; Gamal, M.; Youssri, Y.H. G-metric spaces via fixed point techniques for ψ-contraction with applications. Fractal Fract. 2025, 9, 196. [Google Scholar] [CrossRef]
- Lutscher, F. Integrodifference Equations in Spatial Ecology; Springer International Publishing: Cham, Switzerland, 2019. [Google Scholar]


| N | Approximation Order | |
|---|---|---|
| 4 | 5 | |
| 6 | 7 | |
| 8 | 9 | |
| 10 | 11 |
| Abbreviation | Definition | Description |
|---|---|---|
| Nonempty subsets of | ||
| Nonempty bounded subsets of | ||
| Nonempty closed subsets of | ||
| Nonempty compact subsets of | ||
| Nonempty bounded, closed subsets of | ||
| Nonempty s-convex subsets of | ||
| Nonempty closed, s-convex subsets of | ||
| Nonempty compact, s-convex subsets of |
| Analytical Aspect | Classical Framework | Prior Work in p-Normed Spaces | Novel Contributions (This Paper) |
|---|---|---|---|
| Functional Setting | Normed/Banach spaces () with local convexity. | Extensions for ; predominantly single-valued operator theory. | Complete p-normed spaces () with systematic development of multivalued operator theory on s-convex subsets. |
| Fixed-Point Theorems | Krasnosel’skii (1958) [15]: with compact, contraction. | Limited extensions of Banach/ Schauder; no comprehensive theory for sums of multivalued operators. | Multivalued Krasnosel’skii-type theorems (Theorems 8–10, 12–15, 17 and 18) for where F is USC multivalued and G is single-valued (contraction/expansive/ nonexpansive). |
| Operator Classes | Single-valued: contractions, compact, nonexpansive. Multivalued: mostly convex-valued. | Single-valued focus. | Upper semi-continuous multivalued operators with s-convex values; expansive operators (Theorems 17 and 18); -condensing operators (Theorems 19–21). |
| Noncompactness Measures | Well-developed: Kuratowski () and Pompeiu–Hausdorff () measures in Banach spaces. | Limited adaptation; mainly theoretical definitions without operative theorems. | Full theory of and in p-normed spaces; Darbo–Sadovskii theorems (Theorems 20 and 21) for -condensing operators. |
| Approximation Methods | Cellina’s theorem: continuous selections for USC maps with convex values. | No known analog for p-normed spaces with s-convex values. | Theorem 11: Constructive -approximate Lipschitz selections for USC multivalued operators in p-normed spaces. |
| Boundary Alternatives | Leray–Schauder principle: existence or alternative on boundary. | Rarely formulated for p-normed spaces, especially for multivalued operators. | Multivalued Leray–Schauder alternatives (Theorems 15 and 21) for inclusions . |
| Expansive Operators | Existence theory in Banach spaces (Xiang & Yuan, 2009 [39]). | Virtually unexplored in p-normed spaces. | First multivalued Krasnosel’skii theorems for expansive G (Theorems 17 and 18) in p-normed spaces. |
| Numerical Implementation | Often separate computational papers; not integrated with theory. | No numerical verification in theoretical p-normed space papers. | Integrated spectral method: Chebyshev collocation with error analysis (Section 5, Table 1); theory–computation bridge. Spatial Population Dynamics with Density-Dependent Feedback. |
| Unification Level | Fragmented: separate theories for single/ multivalued, convex/ non-convex. | Isolated results lacking synthesis. | Comprehensive framework unifying: single/multivalued, contraction/expansive/condensing, theoretical/numerical aspects. |
Disclaimer/Publisher’s Note: The statements, opinions and data contained in all publications are solely those of the individual author(s) and contributor(s) and not of MDPI and/or the editor(s). MDPI and/or the editor(s) disclaim responsibility for any injury to people or property resulting from any ideas, methods, instructions or products referred to in the content. |
© 2026 by the authors. Licensee MDPI, Basel, Switzerland. This article is an open access article distributed under the terms and conditions of the Creative Commons Attribution (CC BY) license.
Share and Cite
Albeladi, G.; Youssri, Y.H.; Gamal, M. Multivalued Extensions of Krasnosel’skii-Type Fixed-Point Theorems in p-Normed Spaces. Mathematics 2026, 14, 242. https://doi.org/10.3390/math14020242
Albeladi G, Youssri YH, Gamal M. Multivalued Extensions of Krasnosel’skii-Type Fixed-Point Theorems in p-Normed Spaces. Mathematics. 2026; 14(2):242. https://doi.org/10.3390/math14020242
Chicago/Turabian StyleAlbeladi, Ghadah, Youssri Hassan Youssri, and Mohamed Gamal. 2026. "Multivalued Extensions of Krasnosel’skii-Type Fixed-Point Theorems in p-Normed Spaces" Mathematics 14, no. 2: 242. https://doi.org/10.3390/math14020242
APA StyleAlbeladi, G., Youssri, Y. H., & Gamal, M. (2026). Multivalued Extensions of Krasnosel’skii-Type Fixed-Point Theorems in p-Normed Spaces. Mathematics, 14(2), 242. https://doi.org/10.3390/math14020242

