Integration Modes Between MCDM Methods and Machine Learning Algorithms: A Structured Approach for Framework Development
Abstract
1. Introduction
- Which forms of integration between ML algorithms and MCDM methods exist for addressing decision problems?
- What criteria should be considered when selecting the most appropriate form of integration?
- What specific contributions are delivered by these integration forms?
- What are the current trends in research on the joint use of MCDM and ML methods?
- Which application areas have adopted integrated approaches most extensively?
- What are promising future research directions?
- Follows a methodology that synthesizes insights from the literature with expert opinions, thereby ensuring both theoretical depth and practical relevance.
- Establishes a new systematic categorization of integration modes between ML algorithms and MCDM methods, grounded in their methodological characteristics and application contexts.
- Introduces, for the first time, a structured set of criteria that enable standardized and reliable evaluation of integration modes, ensuring comparability and rigor.
- Demonstrates how the complementary strengths of ML and MCDM enhance decision-making, overcome their individual limitations, and generate added value when combined.
- Employs CA and cluster analysis correspondence analysis to visually map the relationships between integration modes and evaluation criteria, revealing clusters, patterns, and associations that highlight dominant integration modes, trends, and potential gaps in the literature.
- Proposes a new evidence-based framework that consolidates theoretical insights with practical considerations. It provides researchers and practitioners with clear guidance on selecting the appropriate integration mode, ensuring effective alignment between methodological choices and problem-specific requirements. The proposed framework is designed to address a wide range of complex decision problems where data is available, enhancing the effectiveness and efficiency of the decision process.
- Validates the spatial associations and cluster structure revealed by CA and clustering using discriminant analysis and further confirms the robustness of the proposed framework through Procrustes and discriminant analyses conducted on a holdout sample.
- Finally, outlines future research directions to address current gaps, leverage emerging trends, and further advance ML–MCDM integration.
2. Overview of MCDM Methods and ML Algorithms
2.1. MCDM Methods and Their Strengths and Weaknesses
2.2. ML Algorithms and Their Strengths and Weaknesses
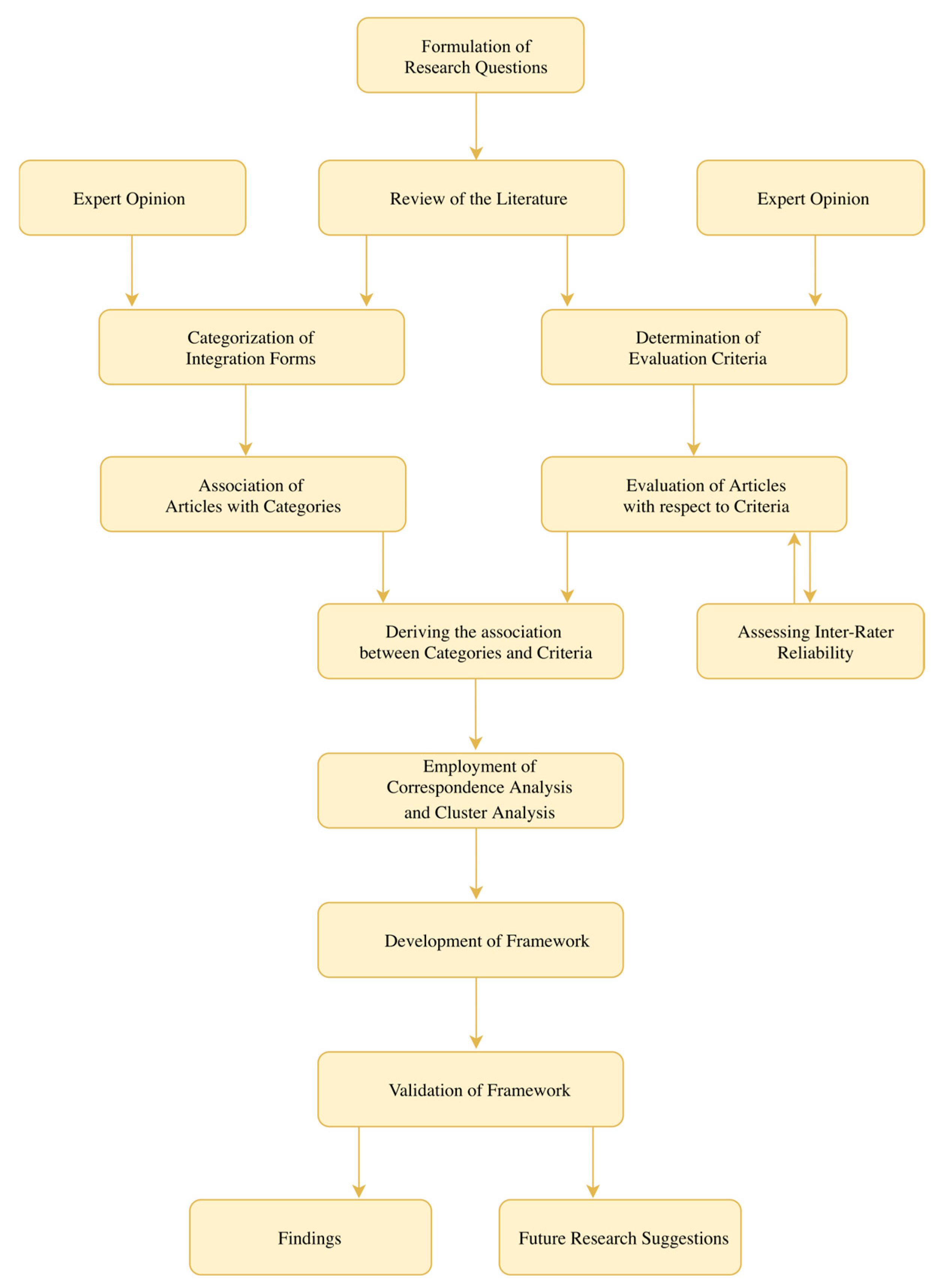
3. Methodology
3.1. Literature Review
3.2. Categorization
- Machines make decisions jointly with humans and implement them together.
- Machines decide, while humans are responsible for implementation.
- Machines provide recommendations, and humans make the final decision.
- Machines generate insights to inform the human decision-making process.
- Humans create options and hypothetical scenarios, which machines then evaluate.
- Both methods are applied independently on the same data.
- Each is evaluated separately via its own metric.
- Their results are compared through performance, consistency, or correlation measures.
- The best-performing or most consistent approach is selected via the synthesis function
3.3. Criteria Identification
3.4. Evaluation
- Mapping: Drawing on expert input, 208 relevant articles were carefully reviewed and systematically mapped to the corresponding categories. This step ensured that every category was grounded in representative studies.
- Scoring: The same set of articles was evaluated by experts according to the extent to which the approach proposed in each article satisfies each evaluation criterion. This stage translated qualitative insights from the literature into structured, comparable scores.
- Synthesis: The outputs of the mapping and scoring stages were combined through matrix multiplication to determine how well each category satisfies the evaluation criteria, ensuring that the findings are firmly grounded in evidence derived from prior research.
3.5. Framework Development
3.5.1. Correspondence Analysis
3.5.2. Cluster Analysis
3.5.3. Evidence-Based Framework
- Cluster 1 consisting of sequential approaches.
- Cluster 2 consisting of hybrid approaches.
- Cluster 3 consisting of performance comparison approaches.
3.6. Validation of the Framework
3.6.1. Clustering Validity
3.6.2. Out-of-Sample Validity
4. Findings and Discussion
4.1. Most Utilized Integration Mode
4.2. Usage Trends of Integration Modes
4.3. Frequency of MCDM Methods Across Integration Modes
4.4. Frequency of ML Algorithms Across Integration Modes
4.5. MCDM Methods and ML Algorithms Commonly Used Together
4.6. Dominant Application Areas
4.7. Limitations of Integration Modes
5. Future Research Suggestions
6. Conclusions and Limitations
- First, the initial categorization from the literature review identified five main integration modes based on the purpose of integration; however, expert evaluations and subsequent analyses indicated that these could be consolidated into three broader clusters: (i) sequential approaches, (ii) hybrid approaches, and (iii) performance comparison approaches.
- Second, the results showed that specific criteria, such as Sequential Processing, Validation, and Novelty, act as key differentiators. In contrast, others, like Knowledge Base, Consistency, and Explainability, remain relatively neutral and are shared across all categories.
- Third, among the integration modes, MCDM → ML and ML → MCDM are the most widely used. The findings suggest that these categories are particularly suitable when the objective is to optimize resource utilization and computational efficiency, address complex decision-making scenarios involving multiple variables, reduce individual biases, and provide transparent, interpretable outcomes to support informed decisions. The study also revealed that most research has emphasized combining existing methods rather than introducing methodological innovations, leaving room for more original forms of integration. Although less common, hybrid approaches (MCDM + ML) are well-positioned to address this gap, offering strong potential for flexibility and dynamic modeling while reflecting the broader shift toward reducing human intervention in decision-making. When the goal is to validate model outputs and assess their practical applicability in real-world contexts, the findings showed that performance comparison approaches are the most appropriate. These approaches emphasize the critical role of comprehensive benchmarking in ML–MCDM integrations, providing a structured means to evaluate competing methods and generate reliable evidence to guide method selection.
- The fourth question regarding current trends in the joint use of MCDM and ML methods revealed that all categories exhibit a general upward trend, particularly after 2020, indicating a growing adoption in the literature. From a methodological perspective, the findings show that MCDM methods such as AHP and TOPSIS have emerged as the most dominant, often paired with classification-based ML algorithms such as Random Forest, SVM, and KNN. These pairings underscore a preference for interpretable, structured decision-making tools. While clustering and fuzzy methods were less frequent, their consistent presence across categories suggests an increasing focus on managing uncertainty and subjective judgments, particularly in complex decision environments.
- Fifth, the findings provide insights into the adoption patterns and opportunities across various application domains. In particular, environmental science and healthcare are the leading fields adopting ML–MCDM integrations, driven by their high data complexity and multi-criteria multi-stakeholder decision-making requirements. These domains particularly benefit from the synergy between data-driven insights provided by ML and expert-based prioritization enabled by MCDM. Other sectors, including finance, supply chain, and sustainability, also demonstrate considerable adoption, whereas areas such as cybersecurity, civil engineering, and tourism remain underrepresented, highlighting promising directions for future application and growth.
- Finally, this study has identified several promising directions for future research. The directions highlight key avenues for future research that can strengthen the effectiveness, robustness, and applicability of ML–MCDM integrations.
- The categorization and evaluation rely on the currently available literature, which may evolve as new integration approaches and application areas emerge. To address this limitation, future studies should update the classification with newly published research, extend the scope to additional domains, and incorporate longitudinal analyses to capture shifts in ML-MCDM integration.
- The definition of evaluation criteria and the assessment of articles are based on expert judgment. Although this enhances domain relevance, it may also introduce subjectivity and potential bias. Implementing structured consensus-building techniques or semi-automated evaluation tools using natural language processing (NLP) could help reduce subjectivity and improve the consistency of article assessments.
- Additionally, the evaluation was based on a limited number of experts, which may introduce bias due to the subjective judgment of a small group. Future studies could involve a larger and more diverse group of experts to improve reliability and reduce potential biases.
- The criterion of uncertainty was not directly considered in this study, although it is indirectly captured through factors such as subjectivity, complexity, and dynamic nature. Incorporating uncertainty-related evaluation criteria in future work could further enhance the robustness of the proposed framework and extend its applicability across diverse contexts.
- In terms of the criteria considered in this study, certain integration modes (e.g., MCDM → ML and ML → MCDM) were found to exhibit similar characteristics, making them difficult to distinguish clearly. Future research could incorporate additional or more fine-grained criteria to enable a more precise distinction among these modes and provide deeper insights into their unique contributions and applications.
- Another limitation of this study is that the relationships among the evaluation criteria were partially examined. Future research could address this gap by incorporating methods that explicitly model interdependencies between criteria, thereby providing a more comprehensive evaluation framework.
- Although the literature review was conducted using Elsevier’s Scopus database and Web of Science databases, these sources may not cover all relevant journals. As a result, specific articles, particularly from niche or emerging research fields, may have been overlooked, leading to an incomplete view of the literature. A more comprehensive review could be achieved by also including additional databases, such as IEEE Xplore and Google Scholar.
- The majority of the findings were derived from English-language journals, resulting in the exclusion of journals published in other languages. While this implies that the review is not exhaustive, the authors believe it offers a comprehensive overview and covers most of the relevant studies published in scholarly journals.
- Finally, applying and validating the framework across diverse domains would strengthen its generalizability and practical utility. Since the interpretation and relevance of certain criteria may vary by context, adapting the criteria definitions or developing domain-specific sub-frameworks could further enhance the accuracy and applicability of the evaluation process.
Supplementary Materials
Author Contributions
Funding
Data Availability Statement
Conflicts of Interest
Appendix A
| Criteria | Closely Related Criteria | |||||
|---|---|---|---|---|---|---|
| Novelty [53,54] | Creativity [52,53] | Innovative [130] | Authenticity [53,131] | Specificity [131] | Originality [132] | |
| Complexity [55,130,133,134] | Simplicity [53] | |||||
| Validation [56] | ||||||
| Subjectivity [57] | Reasonable [135] | Rationality [136] | ||||
| Knowledge Base [58,137] | ||||||
| Effectiveness [59,138] | Accuracy [130,139,140,141] | |||||
| Efficiency [3,60,133] | Computational time [139] | |||||
| Applicability [61,142] | Generalizability [143,144] | |||||
| Flexibility [55] | Adaptability [145,146,147] | Scalability [36,139,148] | Responsiveness [149,150,151] | Adjustability [152] | Expandability [134] | Compatibility [153] |
| Consistency [62,154] | Stability [133] | Reliability [141,143] | Maintainability [155] | Robustness [130,156] | ||
| Automation [63,145,157] | Automated [139,141,148] | Autonomous [137] | ||||
| Sequential Processing | ||||||
| Dynamic Nature [64] | ||||||
| Explainability [65,66] | Interpretability [66,133,139] | Understandability [133] | Comprehensibility [158] | |||
| Criterion | Description | Question |
|---|---|---|
| Novelty | The integration mode introduces a new or original idea, method, or feature beyond what the MCDM method, the ML algorithm, or even both can achieve individually. | To what extent does the integration mode proposed in the article satisfy the criterion of Novelty as described? |
| Complexity | The integration mode improves the ability to understand, analyze, and manage complex decision problems—characterized by numerous variables, interdependencies, operational steps, and data heterogeneity—beyond what the MCDM method, the ML algorithm, or even both can achieve individually. | To what extent does the integration mode proposed in the article satisfy the criterion of Complexity as described? |
| Validation | The integration mode proposes a systematic approach for assessing and comparing performance and outcomes—such as the accuracy, reliability, and meaningfulness of results—beyond what the MCDM method, the ML algorithm, or even both can achieve individually. | To what extent does the integration mode proposed in the article satisfy the criterion of Validation as described? |
| Subjectivity | The integration mode helps reduce the influence of individual perspectives, interpretations, and biases in decision-making—enhancing objectivity beyond what the MCDM method, ML algorithm, or even both can achieve individually. | To what extent does the integration mode proposed in the article satisfy the criterion of Subjectivity as described? |
| Knowledge Base | The integration mode enhances the contribution of expert knowledge, experience, and domain insights to the decision-making process beyond what the MCDM method, the ML algorithm, or even both can achieve individually. | To what extent does the integration mode proposed in the article satisfy the criterion of Knowledge Base as described? |
| Effectiveness | The integration mode enhances the ability to generate accurate, reliable, and successful outcomes—such as predictions, classifications, or decisions—beyond what the MCDM method, ML algorithm, or even both can achieve individually. | To what extent does the integration mode proposed in the article satisfy the criterion of Effectiveness as described? |
| Efficiency | The integration mode enhances resource utilization and computational speed while reducing computational cost beyond what the MCDM method, ML algorithm, or even both can achieve individually. | To what extent does the integration mode proposed in the article satisfy the criterion of Efficiency as described? |
| Applicability | The integration mode introduces a practical and context-sensitive approach that appropriately addresses real-world decision problems beyond what the MCDM method, the ML algorithm, or even both can achieve individually. | To what extent does the integration mode proposed in the article satisfy the criterion of Applicability as described? |
| Flexibility | The integration mode introduces an approach that can adapt and scale to diverse conditions, data types, and decision tasks, effectively managing large-scale challenges, variations, and unexpected changes beyond what the MCDM method, the ML algorithm, or even both individually can achieve. | To what extent does the integration mode proposed in the article satisfy the criterion of Flexibility as described? |
| Consistency | The integration mode introduces a robust approach that produces results that are repeatable and of comparable quality across varying conditions, datasets, and decision contexts, beyond what the MCDM method, the ML algorithm, or even both individually can achieve. | To what extent does the integration mode proposed in the article satisfy the criterion of Consistency as described? |
| Automation | The integration mode introduces an approach that allows decision-related tasks to be executed partially or fully without human intervention—beyond what the MCDM method, the ML algorithm, or even both individually can achieve. | To what extent does the integration mode proposed in the article satisfy the criterion of Automation as described? |
| Sequential Processing | The integration mode introduces a stepwise approach in which the output of one method serves as the input for the next, maintaining methodological coherence, enhancing traceability, and addressing the limitations of individual methods that go beyond what the MCDM method, the ML algorithm, or even both individually can achieve. | To what extent does the integration mode proposed in the article satisfy the criterion of Sequential Processing as described? |
| Dynamic Nature | The integration mode introduces an approach capable of handling evolving conditions, data, and requirements over time—allowing adaptation to time-dependent variations and changes beyond what the MCDM method, the ML algorithm, or even both individually can achieve. | To what extent does the integration mode proposed in the article satisfy the criterion of Dynamic Nature as described? |
| Explainability | The integration mode enhances the interpretability and transparency of the decision-making process—making the model’s reasoning behind its predictions or decisions more understandable beyond what the MCDM method, the ML algorithm, or even both individually can achieve. | To what extent does the integration mode proposed in the article satisfy the criterion of Explainability as described? |
Appendix B
| Authors | Integration Modes | Authors | Integration Modes | Authors | Integration Modes |
|---|---|---|---|---|---|
| [159] | MCDM[ML vs. ML] | [160] | MCDM[ML vs. ML] | [50] | MCDM[ML vs. ML] |
| [114] | MCDM[ML vs. ML] | [161] | MCDM[ML vs. ML] | [162] | MCDM[ML vs. ML] |
| [163] | MCDM[ML vs. ML] | [164] | MCDM[ML vs. ML] | [165] | MCDM[ML vs. ML] |
| [166] | MCDM[ML vs. ML] | [167] | MCDM[ML vs. ML] | [113] | MCDM[ML vs. ML] |
| [168] | MCDM[ML vs. ML] | [169] | MCDM[ML vs. ML] | [75] | MCDM[ML vs. ML] |
| [170] | MCDM[ML vs. ML] | [141] | MCDM[ML vs. ML] | [171] | MCDM[ML vs. ML] |
| [172] | MCDM[ML vs. ML] | [173] | MCDM[ML vs. ML] | [174] | MCDM[ML vs. ML] |
| [175] | MCDM[ML vs. ML] | [139] | MCDM[ML vs. ML] | [54] | MCDM[ML vs. ML] |
| [176] | MCDM[ML vs. ML] | [177] | MCDM[ML vs. ML] | [178] | MCDM[ML vs. ML] |
| [179] | MCDM[ML vs. ML] | [51] | MCDM[ML vs. ML] | [180] | MCDM[ML vs. ML] |
| [181] | MCDM[ML vs. ML] | [182] | MCDM[ML vs. ML] | [80] | MCDM[ML vs. ML] |
| [183] | MCDM[ML vs. ML] | [184] | MCDM[ML vs. ML] | [185] | MCDM[ML vs. ML] |
| [186] | MCDM[ML vs. ML] | [187] | MCDM[ML vs. ML] | [188] | MCDM[ML vs. ML] |
| [189] | ML vs. MCDM | [190] | ML vs. MCDM | [191] | ML vs. MCDM |
| [192] | ML vs. MCDM | [70] | ML vs. MCDM | [193] | ML vs. MCDM |
| [73] | ML vs. MCDM | [194] | ML vs. MCDM | [195] | ML vs. MCDM |
| [196] | ML vs. MCDM | [197] | ML vs. MCDM | [48] | ML vs. MCDM |
| [198] | ML vs. MCDM | [199] | ML vs. MCDM | [200] | ML vs. MCDM |
| [201] | ML vs. MCDM | [202] | ML vs. MCDM | [77] | ML vs. MCDM |
| [203] | ML vs. MCDM | [204] | ML vs. MCDM | [49] | ML vs. MCDM |
| [205] | ML vs. MCDM | [206] | ML vs. MCDM | [21] | ML vs. MCDM |
| [207] | ML vs. MCDM | [208] | ML vs. MCDM | [209] | ML vs. MCDM |
| [210] | ML vs. MCDM | [211] | ML vs. MCDM | [10] | ML vs. MCDM |
| [212] | ML vs. MCDM | [35] | ML vs. MCDM | [213] | ML vs. MCDM |
| [214] | ML vs. MCDM | [215] | ML vs. MCDM, ML → MCDM | [216] | ML vs. MCDM, ML → MCDM |
| [217] | ML vs. MCDM, ML → MCDM | [218] | ML vs. MCDM, ML → MCDM | [219] | ML vs. MCDM, ML → MCDM |
| [220] | ML → MCDM | [221] | ML → MCDM | [222] | ML → MCDM |
| [223] | ML → MCDM | [224] | ML → MCDM | [225] | ML → MCDM |
| [226] | ML → MCDM | [227] | ML → MCDM | [228] | ML → MCDM |
| [229] | ML → MCDM | [230] | ML → MCDM | [231] | ML → MCDM |
| [71] | ML → MCDM | [125] | ML → MCDM | [232] | ML → MCDM |
| [233] | ML → MCDM | [123] | ML → MCDM | [122] | ML → MCDM, |
| [126] | ML → MCDM | [99] | ML → MCDM, ML vs. MCDM | [41] | ML → MCDM |
| [234] | ML → MCDM | [235] | ML → MCDM | [236] | ML → MCDM |
| [237] | ML → MCDM | [238] | ML → MCDM | [239] | ML → MCDM |
| [240] | ML → MCDM | [241] | ML → MCDM | [242] | ML → MCDM |
| [243] | ML → MCDM | [121] | ML → MCDM | [244] | ML → MCDM |
| [97] | ML → MCDM | [127] | ML → MCDM | [245] | ML → MCDM |
| [13] | ML → MCDM | [78] | ML → MCDM | [246] | ML → MCDM |
| [247] | ML → MCDM | [115] | ML → MCDM | [11] | ML → MCDM |
| [248] | ML → MCDM | [33] | ML → MCDM | [98] | ML → MCDM |
| [249] | ML → MCDM | [250] | ML → MCDM | [251] | ML → MCDM |
| [252] | ML → MCDM | [253] | ML → MCDM | [254] | ML → MCDM |
| [23] | ML → MCDM | [124] | ML → MCDM | [40] | ML → MCDM |
| [100] | ML → MCDM | [255] | ML → MCDM | [16] | ML → MCDM, MCDM → ML |
| [256] | ML → MCDM, MCDM → ML | [257] | ML → MCDM, MCDM → ML | [258] | MCDM → ML |
| [14] | MCDM → ML | [259] | MCDM → ML | [260] | MCDM → ML |
| [261] | MCDM → ML | [9] | MCDM → ML | [42] | MCDM → ML |
| [101] | MCDM → ML | [93] | MCDM → ML | [72] | MCDM → ML |
| [128] | MCDM → ML | [43] | MCDM → ML | [129] | MCDM → ML |
| [112] | MCDM → ML | [107] | MCDM → ML | [120] | MCDM → ML |
| [262] | MCDM → ML | [102] | MCDM → ML | [109] | MCDM → ML |
| [263] | MCDM → ML | [44] | MCDM → ML | [116] | MCDM → ML |
| [108] | MCDM → ML | [104] | MCDM → ML | [94] | MCDM → ML |
| [264] | MCDM → ML | [111] | MCDM → ML | [103] | MCDM → ML |
| [119] | MCDM → ML | [76] | MCDM → ML | [265] | MCDM → ML |
| [110] | MCDM → ML | [79] | MCDM → ML | [26] | MCDM → ML |
| [266] | MCDM → ML | [267] | MCDM → ML | [268] | MCDM → ML |
| [105] | MCDM → ML | [95] | MCDM → ML | [269] | MCDM → ML |
| [270] | MCDM → ML | [271] | MCDM → ML | [96] | MCDM → ML |
| [272] | MCDM → ML | [273] | MCDM → ML | [34] | MCDM → ML |
| [274] | MCDM → ML | [275] | MCDM → ML | [276] | MCDM → ML |
| [277] | MCDM → ML | [106] | MCDM → ML | [278] | MCDM → ML |
| [279] | MCDM → ML | [280] | MCDM + ML | [82] | MCDM + ML |
| [74] | MCDM + ML | [117] | MCDM + ML | [29] | MCDM + ML |
| [281] | MCDM + ML | [282] | MCDM + ML | [283] | MCDM + ML |
| [46] | MCDM + ML | [284] | MCDM + ML | [81] | MCDM + ML |
| [45] | MCDM + ML | [285] | MCDM + ML | [286] | MCDM + ML |
| [47] | MCDM + ML | [118] | MCDM + ML | [287] | MCDM + ML |
| [288] | MCDM + ML |
Appendix C
| Article No. | Title of the Article |
| Criterion | Description of the criterion. |
| Question | Evaluation question for the given criterion. |
| Explanation: | Please pay particular attention to the sections that most directly describe the integration approach, including its underlying rationale, procedural structure, implementation details, contributions, limitations, and resulting outcomes. |
| Score: | 0 ☐ 1 ☐ 2 ☐ |
| Evidence: | If any keyword, sentence, or entire section is related to this criterion, please provide descriptive information and a precise pointer (e.g., “Section 1. Introduction”) here. |
| Article No. 114 | A weighted Bonferroni-OWA operator-based cumulative belief degree approach to personnel selection based on automated video interview assessment data. |
| C12. Sequential Processing | The integration mode introduces a stepwise approach in which the output of one method serves as the input for the next, maintaining methodological coherence, enhancing traceability, and addressing the limitations of individual methods that go beyond what the MCDM method, the ML algorithm, or even both individually can achieve. |
| Q12. | To what extent does the approach proposed in the article satisfy the criterion of Sequential Processing as described above? |
| Explanation: | Please pay particular attention to the sections that most directly describe the integration approach, including its underlying rationale, procedural structure, implementation details, contributions, limitations, and resulting outcomes. |
| Score: | 0 ☐ 1 ☐ 2 ☒ |
| Evidence: | Abstract: “In order to address these issues, an effective and practical approach is proposed that is able to transform, weight, combine, and rank automated AVI assessments obtained through AI technologies and machine learning.” Introduction: “The proposed approach is a prime example of the integration of learning-based techniques with MCDM techniques. This is the first study that transforms and aggregates automated AVI assessments in a multi-criteria environment for personnel selection.” Section 4. Proposed Approach: Steps of the proposed approach and Figure 1. |
Appendix D. Intraclass Correlation Coefficients
| Criterion | ICC b | 95% Confidence Interval | F Test with True Value 0 | ||||
|---|---|---|---|---|---|---|---|
| Lower Bound | Upper Bound | Value | df1 | df2 | Sig. | ||
| Novelty | 0.902 | 0.864 | 0.930 | 10.130 | 103 | 206 | <0.001 |
| Complexity | 0.940 | 0.917 | 0.958 | 17.365 | 103 | 206 | <0.001 |
| Validation | 0.964 | 0.949 | 0.974 | 28.433 | 103 | 206 | <0.001 |
| Subjectivity | 0.948 | 0.928 | 0.963 | 19.641 | 103 | 206 | <0.001 |
| Knowledge Base | 0.906 | 0.866 | 0.935 | 11.426 | 103 | 206 | <0.001 |
| Effectiveness | 0.629 | 0.485 | 0.737 | 2.685 | 103 | 206 | <0.001 |
| Efficiency | 0.905 | 0.868 | 0.933 | 10.616 | 103 | 206 | <0.001 |
| Applicability | 0.815 | 0.744 | 0.869 | 5.449 | 103 | 206 | <0.001 |
| Flexibility | 0.930 | 0.903 | 0.950 | 14.587 | 103 | 206 | <0.001 |
| Consistency | 0.915 | 0.882 | 0.939 | 11.797 | 103 | 206 | <0.001 |
| Automation | 0.888 | 0.845 | 0.921 | 9.067 | 103 | 206 | <0.001 |
| Sequential Processing | 0.965 | 0.951 | 0.975 | 28.273 | 103 | 206 | <0.001 |
| Dynamic Nature | 0.904 | 0.865 | 0.933 | 11.095 | 103 | 206 | <0.001 |
| Explainability | 0.889 | 0.846 | 0.921 | 8.949 | 103 | 206 | <0.001 |
| Criterion | ICC b | 95% Confidence Interval | F Test with True Value 0 | ||||
|---|---|---|---|---|---|---|---|
| Lower Bound | Upper Bound | Value | df1 | df2 | Sig. | ||
| Novelty | 0.926 | 0.898 | 0.948 | 13.592 | 103 | 206 | <0.001 |
| Complexity | 0.924 | 0.892 | 0.947 | 14.055 | 103 | 206 | <0.001 |
| Validation | 0.976 | 0.967 | 0.983 | 41.746 | 103 | 206 | <0.001 |
| Subjectivity | 0.942 | 0.918 | 0.959 | 18.245 | 103 | 206 | <0.001 |
| Knowledge Base | 0.854 | 0.794 | 0.898 | 7.348 | 103 | 206 | <0.001 |
| Effectiveness | 0.651 | 0.517 | 0.753 | 2.872 | 103 | 206 | <0.001 |
| Efficiency | 0.923 | 0.888 | 0.947 | 14.198 | 103 | 206 | <0.001 |
| Applicability | 0.805 | 0.725 | 0.863 | 5.442 | 103 | 206 | <0.001 |
| Flexibility | 0.923 | 0.892 | 0.946 | 13.656 | 103 | 206 | <0.001 |
| Consistency | 0.890 | 0.845 | 0.923 | 9.725 | 103 | 206 | <0.001 |
| Automation | 0.914 | 0.880 | 0.940 | 12.294 | 103 | 206 | <0.001 |
| Sequential Processing | 0.961 | 0.946 | 0.972 | 26.423 | 103 | 206 | <0.001 |
| Dynamic Nature | 0.840 | 0.778 | 0.886 | 6.276 | 103 | 206 | <0.001 |
| Explainability | 0.894 | 0.852 | 0.926 | 9.92 | 103 | 206 | <0.001 |
Appendix E. Correspondence Analysis Theory
- Let N be the data matrix with positive row and column sums. The correspondence matrix P is obtained by dividing all entries of N by the grand total :
- Let r and c denote the vectors of row and column sums of P, while and are the diagonal matrices containing and on their diagonal.
- The algorithm for computing the coordinates of the row and column profiles along the principal axes, based on singular value decomposition (SVD):
- The total variance, called inertia, is
- The results of CA are presented as a map of points that represent the rows and columns with respect to a selected pair of principal axes, or dimensions. These axes correspond to pairs of columns in the coordinate matrices, usually focusing on the first two columns for the first two principal axes.
- The symmetric map uses the first two columns of F for row coordinates and the first two columns of G for column coordinates, both in principal coordinates (see Equation (A5)).
- The distances between profiles are measured using the chi-square distance, which is a weighted Euclidean distance. The total inertia is the weighted average of the squared chi-square distances between each row profile and its average profile (similarly, between the column profiles and their average).
Appendix F
| Studies | Year | Integration Modes | C1 | C2 | C3 | C4 | C5 | C6 | C7 | C8 | C9 | C10 | C11 | C12 | C13 | C14 |
|---|---|---|---|---|---|---|---|---|---|---|---|---|---|---|---|---|
| [290] | 2025 | ML vs. MCDM | {0, 0} | {1, 1} | {2, 2} | {2, 1} | {2, 2} | {2, 2} | {1, 2} | {2, 2} | {1, 1} | {2, 2} | {1, 0} | {0, 0} | {0, 0} | {0, 0} |
| [291] | 2025 | ML → MCDM, MCDM → ML | {1, 2} | {1, 2} | {0, 0} | {2, 2} | {0, 0} | {2, 2} | {2, 2} | {2, 2} | {0, 1} | {1, 1} | {2, 2} | {2, 2} | {2, 2} | {0, 1} |
| [292] | 2025 | MCDM[ML vs. ML] | {2, 2} | {1, 1} | {2, 2} | {0, 1} | {1, 1} | {2, 2} | {2, 2} | {2, 2} | {1, 1} | {0, 1} | {1, 1} | {0, 2} | {0, 0} | {1, 2} |
| [293] | 2025 | MCDM → ML | {0, 0} | {2, 2} | {0, 0} | {0, 0} | {1, 2} | {2, 2} | {1, 2} | {2, 2} | {0, 0} | {1, 1} | {1, 1} | {2, 2} | {0, 0} | {2, 2} |
| [294] | 2025 | MCDM[ML vs. ML] | {0, 0} | {0, 1} | {2, 2} | {0, 0} | {2, 1} | {2, 2} | {2, 2} | {2, 2} | {0, 1} | {1, 1} | {0, 0} | {0, 0} | {0, 0} | {1, 1} |
| [295] | 2025 | MCDM[ML vs. ML] | {1, 0} | {1, 2} | {2, 2} | {0, 0} | {2, 2} | {2, 2} | {1, 1} | {1, 2} | {0, 1} | {1, 1} | {0, 0} | {0, 0} | {0, 0} | {0, 0} |
| [296] | 2025 | ML → MCDM | {0, 0} | {2, 2} | {0, 0} | {2, 2} | {1, 1} | {2, 2} | {2, 2} | {1, 2} | {2, 2} | {1, 1} | {1, 1} | {2, 2} | {0, 0} | {0, 0} |
| [297] | 2025 | ML vs. MCDM | {0, 1} | {1, 2} | {1, 2} | {2, 2} | {2, 2} | {2, 2} | {1, 1} | {2, 2} | {2, 2} | {2, 2} | {1, 0} | {0, 0} | {1, 2} | {0, 0} |
| [298] | 2025 | ML → MCDM | {1, 2} | {2, 2} | {0, 0} | {2, 2} | {2, 2} | {2, 2} | {0, 1} | {1, 1} | {0, 1} | {2, 2} | {1, 0} | {2, 2} | {0, 0} | {0, 0} |
| [299] | 2025 | MCDM[ML vs. ML] | {1, 1} | {0, 0} | {2, 2} | {0, 1} | {0, 0} | {2, 2} | {0, 0} | {1, 1} | {2, 2} | {1, 1} | {1, 2} | {0, 0} | {0, 0} | {1, 1} |
| [300] | 2025 | ML vs. MCDM | {0, 0} | {0, 0} | {2, 2} | {0, 0} | {2, 2} | {2, 2} | {0, 0} | {2, 2} | {0, 0} | {1, 1} | {0, 0} | {0, 0} | {1, 1} | {0, 0} |
| [296] | 2025 | ML vs. MCDM | {0, 0} | {2, 2} | {2, 2} | {0, 0} | {2, 2} | {2, 2} | {2, 2} | {2, 2} | {0, 1} | {1, 1} | {1, 0} | {0, 0} | {0, 0} | {0, 0} |
| [301] | 2025 | ML → MCDM | {0, 0} | {2, 2} | {0, 0} | {1, 1} | {2, 2} | {2, 2} | {0, 1} | {2, 2} | {2, 2} | {2, 2} | {0, 0} | {2, 2} | {0, 0} | {0, 1} |
| [302] | 2025 | ML → MCDM | {2, 1} | {2, 2} | {0, 0} | {2, 2} | {0, 0} | {2, 2} | {2, 2} | {2, 2} | {2, 2} | {2, 2} | {2, 2} | {2, 2} | {2, 2} | {2, 2} |
| [303] | 2025 | MCDM → ML | {1, 1} | {1, 2} | {0, 0} | {2, 2} | {0, 0} | {2, 2} | {2, 2} | {2, 2} | {0, 1} | {0, 1} | {2, 2} | {2, 2} | {0, 0} | {0, 0} |
| [304] | 2025 | MCDM → ML | {0, 0} | {2, 2} | {0, 0} | {0, 0} | {2, 2} | {2, 2} | {2, 2} | {2, 2} | {1, 1} | {2, 2} | {1, 0} | {2, 2} | {2, 2} | {0, 0} |
| [305] | 2025 | ML → MCDM, ML vs. MCDM | {1, 2} | {0, 0} | {2, 1} | {2, 2} | {1, 1} | {2, 2} | {1, 2} | {2, 2} | {2, 2} | {2, 2} | {2, 2} | {2, 2} | {0, 0} | {1, 1} |
| [306] | 2025 | MCDM[ML vs. ML] | {0, 0} | {2, 2} | {2, 2} | {1, 2} | {1, 0} | {2, 2} | {0, 1} | {2, 2} | {2, 2} | {0, 1} | {2, 2} | {0, 0} | {0, 0} | {2, 1} |
| [307] | 2026 | MCDM → ML, ML vs. MCDM | {2, 1} | {2, 2} | {2, 1} | {2, 2} | {2, 2} | {1, 1} | {1, 2} | {1, 1} | {1, 1} | {1, 2} | {1, 1} | {2, 2} | {0, 0} | {0, 0} |
| [308] | 2026 | MCDM[ML vs. ML] | {1, 2} | {0, 1} | {2, 2} | {2, 2} | {0, 0} | {2, 2} | {2, 2} | {2, 2} | {2, 2} | {2, 2} | {2, 2} | {0, 0} | {2, 2} | {0, 0} |
| [309] | 2025 | MCDM → ML | {1, 1} | {2, 2} | {0, 1} | {2, 2} | {2, 1} | {2, 2} | {2, 2} | {2, 2} | {1, 2} | {1, 2} | {1, 1} | {2, 2} | {1, 0} | {0, 2} |
| [310] | 2024 | MCDM + ML | {2, 2} | {2, 2} | {0, 0} | {1, 2} | {1, 2} | {2, 2} | {2, 2} | {2, 2} | {2, 2} | {1, 2} | {2, 2} | {0, 0} | {1, 2} | {1, 0} |
Appendix G
| Cluster | Predicted Group Membership | |||||
|---|---|---|---|---|---|---|
| Holdout Sample | 1 | 2 | 3 | Total | ||
| Original a | Count | 1 | 9 | 0 | 0 | 9 |
| 2 | 0 | 5 | 0 | 5 | ||
| 3 | 2 | 0 | 3 | 5 | ||
| % | 1 | 100.0 | 0.0 | 0.0 | 100.0 | |
| 2 | 0.0 | 100.0 | 0.0 | 100.0 | ||
| 3 | 40.0 | 0.0 | 60.0 | 100.0 | ||
| Cross-validated b | Count | 1 | 7 | 2 | 0 | 9 |
| 2 | 0 | 5 | 0 | 5 | ||
| 3 | 2 | 0 | 3 | 5 | ||
| % | 1 | 77.8 | 22.2 | 0.0 | 100.0 | |
| 2 | 20.0 | 80.0 | 0.0 | 100.0 | ||
| 3 | 40.0 | 0.0 | 60.0 | 100.0 | ||
| Original | Cross-Validated | ||||||||
|---|---|---|---|---|---|---|---|---|---|
| Integration Mode | Actual | Predicted | Probability | Predicted | Probability | ||||
| /Criteria | Group | Group | 1 | 2 | 3 | Group | 1 | 2 | 3 |
| ML → MCDM | 1 | 1 | 0.873 | 0.086 | 0.041 | 1 | 0.853 | 0.098 | 0.049 |
| MCDM → ML | 1 | 1 | 0.891 | 0.066 | 0.042 | 1 | 0.873 | 0.077 | 0.050 |
| MCDM + ML | 2 | 2 | 0.103 | 0.886 | 0.010 | 2 | 0.116 | 0.870 | 0.014 |
| ML vs. MCDM | 3 | 3 | 0.178 | 0.025 | 0.797 | 3 | 0.194 | 0.031 | 0.775 |
| MCDM[ML vs. ML] | 3 | 3 | 0.058 | 0.021 | 0.921 | 3 | 0.070 | 0.930 | 0.903 |
| Novelty | 2 | 2 | 0.096 | 0.894 | 0.010 | 2 | 0.109 | 0.878 | 0.013 |
| Complexity | 1 | 1 | 0.487 | 0.474 | 0.039 | 2 * | 0.454 | 0.499 | 0.047 |
| Validation | 3 | 3 | 0.000 | 0.000 | 1.000 | 3 | 0.000 | 0.000 | 1.000 |
| Subjectivity | 1 | 1 | 0.662 | 0.267 | 0.071 | 1 | 0.641 | 0.277 | 0.082 |
| Knowledge Base | 1 | 1 | 0.440 | 0.310 | 0.250 | 1 | 0.384 | 0.340 | 0.276 |
| Effectiveness | 3 | 1 * | 0.502 | 0.221 | 0.277 | 1 * | 0.596 | 0.250 | 0.154 |
| Efficiency | 1 | 1 | 0.468 | 0.448 | 0.084 | 2 * | 0.432 | 0.468 | 0.100 |
| Applicability | 3 | 1* | 0.499 | 0.262 | 0.239 | 1 * | 0.596 | 0.290 | 0.114 |
| Flexibility | 2 | 2 | 0.233 | 0.685 | 0.082 | 2 | 0.264 | 0.643 | 0.093 |
| Consistency | 1 | 1 | 0.586 | 0.238 | 0.176 | 1 | 0.557 | 0.254 | 0.189 |
| Automation | 2 | 2 | 0.243 | 0.726 | 0.031 | 2 | 0.259 | 0.704 | 0.037 |
| Sequential Proces. | 1 | 1 | 0.993 | 0.000 | 0.007 | 1 | 1.000 | 0.000 | 0.000 |
| Dynamic Nature | 2 | 2 | 0.084 | 0.913 | 0.003 | 2 | 0.102 | 0.894 | 0.004 |
| Explainability | 1 | 1 | 0.549 | 0.170 | 0.281 | 1 | 0.515 | 0.190 | 0.295 |
References
- Sayardoost Tabrizi, S.; Yakideh, K.; Moradi, M.; Ebrahimpour, M. Clustering with Machine Learning and Using NDEA in Development Planning: A Case Study in the Petrochemical Two-Stage SSC. Int. J. Res. Ind. Eng. 2025, 14, 355–384. [Google Scholar] [CrossRef]
- Lagzi, M.D.; Farkhondeh, F.; Amoozad Mahdiraji, H.; Sakka, G. Exploring Data-Driven Decision-Making Practices: A Comprehensive Review with Bibliometric Insights and Future Directions. EuroMed J. Bus. 2025. [Google Scholar] [CrossRef]
- Ali, Y.A.; Awwad, E.M.; Al-Razgan, M.; Maarouf, A. Hyperparameter Search for Machine Learning Algorithms for Optimizing the Computational Complexity. Processes 2023, 11, 349. [Google Scholar] [CrossRef]
- Liao, H.; He, Y.; Wu, X.; Wu, Z.; Bausys, R. Reimagining Multi-Criterion Decision Making by Data-Driven Methods Based on Machine Learning: A Literature Review. Inf. Fusion 2023, 100, 101970. [Google Scholar] [CrossRef]
- Ati, A.; Bouchet, P.; Ben Jeddou, R. Using Multi-Criteria Decision-Making and Machine Learning for Football Player Selection and Performance Prediction: A Systematic Review. Data Sci. Manag. 2024, 7, 79–88. [Google Scholar] [CrossRef]
- Düzen, M.A.; Bölükbaşı, İ.B.; Çalık, E. How to Combine ML and MCDM Techniques: An Extended Bibliometric Analysis. J. Innov. Eng. Nat. Sci. 2024, 4, 642–657. [Google Scholar] [CrossRef]
- Reyes-Norambuena, P.; Pinto, A.A.; Martínez, J.; Karbassi Yazdi, A.; Tan, Y. The Application of Machine Learning and Deep Learning with a Multi-Criteria Decision Analysis for Pedestrian Modeling: A Systematic Literature Review (1999–2023). Sustainability 2025, 17, 41. [Google Scholar] [CrossRef]
- Thakkar, J.J. Studies in Systems, Decision and Control 336 Multi-Criteria Decision Making; Springer: Singapore, 2021; Volume 336, ISBN 978-981-33-4744-1. [Google Scholar]
- Nouib, H.; Qadech, H.; Andaloussi, M.B.; Chowdhury, S.J.; Moumen, A. Predicting Graduate Employability Using Hybrid AHP-TOPSIS and Machine Learning: A Moroccan Case Study. Technologies 2025, 13, 385. [Google Scholar] [CrossRef]
- Khosravi, K.; Shahabi, H.; Pham, B.T.; Adamowski, J.; Shirzadi, A.; Pradhan, B.; Dou, J.; Ly, H.B.; Gróf, G.; Ho, H.L.; et al. A Comparative Assessment of Flood Susceptibility Modeling Using Multi-Criteria Decision-Making Analysis and Machine Learning Methods. J. Hydrol. 2019, 573, 311–323. [Google Scholar] [CrossRef]
- Nilashi, M.; Mardani, A.; Liao, H.; Ahmadi, H.; Manaf, A.A.; Almukadi, W. A Hybrid Method with TOPSIS and Machine Learning Techniques for Sustainable Development of Green Hotels Considering Online Reviews. Sustainability 2019, 11, 6013. [Google Scholar] [CrossRef]
- De Araújo Costa, I.P.; Basílio, M.P.; Do Nascimento Maêda, S.M.; Rodrigues, M.V.G.; Moreira, M.Â.L.; Gomes, C.F.S.; Dos Santos, M. Algorithm Selection for Machine Learning Classification: An Application of the MELCHIOR Multicriteria Method. Front. Artif. Intell. Appl. 2021, 341, 154–161. [Google Scholar] [CrossRef]
- Sarkar, S.K.; Ansar, S.B.; Ekram, K.M.M.; Khan, M.H.; Talukdar, S.; Naikoo, M.W.; Islam, A.R.T.; Rahman, A.; Mosavi, A. Developing Robust Flood Susceptibility Model with Small Numbers of Parameters in Highly Fertile Regions of Northwest Bangladesh for Sustainable Flood and Agriculture Management. Sustainability 2022, 14, 3982. [Google Scholar] [CrossRef]
- Şimşek, A.İ.; Gür, Y.E.; Ünal, E. Innovative MCDM-ML Algorithms-Based Decision-Support System for Electric Vehicle Selection. Environ. Dev. Sustain. 2025, 1–26. [Google Scholar] [CrossRef]
- Harikrishnakumar, R.; Dand, A.; Nannapaneni, S.; Krishnan, K. Supervised Machine Learning Approach for Effective Supplier Classification. In Proceedings of the 2019 18th IEEE International Conference on Machine Learning and Applications (ICMLA), Boca Raton, FL, USA, 16–19 December 2019; pp. 240–245. [Google Scholar] [CrossRef]
- Yadegaridehkordi, E.; Nilashi, M.; Nizam Bin Md Nasir, M.H.; Momtazi, S.; Samad, S.; Supriyanto, E.; Ghabban, F. Customers Segmentation in Eco-Friendly Hotels Using Multi-Criteria and Machine Learning Techniques. Technol. Soc. 2021, 65, 101528. [Google Scholar] [CrossRef]
- Gorski, E.G.; Racha Loures, E.d.F.; Santos, E.A.P.; Kondo, R.E.; Martins, G.R.D.N. Towards a Smart Workflow in CMMS/EAM Systems: An Approach Based on ML and MCDM. J. Ind. Inf. Integr. 2022, 26, 100278. [Google Scholar] [CrossRef]
- Farhadi, H.; Esmaeily, A.; Najafzadeh, M. Flood Monitoring by Integration of Remote Sensing Technique and Multi-Criteria Decision Making Method. Comput. Geosci. 2022, 160, 105045. [Google Scholar] [CrossRef]
- Akinsola, J.E.T.; Awodele, O.; Kuyoro, S.O.; Kasali, F.A. Performance Evaluation of Supervised Machine Learning Algorithms Using Multi-Criteria Decision Making Techniques. In Proceedings of the International Conference on Information Technology in Education and Development (ITED), Valencia, Spain, 11–13 March 2019; pp. 17–34. [Google Scholar]
- Kumar, R. A Comprehensive Review of MCDM Methods, Applications, and Emerging Trends. Decis. Mak. Adv. 2025, 3, 185–199. [Google Scholar] [CrossRef]
- Pham, Q.B.; Achour, Y.; Ali, S.A.; Parvin, F.; Vojtek, M.; Vojteková, J.; Al-Ansari, N.; Achu, A.L.; Costache, R.; Khedher, K.M.; et al. A Comparison among Fuzzy Multi-Criteria Decision Making, Bivariate, Multivariate and Machine Learning Models in Landslide Susceptibility Mapping. Geomat. Nat. Hazards Risk 2021, 12, 1741–1777. [Google Scholar] [CrossRef]
- Wilson, V.H.; Prasad, A.; Shankharan, A.; Kapoor, S.; Rajan, J. Ranking of Supplier Performance Using Machine Learning Algorithm of Random Forest. Int. J. Adv. Res. Eng. Technol. (IJARET) 2020, 11, 298–308. [Google Scholar]
- Fu, C.; Xu, C.; Xue, M.; Liu, W.; Yang, S. Data-Driven Decision Making Based on Evidential Reasoning Approach and Machine Learning Algorithms. Appl. Soft Comput. 2021, 110, 107622. [Google Scholar] [CrossRef]
- Fernando, X.; Thavarajah, N.; Avramova, T.; Peneva, T.; Ivanov, A. Overview of Existing Multi-Criteria Decision-Making (MCDM) Methods Used in Industrial Environments. Technologies 2025, 13, 444. [Google Scholar] [CrossRef]
- Li, J.; Dai, Y.; Jiang, R.; Li, J. Objective Multi-Criteria Decision-Making for Optimal Firefighter Protective Clothing Size Selection. Int. J. Occup. Saf. Ergon. 2024, 30, 968–976. [Google Scholar] [CrossRef]
- de Paula Vidal, G.H.; Caiado, R.G.G.; Scavarda, L.F.; Ivson, P.; Garza-Reyes, J.A. Decision Support Framework for Inventory Management Combining Fuzzy Multicriteria Methods, Genetic Algorithm, and Artificial Neural Network. Comput. Ind. Eng. 2022, 174, 108777. [Google Scholar] [CrossRef]
- Chu, H.C.; Liao, Y.X.; Chang, L.H.; Lee, Y.H. Traffic Light Cycle Configuration of Single Intersection Based on Modified Q-Learning. Appl. Sci. 2019, 9, 4558. [Google Scholar] [CrossRef]
- Kim, R.G.; Abisado, M.; Villaverde, J.; Sampedro, G.A. A Survey of Image-Based Fault Monitoring in Additive Manufacturing: Recent Developments and Future Directions. Sensors 2023, 23, 6821. [Google Scholar] [CrossRef]
- Mohsin, M.; Ali, S.A.; Shamim, S.K.; Ahmad, A. A GIS-Based Novel Approach for Suitable Sanitary Landfill Site Selection Using Integrated Fuzzy Analytic Hierarchy Process and Machine Learning Algorithms. Environ. Sci. Pollut. Res. 2022, 29, 31511–31540. [Google Scholar] [CrossRef]
- Muttakin, F.; Wang, J.T.; Mulyanto, M.; Leu, J.S. Evaluation of Feature Selection Methods on Psychosocial Education Data Using Additive Ratio Assessment. Electronics 2021, 11, 114. [Google Scholar] [CrossRef]
- Kavya, R.; Christopher, J.; Panda, S. ScaPMI: Scaling Parameter for Metric Importance. In Proceedings of the 14th International Conference on Agents and Artificial Intelligence, Vienna, Austria, 3–5 February 2022; SCITEPRESS—Science and Technology Publications, Lda.: Setubal, Portugal, 2022; pp. 83–90. [Google Scholar]
- Abushark, Y.B.; Khan, A.I.; Alsolami, F.; Almalawi, A.; Alam, M.M.; Agrawal, A.; Kumar, R.; Khan, R.A. Cyber Security Analysis and Evaluation for Intrusion Detection Systems. Comput. Mater. Contin. 2022, 72, 1765–1783. [Google Scholar] [CrossRef]
- Ye, Y.; Zhao, Y.; Shang, J.; Zhang, L. A Hybrid IT Framework for Identifying High-Quality Physicians Using Big Data Analytics. Int. J. Inf. Manag. 2019, 47, 65–75. [Google Scholar] [CrossRef]
- Kartal, H.; Oztekin, A.; Gunasekaran, A.; Cebi, F. An Integrated Decision Analytic Framework of Machine Learning with Multi-Criteria Decision Making for Multi-Attribute Inventory Classification. Comput. Ind. Eng. 2016, 101, 599–613. [Google Scholar] [CrossRef]
- Sobrie, O.; Lazouni, M.E.A.; Mahmoudi, S.; Mousseau, V.; Pirlot, M. A New Decision Support Model for Preanesthetic Evaluation. Comput. Methods Programs Biomed. 2016, 133, 183–193. [Google Scholar] [CrossRef] [PubMed]
- Shivashankar, K.; Al Hajj, G.S.; Martini, A. Scalability and Maintainability Challenges and Solutions in Machine Learning: Systematic Literature Review. Big Data Res. 2025, 40. [Google Scholar] [CrossRef]
- Karaahmetoğlu, A.; Yıldız, M.; Ünal, E.; Aydın, U.; Koraş, M.; Akgün, B. Efficient, Interpretable and Automated Feature Engineering for Bank Data. Big Data Res. 2025, 40, 100524. [Google Scholar] [CrossRef]
- Elgendy, N.; Elragal, A.; Päivärinta, T. DECAS: A Modern Data-Driven Decision Theory for Big Data and Analytics. J. Decis. Syst. 2022, 31, 337–373. [Google Scholar] [CrossRef]
- Ransbotham, S.; Khodabandeh, S.; Kiron, D.; Candelon, F.; Chu, M.; Lafountain, B. Expanding AI’s Impact with Organizational Learning; MIT Sloan Management Review: Cambridge, MA, USA, 2020; Volume 8245. [Google Scholar]
- Pirouz, B.; Ferrante, A.P.; Pirouz, B.; Piro, P. Machine Learning and Geo-Based Multi-Criteria Decision Support Systems in Analysis of Complex Problems. ISPRS Int. J. Geo-Inf. 2021, 10, 424. [Google Scholar] [CrossRef]
- Elomiya, A.; Křupka, J.; Jovčić, S.; Simic, V.; Švadlenka, L.; Pamucar, D. A Hybrid Suitability Mapping Model Integrating GIS, Machine Learning, and Multi-Criteria Decision Analytics for Optimizing Service Quality of Electric Vehicle Charging Stations. Sustain. Cities Soc. 2024, 106, 105397. [Google Scholar] [CrossRef]
- Oliveira de Sousa, F.; Ariza Flores, V.A.; Cunha, C.S.; Oda, S.; Xavier Ratton Neto, H. Multi-Criteria Assessment of Flood Risk on Railroads Using a Machine Learning Approach: A Case Study of Railroads in Minas Gerais. Infrastructures 2025, 10, 12. [Google Scholar] [CrossRef]
- Saleh, N.; Gamal, O.; Eldosoky, M.A.A.; Shaaban, A.R. An Integrative Approach to Medical Laboratory Equipment Risk Management. Sci. Rep. 2024, 14, 4045. [Google Scholar] [CrossRef] [PubMed]
- Sotiropoulou, K.F.; Vavatsikos, A.P. A Decision-Making Framework for Spatial Multicriteria Suitability Analysis Using PROMETHEE II and k Nearest Neighbor Machine Learning Models. J. Geovis. Spat. Anal. 2023, 7, 20. [Google Scholar] [CrossRef]
- Guerrero-Gómez-Olmedo, R.; Salmeron, J.L.; Kuchkovsky, C. LRP-Based Path Relevances for Global Explanation of Deep Architectures. Neurocomputing 2020, 381, 252–260. [Google Scholar] [CrossRef]
- Rafiei-Sardooi, E.; Azareh, A.; Choubin, B.; Mosavi, A.H.; Clague, J.J. Evaluating Urban Flood Risk Using Hybrid Method of TOPSIS and Machine Learning. Int. J. Disaster Risk Reduct. 2021, 66, 102614. [Google Scholar] [CrossRef]
- Parishani, M.; Rasti-Barzoki, M. CWBCM Method to Determine the Importance of Classification Performance Evaluation Criteria in Machine Learning: Case Studies of COVID-19, Diabetes, and Thyroid Disease. Omega 2024, 127, 103096. [Google Scholar] [CrossRef]
- Fernández, D.; Rodríguez-Prieto, Á.; Camacho, A.M. Data-Analytics-Driven Selection of Die Material in Multi-Material Co-Extrusion of Ti-Mg Alloys. Mathematics 2024, 12, 813. [Google Scholar] [CrossRef]
- Almansi, K.Y.; Shariff, A.R.M.; Kalantar, B.; Abdullah, A.F.; Ismail, S.N.S.; Ueda, N. Performance Evaluation of Hospital Site Suitability Using Multilayer Perceptron (MLP) and Analytical Hierarchy Process (AHP) Models in Malacca, Malaysia. Sustainability 2022, 14, 3731. [Google Scholar] [CrossRef]
- Tashakkori, R.; Mozdgir, A.; Karimi, A.; BozorgzadehVostaKolaei, S. The Prediction of NICU Admission and Identifying Influential Factors in Four Different Categories Leveraging Machine Learning Approaches. Biomed. Signal Process. Control. 2024, 90, 105844. [Google Scholar] [CrossRef]
- Mekouar, S. Classifiers Selection Based on Analytic Hierarchy Process and Similarity Score for Spam Identification. Appl. Soft Comput. 2021, 113, 108022. [Google Scholar] [CrossRef]
- Boden, M.A. Computer Models of Creativity. AI Mag. 2009, 30, 23–34. [Google Scholar] [CrossRef]
- Kharkhurin, A.V. Creativity.4in1: Four-Criterion Construct of Creativity. Creat. Res. J. 2014, 26, 338–352. [Google Scholar] [CrossRef]
- Hong Yun, Z.; Alshehri, Y.; Alnazzawi, N.; Ullah, I.; Noor, S.; Gohar, N. A Decision-Support System for Assessing the Function of Machine Learning and Artificial Intelligence in Music Education for Network Games. Soft Comput. 2022, 26, 11063–11075. [Google Scholar] [CrossRef]
- Caputo, C.; Cardin, M.A. The role of machine learning for flexibility and real options analysis in engineering systems design. Proc. Des. Soc. 2021, 1, 3121–3130. [Google Scholar] [CrossRef]
- Sornette, D.; Davis, A.B.; Ide, K.; Vixie, K.R.; Pisarenko, V.; Kamm, J.R. Algorithm for Model Validation: Theory and Applications. Proc. Natl. Acad. Sci. USA 2007, 104, 6562–6567. [Google Scholar] [CrossRef]
- Bozdag, E.; Asan, U.; Soyer, A.; Serdarasan, S. Risk Prioritization in Failure Mode and Effects Analysis Using Interval Type-2 Fuzzy Sets. Expert Syst. Appl. 2015, 42, 4000–4015. [Google Scholar] [CrossRef]
- Cohendet, P.; Dupouët, O.; Llerena, P.; Naggar, R.; Rampa, R. Knowledge-Based Approaches to the Firm: An Idea-Driven Perspective. Ind. Corp. Change 2025, 34, 479–501. [Google Scholar] [CrossRef]
- Sarker, I.H. Machine Learning: Algorithms, Real-World Applications and Research Directions. SN Comput. Sci. 2021, 2, 160. [Google Scholar] [CrossRef]
- Sivakumar, M.; Parthasarathy, S.; Padmapriya, T. A Simplified Approach for Efficiency Analysis of Machine Learning Algorithms. PeerJ Comput. Sci. 2024, 10, e2418. [Google Scholar] [CrossRef]
- Weaver, S.; Gleeson, M.P. The Importance of the Domain of Applicability in QSAR Modeling. J. Mol. Graph. Model. 2008, 26, 1315–1326. [Google Scholar] [CrossRef] [PubMed]
- Wang, L.; Ghosh, D.; Gonzalez Diaz, M.T.; Farahat, A.; Alam, M.; Gupta, C.; Chen, J.; Marathe, M. Wisdom of the Ensemble: Improving Consistency of Deep Learning Models. In Proceedings of the Advances in Neural Information Processing Systems, Vancouver, BS, Canada, 13 November 2020; Neural Information Processing Systems Foundation: San Diego, CA, USA 2020; Volume 2020. [Google Scholar]
- Hutter, F.; Kotthoff, L.; Vanschoren, J. Automated Machine Learning: Methods, Systems, Challenges; The Springer Series on Challenges in Machine Learning; Hutter, F., Kotthoff, L., Vanschoren, J., Eds.; Springer International Publishing: Cham, Switzerland, 2019; ISBN 978-3-030-05317-8. [Google Scholar]
- Jenkins, D.A.; Sperrin, M.; Martin, G.P.; Peek, N. Dynamic Models to Predict Health Outcomes: Current Status and Methodological Challenges. Diagn. Progn. Res. 2018, 2, 23. [Google Scholar] [CrossRef] [PubMed]
- Linardatos, P.; Papastefanopoulos, V.; Kotsiantis, S. Explainable AI: A Review of Machine Learning Interpretability Methods. Entropy 2020, 23, 18. [Google Scholar] [CrossRef]
- Kamath, U.; Liu, J. Explainable Artificial Intelligence: An Introduction to Interpretable Machine Learning. In Explainable Artificial Intelligence: An Introduction to Interpretable Machine Learning; Springer: Berlin/Heidelberg, Germany, 2021; pp. 1–310. [Google Scholar] [CrossRef]
- Uresin, U.; Asan, U. Conceptualizing and Modeling Factors Influencing Digital Twin Performance in Industrial Contexts: A Fuzzy Cognitive Mapping Approach. IEEE Access 2024, 12, 197645–197677. [Google Scholar] [CrossRef]
- Robinson, R.S. Purposive Sampling. In Encyclopedia of Quality of Life and Well-Being Research; Michalos, A.C., Ed.; Springer: Dordrecht, The Netherlands, 2014; pp. 5243–5245. ISBN 978-94-007-0753-5. [Google Scholar]
- Soner, O.; Asan, U.; Celik, M. Use of HFACS-FCM in Fire Prevention Modelling on Board Ships. Saf. Sci. 2015, 77, 25–41. [Google Scholar] [CrossRef]
- Hasan, M.M.; Talha, M.; Akter, M.M.; Ferdous, M.T.; Mojumder, P.; Roy, S.K.; Refat Nasher, N.M. Assessing the Performance of Machine Learning and Analytical Hierarchy Process (AHP) Models for Rainwater Harvesting Potential Zone Identification in Hilly Region, Bangladesh. J. Asian Earth Sci. X 2025, 13, 100189. [Google Scholar] [CrossRef]
- Yang, S.; Liao, H.; Wu, X. Prescriptive Analytics for Dynamic Multi-Criterion Decision Making Considering Learned Knowledge of Alternatives. Expert Syst. Appl. 2025, 268, 126350. [Google Scholar] [CrossRef]
- Sotiropoulou, K.F.; Vavatsikos, A.P.; Botsaris, P.N. A Hybrid AHP-PROMETHEE II Onshore Wind Farms Multicriteria Suitability Analysis Using KNN and SVM Regression Models in Northeastern Greece. Renew. Energy 2024, 221, 119795. [Google Scholar] [CrossRef]
- Segue, W.S.; Njilah, I.K.; Fossi, D.H.; Nsangou, D. Advancements in Mapping Landslide Susceptibility in Bafoussam and Its Surroundings Area Using Multi-Criteria Decision Analysis, Statistical Methods, and Machine Learning Models. J. Afr. Earth Sci. 2024, 213, 105237. [Google Scholar] [CrossRef]
- Fan, S.; Liu, G.; Tu, Y.; Zhu, J.; Zhang, P.; Tian, Z. Improved Multi-Criteria Decision Making Method Integrating Machine Learning for Patent Competitive Potential Evaluation: A Case Study in Water Pollution Abatement Technology. J. Clean. Prod. 2023, 403, 136896. [Google Scholar] [CrossRef]
- Alamleh, A.; Almatarneh, S.; Samara, G.; Rasmi, M. Machine Learning-Based Detection of Smartphone Malware: Challenges and Solutions. Mesop. J. Cybersecur. 2023, 2023, 134–157. [Google Scholar] [CrossRef]
- Lavate, S.H.; Srivastava, P.K. Optimal Channel Allocation: A Dual Approach with MCDM and Machine Learning. Int. J. Intell. Syst. Appl. Eng. 2023, 12, 196–206. [Google Scholar]
- Khalil, U.; Imtiaz, I.; Aslam, B.; Ullah, I.; Tariq, A.; Qin, S. Comparative Analysis of Machine Learning and Multi-Criteria Decision Making Techniques for Landslide Susceptibility Mapping of Muzaffarabad District. Front. Environ. Sci. 2022, 10, 1028373. [Google Scholar] [CrossRef]
- Srivastava, P.R.; Eachempati, P. Intelligent Employee Retention System for Attrition Rate Analysis and Churn Prediction: An Ensemble Machine Learning and Multi-Criteria Decision-Making Approach. J. Glob. Inf. Manag. (JGIM) 2021, 29, 1–29. [Google Scholar] [CrossRef]
- Sarkar, D.; Saha, S.; Maitra, M.; Mondal, P. Site Suitability for Aromatic Rice Cultivation by Integrating Geo-Spatial and Machine Learning Algorithms in Kaliyaganj, C.D. Block, India. Artif. Intell. Geosci. 2021, 2, 179–191. [Google Scholar] [CrossRef]
- Hooda, N.; Bawa, S.; Rana, P.S. Optimizing Fraudulent Firm Prediction Using Ensemble Machine Learning: A Case Study of an External Audit. Appl. Artif. Intell. 2020, 34, 20–30. [Google Scholar] [CrossRef]
- Chen, C.; Wang, C.; Qiu, T.; Xu, Z.; Song, H. A Robust Active Safety Enhancement Strategy with Learning Mechanism in Vehicular Networks. IEEE Trans. Intell. Transp. Syst. 2019, 21, 5160–5176. [Google Scholar] [CrossRef]
- Delibašić, B.; Radovanović, S.; Jovanović, M.; Bohanec, M.; Suknović, M. Integrating Knowledge from DEX Hierarchies into a Logistic Regression Stacking Model for Predicting Ski Injuries. J. Decis. Syst. 2018, 27, 201–208. [Google Scholar] [CrossRef]
- Denham, B.E. Categorical Statistics for Communication Research; John Wiley & Sons: Pondicherry, India, 2017. [Google Scholar]
- Koo, T.K.; Li, M.Y. A Guideline of Selecting and Reporting Intraclass Correlation Coefficients for Reliability Research. J. Chiropr. Med. 2016, 15, 155–163. [Google Scholar] [CrossRef]
- Greenacre, M. Correspondence Analysis in Practice, 2nd ed.; Keiding, N., Morgan, B., Speed, T., van der Heijden, P., Eds.; Taylor & Francis Group: Barcelona, Spain, 2007; ISBN 1-58488-616-1. [Google Scholar]
- Hair, J.F.; Black, W.C.; Babin, B.J.; Anderson, R.E. Multivariate Data Analysis, 7th ed.; Pearson: Harlow, UK, 2014. [Google Scholar]
- Van der Heijden, P.G.M. Correspondence Analysis of Longitudinal Categorical Data. Psychometrika 1987, 54, 165–166. [Google Scholar] [CrossRef]
- Clausen, S.E. Applied Correspondence Analysis: An Introduction; Sage Publications, Inc.: Thousand Oaks, CA, USA, 1998; Volume 121. [Google Scholar]
- Greenacre, M. Correspondence Analysis in Practice, 3rd ed.; Chapman and Hall/CRC: Barcelona, Spain, 2017. [Google Scholar]
- Hoffman, D.L.; Franke, G.R. Correspondence Analysis: Graphical Representation of Categorical Data in Marketing Research. J. Mark. Res. 1986, 23, 213–227. [Google Scholar] [CrossRef]
- Yusuf, H.; Yang, K.; Panoutsos, G. Fuzzy Multi-Criteria Decision-Making: Example of an Explainable Classification Framework. In Proceedings of the Advances in Computational Intelligence Systems; Jansen, T., Jensen, R., Mac Parthaláin, N., Lin, C.-M., Eds.; Springer International Publishing: Cham, Switzerland, 2022; pp. 15–26. [Google Scholar]
- Dryden, I.L.; Mardia, K.V. Statistical Shape Analysis, with Applications in R: Second Edition; Wiley: Hoboken, NJ, USA, 2016; pp. 1–454. [Google Scholar] [CrossRef]
- Halder, S.; Bose, S. Addressing Water Scarcity Challenges through Rainwater Harvesting: A Comprehensive Analysis of Potential Zones and Model Performance in Arid and Semi-Arid Regions—A Case Study on Purulia, India. HydroResearch 2024, 7, 201–212. [Google Scholar] [CrossRef]
- Omeka, M.E.; Igwe, O.; Onwuka, O.S.; Nwodo, O.M.; Ugar, S.I.; Undiandeye, P.A.; Anyanwu, I.E. Efficacy of GIS-Based AHP and Data-Driven Intelligent Machine Learning Algorithms for Irrigation Water Quality Prediction in an Agricultural-Mine District within the Lower Benue Trough, Nigeria. Environ. Sci. Pollut. Res. 2024, 31, 54204–54233. [Google Scholar] [CrossRef]
- Guhathakurata, S.; Saha, S.; Kundu, S.; Chakraborty, A.; Banerjee, J.S. South Asian Countries Are Less Fatal Concerning COVID-19: A Fact-Finding Procedure Integrating Machine Learning & Multiple Criteria Decision-Making (MCDM) Technique. J. Inst. Eng. (India) Ser. B 2021, 102, 1249–1263. [Google Scholar] [CrossRef]
- Bhattacharya, G.; Ghosh, K.; Chowdhury, A.S. Granger Causality Driven AHP for Feature Weighted KNN. Pattern Recognit. 2017, 66, 425–436. [Google Scholar] [CrossRef]
- da Silva, D.C.; Batista, J.O.R.; de Sousa, M.A.F.; Mostaço, G.M.; de Castro Monteiro, C.; Bressan, G.; Cugnasca, C.E.; Silveira, R.M. A Novel Approach to Multi-Provider Network Slice Selector for 5G and Future Communication Systems. Sensors 2022, 22, 6066. [Google Scholar] [CrossRef]
- Ariyani, N.; Fauzi, A.; Umar, F. Predicting Determinant Factors and Development Strategy for Tourist Villages. Can. Decis. Sci. Lett. 2023, 12, 137–148. [Google Scholar] [CrossRef]
- Abdulla, A.; Baryannis, G.; Badi, I. An Integrated Machine Learning and MARCOS Method for Supplier Evaluation and Selection. Decis. Anal. J. 2023, 9, 100342. [Google Scholar] [CrossRef]
- Arabameri, A.; Yamani, M.; Pradhan, B.; Melesse, A.; Shirani, K.; Tien Bui, D. Novel Ensembles of COPRAS Multi-Criteria Decision-Making with Logistic Regression, Boosted Regression Tree, and Random Forest for Spatial Prediction of Gully Erosion Susceptibility. Sci. Total Environ. 2019, 688, 903–916. [Google Scholar] [CrossRef] [PubMed]
- Yiğit Uzunali, Ş.; Berberoğlu, S. Agricultural Land Suitability Analysis with Parametric and Nonparametric Techniques: The Case of Büyük Menderes River Basin, Türkiye. Comput. Electron. Agric. 2025, 229, 109754. [Google Scholar] [CrossRef]
- Sahoo, S.; Singha, C.; Govind, A. Prediction of Pulse Suitability in Rice Fallow Areas Using Fuzzy AHP-Based Machine Learning Methods in Eastern India. Paddy Water Environ. 2024, 22, 341–359. [Google Scholar] [CrossRef]
- Asiri, M.M.; Aldehim, G.; Alruwais, N.; Allafi, R.; Alzahrani, I.; Nouri, A.M.; Assiri, M.; Ahmed, N.A. Coastal Flood Risk Assessment Using Ensemble Multi-Criteria Decision-Making with Machine Learning Approaches. Environ. Res. 2024, 245, 118042. [Google Scholar] [CrossRef]
- Saha, A.; Villuri, V.G.K.; Bhardwaj, A. Development and Assessment of a Novel Hybrid Machine Learning-Based Landslide Susceptibility Mapping Model in the Darjeeling Himalayas. Stoch. Environ. Res. Risk Assess. 2023, 39, 4145–4168. [Google Scholar] [CrossRef]
- Devarakonda, P.; Sadasivuni, R.; Nobrega, R.A.A.; Wu, J. Application of Spatial Multicriteria Decision Analysis in Healthcare: Identifying Drivers and Triggers of Infectious Disease Outbreaks Using Ensemble Learning. J. Multi-Criteria Decis. Anal. 2022, 29, 23–36. [Google Scholar] [CrossRef]
- Costache, R.; Țîncu, R.; Elkhrachy, I.; Pham, Q.B.; Popa, M.C.; Diaconu, D.C.; Avand, M.; Costache, I.; Arabameri, A.; Bui, D.T. New Neural Fuzzy-Based Machine Learning Ensemble for Enhancing the Prediction Accuracy of Flood Susceptibility Mapping. Hydrol. Sci. J. 2020, 65, 2816–2837. [Google Scholar] [CrossRef]
- Albahri, A.S.; Joudar, S.S.; Hamid, R.A.; Zahid, I.A.; Alqaysi, M.E.; Albahri, O.S.; Alamoodi, A.H.; Kou, G.; Sharaf, I.M. Explainable Artificial Intelligence Multimodal of Autism Triage Levels Using Fuzzy Approach-Based Multi-Criteria Decision-Making and LIME. Int. J. Fuzzy Syst. 2024, 26, 274–303. [Google Scholar] [CrossRef]
- Roy, A.; Islam, M.; Karim, M.; Ahmed, K.A.; Khan, A.R.; Uddin, M.; Xames, M.D. Comparative Analysis of KNN and SVM in Multicriteria Inventory Classification Using TOPSIS. Int. J. Inf. Technol. 2023, 15, 3613–3622. [Google Scholar] [CrossRef]
- Nasiri Khiavi, A.; Vafakhah, M. Using Algorithmic Game Theory to Improve Supervised Machine Learning: A Novel Applicability Approach in Flood Susceptibility Mapping. Environ. Sci. Pollut. Res. 2024, 31, 52740–52757. [Google Scholar] [CrossRef]
- Kodipalli, A.; Devi, S. Prediction of PCOS and Mental Health Using Fuzzy Inference and SVM. Front. Public Health 2021, 9, 789569. [Google Scholar] [CrossRef] [PubMed]
- Das, B.; Desai, S.; Daripa, A.; Anand, G.C.; Kumar, U.; Khalkho, D.; Thangavel, V.; Kumar, N.; Obi Reddy, G.P.; Kumar, P. Land Degradation Vulnerability Mapping in a West Coast River Basin of India Using Analytical Hierarchy Process Combined Machine Learning Models. Environ. Sci. Pollut. Res. 2023, 30, 83975–83990. [Google Scholar] [CrossRef]
- Rai, A.K.; Malakar, S.; Goswami, S. Evaluating Seismic Risk by MCDM and Machine Learning for the Eastern Coast of India. Environ. Monit. Assess. 2024, 196, 471. [Google Scholar] [CrossRef] [PubMed]
- Debnath, A.; Tarafdar, A.; Reddy, A.P.; Bhattacharya, P. ROVM Integrated Advanced Machine Learning-Based Malaria Prediction Strategy in Tripura. J. Supercomput. 2024, 80, 15725–15762. [Google Scholar] [CrossRef]
- Lamrani, A.Y.; Benmir, M.; Aboulaich, R. Machine Learning Models Selection under Uncertainty: Application in Cancer Prediction. Math. Model. Comput. 2024, 11, 230–238. [Google Scholar] [CrossRef]
- Albahri, O.S.; Al-Obaidi, J.R.; Zaidan, A.A.; Albahri, A.S.; Zaidan, B.B.; Salih, M.M.; Qays, A.; Dawood, K.A.; Mohammed, R.T.; Abdulkareem, K.H.; et al. Helping Doctors Hasten COVID-19 Treatment: Towards a Rescue Framework for the Transfusion of Best Convalescent Plasma to the Most Critical Patients Based on Biological Requirements via Ml and Novel MCDM Methods. Comput. Methods Programs Biomed. 2020, 196, 105617. [Google Scholar] [CrossRef]
- Antunes, J.; Hadi-Vencheh, A.; Jamshidi, A.; Tan, Y.; Wanke, P. TEA-IS: A Hybrid DEA-TOPSIS Approach for Assessing Performance and Synergy in Chinese Health Care. Decis. Support. Syst. 2023, 171, 113916. [Google Scholar] [CrossRef]
- Samal, S.; Dash, R. Developing a Novel Stock Index Trend Predictor Model by Integrating Multiple Criteria Decision-Making with an Optimized Online Sequential Extreme Learning Machine. Granul. Comput. 2023, 8, 411–440. [Google Scholar] [CrossRef]
- Nafei, A.; Azizi, S.P.; Edalatpanah, S.A.; Huang, C.Y. Smart TOPSIS: A Neural Network-Driven TOPSIS with Neutrosophic Triplets for Green Supplier Selection in Sustainable Manufacturing. Expert Syst. Appl. 2024, 255, 124744. [Google Scholar] [CrossRef]
- Dohale, V.; Kamble, S.; Ambilkar, P.; Gold, S.; Belhadi, A. An Integrated MCDM-ML Approach for Predicting the Carbon Neutrality Index in Manufacturing Supply Chains. Technol. Forecast. Soc. Change 2024, 201, 123243. [Google Scholar] [CrossRef]
- Chen, Q.; Li, J.; Feng, J.; Qian, J. Dynamic Comprehensive Quality Assessment of Post-Harvest Grape in Different Transportation Chains Using SAHP–CatBoost Machine Learning. Food Qual. Saf. 2024, 8, fyae007. [Google Scholar] [CrossRef]
- Ijadi Maghsoodi, A.; Torkayesh, A.E.; Wood, L.C.; Herrera-Viedma, E.; Govindan, K. A Machine Learning Driven Multiple Criteria Decision Analysis Using LS-SVM Feature Elimination: Sustainability Performance Assessment with Incomplete Data. Eng. Appl. Artif. Intell. 2023, 119, 105785. [Google Scholar] [CrossRef]
- Davoodi, S.; Fereydooni, A.; Rastegar, M.A. Can Portfolio Construction Considering ESG Still Gain High Profits? Res. Int. Bus. Financ. 2024, 67, 102126. [Google Scholar] [CrossRef]
- Liu, Y.; Wen, X. Sustainability Assessment of Cities Using Multicriteria Decision-Making Combined with Deep Learning Methods. Sustain. Cities Soc. 2024, 111, 105571. [Google Scholar] [CrossRef]
- Minguez Salido, R.; Del Pozo Rubio, R.; García-Centeno, M.d.C. Financial Viability of Households in the Long-Term Care System in Spain: Regional Evidence. Stud. Appl. Econ. 2021, 39, 22. [Google Scholar] [CrossRef]
- Amiri, A.S.; Babaei, A.; Khedmati, M. Country-Level Assessment of COVID-19 Performance: A Cluster-Based MACONT-CRITIC Analysis. Appl. Soft Comput. 2025, 171, 112762. [Google Scholar] [CrossRef]
- Abdulla, A.; Baryannis, G. A Hybrid Multi-Criteria Decision-Making and Machine Learning Approach for Explainable Supplier Selection. Supply Chain Anal. 2024, 7, 100074. [Google Scholar] [CrossRef]
- Darko, A.P.; Liang, D. Modeling Customer Satisfaction through Online Reviews: A FlowSort Group Decision Model under Probabilistic Linguistic Settings. Expert Syst. Appl. 2022, 195, 116649. [Google Scholar] [CrossRef]
- Thakur, V.; Hossain, M.K.; Mangla, S.K. Factors to Vaccine Cold Chain Management for Sustainable and Resilient Healthcare Delivery. J. Clean. Prod. 2024, 434, 140116. [Google Scholar] [CrossRef]
- Khan, Z.; Mohsin, M.; Ali, S.A.; Vashishtha, D.; Husain, M.; Parveen, A.; Shamim, S.K.; Parvin, F.; Anjum, R.; Jawaid, S.; et al. Comparing the Performance of Machine Learning Algorithms for Groundwater Mapping in Delhi. J. Indian. Soc. Remote Sens. 2024, 52, 17–39. [Google Scholar] [CrossRef]
- Amato, G.; Behrmann, M.; Bimbot, F.; Caramiaux, B.; Falchi, F.; Garcia, A.; Geurts, J.; Gibert, J.; Gravier, G.; Holken, H.; et al. AI in the Media and Creative Industries. arXiv 2019, arXiv:1905.04175. [Google Scholar] [CrossRef]
- Avdeeff, M. Artificial Intelligence & Popular Music: SKYGGE, Flow Machines, and the Audio Uncanny Valley. Arts 2019, 8, 130. [Google Scholar] [CrossRef]
- Corazza, G.E. Potential Originality and Effectiveness: The Dynamic Definition of Creativity. Creat. Res. J. 2016, 28, 258–267. [Google Scholar] [CrossRef]
- Nakhaeizadeh, G. Development of Multi-Criteria Metrics for Evaluation of Data Mining Algorithms. In Proceedings of the 3rd International Conference on Knowledge Discovery and Data Mining (KDD), Newport Beach, CA, USA, 14 August 1997; pp. 37–42. [Google Scholar]
- Zhou, H.; Zhou, Y.; Zhang, H.; Huang, H.; Li, W. Botzone: A Competitive and Interactive Platform for Game AI Education. In Proceedings of the ACM Turing 50th Celebration Conference, Shanghai, China, 12 May 2017; ACM: New York, NY, USA, 2017; pp. 1–5. [Google Scholar]
- Wang, H.; Sui, L.; Bian, J.; Yu, H.; Li, G. Integrated Operation Risk Assessment of Distribution Network Based on Improved Subjective and Objective Combination Weighting and ISODATA. Electr. Power Syst. Res. 2024, 233, 110469. [Google Scholar] [CrossRef]
- Mao, Q.; Gao, Y.; Fan, J. An Integrated MCDM Framework for Tidal Current Power Plant Site Selection Based on Interval 2-Tuple Linguistic. Reg. Stud. Mar. Sci. 2024, 74, 103518. [Google Scholar] [CrossRef]
- Tian, L. Development of Online Music Education Autonomous Learning Autonomous Learning. In Proceedings of the IOP Conference Series: Materials Science and Engineering, Shenyang, China, 27 December 2020; IOP Publishing: Bristol, UK, 2020; p. 012012. [Google Scholar]
- Sidana, M. A Review of the Use of Artificial Intelligence in the Field of Education. Int. J. Artif. Intell. Mach. Learn. 2019, 1. Available online: https://www.ijaiml.com/volume-1-issue-3-paper-1/ (accessed on 1 December 2025).
- Bueno, I.; Carrasco, R.A.; Ureña, R.; Herrera-Viedma, E. A Business Context Aware Decision-Making Approach for Selecting the Most Appropriate Sentiment Analysis Technique in e-Marketing Situations. Inf. Sci. 2022, 589, 300–320. [Google Scholar] [CrossRef]
- Velmurugan, M.; Ouyang, C.; Moreira, C.; Sindhgatta, R. Evaluating Fidelity of Explainable Methods for Predictive Process Analytics; Springer: Cham, Switzerland, 2021; Volume 424, ISBN 9783030791070. [Google Scholar]
- Saroja, S.; Haseena, S.; Madavan, R. Dissolved Gas Analysis of Transformer: An Approach Based on ML and MCDM. IEEE Trans. Dielectr. Electr. Insul. 2023, 30, 2429–2438. [Google Scholar] [CrossRef]
- Khurshid, S.; Loganathan, B.K.; Duvinage, M. Comparative Evaluation of Applicability Domain Definition Methods for Regression Models. arXiv 2024, arXiv:2411.00920. [Google Scholar] [CrossRef]
- Leung, L. Validity, Reliability, and Generalizability in Qualitative Research. J. Fam. Med. Prim. Care 2015, 4, 324. [Google Scholar] [CrossRef]
- Maleki, F.; Ovens, K.; Gupta, R.; Reinhold, C.; Spatz, A.; Forghani, R. Generalizability of Machine Learning Models: Quantitative Evaluation of Three Methodological Pitfalls. Radiol. Artif. Intell. 2022, 5, e220028. [Google Scholar] [CrossRef]
- Jamshidi, F.; Marghitu, D.; Chapman, R. Developing an Online Music Teaching and Practicing Platform via Machine Learning: A Review Paper. In Proceedings of the International Conference on Human-Computer Interaction, Washington, DC, USA, 24 July 2021; Springer: Cham, Switzerland, 2021; Volume 12769, pp. 95–108. [Google Scholar]
- Ivanov, D.; Das, A.; Choi, T.M. New Flexibility Drivers for Manufacturing, Supply Chain and Service Operations. Int. J. Prod. Res. 2018, 56, 3359–3368. [Google Scholar] [CrossRef]
- Kumar, R.; Althaqafi, E.; Patro, S.G.K.; Simic, V.; Babbar, A.; Pamucar, D.; Singh, S.K.; Verma, A. Machine and Deep Learning Methods for Concrete Strength Prediction: A Bibliometric and Content Analysis Review of Research Trends and Future Directions. Appl. Soft Comput. 2024, 164, 111956. [Google Scholar] [CrossRef]
- Falatah, M.M.; Batarfi, O.A. Cloud scalability considerations. Int. J. Comput. Sci. Eng. Surv. (IJCSES) 2014, 5, 37. [Google Scholar] [CrossRef]
- Bhanarkar, N.; Paul, A.; Mehta, A. Responsive Web Design and Its Impact on User Experience. Int. J. Adv. Res. Sci. Commun. Technol. 2023, 3, 50–55. [Google Scholar] [CrossRef]
- Narver, J.C.; Slater, S.F.; MacLachlan, D.L. Responsive and Proactive Market Orientation and New-Product Success. J. Prod. Innov. Manag. 2004, 21, 334–347. [Google Scholar] [CrossRef]
- Fruchter, G.E.; Wiszniewska-Matyszkiel, A. How Responsive Should a Firm Be to Customers’ Expectations? Eur. J. Oper. Res. 2024, 314, 323–339. [Google Scholar] [CrossRef]
- Liu, H.; Zhao, Y.; Gu, C.; Ge, S.; Yang, Z. Adjustable Capability of the Distributed Energy System: Definition, Framework, and Evaluation Model. Energy 2021, 222, 119674. [Google Scholar] [CrossRef]
- Yeh, T.M.; Lu, H.Y.; Pai, F.Y. Applying Multi-Criteria Decision Analysis Methods to Explore the Key Factors in Using Interactive Intelligent Health Promotion Equipment. Sage Open 2025, 15, 21582440251327474. [Google Scholar] [CrossRef]
- Antunes, D.R.; Rodrigues, J.D. Endless Running Game to Support Sign Language Learning by Deaf Children. In Lecture Notes in Computer Science; Lecture Notes in Artificial Intelligence and Lecture Notes in Bioinformatics; Springer: Berlin/Heidelberg, Germany, 2021; Volume 12769, pp. 25–40. [Google Scholar]
- Deissenboeck, F.; Wagner, S.; Pizka, M.; Teuchert, S.; Girard, J.F. An Activity-Based Quality Model for Maintainability. In Proceedings of the IEEE International Conference on Software Maintenance ICSM 2007, Paris, France, 2–5 October 2007; pp. 184–193. [Google Scholar] [CrossRef]
- Olamide, K.; ‘Shade, K.; Monday, E.; Oludele, A. Autonomous Systems and Reliability Assessment: A Systematic Review. Am. J. Artif. Intell. 2020, 4, 30. [Google Scholar] [CrossRef]
- Mazzei, D.; Ramjattan, R.; Mazzei, D.; Ramjattan, R. Machine Learning for Industry 4.0: A Systematic Review Using Deep Learning-Based Topic Modelling. Sensors 2022, 22, 8641. [Google Scholar] [CrossRef]
- Löfström, H.; Hammar, K.; Johansson, U. A Meta Survey of Quality Evaluation Criteria in Explanation Methods. Lect. Notes Bus. Inf. Process. 2022, 452, 55–63. [Google Scholar] [CrossRef]
- Fermanian, J.D.; Xidonas, P.; Corrente, S. Machine Learning & Fairness: An Integrated Multicriteria Approach for the Evaluation of Supervised Classifiers. J. Oper. Res. Soc. 2025, 1–13. [Google Scholar] [CrossRef]
- Qasim Jebur Al-Zaidawi, M.; Çevik, M. Advanced Deep Learning Models for Improved IoT Network Monitoring Using Hybrid Optimization and MCDM Techniques. Symmetry 2025, 17, 388. [Google Scholar] [CrossRef]
- Kumar, A.; Kaur, K. A Novel MCDM-Based Framework to Recommend Machine Learning Techniques for Diabetes Prediction. Int. J. Eng. Technol. Innov. 2024, 14, 29–43. [Google Scholar] [CrossRef]
- Angaitkar, P.; Ram Janghel, R.; Prasad Sahu, T. An MCDM Approach for Reverse Vaccinology Model to Predict Bacterial Protective Antigens. Vaccine 2024, 42, 3874–3882. [Google Scholar] [CrossRef]
- Ghiasi, Y.; Seifbarghy, M.; Pishva, D. Diabetes Detection via Machine Learning Using Four Implemented Spanning Tree Algorithms. J. Optim. Ind. Eng. 2024, 36, 1. [Google Scholar] [CrossRef]
- Dhiman, B.; Kamboj, S.; Srivastava, V. Explainable AI Based Efficient Ensemble Model for Breast Cancer Classification Using Optical Coherence Tomography. Biomed. Signal Process. Control. 2024, 91, 106007. [Google Scholar] [CrossRef]
- Shayea, G.G.; Zabil, M.H.M.; Albahri, A.S.; Joudar, S.S.; Hamid, R.A.; Albahri, O.S.; Alamoodi, A.H.; Zahid, I.A.; Sharaf, I.M. Fuzzy Evaluation and Benchmarking Framework for Robust Machine Learning Model in Real-Time Autism Triage Applications. Int. J. Comput. Intell. Syst. 2024, 17, 151. [Google Scholar] [CrossRef]
- Aljohani, A. Optimizing Patient Stratification in Healthcare: A Comparative Analysis of Clustering Algorithms for EHR Data. Int. J. Comput. Intell. Syst. 2024, 17, 173. [Google Scholar] [CrossRef]
- Wyrembek, M.; Baryannis, G. Using mcdm methods to optimise machine learning decisions for supply chain delay prediction: A stakeholder-centric approach. Logforum 2024, 20, 175–189. [Google Scholar] [CrossRef]
- Basu, S.; Agarwal, R.; Srivastava, V. Development of an Intelligent Full-Field Polarization Sensitive Optical Coherence Tomography for Breast Cancer Classification. J. Biophotonics 2023, 16, e202200385. [Google Scholar] [CrossRef]
- Nasiri Khiavi, A.; Mostafazadeh, R.; Adhami, M. Groundwater Quality Modeling and Determining Critical Points: A Comparison of Machine Learning to Best-Worst Method. Environ. Sci. Pollut. Res. Int. 2023, 30, 115758–115775. [Google Scholar] [CrossRef]
- Xu, C.; Zhou, K.; Xiong, X.; Gao, F.; Lu, Y. Prediction of Mining Induced Subsidence by Sparrow Search Algorithm with Extreme Gradient Boosting and TOPSIS Method. Acta Geotech. 2023, 18, 4993–5009. [Google Scholar] [CrossRef]
- Uzun Ozsahin, D.; Onakpojeruo, E.P.; Uzun, B.; Mustapha, M.T.; Ozsahin, I. Mathematical Assessment of Machine Learning Models Used for Brain Tumor Diagnosis. Diagnostics 2023, 13, 618. [Google Scholar] [CrossRef] [PubMed]
- Salih, M.M.; Ahmed, M.A.; Al-Bander, B.; Hasan, K.F.; Shuwandy, M.L.; Al-Qaysi, Z.T. Benchmarking Framework for COVID-19 Classification Machine Learning Method Based on Fuzzy Decision by Opinion Score Method. Iraqi J. Sci. 2023, 64, 922–943. [Google Scholar] [CrossRef]
- Das, R.; Saleh, S.; Nielsen, I.; Kaviraj, A.; Sharma, P.; Dey, K.; Saha, S. Performance Analysis of Machine Learning Algorithms and Screening Formulae for β-Thalassemia Trait Screening of Indian Antenatal Women. Int. J. Med. Inf. 2022, 167, 104866. [Google Scholar] [CrossRef] [PubMed]
- do Amaral, J.V.S.; de Carvalho Miranda, R.; Montevechi, J.A.B.; dos Santos, C.H.; da Silva, A.F. Data Envelopment Analysis for Algorithm Efficiency Assessment in Metamodel-Based Simulation Optimization. Int. J. Adv. Manuf. Technol. 2022, 121, 7493–7507. [Google Scholar] [CrossRef]
- Chowdhury, N.K.; Kabir, M.A.; Rahman, M.M.; Islam, S.M.S. Machine Learning for Detecting COVID-19 from Cough Sounds: An Ensemble-Based MCDM Method. Comput. Biol. Med. 2022, 145, 105405. [Google Scholar] [CrossRef]
- Gayathri, R.; Rani, S.U.; Čepová, L.; Rajesh, M.; Kalita, K. A Comparative Analysis of Machine Learning Models in Prediction of Mortar Compressive Strength. Processes 2022, 10, 1387. [Google Scholar] [CrossRef]
- Tripathy, J.; Dash, R.; Pattanayak, B.K.; Mishra, S.K.; Mishra, T.K.; Puthal, D. Combination of Reduction Detection Using TOPSIS for Gene Expression Data Analysis. Big Data Cogn. Comput. 2022, 6, 24. [Google Scholar] [CrossRef]
- Kadkhodazadeh, M.; Anaraki, M.V.; Morshed-Bozorgdel, A.; Farzin, S. A New Methodology for Reference Evapotranspiration Prediction and Uncertainty Analysis under Climate Change Conditions Based on Machine Learning, Multi Criteria Decision Making and Monte Carlo Methods. Sustainability 2022, 14, 2601. [Google Scholar] [CrossRef]
- Al-Mhiqani, M.N.; Ahmad, R.; Abidin, Z.Z.; Abdulkareem, K.H.; Mohammed, M.A.; Gupta, D.; Shankar, K. A New Intelligent Multilayer Framework for Insider Threat Detection. Comput. Electr. Eng. 2022, 97, 107597. [Google Scholar] [CrossRef]
- Mallidis, I.; Yakavenka, V.; Konstantinidis, A.; Sariannidis, N. A Goal Programming-Based Methodology for Machine Learning Model Selection Decisions: A Predictive Maintenance Application. Mathematics 2021, 9, 2405. [Google Scholar] [CrossRef]
- Seifi, A.; Ehteram, M.; Dehghani, M. A Robust Integrated Bayesian Multi-Model Uncertainty Estimation Framework (IBMUEF) for Quantifying the Uncertainty of Hybrid Meta-Heuristic in Global Horizontal Irradiation Predictions. Energy Convers. Manag. 2021, 241, 114292. [Google Scholar] [CrossRef]
- Sharma, G.; Kotia, A.; Ghosh, S.K.; Rana, P.S.; Bawa, S.; Ali, M.K.A. Kinematic Viscosity Prediction of Nanolubricants Employed in Heavy Earth Moving Machinery Using Machine Learning Techniques. Int. J. Precis. Eng. Manuf. 2020, 21, 1921–1932. [Google Scholar] [CrossRef]
- Mohammed, M.A.; Abdulkareem, K.H.; Al-Waisy, A.S.; Mostafa, S.A.; Al-Fahdawi, S.; Dinar, A.M.; Alhakami, W.; Baz, A.; Al-Mhiqani, M.N.; Alhakami, H.; et al. Benchmarking Methodology for Selection of Optimal COVID-19 Diagnostic Model Based on Entropy and TOPSIS Methods. IEEE Access 2020, 8, 99115–99131. [Google Scholar] [CrossRef]
- Reščič, N.; Eftimov, T.; Seljak, B.K.; Luštrek, M. Optimising an FFQ Using a Machine Learning Pipeline to Teach an Efficient Nutrient Intake Predictive Model. Nutrients 2020, 12, 3789. [Google Scholar] [CrossRef] [PubMed]
- Song, Y.; Peng, Y. A MCDM-Based Evaluation Approach for Imbalanced Classification Methods in Financial Risk Prediction. IEEE Access 2019, 7, 84897–84906. [Google Scholar] [CrossRef]
- Lo, Y.T.; Fujita, H.; Pai, T.W. Prediction of coronary artery disease based on ensemble learning approaches and co-expressed observations. J. Mech. Med. Biol. 2016, 16, 1640010. [Google Scholar] [CrossRef]
- Khademolqorani, S.; Zeinal Hamadani, A.; Mokhatab Rafiei, F. A Hybrid Analysis Approach to Improve Financial Distress Forecasting: Empirical Evidence from Iran. Math. Probl. Eng. 2015, 2015, 178197. [Google Scholar] [CrossRef]
- Kou, G.; Peng, Y.; Lu, C. MCDM Approach to Evaluating Bank Loan Default Models. Technol. Econ. Dev. Econ. 2014, 20, 292–311. [Google Scholar] [CrossRef]
- Kumar, A.; Das, M.; Pramanik, M.; Baghel, T.; Mukhopadhyay, A. Urbanization and Groundwater Resilience: Pre- and Post-Monsoon Mapping Using AHP and Hybrid Machine Learning Modelling. Int. J. River Basin Manag. 2025, 1–25. [Google Scholar] [CrossRef]
- Hussain, J.; Ali, N.; Fu, X.; Chen, J.; Iqbal, S.M.; Hussain, A.; Salam, H. Geospatial Mapping of Potential Aggregate Resources Using Integrated GIS-AHP, Geotechnical, Petrographic and Machine Learning Approaches. Earth Sci. Inf. 2025, 18, 336. [Google Scholar] [CrossRef]
- Zhao, L.Q.; Dragićević, S.; Balram, S.; Perez, L. Assessing the Number of Criteria in GIS-Based Multicriteria Evaluation: A Machine Learning Approach. Geogr. Anal. 2025, 57, 489–506. [Google Scholar] [CrossRef]
- Chauhan, V.; Gupta, L.; Dixit, J. Landslide Susceptibility Assessment for Uttarakhand, a Himalayan State of India, Using Multi-Criteria Decision Making, Bivariate, and Machine Learning Models. Geoenviron. Disasters 2025, 12, 2. [Google Scholar] [CrossRef]
- Asadollahzadeh, D.; Behnam, B. Machine Learning Approaches for Seismic Vulnerability Assessment of Urban Buildings: A Comparative Study with Analytic Hierarchy Process. Prog. Disaster Sci. 2025, 25, 100398. [Google Scholar] [CrossRef]
- Rahman, M.; Ningsheng, C.; Islam, M.M.; Dewan, A.; Iqbal, J.; Washakh, R.M.A.; Shufeng, T. Flood Susceptibility Assessment in Bangladesh Using Machine Learning and Multi-Criteria Decision Analysis. Earth Syst. Environ. 2019, 3, 585–601. [Google Scholar] [CrossRef]
- Kshetrimayum, A.; Ramesh, H.; Goyal, A. Exploring Different Approaches for Landslide Susceptibility Zonation Mapping in Manipur: A Comparative Study of AHP, FR, Machine Learning, and Deep Learning Models. J. Spat. Sci. 2024, 1–30. [Google Scholar] [CrossRef]
- Khalid, R.; Khan, U.T. Flood Susceptibility Mapping Using ANNs: A Case Study in Model Generalization and Accuracy from Ontario, Canada. Geocarto Int. 2024, 39, 2316653. [Google Scholar] [CrossRef]
- Das, R.; Chattoraj, S.L.; Singh, M.; Bisht, A. Synergetic Use of Geospatial and Machine Learning Techniques in Modelling Landslide Susceptibility in Parts of Shimla to Kinnaur National Highway, Himachal Pradesh. Model. Earth Syst. Environ. 2024, 10, 4163–4183. [Google Scholar] [CrossRef]
- Khuc, T.D.; Truong, X.Q.; Tran, V.A.; Bui, D.Q.; Bui, D.P.; Ha, H.; Tran, T.H.M.; Pham, T.T.T.; Yordanov, V. Comparison of Multi-Criteria Decision Making, Statistics, and Machine Learning Models for Landslide Susceptibility Mapping in Van Yen District, Yen Bai Province, Vietnam. Int. J. Geoinform. 2023, 19, 33–45. [Google Scholar] [CrossRef]
- Jari, A.; Khaddari, A.; Hajaj, S.; Bachaoui, E.M.; Mohammedi, S.; Jellouli, A.; Mosaid, H.; El Harti, A.; Barakat, A. Landslide Susceptibility Mapping Using Multi-Criteria Decision-Making (MCDM), Statistical, and Machine Learning Models in the Aube Department, France. Earth 2023, 4, 698–713. [Google Scholar] [CrossRef]
- Khanorkar, Y.; Kane, P.V. Selective Inventory Classification Using ABC Classification, Multi-Criteria Decision Making Techniques, and Machine Learning Techniques. Mater. Today Proc. 2023, 72, 1270–1274. [Google Scholar] [CrossRef]
- Chen, C.-W. A Feasibility Discussion: Is ML Suitable for Predicting Sustainable Patterns in Consumer Product Preferences? Sustainability 2023, 15, 3983. [Google Scholar] [CrossRef]
- Achu, A.L.; Thomas, J.; Aju, C.D.; Remani, P.K.; Gopinath, G. Performance Evaluation of Machine Learning and Statistical Techniques for Modelling Landslide Susceptibility with Limited Field Data. Earth Sci. Inf. 2023, 16, 1025–1039. [Google Scholar] [CrossRef]
- Touati, I.; Ellouze, M.; Graja, M.; Hadrich Belguith, L. Appraisal of Two Arabic Opinion Summarization Methods: Statistical Versus Machine Learning. Comput. J. 2022, 65, 192–202. [Google Scholar] [CrossRef]
- Aslam, B.; Maqsoom, A.; Khalil, U.; Ghorbanzadeh, O.; Blaschke, T.; Farooq, D.; Tufail, R.F.; Suhail, S.A.; Ghamisi, P. Evaluation of Different Landslide Susceptibility Models for a Local Scale in the Chitral District, Northern Pakistan. Sensors 2022, 22, 3107. [Google Scholar] [CrossRef]
- Yazici, I.; Beyca, O.F.; Gurcan, O.F.; Zaim, H.; Delen, D.; Zaim, S. A Comparative Analysis of Machine Learning Techniques and Fuzzy Analytic Hierarchy Process to Determine the Tacit Knowledge Criteria. Ann. Oper. Res. 2022, 308, 753–776. [Google Scholar] [CrossRef]
- Saha, R.; Ginwal, H.S.; Chandra, G.; Barthwal, S. A Comparative Study on Grey Relational Analysis and C5.0 Classification Algorithm on Adventitious Rhizogenesis of Eucalyptus. Trees-Struct. Funct. 2021, 35, 43–52. [Google Scholar] [CrossRef]
- Vojtek, M.; Vojteková, J.; Costache, R.; Pham, Q.B.; Lee, S.; Arshad, A.; Sahoo, S.; Linh, N.T.T.; Anh, D.T. Comparison of Multi-Criteria-Analytical Hierarchy Process and Machine Learning-Boosted Tree Models for Regional Flood Susceptibility Mapping: A Case Study from Slovakia. Geomat. Nat. Hazards Risk 2021, 12, 1153–1180. [Google Scholar] [CrossRef]
- Kumar, R.; Dwivedi, S.B.; Gaur, S. A Comparative Study of Machine Learning and Fuzzy-AHP Technique to Groundwater Potential Mapping in the Data-Scarce Region. Comput. Geosci. 2021, 155, 104855. [Google Scholar] [CrossRef]
- Ali, S.A.; Parvin, F.; Pham, Q.B.; Vojtek, M.; Vojteková, J.; Costache, R.; Linh, N.T.T.; Nguyen, H.Q.; Ahmad, A.; Ghorbani, M.A. GIS-Based Comparative Assessment of Flood Susceptibility Mapping Using Hybrid Multi-Criteria Decision-Making Approach, Naïve Bayes Tree, Bivariate Statistics and Logistic Regression: A Case of Topľa Basin, Slovakia. Ecol. Indic. 2020, 117, 106620. [Google Scholar] [CrossRef]
- Arabameri, A.; Roy, J.; Saha, S.; Blaschke, T.; Ghorbanzadeh, O.; Bui, D.T. Application of Probabilistic and Machine Learning Models for Groundwater Potentiality Mapping in Damghan Sedimentary Plain, Iran. Remote Sens. 2019, 11, 3015. [Google Scholar] [CrossRef]
- Naderpour, M.; Rizeei, H.M.; Khakzad, N.; Pradhan, B. Forest Fire Induced Natech Risk Assessment: A Survey of Geospatial Technologies. Reliab. Eng. Syst. Saf. 2019, 191, 106558. [Google Scholar] [CrossRef]
- Baccour, L. Amended Fused TOPSIS-VIKOR for Classification (ATOVIC) Applied to Some UCI Data Sets. Expert Syst. Appl. 2018, 99, 115–125. [Google Scholar] [CrossRef]
- Marjanović, M.; Kovačević, M.; Bajat, B.; Voženílek, V. Landslide Susceptibility Assessment Using SVM Machine Learning Algorithm. Eng. Geol. 2011, 123, 225–234. [Google Scholar] [CrossRef]
- Hu, Y.C. Bankruptcy Prediction Using ELECTRE-Based Single-Layer Perceptron. Neurocomputing 2009, 72, 3150–3157. [Google Scholar] [CrossRef]
- Wu, D.; Olson, D.L. A TOPSIS Data Mining Demonstration and Application to Credit Scoring. Int. J. Data Warehous. Min. 2006, 2, 16–26. [Google Scholar] [CrossRef]
- Liu, F.; Liao, H.; Al-Barakati, A. Physician Selection Based on User-Generated Content Considering Interactive Criteria and Risk Preferences of Patients. Omega 2023, 115, 102784. [Google Scholar] [CrossRef]
- Gharibi, A.; Babazadeh, R.; Hasanzadeh, R. Machine Learning and Multi-Criteria Decision Analysis for Polyethylene Air-Gasification Considering Energy and Environmental Aspects. Process Saf. Environ. Prot. 2024, 183, 46–58. [Google Scholar] [CrossRef]
- Sari, F. Assessment of the Effects of Different Variable Weights on Wildfire Susceptibility. Eur. J. Res. 2024, 143, 651–670. [Google Scholar] [CrossRef]
- Khoshvaght, P.; Tanveer, J.; Rahmani, A.M.; Mohammadi, M.; Mehranzadeh, A.; Lansky, J.; Hosseinzadeh, M. H-TERF: A Hybrid Approach Combining Fuzzy Multi-Criteria Decision-Making Techniques and Enhanced Random Forest to Improve WBAN-IoT. Internet Things 2025, 32, 101613. [Google Scholar] [CrossRef]
- Wang, Z.; Liu, H.; Fan, X. Hybrid Machine Learning and MCDM Framework for Consumer Preference Extraction and Decision Support in Dynamic Markets. Technol. Soc. 2025, 82, 102926. [Google Scholar] [CrossRef]
- Aggarwal, A.G.; Aggarwal, S.; Jindal, V. Ranking of Hotels Using Customer Reviews: An LDA—Picture Fuzzy TOPSIS Approach. Int. J. Syst. Assur. Eng. Manag. 2025, 16, 1885–1898. [Google Scholar] [CrossRef]
- Liu, X.; Lyu, H.-M.; Shen, S.-L. Assessment of Geo-Disaster Risk Levels Induced by Extreme Rainfall Using Integrated FCM-VIKOR Approach. Georisk: Assess. Manag. Risk Eng. Syst. Geohazards 2025, 19, 755–774. [Google Scholar] [CrossRef]
- Ajin, M.L.; Moses, J.; Priya, M.; Sayn, F.E.; Topalolu, G.; Ozbay, B.; Danach, K.; Harb, H.; Ramadan, A.; Haddad, S. Enhancing Multi-Criteria Decision-Making in Blockchain Security: A Hybrid Machine Learning and PROMETHEE Approach. Eng. Res. Express 2025, 7, 0352c6. [Google Scholar] [CrossRef]
- Saini, R.; Vaidya, O.S.; Venkitasubramony, R.; Daultani, Y. Identifying Critical Criteria for Warehouse Performance Using Machine Learning Based Hybrid Methodology. OPSEARCH 2025, 2025, 388. [Google Scholar] [CrossRef]
- Wu, B.; Hu, Z.; Gu, Z.; Zheng, Y.; Lv, J. Credit Evaluation of Technology-Based Small and Micro Enterprises: An Innovative Weighting Method Based on Machine Learning and AHP. Data 2025, 10, 9. [Google Scholar] [CrossRef]
- Arslan, A.E.; Arslan, O. Machine Learning-Based Multi-Criteria Decision-Making Optimization of a Geothermal Integrated System. Geothermics 2025, 133, 103472. [Google Scholar] [CrossRef]
- Kanji, S.; Das, S. Assessing Groundwater Potentialities and Replenishment Feasibility Using Machine Learning and MCDM Models Considering Hydro-Geological Aspects and Water Quality Constituents. Environ. Earth Sci. 2025, 84, 16. [Google Scholar] [CrossRef]
- Tufail, F.; Gul, R.; Shabir, M.; Khalaf Alharbi, S.; Abd El-Wahed Khalifa, H. An Enhanced Machine Learning Covering-Based Bipolar L-Fuzzy Rough Set PROMETHEE Model for Battery Storage Systems in Renewable Energy. Expert Syst. Appl. 2025, 287, 127951. [Google Scholar] [CrossRef]
- Huo, G.; Liu, X.; Chen, T. Prediction of Physical Fitness and Performance of Wushus Athletes Based on Machine Learning and Fuzzy TOPSIS Method. Entertain. Comput. 2025, 55, 101017. [Google Scholar] [CrossRef]
- Salehi, A.; Alimohammadi, M.; Khedmati, M.; Ghousi, R. Spatial-Temporal Dynamics in Country-Level Sustainable Energy Performance Using Ensemble Learning and Analytic Hierarchy Process. J. Clean. Prod. 2025, 508, 145497. [Google Scholar] [CrossRef]
- Muhammadun; Jannaty, B.; Thinakaran, R.; Rachman, T. Support Vector Machine with Rule Extraction to Improve Diabetes Prediction Using Fuzzy AHP-Sugeno and Nearest Neighbor. Int. J. Adv. Comput. Sci. Appl. 2025, 16, 731–740. [Google Scholar] [CrossRef]
- Zhou, W.; Xie, Z. Sealing Rubber Ring Design Based on Machine Learning Algorithm Combined Progressive Optimization Method. Tribol. Int. 2025, 201, 110173. [Google Scholar] [CrossRef]
- Apichonbancha, P.; Lin, R.H.; Chuang, C.L. Integration of Principal Component Analysis with AHP-QFD for Improved Product Design Decision-Making. Appl. Sci. 2024, 14, 5976. [Google Scholar] [CrossRef]
- von Linde, H.; Riedel, O. A Methodology for Evaluating Feature Selection and Clustering Methods with Project-Specific Requirements. Int. J. Prod. Res. 2025, 63, 1692–1706. [Google Scholar] [CrossRef]
- Panigrahi, G.R.; Sethy, P.K.; Behera, S.K.; Gupta, M.; Alenizi, F.A.; Suanpang, P.; Nanthaamornphong, A. Analytical Validation and Integration of CIC-Bell-DNS-EXF-2021 Dataset on Security Information and Event Management. IEEE Access 2024, 12, 83043–83056. [Google Scholar] [CrossRef]
- Zakeri, S.; Konstantas, D.; Sorooshian, S.; Chatterjee, P. A Novel ML-MCDM-Based Decision Support System for Evaluating Autonomous Vehicle Integration Scenarios in Geneva’s Public Transportation. Artif. Intell. Rev. 2024, 57, 310. [Google Scholar] [CrossRef]
- Saranya, A.; Al Mazroa, A.; Maashi, M.; Nithya, T.M.; Priya, V. Remote Sensing and Machine Learning Approach for Zoning of Wastewater Drainage System. Desalination Water Treat. 2024, 319, 100549. [Google Scholar] [CrossRef]
- Joe Anand, M.C.; Kalaiarasi, K.; Martin, N.; Ranjitha, B.; Priyadharshini, S.S.; Tiwari, M. Fuzzy C-Means Clustering with MAIRCA -MCDM Method in Classifying Feasible Logistic Suppliers of Electrical Products. In Proceedings of the 2023 1st International Conference on Cyber Physical Systems, Power Electronics and Electric Vehicles, ICPEEV 2023, Hyderabad, India, 28 September 2023; Institute of Electrical and Electronics Engineers Inc.: Hyderabad, India, 2023; pp. 1–7. [Google Scholar]
- Xie, S.; Zhang, J. TOPSIS-Based Comprehensive Measure of Variable Importance in Predictive Modelling. Expert Syst. Appl. 2023, 232, 120682. [Google Scholar] [CrossRef]
- Sun, C.; Wang, K.; Liu, Q.; Wang, P.; Pan, F. Machine-Learning-Based Comprehensive Properties Prediction and Mixture Design Optimization of Ultra-High-Performance Concrete. Sustainability 2023, 15, 15338. [Google Scholar] [CrossRef]
- Milosavljević, M.; Radovanović, S.; Delibašić, B. What Drives the Performance of Tax Administrations? Evidence from Selected European Countries. Econ. Model. 2023, 121, 106217. [Google Scholar] [CrossRef]
- Alves, M.A.; Meneghini, I.R.; Gaspar-Cunha, A.; Guimarães, F.G. Machine Learning-Driven Approach for Large Scale Decision Making with the Analytic Hierarchy Process. Mathematics 2023, 11, 627. [Google Scholar] [CrossRef]
- Yilmaz, I.; Adem, A.; Dağdeviren, M. A Machine Learning-Integrated Multi-Criteria Decision-Making Approach Based on Consensus for Selection of Energy Storage Locations. J. Energy Storage 2023, 69, 107941. [Google Scholar] [CrossRef]
- Biswas, S.; Singh, Y.; Mukherjee, M.; Datta, S.; Barman, S.; Raja, M. Design of Multi-Material Model for Wire Electro-Discharge Machining of SS304 and SS316 Using Machine Learning and MCDM Techniques. Arab. J. Sci. Eng. 2022, 47, 15755–15778. [Google Scholar] [CrossRef]
- Asan, U.; Soyer, A. A Weighted Bonferroni-OWA Operator Based Cumulative Belief Degree Approach to Personnel Selection Based on Automated Video Interview Assessment Data. Mathematics 2022, 10, 1582. [Google Scholar] [CrossRef]
- Song, Y.; Thatcher, D.; Li, Q.; McHugh, T.; Wu, P. Developing Sustainable Road Infrastructure Performance Indicators Using a Model-Driven Fuzzy Spatial Multi-Criteria Decision Making Method. Renew. Sustain. Energy Rev. 2021, 138, 110538. [Google Scholar] [CrossRef]
- Pham, B.T.; Luu, C.; Phong, T.V.; Nguyen, H.D.; Le, H.V.; Tran, T.Q.; Ta, H.T.; Prakash, I. Flood Risk Assessment Using Hybrid Artificial Intelligence Models Integrated with Multi-Criteria Decision Analysis in Quang Nam Province, Vietnam. J. Hydrol. 2021, 592, 125815. [Google Scholar] [CrossRef]
- Ahani, A.; Nilashi, M.; Yadegaridehkordi, E.; Sanzogni, L.; Tarik, A.R.; Knox, K.; Samad, S.; Ibrahim, O. Revealing Customers’ Satisfaction and Preferences through Online Review Analysis: The Case of Canary Islands Hotels. J. Retail. Consum. Serv. 2019, 51, 331–343. [Google Scholar] [CrossRef]
- Deng, S.; Zhang, J.; Zhang, C.; Luo, M.; Ni, M.; Li, Y.; Zeng, T. Prediction and Optimization of Gas Distribution Quality for High-Temperature PEMFC Based on Data-Driven Surrogate Model. Appl. Energy 2022, 327, 120000. [Google Scholar] [CrossRef]
- Choudhary, S.; Sharma, K.; Bajaj, M. Effectual Seed Pick Framework Focusing on Maximizing Influence in Social Networks. Wirel. Commun. Mob. Comput. 2023, 2023, 3185391. [Google Scholar] [CrossRef]
- Alazemi, F.K.A.O.H.; Ariffin, M.K.A.B.M.; Bin Mustapha, F.; Bin Supeni, E.E. A New Fuzzy TOPSIS-Based Machine Learning Framework for Minimizing Completion Time in Supply Chains. Int. J. Fuzzy Syst. 2022, 24, 1669–1695. [Google Scholar] [CrossRef]
- Mahpour, A.; El-Diraby, T. Application of Machine-Learning in Network-Level Road Maintenance Policy-Making: The Case of Iran. Expert Syst. Appl. 2022, 191, 116283. [Google Scholar] [CrossRef]
- Albogami, S.M.; Khairol, M.; Bin, A.; Ariffin, M.; Ahmad, K.A.; Supeni, M.K.A.B.M.; Ahmad, E.E.B.; Adrangi, B.; Swishchuk, A.; My, K.A.A. A New Hybrid AHP and Dempster—Shafer Theory of Evidence Method for Project Risk Assessment Problem. Mathematics 2021, 9, 3225. [Google Scholar] [CrossRef]
- Shirazi, A.; Hezarkhani, A.; Beiranvand Pour, A.; Shirazy, A.; Hashim, M. Neuro-Fuzzy-AHP (NFAHP) Technique for Copper Exploration Using Advanced Spaceborne Thermal Emission and Reflection Radiometer (ASTER) and Geological Datasets in the Sahlabad Mining Area, East Iran. Remote Sens. 2022, 14, 5562. [Google Scholar] [CrossRef]
- Aggarwal, M. On Learning of Weights through Preferences. Inf. Sci. 2015, 321, 90–102. [Google Scholar] [CrossRef]
- Geng, Z.Q.; Qin, L.; Han, Y.M.; Zhu, Q.X. Energy Saving and Prediction Modeling of Petrochemical Industries: A Novel ELM Based on FAHP. Energy 2017, 122, 350–362. [Google Scholar] [CrossRef]
- Mishra, M.; Sarkar, T. A Multistage Hybrid Model for Landslide Risk Mapping: Tested in and around Mussoorie in Uttarakhand State of India. Environ. Earth Sci. 2020, 79, 449. [Google Scholar] [CrossRef]
- Boopathiraja, M.; Karthikeyan, V.V.; Sumathi, P.; Karthik, S. Hybrid Modelling for Land Suitability of Biological Wastewater Treatment: A Fuzzy-AHP and Machine Learning Approach. Desalination Water Treat. 2025, 324, 101444. [Google Scholar] [CrossRef]
- Kanji, S.; Das, S. Exploring the Morpho-Tectonic Nature, Hydrological and Physical Characteristics of a Watershed and Prioritizing Sub-Watersheds Surface Runoff Potentialities by Integrating MCDM and Ensemble Machine Learning Models. J. Environ. Manag. 2025, 386, 125772. [Google Scholar] [CrossRef] [PubMed]
- Nair, P.G.; Medhe, R.S.; Das, S.; Chatterjee, U.; Singh, D.; Singh, T.P.; Ghosh, A. GIS-Based Flood Vulnerability Mapping in a Tropical River Basin Using Analytical Hierarchy Process (AHP) and Machine Learning Approach. Geocarto Int. 2025, 40, 2551261. [Google Scholar] [CrossRef]
- Shuwandy, M.L.; Alasad, Q.; Hammood, M.M.; Yass, A.A.; Abdulateef, S.K.; Alsharida, R.A.; Qaddoori, S.L.; Thalij, S.H.; Frman, M.; Kutaibani, A.H.; et al. A Robust Behavioral Biometrics Framework for Smartphone Authentication via Hybrid Machine Learning and TOPSIS. J. Cybersecur. Priv. 2025, 5, 20. [Google Scholar] [CrossRef]
- Erdogan, Z.; Altuntas, S.; Dereli, T. Predicting Patent Quality Based on Machine Learning Approach. IEEE Trans. Eng. Manag. 2024, 71, 3144–3157. [Google Scholar] [CrossRef]
- Xue, Y.D.; Zhang, W.; Wang, Y.L.; Luo, W.; Jia, F.; Li, S.T.; Pang, H.J. Serviceability Evaluation of Highway Tunnels Based on Data Mining and Machine Learning: A Case Study of Continental United States. Tunn. Undergr. Space Technol. 2023, 142, 105418. [Google Scholar] [CrossRef]
- Adiwijaya, I.R.; Indratno, S.W.; Siallagan, M.; Widodo, A.; Gandara, E. Integration of the Hybrid Decision Support System and Machine Learning Algorithm to Determine Government Assistance Recipients: A Case Study in the Indonesian Funding Program. MENDEL 2023, 29, 15–24. [Google Scholar] [CrossRef]
- Albahri, A.S.; Zaidan, A.A.; AlSattar, H.A.; Hamid, R.A.; Albahri, O.S.; Qahtan, S.; Alamoodi, A.H. Towards Physician’s Experience: Development of Machine Learning Model for the Diagnosis of Autism Spectrum Disorders Based on Complex T-Spherical Fuzzy-Weighted Zero-Inconsistency Method. Comput. Intell. 2023, 39, 225–257. [Google Scholar] [CrossRef]
- Reinhartz-Berger, I.; Abbas, S. Extracting Domain Behaviors through Multi-Criteria, Polymorphism-Inspired Variability Analysis. Inf. Syst. 2022, 108, 101882. [Google Scholar] [CrossRef]
- Pourkhodabakhsh, N.; Mamoudan, M.M.; Bozorgi-Amiri, A. Effective Machine Learning, Meta-Heuristic Algorithms and Multi-Criteria Decision Making to Minimizing Human Resource Turnover. Appl. Intell. 2023, 53, 16309–16331. [Google Scholar] [CrossRef] [PubMed]
- Omari, Y.; Hamdadou, D.; Mami, M.A. Coupling Multi-Criteria Analysis and Machine Learning for Agent Based Group Decision Support: Spatial Localization. Int. J. Comput. Digit. Syst. 2021, 12, 55–72. [Google Scholar] [CrossRef]
- Ahmed, R.; Nasiri, F.; Zayed, T. A Novel Neutrosophic-Based Machine Learning Approach for Maintenance Prioritization in Healthcare Facilities. J. Build. Eng. 2021, 42, 102480. [Google Scholar] [CrossRef]
- Jain, N.; Tomar, A.; Jana, P.K. A Novel Scheme for Employee Churn Problem Using Multi-Attribute Decision Making Approach and Machine Learning. J. Intell. Inf. Syst. 2021, 56, 279–302. [Google Scholar] [CrossRef]
- Geng, Z.; Li, H.; Zhu, Q.; Han, Y. Production Prediction and Energy-Saving Model Based on Extreme Learning Machine Integrated ISM-AHP: Application in Complex Chemical Processes. Energy 2018, 160, 898–909. [Google Scholar] [CrossRef]
- Costache, R.; Pham, Q.B.; Sharifi, E.; Linh, N.T.T.; Abba, S.I.; Vojtek, M.; Vojteková, J.; Nhi, P.T.T.; Khoi, D.N. Flash-Flood Susceptibility Assessment Using Multi-Criteria Decision Making and Machine Learning Supported by Remote Sensing and GIS Techniques. Remote Sens. 2019, 12, 106. [Google Scholar] [CrossRef]
- Costa, W.S.; Pinheiro, P.R.; dos Santos, N.M.; Cabral, L.d.A.F. Aligning the Goals Hybrid Model for the Diagnosis of Mental Health Quality. Sustainability 2023, 15, 5938. [Google Scholar] [CrossRef]
- Rai, K.A.; Machkour, M.; Antari, J. Unsupervised Learning-Based New Seed-Expanding Approach Using Influential Nodes for Community Detection in Social Networks. Int. J. Adv. Comput. Sci. Appl. 2023, 14, 753–766. [Google Scholar] [CrossRef]
- Musbah, H.; Ali, G.; Aly, H.H.; Little, T.A. Energy Management Using Multi-Criteria Decision Making and Machine Learning Classification Algorithms for Intelligent System. Electr. Power Syst. Res. 2022, 203, 107645. [Google Scholar] [CrossRef]
- Chang, T.C.; Wu, M.H.; Kim, P.Z.; Yu, M.H. Smart Driver Drowsiness Detection Model Based on Analytic Hierarchy Process. Sens. Mater. 2021, 33, 485–497. [Google Scholar] [CrossRef]
- Majumder, P.; Biswas, P.; Majumder, S. Application of New TOPSIS Approach to Identify the Most Significant Risk Factor and Continuous Monitoring of Death of COVID-19. Electron. J. Gen. Med. 2020, 17, em234. [Google Scholar] [CrossRef]
- Seelammal, C.; Vimala Devi, K. Multi-Criteria Decision Support for Feature Selection in Network Anomaly Detection System. Int. J. Data Anal. Tech. Strateg. 2018, 10, 334–350. [Google Scholar] [CrossRef]
- Li, H.; Sun, J. Hybridizing Principles of the Electre Method with Case-Based Reasoning for Data Mining: Electre-CBR-I and Electre-CBR-II. Eur. J. Oper. Res. 2009, 197, 214–224. [Google Scholar] [CrossRef]
- Montenegro de Barros, G.M.; Pereira, V.; Roboredo, M.C. ELECTRE Tree: A Machine Learning Approach to Infer ELECTRE Tri-B Parameters. Data Technol. Appl. 2021, 55, 586–608. [Google Scholar] [CrossRef]
- Wang, Z.; Zhang, G.; Wang, C.; Xing, S. Assessment of the Gully Erosion Susceptibility Using Three Hybrid Models in One Small Watershed on the Loess Plateau. Soil. Tillage Res. 2022, 223, 105481. [Google Scholar] [CrossRef]
- Rafiei Sardooi, E.; Azareh, A.; Mesbahzadeh, T.; Soleimani Sardoo, F.; Parteli, E.J.R.; Pradhan, B. A Hybrid Model Using Data Mining and Multi-Criteria Decision-Making Methods for Landslide Risk Mapping at Golestan Province, Iran. Environ. Earth Sci. 2021, 80, 487. [Google Scholar] [CrossRef]
- Guo, M.; Zhang, Q.; Liao, X.; Chen, F.Y.; Zeng, D.D. A Hybrid Machine Learning Framework for Analyzing Human Decision-Making through Learning Preferences. Omega 2021, 101, 102263. [Google Scholar] [CrossRef]
- Kamps, C.; Jassemi-Zargani, R. Decision making in dynamic environments an application of machine learning to the analytical hierarchy process. Int. J. Anal. Hierarchy Process 2021, 13, 27–50. [Google Scholar] [CrossRef]
- Al-Obeidat, F.; Belacel, N. Alternative Approach for Learning and Improving the MCDA Method PROAFTN. Int. J. Intell. Syst. 2011, 26, 444–463. [Google Scholar] [CrossRef]
- Amini, A.; Abdollahi, A.; Hariri-Ardebili, M.A. An Automated Machine-Learning-Assisted Stochastic-Fuzzy Multi-Criteria Decision Making Tool: Addressing Record-to-Record Variability in Seismic Design. Appl. Soft Comput. 2024, 154, 111354. [Google Scholar] [CrossRef]
- Belmecheri, N.; Aribi, N.; Lazaar, N.; Lebbah, Y.; Loudni, S. Boosting the Learning for Ranking Patterns. Algorithms 2023, 16, 218. [Google Scholar] [CrossRef]
- Liu, L.; Chen, M.; Luo, P.; Duan, W.; Hu, M. Quantitative Model Construction for Sustainable Security Patterns in Social–Ecological Links Using Remote Sensing and Machine Learning. Remote Sens. 2023, 15, 3837. [Google Scholar] [CrossRef]
- Greenacre, M.J. Correspondence Analysis. In Encyclopedia of Statistical Sciences; Wiley: Hoboken, NJ, USA, 2004. [Google Scholar]
- Akajiaku, U.C.; Ohimain, E.I.; Olodiama, E.-e.B.; Eteh, D.R.; Winston, A.G.; Chukwuemeka, P.; Otutu, A.O.; Bamiekumo, B.P.; Imoni, O. Identifying Suitable Dam Sites Using Geospatial Data and Machine Learning: A Case Study of the Katsina-Ala River in Benue State, Nigeria. Earth Sci. Inform. 2025, 18, 497. [Google Scholar] [CrossRef]
- Khan, F.; Khan, O.; Parvez, M.; Almujibah, H.; Pachauri, P.; Yahya, Z.; Ahamad, T.; Yadav, A.K.; Ağbulut, Ü. Innovative Hydrogen Production from Waste Bio-Oil via Steam Methane Reforming: An Advanced ANN-AHP-k-Means Modelling Approach Using Extreme Machine Learning Weighted Clustering. Int. J. Hydrogen Energy 2025, 105, 1080–1091. [Google Scholar] [CrossRef]
- Anderková, V.; Babič, F.; Paraličová, Z.; Javorská, D.; Anderková, V.; Babič, F.; Paraličová, Z.; Javorská, D. Intelligent System Using Data to Support Decision-Making. Appl. Sci. 2025, 15, 7724. [Google Scholar] [CrossRef]
- Singha, C.; Chakraborty, N.; Sahoo, S.; Pham, Q.B.; Xuan, Y. A Novel Framework for Flood Susceptibility Assessment Using Hybrid Analytic Hierarchy Process-Based Machine Learning Methods. Nat. Hazards 2025, 121, 13765–13810. [Google Scholar] [CrossRef]
- Gupta, I.; Martinez, A.; Correa, S.; Wicaksono, H. A Comparative Assessment of Causal Machine Learning and Traditional Methods for Enhancing Supply Chain Resiliency and Efficiency in the Automotive Industry. Supply Chain Anal. 2025, 10, 100116. [Google Scholar] [CrossRef]
- Shah, S.Z.A.; Abdulkader, O.A.; Jan, S.; Shah, M.A.; Anwar, M. A Holistic Evaluation of Machine Learning Algorithms for Text-Based Emotion Detection. Int. J. Adv. Appl. Sci. 2025, 12, 55–75. [Google Scholar] [CrossRef]
- Zhao, X.; Su, Y.; Su, H.; Li, W. Evaluating the Sustainability of Recycled Plastic Furniture Design Using the Analytic Hierarchy Process-Fuzzy Comprehensive Evaluation and Machine Learning Models Integrated Evaluation Method. J. Clean. Prod. 2025, 518, 145782. [Google Scholar] [CrossRef]
- Matoc, D.A.; Maheta, N.; Kanabar, B.; Sata, A. Hybrid Framework for Assessing Additive Manufacturing Complexity Index: Integration of Analytical Hierarchy Process and Machine Learning for VAT Photopolymerization. Prog. Addit. Manuf. 2025, 10, 9939–9954. [Google Scholar] [CrossRef]
- Ndlovu, M.; Ngcobo, N.; Aigbavboa, C.O.; Mahachi, J. Multicriteria Decision-Making Framework for Proactive Maintenance of Water Distribution Pipelines in South Africa. J. Pipeline Syst. Eng. 2025, 16, 04025062. [Google Scholar] [CrossRef]
- Gjorgjevikj, A.; Nikolikj, A.; Koroušić Seljak, B.; Eftimov, T. User-Defined Trade-Offs in LLM Benchmarking: Balancing Accuracy, Scale, and Sustainability. Knowl. Based Syst. 2025, 330, 114405. [Google Scholar] [CrossRef]
- Chandan, R.; Sandeep, K.; Boraiaha, C.K. Landslide Susceptibility Analysis of a Part of Western Ghats in South-Western India Using Geospatial Techniques: A Comparison of AHP and Logistic Regression Methods. J. Indian Soc. Remote Sens. 2025, 53, 4051–4064. [Google Scholar] [CrossRef]
- Sharma, P.; Mehlawat, M.K.; Gupta, P.; Ding, W. Integrating Feature Selection and Fuzzy Decision-Making: A Spherical Triangular Fuzzy Number Based Framework for Large-Scale Decision-Making. Appl. Soft Comput. 2025, 182, 113535. [Google Scholar] [CrossRef]
- Lee, E.; You, Y.W.; Jung, Y.H.; Kam, J. Explainable AI-Based Risk Assessment for Pluvial Floods over South Korea. J. Environ. Manag. 2025, 385, 125640. [Google Scholar] [CrossRef]
- Guo, F.; Zheng, X.; Guo, M.; Chen, Y.; Han, C.; Li, J. Assessing and Interpreting Driving Risks through Trajectory Data Analysis across Vehicle Types. Transp. A Transp. Sci. 2025, 1–30. [Google Scholar] [CrossRef]
- Zhu, X.; Su, P.; Yu, J.; Pei, J.; Teng, Z.; Li, Y.; Liu, Y. A Prediction Model for Hazard Levels of Shallow Natural Gas in Tunnel Based on K-Means Clustering and Tabular Prior-Data Fitted Network. Results Eng. 2025, 27, 106873. [Google Scholar] [CrossRef]
- Varela, D.A.B.; Ongsakul, W. A Machine Learning-Driven MCDA-TOPSIS Framework for Wave Energy Converter Selection in the Philippines. Energy Sustain. Dev. 2025, 89, 101860. [Google Scholar] [CrossRef]
- Correa, G.L.; Campello, B.S.C.; Duarte, L.T. Multi-Criteria Decision Analysis as a Tool for Post-Processing Bias Mitigation in Machine Learning Algorithms. Comput. Ind. Eng. 2025, 210, 111552. [Google Scholar] [CrossRef]
- Basheer Ahammed, K.K.; Pandey, A.C.; Wasim, M.D. A High-Resolution Coastal Risk Assessment Framework: Integrating Knowledge Driven and Machine Learning Models for the Andhra Pradesh Coastline. Ocean Coast. Manag. 2026, 271, 107947. [Google Scholar] [CrossRef]
- Abraham, S.E.; Kovoor, B.C. MHSA-Enhanced CNNs with TOPSIS-Driven Ensemble Learning for Automated Diabetic Retinopathy Grading. Biomed. Signal Process. Control 2026, 112, 108614. [Google Scholar] [CrossRef]
- Ragragui, H.; Kaibi, O.; Aouragh, M.H.; El Hmaidi, A. Assessment and Prediction of the Plio-Quaternary Aquifer’s Nitrate Vulnerability Using AHP, Artificial Intelligence and SHAP in the Saiss Basin, Morocco. Model. Earth Syst. Environ. 2025, 11, 388. [Google Scholar] [CrossRef]
- Meng, Z.; Lin, R.; Wu, B. Preference Learning Based on Adaptive Graph Neural Network for Multi-Criteria Decision Support. Appl. Soft Comput. 2024, 167, 112312. [Google Scholar] [CrossRef]














| Search Criteria | Details |
|---|---|
| Databases | Elsevier’s Scopus |
| Search Strings | (KEY (“Machine Learning”) AND KEY (“multi criteria”) OR KEY (“multi attribute”) OR KEY (“multiple criteria”) OR KEY (“multiple attribute”) OR KEY (“MADM”) OR KEY (“MCDM”) OR KEY (“ANP”) OR KEY (“VIKOR”) OR KEY (“ELECTRE”) OR KEY (“PROMETHEE”) OR KEY (“TOPSIS”) OR KEY (“AHP”)) AND PUBYEAR > 1999 AND PUBYEAR < 2026 AND (LIMIT-TO (DOCTYPE, “ar”)) AND (LIMIT-TO (LANGUAGE, “English”)) AND (LIMIT-TO (SRCTYPE, “j”)) |
| Time Frame | From: 1999, To: 2026 |
| Document Type | Article |
| Language | English |
| Source Type | Journal |
| Document Results | 763 |
| Stage | Mathematical Representation | Equation | Purpose |
|---|---|---|---|
| Generate ML outputs | (2) | Produce predictive ML outputs (e.g., scores, probabilities, class labels, or estimates) for alternative under criterion | |
| Derive feature importance | (3) | Derive feature importance or weight indicators from ML models (e.g., SHAP, Gini importance, coefficients). | |
| Construct input for MCDM | (4) | Use ML outputs as criterion values () and/or as weights () in the MCDM framework. If needed, ML-derived weights can be combined with expert-derived weights. | |
| (5) | |||
| (6) | |||
| Normalize (Optional) | (7) | Normalize ML-derived data to make them comparable across criteria or scales. | |
| Aggregate normalized data using MCDM | (8) | Aggregate the ML-based inputs through the MCDM method (e.g., Simple Additive Weighting, TOPSIS, AHP) to obtain overall decision scores for each alternative. | |
| Rank or select alternatives | (9) | Rank alternatives or select the best one based on the integrated ML–MCDM evaluation results. | |
| (10) | |||
| Validate | (11) | Validate and refine the decision model by comparing MCDM outcomes with observed or expert-evaluated results. |
| Stage | Mathematical Representation | Equation | Purpose |
|---|---|---|---|
| Compute MCDM results | See (8) | Compute overall decision scores, ranks, or classes for each alternative from normalized multi-criteria data () and weights (). | |
| Construct MCDM-informed feature vectors | (13) | Combine the MCDM-derived outputs with other features or contextual data to form the enriched feature vector for ML. | |
| Train ML model using enriched data | (14) | Train the ML model to learn data-driven patterns from MCDM-enhanced features. | |
| (15) | |||
| Model prediction or inference | (16) | Once trained, employ MCDM-informed features within the model to predict outputs for new alternatives (). |
| Stage | Mathematical Representation | Equation | Purpose |
|---|---|---|---|
| Generate ML outputs | (18) | Extract patterns, predictions, or importances from data that informs or supports the multi-criteria evaluation process. | |
| Perform multi-criteria evaluation | (19) | Provide structured multi-criteria evaluation of alternatives considering normalized data and ML-derived insights. | |
| Implement coupled optimization | (20) | Implement coupled optimization to update each other iteratively: (a) Criterion weights are adjusted based on ML optimization; (b) MCDM results regularize or constrain ML training by embedding decision preferences into learning. | |
| (21) | |||
| Synthesize | (22) | Integrate both MCDM and ML outputs into one final score or decision. | |
| Conduct iterative refinement (optional) | (23) | Find both ML parameters and MCDM weights that jointly minimize prediction error while maximizing alignment between ML outputs and MCDM-based evaluations. This enables mutual adaptation and balance. |
| Stage | Mathematical Representation | Equation | Purpose |
|---|---|---|---|
| Compute MCDM results | See (8) | Compute overall decision scores, ranks, or classes for each alternative from normalized multi-criteria data () and weights (). | |
| Generate ML outputs | See (18) | Produce predictive ML outputs (e.g., scores, probabilities, class labels, or estimates) for alternative Ai. | |
| Evaluate performance of both models separately | (26) | Compute performance indicators for each approach separately using appropriate evaluation functions (e.g., R2, RMSE, accuracy, consistency, correlation). | |
| (27) | |||
| Compare results through performance or correlation measures | (28) | Assess alignment between ML and MCDM results—or between either and the ground truth— using comparison or agreement metrics such as ranking consistency, value proximity, correlation or predictive accuracy. | |
| Establish comparative evaluation framework | (29) | Construct a performance comparison framework to identify which approach yields higher accuracy, the degree of decision agreement, and each method’s contextual suitability. | |
| Select the superior approach | (30) | Identify the best-performing or most consistent approach via the synthesis function. |
| Stage | Mathematical Representation | Equation | Purpose |
|---|---|---|---|
| Construct performance evaluation matrix | (32) | Capture each ML algorithm’s quantitative performance under multiple criteria | |
| Normalize or scale the performance values | (33) | Normalize the values to ensure comparability across different performance scales and units (i.e., criteria). | |
| Determine criterion weights | (34) | Compute or obtain the relative importance of each performance criterion (e.g., accuracy vs. computation time) using a weighting method such as expert-based AHP, data-driven entropy measure, or a hybrid approach. | |
| Aggregate normalized values using an MCDM operator | See (8) | Combine normalized performance values and weights to compute an overall score for each ML algorithm. | |
| Rank the ML algorithms | See (9) | Order ML algorithms from best to worst according to their aggregated scores. | |
| Select the most suitable ML algorithm | (35) | Identify the most appropriate ML algorithm given multi-criteria performance trade-offs. may choose top-k, those meeting thresholds, or Pareto-optimal subset. | |
| Perform sensitivity, robustness, and statistical validation (optional) | Weight sensitivity: | (36) | Evaluate stability and robustness of results by varying weights, propagating performance uncertainty, bootstrapping confidence intervals for scores and ranks, and applying statistical tests (e.g., t-test, Wilcoxon, Friedman) to verify significant performance differences. |
| if , | (37) | ||
| Bootstrap: | (38) |
| Expert | Affiliation Type | Field of Specialization | Years of Experience | Current Position/Title |
|---|---|---|---|---|
| E1 | Academic | Multi-Criteria Decision-Making, Marketing Analytics | 25 | Associate Professor |
| E2 | Academic | Multi-Criteria Decision-Making, Human Resources Analytics | 25 | Associate Professor |
| E3 | Academic | Industrial Engineering, Multi-Criteria Decision-Making | 22 | Associate Professor |
| E4 | Academic | Industrial Engineering, Decision Sciences, Machine Learning | 9 | Researcher |
| E5 | Industry Professional | Artificial Intelligence, Deep Learning, Machine Learning | 8 | Research and Development Center Manager |
| E6 | Industry Professional | Strategic Decision-Making, Artificial Intelligence | 15 | Technology Consultant |
| Author(s) | Year | ML → MCDM | MCDM → ML | MCDM + ML | ML vs. MCDM | MCDM[ML vs. ML] |
|---|---|---|---|---|---|---|
| [41] | 2024 | ✓ | ||||
| [50] | 2024 | ✓ | ||||
| [70] | 2025 | ✓ | ||||
| [71] | 2025 | ✓ | ||||
| [72] | 2024 | ✓ | ||||
| [73] | 2024 | ✓ | ||||
| [74] | 2023 | ✓ | ||||
| [75] | 2023 | ✓ | ||||
| [76] | 2023 | ✓ | ||||
| [77] | 2022 | ✓ | ||||
| [78] | 2021 | ✓ | ||||
| [79] | 2021 | ✓ | ||||
| [80] | 2020 | ✓ | ||||
| [81] | 2019 | ✓ | ||||
| [82] | 2018 | ✓ | ||||
| … | … | … | … | … | … | … |
| Author(s) | Year | C1 | C2 | C3 | C4 | C5 | C6 | C7 | C8 | C9 | C10 | C11 | C12 | C13 | C14 |
|---|---|---|---|---|---|---|---|---|---|---|---|---|---|---|---|
| [41] | 2024 | 0 | 2 | 0 | 2 | 1 | 2 | 1 | 1 | 1 | 0 | 1 | 2 | 0 | 2 |
| [50] | 2024 | 0 | 1 | 2 | 0 | 1 | 2 | 0 | 1 | 1 | 0 | 1 | 0 | 0 | 1 |
| [70] | 2025 | 0 | 1 | 2 | 0 | 1 | 2 | 1 | 1 | 0 | 0 | 0 | 0 | 0 | 0 |
| [71] | 2025 | 2 | 2 | 0 | 0 | 1 | 2 | 0 | 2 | 2 | 1 | 0 | 2 | 2 | 1 |
| [72] | 2024 | 1 | 2 | 0 | 2 | 2 | 2 | 0 | 2 | 2 | 1 | 1 | 2 | 0 | 1 |
| [73] | 2024 | 0 | 0 | 2 | 2 | 2 | 2 | 1 | 2 | 1 | 0 | 0 | 0 | 0 | 0 |
| [74] | 2023 | 1 | 2 | 0 | 2 | 1 | 2 | 0 | 1 | 2 | 1 | 1 | 0 | 0 | 0 |
| [75] | 2023 | 0 | 1 | 2 | 0 | 1 | 1 | 0 | 1 | 1 | 0 | 1 | 0 | 0 | 1 |
| [76] | 2023 | 0 | 2 | 0 | 0 | 1 | 2 | 1 | 2 | 2 | 1 | 1 | 2 | 1 | 1 |
| [77] | 2022 | 0 | 0 | 2 | 1 | 1 | 2 | 0 | 2 | 0 | 0 | 0 | 0 | 0 | 0 |
| [78] | 2021 | 0 | 2 | 1 | 0 | 2 | 2 | 2 | 2 | 1 | 2 | 1 | 2 | 1 | 1 |
| [79] | 2021 | 0 | 0 | 0 | 0 | 2 | 2 | 0 | 1 | 1 | 1 | 1 | 2 | 0 | 1 |
| [80] | 2020 | 0 | 1 | 2 | 0 | 1 | 2 | 1 | 2 | 1 | 1 | 1 | 0 | 0 | 1 |
| [81] | 2019 | 0 | 0 | 1 | 2 | 2 | 2 | 0 | 2 | 2 | 1 | 1 | 1 | 2 | 1 |
| [82] | 2018 | 2 | 1 | 0 | 0 | 2 | 2 | 0 | 1 | 2 | 2 | 1 | 0 | 0 | 0 |
| … | … | … | … | … | … | … | … | … | … | … | … | … | … | … | … |
| Integration Mode | C1 | C2 | C3 | C4 | C5 | C6 | C7 | C8 | C9 | C10 | C11 | C12 | C13 | C14 | # of Articles |
|---|---|---|---|---|---|---|---|---|---|---|---|---|---|---|---|
| ML → MCDM | 27 | 99 | 13 | 62 | 86 | 127 | 64 | 105 | 67 | 59 | 68 | 126 | 23 | 50 | 64 |
| MCDM → ML | 13 | 78 | 11 | 43 | 87 | 110 | 35 | 100 | 72 | 46 | 63 | 109 | 13 | 39 | 56 |
| MCDM + ML | 18 | 18 | 3 | 16 | 27 | 36 | 10 | 29 | 33 | 12 | 24 | 8 | 11 | 11 | 18 |
| ML vs. MCDM | 5 | 23 | 71 | 34 | 50 | 80 | 22 | 76 | 14 | 19 | 15 | 12 | 3 | 7 | 40 |
| MCDM[ML vs. ML] | 6 | 61 | 77 | 14 | 52 | 76 | 24 | 62 | 49 | 40 | 27 | 3 | 3 | 38 | 39 |
| Integration Mode | C1 | C2 | C3 | C4 | C5 | C6 | C7 | C8 | C9 | C10 | C11 | C12 | C13 | C14 |
|---|---|---|---|---|---|---|---|---|---|---|---|---|---|---|
| ML → MCDM | 42.2 | 154.7 | 20.3 | 96.9 | 134.4 | 198.4 | 100.0 | 164.1 | 104.7 | 92.2 | 106.3 | 196.9 | 35.9 | 78.1 |
| MCDM → ML | 23.2 | 139.3 | 19.6 | 76.8 | 155.4 | 196.4 | 62.5 | 178.6 | 128.6 | 82.1 | 112.5 | 194.6 | 23.2 | 69.6 |
| MCDM + ML | 100.0 | 100.0 | 16.7 | 88.9 | 150.0 | 200.0 | 55.6 | 161.1 | 183.3 | 66.7 | 133.3 | 44.4 | 61.1 | 61.1 |
| ML vs. MCDM | 12.5 | 57.5 | 177.5 | 85.0 | 125.0 | 200.0 | 55.0 | 190.0 | 35.0 | 47.5 | 37.5 | 30.0 | 7.5 | 17.5 |
| MCDM[ML vs. ML] | 15.4 | 156.4 | 197.4 | 35.9 | 133.3 | 194.9 | 61.5 | 159.0 | 125.6 | 102.6 | 69.2 | 7.7 | 7.7 | 97.4 |
| F1 | F2 | F3 | F4 | |
|---|---|---|---|---|
| Eigenvalue | 0.117 | 0.044 | 0.023 | 0.003 |
| Inertia (%) | 62.307 | 23.581 | 12.292 | 1.820 |
| Cumulative % | 62.307 | 85.888 | 98.180 | 100 |
| Criterion | Score in Dimension | Contribution of | |||||
|---|---|---|---|---|---|---|---|
| Point to Inertia of Dimension | Dimension to Inertia of Point | ||||||
| 1 | 2 | 1 | 2 | 1 | 2 | Total | |
| Novelty | −0.415 | −0.647 | 0.042 | 0.267 | 0.273 | 0.664 | 0.937 |
| Complexity | −0.032 | 0.077 | 0.001 | 0.012 | 0.018 | 0.104 | 0.122 |
| Validation | 1.073 | 0.056 | 0.620 | 0.004 | 0.997 | 0.003 | 1.000 |
| Subjectivity | −0.062 | 0.020 | 0.002 | 0.000 | 0.042 | 0.004 | 0.047 |
| Knowledge Base | 0.035 | −0.018 | 0.001 | 0.001 | 0.154 | 0.041 | 0.195 |
| Effectiveness | 0.097 | −0.002 | 0.012 | 0.000 | 0.582 | 0.000 | 0.582 |
| Efficiency | −0.021 | 0.117 | 0.000 | 0.015 | 0.012 | 0.351 | 0.363 |
| Applicability | 0.122 | 0.035 | 0.016 | 0.003 | 0.440 | 0.036 | 0.476 |
| Flexibility | −0.169 | −0.264 | 0.021 | 0.133 | 0.224 | 0.546 | 0.770 |
| Consistency | 0.040 | 0.044 | 0.001 | 0.003 | 0.044 | 0.055 | 0.099 |
| Automation | −0.258 | −0.132 | 0.038 | 0.026 | 0.769 | 0.202 | 0.971 |
| Sequential Process | −0.591 | 0.534 | 0.206 | 0.447 | 0.548 | 0.449 | 0.997 |
| Dynamic Nature | −0.489 | −0.445 | 0.040 | 0.088 | 0.508 | 0.421 | 0.929 |
| Explainability | −0.035 | −0.016 | 0.000 | 0.000 | 0.010 | 0.002 | 0.012 |
| 2 Cluster Solution | 3 Cluster Solution | 4 Cluster Solution | |
|---|---|---|---|
| Silhouette Score | 0.503 | 0.473 | 0.494 |
| Variance: | |||
| Within-class | 69.51% | 34.26% | 21.46% |
| Between-classes | 30.49% | 65.74% | 78.54% |
| Total | 100.00% | 100.00% | 100.00% |
| Dimension | Wilks’ Lambda | F | df1 | df2 | Sig. |
|---|---|---|---|---|---|
| F1 | 0.392 | 12.417 | 2 | 16 | 0.001 |
| F2 | 0.326 | 16.514 | 2 | 16 | 0.000 |
| Cluster | Predicted Group Membership | |||||
|---|---|---|---|---|---|---|
| Sample | 1 | 2 | 3 | Total | ||
| Original a | Count | 1 | 9 | 0 | 0 | 9 |
| 2 | 0 | 5 | 0 | 5 | ||
| 3 | 2 | 0 | 3 | 5 | ||
| % | 1 | 100.0 | 0.0 | 0.0 | 100.0 | |
| 2 | 0.0 | 100.0 | 0.0 | 100.0 | ||
| 3 | 40.0 | 0.0 | 60.0 | 100.0 | ||
| Cross-validated b | Count | 1 | 9 | 0 | 0 | 9 |
| 2 | 1 | 4 | 0 | 5 | ||
| 3 | 2 | 0 | 3 | 5 | ||
| % | 1 | 100.0 | 0.0 | 0.0 | 100.0 | |
| 2 | 20.0 | 80.0 | 0.0 | 100.0 | ||
| 3 | 40.0 | 0.0 | 60.0 | 100.0 | ||
| Original | Cross-Validated | ||||||||
|---|---|---|---|---|---|---|---|---|---|
| Integration Mode | Actual | Predicted | Probability | Predicted | Probability | ||||
| /Criteria | Group | Group | 1 | 2 | 3 | Group | 1 | 2 | 3 |
| ML → MCDM | 1 | 1 | 0.977 | 0.002 | 0.021 | 1 | 0.971 | 0.003 | 0.026 |
| MCDM → ML | 1 | 1 | 0.974 | 0.001 | 0.025 | 1 | 0.968 | 0.002 | 0.030 |
| MCDM + ML | 2 | 2 | 0.003 | 0.997 | 0.000 | 2 | 0.005 | 0.995 | 0.000 |
| ML vs. MCDM | 3 | 3 | 0.042 | 0.000 | 0.958 | 3 | 0.053 | 0.000 | 0.947 |
| MCDM[ML vs. ML] | 3 | 3 | 0.089 | 0.000 | 0.911 | 3 | 0.109 | 0.001 | 0.890 |
| Novelty | 2 | 2 | 0.000 | 1.000 | 0.000 | 2 | 0.000 | 1.000 | 0.000 |
| Complexity | 1 | 1 | 0.837 | 0.003 | 0.160 | 1 | 0.821 | 0.003 | 0.176 |
| Validation | 3 | 3 | 0.000 | 0.000 | 1.000 | 3 | 0.000 | 0.000 | 1.000 |
| Subjectivity | 1 | 1 | 0.860 | 0.011 | 0.129 | 1 | 0.836 | 0.014 | 0.150 |
| Knowledge Base | 1 | 1 | 0.728 | 0.012 | 0.260 | 1 | 0.679 | 0.017 | 0.304 |
| Effectiveness | 3 | 1 * | 0.616 | 0.005 | 0.379 | 1 * | 0.781 | 0.005 | 0.214 |
| Efficiency | 1 | 1 | 0.827 | 0.001 | 0.172 | 1 | 0.811 | 0.002 | 0.187 |
| Applicability | 3 | 1 * | 0.568 | 0.002 | 0.430 | 1 * | 0.693 | 0.002 | 0.305 |
| Flexibility | 2 | 2 | 0.056 | 0.941 | 0.003 | 2 | 0.074 | 0.921 | 0.005 |
| Consistency | 1 | 1 | 0.730 | 0.003 | 0.267 | 1 | 0.706 | 0.004 | 0.290 |
| Automation | 2 | 2 | 0.401 | 0.588 | 0.011 | 1 * | 0.605 | 0.376 | 0.019 |
| Sequential Process. | 1 | 1 | 0.999 | 0.000 | 0.001 | 1 | 1.000 | 0.000 | 0.000 |
| Dynamic Nature | 2 | 2 | 0.000 | 1.000 | 0.000 | 2 | 0.000 | 1.000 | 0.000 |
| Explainability | 1 | 1 | 0.821 | 0.021 | 0.158 | 1 | 0.784 | 0.026 | 0.190 |
| Suggestions | Involved Integration Mode(s) | |
|---|---|---|
| Research Focus 1. Methodological Advancements in MCDM and ML Integration | ||
| 1.1 | Improving Scalability and Efficiency | ML → MCDM, MCDM → ML, MCDM + ML, MCDM[ML vs. ML] |
| 1.2 | Modeling Complex Interdependencies | ML → MCDM, MCDM → ML, MCDM + ML |
| 1.3 | Automating Processes and Reducing Bias | ML → MCDM, MCDM → ML |
| Research Focus 2. Adaptability to Real-World Data and Dynamics | ||
| 2.1 | Adapting to Dynamic Environments | MCDM + ML |
| 2.2 | Managing Uncertainty | ML → MCDM, MCDM → ML, MCDM + ML |
| 2.3 | Addressing Data-Specific Challenges | MCDM → ML, MCDM + ML, MCDM[ML vs. ML] |
| Research Focus 3. Enhancing Model Interpretability and Explainability | ||
| 3.1 | Enhancing Explainability | ML → MCDM, MCDM → ML |
| Research Focus 4. Expanding Applications Across Sectors and Datasets | ||
| 4.1 | Generalizing MCDM–ML Integrations Across Diverse Sectors | ML → MCDM, MCDM → ML, MCDM + ML, ML vs. MCDM |
| 4.2 | Improving Performance Metrics for Real-World Applications | MCDM[ML vs. ML] |
| Research Focus 5. Leveraging Emerging Technologies | ||
| 5.1 | Exploring Novel ML Technologies | ML → MCDM, MCDM → ML, MCDM + ML, MCDM[ML vs. ML] |
Disclaimer/Publisher’s Note: The statements, opinions and data contained in all publications are solely those of the individual author(s) and contributor(s) and not of MDPI and/or the editor(s). MDPI and/or the editor(s) disclaim responsibility for any injury to people or property resulting from any ideas, methods, instructions or products referred to in the content. |
© 2025 by the authors. Licensee MDPI, Basel, Switzerland. This article is an open access article distributed under the terms and conditions of the Creative Commons Attribution (CC BY) license.
Share and Cite
Kocaman, H.; Asan, U. Integration Modes Between MCDM Methods and Machine Learning Algorithms: A Structured Approach for Framework Development. Mathematics 2026, 14, 33. https://doi.org/10.3390/math14010033
Kocaman H, Asan U. Integration Modes Between MCDM Methods and Machine Learning Algorithms: A Structured Approach for Framework Development. Mathematics. 2026; 14(1):33. https://doi.org/10.3390/math14010033
Chicago/Turabian StyleKocaman, Hatice, and Umut Asan. 2026. "Integration Modes Between MCDM Methods and Machine Learning Algorithms: A Structured Approach for Framework Development" Mathematics 14, no. 1: 33. https://doi.org/10.3390/math14010033
APA StyleKocaman, H., & Asan, U. (2026). Integration Modes Between MCDM Methods and Machine Learning Algorithms: A Structured Approach for Framework Development. Mathematics, 14(1), 33. https://doi.org/10.3390/math14010033

