You are currently on the new version of our website. Access the old version .
MathematicsMathematics
  • Article
  • Open Access

31 March 2025

Identification of Critical Track Sections in a Railway Station Using a Multiplex Networks Approach

,
,
and
1
School of Automation and Intelligence, Beijing Jiaotong University, Beijing 100044, China
2
National Research Center of Railway Safety Assessment, Beijing Jiaotong University, Beijing 100044, China
*
Author to whom correspondence should be addressed.
This article belongs to the Special Issue Advances in Perception, Control and Optimization Methods in Intelligent Transportation Systems

Abstract

Railway stations serve as critical nodes within transportation networks, and the efficient management of in-station track sections is vital for smooth operations. This study proposes an integrated method for identifying critical track sections, which refers to track sections with the highest static occupancy rates (HiSORTS), in railway station yards using a multiplex network framework. By modeling the station as a Railway Station Multiplex Network (RSMN) that incorporates train routes (TRs), extended routes (ERs), and shunting routes (SRs), the proposed approach overcomes the limitations of single-layer, single-metric analyses and effectively captures complex operational characteristics. Classical network metrics, including Degree Centrality (DC), Betweenness Centrality (BC), Closeness Centrality (CC), Katz Centrality (KC), and PageRank (PR), along with a custom Fusion Centrality (FC), are used to quantify track section importance. Principal Component Analysis (PCA) and the Technique for Order Preference by Similarity to Ideal Solution (TOPSIS) are applied to generate rankings, which are further analyzed using SHapley Additive exPlanations (SHAP)-based matrics contributions analysis. The results indicate that TR metrics contribute the most (50.3%), followed by ER (25.5%) and SR (24.2%), with KC and FC being the most influential metrics. The findings provide a robust decision-support framework for railway operations, facilitating targeted maintenance, congestion mitigation, and efficiency optimization.

1. Introduction

Railway stations are pivotal nodes within transportation systems, and their operational efficiency directly affects train safety and overall network performance [1,2,3]. As the fundamental infrastructures for train movement, track sections play an essential role in dispatch, scheduling, and safety assurance [4,5]. With the increasing complexity of station operations, there is a growing demand for advanced network modeling and quantitative analyses of equipment occupancy in station yards.
Early studies have laid the groundwork by abstracting station topology using component-based models. For instance, ref. [6] proposed a model that represents a station as a set of interconnected components, from which route information can be inferred. Building on this, ref. [7] introduced an automatic, graph theory-based method to locate and verify routes using a modified matrix algorithm. In addition, [8] estimated track utilization efficiency by examining the available versus unavailable operational time, finding an average utilization rate of approximately 60%. Despite these advances, few studies have specifically addressed the identification of Track Sections with Occupancy Rates (HiSORTS), underscoring the need for a robust, quantitative methodology.
Interlocking diagrams form the fundamental data basis for constructing network models [9]. The Interlocking Table (IT)—also known as the control table—is crucial in railway signaling design, as it specifies allowable routes and details the associated states and actions of signaling equipment [10]. Current studies predominantly employ single-layer network models based on IT to capture simplified topological relationships [6]. Although such approaches provide basic insights into network connectivity, they inherently overlook the multidimensional interactions among the three operationally distinct yet physically overlapping subsystems: TR, ER, and SR [7,11].
With the rapid development of network science, complex network theory has been successfully applied in urban traffic [12,13,14,15,16,17,18], air transportation [19,20,21,22,23], railway systems [24,25,26,27,28], etc. Traditional single-layer network models predominantly capture isolated characteristics, such as connectivity strength or traffic volumes, thus inherently neglecting the intrinsic multi-dimensionality and layer-wise interdependencies prevalent in real-world infrastructures [29]. In contrast, multiplex network frameworks explicitly incorporate these cross-layer interactions and dependencies, providing richer structural and dynamic insights into complex infrastructure systems [30,31,32,33,34,35,36,37,38]. Recent theoretical developments in multiplex network analysis have established robust mathematical methodologies—such as tensorial representations and supra-adjacency matrices—to systematically quantify node importance, interdependency dynamics, and cascading effects within multi-layered infrastructures [39]. Particularly in railway station yards, multiplex network modeling has emerged as an effective approach to assess operational performance and resilience. For instance, a novel multi-layer complex network approach [40] has been proposed to evaluate station throughput capacity by framing node importance as a critical performance metric. Such theoretical advancements lay a solid foundation for adopting multiplex network modeling to rigorously analyze the intricate interactions among operational subsystems, including train routes, extended routes, and shunting operations, thereby significantly enhancing the accuracy and comprehensiveness of node importance assessments in railway stations.
Identifying influential nodes within complex networked infrastructures has long been a significant theoretical research area, with extensive development of centrality-based methodologies. Classical network centrality measures—such as DC [41,42], BC [43], KC [44,45], CC [41], and PR [46]—quantify node importance predominantly based on network topology and structural position. However, these traditional metrics often evaluate node characteristics from isolated or singular perspectives, potentially leading to incomplete or biased assessments [47]. To address these theoretical limitations, recent research emphasizes the integration of multiple centrality indicators, combining both topological features and functional roles to more accurately represent operational realities. In this context, our study proposes an FC metric specifically designed for railway station operations, which synthesizes connection density and connectivity efficiency. Recognizing that different centrality indices may produce conflicting node rankings, we further incorporate Multi-Criteria Decision-Making (MCDM) methods to comprehensively evaluate node importance, thereby providing a more robust and practically relevant analytical framework.
In recent years, MCDM has emerged as a powerful approach to holistic network analysis [47,48,49,50]. PCA is widely used to reduce dimensionality by converting highly correlated indicators into a set of uncorrelated principal components, thereby retaining key information while reducing redundancy [40,51]. Complementarily, the TOPSIS provides an intuitive framework by ranking alternatives based on their proximity to ideal and anti-ideal solutions [50,52,53,54,55]. The integration of PCA and TOPSIS not only mitigates the limitations of single-index assessments but also consolidates multidimensional information for more robust identification of critical nodes.
Recognizing that interpretability is crucial—especially in safety-critical systems like railway operations—this study further incorporates the SHAP framework to analyze metric contributions [56]. Rooted in cooperative game theory, SHAP quantifies both global and local feature contributions based on Shapley values, thereby providing a unified and theoretically rigorous measure of interpretability [57]. Its theoretical strengths lie in an axiomatic foundation that guarantees fairness, consistency, and additivity of feature attributions. This dual-level interpretative capability allows stakeholders to precisely identify which factors significantly influence the ranking of track sections and to understand how variations in these factors impact outcomes [58]. By elucidating the contributions of different network layers and centrality indicators, the SHAP-based analysis significantly enhances the transparency and reliability of the evaluation framework, thus ensuring scientifically robust yet operationally actionable decision-making processes in railway station management.
Motivated by these challenges and research gaps, this study proposes an integrated framework that models a railway station as an RSMN by leveraging diverse IT data. The framework integrates three operationally distinct layers—representing train routes, extended routes, and shunting routes—to capture the full spectrum of station interactions. The importance of each track section is quantified using both classical centrality metrics and custom fusion centrality. These multiple indicators are then consolidated through PCA to generate composite scores, which serve as inputs for TOPSIS to rank the track sections. Additionally, the SHAP-based analysis elucidates the contribution of each indicator and network layer, thereby reinforcing the interpretability and robustness of our methodology.
It is important to emphasize that this study focuses on scenarios involving a single railway station operating under predefined track layouts, signaling systems, and technological constraints, with all infrastructure assumed fully operable. Although this assumption facilitates a structured efficiency assessment, real-world operations often experience unexpected disruptions, maintenance constraints, and inter-station operational dependencies. Future research directions, therefore, include extending the proposed framework to multi-station network analyses that account for coordinated dispatch scenarios, inter-station interactions, and realistic operational constraints. Additionally, incorporating dynamic network analysis and machine learning-based approaches for weight optimization represents a promising pathway to further enhance the accuracy, robustness, and applicability of track importance evaluations.
The main contributions of this work are threefold:
  • Development of an RSMN model that integrates three operationally distinct layers—TR, ER, and SR—derived from IT data. This model provides a theoretical foundation for railway station topology modeling, capturing the multi-layered interdependencies inherent in railway operations and enabling a more comprehensive representation of track utilization patterns.
  • Introduction of an FC metric, which combines connection count and connectivity efficiency while incorporating railway-specific topological characteristics. This extension enriches the evaluation framework, allowing for a more accurate and operationally relevant assessment of track section importance, thereby improving the robustness and precision of node ranking results.
  • Implementation of a PCA-TOPSIS hybrid algorithm for objective multi-criteria decision analysis, further enhanced by a SHAP-based interpretability framework. This approach overcomes the limitations of single-metric evaluations, ensuring a more balanced and holistic ranking of track sections. Moreover, the SHAP-based contribution analysis provides transparent and interpretable insights into the influence of different factors, thereby enhancing the reliability and credibility of HiSORTS identification.
The remainder of this paper is organized as follows: Section 2 details the RSMN construction methodology, centrality metric formulations, and identification methods based on PCA for single-layer networks and TOPSIS for the RSMN. Section 3 presents a case study on a typical railway station. Section 4 discusses the advantages, limitations, and potential improvements of the proposed method, along with future research directions. Finally, Section 5 concludes this paper by summarizing the key findings and contributions.

2. Methods

2.1. Overview of the Proposed Methodology

Figure 1 provides a detailed illustration of the computational steps involved in the proposed methodology for identifying the HiSORTS using a multiplex networks approach.
Figure 1. Overview of the Proposed Methodology for Identifying HiSORTS.
In Step 1, signaling layouts and IT are collected to obtain the essential data required for constructing the RSMN. This dataset comprises unique node identifiers and node locations. Simultaneously, the Adjacency Matrix (AM) is employed to store the connectivity information between nodes, while the Connection Count Matrix (CCM) records the number of connections between nodes. Furthermore, multiple single-layer networks—denoted as R S M N m —are constructed based on TR, ER, SR, and other relevant data.
In Step 2, classical centrality metrics—namely, DC, BC, PR, CC, and KC—are computed to provide a preliminary evaluation of the importance of each track section. These metrics serve as the foundation for the subsequent PCA.
In Step 3, a custom evaluation metric, FC, is introduced to capture both direct and indirect influences within the design and operation of railway stations.
In Step 4, after obtaining these centrality metrics, HiSORTS are identified within each layer using PCA.
In the final stage, the TOPSIS framework is employed to integrate multi-layer information and generate a comprehensive ranking of HiSORTS.
This systematic, data-driven process reliably identifies track sections with high static occupancy rates, thereby supporting enhanced station operational efficiency and informed maintenance decision-making.

2.2. Construction Method of the RSMN

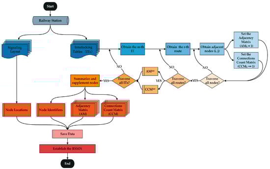
Figure 2 illustrates a systematic approach to constructing the RSMN for a selected railway station.
Figure 2. Construction procedure for the RSMN.
The procedure starts by gathering the station’s signaling layout and interlocking tables, followed by summarizing and supplementing the nodes (including their locations and identifiers). For each IT and route, the AM and the CCM are iteratively updated to capture the existence and frequency of connections between nodes. Notably, while each layer of the RSMN is constructed independently—without inter-layer links—all layers share the same set of nodes to ensure consistency across the multiplex network. The process continues until all IT and routes are incorporated. Finally, the resulting AM and CCM, along with the node location information, are saved as the essential components of the RSMN.
In addition, constructing and analyzing complex networks based on AM is widely applicable. Tools such as Python (e.g., NetworkX, igraph) or MATLAB (e.g., graph/digraph) can be used for matrix construction, network analysis, and visualization. All research in this paper is conducted using Python (3.11.9), leveraging its extended packages such as NetworkX (3.4rc0) [59,60], multiNetX (v2.3) [61], GeoJSON [62], among others. This approach is both intuitive and flexible, making it well-suited for various network research endeavors and applications.
The formal definition of RSMN presented in this study is as follows [40]:
R S M N = R S M N m ,   m = 1 ,   2 ,   ,   M ,
where the R S M N is defined as a finite, non-empty set of directed, unweighted networks, with each network representing an individual R S M N m constructed from train routes data, shunting routes data, through-routes data, and other related sources.
R S M N m = V ,   E m ,
where V represents a finite, non-empty set of nodes, which constitutes the node set of R S M N . All layers share the same node set. Here, V is represented as a 1 × N matrix, where N denotes the number of nodes (with N > 1). Moreover, E m = i , j , i , j V represents a finite, non-empty set of relationships, where i , j denotes the directed connection from node i to node j .
In this study, the AM is used to store the connectivity information of nodes of the RSMN, while the CCM records the number of direct connections between nodes. These matrices are defined as follows [63]:
A M = A M m ,   m = 1 ,   2 ,   ,   M
A M i j m = 1 ,     i ,   j E m 0 ,     o t h e r w i s e ,
where i , j denotes the directed connection from node i to node j (with i j and i , j V ). A value of 1 for A M i j ( m ) indicates that a direct edge connecting node i and j exists in the m -th layer.
Similarly, the CCM is defined to represent the number of direct connections between nodes. Its expression is given by the following [40]:
C C M i j m = ω i j m ,     ω i j m Z + 0 ,     o t h e r w i s e ,
where ω i j m denotes the number of direct connections from node i to node j in layer m , and Z + denotes the set of positive integers.

2.3. Calculation Method of Classical Evaluation Metrics

In this study, five classical evaluation metrics were selected as input indicators for the PCA-based multi-attribute decision-making process to identify HiSORTS.
A.
Degree Centrality (DC)
DC is a basic ranking algorithm for identifying influential nodes. The DC for a node i is the fraction of nodes it is connected to and is defined as follows [41,42]:
D C = D C m ,   m = 1 ,   2 ,   ,   M ,
D C i ( m ) = j = 1 N 1 A M j i m + j = 1 N 1 A M i j m N 1 ,     N > 1   1 ,     o t h e r w i s e ,
where A M i j m denotes the element in the adjacency matrix that indicates the connection from node i to node j , and N represents the total number of nodes in the R S M N . Furthermore, it is worth noting that j = 1 N 1 A M j i m represents the in-degree of node i , while j = 1 N 1 A M i j m represents the out-degree.
B.
Betweenness Centrality (BC)
BC of a node i is the sum of the fraction of all-pairs shortest paths that pass through i and is defined as follows [43]:
B C = B C m ,   m = 1 ,   2 ,   ,   M ,
B C i m = i ,   s , t V i s t S P N M s i ( m ) · S P N M i t ( m ) i S P N M s t ( m ) , S P N M s t ( m ) 0   a n d   N > 2 0 , o t h e r w i s e ,
where V denotes the set of nodes in the R S M N . The term S P N M s t ( m ) represents the number of shortest paths between node s and node t in S P N M s t ( m ) , and it is computed as follows:
S P N M i j m = s p n m i j m , S P i j m Φ 0 , S P i j m = Φ ,
where s p n m i j m denotes the number of shortest paths from node i to node j , S P i j ( m ) represents the set of nodes on the shortest path from node i to node j in R S M N ( m ) , and Φ denotes the empty set, signifying that no nodes exist along the shortest path.
C.
Closeness Centrality (CC)
CC of a node i is the reciprocal of the average shortest path distance to i over all N 1 reachable nodes. Notice that higher values of closeness indicate higher centrality. The CC for node i is defined as follows [41]:
C C = C C m ,   m = 1 ,   2 ,   ,   M ,
C C i m = N 1 s = 1 N 1 S P L M s i m , s = 1 N 1 S P L M s i m 0   a n d   N > 1 0 , o t h e r w i s e ,
In the above Formula (12), N 1 represents the number of nodes reachable from node i . The variable S P L M s i m denotes the shortest-path distance between node s and i , and it is computed as follows:
S P L M i j m = a , b P V i j m A M a b m , S P i j m Φ I n f , S P i j m = Φ ,
where A M i j m is the adjacency matrix of R S M N ( m ) , S P i j ( m ) denotes the set of nodes on the shortest path from node i to node j , and a , b represent any nodes within this set. Here, I n f indicates an infinite path length, meaning that no shortest path exists between node i and j , and Φ denotes the empty set, signifying that no nodes exist along the shortest path.
D.
Katz Centrality (KC)
KC measures the relative influence of a node within a network by accounting not only for its immediate neighbors (first-degree connections) but also for all other nodes that can be reached through these neighbors. As a generalization of eigenvector centrality, the KC for node i is defined as follows [44,45]:
K C = K C m ,   m = 1 ,   2 ,   ,   M ,
K C i m = α j = 1 N 1 A M i j m · K C j m + β ,
In the above Formulation (15), A M i j m denotes the element in the adjacency matrix that indicates the connection from node i to node j . The parameter α is the attenuation factor, which must satisfy α < 1 / λ m a x (with λ m a x being the largest eigenvalue of the A M m ), while β is a constant (commonly set to 1). Here, N represents the total number of nodes in the R S M N . This formulation effectively captures both the direct and indirect influences of a node, thereby establishing KC as a robust measure of network centrality.
E.
PageRank (PR)
PR is a graph-based algorithm originally developed for ranking web pages, which quantifies node importance within a network by iteratively distributing influence based on connectivity and link structure, making it a fundamental method for evaluating centrality in complex networks. The PR for node i is defined as follows [46]:
P R = P R m ,   m = 1 ,   2 ,   ,   M ,
E P R i m t = α j = 1 N 1 1 j = 1 N 1 A M i j m + a T e N · E P R j m t 1 + 1 α 1 N ,
It is worth noting that the above PR computation formula addresses the issues of Dead Ends and spider Traps present in the traditional PageRank algorithm. Where α denotes the damping factor, typically taking a value in the range (0, 1) and usually set to 0.85, although its optimal value should be tested under different scenarios. j = 1 N 1 A M i j m represents the out-degree of node i in the R S M N ( m ) ; when this matrix contains a column of all zeros—indicating that the corresponding node has an out-degree of zero—it is replaced with a i = 1. N denotes the number of rows (or columns) in A M ( m ) , which is equal to the number of nodes. Additionally, e is an N × N matrix filled entirely with ones.

2.4. Calculation Method of Custom Evaluation Metrics

Fusion Centrality (FC) is a novel network centrality metric designed to capture both the direct and indirect influences of nodes within a multi-layer railway station topology network. Specifically, FC is defined on a per-layer basis as follows:
F C = F C m ,   m = 1 ,   2 ,   ,   M ,
F C i m = l o g 10 i ,   s , t V m i s t I S P _ C C M s i ( m ) · I S P _ C C M i t ( m ) I S P _ C C M s t ( m ) , I S P _ C C M s t m 0 10 , o t h e r w i s e ,
where V represents the set of nodes in the R S M N , and I S P _ C C M m denotes the Connection-Count-Based Improved Shortest-Path Matrix (ISP_CCM) for the mth layer of the R S M N . In this matrix, I S P _ C C M s t ( m ) quantifies the improved shortest-path value between node s and t , while I S P _ C C M s i ( m ) · I S P _ C C M i t ( m ) = I S P _ C C M s t ( m ) i represents the contribution of node i along the shortest path from s to t . The FC measure aggregates the normalized product of the improved shortest-path values from s to i and from i to t across all distinct node pairs and then applies a logarithmic transformation to compress the value range. This sophisticated metric effectively integrates both the connection count and the efficiency of connectivity, making it particularly valuable for identifying critical track sections with high static occupancy rates in railway stations, as these sections often play a pivotal role in maintaining network flow and overall operational performance. Algorithm 1 delineates the steps for calculating I S P _ C C M m .
Algorithm 1: Calculation of the Connection-Count-Based Improved Shortest-Path Matrix of the m -th layer network ( I S P _ C C M m )
Input:
A M m : The Adjacency Matrix of the m -th layer network;
C C M m : The Connection Count Matrix of the m -th layer network.
Output:
I S P _ C C M m : The Connection-Count-Based Improved Shortest-Path Matrix of the m -th layer network
1Initialize I S P _ C C M m 0 ,   t o t a l 0 , t m p 1
2Foreach  s ,   t N o d e s   do
3  Calculation of the Shortest-Path Matrix S P s from node s to node t by A M m
4   t o t a l 0
5   Foreach  S P S P s   do
6    t m p 0
7   Iterate through every adjacent pair of nodes p and q along S P
8      t m p t m p C C M p q ( m )
9   End Foreach
10    t o t a l t o t a l + t m p
11  End Foreach
12   I S P _ C C M s t ( m ) t o t a l
13End Foreach

2.5. Identification Method in Single-Layer Networks Based on PCA

Although each metric can identify HiSORTS to some extent, they frequently adopt a one-dimensional perspective by focusing on a single attribute of the node, thereby introducing inherent limitations. Furthermore, this narrow approach does not facilitate a comprehensive identification of HiSORTS within each network.
In this section, we present the methodology for identifying HiSORTS in the single-layer network using PCA. The process is carried out in several stages.
First, six evaluation metrics are computed as input variables: DC, BC, KC, CC, PR, and a custom-designed FC. These indicators collectively capture various aspects of network connectivity and nodal influence.
Subsequently, PCA is applied to these six variables to reduce the dimensionality of the dataset. Our simulation results demonstrate that retaining three principal components is sufficient to explain over 98% of the total variance. The scores of these three PCA-derived components are then aggregated by summing them to generate a composite score for each node in the single-layer networks.
The nodes are subsequently ranked in descending order based on their composite scores, which corresponds to a static occupancy ranking. Isolated nodes, i.e., nodes with no external connections or those that fall into other special cases within a given layer are designated as “Not Applicable” and are excluded from the ranking. To facilitate clear differentiation and guide on-site operations, the nodes, excluding those classified as “Not Applicable”, are further classified into three equal categories: “Highest”, “High”, and “General”. Nodes classified under the “Highest” category can be designated as HiSORTS. The classification method is as follows:
P C A ̿ i m H I G H E S T , m i n + 2 3 m a x m i n P C I ~ i m m a x H I G H , m i n + 1 3 m a x m i n P C I ~ i m < m i n + 2 3 m a x m i n G E N E R A L , m i n P C I ~ i m < m i n + 1 3 m a x m i n N O T   A P P L I C A B L E , n o d e s   w i t h   n o   e x t e r n a l   c o n n e c t i o n s   w i t h i n   a   g i v e n   l a y e r ,
P C I ~ i m = i = 1 3 C o m p o n e n t s i m ,
where m a x = M A X P C I ~ i m and m i n = M I N P C I ~ i m denote the maximum and minimum PCA-derived composite scores among all nodes, respectively. Here, P C I ~ i m represents the sum of the three PCA-derived component scores for node represents the sum of the three PCA-derived component scores for node i in the m -th network. This aggregate measure serves as an indicator of the node’s overall ranking based on PCA.

2.6. Identification Method in the RSMN Based on TOPSIS

To further enhance the comprehensiveness, accuracy, and practical value of railway station network analysis, this paper builds upon the HiSORTS identification results obtained from each layer and proposes a method aimed at identifying HiSORTS for the overall RSMN network.
In short, the proposed method for identifying HiSORTS in the RSMN based on TOPSIS consists of two main phases: (1) constructing and normalizing a multi-attribute matrix of the RSMN, and (2) evaluating and ranking the nodes of the RSMN with the TOPSIS method. The process of identifying HiSORTS in the RSMN based on TOPSIS is shown in Algorithm 2, whose detailed description is as follows.
Algorithm 2: Identification of HiSORTS in the RSMN based on TOPSIS
Input:
M: The number of layers in the TSMN;
N: The number of nodes in the TSMN;
P C I m : The overall ranking of all nodes in the m-th layer network, determined by PCA;
W = ( W j ,   j = 1 ,   2 ,   ,   M ) : Weight vector for the m-th layer network satisfying j = 1 M W j = 1 ;
T = ( T j ,   j = 1 ,   2 ,   ,   M ) : An array specifying the type of each layer, with each entry designated as either “benefit” or “cost”.
Output:
T O P S I S ~ = ( T O P S I S ~ i ,   i = 1 ,   2 ,   ,   N ) : ranking of track sections based on static occupancy rates using the TOPSIS method
1# Step 1: Construct Multi-Attribute Matrix ( M A M )
2Initialize M A M = ( a i j ) N × M 0
3Foreach  R S M N m R S M N   do
4  Foreach  P C I i m P C I m   do
5     a i m P C I i m
6   End Foreach
7End Foreach
8# Step 2: Normalize the multi-attribute matrix
9 Initialize   M A M ¯ = ( a ¯ i j ) N × M 0
10Foreach  a i j M A M   do
11   a ¯ i j a i j k = 1 N a k j 2   ( k = 1 ,   2 ,   ,   N ; j = 1 ,   2 ,   ,   M )
12End Foreach
13# Step 3: Evaluate and rank nodes with TOPSIS
14Construct the weighted normalized multi-attribute matrix
15Initialize M A M ~ = ( a ~ i j ) N × M 0
16Foreach  a ¯ i j M A M ¯   do
17   a ~ i j a ¯ i j × W j   ( i = 1 ,   2 ,   ,   N ; j = 1 ,   2 ,   ,   M )
18End Foreach
19# Step 4: Determine the ideal ( V + ) and negative ideal ( V ) solutions
20Initialize V + = ( v j + ,   j = 1 ,   2 ,   ,   M ) 0 ,     V = ( v j ,   j = 1 ,   2 ,   ,   M ) 0
21For  j = 1   to   M   do
22  If  T j equals “benefit” then
23     v j + m a x a ~ i j , i = 1 ,   2 ,   ,   N ,   v j m i n a ~ i j , i = 1 ,   2 ,   ,   N
24  Else If  T j equals “cost” then
25     v j + m i n a ~ i j , i = 1 ,   2 ,   ,   N ,   v j m a x a ~ i j , i = 1 ,   2 ,   ,   N
26   End If
27End For
28# Step 5: Compute the separation measures (Euclidean distances)
29Initialize S + = ( s i + ,   i = 1 ,   2 ,   ,   N ) 0 ,     S = ( s i ,   i = 1 ,   2 ,   ,   N ) 0
30For  i = 1 to N  do
31   s i + j = 1 M a ~ i j V j + 2 ( i = 1 ,   2 ,   ,   N )
32   s i j = 1 M a ~ i j V j 2 ( i = 1 ,   2 ,   ,   N )
33End For
34# Step 6: Calculate the relative closeness to the ideal solution
35Initialize  T O P S I S ~ = ( T O P S I S ~ i ,   i = 1 ,   2 ,   ,   N ) 0
36For  i = 1   to   N   do
37   T O P S I S ~ i s i s i + + s i   ( i = 1 ,   2 ,   ,   N )
38End For
Similarly, isolated nodes, i.e., nodes with no external connections or fall into other special cases within a given layer, are designated as “Not Applicable” and are excluded from the ranking. To facilitate clear differentiation and guide on-site operations, the nodes, excluding those classified as “Not Applicable”, are further classified into three equal categories: “Highest”, “High”, and “General”. Nodes classified under the “Highest” category can be designated as HiSORTS. The classification method is as follows:
T O P S I S ̿ i = H I G H E S T , m i n + 2 3 m a x m i n T O P S I S ~ i m a x H I G H , m i n + 1 3 m a x m i n T O P S I S ~ i < m i n + 2 3 m a x m i n G E N E R A L , m i n T O P S I S ~ i < m i n + 1 3 m a x m i n N O T   A P P L I C A B L E , n o d e s   w i t h   n o   e x t e r n a l   c o n n e c t i o n s   w i t h i n   a   g i v e n   l a y e r ,
where m a x = M A X T O P S I S ~ i and m i n = M I N T O P S I S ~ i denote the maximum and minimum composite scores obtained via TOPSIS among all nodes, respectively. Here, T O P S I S ~ i represents the TOPSIS composite score for node i within the RSMN. This indicator serves as the basis for the identification of HiSORTS in the RSMN based on TOPSIS.

3. Case Study

3.1. Station Selection

This study selects a typical conventional railway station, as illustrated in [40,64], as the research subject and applies the proposed method to identify HiSORTS. The station’s signaling layout is depicted in Figure 3, while the IT is provided in Table 1. The IT of this station includes TR, ER, SR, and combined train routes, among others.
Figure 3. Signaling layout of the typical conventional railway station. It consists of a set of railway tracks and signaling equipment, such as track sections, switches, signals, insulation joints, and others.
Table 1. The IT (partial) provides information about track sections (nodes).
As shown in Figure 3, this station consists of both train ingress and egress throat areas, arrival and departure yards, and connections to a marshaling yard and a locomotive depot. It supports passenger and freight transportation operations toward multiple destinations, including Beijing, Dongjiao, Shanghai, and Xinzhou, making it a complex railway station with mixed passenger–freight traffic, multi-directional operations, and diverse functional areas. Table 1 presents a representative portion of the IT, which systematically organizes and categorizes train movements within the station, detailing route types, directions, start and end points, and the corresponding track sections.
Due to space limitations, this study focuses on modeling and analyzing the first three types of routes (TR, ER, and SR), without compromising the validity of the proposed method. This typical railway station comprises 175 train routes, 18 extended routes, and 204 shunting routes, spanning 67 track sections.

3.2. Construction of the RSMN

At the station shown in Figure 3 and Table 1, when handling the IG dispatch routes to Beijing direction, the train can reach the destination via three possible routes. The nodes traversed by each route are as follows:
Route 1. IG → 55-61DG → 29-31DG → 27-33DG → 21DG → 9DG → IIAG;
Route 2. IG → 55-61DG → 29-31DG → 11-23DG → 9DG → IIAG;
Route 3. IG → 55-61DG → 57-59DG → 25-43DG → 11-23DG → 9DG → IIAG.
Figure 4 presents the three dispatch routes from IG toward Beijing (IIAG) against the background of the station yard layout. The purple, blue, and green arrows indicate routes 1, 2, and 3, respectively, clearly showing the sequence of track sections traversed by each route.
Figure 4. Illustration of the three dispatch routes from IG to Beijing direction (IIAG). Track sections are marked by red rectangles, and arrows in different colors represent different routes along with the sequence of track sections traversed.
Based on the definition and construction steps of the RSMN, the sequential relationships between track sections in the train routes IT, extended routes IT, and shunting routes IT can be utilized to establish the corresponding network layers within the RSMN, namely, the TR network, ER network, and SR network, as shown in Figure 5.
Figure 5. The modeling results of the RSMN. (a) The original station signaling layout, same as in Figure 3; (b) the decomposition of the network into three independent and distinct layers—TR network with red directed edges representing connections, ER network with orange directed edges, and SR network with blue directed edges; (c) a hierarchical visualization of RSMN as a multiplex network, highlighting its layered structure. Each layer in the RSMN operates independently, with no interconnections between them.
As illustrated in Figure 5, the RSMN consists of three layers, with each layer comprising 67 nodes. Specifically, the TR network contains 140 edges, the ER network consists of 26 edges, and the SR network includes 72 edges.
It is important to note that all research in this paper is conducted using Python, leveraging its extended packages, such as NetworkX [59,60], multiNetX [61], and GeoJSON [62], among others. This approach is both intuitive and flexible, making it well-suited for various network research endeavors and applications. Specifically, the multiplex networks illustrated in Figure 5b were constructed using NetworkX based on the layer-specific AM, with node locations stored using GeoJSON to ensure consistency with the network depicted in Figure 5a. Moreover, an improved multiNetX algorithm was implemented to generate the 3D model shown in Figure 5c.

3.3. Result Analysis

3.3.1. Calculation Results of Classic and Custom Evaluation Metrics

Figure 6 presents a bubble matrix visualization of evaluation results for each track section in the railway station network. In this bubble matrix, colored bubbles are used to indicate the ranking position of each node under the respective centrality metric and layer. A larger bubble denotes a higher centrality rank (i.e., the node is more central or important according to that metric), whereas a smaller bubble indicates a lower rank. In other words, bubble size increases with the node’s centrality ranking for that row and layer.
Figure 6. Bubble matrix of identification results for track sections across three route layers (TR, ER, SR) in the RSMN. The horizontal axis lists the track sections, and the vertical axis is divided into three labeled layers representing different operational route types: TR, ER, and SR. Within each of these three-layer blocks, six rows are shown, one for each evaluation metric considered: DC, CC, PR, KC, BC, and FC. Thus, each row in the matrix corresponds to the results of a particular evaluation measure within a given layer, and each column corresponds to a particular track section.
Figure 6’s comprehensive layout provides deeper analytical insights into the importance of each track section across multiple operational scenarios. In this Figure 6, we can notice that certain track sections have consistently large bubbles across multiple rows and layers, indicating that they achieve high centrality ranks in several metrics simultaneously. Such nodes are critical hubs or connectors in RSMN, as they score highly in measures of direct connectivity (DC), reachability (CC), influence (PR and KC), intermediary role (BC), and composite measure (FC). The presence of a large bubble in the Fusion Centrality row, in particular, suggests that a node remains important even when considering a combination of centrality criteria—these nodes are prominently high-ranking across the board. This consistency across TR, ER, and SR layers implies that those track sections play a pivotal role in all types of train movements (regular routes, extended routing scenarios, and shunting operations).
Conversely, the bubble matrix also reveals context-specific importance of certain track sections. Some nodes may show large bubbles (high rank) in the SR layer but not in the TR layer, or vice versa. For instance, a track section might be crucial for shunting movements (high BC and DC in the SR layer, indicating it frequently lies on shunting paths and has many connections in the yard) but less central for mainline train routes. This differentiation highlights how the station’s operational layers have distinct critical nodes. ER can show yet another pattern: track sections that become important when considering extended networks beyond the immediate station (perhaps indicating sections that connect the station to the broader corridor). By comparing bubbles vertically within a column, we see how a node’s centrality rank can vary between normal train operations, extended scenarios, and shunting. These variations underscore the necessity of a multi-layer analysis—a node that is not a top hub in daily train routes might still be indispensable in special routing scenarios or yard operations. A key purpose of Figure 6 is to support the identification of critical track sections with high static occupancy, referred to as HiSORTS.
Table 2 presents the top 10 nodes with the highest static occupancy rates across the three-layer network, as identified by six different evaluation metrics. The results indicate that different methods yield varying rankings due to their focus on different network properties. Notably, a higher degree of overlap between the results of the two metrics suggests a greater similarity between the methods, implying that they consider similar influencing factors.
Table 2. The top 10 nodes were identified by six evaluation metrics across the three-layer network. The nodes identified by the FC metric are highlighted in red. If a node is both colored and bolded, it indicates that it also ranks among the top 10 in the FC metric for that specific layer. Additionally, nodes with an underline indicate a ranking consistent with the FC results.
A careful inspection of the table reveals several noteworthy features:
First, different metrics highlight different structural or functional properties within the railway station network. For instance, DC emphasizes nodes with numerous direct links, whereas BC underscores nodes frequently appearing on shortest paths, and CC values nodes that are, on average, closer to all others. KC and PR each incorporate indirect connections through iterative or probabilistic frameworks. FC integrates multiple dimensions of connectivity (e.g., path usage, connection counts), leading to a distinct yet partially overlapping ranking. The variation in top-ranked nodes demonstrates that each metric captures a unique aspect of nodal importance.
Second, nodes appearing in red are those identified by FC and those that are both colored and bolded also rank among the top 10 under FC for that specific layer. Furthermore, underlined nodes indicate a consistent ranking with the FC results. Such overlaps suggest that two or more metrics share a similar perspective on how they assess a node’s significance. Conversely, the absence of overlap (i.e., a node ranked highly by one metric but missing from another’s top 10) indicates that the metrics in question are capturing different attributes of the network. From a practical standpoint, understanding these overlaps helps in selecting complementary metrics that provide a more comprehensive assessment of node criticality.
Moreover, comparing the TR, ER, and SR columns shows that some nodes achieve high ranks in one layer but not in others. This disparity underscores the multi-faceted nature of railway station operations: a node (track section) critical for train routes may not be equally significant for extended or shunting routes, and vice versa. Such insights are vital for station managers to identify the track sections that are pivotal in specific operational scenarios.
Additionally, nodes that consistently appear in the top 10 across multiple metrics and layers are likely to exhibit robust importance, suggesting they may be focal points for congestion, maintenance needs, or strategic improvements. By contrast, nodes that rank highly only in certain layers may warrant more targeted interventions. For example, a track section ranking highly in the SR layer but not in the TR or ER layers could be critical specifically for shunting operations rather than regular train or extended movements.
Lastly, the observed variability in the table underlines the necessity of a multi-metric, multi-layer approach. Relying on a single metric or a single layer might lead to an incomplete picture of node significance. Through a more holistic analysis, station planners and operators can better prioritize resources, such as scheduling maintenance activities on sections most likely to impact operational efficiency or safety.
In summary, Table 2 provides a rich depiction of how six different metrics evaluate the same set of nodes across three operational layers. The degree of overlap or divergence among these metrics offers valuable insights into the station’s structural complexity and operational demands. By highlighting nodes in red, in bold, and with underlines, the table also visually conveys the relative importance and the level of agreement between FC and other classical metrics. Such a nuanced understanding of node rankings facilitates data-driven decision-making in railway station management.

3.3.2. Identification Results in Single-Layer Network Based on PCA

Figure 7 presents the track sections with the “Highest” static occupancy rates (HiSORTS) identification results in single-layer networks based on PCA. Figure 7a–c represent the HiSORTS identification results in the TR, ER, and SR networks, respectively.
Figure 7. The HiSORTS identification results in single-layer networks based on PCA. (a) The PCA identification results in the TR network. (b) The PCA identification results in the ER network. (c) The PCA identification results in the SR network.
In this figure, purple circles represent HiSORTS. Dark orange circles and dark blue circles indicate track sections classified as “High” and “General” levels, respectively. Black circles, classified as “Not Applicable”, represent track sections that either have no external connections or fall into other special cases within a given layer. This visualization highlights the relative static occupancy of different nodes across network layers, emphasizing their connectivity and structural significance.
A closer examination of Figure 7 reveals several key insights:
Firstly, each layer exhibits a unique arrangement of HiSORTS (purple circles), indicating that certain track sections are particularly critical within specific operational contexts. For example, a track section classified as “Highest” in the TR layer may not necessarily exhibit the same importance in the ER or SR layers. This distinction underscores the necessity of examining multi-layer railway station networks to capture the full spectrum of operational demands.
Beyond the purple circles, the figure includes dark orange circles (representing “High”) and dark blue circles (indicating “General”), providing a graduated view of static occupancy. Track sections classified as “High” often exhibit moderate significance, while those labeled “General” typically play less critical roles in day-to-day operations. This gradient facilitates a more nuanced understanding of how different segments of the network may contribute to congestion, resource allocation, and potential operational bottlenecks.
Moreover, black circles denote track sections labeled as “Not Applicable”, signifying that these nodes lack external connections or belong to other special cases within a given layer. Their presence highlights the heterogeneous nature of station layouts, wherein certain sections remain functionally isolated or serve very specialized purposes, thus warranting distinct treatment in operational planning and infrastructure management.
Figure 8 maps the identified HiSORTS from each layer to their corresponding physical locations within the railway station yard.
Figure 8. Mapping the PCA identification results onto the physical layout.
It is easy to observe how HiSORTS and other occupancy levels align spatially with actual track sections by overlaying the layer-specific results onto the station’s physical layout in Figure 8. This integrated visualization not only enhances situational awareness for station managers but also supports evidence-based decision-making related to maintenance schedules, operational priorities, and long-term infrastructure planning.
Furthermore, identifying HiSORTS across multiple layers provides critical insights into where operational resources and interventions might be most effectively deployed. For instance, a track section consistently classified as “Highest” in multiple layers may require prioritized maintenance or targeted strategies to mitigate congestion. Conversely, a track section ranked as “Highest” only in one layer might be crucial under specific operating conditions, suggesting a need for more context-dependent strategies.
Overall, the figure underscores the value of a multi-layer analytical framework when assessing railway station yard operations. By integrating PCA-derived occupancy levels with a spatial representation, researchers and practitioners gain a deeper understanding of how track sections function across diverse operational scenarios, ultimately fostering more informed and proactive station management.

3.3.3. Identification Results in the RSMN Based on TOPSIS

(1) 
Analysis of Identification Results
Figure 9 presents the track sections with the “Highest” static occupancy rates (HiSORTS) identification results in the RSMN based on TOPSIS. Figure 9a shows the original HiSORTS identification results and Figure 9b maps the identified track sections to their corresponding physical locations within the railway station yard. Similarly, in the figure, purple circles, dark orange circles, and black circles indicate the “Highest”, “High”, and “General” levels, respectively. Black circles labeled as “Not Applicable” denote track sections with no external connections or those falling into other special cases.
Figure 9. The HiSORTS identification results in the RSMN based on TOPSIS. (a) The TOPSIS identification results. (b) Mapping the TOPSIS identification results onto the physical layout.
Through an in-depth analysis of the information presented in the figure, the following key insights can be obtained:
First, unlike single-layer network analyses, integrating multiple networks into a unified RSMN enables TOPSIS to consolidate various operational attributes (e.g., route frequency, number of connections) and produce a unified ranking of track sections. Those labeled as “Highest” typically play critical roles across multiple operational scenarios and are often potential congestion points or operational bottlenecks, thus requiring prioritized monitoring and maintenance.
Second, the gradation from “Highest” (purple) to “High” (dark orange) to “General” (black) reflects differences in static occupancy rates among various track sections in the station. Sections in purple exhibit noticeably higher static occupancy rates, those in dark orange have moderate operational importance, while black indicates relatively lower occupancy or importance within the overall network.
Third, the track sections marked as “Not Applicable” highlight the diverse nature of station layouts. These nodes often lack external connections or serve specialized functions, rendering them less representative in the model. By distinctly labeling and excluding these nodes from the comprehensive ranking, the model’s accuracy is enhanced, and operational decisions can more effectively concentrate on sections that significantly affect overall performance.
Additionally, Figure 9b maps the TOPSIS ranking results onto the physical layout of the station, allowing researchers and station managers to observe that higher-ranked nodes tend to cluster in the station’s throat area—underscoring their dominant role in network functionality and train scheduling operations. In contrast, lower-ranked nodes are dispersed among arrival-departure lines, vehicle depot lines, and safety lines, revealing a clear hierarchical structure within the station’s network.
Furthermore, identifying HiSORTS at the RSMN level provides essential guidance for station management and planning. Track sections that are repeatedly categorized as “Highest” merit enhanced inspection, scheduling, or resource allocation to mitigate potential operational delays and improve overall efficiency. These findings enable station management to make more forward-looking decisions in both day-to-day operations and long-term planning.
Overall, this figure illustrates how multi-criteria decision-making methods, such as TOPSIS, can offer a comprehensive evaluation of static occupancy rates for track sections. By integrating the identification results with the station’s physical layout, decision-makers gain a holistic view of each track section’s contribution to overall yard efficiency, thereby providing a targeted reference for subsequent operational and maintenance strategies.
(2) 
Analysis of Metric Contributions
Figure 10 presents a SHAP (SHapley Additive exPlanations) analysis of 18 network-derived indicators used in HiSORTS identification. SHAP analysis quantifies the contribution of each feature to the model’s final decision, helping to interpret which factors have the greatest influence on track section occupancy. The figure consists of two subplots: (a) the SHAP Summary Plot and (b) the SHAP Metric Contributions Plot, each providing distinct insights into matric importance and impact.
Figure 10. SHAP-based metric contribution analysis for HiSORTS identification. (a) SHAP summary plot: this figure displays the SHAP values of different metrics, showing their impact on the final HiSORTS classification. (b) SHAP metric contributions plot: this figure provides an aggregated view of metric contributions, displaying the mean SHAP values of each metric.
In Figure 10a, the SHAP summary plot visualizes the SHAP values for each metric, displaying how individual metric values influence HiSORTS identification. The x-axis represents the SHAP values, indicating the impact of each metric on the model’s output, where positive values contribute positively to HiSORTS classification and negative values contribute negatively. The y-axis lists 18 key metrics across TR, ER, and SR networks. Each metric consists of numerous data points, where each point represents a single track section sample. The color gradient (from blue to red) denotes metric values, with red representing high values and blue representing low values. Denser regions indicate a higher concentration of samples, meaning that specific metric values frequently appear in the dataset.
From Figure 10a, it is evident that TR_KC (Train Routes Network Katz Centrality) and TR_FC (Train Routes Network Fusion Centrality) have the highest spread of positive SHAP values, indicating their strong positive contribution to HiSORTS identification. Conversely, TR_DC (Train Routes Network Degree Centrality) exhibits a strong negative contribution, meaning that higher Degree Centrality values tend to reduce the likelihood of a track section being classified as HiSORTS. Similar patterns can be observed in SR_FC (Shunting Routes Network Fusion Centrality) and TR_CC (Train Routes Network Closeness Centrality), which show notable negative contributions.
In Figure 10b, the SHAP Metric Contributions Plot provides an aggregated view of metric contributions, summarizing the mean SHAP values for each metric. This offers a clearer perspective on which metrics have the most significant overall influence on HiSORTS identification. The x-axis represents the average SHAP contribution, with positive values indicating a positive influence and negative values indicating a negative influence. The length of the bars represents the magnitude of the contribution, with red bars denoting the strongest positive contributions and blue bars denoting weaker or negative contributions.
From Figure 10b, TR_KC (0.47) and TR_FC (0.43) emerge as the most influential factors, reinforcing the observation from Figure 10a that track sections with high Katz and Fusion Centrality values in the train routes layer are more likely to be classified as HiSORTS. In contrast, TR_DC (−0.43) has the most significant negative contribution, suggesting that track sections with a high degree of centrality are less likely to be HiSORTS. Other features, such as ER_KC (0.17) and SR_DC (0.12), display moderate positive contributions, while ER_CC (−0.22) and SR_KC (−0.14) exhibit negative contributions, indicating their respective roles in network structure.
The SHAP summary plot (a) suggests that KC and FC play a dominant role in HiSORTS classification, particularly in the TR and ER layers. KC reflects both direct and indirect influences of a node, meaning that track sections with high KC values serve as major hubs within the station network and are more likely to experience static occupancy issues. FC, the proposed metric, which integrates both the connection count and the efficiency of connectivity, further highlights the importance of multi-faceted connectivity in determining HiSORTS.
DC, on the other hand, shows a strong negative contribution, as observed in TR_DC (−0.43), ER_DC (−0.17), and SR_DC (0.12). This suggests that track sections with high direct connectivity (i.e., those that connect to many other sections) may help distribute traffic more evenly, reducing congestion and static occupancy. Similarly, CC in the TR, ER, and SR layers follows a negative contribution trend, indicating that sections with greater accessibility tend to exhibit lower static occupancy rates, likely due to better flow distribution within the network.
By comparing Figure 10a with Figure 10b, we can derive key insights regarding how different network characteristics contribute to HiSORTS identification. KC and FC in the TR layer emerge as the strongest predictors across both visualizations, emphasizing the importance of globally influential track sections. DC and CC exhibit negative contributions, particularly in the TR and ER layers, suggesting that high connectivity and accessibility help mitigate static occupancy issues.
Another critical takeaway is the limited influence of BC and PR across all layers. Since HiSORTS are defined by static congestion rather than transient flow, it makes sense that bridging roles (Betweenness) and indirect influence (PageRank) do not play a major role in identifying high static occupancy track sections.
The findings from this SHAP analysis have direct implications for railway station management and congestion mitigation strategies. Since KC and FC are the strongest predictors of HiSORTS, priority should be given to optimizing these highly influential track sections. Strategies such as alternative routing, dynamic scheduling, and infrastructure enhancements could be effective in reducing static occupancy.
Conversely, the negative contributions of DC and CC indicate that track sections with high direct connectivity and accessibility serve as effective traffic distribution points. This suggests that future infrastructure planning should focus on enhancing the accessibility of track sections with lower centrality values to improve overall station efficiency.
Finally, the limited impact of Betweenness and PageRank suggests that indirect influence measures are not primary determinants of HiSORTS. This means that railway congestion management strategies should focus on direct connectivity improvements rather than intermediary node interventions.
A key observation from Figure 10 is that the influence of centrality metrics varies across different network layers. Figure 11 presents a more significant conclusion. The figure illustrates the SHAP-based contribution values of 18 network-derived metrics across three network layers: TR, ER, and SR. The bar chart ranks these metrics by their contribution to HiSORTS identification, with higher-ranking metrics contributing more significantly to the final classification. TR metrics are represented in red, ER metrics in orange and SR metrics in blue. The pie chart in the bottom right summarizes the overall contribution of each network layer, showing that TR metrics contribute the most (50.3%), followed by ER (25.5%) and SR (24.2%).
Figure 11. SHAP-based metric contribution analysis by category.
From the bar chart, it is evident that metrics from the TR network dominate the contribution ranking, with KC, FC, and DC being the top three most influential metrics. These results suggest that track sections within the primary train movement network have the most significant impact on HiSORTS identification. Metrics from the ER and SR networks contribute less overall, but certain ER and SR metrics still exhibit notable importance. The pie chart further supports this observation by quantifying the total contribution of each layer, with TR contributing more than half (50.3%) of the total impact, while ER (25.5%) and SR (24.2%) contribute nearly equally.
The TR network (red bars) contains the three most significant metrics in the analysis: TR_KC (0.4697), TR_FC (0.4347), and TR_DC (0.4257). TR_KC leads the contribution ranking, reinforcing the importance of highly influential and well-connected track sections in determining static occupancy rates. TR_FC, which integrates both the connection count and the efficiency of connectivity, follows closely, emphasizing the need for a holistic assessment of track importance. Interestingly, TR_DC ranks third, suggesting that direct connectivity in the train routes network also plays a crucial role in congestion and track utilization. Meanwhile, TR_CC contributes moderately (0.2893), indicating that proximity-based accessibility has a noticeable, albeit secondary, effect on HiSORTS identification. TR_BC and TR_PR show minimal contributions, suggesting that bridging nodes and indirect influence in the TR network are less critical in defining static occupancy.
In the ER network (orange bars), ER_FC (0.2246) and ER_KC (0.1715) are the most impactful metrics, suggesting that the influence of track sections beyond primary train routes still plays a role in congestion formation. ER_DC (0.1683) follows closely, implying that track sections with higher direct connectivity in the extended routes network may also contribute to HiSORTS formation. ER_CC (0.1202) and ER_PR (0.1115) exhibit moderate contributions, showing that alternative routing and accessibility metrics remain relevant but are less dominant compared to the TR network. ER_BC (0.0333) contributes minimally, reinforcing the idea that intermediary track sections do not play a crucial role in static occupancy formation.
In the SR network (blue bars), SR_FC (0.3611) is the highest-ranking metric, suggesting that fusion-based connectivity assessments are particularly useful in evaluating static occupancy in shunting operations. SR_KC (0.1352) and SR_DC (0.1218) exhibit moderate contributions, indicating that track sections with strong connectivity in the shunting network may also experience higher static occupancy rates. Metrics such as SR_PR (0.0726), SR_CC (0.0680), and SR_BC (0.0291) contribute relatively less, indicating that global influence measures and intermediary positioning play a minor role in shunting-related HiSORTS formation.
The results from both the bar chart and pie chart indicate that the TR network is the most dominant factor in HiSORTS identification, as reflected in both individual metric contributions and total network influence. The significance of KC and FC in the TR and ER networks suggests that highly connected and structurally important track sections tend to experience the highest static occupancy rates. Conversely, the lower contribution of BC and PR across all layers implies that bridging track sections and indirect influence play a limited role in congestion formation.
From an operational perspective, railway station managers should prioritize congestion mitigation strategies in track sections with high KC and FC values, especially in the TR and ER networks. Strategies such as dynamic scheduling, track reallocation, and infrastructure enhancements can help reduce static occupancy and improve operational efficiency. Additionally, the shunting route network should not be overlooked, as SR_FC and SR_KC indicate that certain shunting track sections also contribute to congestion and may require better scheduling or optimization.

4. Discussion

In this section, we provide a comprehensive discussion of the results obtained in this study, examining the findings in the context of previous research and the working hypotheses. We also analyze the broader implications of these results and outline potential directions for future research.

4.1. Advantages of the Proposed Method

This study presents several key advantages in the modeling and analysis of railway station networks using a multiplex network approach:
  • A More Comprehensive Yard Modeling Framework
The use of multiplex networks provides a more comprehensive framework for railway yard modeling by integrating multiple layers of operational attributes (e.g., train routes, extended routes, and shunting routes). This allows for a more holistic representation of complex railway networks compared to traditional single-layer approaches.
  • A More Scientifically Rigorous Network Centrality Metric
Fusion Centrality (FC) is a novel network centrality metric designed to capture both the direct and indirect influences of nodes within a multi-layer railway station topology network. By integrating the connection count with the efficiency of connectivity, this sophisticated measure provides a more comprehensive evaluation of node importance than traditional centrality indices. An analysis of metric contributions indicates that the overall contribution rates of the six metrics are as follows: FC (31.34%), KC (23.84%), DC (21.98%), CC (14.66%), PR (5.66%), and BC (2.52%). Notably, FC surpasses the other metrics, demonstrating absolute contribution values of 0.43, 0.36, and 0.22 in the TR, ER, and SR networks, respectively—ranking second, fourth, and sixth among all indicators. These values substantially exceed those of DC, CC, BC, and PR, underscoring FC’s particular value in HiSORTS. Such sections often play a pivotal role in sustaining network flow and overall operational performance.
  • Combining PCA and TOPSIS to Overcome Traditional Limitations
The combination of PCA and TOPSIS addresses the limitations of traditional single-metric analyses. PCA reduces data dimensionality by extracting key features, while TOPSIS provides a multi-criteria decision-making approach that ranks nodes based on multiple operational factors. This integration offers a balanced and comprehensive evaluation of node importance.
  • Flexible and Practical Analysis Framework
This study offers a flexible analytical framework that can be applied as a whole or adapted to different practical needs. Analysts can conduct integrated analyses using the full model or focus on specific network layers and performance metrics, depending on real-world operational requirements. This flexibility enhances the model’s applicability in diverse railway management contexts.

4.2. Limitations and Areas for Improvement

Despite the advantages of the proposed method, several limitations should be acknowledged, along with potential directions for improvement:
  • Lack of Consideration for Temporal Dynamics
The current model does not account for the impact of temporal dynamics on the influence of track sections. In real-world railway operations, the importance of nodes can change over time due to variations in train schedules, operational priorities, or unexpected disruptions.
  • Simplified Weight Allocation in TOPSIS
When using PCA results as input for TOPSIS, this study assigns equal weights of 1/N to each evaluation metric. While this simplifies the analysis, it may not fully capture the relative importance of different metrics. Future studies should explore more suitable weight allocation strategies to optimize the ranking process.
  • No Consideration of Special Cases
The proposed model does not incorporate disruptions arising from infrastructure failures, track maintenance, or signaling malfunctions. To enhance the robustness of the methodology, future research should explore dynamic failure modeling, stochastic disruption analysis, and risk-aware node importance evaluation, ensuring that railway station optimization considers both efficiency and functional safety.

4.3. Future Research Directions

Building on the current study, several potential avenues for future research are identified:
  • Incorporation of Temporal Dynamic Networks
Future research should explore the use of temporal dynamic networks to analyze the time-varying influence of nodes. This approach would enable a more accurate assessment of track section importance by considering factors such as real-time train movements, peak and off-peak hours, and changes in operational demands.
  • Extension to Multi-station Network Analysis
Future research should extend the current multiplex network approach to incorporate multiple interconnected railway stations. Railway operations commonly involve intricate interactions among adjacent stations, where the departure and arrival of trains depend on clearances, scheduling coordination, and operational readiness across the network. Incorporating such multi-station dynamics would enable the capture of inter-station dependencies, cascading disruptions, and system-wide congestion effects, thus providing a more realistic and comprehensive assessment of track section criticality. This expanded methodology could account for practical scenarios like coordinated scheduling, resource allocation, and inter-station capacity constraints. Consequently, adopting a multi-station network perspective will significantly enhance the accuracy, applicability, and robustness of track importance analyses, better supporting railway operational management and infrastructure planning.
  • Integration of Machine Learning for Model Optimization
The use of machine learning techniques can further enhance the performance of the proposed model by optimizing metric weights, improving classification accuracy, and identifying hidden patterns in complex network structures. Techniques such as reinforcement learning or unsupervised clustering could be employed to refine node importance rankings.
  • Incorporation of Special Cases
To enhance the robustness and practical applicability of the proposed model, future research should explore dynamic failure modeling to simulate real-time disruptions and recovery processes, incorporate stochastic disruption analysis to quantify the probabilistic nature of these events, and develop risk-aware node importance evaluation methods that integrate risk-based weighting into the framework. These advancements will ensure that railway station optimization comprehensively addresses both efficiency and functional safety.
  • Exploring Multi-Criteria Optimization for Enhanced Decision-Making
Future studies could expand the current framework by incorporating multi-criteria optimization techniques. This would allow for the simultaneous consideration of multiple objectives, such as minimizing delays, maximizing throughput, and ensuring safety. Such an approach could lead to more balanced and efficient decision-making in complex railway environments.
  • Development of Predictive Decision Support Systems
The results of this study could be used as the foundation for developing predictive decision support systems that provide real-time insights into potential operational bottlenecks, congestion points, or maintenance priorities. These systems could help station managers make proactive and data-driven decisions to enhance overall operational efficiency.
  • Incorporation of Additional Operational Metrics
Future research could consider incorporating additional operational metrics such as train delay times, track maintenance schedules, or passenger flow data. This would further enrich the model and provide a more comprehensive understanding of network performance.
In conclusion, this study demonstrates the advantages of using a multiplex network approach combined with PCA and TOPSIS for evaluating node importance in railway station networks. While limitations exist, addressing these issues in future research will help refine the model and improve its applicability in real-world railway operations. This will ultimately support more efficient railway yard management, resource allocation, and long-term operational planning.

5. Conclusions

This study presents an integrated method for identifying the track sections with the highest static occupancy rates (HiSORTS) in railway station yards based on a multiplex network framework. By integrating information from multiple interlocking tables—including train routes (TRs), extended routes (ERs), and shunting routes (SRs)—the railway station is modeled as a Railway Station Multiplex Network (RSMN). This approach overcomes the limitations of single-layer analyses and effectively captures the complex operational dynamics of the station, offering an innovative framework for a comprehensive and systematic evaluation of track section importance.
In this work, classical evaluation metrics, such as Degree Centrality (DC), Betweenness Centrality (BC), Closeness Centrality (CC), Katz Centrality (CC), and PageRank (PR), along with a custom Fusion Centrality (FC), are utilized to quantify the importance of individual track sections. These metrics are integrated on a per-layer basis through Principal Component Analysis (PCA) to generate composite scores, which are subsequently used as inputs for the multi-attribute decision-making process based on the Technique for Order Preference by Similarity to Ideal Solution (TOPSIS). The TOPSIS results are further mapped onto the physical layout of the station yard, providing an intuitive visualization of the spatial distribution of critical track sections.
The SHAP-based metric contribution analysis confirms the effectiveness of the proposed framework, highlighting that the TR network has the most significant influence on HiSORTS identification, contributing 50.3% to the overall classification, followed by the ER network (25.5%) and the SR network (24.2%). Among the metrics, FC and KC emerge as the most influential, particularly in the TR and ER layers, suggesting that highly connected and structurally important track sections tend to exhibit higher static occupancy rates. In contrast, DC and CC generally display negative contributions, indicating that better-connected and highly accessible track sections facilitate traffic distribution, thereby reducing static congestion risks. The bar chart ranking of metric contributions further reinforces these findings, showing that KC, FC, and DC in the TR network dominate HiSORTS identification, emphasizing the role of well-connected and structurally central track sections in congestion management. Conversely, BC and PR exhibit minimal influence, suggesting that bridging roles and indirect influence are less relevant to static congestion formation. Additionally, FC and KC in the SR network demonstrate moderate contributions, indicating that certain shunting operations contribute to congestion and should be considered in operational planning.
The findings indicate that combining a multiplex network framework with multi-criteria decision-making methods offers significant advantages over traditional single-layer approaches. The unified RSMN effectively reflects diverse operational characteristics, and the integration of PCA with TOPSIS addresses the limitations of single-indicator evaluations. Notably, track sections ranked as “Highest” tend to represent potential operational bottlenecks, thereby validating the effectiveness of the proposed method in identifying critical infrastructure. However, the proposed framework does not incorporate disruptions arising from infrastructure failures, track maintenance, or signaling malfunctions. To enhance the robustness of the methodology, future research should explore dynamic failure modeling, stochastic disruption analysis, and risk-aware node importance evaluation, ensuring that railway station optimization considers both efficiency and functional safety.
However, the current model has certain limitations. Firstly, it does not incorporate temporal dynamics, which are crucial for understanding fluctuations in track section usage. Secondly, the use of an equal-weight strategy in TOPSIS may not accurately capture the relative importance of each metric. Future research should focus on incorporating time-varying network data and developing adaptive, data-driven weight allocation strategies using machine learning techniques to further enhance the model’s accuracy and applicability.
Overall, this study combines multiplex network modeling with multi-criteria decision-making (MCDM) methods to provide a robust, scalable, and data-driven framework for identifying HiSORTS in railway station yards. The insights derived from this research offer valuable decision support for maintenance personnel, railway operations managers, and station designers, facilitating targeted maintenance, congestion mitigation, and operational efficiency optimization. Future research may further refine temporal analyses, weight allocation, and network expansion, thereby advancing the development of intelligent and resilient railway systems.

Author Contributions

Conceptualization, P.G. and W.Z.; methodology, P.G. and J.L.; software, P.G.; validation, P.G., J.L. and D.W.; formal analysis, J.L. and D.W.; investigation, J.L. and D.W.; resources, P.G., J.L. and D.W.; data curation, J.L.; writing—original draft preparation, P.G.; writing—review and editing, P.G., W.Z., J.L. and D.W.; visualization, P.G., J.L. and D.W.; supervision, P.G., W.Z. and D.W.; project administration, P.G. All authors have read and agreed to the published version of the manuscript.

Funding

This research was supported by the Tianjin Science and Technology Plan Project (24YDLQYS00110), the National Natural Science Foundation of China (U2368204), the Fundamental Research Funds for the Central Universities (2022JBCZ008), the Project of Beijing Jiaotong University (P22L00050), the Fundamental Research Funds for the Central Universities (2024JBMC002).

Data Availability Statement

The data used in this study are available from the corresponding author upon request.

Acknowledgments

The authors gratefully acknowledge the insightful comments of the editor and the reviewers that substantially improved this paper.

Conflicts of Interest

The authors declare no conflicts of interest.

Abbreviations

The following abbreviations are used in this manuscript:
RSMNRailway Station Multiplex Networks
MCDMMulti-Criteria Decision-Making
ITInterlocking Table(s)
TRTrain Routes
ERExtended Routes
SRShunting Routes
AMAdjacency Matrix
CCMConnection Count Matrix
HiSORTSTrack Sections with Highest Static Occupancy Rates
FCFusion Centrality
ISP_CCMConnection-Count-Based Improved Shortest Path Matrix
PCAPrincipal Component Analysis
TOPSISTechnique for Order Preference by Similarity to Ideal Solution
SHAPSHapley Additive exPlanations

References

  1. Zemp, S.; Stauffacher, M.; Lang, D.J.; Scholz, R.W. Generic Functions of Railway Stations—A Conceptual Basis for the Development of Common System Understanding and Assessment Criteria. Transp. Policy 2011, 18, 446–455. [Google Scholar] [CrossRef]
  2. Wang, W.; Cai, K.; Du, W.; Wu, X.; Tong, L.; Zhu, X.; Cao, X. Analysis of the Chinese Railway System as a Complex Network. Chaos Solitons Fractals 2020, 130, 109408. [Google Scholar] [CrossRef]
  3. Song, H.; Li, L.; Li, Y.; Tan, L.; Dong, H. Functional Safety and Performance Analysis of Autonomous Route Management for Autonomous Train Control System. IEEE Trans. Intell. Transp. Syst. 2024, 25, 13291–13304. [Google Scholar] [CrossRef]
  4. Stenström, C. Operation and Maintenance Performance of Rail Infrastructure: Model and Methods. Ph.D. Thesis, Luleå University of Technology, Luleå, Sweden, 2014. [Google Scholar]
  5. Song, H.; Gao, S.; Li, Y.; Liu, L.; Dong, H. Train-Centric Communication Based Autonomous Train Control System. IEEE Trans. Intell. Veh. 2023, 8, 721–731. [Google Scholar] [CrossRef]
  6. Xiangxian, C.; Yulin, H.; Hai, H. A Component-Based Topology Model for Railway Interlocking Systems. Math. Comput. Simul. 2011, 81, 1892–1900. [Google Scholar] [CrossRef]
  7. Wang, D.; Chen, X.; Huang, H. A Graph Theory-Based Approach to Route Location in Railway Interlocking. Comput. Ind. Eng. 2013, 66, 791–799. [Google Scholar] [CrossRef]
  8. Ki, H.; Park, D.; Kim, D.; Kim, H. Estimation of Line Utilization Rate and Track Maintenance Time of Conventional Railway. J. Korean Soc. Railw. 2012, 15, 638–644. [Google Scholar] [CrossRef]
  9. Ristic, I. Automated Development of Railway Signalling Control Tables: A Case Study from Serbia. MITS 2023, 2, 227–235. [Google Scholar] [CrossRef]
  10. Tombs, D.; Robinson, N.; Nikandros, G. Signalling Control Table Generation and Verification. In Proceedings of the Cost Efficient Railways Through Engineering: CORE 2002: Conference on Railway Engineering, Wollongong, NSW, Australia, 10–13 November 2002; Citeseer: Wollongong, NSW, Australia, 2002; p. 10. [Google Scholar]
  11. Kavička, A.; Krýže, P. Dynamic Automated Search of Shunting Routes Within Mesoscopic Rail-Traffic Simulators. J. Adv. Transp. 2021, 2021, 8840516. [Google Scholar] [CrossRef]
  12. Ding, R.; Ujang, N.; Hamid, H.B.; Wu, J. Complex Network Theory Applied to the Growth of Kuala Lumpur’s Public Urban Rail Transit Network. PLoS ONE 2015, 10, e0139961. [Google Scholar] [CrossRef]
  13. Xing, Y.; Lu, J.; Chen, S.; Dissanayake, S. Vulnerability Analysis of Urban Rail Transit Based on Complex Network Theory: A Case Study of Shanghai Metro. Public Transp. 2017, 9, 501–525. [Google Scholar] [CrossRef]
  14. Zhang, L.; Lu, J.; Fu, B.; Li, S. A Review and Prospect for the Complexity and Resilience of Urban Public Transit Network Based on Complex Network Theory. Complexity 2018, 2018, 2156309. [Google Scholar] [CrossRef]
  15. Jia, G.-L.; Ma, R.-G.; Hu, Z.-H. Urban Transit Network Properties Evaluation and Optimization Based on Complex Network Theory. Sustainability 2019, 11, 2007. [Google Scholar] [CrossRef]
  16. Ding, R.; Ujang, N.; Hamid, H.B.; Manan, M.S.A.; Li, R.; Albadareen, S.S.M.; Nochian, A.; Wu, J. Application of Complex Networks Theory in Urban Traffic Network Researches. Netw. Spat. Econ. 2019, 19, 1281–1317. [Google Scholar] [CrossRef]
  17. Wang, W.; Wang, Y.; Wang, G.; Li, M.; Jia, L. Identification of the Critical Accident Causative Factors in the Urban Rail Transit System by Complex Network Theory. Phys. A Stat. Mech. Its Appl. 2023, 610, 128404. [Google Scholar] [CrossRef]
  18. Song, J.; Ding, J.; Gui, X.; Zhu, Y. Assessment and Solutions for Vulnerability of Urban Rail Transit Network Based on Complex Network Theory: A Case Study of Chongqing. Heliyon 2024, 10, e27237. [Google Scholar]
  19. Zanin, M.; Lillo, F. Modelling the Air Transport with Complex Networks: A Short Review. Eur. Phys. J. Spec. Top. 2013, 215, 5–21. [Google Scholar] [CrossRef]
  20. Wang, H.; Song, Z.; Wen, R.; Zhao, Y. Study on Evolution Characteristics of Air Traffic Situation Complexity Based on Complex Network Theory. Aerosp. Sci. Technol. 2016, 58, 518–528. [Google Scholar] [CrossRef]
  21. Dai, L.; Derudder, B.; Liu, X. The Evolving Structure of the Southeast Asian Air Transport Network Through the Lens of Complex Networks, 1979–2012. J. Transp. Geogr. 2018, 68, 67–77. [Google Scholar] [CrossRef]
  22. Sallan, J.M.; Lordan, O. Air Route Networks Through Complex Networks Theory; Elsevier: Amsterdam, The Netherlands, 2019. [Google Scholar]
  23. Bombelli, A.; Santos, B.F.; Tavasszy, L. Analysis of the Air Cargo Transport Network Using a Complex Network Theory Perspective. Transp. Res. Part E Logist. Transp. Rev. 2020, 138, 101959. [Google Scholar] [CrossRef]
  24. Lin, J.; Ban, Y. Complex Network Topology of Transportation Systems. Transp. Rev. 2013, 33, 658–685. [Google Scholar] [CrossRef]
  25. Wandelt, S.; Wang, Z.; Sun, X. Worldwide Railway Skeleton Network: Extraction Methodology and Preliminary Analysis. IEEE Trans. Intell. Transp. Syst. 2016, 18, 2206–2216. [Google Scholar] [CrossRef]
  26. Liu, J.; Zheng, W.; Li, K.; Wu, D. Complex Network Theory-based Evaluation Method for Hazard Causal Factors of High-speed Railway Signaling Systems. J. China Railw. Soc. 2021, 7, 87–94. [Google Scholar] [CrossRef]
  27. Qian, L.; Huidi, J. Exploring the Characteristics of High-Speed RAILWAY Network Based on Complex Network Theory. In Proceedings of the 2020 IEEE 5th International Conference on Intelligent Transportation Engineering (ICITE), Beijing, China, 11–13 September 2020; IEEE: Piscataway, NJ, USA, 2020; pp. 200–204. [Google Scholar]
  28. Liu, J.; Schmid, F.; Zheng, W.; Zhu, J. Understanding Railway Operational Accidents Using Network Theory. Reliab. Eng. Syst. Saf. 2019, 189, 218–231. [Google Scholar] [CrossRef]
  29. Lee, S.; Kim, S.; Kim, J. Robustness Analysis of Public Transportation Systems in Seoul Using General Multilayer Network Models. J. Supercomput. 2024, 80, 26589–26613. [Google Scholar] [CrossRef]
  30. Ivaschenko, A.; Maslennikov, S.; Stolbova, A.; Golovnin, O. Multi-Layer Data Model for Transportation Logistics Solutions. In Proceedings of the 2020 26th Conference of Open Innovations Association (FRUCT), Yaroslavl, Russia, 20–24 April 2020; IEEE: Piscataway, NJ, USA, 2020; pp. 124–129. [Google Scholar]
  31. Wang, C.; Xia, Y.; Zhu, L. A Method for Identifying the Important Node in Multi-Layer Logistic Networks. Front. Phys. 2022, 10, 968645. [Google Scholar] [CrossRef]
  32. De Domenico, M.; Solé-Ribalta, A.; Cozzo, E.; Kivelä, M.; Moreno, Y.; Porter, M.A.; Gómez, S.; Arenas, A. Mathematical Formulation of Multilayer Networks. Phys. Rev. X 2013, 3, 041022. [Google Scholar] [CrossRef]
  33. Kivela, M.; Arenas, A.; Barthelemy, M.; Gleeson, J.P.; Moreno, Y.; Porter, M.A. Multilayer Networks. J. Complex Netw. 2014, 2, 203–271. [Google Scholar] [CrossRef]
  34. Boccaletti, S.; Bianconi, G.; Criado, R.; Del Genio, C.I.; Gómez-Gardeñes, J.; Romance, M.; Sendiña-Nadal, I.; Wang, Z.; Zanin, M. The Structure and Dynamics of Multilayer Networks. Phys. Rep. 2014, 544, 1–122. [Google Scholar] [CrossRef]
  35. Ghariblou, S.; Salehi, M.; Magnani, M.; Jalili, M. Shortest Paths in Multiplex Networks. Sci. Rep. 2017, 7, 2142. [Google Scholar] [CrossRef]
  36. Li, Z.; Tang, J.; Feng, T.; Liu, B.; Cao, J.; Yu, T.; Ji, Y. Investigating Urban Mobility through Multi-Source Public Transportation Data: A Multiplex Network Perspective. Appl. Geogr. 2024, 169, 103337. [Google Scholar] [CrossRef]
  37. Li, Z.; Yuan, C.; Tang, J.; Zhu, K.; Pan, X. Understanding the Mobility of Public Transport Systems Based on Weighted Multiplex Networks. Phys. A Stat. Mech. Its Appl. 2023, 624, 128977. [Google Scholar] [CrossRef]
  38. Ma, Y.; Sallan, J.M.; Lordan, O. Rail Transit Networks and Network Motifs: A Review and Research Agenda. Sustainability 2024, 16, 3641. [Google Scholar] [CrossRef]
  39. Mirchev, M.J. Spectra of Multilayer Networks-Mathematical Foundations, Metrics, Spectral Properties. Electrotech. Electron. (E + E) 2019, 54, 49–56. [Google Scholar]
  40. Gao, P.; Zheng, W.; Liu, J.; Wu, D. Research on Modeling and Analysis Methods of Railway Station Yard Diagrams Based on Multi-Layer Complex Networks. Appl. Sci. 2025, 15, 2324. [Google Scholar] [CrossRef]
  41. Zhang, J.; Luo, Y. Degree Centrality, Betweenness Centrality, and Closeness Centrality in Social Network. In Proceedings of the 2017 2nd International Conference on Modelling, Simulation and Applied Mathematics (MSAM2017), Bangkok, Thailand, 26–27 March 2017; Atlantis Press: Dordrecht, The Netherlands, 2017; pp. 300–303. [Google Scholar]
  42. Bródka, P.; Skibicki, K.; Kazienko, P.; Musiał, K. A Degree Centrality in Multi-Layered Social Network. In Proceedings of the 2011 International Conference on Computational Aspects of Social Networks (CASoN), Salamanca, Spain, 19–21 October 2011; IEEE: Piscataway, NJ, USA, 2011; pp. 237–242. [Google Scholar]
  43. Feng, Y.; Wang, H.; Chang, C.; Lu, H. Intrinsic Correlation with Betweenness Centrality and Distribution of Shortest Paths. Mathematics 2022, 10, 2521. [Google Scholar] [CrossRef]
  44. Zhang, Y.; Bao, Y.; Zhao, S.; Chen, J.; Tang, J. Identifying Node Importance by Combining Betweenness Centrality and Katz Centrality. In Proceedings of the 2015 International Conference on Cloud Computing and Big Data (CCBD), Shanghai, China, 4–6 November 2015; IEEE: Piscataway, NJ, USA, 2015; pp. 354–357. [Google Scholar]
  45. Zhan, J.; Gurung, S.; Parsa, S.P.K. Identification of Top-K Nodes in Large Networks Using Katz Centrality. J. Big Data 2017, 4, 16. [Google Scholar] [CrossRef]
  46. Qu, H.; Song, Y.-R.; Li, R.; Li, M.; Jiang, G.-P. Node Ranking Based on Graph Curvature and PageRank. Chin. Phys. B 2024, 34, 028901. [Google Scholar] [CrossRef]
  47. Zhang, Y.; Lu, Y.; Yang, G.; Hang, Z. Multi-Attribute Decision Making Method for Node Importance Metric in Complex Network. Appl. Sci. 2022, 12, 1944. [Google Scholar] [CrossRef]
  48. Lilin, Q.; Muqing, W.; Min, Z. Identification of Key Nodes in Complex Networks. In Proceedings of the 2021 7th International Conference on Computer and Communications (ICCC), Chengdu, China, 10–13 December 2021; IEEE: Piscataway, NJ, USA, 2021; pp. 2230–2234. [Google Scholar]
  49. Jiang, C.; Sun, Q.; Ye, T.; Wang, Q. Identification of Systemically Important Financial Institutions in a Multiplex Financial Network: A Multi-Attribute Decision-Based Approach. Phys. A Stat. Mech. Its Appl. 2023, 611, 128446. [Google Scholar] [CrossRef]
  50. Zhao, X.; Zhang, Y.; Zhai, Q.; Zhang, J.; Qi, L. A Multi-Attribute Decision-Making Approach for Critical Node Identification in Complex Networks. Entropy 2024, 26, 1075. [Google Scholar] [CrossRef] [PubMed]
  51. Abdi, H.; Williams, L.J. Principal Component Analysis. WIREs Comput. Stats. 2010, 2, 433–459. [Google Scholar] [CrossRef]
  52. Hu, J.; Du, Y.; Mo, H.; Wei, D.; Deng, Y. A Modified Weighted TOPSIS to Identify Influential Nodes in Complex Networks. Phys. A Stat. Mech. Its Appl. 2016, 444, 73–85. [Google Scholar] [CrossRef]
  53. Li, X.; Han, Y.; Wu, X.; Zhang, D.A. Evaluating Node Importance in Complex Networks Based on TOPSIS and Gray Correlation. In Proceedings of the 2018 Chinese Control And Decision Conference (CCDC), Shenyang, China, 9–11 June 2018; IEEE: Piscataway, NJ, USA, 2018; pp. 750–754. [Google Scholar]
  54. Akram, M.; Kahraman, C.; Zahid, K. Extension of TOPSIS Model to the Decision-Making Under Complex Spherical Fuzzy Information. Soft Comput. 2021, 25, 10771–10795. [Google Scholar] [CrossRef]
  55. Liu, L.; Wan, X.; Li, J.; Wang, W.; Gao, Z. An Improved Entropy-Weighted Topsis Method for Decision-Level Fusion Evaluation System of Multi-Source Data. Sensors 2022, 22, 6391. [Google Scholar] [CrossRef]
  56. Mosca, E.; Szigeti, F.; Tragianni, S.; Gallagher, D.; Groh, G. SHAP-Based Explanation Methods: A Review for NLP Interpretability. In Proceedings of the 29th International Conference on Computational Linguistics, Gyeongju, Republic of Korea, 12–17 October 2022; Calzolari, N., Huang, C.-R., Kim, H., Pustejovsky, J., Wanner, L., Choi, K.-S., Ryu, P.-M., Chen, H.-H., Donatelli, L., Ji, H., et al., Eds.; International Committee on Computational Linguistics: Gyeongju, Republic of Korea, 2022; pp. 4593–4603. [Google Scholar]
  57. Marcilio, W.E.; Eler, D.M. From Explanations to Feature Selection: Assessing SHAP Values as Feature Selection Mechanism. In Proceedings of the 2020 33rd SIBGRAPI Conference on Graphics, Patterns and Images (SIBGRAPI), Porto de Galinhas, Brazil, 7–10 November 2020; pp. 340–347. [Google Scholar]
  58. Wang, H.; Liang, Q.; Hancock, J.T.; Khoshgoftaar, T.M. Feature Selection Strategies: A Comparative Analysis of SHAP-Value and Importance-Based Methods. J. Big Data 2024, 11, 44. [Google Scholar] [CrossRef]
  59. Hagberg, A.; Swart, P.J.; Schult, D.A. Exploring Network Structure, Dynamics, and Function Using NetworkX. In Proceedings of the 7th Python in Science Conference (SciPy2008), Pasadena, CA, USA, 19–24 August 2008; Los Alamos National Laboratory (LANL): Los Alamos, NM, USA, 2008; pp. 11–15. [Google Scholar]
  60. Platt, E.L. Network Science with Python and NetworkX Quick Start Guide: Explore and Visualize Network Data Effectively; Packt Publishing Ltd.: Birmingham, UK, 2019; ISBN 978-1-78995-531-6. [Google Scholar]
  61. Kouvaris, N.E.; Hata, S.; Guilera, A.D. Pattern Formation in Multiplex Networks. Sci. Rep. 2015, 5, 10840. [Google Scholar] [CrossRef]
  62. Butler, H.; Daly, M.; Doyle, A.; Gillies, S.; Schaub, T.; Hagen, S. RFC Editor. In RFC 7946: The GeoJSON Format; IETF Administration LLC: Wilmington, DE, USA, 2016; p. 28. [Google Scholar] [CrossRef]
  63. Mukherjee, C.; Mukherjee, G. Role of Adjacency Matrix in Graph Theory. IOSR J. Comput. Eng. 2014, 16, 58–63. [Google Scholar] [CrossRef]
  64. China Railway Corporation. Principles for Compiling Interlocking Diagrams for Computer Interlocking Stations: Q/CR 654-2018; China Railway Corporation: Beijing, China, 2018. [Google Scholar]
Disclaimer/Publisher’s Note: The statements, opinions and data contained in all publications are solely those of the individual author(s) and contributor(s) and not of MDPI and/or the editor(s). MDPI and/or the editor(s) disclaim responsibility for any injury to people or property resulting from any ideas, methods, instructions or products referred to in the content.

Article Metrics

Citations

Article Access Statistics

Multiple requests from the same IP address are counted as one view.