Abstract
In recent years, the frequent occurrence of public emergencies has often triggered the rapid spread and amplification of social emotions. The accumulation and intensification of negative emotions can lead to collective behaviors and even pose a threat to social stability. To better understand the formation and evolution of social emotions in such contexts, this study constructs a theoretical framework and simulation approach that combines opinion dynamics with emotional and trust interactions. First, we propose a clustering method that incorporates emotional similarity and trust relationships among users to delineate group structures involved in social emotion formation. Second, a dynamic trust adjustment mechanism is also proposed to capture how trust evolves as individuals interact emotionally. Third, a large-scale group emotional consensus decision-making approach, based on the DeGroot model, is developed to simulate how emotional exchanges and resonance drive groups toward consensus in public emergencies. Additionally, we present a strategy for guiding emotional interactions to reach a desired consensus that ensures minimal modifications to collective preference values while achieving an acceptable consensus level, helping to manage emotional escalation. To validate the proposed model, we conduct simulations using the “Fat Cat” incident as a case study. The results reveal key mechanisms underlying social emotion formation during public emergencies and highlight critical influencing factors, including user participation, opinion leader influence, and trust relationships. This study provides a clear understanding of how social emotions are generated and offers practical insights for managing emotional dynamics and improving group decision-making during crises.
MSC:
91B10
1. Introduction
In recent years, the frequent occurrence of public emergencies has significantly impacted people’s daily lives, drawing widespread public attention both online and offline due to their strong transmissibility and diffusion potential. Public emergencies often reflect intense emotions and genuine societal demands, serving as manifestations of the escalating “risk intensity” and expanding “risk environment” in modern risk societies. The emergence of new social media platforms has provided novel channels for the fermentation of public opinion and the formation of social emotions during crises, allowing individuals to express their emotions, voice their opinions, and seek social belonging within virtual spaces. The dissemination of information related to public emergencies is often accompanied by the spread of strong emotions. If these emotions are not properly addressed and regulated in a timely manner, negative emotions may accumulate and intensify, leading to the escalation of social crises. The more intense the energy behind negative emotions, the greater the potential for their amplification. When this emotional energy reaches a critical threshold, it can trigger collective social behaviors [1]. Thus, negative social emotions serve as both an “amplifier” and a “catalyst” for crises in public emergencies, easily evolving into a “fuse” that threatens social stability. Therefore, understanding the underlying mechanisms of negative social emotion formation is an urgent research priority.
Existing studies on social emotions primarily focus on their diffusion process and influencing factors, with limited exploration of the mechanisms underlying their formation. The formation of social emotions is essentially a process in which individual emotions, through emotional contagion, evolve into group emotions and ultimately into social emotions. During the escalation phase of public emergencies, different emotional perspectives emerge among netizens. Under the influence of opinion leaders and government guidance, emotional contagion and group decision-making processes contribute to the formation of collective emotional consensus, where a dominant social emotion emerges across a broad population. This formation process is highly complex and influenced by large-scale initial individual emotions, opinion leaders, and external environments. Therefore, social emotion formation can be regarded as a group consensus problem and analyzed using group decision-making methods. With the rapid development of social networks, interpersonal interactions have become more frequent, and trust relationships with specific structural characteristics have emerged [2]. Research on group decision-making within trust relationships has gained increasing attention, as these networks enhance the systematic and scientific nature of decision-making, improving its efficiency and quality. Group decision-making in social networks remains a key challenge in the field of decision sciences. For example, Chu et al. proposed an improved Louvain community detection algorithm that accounts for non-cooperative behavior in decision-making within social networks [3]. Li et al. developed a method for detecting and managing non-cooperative behaviors in interactive networks based on interaction structures [4]. Chen et al. considered social network relationships in group decision-making, utilizing degree centrality and closeness centrality to determine partitioned weights for ranking alternative solutions [5]. In group consensus decision-making research, the consensus process typically includes two stages: consensus measurement and feedback adjustment. Liu et al. constructed models based on weighted averaging and ordered weighted averaging functions to achieve consensus levels in binary group decision-making [6]. Zhang et al. developed an interactive heterogeneous classification consensus process from the perspective of minimizing information distortion [7]. Tu et al. designed a linear model to ensure that each decision-makers’ fuzzy preference relations satisfy both preference order consistency and acceptable consistency [8].
Existing studies on social emotions primarily focus on their diffusion process and influencing factors, with limited exploration of the underlying mechanisms governing their formation. While extensive research has examined the spread of emotions within social networks, the critical transition from individual emotions to collective social emotions remains insufficiently understood. Furthermore, current studies often overlook the dynamic role of opinion leaders, trust relationships, and external environmental factors in shaping the consensus-building process of social emotions. Additionally, research on group decision-making in social networks has advanced in recent years, yet the application of these methods to social emotion formation remains underexplored.
Building upon the above analysis, this study conceptualizes the social emotion formation process as a group emotional consensus decision-making problem within a social network environment and investigates its underlying mechanisms. To address the complexity of large-group decision-making, a novel clustering method is proposed based on users’ emotional similarity and trust relationships, categorizing users into subgroups. Since the selection of clustering thresholds is often subjective, this study further explores an objective method for determining clustering thresholds based on subgroup cohesion. Second, considering the influence of external environments and opinion leaders on information relationships among users, a dynamic trust adjustment mechanism based on the “principle of similarity attraction” is examined. Third, a large-scale group emotional consensus decision-making approach based on the DeGroot model is developed, incorporating Li et al.’s evolutionary method to predict the group’s collective preference values [9]. The consensus level of these values is then measured to assess whether they meet an acceptable consensus threshold. If the threshold is not met, the model enters the feedback adjustment stage, where a minimal adjustment optimization method is employed to construct a model that ensures minimal modifications to collective preference values while achieving an acceptable consensus level. Finally, the proposed model is validated through a case study, and simulations are conducted to explore the impact of user participation, opinion leader influence, and trust relationships on the social emotion formation process. This research provides a deeper understanding of the mechanisms underlying social emotion formation in public emergencies, offering theoretical insights and practical implications for managing and regulating social emotions.
The contributions of this study lie in the development of an integrated model that combines emotional similarity, trust relationships, and opinion leader influence to predict and regulate group emotional responses in public emergencies. The proposed approach provides both theoretical insights into the social emotion formation process and practical implications for crisis management and emotion regulation strategies. Through a series of simulations and case studies, the impact of user participation, opinion leader influence, and trust relationships on group emotional consensus is explored, providing empirical evidence for more effective interventions in real-world crises.
While existing studies on social emotion formation focus primarily on static models or linear opinion dynamics, our research introduces a dynamic, multi-factor approach that integrates trust relationships, opinion leader influence, and emotional similarity. Unlike previous work, which often overlooks the iterative and interactive nature of emotional consensus, our model explicitly accounts for the evolution of trust and its role in emotional propagation. This novel perspective provides deeper insights into the mechanisms underlying social emotion convergence in crisis scenarios.
2. Literature Review
2.1. Social Emotions
From a social psychology perspective, social emotions refer to collective emotions experienced by a majority of individuals within a specific social context [10]. Unlike individual emotions, social emotions are not merely an aggregation or mixture of individual emotions but rather the result of interactions between individuals and groups [11]. In the context of public emergencies, social emotions emerge as a form of social behavior driven by emotional contagion and emotional social sharing among members of society. On one hand, when individuals are exposed to public emergencies, they develop cognitive responses and a sense of relative deprivation, which subsequently generate emotions related to the events. Once individuals’ accumulated emotions surpass their personal threshold for dissipation, they actively seek channels to express and spread these emotions. Through emotional contagion and sharing at both the individual and group levels, social emotions take shape. On the other hand, social emotions in public emergencies function as an open system. While they primarily emerge as reactions to external stimuli, they are also shaped and constrained by various objective factors related to the emergency itself. These emotions are the result of a complex interplay of multiple systems, including the social, governance, ecological, and economic systems.
Research on social emotions primarily focuses on three aspects: (1) factors influencing social emotions. Scholars have identified both internal and external factors as key contributors to the formation of social emotions [12]. Studies suggest that social emotions arise from the combined effects of these factors, with elements such as interest demands, security crises, and ideological conflicts influencing emotional changes among internet users [13]. Additionally, an individual’s pre-existing social emotions and external policies also play a role in shaping emotions during public emergencies [14]. International scholars argue that social emotions are affected by both individual and social factors. For example, cognitive styles influence social emotions [15], experimental studies indicate that social interactions impact individuals’ social emotions [16], and large-scale online social networks can amplify the synchronization of emotions on a global scale [17]. In terms of social factors, research highlights the roles of political and economic conditions, characteristics of public emergencies, and cultural influences [18,19,20,21]. (2) Dynamics of social emotion transmission. Research in this area primarily builds upon the classical SIR (susceptible–infected–recovered) epidemic model and its variations. Zhang et al. proposed a series of emotional contagion models by gradually incorporating additional assumptions, starting from the basic scenario of susceptible and infected individuals [22]. Liu et al. modified the SISa model by considering opposing emotional states and introduced the SOSa-SPSa model [23]. Song et al. further expanded this model by integrating interactions between optimists and pessimists [24]. Ni et al. applied the SIR model to explore emotional contagion patterns in public emergencies and incorporated emotionally stable nodes, leading to the development of the U-SOSPa-SPSOa model for group emotional contagion [25]. (3) Governance of social emotions. The governance of social emotions represents the final stage of social emotion research. This area has been extensively studied [26,27]. Zhang et al. utilized emotional contagion models and simulation methods to demonstrate that strategies such as traffic control, quarantine, epidemic prevention, and recovery mechanisms are effective in managing the spread of negative emotions in online virtual communities during major public emergencies [22]. Disrupting cascade effects has also been identified as an effective approach to reducing the negative impact of cyberspace on human emotions [28]. Additionally, Cao proposed that governing online political emotions requires a combination of institutional provisions and emotional regulation, as well as a multi-layered and coordinated governance framework [29].
2.2. Social Network DeGroot Model
In real-world group decision-making processes, decision-makers’ emotions are easily influenced by environmental factors and evolve over time. As a result, numerous opinion evolution models have emerged in the field of group consensus research to explore how decision-makers’ opinions change over time. Group consensus refers to the collective agreement or shared emotional state that emerges within a group of individuals. In the context of social emotions, it represents the convergence of individual emotions or opinions into a dominant group sentiment, which can significantly influence collective decision-making processes during public emergencies. Given that decision-making groups exhibit characteristics of opinion leaders and social network relationships, the DeGroot model stands out as a classic and widely applied opinion dynamics model.
Definition 1.
[30,31]. Let represent the set of decision-makers, and let denote the opinion vector of decision-makers at time . The influence weight represents the extent to which decision-maker influences the opinion of decision-maker at the next time step, while represents the degree to which decision-maker adheres to their own opinion. These weights satisfy and . is the influence matrix, also known as the trust matrix. During the process of reaching group consensus, decision-makers continuously adjust their opinions, which can be described by the following equation:
With advancements in network technology, decision-makers can exchange information through social networks. Frequent interactions among decision-makers make their opinions more susceptible to influence from others. Based on this, Dong et al. proposed the social network DeGroot model, a variation of the DeGroot model that integrates social network structures [31]. When the influence weights remain constant over time and independent of opinions, Equation (1) represents the social network DeGroot model. A necessary and sufficient condition for decision-makers to achieve complete consensus in the DeGroot model is that there exists a positive integer such that at least one column of the power matrix contains all positive elements.
Social network analysis is a theoretical tool used to study relationships between social entities, such as individuals, groups, corporations, or nations. It enables the analysis of network structures, centrality, and other key metrics, and has been widely applied in large-group decision-making problems.
Let denote an opinion leader in a social network . For all nodes in , there exists a directed path from to . The set of all opinion leaders is denoted as . The opinion of decision-maker at time t is represented as . If there exists such that for all , the network is said to have reached a consensus.
Lemma 1.
If every decision-maker in is influenced (directly or indirectly) by at least one opinion leader, and there are no significant information propagation blockages or polarization between opinion leaders, then all decision-makers in will eventually reach a consensus.
Proof.
The Proof of Lemma 1 is provided in Appendix A. □
Lemma 2.
The final consensus opinion is determined solely by the initial opinions of all opinion leaders, expressed as:
where represents the weight assigned to opinion leader .
Proof.
The Proof of Lemma 2 is provided in Appendix A. □
While the classical DeGroot model provides a fundamental framework for understanding consensus formation in social networks, it primarily assumes static trust relationships and homogeneous influence among individuals. However, real-world social networks exhibit dynamic trust evolution and heterogeneous influence, particularly in the context of crisis-driven social emotions. To address these limitations, our study extends the DeGroot model by incorporating trust-dependent weight adjustments and opinion leader influence, allowing for a more realistic simulation of consensus dynamics. Unlike previous models that assume fixed network structures, our approach enables adaptive trust relationships, where trust levels fluctuate based on historical interactions and sentiment alignment. This innovation provides a more nuanced understanding of how trust and opinion leader influence interact in shaping social emotion propagation, offering novel insights into crisis communication and collective decision-making.
2.3. Other Opinion Dynamics Models
With the rapid advancement of science and technology, individuals increasingly face complex decision-making environments. Many decision problems now require the collective participation of multiple decision-makers. Consequently, various group decision-making consensus models have emerged to address unstructured decision-making problems involving multiple participants. These models have been widely applied in practical decision-making domains, such as emergency management [32,33], environmental management [34,35,36], supplier selection [37,38,39], and investment management [40,41].
Opinion dynamics models are commonly employed to address group decision-making problems and can be categorized into four main types: discrete opinion dynamics models, continuous opinion dynamics models, hybrid dynamics models, and other dynamics models. Discrete opinion dynamics models focus on opinion spaces that are discrete, often adopting binary opinions. Classical models in this category include the Voter model [42], the Majority Rule model [43], and the Sznajd model [44]. Continuous opinion dynamics models are primarily based on the concept of bounded confidence, considering interactions among agents with similar opinions. These models are frequently used to analyze the emergence of extreme opinions. Representative bounded confidence models include the DeGroot model [30], the FJ model [45], the DW model [46], and the HK model [47]. Hybrid dynamics models more accurately simulate the evolution of opinions in real-world social networks by integrating continuous opinions with discrete behaviors. Notable hybrid models include the CODA model, which combines continuous opinions with discrete actions [48]; the online-offline model, which merges online and offline networks [49]; and the HK-SI-ER coupled model, which integrates opinion fusion with opinion dissemination [50]. Other models include more specialized approaches, such as the damped oscillator model [51] and the ODCD model [52].
2.4. Group Decision-Making Theory
Group decision-making refers to the process in which multiple decision-makers participate in making collective decisions [53]. For example, Zhu et al. proposes a distributionally robust chance-constrained maximum expert consensus model (DRCC-MECM) to handle uncertain costs in group decision-making, using first- and second-order moments and a worst-case CVaR constraint to create a tractable semi-definite programming model [54]. This approach not only leverages the knowledge and expertise of each participant but also reduces the impact of individual subjective biases on the final decision outcome. However, when individual emotions aggregate into group emotions, collective behaviors may emerge, leading to emotional polarization and irrational actions driven by group identification. Therefore, government authorities and opinion leaders play a crucial role in guiding the formation of social emotions. Group decision-making theory provides a vital theoretical framework for understanding social emotions, explaining how individuals form collective emotional consensus through processes of emotional contagion and dissemination, ultimately shaping social emotions. The core of group decision-making theory lies in studying how group members adjust their opinions through mutual influence and information exchange, ultimately reaching a consensus within the group. This process closely aligns with the mechanisms of emotional contagion and the formation of social emotions. The achievement of consensus not only shapes individual emotional states but also directly influences the dynamics of emotions at the collective level.
3. Research Methodology
During the escalation phase of social emotion formation in public emergencies, group emotions undergo continuous interactions, ultimately leading to a relatively unified social emotion across society. The interplay among group emotions can be understood as a group consensus decision-making process involving opinion leaders and trust relationships. Therefore, this study employs the DeGroot model, which is based on opinion leader-driven opinion evolution, to investigate the formation of social emotions. The DeGroot model is widely recognized as a classic approach for predicting opinion evolution and has been extensively applied to large-scale group decision-making problems within social network environments [31].
Assume that the set of alternative emotional states for users is denoted as , and the set of users participating in emotional communication is represented as . Users are classified into q groups based on emotional similarity and trust relationships, denoted as , . Let represent the opinion of user on emotion , and let denote the level of trust user has in user , forming a trust matrix . If a user belongs to the set , they are considered an opinion leader of group ; otherwise, they are classified as opinion followers.
3.1. Trust Adjustment Method Based on the “Homogeneous Attraction Effect”
In an emotional communication network, trust relationships are inherently dynamic, evolving based on emotional experiences and interpersonal interactions. Trust is not a static attribute; it fluctuates as individuals’ emotional states and perceptions of similarity change over time. For example, research in social psychology suggests that trust can be modified when emotional similarity is perceived, especially during emotionally intense situations or shared experiences. The similarity–attraction principle supports this [55], indicating that individuals are more likely to trust those who share similar emotions or viewpoints, reinforcing the dynamic nature of trust. This is evident in emotional contagion, where individuals’ emotions spread through the group, causing trust to shift in response to shared feelings. In group decision-making, when emotional alignment and trust diverge, individuals may reassess their trust in others, making adjustments accordingly. Such emotional dynamics highlight that trust relationships are not fixed but are subject to change as individuals navigate their emotional connections within the network [56,57].
Based on the “similarity–attraction principle” from psychology, we propose a trust adjustment method driven by a homophily attraction effect, where trust is dynamically updated according to users’ emotional similarity. Emotional similarity refers to the degree of similarity in emotional responses or emotional states between individuals. When individuals experience similar emotions or share comparable emotional expressions, their emotional similarity increases. In the context of social emotion formation, higher emotional similarity enhances emotional contagion, leading to a more uniform emotional state within a group and contributing to the formation of group consensus. The emotional similarity between two users and is quantified by calculating the average distance across various emotional alternatives, i.e., .
Definition 2.
Let denote the adjusted trust matrix between users, where each element is calculated as follows:
If the difference between and is less than 0.33, the trust level remains unchanged, i.e., .
If the difference between and is greater than 0.33, the trust level is updated as follows:
If , the adjusted trust level is increased to .
If , the adjusted trust level is decreased to .
Additionally, the threshold range for all elements in is [0, 1] to ensure that the trust levels remain bounded within this interval. Specifically, after any adjustment, we ensure that for all elements of the trust matrix remain with the range [0, 1].
3.2. Clustering Method Based on Emotional Identification and Trust Segmentation
In the process of social emotion formation, if two users mutually trust each other, they can be classified into the same group based on group identification theory. Current large-group decision-making methods primarily rely on either opinion similarity or trust relationships as a single clustering principle. However, this single-factor approach is not conducive to reaching consensus and fails to simultaneously account for the effects of trust and emotional identification. Therefore, adopting a clustering method that integrates emotional identification and trust segmentation is not only beneficial for achieving consensus but also better reflects the actual dynamics of emotional contagion and transmission in social contexts.
First, the trust similarity score matrix between decision-makers is computed, assuming that emotional identification and trust levels are equally important in the clustering process. To ensure a balanced evaluation, we apply the shortboard effect, which states that the similarity score between two decision-makers should not exceed the lower value of their emotional similarity and trust similarity. Trust similarity refers to the degree of similarity in the trust relationships between individuals in a social network. When two individuals share similar levels of trust toward one another, their interactions and emotional exchanges tend to be more influential, contributing to the formation of group consensus and collective emotional dynamics. To integrate these two aspects, we use the t-norm aggregation, which captures the joint influence of emotional similarity and trust similarity, thereby deriving the trust homogeneity between decision-makers. This approach ensures that clustering reflects both social emotion contagion mechanisms and real-world trust dynamics.
Definition 3.
The t-norm is an essential operation in fuzzy set theory and fuzzy logic, used to represent the fuzzy intersection or the logical and operation. A function : is considered a t-norm if it satisfies the following four fundamental properties:
(1) Commutativity: ;
(2) Associativity: ;
(3) Monotonicity: If , then ;
(4) Boundary Condition: .
The Einstein t-norm is a special type of t-norm used in fuzzy logic, decision analysis, and fuzzy systems. It provides a smooth fuzzy intersection operation, making it useful in fuzzy multi-criteria decision-making for aggregation operations, ensuring smoother decision-making processes. The Einstein t-norm is defined as:
where and .
Definition 4.
Let denote the similarity–trust score matrix for a set of
users, where each entry represents the similarity–trust score between user and user . This score can be computed using the Einstein t-norm as follows:
where represents the emotional similarity between users and for a given emotional state . , and .
During the clustering process, the higher the similarity–trust score between two users, the greater the likelihood that they will be grouped into the same cluster. This study presents a clustering method based on the similarity–trust score matrix, with detailed steps outlined in Algorithm 1.
| Algorithm 1: Clustering Method Based on Similarity–Trust Scores Among Users |
| Objective: To partition users into multiple groups such that the intra-group similarity–trust scores are maximized. |
| Input: Similarity–trust score matrix , clustering threshold , and minimum group size . |
| Output: Clustered groups . |
| Step 1: Construct the trust homogeneity score matrix and its thresholded matrix , where elements greater than or equal to the clustering threshold are assigned a value of 1, and elements smaller than the clustering threshold are set to 0. |
| Step 2: For each decision-maker , calculate the number of non-zero elements in the -th column of the matrix , which represents the number of associated decision-makers whose trust homogeneity score is above the clustering threshold . Sort the decision-makers based on this number, forming a sorted set of decision-makers , where . Initialize the group index , where represents the -th group, and set = 1. |
| Step 3: Select the first decision-maker from the sorted set and assign it to group , and update the sorted set , so . |
| Step 4: For each decision-maker in the sorted set , if it satisfies with at least one decision-maker in the current group and has not been assigned to another group, then assign to group . Update and continue checking the remaining unassigned decision-makers. |
| Step 5: If there are still unassigned decision-makers within the current group , continue assigning them based on the above criteria. If a decision-maker does not meet the clustering conditions with any existing group members but belongs to a group that is too small , then find the existing group with the highest similarity to and directly merge into . |
| Step 6: If all decision-makers have been successfully classified, output the final number of groups and terminate the clustering process. Otherwise, increment the group index , select the next unassigned decision-maker as the starting member of a new group, and repeat steps 3–5 until all decision-makers have been clustered. |
The clustering threshold is crucial, as it directly influences the clustering results. Setting an appropriate threshold is essential during the clustering process, as the internal cohesion of subgroups reflects the effectiveness of clustering. In general, higher intra-group cohesion indicates better clustering quality.
Definition 5.
Let denote the internal cohesion of group , which is calculated as:
Internal cohesion refers to the degree of similarity, consistency, or unity within a group. It measures how tightly the members of a group are connected in terms of their opinions, emotions, behaviors, or other relevant characteristics. In the context of your study, internal cohesion likely reflects the emotional or decision-making similarity among individuals within a group.
The weighted average internal cohesion across all groups can be computed as:
where is a weighting factor that accounts for the group size, indicating that larger groups contribute more significantly. The weighted average internal cohesion measures the overall emotional consistency across multiple groups, accounting for the size of each group. Larger groups, which have more members and a greater potential to influence collective behavior, are given more weight in the calculation. This ensures that the cohesion of bigger groups has a more significant impact on the overall measure, providing a more accurate representation of group dynamics and their role in forming social emotions, particularly in large-scale decision-making or during public emergencies.
During the clustering process, the value of depends on the clustering threshold . A higher implies a better clustering outcome. Therefore, the optimal clustering threshold is the value of that maximizes . The procedure for determining the optimal clustering threshold is outlined in Algorithm 2.
| Algorithm 2: Determination of the Optimal Clustering Threshold |
| Objective: To determine the optimal clustering threshold that maximizes intra-group similarity across different clustering thresholds. |
| Input: The similarity–trust score matrix and the convergence threshold . |
| Output: The optimal clustering threshold and the corresponding internal cohesion score. |
| Step 1: Initialize , , and . |
| Step 2: Randomly generate three initial clustering thresholds , , and , and ensuring they satisfy . |
| Step 3: Input , , , and into Algorithm 1 to obtain the clustering results under these thresholds. |
| Step 4: Compute the average internal cohesion scores of the clustering results obtained under the thresholds , , and using Equations (4) and (5). Denote these scores as , , and , respectively. Let . If , , and set the corresponding threshold as the current optimal clustering threshold for . |
| Step 5: If , then set and . If , then set and . If , then set and . If , proceed to step 6; otherwise, return to step 2. |
| Step 6: Output the optimal clustering threshold . |
3.3. The Process of Reaching Group Consensus
Let denote the weighted trust matrix of group , which represents the influence of reference opinion leaders among users in the group. Here, is the number of members in group , and is the number of opinion leaders in group . The set of opinion leaders in group is denoted as . , and each opinion leader is assigned an influence weight , where represents the number of times opinion leader has been reviewed, and denotes the maximum review counts among all opinion leaders. and are the minimum and maximum assigned weights.
Theorem 1.
[9]. Let be the diagonal matrix of user confidence levels in group , where . Let be the row-normalized weighted adjacency matrix of , while , and let be the left dominant eigenvector of . Then:
Thus, , which reflects the steady-state consensus or emotional configuration in the group based on their initial states and mutual influences.
Users express their preferences for alternative emotional states through an additive preference matrix set . During the consensus process, the final group consensus emotion for group can be predicted based on users’ initial emotional states:
where , , and .
Next, the aggregate preference value of group for the alternative emotion is calculated:
This generates the preference vector for the group, as well as the set of aggregate preference values for each group regarding the alternative emotions.
In group decision-making problems, the complexity and limitations caused by a large number of decision-makers result in increased uncertainty in the decision outcomes. Therefore, in practical problems, achieving consensus in decision outcomes is crucial. In this study, the large-scale consensus formation process uses a “soft” consensus level, meaning a certain degree of consensus is required, rather than expecting complete agreement among all decision-makers.
The degree of consensus on group preferences is measured by calculating the similarity of aggregate preference values for alternative emotions between groups. First, the similarity matrix between two groups, and , for each alternative emotion is computed, where denotes the similarity between groups and regarding the aggregate preference values for the alternative emotions . The calculation is as follows:
where . The preference values for alternative emotions and are fixed at 0.5 in the additive preference relationship, and the range of aggregate preference values for the groups lies within the interval . Thus, the normalization of the absolute value of the aggregate preference can be represented as .
Next, the consensus level of the group regarding alternative emotions is calculated based on the similarity matrix, where denotes the consensus level of the group on the alternative emotions . The formula for calculating the consensus level is given as [58]:
The formula calculates the consensus level by assessing the emotional similarity between group members as captured by the similarity matrix. Each group’s emotional state is compared to others’ to see how aligned or different they are in terms of emotional reactions to the event or context.
Let CL represent the consensus level of the group regarding the alternative emotions. It is calculated by summing the consensus levels of each alternative emotion:
Clearly, , where a higher value of CL indicates a higher level of consensus within the group, whereas a lower value signifies a lower level of consensus. Let denote the consensus threshold in the decision-making process. If , the consensus level is considered acceptable; otherwise, feedback and adjustments are required to enhance the consensus level to an acceptable degree.
If the consensus level does not meet the consensus threshold, a feedback adjustment mechanism is employed to update the group’s preferences and improve the consensus level. To minimize modifications to the original information while ensuring the consensus level reaches an acceptable threshold, an optimization model—denoted as Equation (12)—is constructed based on the group’s aggregate preference values for alternative emotions. In the objective function of Equation (12), represents the adjusted aggregate preference value of group for the alternative emotions. The specific formulation of Equation (12) is as follows:
In Equation (12), the first constraint ensures the validity of the adjusted aggregate preference values, while the second to fourth constraints define the process for calculating the group’s consensus level. The fifth constraint ensures that the consensus level is not lower than the predefined consensus threshold. The objective function of M1 seeks to minimize the adjustment while outputting the optimized aggregate preference values .
Next, based on the aggregate preference values output by the model, the sum of the group’s aggregate preferences for the alternative emotions is calculated:
This results in the group’s total preference for the alternative emotions, denoted as . Then, a ranking vector for the alternative emotions is generated according to the magnitude of the total preference. The ranking value for each alternative emotion is determined, where a higher value of indicates a more favorable solution.
3.4. Large-Scale Group Emotion Consensus Decision-Making Method Based on the Social Network DeGroot Model
Building upon the trust adjustment method in Section 3.1 and the clustering method in Section 3.2, this study establishes a large-scale group emotion consensus decision-making approach based on the social network DeGroot model (see Algorithm 3). The detailed algorithm is as follows:
| Algorithm 3: Group Consensus and Feedback Mechanism Based on the Social Network DeGroot Model |
| Input: A set of user preference matrices and a set of confidence vectors . |
| Output: A ranking of alternatives that meet the consensus criteria. |
| Step 1: Construct the users’ emotional information matrix , and the trust matrix , representing trust relationships among users. |
| Step 2: Adjust the trust relationships among users using the trust adjustment method based on the “similarity–attraction principle” from Algorithm 1, obtaining the adjusted trust matrix . |
| Step 3: Apply the clustering method from Algorithm 2, which considers emotional similarity and trust relationships, to partition the users into groups . |
| Step 4: Identify the top 10% of users based on the number of comments (interaction frequency) within the entire user population. These users will be selected as opinion leaders. For each group, assign the opinion leaders . |
| Step 5: Compute the aggregate preference values for the alternative options based on Equations (6)–(8), forming the set . |
| Step 6: Measure the consensus level among groups by calculating preference similarity. Compute the group consensus level CL based on Equations (9)–(11). If the consensus level exceeds the predefined threshold, proceed to step 8; otherwise, return to step 7 for further feedback adjustment. |
| Step 7: Use Equation (12) to obtain updated group preference values that satisfy the consensus level requirement. |
| Step 8: Based on the updated aggregate preference values and Equation (13), generate the ranking vector for the alternatives and output the final decision results. |
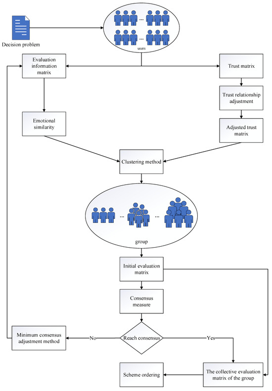
Based on the above steps, the process of a large group consensus decision model based on trust relationship and DeGroot model can be built, as shown in Figure 1.
Figure 1.
Logic diagram of influence of large group emotional consensus.
4. Case Study
This study uses the “April 11 Chongqing Yangtze River Bridge Jump Incident” as a case to explore the role of emotional games in the transformation of group emotions into social emotions during public emergencies. The incident, involving the tragic death of a 21-year-old game booster, sparked widespread online discussions, including gender conflicts and secondary issues like empty food delivery orders. The public’s emotional response gradually stabilized after the Chongqing Public Security Bureau released an official report on 19 May 2024. Based on the event’s discussion heat, it is divided into four stages: incubation, outbreak, escalation, and resolution. This study simulates the evolution of group consensus across these stages, examining the impact of emotions, user participation, trust, and consensus levels. By calculating the trust matrix from user data at earlier stages, the study reflects how trust evolves over time. The final consensus threshold, calculated from the event’s last stage, shows the dynamics of group decision-making and trust development throughout the event.
4.1. Data Collection and Processing
A Python 3.12. web crawler was used to collect relevant Weibo posts, comments, and basic user information from the Sina Weibo platform using the keyword “Fat Cat”.
First, data was gathered from the outbreak period of the incident, spanning from 2 May to 6 May 2024. Weibo posts and comments containing the keyword “Fat Cat” were collected. After cleaning and deduplicating the data to remove irrelevant information, a total of 7203 original posts and 10,439 comments from 2052 users were obtained. From the cleaned dataset, a user set was constructed, where . To analyze sentiment, the Dalian University of Technology Sentiment Lexicon Ontology was used to perform text sentiment analysis on the collected posts and comments, generating an evaluation matrix , , where represents the intensity of user in the j-th emotional dimension. Additionally, user interactions during the outbreak period were analyzed to construct a trust matrix , where indicates the level of trust user places in user . This measure was adapted from existing methods for evaluating familiarity-based trust [59].
To assess confidence levels, an asymmetric confidence matrix was derived, where represents the consistency of user ’s emotions. This was calculated based on the variance in emotional intensity throughout the outbreak period using Equation (1)—variance in emotional intensity. The data collected during this period served as the foundation for implementing the proposed method in this study.
Second, data were collected from the resolution period of the incident, spanning from 22 May to 2 June 2024. Using the same keyword, “Fat Cat”, a total of 818 original posts and 1120 comments from 1674 users were obtained after data cleaning and deduplication. The data from this period were used to determine the consensus threshold .
4.2. Case Consensus Results
Input data for the event resolution phase: user set . Alternative emotion set , , corresponding to the seven emotional dimensions of joy, admiration, anger, sorrow, surprise, disgust, and fear. Initial user evaluation matrix: . User trust matrix: . User confidence diagonal matrix: .
Step 1: Input data initialization. The process begins by inputting the user set , user evaluation matrix , user trust matrix , and the user confidence diagonal matrix .
Step 2: Updating trust relationships based on the “similarity–attraction principle”.
Trust relationships are updated by considering both trust levels and emotional similarity. First, the evaluation matrix and the trust matrix are normalized. Then, emotional similarity and trust levels are calculated to refine the trust relationships, resulting in an updated trust matrix .
Step 3: Clustering based on emotional similarity and trust relationships. Clusters are formed by computing similarity–trust scores and using them as a basis for clustering. After calculation, the optimal clustering threshold is determined to be 0.7588, with the corresponding optimal cohesion value of 0.0002. Initially, users are divided into nine clusters, denoted as .
Step 4: Aggregating group preferences and ranking emotions. Building on the identified clusters, group preference values for the alternative emotions are generated using Equations (6)–(8). These calculations integrate user preference matrices derived from the evaluation matrix, group confidence diagonal matrices , and the trust matrices corresponding to each cluster extracted from the updated trust matrix in step 2. From these components, the comprehensive preference values and the comprehensive preference matrix for each group are computed. Finally, the group preferences for each alternative emotion are determined, leading to the generation of an emotion-ranking vector (see Table 1).
Table 1.
Alternative emotion preferences during the resolution phase.
At the same time, the consensus level regarding the alternative options and the group consensus matrix are calculated according to Equations (9) and (10) (see Table 2).
Table 2.
Consensus level during the resolution phase.
Subsequently, the consensus level of the group regarding the alternative emotions in the case is calculated based on . Therefore, in the following case analysis, the consensus level threshold is set to 0.96.
4.3. Case Simulation
Input Data for the Outbreak Phase: User set: ; alternative emotion set: , ; initial user evaluation matrix: ; user trust matrix: ; and user confidence diagonal matrix: .
Step 1: Data input. The process begins by inputting the user set , user evaluation matrix , user trust matrix , and user confidence diagonal matrix .
Step 2: Updating trust relationships based on the “similarity–attraction principle”. Trust relationships are updated by considering both trust levels and emotional similarity. First, the evaluation matrix and the trust matrix are normalized. Then, emotional similarity and trust levels are calculated to refine the trust relationships, resulting in an updated trust matrix .
Step 3: Clustering based on emotional similarity and trust relationships. Clusters are formed by computing similarity–trust scores and using them as a basis for clustering. After calculation, the optimal clustering threshold is determined to be 0.9556, with the corresponding optimal cohesion value of 38.9532. Initially, users are divided into 48 clusters, denoted as . The opinion leaders and their influence weights are then determined based on their interaction frequency (see Table 3).
Table 3.
Opinion leaders in selected groups during the outbreak phase.
Step 4: Generating comprehensive preference values for each group. Building on the identified clusters, the comprehensive preference values for the alternative emotions are derived using Equations (6)–(8). These calculations incorporate user preference matrices derived from the evaluation matrix, group confidence diagonal matrices , and cluster-specific trust matrices extracted from the updated trust matrix in step 2. This process results in the comprehensive preference values for each group and the comprehensive preference matrix (see Table 4).
Table 4.
Comprehensive preference values in selected groups during the outbreak phase.
Next, the consensus level regarding the alternative options and the group consensus matrix are calculated according to Equations (9) and (10) (see Table 5).
Table 5.
Consensus level during the outbreak phase.
Subsequently, the consensus level of the group regarding the alternative emotions is calculated based on .
The consensus threshold is determined according to the consensus level CL from the mitigation phase. Due to , M1 is used to perform the minimum consensus adjustment.
(1) Participation Level
User participation reflects the enthusiasm and depth of engagement in emotional dissemination and interaction, serving as a key driving force in the social emotion formation process. The simulation categorizes user participation into three levels—high, medium, and low—by randomly setting the probability of clusters joining and exiting, allowing us to examine variations in the number of iterations required for consensus formation. The results presented in Table 6 indicate a positive correlation between user participation and the complexity of consensus-building. When participation is high, more clusters actively adjust their emotional states, leading to a prolonged iterative process before consensus is reached. The increased interaction and emotional diversity introduce greater complexity, causing the dominant emotion to shift multiple times before stabilizing. At a medium participation level, the system stabilizes more efficiently, as fewer competing emotional states moderate the iterative process. In contrast, low participation levels lead to faster consensus formation but also limit the diversity of emotional expressions, allowing a dominant emotion to emerge early and persist without significant challenge. These findings highlight the dual effect of user engagement: while high participation fosters a richer emotional landscape, it also delays consensus, whereas low participation accelerates agreement but constrains emotional diversity. Furthermore, as participation scales up, emotional trajectories become more volatile, demonstrating how large-scale public discourse can significantly reshape collective emotions. These insights have critical implications for crisis communication strategies, as understanding the dynamics of participation levels can help policymakers and media platforms regulate emotional dissemination during public emergencies. For instance, controlled engagement strategies, such as phased information release or guided discussions, may be employed to balance emotional expression and consensus-building, ensuring that public discourse remains constructive and emotionally stable.
Table 6.
Simulation results of participation levels.
(2) Influence of Opinion Leaders
Opinion leaders play a crucial role in the formation of social emotions due to their extensive trust relationships and strong influence in information dissemination. This study examines the mechanism and impact of opinion leader influence on group consensus by setting three levels of opinion leader influence: high, medium, and low (measured by opinion leader fitness, which is a parameter that quantifies the level of influence an opinion leader has within a group. The higher the fitness value, the stronger the opinion leader’s impact on the group’s emotional state and decision-making process. A higher fitness also indicates a greater ability to preserve and propagate the opinion leader’s views throughout the group). The analysis focuses particularly on high-influence opinion leaders, who play a pivotal role in shaping emotional trajectories and guiding collective sentiment. The simulation results, presented in Table 7, reveal that clusters with higher-fitness opinion leaders experience more significant replication and inheritance during iterations, making their emotional tendencies more likely to persist and spread. In contrast, clusters with fewer or lower-fitness opinion leaders undergo more comprehensive emotional adjustments, as their emotional states are less stable and more susceptible to external influences. This highlights the dominant role of influential opinion leaders in anchoring emotional stability within a group while also demonstrating how the absence of strong opinion leaders can lead to greater emotional fluidity and adaptation over time.
Table 7.
Simulation results of opinion leader influence.
Interestingly, the relationship between opinion leader influence and the speed and frequency of iteration is not linear. While increasing opinion leader influence initially accelerates consensus formation, excessive influence may lead to resistance, conflicts, or the formation of competing emotional subgroups, which can slow down the convergence process. This suggests the existence of an optimal level of opinion leader influence that enables the fastest and most stable consensus formation. When influence is too low, emotional dissemination lacks direction, leading to slower and more fragmented consensus-building. Conversely, when influence is too high, emotional polarization or echo chamber effects may emerge, where differing opinions struggle to integrate, prolonging the consensus process.
Furthermore, as opinion leader influence increases, the trajectory of dominant emotions stabilizes, aligning more consistently with pre-existing emotional trends. This indicates that opinion leaders act not only as catalysts for emotional convergence but also as stabilizers, reinforcing dominant emotional narratives and reducing emotional volatility within the group. However, in situations where multiple high-fitness opinion leaders exist with conflicting emotional orientations, emotional competition can arise, leading to oscillations in group sentiment before a final consensus is reached. These findings emphasize the need for strategic management of opinion leader influence, as an optimal balance can facilitate effective emotional guidance and consensus-building, while excessive or insufficient influence can either destabilize emotions or slow down emotional convergence.
(3) Trust Relationships
Trust relationships serve as a crucial medium for emotional dissemination and interaction, forming the foundation for emotional expression and contagion. The strength and dynamic adjustment of trust directly influence the outcome of emotional dynamics and the overall tendency of social emotions. Strong trust relationships promote emotional synchronization, enabling individuals and groups to adopt similar emotional stances more rapidly. Conversely, weak or fragmented trust networks can hinder emotional alignment, prolonging the consensus-building process and potentially leading to the coexistence of conflicting emotional states within a group. In this study, different levels of inter-cluster trust relationships are set to examine the impact of trust strength on both the group consensus process and the formation of social emotions. The simulation results, presented in Table 8, indicate that higher trust levels between groups significantly enhance consensus formation, as individuals are more likely to be influenced by and align with the emotions of those they trust. This effect is particularly evident in early iterations, where high-trust clusters reach emotional convergence more quickly than low-trust clusters. The results also suggest that when trust relationships are stable and strong, social emotions exhibit greater persistence, as emotional contagion is reinforced by consistent and repeated interactions within trusted networks. Additionally, the strength of trust relationships influences not only the speed of emotional convergence but also the direction of dominant emotions. When trust levels are high, individuals place greater confidence in shared emotional narratives, reinforcing prevailing sentiments and reducing the likelihood of emotional fragmentation. In contrast, weaker trust relationships create conditions for emotional divergence, where subgroups within a network may develop distinct emotional tendencies that compete for dominance. This dynamic can lead to longer periods of emotional instability before an eventual consensus is reached, or in some cases, may prevent complete convergence altogether. Furthermore, the adaptability of trust relationships plays a key role in shaping emotional evolution. As trust relationships dynamically adjust based on emotional similarity, they serve as a self-regulating mechanism that either strengthens emotional alignment or introduces variability into the consensus process. When trust adaptation mechanisms are in place, clusters with initially low emotional agreement may gradually align over time, demonstrating the importance of trust as a stabilizing factor in social emotion formation. However, in scenarios where trust is eroded—such as during misinformation crises or social conflicts—emotional fragmentation can become more pronounced, leading to polarization and increased volatility in public emotions.
Table 8.
Simulation results of trust relationships.
The above analysis demonstrates that user participation, opinion leader influence, and trust relationships significantly impact both group consensus formation and the generation of social emotions. Additionally, the proposed model effectively simulates the process by which individual emotions spread, aggregate, and evolve into collective social emotions.
5. Discussion
This study introduces a clustering method based on emotional similarity and user trust relationships, a dynamic trust adjustment mechanism, and a large-scale group emotional consensus decision-making model built upon the DeGroot framework. Through these approaches, we explore the process and mechanisms underlying the formation of social emotions during public emergencies. The key findings and insights are as follows:
- (1)
- The formation of social emotions is a dynamic and multifaceted process influenced by multiple factors and stages, including the characteristics of the triggering event, individual cognitive processes, initial emotional states, interpersonal trust relationships, and group interactions. Fundamentally, this process represents a progressive consensus-building mechanism in emotional preferences among individuals, shaped by external stimuli, information inputs, and internal adjustments, ultimately leading to widespread emotional convergence. Key input variables in the social emotion formation process include event attributes, individual cognitive responses, pre-existing emotional states, and established trust relationships among users. As an event unfolds, trust relationships dynamically evolve based on emotional similarity, influencing group identity and collective emotional alignment. Opinion leaders play a pivotal role in shaping social emotions by guiding cluster formation and consensus adjustment processes, thereby amplifying specific emotional tendencies within the group. During crises, official responses, authoritative information, and media narratives exert significant influence over the trajectory of emotional evolution. Ultimately, through repeated communication and iterative interactions, social emotions emerge, culminating in a highly cohesive emotional state at the collective level.
- (2)
- User engagement and participation serve as critical determinants in the evolution of social emotion formation. Findings indicate that heightened public interest in an event correlates with increased user involvement, leading to more extensive discussions and contributing to the complexity of emotional dissemination. While highly salient events tend to accelerate the initial spread of emotions, the larger participant base and diverse viewpoints prolong the iterative processes required for emotional consensus, thereby extending the event’s duration and slowing the overall progression of social emotion formation. This underscores the necessity of implementing phased intervention strategies tailored to different event types and dynamically regulating user engagement levels to steer social emotions toward a more constructive trajectory.
- (3)
- Empirical results underscore the essential role of opinion leaders in shaping and facilitating social emotion formation. Opinion leaders with high levels of influence tend to retain their prominence and distinct emotional stances throughout the iterative emotional adjustment process. Their emotional orientations remain largely preserved and significantly impact the emotional adaptation of other users. This influence fosters emotional coherence and stability across successive iterations of social emotion formation. Furthermore, opinion leaders serve as crucial connectors across different social groups, acting as key facilitators in achieving group consensus. However, an excessive number of opinion leaders may introduce competition and fragmentation in emotional dissemination, whereas an insufficient number may hinder the effective guidance of collective emotions. Consequently, optimizing the identification, distribution, and influence of opinion leaders is imperative for ensuring the orderly and constructive evolution of social emotions.
- (4)
- Trust relationships among users play a fundamental role in emotional dissemination and formation. The study results indicate that high levels of trust significantly enhance coordination and mutual understanding among individuals, expediting the attainment of emotional consensus and contributing to the stability and persistence of social emotions. Simulation results further suggest that dynamically adjusting trust relationships aligns more closely with real-world social emotion formation processes, making emotional dissemination more flexible and adaptive while guiding emotions toward a more positive and authoritative direction. These findings emphasize the importance of strategically structuring and optimizing trust networks in emotional dissemination, which can serve as an effective mechanism for mitigating the accumulation of negative emotions within groups and fostering the constructive development of social emotions.
- (5)
- Further analysis reveals that emotional similarity among users and individual cognitive ability function as key drivers of emotional consensus during the dissemination and formation of social emotions. Emotional similarity reinforces users’ sense of group identity, facilitating deeper consensus integration throughout the dissemination process. This finding not only highlights the significance of trust relationships and opinion leaders but also elucidates the structural and interactive dynamics governing social emotion evolution. Moreover, cognitive ability determines individuals’ sensitivity and discernment in processing emotional information, directly influencing the efficiency and effectiveness of emotional dissemination. Collectively, these insights underscore the intricate interplay of cognitive and relational factors in shaping the consensus-building processes that underlie social emotion formation.
6. Conclusions and Future Directions
This study introduces a dynamic adjustment mechanism for trust relationships and a clustering method based on emotional similarity and trust relationships. It further constructs a large-scale group emotional consensus decision model based on the DeGroot model, providing an in-depth exploration of the generation process and mechanisms of social emotions in public emergencies. The findings clarify the intricate nature of social emotion formation, which is influenced by multiple factors, including the event itself, individual emotions, trust relationships, and group interactions. The interplay between external stimuli and internal adjustments collectively drives the formation of emotional consensus among users. The case study of the “Fat Cat” incident validates the rationality of the proposed model, successfully simulating the generation of social emotions in public emergencies and illustrating how groups achieve consensus through emotional dissemination and interaction. Simulation results highlight that user participation, opinion leader influence, and trust relationships are key factors in shaping group consensus, while emotional similarity and cognitive ability serve as primary drivers of emotional consensus. The interplay of these factors unveils the intrinsic laws governing social emotion formation. Furthermore, the proposed model effectively captures the evolutionary process of social emotions, offering strong theoretical support for understanding and intervening in emotional dynamics.
This research provides a new perspective on the dynamic process of social emotion formation, expanding the research horizon of group decision-making and opinion dynamics. The dynamic adjustment method for trust relationships presents a novel approach to understanding user interactions and group consensus formation in emotional dissemination and generation. The clustering method based on emotional similarity and trust relationships also offers a more rational and structured approach to group segmentation in the social emotion formation process. Additionally, by establishing a theoretical framework for social emotion formation and conducting case studies and simulations, this research optimizes the modeling of emotion formation in public emergencies and lays a theoretical foundation for dynamic emotion adjustment and generation. These contributions provide valuable insights into the evolution and formation of emotions in crisis scenarios. In summary, this study provides a novel theoretical perspective on social emotion formation. Future research could build on this work by comparing different models to identify the optimal approach for simulating the dynamics of social emotion generation. Such efforts will contribute to refining our understanding of social emotion processes and help improve the applicability of models in real-world scenarios.
Beyond advancing academic understanding, this study offers practical guidance for managing and regulating social emotions during public emergencies. The findings propose new strategies for responding to social emotions in crisis situations while providing a theoretical basis for public opinion guidance and emotion monitoring. By helping relevant authorities better understand the trajectory and potential risks of social emotion formation, the study facilitates the formulation and implementation of effective measures to prevent the escalation and excessive spread of social emotions. Leveraging opinion leaders, increasing public participation, and strengthening trust relationships can guide social emotions toward a more positive direction. Notably, in critical decision-making areas such as identifying and intervening with opinion leaders, this study provides precise emotion dissemination forecasts and response strategies for social emotion management. By rationally configuring and dynamically adjusting key factors in emotional dissemination, authorities can more effectively intervene in the generation and spread of social emotions, curb the diffusion of negative emotions, and promote social stability.
Despite its contributions, this study has certain limitations. First, while the proposed model successfully simulates the dynamic adjustments and consensus formation process in emotional generation, it does not fully account for external influences such as media coverage, government announcements, and cultural differences, all of which can significantly shape the formation and dissemination of emotions. Future research should integrate a broader range of external factors into the model to enhance its realism and applicability. Second, although this study considers emotional similarity and trust relationships, the multidimensional nature of emotions and individual differences may introduce more complex dynamics in emotional dissemination. Future research should explore more refined emotional classifications and dimensions and investigate how to accurately model these diverse emotional dissemination and formation mechanisms. Additionally, integrating machine learning techniques and real-time data analysis could facilitate more adaptive, precise, and efficient intervention strategies, providing intelligent support for emotional regulation in public emergencies. Lastly, future research will include a comparative analysis of the trust-adjusted DeGroot model with existing opinion evolution models, such as the Friedkin–Johnsen, Hegselmann–Krause, and SIR-based models. This will help evaluate convergence dynamics, consensus formation, and robustness, further validating our approach and exploring potential refinements.
While our study focuses on individual and group-level factors, we acknowledge the significant role of macro-level influences—such as political, financial, ecological, and cultural factors—in shaping social emotion formation. Future research should explore how these broader factors interact with micro-level mechanisms to influence emotional dynamics and consensus formation. One potential direction is integrating macro-level indicators into the model, examining how political stability, economic conditions, and cultural differences shape trust relationships and emotional responses in crises. Cross-cultural comparative studies and large-scale empirical data could further validate these effects, offering deeper insights into social emotion evolution and practical implications for crisis management.
In conclusion, this study establishes a new theoretical framework and research approach for understanding social emotion formation in public emergencies, while also offering practical insights for social emotion intervention and management. Future research will further refine the model, conduct more precise simulations, and incorporate additional real-world cases to advance the application and development of social emotion formation and group emotional consensus decision models.
Author Contributions
Conceptualization, X.Y.: conception of the research and collection of the data, completion of data analysis, and writing of the draft; software, Y.L.: provision of software; T.L.: writing—review and editing; Y.C.: writing—review and editing. All authors have read and agreed to the published version of the manuscript.
Funding
This research has been supported by the National Social Science Foundation of China—Fermentation Mechanism and Guidance Strategies of Extreme Social Emotions under the Situations of Combination of Routine Exercises and Actual Emergency Response (grant No. 21BGL299). All the authors would like to express their sincere gratitude to the sponsor.
Data Availability Statement
Dataset available on request from the authors.
Acknowledgments
I would like to thank the Crisis Management Research Group of the School of Management of Beijing Institute of Technology for its support.
Conflicts of Interest
The authors declare no conflicts of interest.
Appendix A
. A necessary and sufficient condition for decision-makers to achieve complete consensus in the DeGroot model is that there exists a positive integer such that at least one column of the power matrix contains all positive elements.
Let adjacency matrix and be the adjacency matrix and transition matrix. Then, , where is the identity matrix.
According to and , , so we have .
According to and , when ,
we have .
Thus, we have .
Let be any nonzero natural number, and let and be the matrix power of and , respectively. Then, .
According to the definition of the indicator matrix, for any given nonnegative matrix , we have .
Let the matrixes and be two non-negative matrixes, since .
For all i, j, we have .
Thus, we obtain .
Finite induction proof:
Basis step:
If , , which is obviously true.
Inductive step:
for , i.e., ,
then .
So, .
i.e., .
Theorem A1.
All agents will form a consensus if and only if there exists a and there is a directed path in the social network from to for all .
Proof.
Let be a directed graph with n nodes. If there is a directed path in between two given nodes, then there is a directed path that has a length not greater than , and if there is a directed path in from to of length , then the
the entry of is nonzero, and vice versa, where is the adjacency matrix of . □
Sufficiency: For all , there is a directed path in the social network from to , i.e., for all , . Without loss of generality, assume that there is a directed path of length in , so .
In addition, ; hence, .
Let , and when , we have , containing at least one strictly positive column (i.e., kth column). contains at least one strictly positive column (i.e., kth column), and thus contains at least one strictly positive column (i.e., kth column).
Necessity: Since the consensus property holds, and thus contains at least one strictly positive column, then contains at least one strictly positive column. Without loss of generality, assume that the kth column is a strictly positive column. We have containing at least one strictly positive column (i.e., kth column), and thus there exists , , for all . In other words, there is a directed path in the social network from to . Otherwise, there is a contradiction with containing at least one strictly positive column.
Lemma A1.
All agents in the social network can form a consensus under the condition that the set of opinion leaders is nonempty, i.e., .
Proof.
According to Theorem A1, Corollary 1 is obvious. □
An opinion leader is defined as the agents in the set . If an agent is not an opinion leader, the agent is a follower.
Let and be the set of opinion leaders and the set of followers, respectively, in the social network .
Lemma A2.
The consensus opinion is determined by the original opinions of the opinion leaders. i.e., , where .
Proof.
By Lemma A2, for every , if all agents can reach a consensus, we have . □
According to the theory of matrix and the Markov theory, since is a row stochastic matrix, we have . Then, there exists , .
Since is a row stochastic matrix, i.e., , then .
Without loss of generality, the agent is an opinion leader, so we have for all .
According to the proof of Theorem A1, there exists , , for all .
Hence, , and all elements of this column of are still strictly positive. i.e., , for all .
Assuming , we have and vice versa. Otherwise, if agent is a follower, then and vice versa. Therefore, .
References
- Wang, J.; Yang, Y.; Chen, W. Chinese social mentality survey report. Democr. Sci. 2007, 19, 40–44. [Google Scholar]
- Yao, S.; Gu, M. A Consensus Model for Group Decision Making under the Influence of Empathy. Chin. J. Manag. Sci. 2021, 29, 203–214. [Google Scholar]
- Chu, J.; Lu, Y.; Wang, Y. A Large-Group Consensus Decision-Making Model in Social Networks Considering Non-Cooperative Behaviors. J. Syst. Sci. Math. Sci. 2023, 43, 961–981. [Google Scholar]
- Li, S.; Rodr Guez, R.M.; Wei, C. Managing manipulative and non-cooperative behaviors in large scale group decision making based on a WeChat-like interaction network. Inf. Fusion 2021, 75, 1–15. [Google Scholar]
- Chen, X.; Zhang, W.; Xu, H. Large group decision-making method based on hesitation and consistency under social network context. Syst. Eng.-Theory Pract. 2020, 40, 1178–1192. [Google Scholar]
- Liu, Y.; Li, Y.; Liang, H.; Dong, Y. Strategic experts’ weight manipulation in 2-rank consensus reaching in group decision making. Expert Syst. Appl. 2023, 216, 119432. [Google Scholar] [CrossRef]
- Zhang, H.; Zhu, W.; Dong, Y. The classification-based consensus model with minimum violations in heterogeneous group decision making. Syst. Eng.-Theory Pract. 2022, 42, 1378–1390. [Google Scholar]
- Tu, J.; Wu, Z. H-rank consensus models for fuzzy preference relations considering eliminating rank violations. IEEE Trans. Fuzzy Syst. 2021, 30, 2004–2018. [Google Scholar] [CrossRef]
- Li, S.; Wei, C. A two-stage dynamic influence model-achieving decision-making consensus within large scale groups operating with incomplete information. Knowl.-Based Syst. 2020, 189, 105132. [Google Scholar] [CrossRef]
- Wang, J. Social Emotions in the Perspective of Social Mentality. J. Yunnan Norm. Univ. (Humanit. Soc. Sci. Ed.) 2013, 45, 55–63. [Google Scholar]
- Wang, J. The Theory of Social Mentality; Social Sciences Academic Press: Beijing, China, 2014. [Google Scholar]
- Zhu, L.; Chen, X. Negative social emotions and their governance of major public health security incidents. J. Chongqing Univ. (Soc. Sci. Ed.) 2023, 29, 295–306. [Google Scholar]
- Zhu, D.; Wang, G. Influencing Factors and Mechanism of Netizens’ Social Emotions in Emergencies—Qualitative Comparative Analysis of Multiple Cases Based on Ternary Interactive Determinism (QCA). J. Intell. 2020, 39, 95–104. [Google Scholar]
- Zeng, X. A survey on Social Mood of Urban Residents in Hainan Under the Back Ground of “Encouraging People to Stay Put during the Spring Festival”. J. Wuhan Eng. Inst. 2021, 33, 56–59+74. [Google Scholar]
- Zion, S.R.; Louis, K.; Horii, R.; Leibowitz, K.; Healthcote, L.C.; Crum, A.J. Making sense of a pandemic: Mindsets influence emotions, behaviors, health, and wellbeing during the COVID-19 pandemic. Soc. Sci. Med. 2022, 301, 301114889. [Google Scholar] [CrossRef]
- Morse, C.R.; Volkman, J.E. An Examination into the Dyadic Effects of Mood in Social Interactions. Commun. Res. Rep. 2010, 27, 330–342. [Google Scholar] [CrossRef]
- Coviello, L.; Sohn, Y.; Kramer, A.D.; Marlow, C.; Franceschetti, M.; Christakis, N.A.; Fowler, J.H. Detecting Emotional Contagion in Massive Social Networks. PLoS ONE 2014, 9, e90315. [Google Scholar] [CrossRef]
- Boykov, V.E. Boomerang of Social Mood. Sociol. Abstr. 1998, 25, 87–90. [Google Scholar]
- Nofsinger, R.J. Social mood: The stock market and political cycle. J. Socio-Econ. 2007, 36, 734–744. [Google Scholar] [CrossRef]
- Woo, H.; Cho, Y.; Shim, E.; Lee, K.; Song, G. Public Trauma after the Sewol Ferry Disaster: The Role of Social Media in Understanding the Public Mood. Int. J. Environ. Res. Public Health 2015, 12, 10974–10983. [Google Scholar] [CrossRef]
- Hatfield, E.; Cacioppo, J.; Rapson, R.L. Emotional Contagion; Cambridge University Press: New York, NY, USA, 2013. [Google Scholar]
- Zhang, B.; Zhang, Q. Research on the Law and Governance of Negative Emotional Contagion of Network Virtual Community in Major Public Emergencies: Enlightenment from Prevention and Control Measures to COVID-19. J. Intell. 2020, 39, 121–128. [Google Scholar]
- Liu, Z.; Zhang, T.; Lan, Q. An Extended SISa Model for Sentiment Contagion. Discret. Dyn. Nat. Soc. 2014, 2014, 262384. [Google Scholar] [CrossRef]
- Song, Z.; Shi, R.; Jia, J.; Wang, J. Sentiment contagion based on the modified SOSa-SPSa model. Comput. Math. Methods Med. 2016, 2016, 9682538. [Google Scholar] [CrossRef] [PubMed]
- Ni, X.; Zhou, H.; Chen, W. Addition of an emotionally stable node in the SOSa-SPSa model for group emotional contagion of panic in public health emergency: Implications for epidemic emergency responses. Int. J. Environ. Res. Public Health 2020, 17, 5044. [Google Scholar] [CrossRef]
- Li, J.; Li, H. The Generation and Governance of Social Emotion in Online Public Opinion—Rethink from the Perspective of Information Asymmetry. J. Northeast Norm. Univ. (Philos. Soc. Sci.) 2019, 77–84. [Google Scholar]
- Jin, X.; Shi, X. On the Cultivation of University Students’ Healthy Social Emotion. Eurasia J. Math. Sci. Technol. Educ. 2017, 13, 6767–6773. [Google Scholar] [CrossRef]
- Wang, X.; Zhang, H. Propagation of social emotion in cyber space based on cognitive social psychology. IEEE Access 2016, 5, 1005–1012. [Google Scholar] [CrossRef]
- Cao, S. The Generation Logic and Governance Dimension of Network Political Emotion in the New Era. J. Intell. 2019, 38, 106–111. [Google Scholar]
- Degroot, M.H. Reaching a consensus. J. Am. Stat. Assoc. 1974, 69, 118–121. [Google Scholar] [CrossRef]
- Dong, Y.; Ding, Z.; Martinez, L.; Herrera, F. Managing consensus based on leadership in opinion dynamics. Inf. Sci. 2017, 397, 187–205. [Google Scholar] [CrossRef]
- Zhou, J.L.; Chen, J.A. A consensus model to manage minority opinions and noncooperative behaviors in large group decision making with probabilistic linguistic term sets. IEEE Trans. Fuzzy Syst. 2020, 29, 1667–1681. [Google Scholar] [CrossRef]
- Sun, Q.; Wu, J.; Chiclana, F.; Fujita, H.; Herrera-Viedma, E. A dynamic feedback mechanism with attitudinal consensus threshold for minimum adjustment cost in group decision making. IEEE Trans. Fuzzy Syst. 2021, 30, 1287–1301. [Google Scholar] [CrossRef]
- Long, J.; Liang, H.; Gao, L.; Dong, Y. Consensus reaching with two-stage minimum adjustments in multi-attribute group decision making: A method based on preference-approval structure and prospect theory. Comput. Ind. Eng. 2021, 158, 107349. [Google Scholar] [CrossRef]
- Wu, X.; Liao, H. A consensus-based probabilistic linguistic gained and lost dominance score method. Eur. J. Oper. Res. 2019, 272, 1017–1027. [Google Scholar] [CrossRef]
- Cheng, D.; Yuan, Y.; Wu, Y.; Cheng, F. Maximum satisfaction consensus with budget constraints considering individual tolerance and compromise limit behaviors. Eur. J. Oper. Res. 2022, 297, 221–238. [Google Scholar] [CrossRef]
- Zhang, Z.; Li, Z.; Gao, Y. Consensus reaching for group decision making with multi-granular unbalanced linguistic information: A bounded confidence and minimum adjustment-based approach. Inf. Fusion 2021, 74, 96–110. [Google Scholar] [CrossRef]
- Cheng, X.; Cheng, D.; Zhao, Y.; Luo, J. Research on the Low-carbon Supplier Selection Approach Based on the Consensus Decision Making. Oper. Res. Manag. Sci. 2012, 21, 68–73. [Google Scholar]
- Zha, Q.; Dong, Y.; Chiclana, F.; Herrera-Viedma, E. Consensus reaching in multiple attribute group decision making: A multi-stage optimization feedback mechanism with individual bounded confidences. IEEE Trans. Fuzzy Syst. 2021, 30, 3333–3346. [Google Scholar] [CrossRef]
- Zhou, X.; Ji, F.; Wang, L.; Ma, Y.; Fujita, H. Particle swarm optimization for trust relationship based social network group decision making under a probabilistic linguistic environment. Knowl.-Based Syst. 2020, 200, 105999. [Google Scholar] [CrossRef]
- Wu, Q.; Liu, X.; Qin, J.; Zhou, L. Multi-criteria group decision-making for portfolio allocation with consensus reaching process under interval type-2 fuzzy environment. Inf. Sci. 2021, 570, 668–688. [Google Scholar] [CrossRef]
- Clifford, P.; Sudbury, A. A model for spatial conflict. Biometrika 1973, 60, 581–588. [Google Scholar] [CrossRef]
- Galam, S. Majority rule, hierarchical structures, and democratic totalitarianism: A statistical approach. J. Math. Psychol. 1986, 30, 426–434. [Google Scholar] [CrossRef]
- Sznajd-Weron, K.; Sznajd, J. Opinion evolution in closed community. Int. J. Mod. Phys. C 2000, 11, 1157–1165. [Google Scholar] [CrossRef]
- Friedkin, N.E.; Johnsen, E.C. Social influence and opinions. J. Math. Sociol. 1990, 15, 193–206. [Google Scholar] [CrossRef]
- Deffuant, G.; Neau, D.; Amblard, F.; Weisbuch, G. Mixing beliefs among interacting agents. Adv. Complex Syst. 2000, 3, 87–98. [Google Scholar] [CrossRef]
- Rainer, H.; Krause, U. Opinion dynamics and bounded confidence: Models, analysis and simulation. J. Artif. Soc. Soc. Simul. 2002, 5, 1–33. [Google Scholar]
- Martins, A.C. Continuous opinions and discrete actions in opinion dynamics problems. Int. J. Mod. Phys. C 2008, 19, 617–624. [Google Scholar] [CrossRef]
- Dong, Y.; Ding, Z.; Chiclana, F.; Herrera-Viedma, E. Dynamics of public opinions in an online and offline social network. IEEE Trans. Big Data 2017, 7, 610–618. [Google Scholar] [CrossRef]
- Li, Q.; Du, Y.; Li, Z.; Hu, J.; Hu, R.; Lv, B.; Jia, P. HK–SEIR model of public opinion evolution based on communication factors. Eng. Appl. Artif. Intell. 2021, 100, 104192. [Google Scholar] [CrossRef]
- Dong, X.; Lian, Y.; Tang, X.; Liu, Y. The damped oscillator model (DOM) and its application in the prediction of emotion development of online public opinions. Expert Syst. Appl. 2020, 148, 113268. [Google Scholar] [CrossRef]
- Li, K.; Liang, H.; Kou, G.; Dong, Y. Opinion dynamics model based on the cognitive dissonance: An agent-based simulation. Inf. Fusion 2020, 56, 1–14. [Google Scholar] [CrossRef]
- Hwang, C.-L.; Lin, M.-J. Group Decision Making Under Multiple Criteria: Methods and Applications; Springer Science & Business Media: Berlin, Germany, 2012. [Google Scholar]
- Zhu, K.; Qu, S.; Ji, Y.; Ma, Y. Distributionally Robust Chance Constrained Maximum Expert Consensus Model with Incomplete Information on Uncertain Cost. Group Decis. Negot. 2024, 1–41. [Google Scholar] [CrossRef]
- Byrne, D. Attitudes and attraction. In Advances in Experimental Social Psychology; Elsevier: Amsterdam, The Netherlands, 1969; pp. 35–89. [Google Scholar]
- Xing, Y.; Wu, J.; Chiclana, F.; Liang, C.; Yager, R.R. An incentive mechanism-based minimum adjustment consensus model under dynamic trust relationship. IEEE Trans. Cybern. 2024, 54, 3666–3678. [Google Scholar] [CrossRef]
- Wu, D.; Si, S.; Wu, S.; Wang, R. Dynamic trust relationships aware data privacy protection in mobile crowd-sensing. IEEE Internet Things J. 2017, 5, 2958–2970. [Google Scholar] [CrossRef]
- Xiong, K.; Dong, Y.; Zha, Q. A large-scale consensus model to manage non-cooperative behaviors in group decision making: A perspective based on historical data. Expert Syst. Appl. 2023, 214, 119163. [Google Scholar] [CrossRef]
- Feng, J.; Yao, Z. What Factors Affect Purchase Intention in Social Commerce:Based on Strong and Weak Relationship Theory. Manag. Rev. 2015, 27, 99–109. [Google Scholar]
Disclaimer/Publisher’s Note: The statements, opinions and data contained in all publications are solely those of the individual author(s) and contributor(s) and not of MDPI and/or the editor(s). MDPI and/or the editor(s) disclaim responsibility for any injury to people or property resulting from any ideas, methods, instructions or products referred to in the content. |
© 2025 by the authors. Licensee MDPI, Basel, Switzerland. This article is an open access article distributed under the terms and conditions of the Creative Commons Attribution (CC BY) license (https://creativecommons.org/licenses/by/4.0/).








