Upper Bound Error of Estimated Probability Density Function of the Product of Two Normal Random Variables
Abstract
1. Introduction
2. Estimated Probability Density Function
3. The Upper Bound Error of the Estimated Probability Density Function
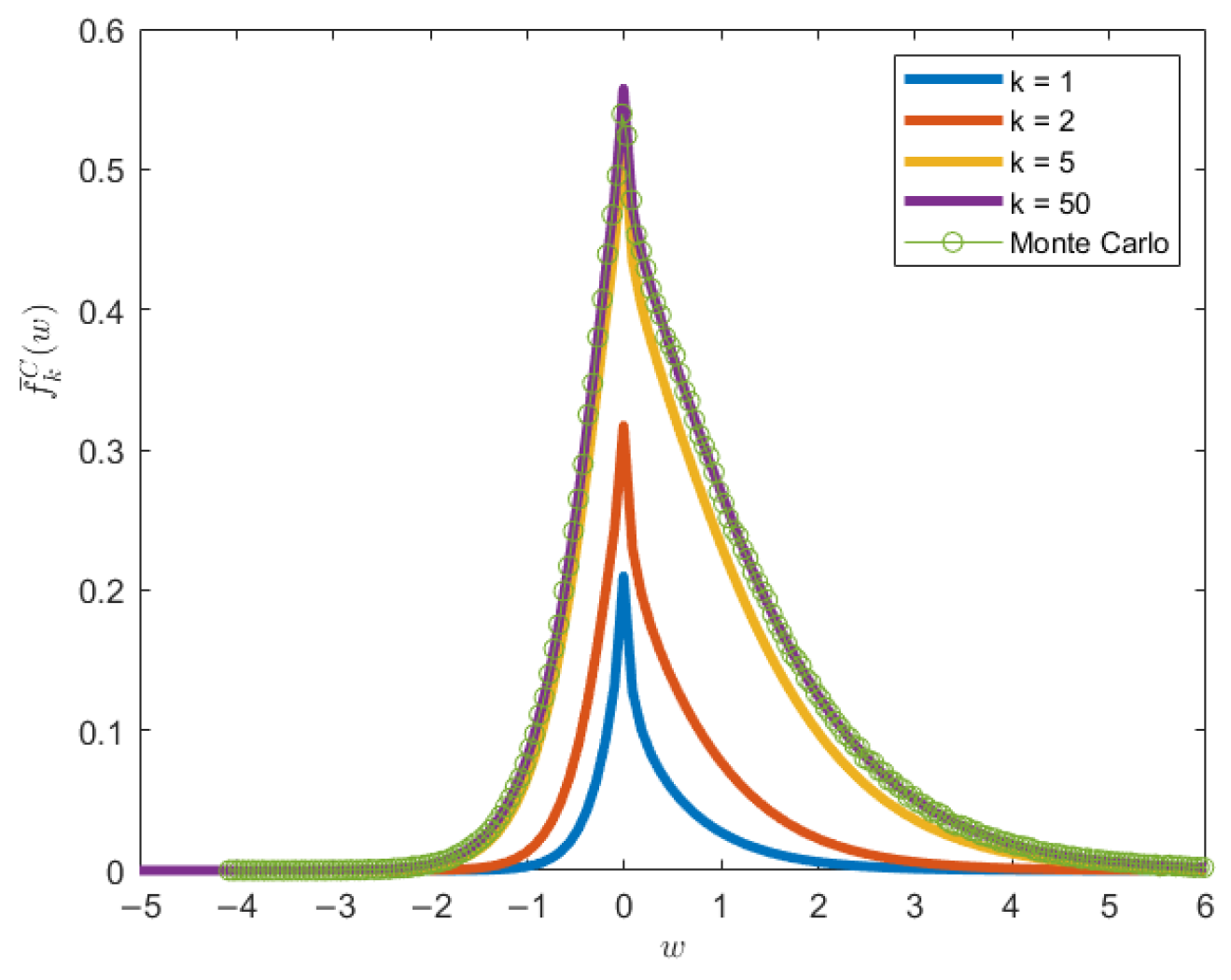
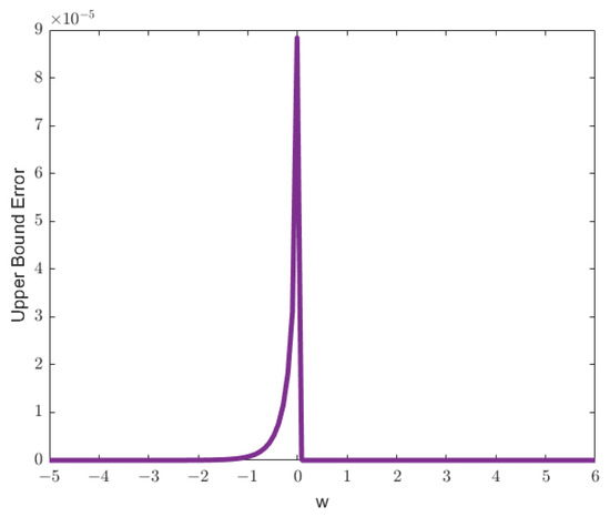
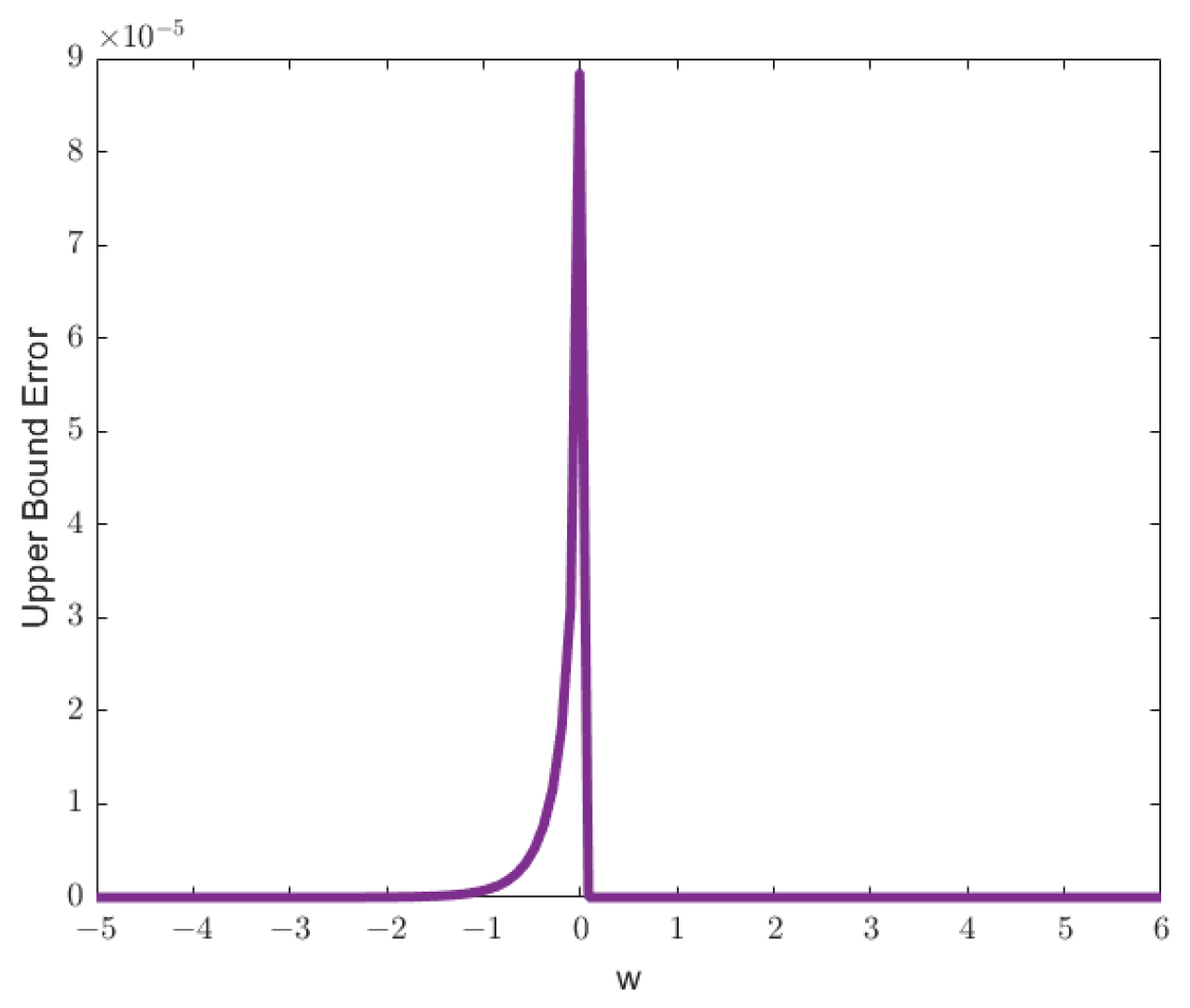
3.1. The Upper Bound Error of the Truncated Probability Density Function
- Base case, :The inequality above is true by (19).
- Induction hypothesis:
- Induction Step:By Lemma 1, we haveUsing the induction hypothesis, we have
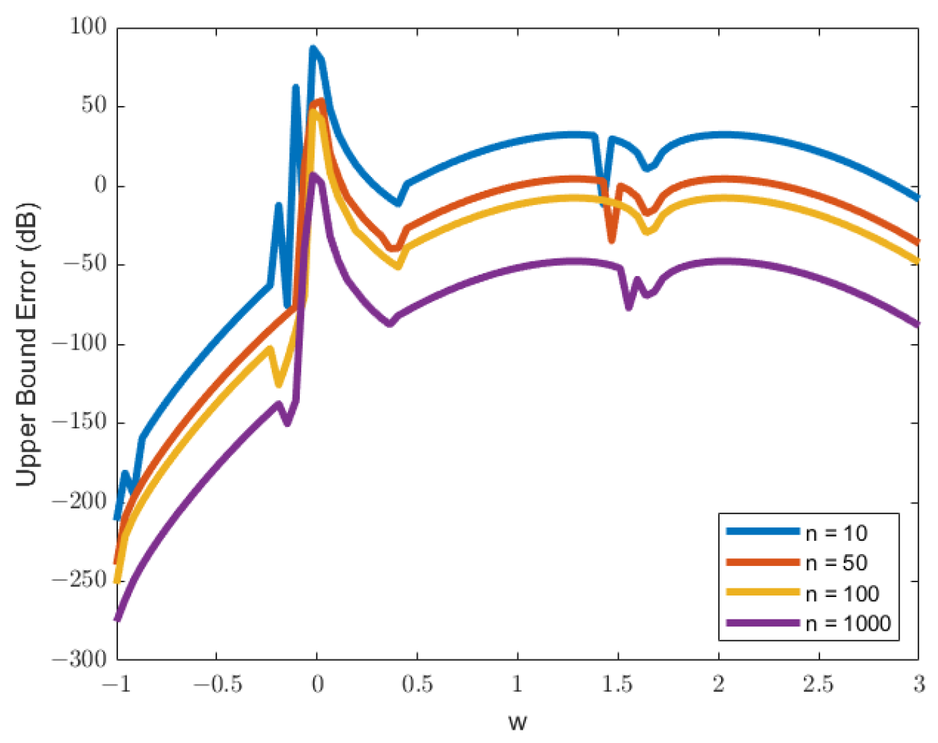
3.2. The Upper Bound of the Trapezoidal Calculation of the Probability Density Function
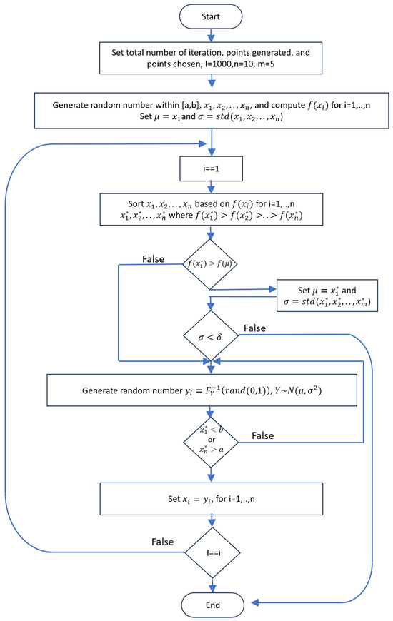
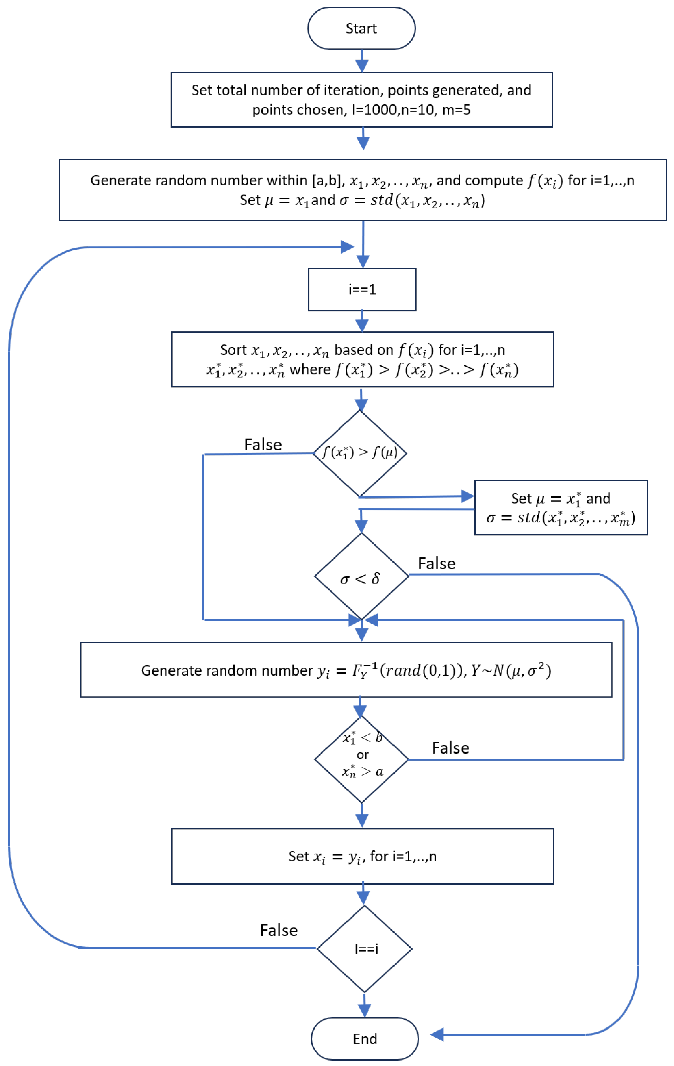
| Algorithm 1 Modified MCMC and Bisection Refinement |
|
| Algorithm 2 Find minimal k such that and over a grid of w |
|
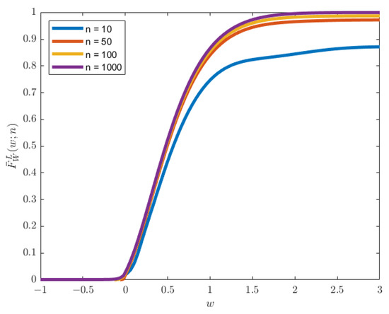
| Algorithm 3 Find minimal n such that over a grid of w |
|
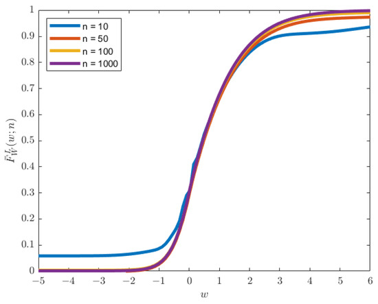
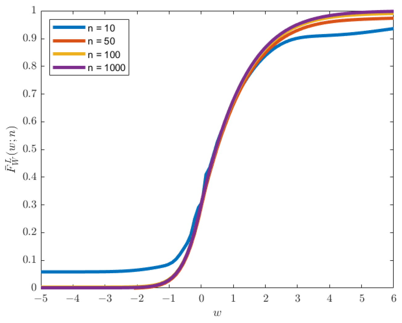
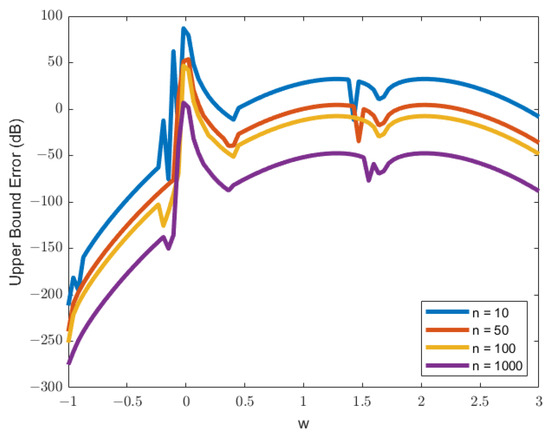
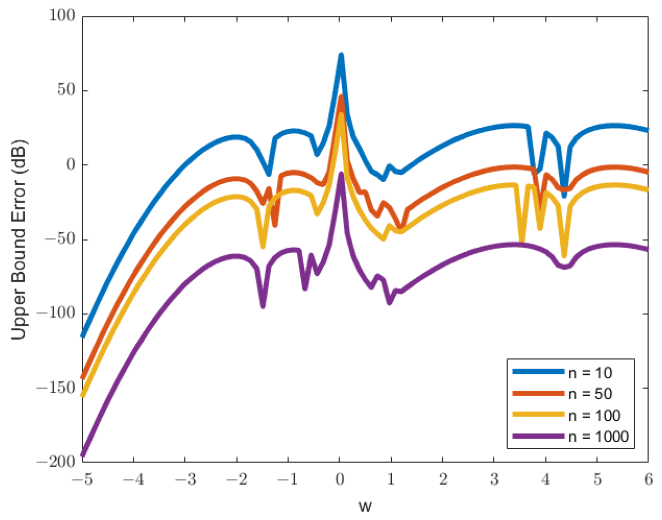
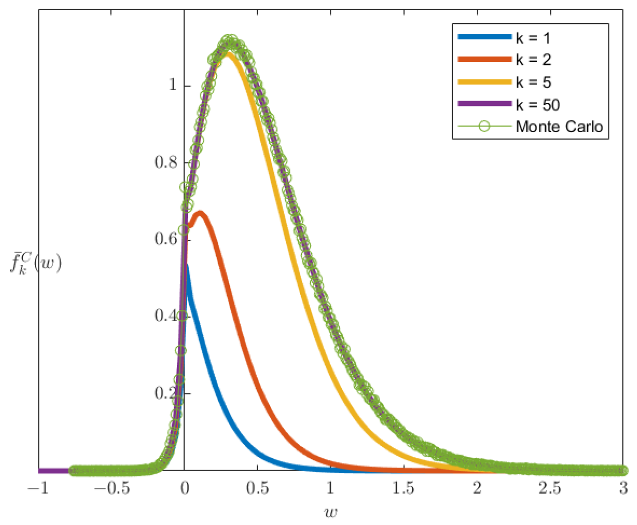
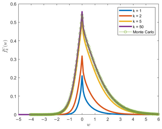
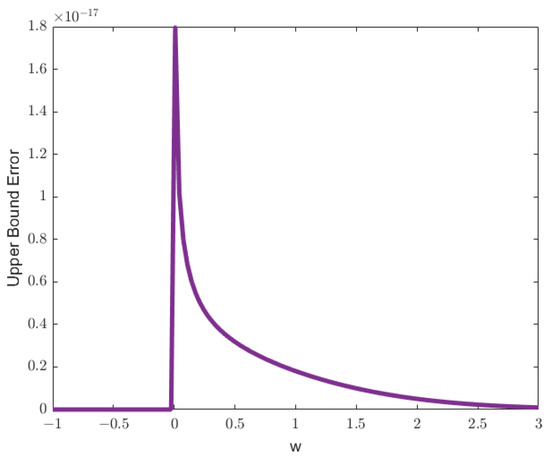
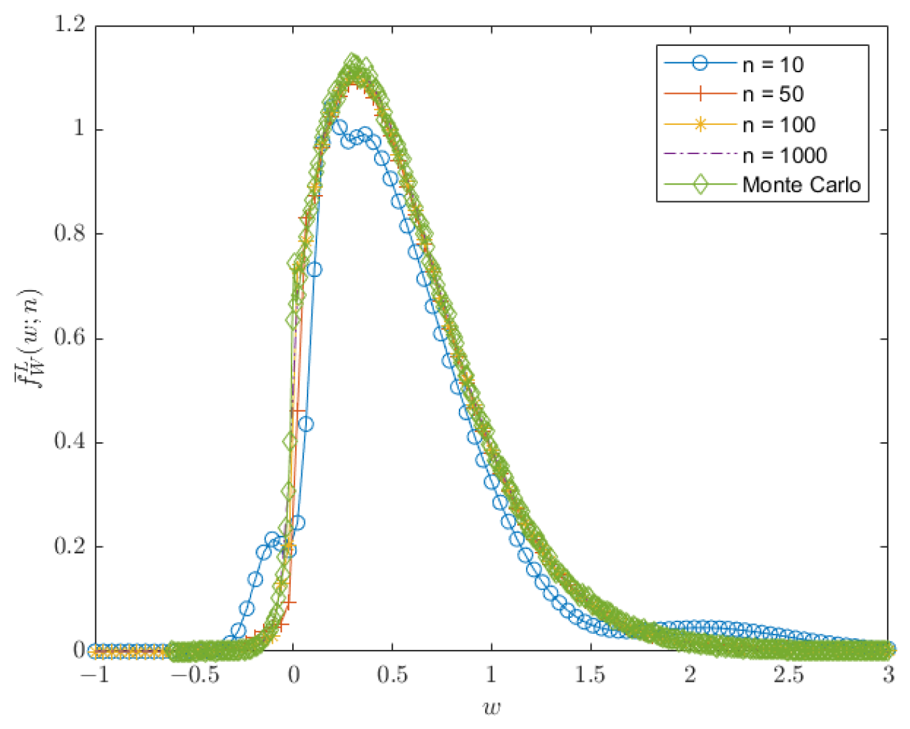
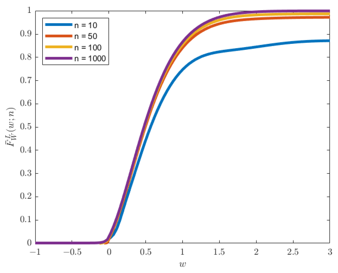
4. Numerical Results
5. Application in Conventional Mass Measurement
6. Discussion
Author Contributions
Funding
Data Availability Statement
Acknowledgments
Conflicts of Interest
References
- Kirkup, L.; Frenkel, R.B. An Introduction to Uncertainty in Measurement: Using the GUM (Guide to the Expression of Uncertainty in Measurement); Cambridge University Press: Cambridge, UK, 2006; ISBN 978-05-2160-579-3. [Google Scholar]
- Zhong, H.; Zhao, W.; Zhang, Z.; Wang, C.; Gao, K.; Wu, J. Investigation of discharge valve in ultra-high-speed rotary compressors: An experimental and FSI simulation-based study. Int. J. Refrig. 2024, 168, 730–741. [Google Scholar] [CrossRef]
- Abdel-Aziz, M.H.; Zoromba, M.S.; Attar, A.; Bassyouni, M.; Almutlaq, N.; Al-Qabandi, O.A.; Elhenawy, Y. Optimizing concentrated photovoltaic module efficiency using nanofluid-based cooling. Energy Convers. Manag. X 2025, 26, 100928. [Google Scholar] [CrossRef]
- Abu-Zeid, M.A.R.; Elhenawy, Y.; Toderaș, M.; Bassyouni, M.; Majozi, T.; Al-Qabandi, O.A.; Kishk, S.S. Performance enhancement of solar still unit using V-Corrugated basin, internal reflecting mirror, flat-plate solar collector and nanofluids. Sustainability 2024, 16, 655. [Google Scholar] [CrossRef]
- Altunay, F.M.; Pazarlıoğlu, H.K.; Guerdal, M.; Tekir, M.; Arslan, K.; Gedik, E. Thermal performance of Fe3O4/water nanofluid flow in a newly designed dimpled tube under the influence of non-uniform magnetic field. Int. J. Therm. Sci. 2022, 179, 107651. [Google Scholar] [CrossRef]
- Sousa, J.A.; Batista, E.; Demeyer, S.; Fischer, N.; Pellegrino, O.; Ribeiro, A.S.; Martins, L.L. Uncertainty calculation methodologies in microflow measurements: Comparison of GUM, GUM-S1 and Bayesian approach. Measurement 2021, 181, 109589. [Google Scholar] [CrossRef]
- Kim, J.H.; Lee, H.Y.; Lee, J.H. A study on metrological cross-validation of hydrogen refueling stations using a hybrid metrology evaluation system. Energy Rep. 2024, 11, 846–858. [Google Scholar] [CrossRef]
- Gürdal, M.; Pazarlıoğlu, H.K.; Tekir, M.; Altunay, F.M.; Arslan, K.; Gedik, E. Implementation of hybrid nanofluid flowing in dimpled tube subjected to magnetic field. Int. Commun. Heat Mass Transf. 2022, 134, 106032. [Google Scholar] [CrossRef]
- Somkun, S.; Sato, T.; Chunkag, V.; Pannawan, A.; Nunocha, P.; Suriwong, T. Performance comparison of ferrite and nanocrystalline cores for medium-frequency transformer of dual active bridge DC-DC converter. Energies 2021, 14, 2407. [Google Scholar] [CrossRef]
- Gaunt, R.E.; Nadarajah, S.; Pogány, T.K. Infinite divisibility of the product of two correlated normal random variables and exact distribution of the sample mean. J. Math. Anal. Appl. 2025, 552, 129800. [Google Scholar] [CrossRef]
- Eltawil, M.A.; Mohammed, M.; Alqahtani, N.M. Developing machine learning-based intelligent control system for performance optimization of solar PV-powered refrigerators. Sustainability 2023, 15, 6911. [Google Scholar] [CrossRef]
- Razumić, A.; Runje, B.; Alar, V.; Štrbac, B.; Trzun, Z. A review of methods for assessing the quality of measurement systems and results. Appl. Sci. 2025, 15, 9393. [Google Scholar] [CrossRef]
- Morris, E.C.; Fen, M.K. The Calibration of Weights and Balances; Monograph 4, NMI Technology Transfer Series; Australian Government, Department of Industry, Innovation and Science: Canberra, Australia, 2010.
- Ališić, Š.; Malengo, A.; Zelenka, Z.; Zůda, J.; Popa, G.; Mangutova-Stoilkovska, B.; Petkov, T. Pilot study comparison of developed and improved mass scale measurement capabilities. Meas. Sensors 2025, 38, 101354. [Google Scholar] [CrossRef]
- Su, Y.; Cheng, L.; Xiong, Z. Research regarding the double-weighing in air volume determination method. Meas. Sensors 2025, 38, 101357. [Google Scholar] [CrossRef]
- Meškuotienė, A.; Kaškonas, P.; Urbonavičius, B.G.; Dobilienė, J.; Raudienė, E. Ensuring measurement integrity in petroleum logistics: Applying standardized methods, protocols, and corrections. Appl. Sci. 2025, 15, 6886. [Google Scholar] [CrossRef]
- Cacais, F.; Delgado, J.U.; Loayza, V.; Rangel, J. In situ validation methodology for weighing methods used in preparing of standardized sources for radionuclide metrology. Metrology 2022, 2, 446–478. [Google Scholar] [CrossRef]
- Zelenka, Z.; Kolozinska, I. Stabilisation time after cleaning sheet and OIML shape weights. Meas. Sens. 2025, 38, 101359. [Google Scholar] [CrossRef]
- EURAMET Calibration Guide No. 19: Guidelines on the Determination of Uncertainty in Gravimetric Volume Calibration; EURAME: Braunschweig, Germany, 2018; Available online: https://www.euramet.org/Media/docs/Publications/calguides/I-CAL-GUI-019_Calibration_Guide_No._19_web.pdf (accessed on 2 April 2025).
- Cui, G.; Yu, X.; Iommelli, S.; Kong, L. Exact distribution for the product of two correlated Gaussian random variables. IEEE Signal Process. Lett. 2016, 23, 1662–1666. [Google Scholar] [CrossRef]
- Tabassum, H.; Hossain, E. On the deployment of energy sources in wireless-powered cellular networks. IEEE Trans. Commun. 2015, 63, 3391–3404. [Google Scholar] [CrossRef]
- Chizhik, D.; Foschini, G.J.; Gans, M.J.; Valenzuela, R.A. Keyholes, correlations, and capacities of multielement transmit and receive antennas. IEEE Trans. Wirel. Commun. 2002, 1, 361–368. [Google Scholar] [CrossRef]
- Gesbert, D.; Bolcskei, H.; Gore, D.A.; Paulraj, A.J. Outdoor MIMO wireless channels: Models and performance prediction. IEEE Trans. Commun. 2002, 50, 1926–1934. [Google Scholar] [CrossRef]
- Moura, J.M.; Jin, Y. Detection by time reversal: Single antenna. IEEE Trans. Signal Process. 2006, 55, 187–201. [Google Scholar] [CrossRef]
- Jin, Y.; Moura, J.M. Time-reversal detection using antenna arrays. IEEE Trans. Signal Process. 2008, 57, 1396–1414. [Google Scholar] [CrossRef]
- Colone, F.; Lombardo, P. Noncoherent adaptive detection in passive radar exploiting polarimetric and frequency diversity. IET Radar Sonar Navig. 2016, 10, 15–23. [Google Scholar] [CrossRef]
- Lopez-Morales, M.J.; Chen-Hu, K.; Garcia-Armada, A. Differential data-Aided channel estimation for up-link massive SIMO-OFDM. IEEE Open J. Commun. Soc. 2020, 1, 976–989. [Google Scholar] [CrossRef]
- Li, Y.; He, Q.; Blum, R.S. On the product of two correlated complex gaussian random variables. IEEE Signal Process. Lett. 2019, 27, 16–20. [Google Scholar] [CrossRef]
- Bielak, Ł.; Grzesiek, A.; Janczura, J.; Wyłomańska, A. Market risk factors analysis for an international mining company: Multidimensional, heavy-tailed-based modelling. Resour. Policy 2021, 74, 102308. [Google Scholar] [CrossRef]
- Adamska, J.; Bielak, Ł.; Janczura, J.; Wyłomańska, A. From multi-to univariate: A product random variable with an application to electricity market transactions—Pareto and Student’s t-Distribution case. Mathematics 2022, 10, 3371. [Google Scholar] [CrossRef]
- Nasrin, S.F.; Rajivganthi, C. Dynamical analysis of a stochastic Ebola model with nonlinear incidence functions. J. Nonlinear Sci. 2025, 35, 33. [Google Scholar] [CrossRef]
- Gaunt, R.E. Stein’s Method and the distribution of the product of zero-mean correlated normal random variables. Commun. Stat. Theory Methods 2021, 50, 280–285. [Google Scholar] [CrossRef]
- Craig, C.C. On the frequency function of xy. Ann. Math. Stat. 1936, 7, 1–15. [Google Scholar] [CrossRef]
- Seijas-Macías, A.; Oliveira, A. An approach to distribution of the product of two normal variables. Discuss. Math. Probab. Stat. 2012, 32, 87–99. [Google Scholar] [CrossRef]
- Aroian, L.A. The probability function of the product of two normally distributed variables. Ann. Math. Stat. 1947, 18, 265–271. [Google Scholar] [CrossRef]
- Nadarajah, S.; Pogány, T.K. On the distribution of the product of correlated normal random variables. C. R. Math. 2016, 354, 201–204. [Google Scholar] [CrossRef]
- Gaunt, R.E. A Note on the distribution of the product of zero-mean correlated normal random variables. Stat. Neerl. 2019, 73, 176–179. [Google Scholar] [CrossRef]
- Gaunt, R.E. Absolute moments of the variance-gamma distribution. J. Math. Anal. Appl. 2025, 543, 128861. [Google Scholar] [CrossRef]
- Gaunt, R.E.; Ye, Z. Asymptotic approximations for the distribution of the product of correlated normal random variables. J. Math. Anal. Appl. 2025, 543, 128987. [Google Scholar] [CrossRef]
- Gradshteyn, I.S.; Ryzhik, I.M. Table of Integrals, Series, and Products, 7th ed.; Academic Press: San Diego, CA, USA, 2007. [Google Scholar]
- Simon, M.K. Probability Distributions Involving Gaussian Random Variables: A Handbook for Engineers and Scientists; Kluwer Academic Publishers: Boston, MA, USA; Dordrecht, The Netherlands; London, UK, 2002; ISBN 978-0387346571. [Google Scholar]
- Ly, S.; Pho, K.H.; Ly, S.; Wong, W.K. Determining distribution for the product of random variables by using copulas. Risks 2019, 7, 23. [Google Scholar] [CrossRef]
- Rohatgi, V.K. An Introduction to Probability Theory Mathematical Studies; Wiley: New York, NY, USA, 1976. [Google Scholar]
- Segura, J. Bounds for ratios of modified Bessel functions and associated Turán-type inequalities. J. Math. Anal. Appl. 2011, 374, 516–528. [Google Scholar] [CrossRef]
- Watson, G.N. A Treatise on the Theory of Bessel Functions; The University Press: Cambridge, UK, 1922; Volume 3. [Google Scholar]
- Ly, S.; Pho, K.H.; Ly, S.; Wong, W.K. Determining distribution for the quotients of dependent and independent random variables by using copulas. J. Risk Financ. Manag. 2019, 12, 42. [Google Scholar] [CrossRef]
- Meyer, C. The Bivariate normal copula. Commun. Stat. Theory Methods 2013, 42, 2402–2422. [Google Scholar] [CrossRef]
- Bhatnagar, G.; Rajkumar, K. Telescoping continued fractions for the error term in Stirling’s formula. J. Approx. Theory 2023, 293, 105943. [Google Scholar] [CrossRef]
- Robbins, H. A Remark on Stirling’s formula. Am. Math. Mon. 1955, 62, 26–29. [Google Scholar] [CrossRef]
- Seijas-Macías, A.; Oliveira, A.; Oliveira, T.A.; Leiva, V. Approximating the distribution of the product of two normally distributed random variables. Symmetry 2020, 8, 1201. [Google Scholar] [CrossRef]
- International Organization of Legal Metrology (OIML). OIML R 111: Weights of Classes E1, E2, F1, F2, M1, M2, M3; OIML: Paris, France, 2004; Available online: https://www.oiml.org/en/files/pdf_r/r111-1-e04.pdf (accessed on 2 May 2025).
- International Organization for Standardization; International Electrotechnical Commission; International Bureau of Weights and Measures; International Organization of Legal Metrology. Evaluation of Measurement Data—Guide to the Expression of Uncertainty in Measurement; JCGM 100:2008; BIPM: Sèvres, France, 2008; Available online: https://www.bipm.org/documents/20126/2071204/JCGM_100_2008_E.pdf (accessed on 2 May 2025).
- International Bureau of Weights and Measures (BIPM); International Organization for Standardization (ISO); International Electrotechnical Commission (IEC); International Organization of Legal Metrology (OIML). Evaluation of Measurement Aata—Supplement 1 to the “Guide to the Expression of Uncertainty in Measurement”—Propagation of Distributions Using a Monte Carlo Method; JCGM 101:2008; BIPM: Sèvres, France, 2008; Available online: https://www.bipm.org/documents/20126/2071204/JCGM_101_2008_E.pdf/325dcaad-c15a-407c-1105-8b7f322d651c (accessed on 2 May 2025).


















| Mean | Median | Percentile | Percentile | Percentile | |
|---|---|---|---|---|---|
| 2.5% | 50% | 97.5% | |||
| Truncated PDF of [20] | |||||
| Trapezoidal rule | |||||
| Interval | Computation | Computation | |||
|---|---|---|---|---|---|
| Time (s) | Time (s) | ||||
| (−2, 3) | 6 | 0.0248 | 12.743 | 58.418 | |
| (−2, 3) | 12 | 0.0246 | 14.235 | 69.507 | |
| (−5, 6) | 52 | 0.0417 | 8.496 | 67.080 | |
| (−1, 3) | 39 | 0.0277 | 12.142 | 61.286 |
Disclaimer/Publisher’s Note: The statements, opinions and data contained in all publications are solely those of the individual author(s) and contributor(s) and not of MDPI and/or the editor(s). MDPI and/or the editor(s) disclaim responsibility for any injury to people or property resulting from any ideas, methods, instructions or products referred to in the content. |
© 2025 by the authors. Licensee MDPI, Basel, Switzerland. This article is an open access article distributed under the terms and conditions of the Creative Commons Attribution (CC BY) license (https://creativecommons.org/licenses/by/4.0/).
Share and Cite
Nasution, R.; Gianto; Saragih, R.; Syuhada, K. Upper Bound Error of Estimated Probability Density Function of the Product of Two Normal Random Variables. Mathematics 2025, 13, 3162. https://doi.org/10.3390/math13193162
Nasution R, Gianto, Saragih R, Syuhada K. Upper Bound Error of Estimated Probability Density Function of the Product of Two Normal Random Variables. Mathematics. 2025; 13(19):3162. https://doi.org/10.3390/math13193162
Chicago/Turabian StyleNasution, Rifyan, Gianto, Roberd Saragih, and Khreshna Syuhada. 2025. "Upper Bound Error of Estimated Probability Density Function of the Product of Two Normal Random Variables" Mathematics 13, no. 19: 3162. https://doi.org/10.3390/math13193162
APA StyleNasution, R., Gianto, Saragih, R., & Syuhada, K. (2025). Upper Bound Error of Estimated Probability Density Function of the Product of Two Normal Random Variables. Mathematics, 13(19), 3162. https://doi.org/10.3390/math13193162

