Abstract
The pressing global transition to sustainable energy has intensified interest in overcoming the efficiency bottlenecks of conventional solar technologies. Hybrid photovoltaic–thermoelectric generator (PV–TEG) systems have recently emerged as a compelling solution, synergistically harvesting both electrical and thermal energy from solar radiation. By converting both sunlight and otherwise wasted heat, these integrated systems can substantially enhance total energy yield and overall conversion efficiency—mitigating the performance limitations of standalone PV panels. This review delivers a comprehensive, systematic assessment of maximum-power-point tracking (MPPT) methodologies specifically tailored for hybrid PV–TEG architectures. MPPT techniques are meticulously categorized and critically analyzed within the following six distinct groups: conventional algorithms, metaheuristic approaches, artificial intelligence (AI)-driven methods, mathematical models, hybrid strategies, and novel emerging solutions. For each category, we examine operational principles, implementation complexity, and adaptability to real-world phenomena such as partial shading and non-uniform temperature distribution. Through thorough comparative evaluation, the review uncovers existing research gaps, highlights ongoing challenges, and identifies promising directions for technological advancement. This work equips researchers and practitioners with an integrated knowledge base, fostering informed development and deployment of next-generation MPPT solutions for high-performance hybrid solar–thermal energy systems.
Keywords:
hybrid PV-TEG; MPPT; systematic review; analysis; performance evaluation; temperature distribution conditions; partial shading condition MSC:
93-10
1. Introduction
1.1. Background and Motivation
The increasing need for power generation and distribution due to economic growth, the swift exhaustion of conventional energy resources, and environmental degradation have driven the adoption of sustainable renewable-energy sources [1,2,3]. This shift is aimed at mitigating the negative impacts of traditional energy sources on the environment while supporting ongoing economic development [4,5,6,7,8]. Recently, the global effort to harness renewable energy has gained momentum as a key strategy to tackle climate change and promote energy transformation. This initiative reflects the international community’s commitment to sustainable development and environmental preservation by transitioning away from fossil fuels to more sustainable energy sources [9,10]. Among the various renewable-energy options, solar energy stands out as one of the most developed and extensively utilized. It offers notable benefits, such as being clean, safe, and sustainable, making it a preferred choice for addressing current and future energy needs without compromising environmental integrity [11,12,13].
PV cells convert solar energy into electricity. However, one of the main challenges they face is their relatively low energy-conversion efficiency. This limitation affects how much of the sunlight they can convert into usable power, impacting their overall effectiveness in energy generation [14,15,16]. A significant portion of the solar energy absorbed by PV cells is lost as heat, leading to higher temperatures in PV panels. This not only results in increased energy loss but also adversely affects the panels’ performance. The electrical characteristics and longevity of solar cells can be adversely affected by temperature increases, which can also lower their energy-conversion efficiency. This thermal effect poses a challenge to maintaining optimal function and durability of PV systems over time [17,18]. Environmental elements that might negatively affect PV panel performance include dust, raindrops, and snowfall. Accumulated dust and debris can obstruct sunlight from reaching the solar cells, while moisture from rain and snow can lead to soiling and potential damage, reducing the overall efficiency and effectiveness of the energy-conversion process. These factors necessitate regular maintenance and protective measures to ensure optimal functioning of PV systems [19,20].
1.2. Significance of Hybrid PV-TEG Systems
To overcome the abovementioned limitations, integrating PV cells with thermoelectric generators (TEGs) has emerged as an effective approach, forming hybrid PV-TEG systems. These innovative systems improve PV energy-conversion productivity through the use of the WH of PV panels to produce additional power through TEGs, while simultaneously lowering the panels’ temperature and boosting the overall power output. An effective approach to managing the PV cells’ temperature and harnessing the WH they produce is via integrating PV with TEGs [21,22,23,24]. This combination creates hybrid PV-TEG systems, which not only help in cooling the PV cells but also enable the recovery and conversion of waste heat into additional electrical power. Such hybrid systems enhance overall energy efficiency and make solar power generation more effective and sustainable [25,26,27,28,29,30,31,32]. A combination PV-TEG technology normally incorporates photovoltaic panels, TEGs, and a cooling device [33,34,35]. This arrangement places a heat sink on the opposite surface of the TEG, which serves as the cold side, and PV arrays on the top surface, which serves as the hot side. This arrangement helps maintain an ideal temperature differential between the hot and cold sides of the TEG, thereby boosting energy-conversion productivity [36,37,38,39,40]. Photovoltaic panels generate power primarily by absorbing visible and ultraviolet (UV) light, while TEGs capture the remaining portions of the radiation spectrum. TEGs are particularly effective in turning certain amounts of the WH extracted from the PV modules into more power. Any residual WH that the TEGs cannot convert is then transferred to the heat sink, effectively managing the thermal energy and improving the entire efficiency of the system [41,42]. The proposed hybrid PV-TEG system typically features two MPPT controllers along with DC boost circuits designed to combine the power generated from both the PV and TEG modules. This setup ensures that the system efficiently captures and combines energy from both sources, maximizing overall power output. Figure 1 shows the topology of such a combination system, highlighting how the components are configured to optimize energy production.
Figure 1.
Diagram of the architecture of the PV-TEG hybrid structure.
Presently, research efforts to enhance the performance of hybrid systems have primarily concentrated on the following several key areas: density of absorption [43], splitting of the spectrum [44], design of materials [45,46,47,48], and construction changes [49,50,51]. These focus areas aim to improve how efficiently these systems change the radiation into operational energy, optimizing their overall effectiveness. Significantly, various studies [17,52,53,54,55,56] have confirmed the practicality of integrating PV systems with TEGs. For instance, Reference [57] introduced a novel parabolic-trough PV/thermal collector, which, when evaluated under typical circumstances, showed that the PV system’s power output could be increased. This result emphasizes how these hybrid systems may significantly increase the efficiency of energy generation. Additionally, Reference [58] introduced a novel PV-TE-MCHP (photovoltaic–thermoelectric–microchannel heat pipe) system that utilized microchannel heat-pipe arrays to increase electricity efficiency above 14.0% while lowering the expenses associated with standard hybrid systems. Following this development, Reference [59] implemented a system connecting a low-concentration PV/thermal (LCPV/T) collector connected in line with a TEG. This setup is designed to upgrade the quality of electricity from a direct-current (DC) low-grade source to a high-grade one suitable for storage in batteries, offering the possibility of providing electricity even during nighttime with further enhancements. Moreover, Reference [38] explores the use of a nanofluid as a cooling medium in a hybrid system’s heat sink, with the goal of improving the absorption of heat and increasing the overall power-production effectiveness. Additionally, References [60,61] present in-depth analyses of the practicality, typical designs, resources, and improvement methodologies for hybrid PV-TEG systems.
1.3. Optimizing Energy Extraction in Hybrid PV-TEG Systems Through MPPT
Furthermore, improving the power-converting productivity of hybrid renewable-energy sources requires the use of MPPT control techniques. They are essential because they enable these systems to precisely and effectively modify the operating point to optimize power collection, particularly in dynamic environments. This is especially crucial in situations like partially shaded circumstances (PSCs), where there are several local maximum power points (LMPPs). These techniques ensure that the system operates optimally, regardless of environmental variations. Several MPPT techniques have been created especially for PV and TEG applications thus far. Traditional methods like incremental conductance (INC) [62] and perturb and observe (P&O) [63] offer MPPT effectiveness under uniform circumstances and serve as foundational models for developing new algorithms. However, these conventional algorithms struggle to rapidly locate the global MPP during the non-uniform operating circumstances such as those caused by PSCs. They often risk settling at local maxima. To address these challenges, metaheuristic algorithms have been introduced to better navigate the complexities of finding the GMPP in varied temperature environments. Compared to classic techniques, metaheuristic algorithms offer superior global searching capabilities under conditions of non-uniform temperature conditions (NTC) and PSC. Notable examples include grey wolf optimization [64] particle swarm optimization (PSO) [65] and cuckoo search algorithm [66] whale optimization algorithm (WOA) [67]. Furthermore, AI techniques, including ANFIS [68] neural networks (NNs) [69] and fuzzy logic (FL) [70], are better suited for catching the GMPP in environments characterized by NTC and PSC. In [71], a thorough analysis of 62 MPPT techniques for PV panels is provided, where several approaches are methodically presented and evaluated, highlighting their efficacy and application contexts. Table 1 in the referenced material summarizes the effectiveness and key features of various studies focused on optimizing PV-TEG systems.
Table 1.
A summary of the majority of previously described techniques for replicating MPPT with TEG system technologies.
1.4. Main Contributions and Research Objectives
Despite significant advancements in MPPT techniques for PV systems and the ongoing optimization of hybrid PV-TEG structures and materials, a critical research gap persists in the systematic exploration of MPPT strategies tailored specifically for the combination of PV-TEG systems. Recognizing this void, the primary objective of this study is to deliver a comprehensive review of MPPT techniques used in combination PV-TEG configurations, offering an in-depth comparative analysis of existing approaches while identifying avenues for future innovation.
The primary contributions of this review are as follows:
- Holistic Categorization of MPPT Techniques
This review introduces a structured and comprehensive taxonomy of MPPT algorithms tailored to hybrid PV–TEG systems. Techniques are classified into the following six principal categories: artificial intelligence (AI)-based, metaheuristic, conventional, hybrid, mathematics-driven, and emerging algorithms. Each category is examined in terms of its conceptual foundation, operational mechanism, and real-world applicability. This clear classification framework offers researchers a well-organized roadmap to navigate the growing diversity of MPPT strategies in hybrid solar–thermal energy systems.
- 2.
- In-Depth Evaluation of Advanced MPPT Algorithms
The study provides a critical and comparative analysis of cutting-edge MPPT techniques, including Salp Swarm Algorithm (SSA), Particle Swarm Optimization (PSO), Generalized PSO (GEPSO), Atomic Orbital Search Optimization (AOSO), Manta Ray Foraging Optimization (MRFO), and the Arithmetic Optimization Algorithm (AOA). By examining their convergence characteristics, computational demands, and adaptability to complex operating conditions, this review highlights the potential of these algorithms to significantly improve the efficiency and robustness of MPPT control in hybrid PV–TEG systems.
- 3.
- Comparative Assessment Under Multivariate Conditions
A detailed cross-analysis of MPPT techniques is conducted using key performance indicators, such as solar irradiance variability, PV–TEG configuration, tracking accuracy, algorithmic complexity, and economic viability. This evaluation provides practitioners and system designers with a nuanced understanding of how each algorithm performs under different environmental and operational constraints, thereby facilitating data-driven selection and deployment.
- 4.
- Strategic Research Directions for Future Development
Beyond synthesis, this review identifies critical gaps and proposes strategic directions for advancing MPPT technologies. These include the need for adaptive, real-time optimization algorithms, the fusion of AI and hybrid methods, and the development of lightweight, low-complexity solutions for embedded applications. These forward-looking insights aim to guide the evolution of MPPT research toward more intelligent, scalable, and implementation-ready solutions.
- 5.
- Comprehensive Synthesis of State-of-the-Art MPPT Methods
The review offers a consolidated and critical summary of the most impactful MPPT methodologies currently employed in PV–TEG systems. It balances theoretical depth with practical relevance, enabling both academic researchers and industry professionals to identify optimal approaches for maximizing power output and operational reliability in hybrid configurations.
- 6.
- Bridging Research Gaps and Advancing the Field
By integrating scientometric insights with technical analysis, this review contributes to bridging the existing knowledge gap in hybrid PV–TEG MPPT strategies. It aims to stimulate scholarly dialogue, encourage cross-disciplinary collaboration, and catalyze the development of next-generation MPPT techniques that align with the evolving needs of high-efficiency hybrid energy systems.
The structure of this paper is organized to provide a clear and logical flow of information, facilitating an in-depth understanding of hybrid PV-TEG systems and MPPT techniques. Section 2 presents a comprehensive overview of the numerical modeling of PVs and systems, along with the configuration of hybrid PV-TEG structures. This section also briefly discusses the behavior of PV arrays under PSCs. Section 3, Section 4, Section 5, Section 6, Section 7 and Section 8 offer a comprehensive organization and analysis of MPPT techniques employed in hybrid PV-TEG systems. These methods are systematically categorized, providing insights into their operational principles, strengths, and limitations. Section 9 and Section 10 focus on the discussion of key findings, the presentation of results, and an exploration of current challenges facing the implementation of MPPT techniques in hybrid PV-TEG systems. Section 11 concludes the study by summarizing the main insights, drawing conclusions, and offering perspectives on future research directions in this field. For a visual guide, Figure 2 illustrates the overall structure of the paper, while Figure 3 graphically maps the relationships and connections between the various sections, ensuring readers can easily navigate the study’s content and grasp its core themes.
Figure 2.
Construction of this review article.
Figure 3.
The connections among the sections in this review article.
1.5. Evaluate Screening Techniques and Statistical Analysis
In recent years, a wide range of MPPT methods for developing hybrid PV-TEG structures were put forward; thus, related references (for publications written in English) were initially investigated employing Scopus and Web of Science databases via keywords such as “Hybrid PV-TEG” OR “thermoelectric generator” OR “TEG” AND “photovoltaic” OR “PV”. A second-round selection was then conducted according to article type, subject area, and per year by source, and by country or territory. Figure 4 depicts the publication patterns in this discipline from 2000 to December 2024. Figure 5 and Figure 6 depict the publications according to article type, subject area, and per year by source and by country or territory from 2000 to December 2024 [101,102].
Figure 4.
The annual number of publications related to hybrid PV–TEG systems from the year 2000 to 2024.
Figure 5.
The publications related to hybrid PV–TEG systems by (a) articles type and (b) subject area.
Figure 6.
Publications related to hybrid PV–TEG systems: (a) per year by source; (b) country or territory.
Figure 4 illustrates the annual number of publications related to hybrid photovoltaic–thermoelectric generator (PV–TEG) systems from the year 2000 to 2024, reflecting the growing academic and research interest in this emerging renewable-energy integration approach.
Figure 5a shows that the majority of publications on hybrid PV–TEG systems are peer-reviewed journal articles (62%), followed by conference papers (26.7%), with smaller shares coming from reviews, book chapters, errata, and other document types. Figure 5b illustrates that these studies are primarily published in engineering (25.3%) and energy (24.4%) journals, with notable contributions also appearing in materials science (10.6%), physics and astronomy (8.3%), environmental science (6.5%), and computer science (5.9%), among other fields.
Figure 6a illustrates that publications on hybrid PV–TEG systems were almost nonexistent before 2014 but then steadily increased, with Energy Conversion and Management consistently publishing the most papers (peaking at 12 in 2021) and Energy experiencing a sharp rise in 2023 (12 documents), while other journals like Applied Thermal Engineering and Renewable Energy also show growing but smaller contributions. Figure 6b shows that China dominates the research output, with nearly 250 documents, followed by India (~130) and the United States (~100), with Iran, Saudi Arabia, and the UK rounding out the next tier of contributors.
2. An Overview of PV-TEG Hybrid Systems
The PV system is the primary component of a hybrid PV-TEG system, which typically consists of a PV module, TEG, and cooling system [103]. Usually, single-diode models (SDMs) are used to represent PV systems mathematically.
2.1. Fundamentals of PV and Technologies
PV systems use semiconductor-based solar cells to transform sunlight into electrical energy. An electric current is produced when sunlight strikes a photovoltaic cell’s surface, exciting electrons. PV systems are widely used for generating renewable energy due to their scalability, low maintenance, and the availability of sunlight as an abundant energy source.
On the other hand, TEGs convert thermal energy into electrical energy by utilizing the Seebeck effect. When a temperature difference is applied across a thermoelectric material, it generates a voltage, which can then be harnessed to produce power. TEGs are particularly useful in recovering waste heat from industrial processes or natural heat sources.
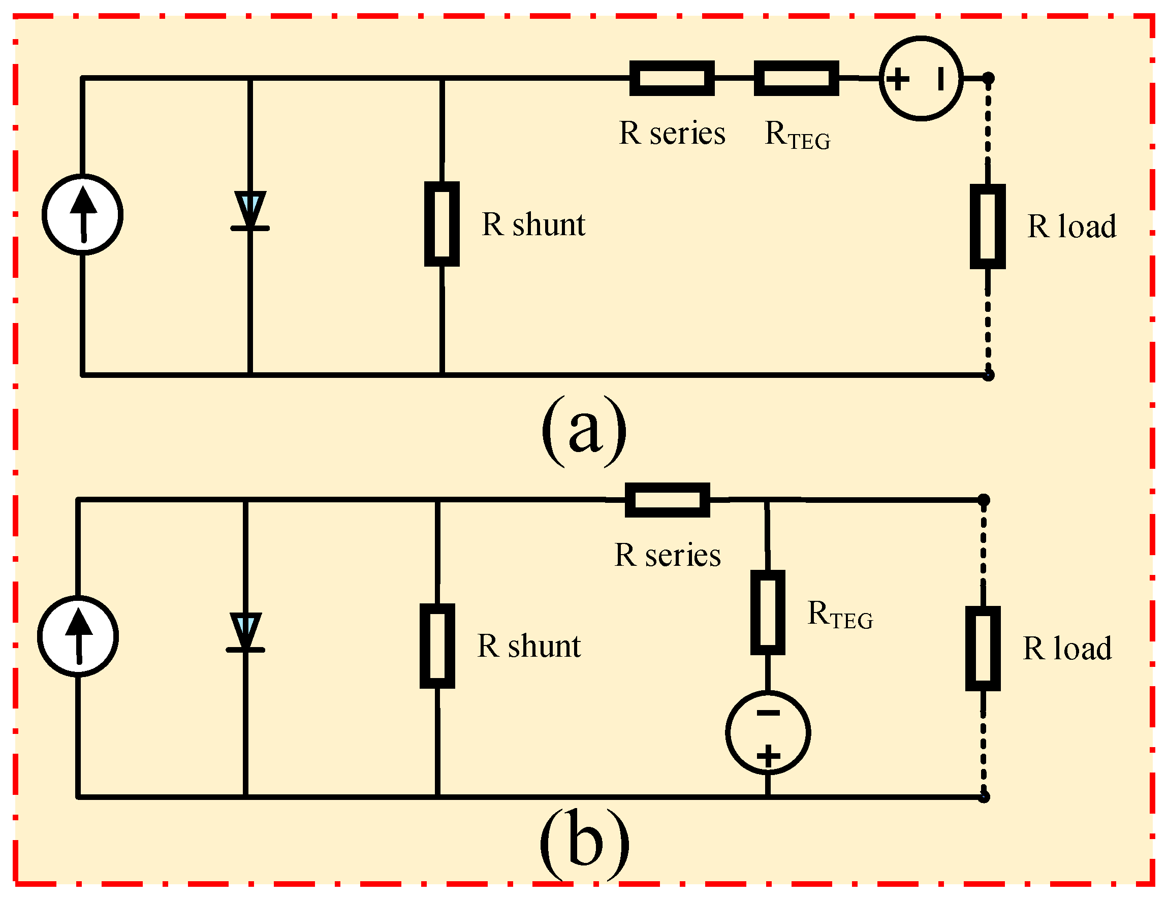
Generally, a combination PV-TEG system comprises PV panels, TEGs, and a cooling unit. The hot side of the TEG is where solar panels are put, and the cold side is where the heat sink is placed. Thus, better efficiency in converting energy may be attained by maintaining a suitable temperature between the TEG’s hot and cold sides. PV modules mainly capture visible and ultraviolet light, while TEGs harness the remaining radiation spectrum and partially convert the excess heat generated by the PV into electrical energy. The TEGs then transfer the leftover waste heat to the heat sink. Two MPPT controllers and booster circuits are often included in the PV-TEG system to combine the power from the two arrays.
In hybrid PV-TEG configurations, these two systems complement each other by capturing both solar radiation and thermal energy. While PV systems are efficient in converting light to electricity during the day, TEGs can operate continuously, and there is also a temperature difference, making the hybrid setup more efficient and reliable for energy generation. By integrating both technologies, hybrid systems can improve overall energy-harvesting efficiency and ensure more consistent power output under varying environmental conditions.
2.2. Mathematical Modeling of Hybrid PV-TEG Systems
2.2.1. Brief Explanation of PV Modeling Systems
The PV simulation must be established by determining its comparable electrical circuit. The PV model was established based on semiconductor junctions, and, in fact, numerous mathematical models can be found in the literature that illustrate its unusually strong nonlinear behavior. One distinguishing feature of these models is the number of variables that are employed to control the voltage and current produced through the PV panels.
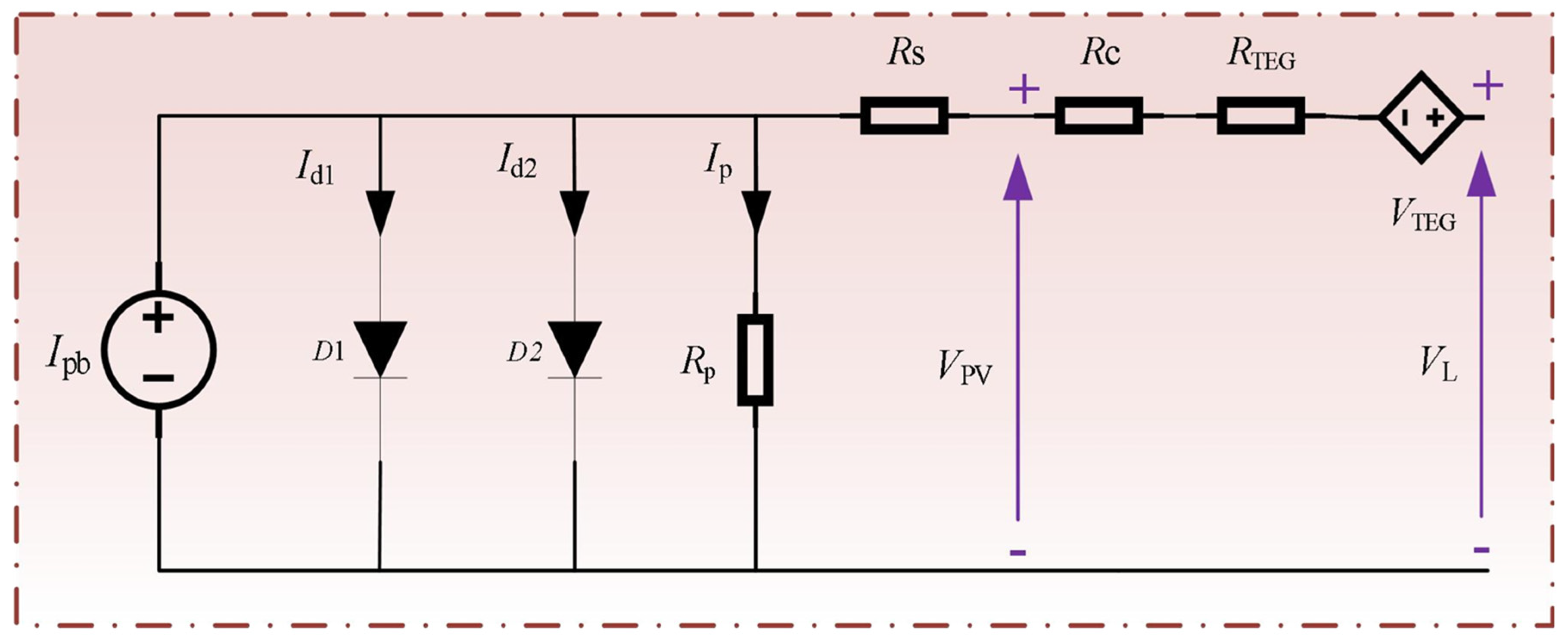
The behavior of solar cells is commonly simulated using either single-diode or double-diode models. The equivalent circuit of the single-diode model, which is chosen for this study, is illustrated in Figure 7. In this model, one diode (d1) represents the P-N junction, a current source (Iph) represents the photocurrent, a series resistor (Rs) accounts for the losses due to the Joule effect, and a shunt resistor (Rsh) models the leakage current. According to Kirchhoff’s current law (KCL) [104], the current equation for a PV cell based on the single-diode model can be expressed as Equations (1)–(5), as follows:
Figure 7.
The PV’s equivalent circuit and I-V/P-V curve: (a) uniform irradiation pattern; (b) three different shading patterns.
Here, k = 1.38 × 10−23 J/K is the Boltzmann constant, q represents the charge of an electron 1.602 × 10−19 C, and T is the temperature. Isc refers to the short-circuit current, Ki denotes the current conductivity, and TSTC is the temperature under standard testing conditions (STCs). G indicates sudden radiation, and GSTC is the radiation at STC, with Ns being the number of PV cells. Regarding the reversed saturating current, Voc is the open-circuit voltage, Irs is the reverse saturating current, Ist is the reverse saturation current at TSTC, and A and Eg stand for the diode ideality coefficient and the bandwidth energy, respectively [5,105]. The PV cell current is expressed in Equation (6)
The following formula determines a PV module’s power-generation efficiency as Equation (7) [106]:
where APV stands for the exposed PV modules’ surface area and PPV for the output power.
2.2.2. Overview of TEG Modeling Systems
A TEG is an electricity-harvesting system that transforms thermal power toward electrical power using an element based on the phenomenon known as the Seebeck effect. A common TEG network is made up of many thermocouples linked in parallel over two porcelain surfaces, both electronically and thermally, as seen in Figure 8a. As shown in Figure 8b, an internal resistance coupled in series with a voltage producer serves as the electrical equivalent circuit for the TEG units.
Figure 8.
TEG module in terms of electrical equivalents: (a) design and (b) circuit.
Furthermore, the porcelain surfaces on both the cold and warm sides exhibit comparatively poor thermal conductivity, and the temperature produced by the heater on the hot side is subsequently released from the cold side via the radiators. As a consequence, the difference in temperature causes the cold side of the TEG to produce power [2]. Remember that solely when the TEG unit is attached to a load can it generate power. In particular, the TEG unit may be represented as a voltage source connected in series with an inner resistor using the circuit shown in Figure 1. It is important to realize that the VOC and inner resistance (RTeg) are likewise. Furthermore, the module’s properties do not alter when the hot and cold surfaces’ temperatures change.
Since the mineral-based substrates have different temperatures, the TEG unit produces an electrical force. The OCV of the TEG unit may be expressed as follows:
Here, VOC represents the OCV, ΔT is temperature difference between Th and Tc, that correspond to the interior hot and cold sides temperatures respectively, and αpn is Seebeck coefficient. Once the TEG unit is connected to a local load, the VTeg is generated crosswise the load, and the ITeg flows through the load.
The Seebeck factor as a function of temperature may be mathematically written as follows:
Here, T0 represents the reference temperature, α0 is the base element of the Seebeck coefficient, and α1 is the regular rate of alteration of the Seebeck coefficient.
The ITeg of the TEG panel can be counted utilizing the TEG Thevenin equivalent circuit, as follows:
However, the output power of the TEG module (PTeg) can be counted utilizing circuit theory as a reference.
Here, RL represents the load resistance, and RTeg is the internal resistance. Equation (11) demonstrates that the output power (PTeg) is maximized when RTeg and RL are similar.
When the TEG impedance corresponds to the load request, it can be counted as follows:
As a consequence, the GMP condition can be expressed as follows:
where the global maximum voltage (VGMP) and global maximum current (IGMP) values are those of the TEG system unit found in the GMP, respectively, and Isc is the short-circuit current (SCC). Consequently, the GMP of the TEG system unit is around half that of the OCV or SCC.
A complete TEG system is frequently composed of many TEG modules connected in various ways to supply sufficient power for certain real-world applications. Such a combined TEG unit is often susceptible to temperature fluctuations that lead to significant incompatible power losses because of its increased size and scale. In essence, Figure 6 shows three common TEG system configurations, as explained below [107,108]:
- (a)
- Centrally managed TEG design (Figure 9a): This arrangement involves parallel and series connections between TEG units and an MPPT inverter. Even though it has the lowest conversions and maintenance expenses, it loses the most power, especially when there are uneven temperature variations and little temperature variance;
Figure 9. Three typical TEG system designs: (a) centralized; (b) string-type; (c) modularized. - (b)
- Each TEG chain is connected to an MPPT inverter and positioned along the heat resource equilibrium in the chain TEG arrangement (Figure 9b). When there is a homogeneous temperature differential, the converter’s implementation maintenance expenses are low, but the power losses are not proportionate;
- (c)
- Modular TEG approach (Figure 9c): By attaching each TEG unit to a separate MPPT converter, this system enables each TEG unit to track its own unique MPP. It has the highest realization and maintenance expenses for the converter and the lowest mismatch energy.
Numerous TEG units are employed in TEG systems to provide the power and voltage required for practical applications. As a result, as seen in Figure 10, a centralized method is typically employed to control pricing costs. A centralized TEG system device generates TEG strings by connecting many series-connected TEG units in the same direction. In this configuration, a single DC/DC converter handles GMPPT for the TEG mechanism system. A DC/DC converter may be used to determine the MPPT of each TEG module or string, but it is prohibitively expensive for usage in real-world industrial settings. The output characteristics of the centralized TEG mechanisms when the temperature of each TEG chain is identical are displayed in Figure 10a. Both the P-V curve and the output properties of the TEG mechanism’s component in this instance have a single GMP. Therefore, the TEG system’s output power (PTeg,s) is equal to the sum of the power of all TEG mechanism components.
where and signify the voltage and current of the j-th TEG module, respectively, and N denotes the total number of TEG units used in the system.
Figure 10.
Centralized TEG system’s framework: (a) RTC and (b) ITC.
In this case, the P-V curve features numerous peaks, including one GMP and several LMPs. The collecting power decreases if the system’s GMPPT converges to the LMPs rather than following the GMP. Figure 10b illustrates how the output characteristics of the basic TEG mechanism system become unstable in the presence of variable temperature conditions (ITCs), which has an impact on the GMP. Therefore, the objective of this study is to develop a novel MPPT that would increase the harvesting power of a centralized TEG system at various ITCs without increasing hardware costs. The heat flow rates of the TEG modules, denoted by Qh [109], are explained as follows:
Here, K represents the thermal conductance, R is the electrical resistance, μ is the Thomson coefficient, N is the number of thermocouples, and ITEG is the electric current flowing through the TEG system. Finally, the following formula is used to calculate the power-generation efficiency of a TEG module:
2.2.3. Modeling of Hybrid PV-TEG Systems
The PV arrays and TEG are coupled in series or parallel in a typical hybrid PV-TEG module configuration, as seen in Figure 11. The least amount of power loss occurs when PV cells and TEGs are connected in series, since they have the fewest power electronic switches. As can be seen, the hot side of the TEG is represented by PV arrays on one surface, while the cool side is represented by a heat sink on the other surface. This ensures that the TEG has a proper degree of temperature difference to achieve a higher energy-conversion efficiency. In addition to collecting waste heat and reducing the temperature of the PV panels, the TEG effectively boosts the utilization efficiency of the solar spectrum.
Figure 11.
An electrically linked PV-TEG’s equivalent circuit in (a) series and (b) parallel.
Optimizing the performance of PV-TEG systems requires maximizing TEG’s efficiency. Thus, it is crucial to assess the temperature distribution and heat movement across the TEG unit. A diagram representing the combined PV-TEG model is shown in Figure 12 [37]. It is assumed that the energy transfer in other directions is minimal and that the solar energy transit is one-dimensional, traveling perpendicular to the PV panel’s surface. Dependent on the absorbance and thermal-emittance characteristics of the PV panel, solar energy is absorbed after passing through the glass enclosure with a certain transmission coefficient. The PV panel subsequently transforms a portion of the received PV irradiation into electrical power, transferring the remaining heat to the TEG module’s hot side. The surrounding environment then loses some of this heat.
Figure 12.
Schematic diagram of the PV-TEG generating system.
In the absence of heat loss, the heat transferred to the hot side of the TEG is a result of the Seebeck effect, Fourier conduction, and Joule heating. The mathematical expression for this connection is Equation (17) [37].
where I is the electric current passing through the TEG module, Ns is the number of semiconductor pairs, and α is the thermoelectric generator’s Seebeck coefficient. Furthermore, the thermoelectric (TE) semiconductor couple’s electrical and thermal resistances are denoted by REL and RTh, respectively. Equations (18) and (19), which are described in Reference [110], can be used to compute these resistances.
where ATE and L represent the TEG semiconductor’s cross-sectional area and length, respectively, and λ and σ denote the material’s thermal and electrical conductivity. Equations (20) and (21), as given in Reference [37], can be used to determine the total heat on the TEG module’s cool side.
where Rc is the total thermal resistance on the cold side with contact between the TEG and its substrate. Equation (22) may be used to determine the amount of heat lost through the heat sink, as explained in the reference.
The air-convection coefficient, the heat sink’s surface area, and its form all affect its thermal resistance, which is indicated by RHS.
The temperature differential between a TEG’s hot–cold sides has a direct impact on its energy output. The ratio of the electrical power generated by the TEG (PTEG) to the thermal energy (Qh) entering via the module’s hot side can be used to represent the TEG’s efficiency. Since the performance of a TEG depends on the temperature, its efficiency is evaluated by calculating the figure of merit (ZT). To regulate the ZT, the Harman approach is frequently used. This method entails monitoring the voltage across a thermoelectric circuit’s terminals after delivering a DC to them for a certain amount of time [111,112,113].
The Peltier effect causes the TEG to act as a thermoelectric cooler when the current passes through it, moving heat from one side to the other. The temperature differential between the TEG’s surfaces simultaneously generates energy due to the Seebeck effect. The Seebeck voltage (VS) is the voltage produced by the temperature differential, whereas VJ is the voltage produced via the current flowing over the circuit. The Harman voltage can be defined as the difference between the Seebeck and Joule voltages. Equation (23) may be used to compute the value of (ZT), as described in the literature [114,115,116].
Equation (24) is used to compute the TEG’s efficiency [23].
where Th is the temperature on the hot side, Tc is the temperature on the cold side, ΔT is the temperature differential between the hot and cold sides of the TEG, and ZT is the temperature-dependent figure of merit, which illustrates the TEG’s efficiency depending on the material qualities and operating circumstances.
The analogous circuit layout that combines the PV and TEG modules’ power outputs is seen in Figure 8a,b. The circuits may be connected in series or parallel [115]. The combined power produced by the thermoelectric generators and the solar panel determines the combined PV-TEG system’s overall effectiveness. The system’s total energy production is expressed by Equation (25), assuming that electrical power losses are negligible. Furthermore, Equation (26), which is based on the ratio of the electric power output of the panel to the quantity of solar energy received per unit area, is utilized to fix the electrical efficiency of a PV module [76].
where the output power values produced by the TEG and the photovoltaic module are denoted by PTEG and PPV, respectively. G is the PV irradiation energy received per unit zone on the photovoltaic module’s surface, whereas A represents the PV cell’s surface area [117].
The following is an expression for the hybrid PV-TEG system’s entire energy-conversion efficiency:
In general, hybrid PV-TEG systems may be categorized as two primary types. The first type operates without a reflector, where PV modules and TEGs are arranged in parallel, as illustrated in Figure 13. In this arrangement, the top surface of the TEGs is heated by infrared radiation, whereas PV modules mostly absorb visible and ultraviolet light. Power generation is made possible by this process, which produces a temperature differential between the TEGs’ hot and cold sides.
Figure 13.
A typical PV-TEG module’s design [118].
The second type of hybrid PV-TEG system incorporates a reflective component, as depicted in Figure 14. In this configuration, the PV modules and TEGs are positioned perpendicular to each other, with a reflector directing solar radiation based on a specific cutoff wavelength [44]. When the radiation exceeds the cutoff wavelength, it is reflected onto the TEG, while radiation below the cutoff wavelength is directed toward the PV module. This design optimizes energy utilization by effectively separating and distributing solar radiation according to its spectral properties.
Figure 14.
A PV-TEG apparatus including a reflecting element [118].
The first type of installation offers several advantages, including a simpler system structure and the absence of complex optical designs or tracking mechanisms. Additionally, it demonstrates higher energy-conversion efficiency under conditions of scattered light or low-intensity sunlight. In contrast, for successful light-focusing, the second kind has more stringent criteria for sunshine conditions and mostly depends on enough direct sunlight. Consequently, the first kind is more frequently used in MPPT research and proposals for a PV-TEG model [118]. Notably, the majority of MPPT approaches discussed in this research are based on this configuration due to its practicality and broader applicability.
PV arrays are usually made up of PV cells linked in series and parallel to increase the output voltage and power. However, the PSCs created by obstacles like trees, clouds, or buildings frequently expose PV systems to different irradiance intensities in real-world applications. Under PSCs, shaded PV panels behave as loads, consuming the energy generated by unshaded panels operating under uniform irradiance. Additionally, under reverse voltage, shaded panels display substantial voltage drops and resistance, much like diodes, which lead to significant power dissipation and the generation of waste heat. This phenomenon, known as the “hotspot effect”, can cause severe damage to PV modules, potentially resulting in permanent failure if not properly managed [119]. In PV panels, bypass diodes are frequently linked in reverse parallel to solar power cells to reduce hotspot damage [120,121], as illustrated in Figure 15.
Figure 15.
PV battery with a bypass diode under two conditions: (a) PSCs; (b) uniform conditions [118].
Under typical operating circumstances, bypass diodes stay in a reverse bias state and do not affect how well the PV cells work. On the other hand, a forward bias voltage across the bypass diode causes a PV module to conduct when it is shaded. This limits the current flow, effectively addressing the hotspot effect and preventing overheating damage to the shaded cells. While the use of bypass diodes protects PV systems from such hazards, it also alters the power–voltage (P-V) characteristic curves of PV arrays. Specifically, instead of a single GMP, multiple LMPs emerge, as shown in Figure 16. Therefore, to consistently adjust the effective point and guarantee that the system runs at the GMP, thus optimizing power production, an efficient MPPT control mechanism is necessary.
Figure 16.
Evaluation of the PV output’s typical curves: (a) P-V curve and (b) P-I curve under PSCs and uniform conditions [118].
2.3. Benefits and Applications of PV-TEG Systems
The combination of PV-TEG systems leverage the complementary strengths of PV modules and TEGs to enhance the energy-harvesting efficiency. PV modules mostly use visible and ultraviolet light from the Sun to create electrical power, while TEGs absorb the reminder of the spectrum and use the Seebeck effect to turn waste heat from PV modules into more electrical energy. A typical hybrid setup includes PV arrays mounted on the hot side of TEGs and a heat sink on the cold side, which maintains an optimal temperature gradient for efficient energy conversion. These systems typically use two MPPT controllers to maximize the energy output from both the PV and TEG arrays. Table 2 below summarizes the key benefits of hybrid PV-TEG systems.
Table 2.
Key benefits of hybrid PV-TEG systems.
This section highlights the versatility of hybrid PV-TEG systems, showcasing their application in both residential and industrial sectors. In residential areas, they reduce electricity costs by utilizing solar and thermal energy efficiently. In industrial settings, these systems recover waste heat from processes to enhance the overall energy efficiency. Their adaptability also makes them suitable for off-grid areas, ensuring consistent and reliable power generation under diverse conditions. Hybrid PV-TEG systems have gained widespread adoption across various industrial applications, with efficiency being the most critical factor in PV-TEG technologies. The performance of these hybrid systems is influenced by a range of factors, as illustrated in Figure 17. To evaluate the electrical, thermal, and overall performance of a PV-TEG system, the following three key operational parameters are considered: design, climate conditions, and operating characteristics. These factors collectively determine the system’s effectiveness and energy output, making them essential considerations for optimizing hybrid PV-TEG technologies.
Figure 17.
Inferences on PV-TEG system.
3. Conventional Algorithms for Hybrid PV-TEG Systems
Classical MPPT methods are widely used due to their simplicity and effectiveness in extracting maximum power from PV-TEG systems.
3.1. The Perturb and Observe Technique
An improved P&O technique with flexible and adaptive step sizes is presented in Reference [122] based on the MPPT of the combined PV-TEG schemes. In prior research, the MPPT accuracy for a PV system was around 96% [123]. The system’s whole implementation process is shown in Figure 18, and a reasonable investigation of P&O approaches based on variable and fixed steps is shown in Figure 19. The primary goal of this study was to create a novel hybrid power supply that effectively collects heat and solar radiation by integrating seven TEG modules with a commercial PV module between a heat sink and a two-phase, closed-thermosiphon (TPCT) heat pipe. However, after being employed in the hybridization system, the selected MPPT technique had not yet been fully examined and debated, including its precision, comparative methods, and rate of convergence.
Figure 18.
The P&O method’s implementation procedure.
Figure 19.
P&O fixed and variable stages are contrasted.
3.2. Incremental Conductance Method
The drawbacks of the conventional INC technique, which relies on the monotonous incremental and sudden shift of the hyperbolic tangent operation, are solved in PV-TEG combination systems through the hyperbolic tangent-type adaptable variable length method, which allows for the step length to be adaptively adjusted with changes in the operating environment. This makes it possible to track the MPP quickly [124]. The following is the expression for the hyperbolic tangent function:
And the following adaptively modifies the step size:
where the greatest step-size set acquired by the INC technique is denoted by ΔUmax. When the system’s operational point is distant from the MPP, the maximum step size grows. On the other hand, the step size will rapidly decrease when the operational point is near to the MPP. The method’s implementation procedure is depicted in Figure 20 [123].
Figure 20.
Execution process of the INC method.
The findings of the study demonstrate that a system’s activation time is significantly diminished when there are significant variations in the amount of light and other environmental factors. The MPP may be monitored in less than 15 ms with an inaccuracy in the steady state of less than 0.3%. Additionally, the algorithm’s simplicity, minimal hardware power consumption, and great flexibility are its defining features. However, when used in large-scale hybrid systems, this approach may enhance computational complexity, decrease system stability, and result in operating-point variations. These conditions restrict the reaction time and necessitate costly support for both software and hardware, which raises the system’s implementation cost even further.
3.3. Comparison of Conventional Methods
The INC and P&O methods are two widely used MPPT methods for hybrid PV-TEG systems, each with distinct advantages and drawbacks. The INC method offers higher accuracy, faster convergence, and minimal oscillations around the MPP, making it more effective during quickly varying environmental circumstances and partial-shade scenarios. Nevertheless, it is more complicated and costlier to carry out due to its dependence on precise calculations and advanced hardware. On the other hand, the P&O method is simpler, cheaper, and easier to implement but suffers from incessant fluctuations at GMP and slower convergence, particularly under dynamic conditions. While INC is better suited for hybrid PV-TEG systems requiring robust and efficient performance, P&O remains a viable option for low-cost, less-complex applications. Table 3 summarizes the comparison of the P&O and INC methods.
Table 3.
NC and P&O methods’ comparison.
4. Mathematics-Based Techniques for Hybrid PV-TEG Systems
Mathematics-based MPPT algorithms refer to methods that rely on mathematical models and analytical techniques to determine the MPP of a system. These algorithms are typically grounded in the physical and mathematical properties of PV and TEG systems. The following are some key examples: fractional OCV method, fractional SCC method, curve-fitting methods, temperature-based methods, and mathematical optimization techniques. Mathematics-based MPPT algorithms offer precise and efficient ways to locate the MPP using analytical and model-based approaches. While these methods provide high accuracy and reliability, they often require system-specific calibration, additional sensors, and computational resources, making them best suited for well-characterized PV-TEG systems.
4.1. Power-Differential Algorithm
The boost converter is controlled by the power-differential maximum-power-tracking (PD-MPPT) algorithm [77], which maintains the load matched to the system by comparing the system’s output power at the start and finish of the power curve. Because the MPP can be monitored without the need for extra hardware to measure the OCV and SCC, the system can function over a broad temperature range. Three unique TEG configurations were explored in this study, as follows: one TEG; three TEGs in parallel; and three TEGs in series. At a 100 °C temperature differential, the MPPT efficacy of a single TEG and three TEGs in parallel surpasses 97.7%. A Kalman filter is also used in such a system to mitigate the disruption. The Kalman gain (Kg) value may be written as follows and is intended to fall between 0 and 1:
where Emea stands for the measurement error and Eest for the estimation error.
Equation (31) may be used to determine the current estimate for each time ESTt, as follows:
Equation (32) is used to determine the new error in the estimated value (NEESTt), as follows:
where ESTt−1 is the prior estimate, MEA is the measurement values, Eest is the estimation error, and Emea is the dimension error. The estimation procedures that serve as a corrector for the estimated value and a facilitator for the best possible power-tracking operation are established in the measurement update by implementing the iteration for the equations. When more than one MPP appears in the output power curve, the PD-MPPT method effectively follows the GMPP in the hybrid PV-TEG system. It is noteworthy that the algorithm’s economic cost and complexity are reasonably low, even if its convergence speed needs more research and that its efficiency may be increased by reducing the inspection duration.
From a practical standpoint, only the best power point is obtained using the bubble sort algorithm. Stated otherwise, the PD-MPPT algorithm selects the largest value by comparing the measured power values of the characteristic curve, because the low-point side points to a new power point and the highest power point is updated as the power reference preference. The system eventually reaches the largest power point, which symbolizes the MPP, after a certain step in each cycle. In addition, the control strategy establishes that the duty cycle of the converter has two power operating point locations (as illustrated in Figure 21b for the design algorithm’s mechanism). The algorithm’s fundamental tenets are learning and communication. According to the maximum power transfer theory, the TEG produces its maximum power when one of its points rises to its highest value. Figure 21a displays the suggested algorithm’s flowchart.
Figure 21.
(a) A flowchart of the PD-MPPT algorithm. (b) The mechanism of the PD-MPPT algorithm.
4.2. Fractional-Order, Proportional-Integral-Derivative Technique
The MPPT control method, which is based on the FOPID, adjusts the duty cycle in response to the error signal in order to carry out the necessary control action and achieve the MPP. This brings the operating point of the system closer to the peak of the available voltage (P-V). An extremely low or zero error value means that the system’s operating point has achieved the MPP, as shown in Figure 22.
Figure 22.
MPPT control logic algorithm.
The following is an expression for the error signal [125]:
where P(t) and P(t − 1) denote the current and final rapid output power, respectively, and V(t) and V(t − 1) denote the current and last instant output voltages.
Furthermore, the technique uses a μ ranging from 0.1 to 1 to dynamically update the derivative m based on the voltage fluctuation value in order to provide quick tracking capabilities. The voltage variation is zero or very minor when the hybrid system’s working point is near to the GMPP. To guarantee that the system’s operating point reaches the MPP as soon as possible while lessening the influence of the hybrid system’s oscillations and achieving a steady output, µ is set to one. The P&O take values of around 0.075 and 0.1 s, respectively, to reach the final steady-state voltage and power under the same output voltage and power, but the FOPID controllers only need 0.05 s, with slight output power convergence oscillations. Consequently, the FOPID has a greater MPP tracking capacity, lower oscillations, and faster convergence than the P&O approach. To further confirm its relative efficacy, a more thorough comparison with a wider range of algorithms is necessary, as this has only been tested against a conventional algorithm.
4.3. Comparison of Algorithms
The FOPID algorithm and the PD-MPPT are advanced MPPT techniques designed to enhance the performance of hybrid PV-TEG systems. The FOPID leverages fractional-order calculus to provide precise and flexible control, making it highly effective in handling nonlinearities and uncertainties under varying environmental conditions. On the other hand, the PD-MPPT focuses on the power differential (ΔP/ΔV) to achieve fast and accurate MPPT, excelling in dynamic and partially shaded scenarios. While the FOPID offers superior adaptability and stability, it is computationally intensive, whereas the PD-MPPT strikes a balance between simplicity and performance, making it more practical for real-time implementation. Both methods outperform traditional techniques like P&O and INC, with the choice depending on the system’s complexity and resource availability. Table 4 summarizes a comparison of the FOPID algorithm and the PD-MPPT.
Table 4.
FOPID algorithm and PD-MPPT methods’ comparison.
5. Metaheuristic Algorithms for Hybrid PV-TEG Systems
Metaheuristic algorithms are optimization techniques inspired by natural processes, social behaviors, or biological evolution. They are commonly employed in MPPT for hybrid PV-TEG systems because of their capacity to tackle nonlinear, multidimensional issues without the need for thorough mathematical models of the system.
5.1. Salp Swarm Algorithm (SSA)
The following three steps make up the SSA optimization process: follower position update, leader position update, and population initialization [126].
- (1)
- Initialization of the population. The locations of every salp are stored in a D × N Euclidean matrix (X), where D is the dimension, and N is the number of populations. The search space looks like the following:Furthermore, the bounds of the optimization issue and a random integer are used to define each salp’s position, as shown below:where rand is a randomly generated number between 0 and 1, and ub and lb stand for the upper and lower limits of the optimization issue.
- (2)
- Update of the leader’s whereabouts. The salp individuals must go through an assessment and ranking procedure depending on their fitness levels when the population is initialized. The person who is the most fit is given the highest position and is designated as the leader. The leader’s position update formula may then be explained by the following:where xj stands for the leader’s j-th dimension; Fj represents the j-th dimension’s global ideal position, or the location of the food. For dynamic updating, r is a constant. The current and maximum iterations are indicated by the symbols t and T, respectively. The leader’s updating mechanism is controlled by the random integers r1, -2, and -3, which fall between 0 and 1.
- (3)
- Updates of the locations of the followers. The population will advance in a chain state sequentially because of the followers in the population, who are impacted by the front and rear individuals during each salp’s movement or hunting activity. One way to describe the followers’ displacement process is as follows:where a and v0 stand for the salp individual’s acceleration and beginning velocities, respectively.
An SSA-based MPPT strategy for hybrid PV-TEG system: Optimization variables are the output voltages of both systems in particular weather scenarios. For the subsequent iteration, an insulated-gate bipolar transistor (IGBT) receives the optimal duty ratio (D) associated with the best output voltage, which is extracted by the MPPT controller. By gathering the real voltage and current readings, the fitness function for every control cycle may be found, as explained by the following:
where the Vmin PV and Vmax PV indicate the lowest and higher limits of the PV array’s output voltage, respectively, and Pout represents the active power produced by the complete array.
The following describes how the fitness function for TEG systems and PV systems are comparable:
where Vmin TEG and Vmax TEG are the lower and higher bounds of the TEG system’s output voltage, respectively, and Pout is the active power of the whole TEG system. In particular, an SSA-based MPPT model of a PV-TEG array under PSCs via a boost converter is shown in Figure 23. The PV-TEG hybrid system’s MPPT integrates the separate methods of the two subsystems. The two parameters that are gathered by the suggested non-model-based MPPT approach are voltage and current, necessitating the use of identical MPPT controllers for the PV and TEG subsystems. As a result, both systems’ total MPPT execution processes are comparable, as shown in Figure 24, where a parallel optimization procedure is carried out [97].
Figure 23.
Illustrative picture of the MPPT’s design for a hybrid PV-TEG system under PSCs and SSA.
Figure 24.
Whole optimization of an SSA-based MPPT for a PV-TEG hybrid system under PSCs.
5.2. Particle Swarm Optimization (PSO)
PSO is modeled after the social behavior of schools of fish or flocks of birds. To find the GMP, each “particle” (solution) searches the search space using its individual experience, as well as the swarm’s collective best experience. The advantages of PSO are high convergence speed and effective handling of nonlinearity. On other hand, the limitations include being prone to local optima in complex systems and sensitivity to parameter tuning.
The PSO algorithm was successfully used in energy-storage systems based on PV-TEG in [127]. The simulation findings show that the PSO approach can precisely trace the highest power point under various weather conditions in a shorter amount of time with less variance or interference, increasing the system’s efficiency in reaching ideal values. In this investigation, the PSO algorithm’s accuracy was 99.76%. However, currently, this work is limited to a simulation. Therefore, for future study, it is advised to conduct empirical tests to assess the PSO algorithm’s effectiveness in real-world scenarios. This methodology will facilitate the verification of simulation outcomes and provide a deeper comprehension of the algorithm’s effectiveness in actual circumstances.
The particle’s initial location may be roughly predictable, as follows [128]:
where the particle and iteration numbers are denoted by i and n, respectively.
The inertia weight (ω), particle’s present position (), its speed (), the acceleration factors (c1 and c2), random numbers (r1, r2), personal and global best locations (Pbest i and Gbest), and the following formula are utilized to estimate the particle’s future position:
A small number of studies [128,129] have modified conventional PSO to improve the tracking time and responsiveness at the GMPP. For instance, a deterministic PSO (DPSO) was proposed [129] to enhance the tracking time and capabilities of traditional PSO by eliminating the random integers from the equation above in the manner described below:
Equation (41) may be used as a basis to determine the particle’s speed after removing the random values (r1 and r2) and maintaining the accelerating constraints, as follows:
There are several extensions to the conventional PSO methodology. The addition of an inertia constant θ to Equation (41) is the most significant enhancement. Consequently, in our published study [105], is used instead of . Consequently, Equation (41) is changed as follows:
A flowchart illustrating the successive execution of the PSO algorithm under PSCs is presented in Figure 25.
Figure 25.
An enhanced PSO MPPT controller.
5.3. Generalized Particle Swarm Optimization (GEPSO) Technique
In order to improve the performance and efficacy of the original PSO for the MPPT control issue, the study in [130] uses an energy-harvesting approach known as generalized particle swarm optimization, or GEPSO. This method improves the update formula for the particle velocity by utilizing a dynamic weight-adjustment technique. The GEPSO position update equation, shown in Equation (46), remains identical to the original PSO’s, but the velocity update equation is modified by the inclusion of two additional elements, which are as follows:
The constriction parameter, denoted by ψ, may be found using the following:
where the inertia weight, denoted by w1 in Equation (48), is dynamically adjusted in each function iteration as follows:
A minimum inertia value will always be equal to or greater than () during the search. An increase in () is proportional to the improvement in the swarm’s best fitness function over its previous function iteration. Therefore, when gbest improves, the current velocity direction’s influence grows, allowing for a deeper exploration of the present solution. In contrast, if the fitness function’s worst value is displayed in comparison to the prior function iteration, () drops, preventing the particles from traveling in their former path and encouraging further exploration of the search space. The update of particle locations in two successive function iterations of the GEPSO algorithm is shown in Figure 26. Equations (49) and (50) initialize a particle’s location and velocity as follows:
Figure 26.
Velocity update mechanism in GEPSO.
Equation (46)’s third term makes the particles more interdependent and guarantees that the swarm will converge to optimal solutions more quickly. In many uncharted areas of the search space, the influence of random velocities improves swarm research. The algorithm’s performance is greatly enhanced by the settings in the first three terms of Equation (46). The output power is generally used to simulate the fitness function for the hybrid PV-TEG system. Figure 27 shows a flowchart of the GEPSO process.
Figure 27.
Flowchart of GEPSO.
5.4. Manta Ray Foraging Optimization (MRFO)
An effective MPPT technique based on MRFO is proposed in the work in [131] for a centralized PV-TEG system under PSCs. It provides the following benefits and contributions: (1) the TEG and PV systems are mechanically coupled, and the TEG system recovers the waste heat produced by the PV system to increase the overall efficiency of the system; (2) the hybrid system MPPT is better suited for the MRFO technique under dynamic working or PSC circumstances; (3) in contrast to alternative approaches, MRFO-based MPPT technology strikes a balance between local mining and global exploration, preventing the solution of low-quality LMPP and enhancing the hybrid system’s overall effectiveness and applicability; (4) extensive case studies show that MRFO works better than the other four techniques, with the fastest convergence time, lowest power fluctuation, and greatest energy production. The electrical connection schematic of a single PV-TEG hybrid module is depicted in Figure 28. In the case of step-changed irradiance, MRFO’s energy production value is 41.03% and 41.37% more than those of INC and P&O, respectively, and it outperforms both by a corresponding margin in start-up testing.
Figure 28.
A schematic diagram of MRFO.
The MRFO algorithm, presented in [131,132], has been widely recognized in the engineering field for its outstanding and reliable global optimization performance. As shown in Figure 29, the optimization process of MRFO consists of three main steps.
Figure 29.
Diagram showing the electrical connections in a single PV-TEG system module.
The chain feeding process in manta ray populations is represented by the current optimal solution and the step size of each individual. Specifically, the steps are as follows:
The detailed explanations of the above variables can be found in Reference [132].
The hunting behavior of individual manta rays follows a spiral trajectory, with each individual’s movement being influenced by the one preceding it. This can be represented as follows:
The research in [132] contains the specific definitions of the variables listed above. Furthermore, the following mathematical formulae describe the spiral motion of manta rays:
The explanations for all the variables stated above may be found in the work in [132].
where the random values r1 and r2 range from 0 to 1.
5.5. Atomic Orbital Search Optimization (AOSO)
In [133,134], the AOSO algorithm was used to propose an MPPT method for hybrid PV-TEG mechanisms. As seen in Figure 30, the motion of electrons within atoms serves as the inspiration for this approach. The flowchart presented in Figure 31 illustrates the AOS algorithm’s optimization procedure. Atomic binding states and binding energy are identified throughout the search phase using the normal values of the goal purpose in the exploration space and the locations of all potential solutions, in the following manner:
Figure 30.
An illustration of the AOSO concept showing how (a) atoms’ electron activity and (b) PDF affect the spatial distribution of the potential solutions.
Figure 31.
Flowchart of AOS.
Here, BSz represents the state of the z-th layer, while BEz denotes its binding energy. The (), and () are variables that represent the position and fitness values of applicant I in layer z, respectively. Furthermore, p and k stand for the total number of layers and resolution candidates, respectively [135].
Compared to traditional P&O and other metaheuristic techniques, the simulation outcomes display that the AOSO method tracks the GMP with the maximum efficiency, achieving 99.987% (Table 5). The results show that, out of all the methods examined, the AOSO algorithm maintains the lowest relative error (RE), mean absolute error (MAE), and root mean square error (RMSE) while simultaneously maximizing the energy extraction and minimizing the tracking time. The technique effectively monitors the GMPP without being trapped in the LMPPs by introducing dynamic weights throughout iterations. Additionally, when the combination system experiences common fluctuations in temperature and PV radiation, the AOSO-based control system greatly minimizes the power loss.
Table 5.
Comparison of simulation outcomes from multiple algorithms.
However, the algorithm also has some drawbacks. Regarding extensive hybrid PV-TEG mechanisms, it requires more complex computations and incurs higher computational costs. Additionally, since the AOSO algorithm is highly susceptible to the choice of starting solutions, careful initialization is essential to achieve the optimal performance.
5.6. Arithmetic Optimization Algorithm (AOA)
The AOA has also been used for MPPT control in combination PV-TEG mechanisms [74] and updates individual locations utilizing arithmetic operators instead of computing derivatives. The mathematics optimizer coefficient (MOA) and the mathematical optimization probability (MOP) govern the search and development stages of the technique, respectively, in the following ways:
In this case, max and min stand for the MOA’s highest and lowest values, respectively. Max_iteri is the largest number of iterations, and iteri is the current iteration. The technique’s sensitivity is controlled by the parameter α. The distribution features of the arithmetic operators in the AOA are shown in Table 6, and an exploded diagram of its search phases is shown in Figure 32a. A flowchart of the AOA-based MPPT method for the combination PV-TEG mechanism is also shown in Figure 32b.
Table 6.
Arithmetic operators’ distributional characteristics.
Figure 32.
(a) Searching phases of the AOA and (b) flow diagram for a PV-TEG system’s AOA-based MPPT.
The AOA-based MPPT technique outperforms the GWO, PSO, CSA, and P&O algorithms in terms of tracking precision, effectiveness, and voltage stability. Interestingly, it can monitor the GMPP with up to 99.96% accuracy under a variety of nonstationary conditions. Its average tracking time is 180 ms, which is 65.8% faster than those of PSO and CSA detection. However, because the AOA is a local search technique, it could have trouble locating the global optimal solution in situations where there are several local optima or a huge search space. Additionally, AOA is not suitable for discrete problems, which can represent a limitation in hybrid PV-TEG systems where some variables are discrete, potentially affecting its overall performance in such cases.
5.7. Comparisons of Metaheuristic Optimization Algorithms
Table 7 presents a comparative analysis of six metaheuristic optimization algorithms—SSA, PSO, GEPSO, MRFO, AOSO, and AOA—highlighting their strengths, weaknesses, and best-use cases. The SSA and AOA stand out for their simplicity and efficiency, making them well-suited for tasks such as MPPT and feature selection. PSO and GEPSO are recognized for their fast convergence and adaptability, with GEPSO offering enhanced exploration capabilities that help avoid local optima, making it more effective in complex optimization scenarios.
Table 7.
SSA, PSO, GEPSO, MRFO, AOSO, and AOA: advantages and disadvantages.
MRFO and AOSO provide high accuracy and robustness, particularly for nonlinear and high-dimensional problems. However, MRFO is computationally intensive, while AOSO, despite its strong global search capabilities, involves a complex implementation. These characteristics make MRFO and GEPSO particularly effective for hybrid PV-TEG systems, where handling dynamic conditions and complex power curves is crucial. The selection of an appropriate algorithm should consider system complexity, computational resources, and the specific optimization requirements.
6. Artificial Intelligence Algorithms
Artificial intelligence (AI)-based MPPT techniques utilize advanced computational methods to enhance the efficiency and adaptability of hybrid PV-TEG systems. FLC adjusts the operating parameters based on environmental variations without requiring an exact mathematical model. An ANN leverage machine learning to predict the maximum power point by analyzing past data, ensuring high accuracy under dynamic conditions. Genetic algorithms, inspired by natural selection, iteratively refine candidate solutions to locate the optimal power point. Additionally, hybrid intelligent techniques integrate multiple methods, such as FLC and an ANN, to further improve efficiency and adaptability.
6.1. Bi-LSTM
A paper presents an MPPT approach for hybrid PV-TEG systems based on bidirectional long- and short-term neural networks (Bi-LSTM) [136]. By considering both historical and prospective data, the Bi-LSTM model enhances the network’s training procedure and the model’s accuracy, yielding more thorough outcomes. The GMPP is found by looking for the maximum power in both the forward and backward layers. This method aids in keeping the algorithm from being stuck in local optima when PSCs and non-uniform temperature distribution (NTD) are present.
LSTM builds upon the recurrent NN (RNN) model by adding input gates, output gates, and forget gates [137]. Each gate contains a storage unit that operates selectively, enabling specific data to be retained for further processing. By incorporating the gating mechanism and memory unit, LSTM effectively addresses the gradient-vanishing problem commonly encountered with RNNs. It is more suited for circumstances when inputs and outputs have a long-term dependency, as it learns the present state using knowledge from earlier states [138]. Figure 33 illustrates the structure of an LSTM unit.
Figure 33.
LSTM unit’s structure.
The forget gate’s function is to decide whether historical information should be retained or discarded from a cell, determining the proportion of long-term memory to be preserved. The opening and closing of the gates are typically controlled by a sigmoid activation function, denoted as σ [139].
Input gates control the interplay between current inputs and previously stored states, selecting which data should be updated in the cell state. This enables the network to better catch key aspects in sequential data. Furthermore, in conjunction with the forget gates, LSTM may dynamically update and adjust its internal short-term memory.
The new candidate value Ct is updated according to the potential update values supplied by the candidate cell state [140].
The output gate manages the output information, detecting the hidden state at the present time and ensuring that the network produces the proper forecast or outcome.
In this context, ft, it, and ot represent the forget gate, input gate, and output gate, respectively. Wf, Wi, Wo, and Wc correspond to the weight matrices for each gate. xt and ht−1 represent the input value at time t and the hidden state at the prior time step, respectively. bf, bi, bo, and bc represent the bias values, which are the training parameters. Uf, Ui, Uo, and Uc are the recurrent weights associated with the gates.
The following is used to update the current hidden state:
Combining forward and backward LSTM, Bi-LSTM enables the model to include both historical and prospective data [141].
In this case, Ht stands for the Bi-LSTM’s hidden state at time t. Information concealed in the data is retrieved from both forward and backward viewpoints throughout the data feature-extraction procedure [142]. These bidirectional extractions’ outcomes are then mixed in a certain way. This approach addresses the limitations of LSTM, where the order of the input data can negatively impact the final outcomes, while improving the training process and accuracy of the model, leading to more comprehensive results [143]. The structure of the Bi-LSTM model is illustrated in Figure 34.
Figure 34.
Schematic of the structure of the Bi-LSTM.
The duty cycle (D) of the PWM signal provided to the DC-DC converter is principally adjusted by the Bi-LSTM-based MPPT for PV-TEG systems to maximize the power production by controlling and updating the output voltage to approach the ideal operating point. The suggested MPPT technique’s design diagram and execution flowchart are displayed in Figure 35 and Figure 36, respectively. Through the input layer, D, and the related steady-state power output, which the hybrid system executes in real-time, are sent to the forward and reverse layers. The greatest power is looked for upward in the backward layer and downward in the forward layer. Afterward, the higher value is updated by comparing the acquired power to the current power. To obtain the greatest output voltage, the Bi-LSTM-based MPPT controller extracts the ideal D. The MPPT of the Bi-LSTM-based PV-TEG system progressively moves closer to the GMPP by repeating this procedure.
Figure 35.
Diagram of the MPPT design using Bi-LSTM for a hybrid PV-TEG system.
Figure 36.
The combined PV-TEG system’s Bi-LSTM-based MPPT solution flowchart.
6.2. Fractional-Order Fuzzy-Logic Control (FOFLC)
An innovative MPPT method for an integrated PV-TEG model based on FOFLC was previously suggested in [76]. FOFLC was utilized in this methodology to provide for quick and precise tracking while reducing power losses, and the variable INC method was utilized for MPPT control. The classic INC formula may be written as follows using the fractional-order differentiator:
In this case, IPV(t − 1) and PPV(t − 1) indicate the power and current at the initial iteration, respectively, whereas PPV and IPV stand for the current power and current, respectively. The variations in power and current per unit of time are known as dPPV and dIPV. The power and current fluctuations are influenced by the fractional factor α, where α = 1 denotes integer-order control and 0 < α < 1 denotes fractional-order control.
As seen in Figure 37, the combined PV-TEG model with FOFLC-based MPPT may produce an MPP output across a range of operating circumstances. With an approximate 4.5% improvement in energy efficiency over a PV panel, this control system delivers better tracking speed and accuracy than conventional P&O and FLC-based P&O tracking systems. This MPPT technique is less useful in real-world applications, as it can be too complicated for small-scale PV-TEG systems. The proposed MPP tracking algorithm is illustrated in the flowchart shown in Figure 38.
Figure 37.
The combined PV-TEG module based on FOFLC and its entire system design.
Figure 38.
Flowchart of the FOFLC-based MPPT control algorithm.
6.3. VFAFLC Technique
By adding an adaptive mechanism that enables automated updates and alterations, as well as real-time FLC adjustments based on dynamic changes in system parameters, the variable-factor adaptive fuzzy-logic control (VFAFLC) approach improves upon the FLC method [91,144]. To optimize PV arrays’ output power in a PV-TEG system, a VFAFLC-based MPPT control methodology is suggested. This method converts a PV module’s voltage fluctuation into a coefficient (γ), which is between 0 and 1. The FLC can rapidly and precisely maximize the output power at a steady level with few fluctuations thanks to the dynamic variation coefficient (γ), which allows it to preserve varied tracking steps based on the operating point on the PV output curves. The suggested method may swiftly and efficiently modify the PV operating point to approach the MPP in contrast to the conventional FLC, increasing the hybrid energy system’s efficiency. Nevertheless, the VFAFLC necessitates real-time computing and substantial parameter adjustment, requiring a large amount of computer power. To lessen the consequences of uncertainty, it also calls for more investigation, optimization, and handling of abrupt changes in component characteristics in hybrid system contexts.
The two PV array input parameters—error and power change over a time unit—are utilized in the VFAFLC-based MPPT control method. The equations shown below determine these inputs:
The two input variables of the VFAFLC-based MPPT control scheme—error and power change—are obtained using the following formulas. The PV array’s current power and voltage are denoted by Ppv and Vpv, whereas its prior immediate energy and voltage are denoted by Ppv(t − 1) and Vpv(t − 1), respectively. A factor (γ) influences the FLC input linguistic variable error (e(t)) according to Equation (68), assisting the FLC in selecting the proper fuzzy sets and control rules depending on the operating conditions of the system. The factor γ is transformed from the voltage change of the PV module into a range from 0 to 1. When two successive measured voltages have zero difference, for example, γ = 1, this means that the PV operating point is at the optimal level, corresponding to the highest power on the P-V curve. The PV operating point has not yet achieved the optimum on the P-V curve if the voltage difference is not zero, as indicated by γ taking a value less than 1 (between 0 and 0.9). The value of γ is fixed to a minimal fractional value unless the operating point is near the optimum, in which case it approaches 1. This makes it possible for γ to assist the FLC in keeping a flexible tracking step size depending on where the PV operating point is on the P-V curve, allowing for the quick and precise accomplishment of the MPP. For instance, a lower tracking step size is used to maintain a steady output with few oscillations if the PV operating point is close to the MPP. Because of its adaptive mechanism, the suggested VFAFLC offers better control performance for MPPT than conventional fuzzy control.
The quality of the power supplied to the three-phase sensitive loads linked to the utility side is guaranteed by the suggested hybrid PV-TEG integrated DVR system. Figure 39 shows a block diagram of the suggested system’s setup. Additionally, Figure 40 displays a flowchart.
Figure 39.
The hybrid PV-TEG integrated DVR block diagram.
Figure 40.
The VFAFLC-based MPPT control scheme’s flowchart.
6.4. Comparison of Algorithms
In Table 8, Bi-LSTM, FOFLC, and VFAFLC are advanced algorithms for optimization and control in complex systems like a hybrid PV-TEG. Bi-LSTM excels in time-series prediction and MPPT optimization by capturing temporal dependencies, while FOFLC enhances traditional fuzzy logic with fractional-order calculus for improved precision and robustness. VFAFLC adapts dynamically to changing conditions, making it ideal for real-time control. For hybrid PV-TEG systems, Bi-LSTM is suited for predictive tasks, whereas FOFLC and VFAFLC are better for MPPT due to their adaptability and stability.
Table 8.
Bi-LSTM, FOFLC, and VFAFLC: advantages and disadvantages.
Bi-LSTM is ideal for time-series prediction and optimization tasks in hybrid PV-TEG systems, offering high accuracy but requiring significant computational resources. FOFLC enhances traditional fuzzy-logic control by incorporating fractional-order calculus, providing better precision and robustness for nonlinear systems like a hybrid PV-TEG. VFAFLC dynamically adapts to changing conditions, making it highly effective for real-time control applications in renewable-energy systems. For hybrid PV-TEG systems, FOFLC and VFAFLC are particularly suitable for MPPT due to their adaptability and robustness, while Bi-LSTM excels in predictive tasks like solar irradiance forecasting. The choice depends on the specific application, computational resources, and system requirements.
7. Hybrid MPPT Methods
To improve the efficiency of any MPPT technique, the three components that should be decreased are the failure rate, convergence time, and steady-state oscillation. To put it another way, the other two factors may increase if the MPPT techniques attempt to reduce one of these three. Therefore, the goal of this technique is to combine two or more MPPT methods in order to benefit from their combination qualities and simultaneously reduce these three parameters. This ensures accurate convergence to the GMPP and avoids convergence to LMPPs, which are necessary in short-term or rapidly shifting climate conditions. In addition, a fast MPPT technique (short convergence time) is required to rapidly capture the GMPP and increase efficiency. Furthermore, in the event of a stable condition, slight oscillations are required. The majority of these hybrid MPPT systems aim for a rapid reaction, a dependable convergence strategy in transient situations, and a decreased oscillation technique in the steady state. These methods may be divided into four main groups, as Figure 41 illustrates.
Figure 41.
Proposed classification of the HMPPT techniques.
7.1. Growth Optimizer Algorithm with FOPID-Based DNN
The suggested control method uses a GO to optimize a DNN’s weights and biases, allowing the GMPP to be tracked in real time [144]. A modified FOPID controller is used, with its gains adjusted using the GO algorithm (GO-FOPID) to improve the robustness of the MPPT control. The usefulness of the evolving NN-based MPPT control approach in raising the generation efficiency of hybrid PV-TEG systems is demonstrated by experimental findings. After applying the trained DNN model to the testing data, Equation (69) is used to calculate assessment measures such the normalized mean square error (NMSE).
where S(T) is the actual value, S(P) represents the value that the DNN predicted, and N is the total number of samples. The tuning procedure, which quantifies the difference between the expected and actual outputs and uses a cost function to assess the controller’s effectiveness, is shown in Figure 42. Figure 43 describes the GO-FOPID tuning procedure.
Figure 42.
GO-based DNN training flowchart.
Figure 43.
Boost Converter FOPID adjustment based on GO.
7.2. Combination of PSO, P&O, and INC Techniques
In [145], MPPT for a PV-TEG combination was achieved using the INC, PSO, and P&O strategies. The P&O and INC strategies were applied for boost converters, whereas the PSO approach was primarily employed for buck converters. The duty cycles of the P&O algorithm ranged from 39% to 50%, according to simulation data, whereas the INC and PSO algorithms had duty cycles that ranged from 0% to 90% and 20% to 98%, respectively. The system may generate a maximum power of 70 kW during peak-sun hours using the solar power system and 145 kW during peak hours using the thermoelectric module, as opposed to employing the INC, PSO, or P&O algorithms independently. This greatly increases the output. Nevertheless, the process of multi-parameter tuning can be resource- and time-intensive, and the integration of different methods adds complexity to the system. Figure 44 displays a block diagram of the proposed hybrid renewable-power system, which is made up of 20 parallel strings of PV modules, each of which has 20 series-connected modules.
Figure 44.
The suggested hybrid renewable-power design’s block diagram.
7.3. Squirrel Search Optimization (SQS) with a Feed-Forward Neural Network (FFNN)
The SQS technique was used to study a training FFNN in Reference [91]. The network was then implemented in hybrid systems under NUTD or dynamic operating circumstances. The method showed minimal oscillations and excellent GMPP-searching efficiency even in the presence of an uneven temperature distribution. The SQS-NN’s construction is shown in Figure 45. By calculating the cost function and modifying weights and biases according to the SQS method, the FFNN was trained. Both sides of the TEG send temperature data to the FFNN’s input layer, and the output layer generates a reference voltage that is exactly proportional to variations in temperature. The controller then creates a suitable duty ratio for the boost converter using this desired voltage. Figure 46 shows a flowchart that illustrates this execution procedure.
Figure 45.
Diagrammatic representation of the SQS-NN structure.
Figure 46.
A hybrid PV-TEG system’s SQS-FFNN-based MPPT flowchart.
The SQS-FFNN’s performance was contrasted with those of CSA, PSO, P&O, and GWO. The experimental findings reveal that the SQS-FFNN can track the GMPP with little oscillation at the GMPP, high tracking efficiency of 99.97%, and a tracking time of 110.1 ms, as indicated in Table 9. The approach does have many drawbacks, though, including a lengthy development cycle, high complexity, high implementation costs, and stringent quality criteria for training data.
Table 9.
SQS-FFNN experimental findings in comparison to alternative algorithms.
7.4. Comparisons of AI Algorithms
As shown in Table 10, the GO algorithm with FOPID-based DNN, hybrid INC-PSO-P&O algorithm, and SQS-FFNN are advanced hybrid techniques for optimizing and controlling complex systems like a hybrid PV-TEG. The growth optimizer combines metaheuristic optimization, fractional-order control, and deep learning for precise adaptability, while the hybrid INC-PSO-P&O balances accuracy, speed, and robustness for MPPT. An SQS-FFNN leverages metaheuristic exploration and neural network prediction for nonlinear optimization. For hybrid PV-TEG systems, the hybrid INC-PSO-P&O is ideal for MPPT, while the other two excel in advanced control and predictive tasks, depending on the system requirements and computational resources.
Table 10.
GO algorithm with FOPID-based DNN, hybrid INC-PSO-P&O algorithm, and SQS-FFNN: advantages and disadvantages.
The growth optimizer algorithm with FOPID-based DNN combines metaheuristic optimization, fractional-order control, and deep learning for precise and adaptive control, making it suitable for complex systems like a hybrid PV-TEG. The hybrid INC-PSO-P&O algorithm integrates the strengths of INC, PSO, and P&O to provide a balanced and robust MPPT solution for renewable-energy systems. Squirrel Search Optimization with an FFNN leverages the exploration capabilities of SSO and the predictive power of an FFNN, making it effective for nonlinear optimization and forecasting tasks.
For combined PV-TEG systems, the hybrid INC-PSO-P&O algorithm is particularly effective for MPPT due to its balance of accuracy and robustness, while the growth optimizer with FOPID-DNN and SSO-FFNN are better suited for advanced control and predictive applications. The choice depends on the specific requirements and computational resources available.
8. Other MPPT Algorithms
8.1. Lock-On Mechanism (LOM) Technique
In the combination PV-TEG mechanism, MPPT was implemented utilizing the LOM technique [73], which adaptively scales the duty ratio of the DC converter to improve GMP tracking performance. By doing this, the disturbance is lessened in magnitude and unwanted steady-state oscillations are stabilized and eliminated. With a scaled duty-ratio step, the LOM technique is written as follows:
where B is the lessening factor, k is a flexible, and A is an arbitrarily large constant that indicates the maximum-permitted perturbation size [146,147].
Rendering the simulation results, the LOM method outperforms the conventional fixed-step climbing algorithm in terms of tracking speed and stability. Noise or other instability, however, may have a detrimental effect on the system’s performance in real-world applications, possibly making it impossible for it to precisely track and lock onto the MPP.
8.2. Sliding-Mode (SM) Technique
In a hybrid system, the SM method is used to constantly and independently monitor the GMP output from the PV cell and TEG, eventually adding up these outputs to reach the ideal operating point [148]. The two primary processes in SM control are selecting a sliding surface, represented by σ, and creating a control law, represented by u. The sliding surface must ideally be zero. The following is the mathematical definition of SM control:
The switching control in the sliding-mode (SM) control technique is denoted by un, the equivalent control by ueq, the input voltage by Vin, the load voltage by Vout, and a positive constant by k. High reaction speed and resilience in a range of applications are features of the SM algorithm. The system’s total service life and energy-conversion efficiency, however, may suffer from a greater switching frequency [149].
8.3. Time-Multiplexing Algorithm
A boost converter may use a single clock frequency to execute MPPT for both TEG and PV energy harvesting thanks to a time-multiplexing MPPT method that was introduced in Reference [150]. By reducing the requirement for several clock generators and control circuits, this method increases system efficiency while conserving space and electricity. According to simulation data, the boost converter using this technique has a peak power-conversion efficiency of 78% and a low power loss of 15.234 μW. However, under quickly shifting environmental circumstances, such varying radiation and temperature, the algorithm might not be flexible and adaptable enough.
8.4. Comparison of Algorithms
In Table 11, the LOM, SM algorithm, and time-multiplexing algorithm are advanced control techniques for optimizing systems like hybrid PV-TEG. The lock-on mechanism ensures precise and stable tracking of operating points, such as the MPP, while the sliding-mode algorithm offers robustness and fast response, ideal for nonlinear systems despite potential chattering. The time-multiplexing algorithm efficiently manages resources by dividing time into slots, making it suitable for resource-constrained applications. For combination PV-TEG systems, the lock-on mechanism and sliding-mode algorithm are ideal for MPPT, whereas time-multiplexing is better for tasks like sensor data management.
Table 11.
LOM, SM algorithm, and time-multiplexing algorithm are advanced control techniques for optimizing systems like hybrid PV-TEG: advantages and disadvantages.
The LOM algorithm is ideal for precise and stable tracking of operating points, such as MPPT in hybrid PV-TEG systems. The SM algorithm offers high robustness and fast response, making it suitable for nonlinear and uncertain systems, though it may suffer from chattering.
The time-multiplexing algorithm efficiently manages resources by dividing time into slots, making it useful for systems with limited hardware capabilities. For hybrid PV-TEG systems, the LOM and SM algorithms are well-suited for MPPT due to their precision and robustness, while the time-multiplexing algorithm is better for resource-constrained applications like sensor networks. The choice depends on the specific requirements and constraints of the system.
9. Discussions
Two important areas of current research and development are the investigation of renewable-energy sources and the enhancement of efficiency in current energy systems. Among them, thermoelectric and solar energy technologies have attracted a lot of interest. A potential strategy to increase the energy-generation efficiency of traditional PV systems while efficiently reusing waste heat has surfaced in recent years through the use of the combination of PV and TEG systems for hybrid PV-TEG setups [97]. The capacity to quickly and precisely modify the operating point of such hybrid systems in order to optimize power extraction under a variety of environmental circumstances is crucial, especially in situations in which many LMPPs are involved under PSCs. As a result, MPPT technologies are essential for increasing hybrid renewable-energy systems’ power-conversion efficiency and maximizing available power.
Several studies have demonstrated that hybrid PV–TEG systems achieve higher efficiency than standalone PV systems, particularly under varying irradiance and temperature conditions. For example, the authors in [151] showed that the addition of a TEG module improved system efficiency by 50% under partial shading, while Ref. [98] confirmed enhanced performance stability across a wide temperature range. These findings support the claim that PV–TEG hybrids provide superior energy-harvesting capability under nonlinear environmental conditions.
While much of the existing research has focused on optimizing the structural and material aspects of these hybrid systems to improve their power-generation capabilities, there remains a notable gap in comprehensive studies dedicated to the growth and evaluation of advanced MPPT techniques. Numerous MPPT algorithms used in hybrid PV-TEG systems have been thoroughly examined in this regard and divided into the following six main categories: hybrid algorithms, artificial-intelligence-based strategies, metaheuristic techniques, traditional methods, mathematics-based approaches, and other specialized algorithms. It is important to note that these algorithms are not always tested under standardized conditions. However, as Table 12 summarizes, their performance may be evaluated using standard criteria, including the kinds of PV cells and TEGs used, radiation levels, system components, technical configurations, and dimensional dimensions.
Table 12.
An overview of all MPPT methods for combined PV-TEG systems in chronological order.
The literature currently in publication indicates that little research has been conducted to fully understand the complexity of developing MPPT methods for hybrid energy systems. In order to maximize TEG cooling for solar panels and produce extra electricity at the same time, a previous study [153] investigated the performance of a hybrid PV-TEG system in space using a non-dominated sorting genetic algorithm (NSGA-II). This methodology holds potential for future advancements in MPPT system design, enabling real-time optimization of power output. Additionally, another study [154] proposed four operational models for the proposed system, both around and away from the GMPP, and optimized these models with several parameters using NSGA-II to improve their overall effectiveness. Furthermore, another work [155] provided a semi-instantaneous numerical code and solved the governing equations using a tridiagonal matrix approach (TDMA) with a central differential scheme’s discontinuous explicit formulations. In this study, an aluminum oxide/water (Al2O3/water) nanofluid was utilized as the employed fluid, resulting in a system with significantly improved general energy efficacy. These studies collectively highlight the potential for innovative approaches in MPPT design for hybrid systems, though further research is needed to fully realize their practical applications.
Many MPPT approaches have been established, categorized, described, and compared for combined PV-TEG systems depending on several important parameters, such as the categories of PV and TEG components, solar radiation conditions, complexities of the system, tracking capabilities, and economic viability. By systematically analyzing these algorithms, this review delivers a structured conversation concerning the diverse MPPT techniques applicable to combination PV-TEG mechanisms, aiming to serve as a comprehensive resource for guiding upcoming study and growth efforts. In particular, the following summarizes this review’s main findings and suggestions:
- Categorization and Classification: The reviewed MPPT algorithms are systematically classified into distinct categories, such as traditional methods, mathematics-based approaches, metaheuristic techniques, AI-based strategies, and other specialized techniques. This classification facilitates a clearer understanding of their underlying principles and applications;
- Performance Evaluation: A detailed comparison of the algorithms is presented, focusing on their performance under varying conditions, including different kinds of PV panels and TEGs, fluctuating PV radiation levels, and system configurations. This evaluation highlights the strengths and limitations of each algorithm in real-world scenarios;
- Tracking Capability and Efficiency: This review emphasizes the tracking accuracy, convergence speed, and robustness of the algorithms, particularly under PSCs and dynamic environmental changes. This analysis provides insights into their suitability for hybrid PV-TEG systems;
- Economic and Practical Considerations: the economic feasibility and implementation complexity of the algorithms are discussed, offering practical guidance for selecting cost-effective and scalable solutions for hybrid energy systems;
- Future Research Directions: Based on the findings, the review identifies gaps in the current research and proposes potential areas for future exploration. These include the development of hybrid algorithms combining multiple techniques, the combination of advanced machine learning models, and the optimization of algorithms for specific applications, such as space-based or industrial systems.
By addressing these aspects, this review aims to provide researchers and practitioners with a comprehensive framework for selecting, developing, and optimizing MPPT techniques for the combination of PV-TEG systems, ultimately contributing to the advancement of renewable-energy technologies.
10. Challenges of MPPT in Hybrid PV-TEG Systems
Although the literature and existing research have extensively explored MPPT for PV systems, the application of MPPT methods to combination PV-TEG systems presents unique challenges and opportunities that require further investigation. The following key challenges and future research directions are identified:
Modeling and Prediction Challenges: A significant challenge in hybrid PV-TEG systems is the lack of precise mathematical models to predict the GMPP under PSCs. Unlike standalone PV systems, hybrid systems must account for the combined effects of solar irradiance, temperature gradients, and thermoelectric properties, making the modeling process inherently complex. Additionally, the dynamic interplay between PV and TEG components under varying environmental conditions further complicates the accurate prediction of the GMPP.
Voltage–Current Mismatch and Array Reconfiguration: Voltage–current (V-I) mismatch between PV modules and TEG units can significantly reduce the efficiency of hybrid systems under PSCs. Bypass and blocking diodes, commonly used to prevent hotspot formation and reverse current flow and create multiple power peaks (one GMPP and several LMPPs) in the P-V characteristics. The use of array-reconfiguration techniques, including series–parallel, complete interconnected, bridge-connected, honeycomb, and combination topologies, to reduce the influence of shading in solar-energy systems has not received enough attention. Future studies should investigate reconfiguration techniques tailored to hybrid systems to optimize the power output.
Swarm-Based and Metaheuristic Optimization Challenges: Many swarm-based and metaheuristic MPPT techniques require multiple iterations to locate the MPP, increasing the computational complexity. Key challenges include selecting appropriate search areas, population sizes, initial conditions, and control parameters, which vary depending on shading conditions and system configurations. While hybrid MPPT approaches, which combine traditional and soft computing methods, have demonstrated superior performance, their control structures are often complex and require further refinement for hybrid PV-TEG systems.
Exploration of Emerging Metaheuristic Techniques: Although numerous metaheuristic optimization techniques have been explored for PV systems under PSCs, many remain untested in hybrid PV-TEG systems. The following techniques offer opportunities for further research: invasive weed optimization (IWO), shuffled frog leaping (SFL), harmony search, grenade explosion method (GEM), seeker optimization algorithm (SOA), gravitational search algorithm (GSA), biogeography-based optimization (BBO), krill herd optimization (KHO), and evolutionary programming (EP). These techniques could offer improved performance in handling the nonlinear and multi-modal power curves characteristic of hybrid systems.
Enhancement of Evolutionary Algorithms (EAs): EAs show potential for addressing PSCs in hybrid PV-TEG systems. However, their performance can be further improved by optimizing control parameters and narrowing the search space, thereby reducing computational complexity and convergence time. Future research should focus on developing adaptive EAs tailored to the unique characteristics of hybrid systems.
Development of Hybrid MPPT Strategies: Hybrid MPPT strategies that integrate the strengths of traditional and soft computing methods are recommended for hybrid PV-TEG systems. These approaches should aim to balance tracking accuracy, convergence speed, and computational efficiency while addressing the dynamic interplay between PV and TEG components.
Classification and Benchmarking of MPPT Techniques: Given the wide variety of metaheuristic optimization techniques available for different PV array ratings, sizes, and shading conditions, classifying and benchmarking these methods for hybrid PV-TEG systems is essential. Key performance metrics, such as tracking speed, algorithm complexity, cost, hardware implementation feasibility, steady-state oscillations, and application scope, should be used to evaluate and compare these techniques. Additionally, the use of sensor-less MPPT methods is encouraged to reduce costs, hardware complexity, and measurement inaccuracies.
Integration of Advanced Control and Machine Learning: Future studies should explore the integration of advanced control strategies, such as fractional-order control and sliding-mode control, with machine learning techniques to enhance the adaptability and robustness of MPPT algorithms for hybrid PV-TEG systems. These approaches could improve real-time tracking performance under dynamic and unpredictable environmental conditions.
In conclusion, significant progress has been made in MPPT research for PV systems, the development of efficient and reliable MPPT techniques for hybrid PV-TEG systems remains an open area of research. Addressing the challenges outlined above and exploring the recommended future directions will be critical to advancing the performance and applicability of hybrid renewable-energy systems.
11. Conclusions
The main purpose of MPPT techniques is to maximize a PV-TEG system’s power output in order to boost its effectiveness. The combined PV-TEG system only has one MPP under homogeneous PV irradiance and temperature circumstances, which is easily detectable using a traditional control strategy like P&O, modified P&O, or INC. Nevertheless, since bypassing diodes are connected to each PV-TEG module to eliminate the impact of hot spots, the characteristics curve of PV-TEG technology would encounter several LMPPs in the event of PSCs and non-uniform temperature. As a result, scientists have been inspired to create increasingly sophisticated methods for quickly and precisely determining a PV system’s GMPP. These methods ought to be able to differentiate between LMPPs and GMPPs, which would enable them to precisely determine the maximum power and supply it to the load.
The key findings and conclusions of this review of MPPT techniques for hybrid PV-TEG systems are outlined below:
Conventional Algorithm Principles: Traditional MPPT algorithms, such as P&O and INC, are well established and widely implemented due to their simplicity and ease of use. However, these algorithms often struggle with locating the GMPP when subjected to non-uniform irradiance conditions, particularly during sudden changes in environmental factors like shading or temperature fluctuations. This limitation can lead to tracking LMPPs, thereby reducing the overall system efficiency.
Mathematics-Based Algorithms: Algorithms grounded in mathematical models, including techniques based on FLC, NN, and adaptive control, demonstrate the capability of achieving accurate MPPT even under PSCs. Nevertheless, these methods generally exhibit slower convergence rates when compared to metaheuristic-based MPPT techniques. Additionally, their design and implementation are more complex, requiring comprehensive system modeling and parameter tuning, which can be resource-intensive and challenging in real-world applications.
Metaheuristic Algorithm-Based Schemes: MPPT methods leveraging metaheuristic algorithms, such as PSO, exhibit superior performance in dynamically tracking the GMPP under varying operational conditions. These algorithms are particularly effective in handling the nonlinear characteristics of hybrid PV-TEG systems, offering excellent dynamic response and steady-state output. However, their high stochastic nature can lead to inconsistent results, and their performance is sensitive to the initial parameter settings, which can limit their reliability and reproducibility.
Artificial Intelligence (AI) Methods: AI-based MPPT techniques, including machine learning models, deep learning approaches, and reinforcement learning, have shown significant potential in optimizing power extraction from hybrid PV-TEG systems. These methods excel in pattern recognition and predictive analysis, enabling them to adapt to varying environmental conditions and system dynamics efficiently. Despite their promising capabilities, AI methods often require large datasets for training and substantial computational resources, which can pose challenges in their practical implementation.
Hybrid MPPT Methods: Hybrid MPPT techniques combine the strengths of different algorithms, such as integrating conventional methods with metaheuristic or AI-based approaches, to enhance tracking performance. These hybrid methods aim to balance the trade-offs between convergence speed, accuracy, and computational complexity. By leveraging multiple algorithmic strategies, hybrid MPPT schemes can achieve more robust and reliable performance under diverse operating conditions, making them highly suitable for complex hybrid PV-TEG systems.
Other Algorithm Classifications: Alternative MPPT approaches, which may include novel control strategies or less conventional methods, demonstrate robust performance and favorable dynamic responses. These methods typically feature simpler structural designs, facilitating easier integration with various power converters in practical applications. Their straightforward configuration not only enhances system compatibility but also reduces the complexity of implementation, making them attractive for real-world deployment.
In summary, this review highlights the strengths and limitations of several MPPT techniques for hybrid PV-TEG systems, providing insights into their suitability for different operational scenarios and guiding future research directions towards optimizing power extraction in such hybrid energy systems.
12. Perspectives
The following four crucial areas can serve as the foci of future studies on MPPT development for combined PV-TEG mechanisms:
- At present, much of the research has concentrated on structural optimization and enhancing optimization efficiency, while there is a lack of diversity in MPPT strategies. The creation and advancement of novel MPPT techniques for the combined PV-TEG systems are still in the early stages and require further development and refinement;
- The integration of hybrid algorithms that leverage the strengths of various advanced methods presents a promising research direction. Moreover, identifying suitable algorithms for combination and determining effective strategies for their integration to achieve optimal performance warrant further investigation and study;
- Instead of depending just on simulations or emulation testing, hardware experiments are necessary to fully validate the MPPT performance of various approaches. Furthermore, the MPPT efficiency in hybrid systems might be impacted by the utilization of various PV cell types and TEG materials. Therefore, to maximize energy conversion and overall system performance, MPPT research should be combined with the choice of suitable hardware supplies for PV and TEG components;
- For practical applications, further research and experimental validation are required as the electrical connections of hybrid PV-TEG systems are still primarily theoretical. Energy conversion efficiency may be increased by using MPPT algorithms in combination with electrical connection optimization. Comparative studies on series–parallel configurations should consider the relationships and interactions between different PV and TEG power-generation modules. Future work should also focus on the security and dependability of these electrical networks by creating suitable safeguards and monitoring systems to guarantee connection stability and avoid possible malfunctions or damage;
- Variable environmental circumstances, such as shifting temperatures and light levels, are common for hybrid PV-TEG systems. The necessity to develop standards and criteria for choosing suitable MPPT algorithms suited to certain situations is highlighted by the expanding corpus of research on MPPT under dynamic operating settings. Future studies could focus on developing adaptive MPPT algorithms capable of responding to dynamic environments, allowing real-time adjustments to the system’s operating point to maximize energy collecting and conversion effectiveness.
- The advancement of MPPT research in large-scale combination PV-TEG technologies depends on addressing problems including system complexity, real-time constraints, tracking precision and stability, multi-energy coordination, and integration. MPPT and consistent, reliable, and efficient energy conversion depend on the use of technologies, such as optimization algorithms, control strategies, and large data processing;
- It is now necessary to compare the mathematical models connected to different optimization techniques to find any discrepancies. The application of each model to various optimization approaches will be investigated using this as a foundation.
Author Contributions
Conceptualization, A.-W.I., H.M.H.F. and A.A.A.-S.; methodology, A.-W.I., H.M.H.F. and A.A.A.-S.; software, A.-W.I. and H.M.H.F.; visualization, A.-W.I. and H.M.H.F.; validation, A.-W.I., H.M.H.F. and A.A.A.-S.; formal analysis, A.-W.I., H.M.H.F. and A.A.A.-S.; investigation, A.-W.I., H.M.H.F. and A.A.A.-S.; data curation, A.-W.I. and H.M.H.F.; writing—original draft preparation, A.-W.I. and H.M.H.F.; writing—review and editing, A.-W.I., H.M.H.F. and A.A.A.-S.; supervision, H.M.H.F. and A.A.A.-S.; project administration, H.M.H.F. and A.A.A.-S.; funding acquisition H.M.H.F. All authors have read and agreed to the published version of the manuscript.
Funding
This work was supported and funded by the Deanship of Scientific Research at Imam Mohammad Ibn Saud Islamic University (IMSIU) (grant number: IMSIU-DDRSP2503).
Acknowledgments
The authors extend their appreciation to the Deanship of Scientific Research at Imam Mohammad Ibn Saud Islamic University (IMSIU) (grant number: IMSIU-DDRSP2503).
Conflicts of Interest
The authors declare that they have no known competing financial interests or personal relationships that could have appeared to influence the work reported in this paper.
References
- Kesilmiş, Z.; Karabacak, M.A.; Aksoy, M. A novel MPPT method based on inflection voltages. J. Clean Prod. 2020, 266, 121473. [Google Scholar] [CrossRef]
- Yang, B.; Zhang, M.; Zhang, X.; Wang, J.; Shu, H.; Li, S.; He, T.; Yang, L.; Yu, T. Fast atom search optimization based MPPT design of centralized thermoelectric generation system under heterogeneous temperature difference. J. Clean Prod. 2020, 248, 119301. [Google Scholar] [CrossRef]
- AL-Wesabi, I.; Zhijian, F.; Farh, H.M.H.; Dagal, I.A.; Al-Shamma’a, A.; Al-Shaalan, A.M.; Kai, Y. Hybrid SSA-PSO based intelligent direct sliding-mode control for extracting maximum photovoltaic output power and regulating the DC-bus voltage. Int. J. Hydrogen Energy 2024, 51, 348–370. [Google Scholar] [CrossRef]
- Singh, G.K. Solar power generation by PV (photovoltaic) technology: A review. Energy 2013, 53, 1–13. [Google Scholar] [CrossRef]
- Al-Wesabi, I.; Fang, Z.; Hussein Farh, H.M.; Al-Shamma’a, A.A.; Al-Shaalan, A.M. Comprehensive comparisons of improved incremental conductance with the state-of-the-art MPPT Techniques for extracting global peak and regulating dc-link voltage. Energy Rep. 2024, 11, 1590–1610. [Google Scholar] [CrossRef]
- Ibrahim, A.; Xu, J.; Al-shamma, A.A.; Hussein, H.M.; Dagal, I. Intelligent adaptive PSO and linear active disturbance rejection control: A novel reinitialization strategy for partially shaded photovoltaic-powered battery charging. Comput. Electr. Eng. 2025, 123, 110037. [Google Scholar] [CrossRef]
- Subudhi, B.; Pradhan, R. A comparative study on maximum power point tracking techniques for photovoltaic power systems. IEEE Trans. Sustain. Energy 2013, 4, 89–98. [Google Scholar] [CrossRef]
- Mansoor, M.; Mirza, A.F.; Ling, Q. Harris hawk optimization-based MPPT control for PV systems under partial shading conditions. J. Clean Prod. 2020, 274, 122857. [Google Scholar] [CrossRef]
- Yang, B.; Li, Y.; Li, J.; Shu, H.; Zhao, X.; Ren, Y.; Li, Q. Comprehensive summary of solid oxide fuel cell control: A state-of-the-art review. Prot. Control Mod. Power Syst. 2022, 7, 1–31. [Google Scholar] [CrossRef]
- Yang, B.; Liu, B.; Zhou, H.; Wang, J.; Yao, W.; Wu, S.; Shu, H.; Ren, Y. A critical survey of technologies of large offshore wind farm integration: Summary, advances, and perspectives. Prot. Control Mod. Power Syst. 2022, 7, 1–3. [Google Scholar] [CrossRef]
- De Brito, M.A.G.; Galotto, L.; Sampaio, L.P.; e Melo, G.d.A.; Canesin, C.A. Evaluation of the main MPPT techniques for photovoltaic applications. IEEE Trans. Ind. Electron. 2012, 60, 1156–1167. [Google Scholar] [CrossRef]
- Makhlouf, M.; Messai, F.; Nabti, K.; Benalla, H. Modeling and simulation of grid-connected photovoltaic distributed generation system. In Proceedings of the 2012 First International Conference on Renewable Energies and Vehicular Technology, Nabeul, Tunisia, 26–28 March 2012; pp. 187–193. [Google Scholar]
- Mirza, A.F.; Mansoor, M.; Zhan, K.; Ling, Q. High-efficiency swarm intelligent maximum power point tracking control techniques for varying temperature and irradiance. Energy 2021, 228, 120602. [Google Scholar] [CrossRef]
- Jia, Y.; Alva, G.; Fang, G. Development and applications of photovoltaic–thermal systems: A review. Renew. Sustain. Energy Rev. 2019, 102, 249–265. [Google Scholar] [CrossRef]
- Sun, D.; Shen, L.; Yao, Y.; Chen, H.; Jin, S.; He, H. The real-time study of solar thermoelectric generator. Appl. Therm. Eng. 2017, 119, 347–359. [Google Scholar] [CrossRef]
- Fini, M.A.; Gharapetian, D.; Asgari, M. Efficiency improvement of hybrid PV-TEG system based on an energy, exergy, energy-economic and environmental analysis; experimental, mathematical and numerical approaches. Energy Convers. Manag. 2022, 265, 115767. [Google Scholar] [CrossRef]
- Sahin, A.Z.; Ismaila, K.G.; Yilbas, B.S.; Al-Sharafi, A. A review on the performance of photovoltaic/thermoelectric hybrid generators. Int. J. Energy Res. 2020, 44, 3365–3394. [Google Scholar] [CrossRef]
- Verma, S.; Mohapatra, S.; Chowdhury, S.; Dwivedi, G. Cooling techniques of the PV module: A review. Mater. Today Proc. 2021, 38, 253–258. [Google Scholar] [CrossRef]
- Elbreki, A.M.; Alghoul, M.A.; Al-Shamani, A.N.; Ammar, A.A.; Yegani, B.; Aboghrara, A.M.; Rusaln, M.H.; Sopian, K. The role of climatic-design-operational parameters on combined PV/T collector performance: A critical review. Renew. Sustain. Energy Rev. 2016, 57, 602–647. [Google Scholar] [CrossRef]
- Elshazly, E.; El-Rehim, A.; El-Mahallawi, I. Comparison of dust and high-temperature effects on mono and poly photovoltaic panels. In Proceedings of the 19th International Conference on Aerospace Sciences & Aviation Technology (ASAT-19 2021), The Military Technical College, Cairo, Egypt, 6–8 April 2021; pp. 1–12. [Google Scholar]
- Makki, A.; Omer, S.; Sabir, H. Advancements in hybrid photovoltaic systems for enhanced solar cells performance. Renew. Sustain. Energy Rev. 2015, 41, 658–684. [Google Scholar] [CrossRef]
- Bandyopadhyay, S.; Chandrakasan, A.P. Platform architecture for solar, thermal, and vibration energy combining with MPPT and single inductor. IEEE J. Solid-State Circuits 2012, 47, 2199–2215. [Google Scholar] [CrossRef]
- Champier, D. Thermoelectric generators: A review of applications. Energy Convers. Manag. 2017, 140, 167–181. [Google Scholar] [CrossRef]
- Jena, S.; Kar, S.K. Employment of solar photovoltaic-thermoelectric generator-based hybrid system for efficient operation of hybrid nonconventional distribution generator. Int. J. Energy Res. 2020, 44, 109–127. [Google Scholar] [CrossRef]
- Shatar, N.M.; Rahman, M.A.A.A.; Salim, S.A.Z.S.; Ariff, M.H.M.; Muhtazaruddin, M.N.; Badlisah, A.K.A. Design of photovoltaic-thermoelectric generator (PV-TEG) hybrid system for precision agriculture. In Proceedings of the 2018 IEEE 7th International Conference on Power and Energy (PECon), Kuala Lumpur, Malaysia, 3–4 December 2018; pp. 50–55. [Google Scholar]
- Li, G.; Chen, X.; Jin, Y. Analysis of the primary constraint conditions of an efficient photovoltaic-thermoelectric hybrid system. Energies 2016, 10, 20. [Google Scholar] [CrossRef]
- Singh, S.; Ibeagwu, O.I.; Lamba, R. Thermodynamic evaluation of irreversibility and optimum performance of a concentrated PV-TEG cogenerated hybrid system. Sol. Energy 2018, 170, 896–905. [Google Scholar] [CrossRef]
- Wen, X.; Ji, J.; Song, Z.; Li, Z.; Xie, H.; Wang, J. Comparison analysis of two different concentrated photovoltaic/thermal-TEG hybrid systems. Energy Convers. Manag. 2021, 234, 113940. [Google Scholar] [CrossRef]
- Lin, J.; Liao, T.; Lin, B. Performance analysis and load matching of a photovoltaic–thermoelectric hybrid system. Energy Convers. Manag. 2015, 105, 891–899. [Google Scholar] [CrossRef]
- Cai, Y.; Wang, W.-W.; Liu, C.-W.; Ding, W.-T.; Liu, D.; Zhao, F.-Y. Performance evaluation of a thermoelectric ventilation system driven by the concentrated photovoltaic thermoelectric generators for green building operations. Renew. Energy 2020, 147, 1565–1583. [Google Scholar] [CrossRef]
- Attivissimo, F.; Di Nisio, A.; Lanzolla, A.M.L.; Paul, M. Feasibility of a photovoltaic–thermoelectric generator: Performance analysis and simulation results. IEEE Trans. Instrum. Meas. 2015, 64, 1158–1169. [Google Scholar] [CrossRef]
- Siecker, J.; Kusakana, K.; Numbi, B.P. A review of solar photovoltaic systems cooling technologies. Renew. Sustain. Energy Rev. 2017, 79, 192–203. [Google Scholar] [CrossRef]
- Cheng, F.; Gao, Y.; Guo, X.; Yuan, X.; Fu, L.; Shi, L.; Han, X.; Zheng, K.; Wang, C.; Zhang, W. Fabrication of nanostructured skutterudite-based thermoelectric module and design of a maximum power point tracking system for the thermoelectric pile. IEEE Sens. J. 2019, 19, 5885–5894. [Google Scholar] [CrossRef]
- Akbar, A.; Najafi, G.; Gorjian, S.; Kasaeian, A.; Mazlan, M. Performance enhancement of a hybrid photovoltaic-thermal-thermoelectric (PVT-TE) module using nanofluid-based cooling: Indoor experimental tests and multi-objective optimization. Sustain. Energy Technol. Assess. 2021, 46, 101276. [Google Scholar] [CrossRef]
- Lekbir, A.; Hassani, S.; Ab Ghani, M.R.; Gan, C.K.; Mekhilef, S.; Saidur, R. Improved energy conversion performance of a novel design of concentrated photovoltaic system combined with thermoelectric generator with advance cooling system. Energy Convers. Manag. 2018, 177, 19–29. [Google Scholar] [CrossRef]
- Rajaee, F.; Rad, M.A.V.; Kasaeian, A.; Mahian, O.; Yan, W.-M. Experimental analysis of a photovoltaic/thermoelectric generator using cobalt oxide nanofluid and phase change material heat sink. Energy Convers. Manag. 2020, 212, 112780. [Google Scholar] [CrossRef]
- Zhu, W.; Deng, Y.; Wang, Y.; Shen, S.; Gulfam, R. High-performance photovoltaic-thermoelectric hybrid power generation system with optimized thermal management. Energy 2016, 100, 91–101. [Google Scholar] [CrossRef]
- Wu, Y.-Y.; Wu, S.-Y.; Xiao, L. Performance analysis of photovoltaic–thermoelectric hybrid system with and without glass cover. Energy Convers. Manag. 2015, 93, 151–159. [Google Scholar] [CrossRef]
- Chávez-Urbiola, E.A.; Vorobiev, Y.V.; Bulat, L.P. Solar hybrid systems with thermoelectric generators. Sol. Energy 2012, 86, 369–378. [Google Scholar] [CrossRef]
- Chen, T.; Guai, G.H.; Gong, C.; Hu, W.; Zhu, J.; Yang, H.; Yanc, Q.; Li, C.M. Thermoelectric Bi 2 Te 3-improved charge collection for high-performance dye-sensitized solar cells. Energy Environ. Sci. 2012, 5, 6294–6298. [Google Scholar] [CrossRef]
- Bjørk, R.; Nielsen, K.K. The performance of a combined solar photovoltaic (PV) and thermoelectric generator (TEG) system. Sol. Energy 2015, 120, 187–194. [Google Scholar] [CrossRef]
- Ibrahim, M.N.; Rezk, H.; Al-Dahifallah, M.; Sergeant, P. Hybrid photovoltaic-thermoelectric generator powered synchronous reluctance motor for pumping applications. IEEE Access 2019, 7, 146979–146988. [Google Scholar] [CrossRef]
- Su, S.; Liu, T.; Wang, Y.; Chen, X.; Wang, J.; Chen, J. Performance optimization analyses and parametric design criteria of a dye-sensitized solar cell thermoelectric hybrid device. Appl. Energy 2014, 120, 16–22. [Google Scholar] [CrossRef]
- Ju, X.; Wang, Z.; Flamant, G.; Li, P.; Zhao, W. Numerical analysis and optimization of a spectrum splitting concentration photovoltaic–thermoelectric hybrid system. Sol. Energy 2012, 86, 1941–1954. [Google Scholar] [CrossRef]
- Shou, C.; Luo, Z.; Wang, T.; Shen, W.; Rosengarten, G.; Wei, W.; Wang, C.; Ni, M.; Cen, K. Investigation of a broadband TiO2/SiO2 optical thin-film filter for hybrid solar power systems. Appl. Energy 2012, 92, 298–306. [Google Scholar] [CrossRef]
- Motiei, P.; Yaghoubi, M.; GoshtasbiRad, E. Transient simulation of a hybrid photovoltaic-thermoelectric system using a phase change material. Sustain. Energy Technol. Assess. 2019, 34, 200–213. [Google Scholar] [CrossRef]
- Zhang, J.; Xuan, Y.; Yang, L. A novel choice for the photovoltaic–thermoelectric hybrid system: The perovskite solar cell. Int. J. Energy Res. 2016, 40, 1400–1409. [Google Scholar] [CrossRef]
- Mohamed, M.; Mounir, S.H.; Choukairy, K.; Khallaki, K. Performance estimation of the hybridization of crystalline silicon cell with thermoelectric generator. In Proceedings of the 1st International Congress on Solar Energy Research, Technology and Applications (Icserta 2018), Ouarzazate, Morocco, 8–10 May 2018. [Google Scholar]
- Mizoshiri, M.; Mikami, M.; Ozaki, K. Thermal–photovoltaic hybrid solar generator using thin-film thermoelectric modules. Jpn. J. Appl. Phys. 2012, 51, 06FL07. [Google Scholar] [CrossRef]
- Kohan, H.R.F.; Lotfipour, F.; Eslami, M. Numerical simulation of a photovoltaic thermoelectric hybrid power generation system. Sol. Energy 2018, 174, 537–548. [Google Scholar] [CrossRef]
- Gao, Y.; Wu, D.; Dai, Z.; Wang, C.; Chen, B.; Zhang, X. Performance analysis of a hybrid photovoltaic-thermoelectric generator system using heat pipe as heat sink for synergistic production of electricity. Energy Convers. Manag. 2021, 249, 114830. [Google Scholar] [CrossRef]
- Tamaki, R.; Toyoda, T.; Tamura, Y.; Matoba, A.; Minamikawa, T.; Tokuda, M.; Masui, M.; Okada, Y. Hybrid photovoltaic and thermoelectric module for high concentration solar system. In Proceedings of the 13th International Conference on Concentrator Photovoltaic Systems (CPV-13), Ottawa, ON, Canada, 1–3 May 2017. [Google Scholar]
- Wen, X.; Ji, J.; Song, Z. Performance comparison of two micro-channel heat pipe LFPV/T systems plus thermoelectric generators with and without aerogel glazing. Energy 2021, 229, 120704. [Google Scholar] [CrossRef]
- Makki, A.; Omer, S.; Su, Y.; Sabir, H. Numerical investigation of heat pipe-based photovoltaic–thermoelectric generator (HP-PV/TEG) hybrid system. Energy Convers. Manag. 2016, 112, 274–287. [Google Scholar] [CrossRef]
- Teffah, K.; Zhang, Y. Modeling and experimental research of hybrid PV-thermoelectric system for high concentrated solar energy conversion. Sol. Energy 2017, 157, 10–19. [Google Scholar] [CrossRef]
- Rezania, A.; Sera, D.; Rosendahl, L.A. Coupled thermal model of photovoltaic-thermoelectric hybrid panel for sample cities in Europe. Renew. Energy 2016, 99, 127–135. [Google Scholar] [CrossRef]
- Mohsenzadeh, M.; Shafii, M.B. A novel concentrating photovoltaic/thermal solar system combined with thermoelectric module in an integrated design. Renew. Energy 2017, 113, 822–834. [Google Scholar] [CrossRef]
- Li, G.; Shittu, S.; Zhao, X.; Ma, X. Preliminary experiment on a novel photovoltaic-thermoelectric system in summer. Energy 2019, 188, 116041. [Google Scholar] [CrossRef]
- Zhang, H.; Yue, H.; Huang, J.; Liang, K.; Chen, H. Experimental studies on a low concentrating photovoltaic/thermal (LCPV/T) collector with a thermoelectric generator (TEG) module. Renew. Energy 2021, 171, 1026–1040. [Google Scholar] [CrossRef]
- Huen, P.; Daoud, W.A. Advances in hybrid solar photovoltaic and thermoelectric generators. Renew. Sustain. Energy Rev. 2017, 72, 1295–1302. [Google Scholar] [CrossRef]
- Li, G.; Shittu, S.; Diallo, T.M.O.; Yu, M.; Zhao, X.; Ji, J. A review of solar photovoltaic-thermoelectric hybrid system for electricity generation. Energy 2018, 158, 41–58. [Google Scholar] [CrossRef]
- AL-Wesabi, I.; Zhijian, F.; Hussein Farh, H.M.; Al-Shamma’a, A.A.; Dong, H.; Al-Shaalan, A.M.; Kandil, T. Maximum power extraction and DC-Bus voltage regulation in grid-connected PV/BES system using modified incremental inductance with a novel inverter control. Sci. Rep. 2022, 12, 19958. [Google Scholar] [CrossRef]
- Ibrahim, M.H.; Ang, S.P.; Dani, M.N.; Rahman, M.I.; Petra, R.; Sulthan, S.M. Optimizing step-size of perturb & observe and incremental conductance MPPT techniques using PSO for grid-tied PV system. IEEE Access 2023, 11, 13079–13090. [Google Scholar] [CrossRef]
- Ibrahim, A.W.; Hussein Farh, H.M.; Fang, Z.; Al-Shamma’a, A.A.; Xu, J.; Alaql, F.; Alfraidi, W.; Zafar, M.H. A comprehensive comparison of advanced metaheuristic photovoltaic maximum power tracking algorithms during dynamic and static environmental conditions. Heliyon 2024, 10, e37458. [Google Scholar] [CrossRef]
- Al-Muthanna, G.; Fang, S.; AL-Wesabi, I.; Ameur, K.; Kotb, H.; AboRas, K.M.; Al Garni, H.Z.; Mas’ud, A.A. A high speed MPPT control utilizing a hybrid PSO-PID controller under partially shaded photovoltaic battery chargers. Sustainability 2023, 15, 3578. [Google Scholar] [CrossRef]
- Al-Wesabi, I.; Fang, Z.; Farh, H.M.H.; Al-Shamma’a, A.A.; Al-Shaalan, A.M.; Kandil, T.; Ding, M. Cuckoo search combined with PID controller for maximum power extraction of partially shaded photovoltaic system. Energies 2022, 15, 2513. [Google Scholar] [CrossRef]
- Percin, H.B.; Caliskan, A. Whale optimization algorithm based MPPT control of a fuel cell system. Int. J. Hydrogen Energy 2023, 48, 23230–23241. [Google Scholar] [CrossRef]
- Ben Regaya, C.; Hamdi, H.; Farhani, F.; Marai, A.; Zaafouri, A.; Chaari, A. Real-time implementation of a novel MPPT control based on the improved PSO algorithm using an adaptive factor selection strategy for photovoltaic systems. ISA Trans. 2023, 146, 496–510. [Google Scholar] [CrossRef]
- Al-Wesabi, I.; Jin, X.; Dai, X.; Sarhan, M.A.; Shafik, M.B.; Zhou, H. Artificial neural network based maximum power point tracking for PV system. In Proceedings of the 2019 Chinese Control Conference, Guangzhou, China, 23–30 July 2019; pp. 6559–6564. [Google Scholar]
- Eltamaly, A.M.; Farh, H.M.H. Dynamic global maximum power point tracking of the PV systems under variant partial shading using hybrid GWO-FLC. Sol. Energy 2019, 177, 306–316. [Google Scholar] [CrossRef]
- Farh, H.M.H.; Fathy, A.; Al-Shamma’a, A.A.; Mekhilef, S.; Al-Shaalan, A.M. Global research trends on photovoltaic maximum power extraction: Systematic and scientometric analysis. Sustain. Energy Technol. Assess. 2024, 61, 103585. [Google Scholar] [CrossRef]
- Verma, V.; Kane, A.; Singh, B. Complementary performance enhancement of PV energy system through thermoelectric generation. Renew. Sustain. Energy Rev. 2016, 58, 1017–1026. [Google Scholar] [CrossRef]
- Kwan, T.H.; Wu, X. The lock-on mechanism MPPT algorithm as applied to the hybrid photovoltaic cell and thermoelectric generator system. Appl. Energy 2017, 204, 873–886. [Google Scholar] [CrossRef]
- Mirza, A.F.; Mansoor, M.; Zerbakht, K.; Javed, M.Y.; Zafar, M.H.; Khan, N.M. High-efficiency hybrid PV-TEG system with intelligent control to harvest maximum energy under various non-static operating conditions. J. Clean. Prod. 2021, 320, 128643. [Google Scholar] [CrossRef]
- Qasim, M.A.; Alwan, N.T.; PraveenKumar, S.; Velkin, V.I.; Agyekum, E.B. A new maximum power point tracking technique for thermoelectric generator modules. Inventions 2021, 6, 88. [Google Scholar] [CrossRef]
- Kanagaraj, N. Photovoltaic and thermoelectric generator combined hybrid energy system with an enhanced maximum power point tracking technique for higher energy conversion efficiency. Sustainability 2021, 13, 3144. [Google Scholar] [CrossRef]
- Yahya, K.; Alomari, O. A new maximum power point tracking algorithm based on power differentials method for thermoelectric generators. Int. J. Energy Res. 2021, 45, 7476–7486. [Google Scholar] [CrossRef]
- Rodriguez, R.; Guo, J.; Preindl, M.; Cotton, J.S.; Emadi, A. High frequency injection maximum power point tracking for thermoelectric generators. Energy Convers. Manag. 2019, 198, 111832. [Google Scholar] [CrossRef]
- Mamur, H.; Coban, Y. Detailed modeling of a thermoelectric generator for maximum power point tracking. Turk. J. Electr. Eng. Comput. Sci. 2020, 28, 124–139. [Google Scholar] [CrossRef]
- Olabi, A.G.; Rezk, H.; Sayed, E.T.; Awotwe, T.; Alshathri, S.I.; Abdelkareem, M.A. Optimal parameter identification of single-sensor fractional maximum power point tracker for thermoelectric generator. Sustainability 2023, 15, 5054. [Google Scholar] [CrossRef]
- Kanagaraj, N. An enhanced maximum power point tracking method for thermoelectric generator using adaptive neuro-fuzzy inference system. J. Electr. Eng. Technol. 2021, 16, 1207–1218. [Google Scholar] [CrossRef]
- Ding, N.; Cai, Y.; Deng, F. Temperature-based thermo-electric coupling maximum power point tracking algorithm for thermoelectric generation systems under transient conditions. Appl. Therm. Eng. 2023, 230, 120684. [Google Scholar] [CrossRef]
- Fathy, A.; Rezk, H.; Yousri, D.; Houssein, E.H.; Ghoniem, R.M. Parameter identification of optimized fractional maximum power point tracking for thermoelectric generation systems using manta ray foraging optimization. Mathematics 2021, 9, 2971. [Google Scholar] [CrossRef]
- Rezk, H.; Harrag, A. A robust type-2 fuzzy logic-based maximum power point tracking approach for thermoelectric generation systems. Int. J. Energy Res. 2021, 45, 18066–18080. [Google Scholar] [CrossRef]
- Yusop, A.M.; Mohamed, R.; Sulaiman, N.A.; Mohd Isira, A.S. Performance analysis of shapeable-maximum power point tracking technique from thermoelectric-solar hybrid energy harvesting sources on mobile devices. Energy Sources Part A Recovery Util. Environ. Eff. 2021, 47, 10809–10822. [Google Scholar] [CrossRef]
- Houssein, E.H.; Helmy, B.E.; Rezk, H.; Nassef, A.M. An efficient orthogonal opposition-based learning slime mould algorithm for maximum power point tracking. Neural Comput. Appl. 2022, 34, 3671–3695. [Google Scholar] [CrossRef]
- Mujeeb Khan, N.; Mansoor, M.; Kumayl Raza Moosavi, S.; Khan, K.; Qadir, Z.; Hamza Zafar, M. Machine learning-based maximum power point tracking technique for concentrated PV/TEG system under non-uniform environmental conditions. In Artificial Intelligence of Things for Smart Green Energy Management; Springer: Cham, Switzerland, 2022; Volume 446, pp. 81–101. [Google Scholar]
- Zhang, X.; Tan, T.; Yang, B.; Wang, J.; Li, S.; He, T.; Yang, L.; Yu, T.; Sun, L. Greedy search based data-driven algorithm of centralized thermoelectric generation system under non-uniform temperature distribution. Appl. Energy 2020, 260, 114232. [Google Scholar] [CrossRef]
- Fathy, A.; Yousri, D. An efficient artificial gorilla troops optimizer-based tracker for harvesting maximum power from thermoelectric generation system. Appl. Therm. Eng. 2023, 234, 121290. [Google Scholar] [CrossRef]
- Zhang, X.; Yang, B.; Yu, T.; Jiang, L. Dynamic surrogate model based optimization for MPPT of centralized thermoelectric generation systems under heterogeneous temperature difference. IEEE Trans. Energy Convers. 2020, 35, 966–976. [Google Scholar] [CrossRef]
- Mirza, A.F.; Szczepankowski, P.; Luszcz, J. Cleaner energy for sustainable future using hybrid photovoltaics-thermoelectric generators system under non-static conditions using machine learning based control technique. Sustain. Energy Technol. Assess. 2022, 53, 102482. [Google Scholar] [CrossRef]
- Yang, B.; Zhang, M.; Wang, J.; Zeng, K.; Zhang, Z.; Shu, H.; Zhang, X.; Yu, T. Interacted collective intelligence based energy harvesting of centralized thermoelectric generation systems under non-uniform temperature gradient. Sustain. Energy Technol Assess. 2021, 48, 101600. [Google Scholar] [CrossRef]
- Zhang, R.; Yang, B.; Chen, N. Arithmetic optimization algorithm based MPPT technique for centralized TEG systems under different temperature gradients. Energy Rep. 2022, 8, 2424–2433. [Google Scholar] [CrossRef]
- Sanin-Villa, D.; Henao-Bravo, E.; Ramos-Paja, C.; Chejne, F. Evaluation of power harvesting on dc-dc converters to extract the maximum power output from tegs arrays under mismatching conditions. J. Oper. Autom. Power Eng. 2024, 12, 215–223. [Google Scholar]
- Mansoor, M.; Mirza, A.F.; Duan, S.; Zhu, J.; Yin, B.; Ling, Q. Maximum energy harvesting of centralized thermoelectric power generation systems with non-uniform temperature distribution based on novel equilibrium optimizer. Energy Convers. Manag. 2021, 246, 114694. [Google Scholar] [CrossRef]
- Yang, B.; Wang, J.; Zhang, X.; Zhang, M.; Shu, H.; Li, S.; He, T.; Yang, L.; Yu, T. MPPT design of centralized thermoelectric generation system using adaptive compass search under non-uniform temperature distribution condition. Energy Convers. Manag. 2019, 199, 111991. [Google Scholar] [CrossRef]
- Yang, B.; Wu, S.; Huang, J.; Guo, Z.; Wang, J.; Zhang, Z.; Xie, R.; Shu, H.; Jiang, L. Salp swarm optimization algorithm based MPPT design for PV-TEG hybrid system under partial shading conditions. Energy Convers. Manag. 2023, 292, 117410. [Google Scholar] [CrossRef]
- Khan, K.; Rashid, S.; Mansoor, M.; Khan, A.; Raza, H.; Zafar, M.H.; Akhtar, N. Data-driven green energy extraction: Machine learning-based MPPT control with efficient fault detection method for the hybrid PV-TEG system. Energy Rep. 2023, 9, 3604–3623. [Google Scholar] [CrossRef]
- Khan, N.M.; Ahmed, A.; Haider, S.K.; Zafar, M.H.; Mansoor, M.; Akhtar, N. Hybrid general regression NN model for efficient operation of centralized TEG system under non-uniform thermal gradients. Electronics 2023, 12, 1688. [Google Scholar] [CrossRef]
- Fathy, A. An efficient spider wasp optimizer-based tracker for enhancing the harvested power from thermoelectric generation sources. Case Stud. Therm. Eng. 2024, 61, 104878. [Google Scholar] [CrossRef]
- Scopus. Elsevier. 2025. n.d. Available online: https://www.scopus.com/ (accessed on 30 August 2025).
- Web of Science. Clarivate. 2025. n.d. Available online: https://www.webofscience.com (accessed on 30 August 2025).
- Liao, T.; Lin, B.; Yang, Z. Performance characteristics of a low concentrated photovoltaic–thermoelectric hybrid power generation device. Int. J. Therm. Sci. 2014, 77, 158–164. [Google Scholar] [CrossRef]
- Ibrahim, A.W.; Xu, J.; Al-Shamma’a, A.A.; Farh, H.M.H.; Aboudrar, I.; Oubail, Y.; Alaql, F.; Alfraidi, W. Optimized energy management strategy for an autonomous DC microgrid integrating PV/wind/battery/diesel-based hybrid PSO-GA-LADRC through SAPF. Technologies 2024, 12, 226. [Google Scholar] [CrossRef]
- AL-Wesabi, I.; Zhijian, F.; Farh, H.M.H.; Zhiguo, W.; Ameur, K.; Al-Shamma’a, A.A.; Al-Shaalan, A.M. Dynamic global power extraction of partially shaded PV system using a hybrid MPSO-PID with anti-windup strategy. Eng. Appl. Artif. Intell. 2023, 126, 106965. [Google Scholar] [CrossRef]
- Cotfas, P.A.; Cotfas, D.T. Comprehensive review of methods and instruments for photovoltaic–thermoelectric generator hybrid system characterization. Energies 2020, 13, 6045. [Google Scholar] [CrossRef]
- Phillip, N.; Maganga, O.; Burnham, K.J.; Ellis, M.A.; Robinson, S.; Dunn, J.; Rouaud, C. Investigation of maximum power point tracking for thermoelectric generators. J. Electron. Mater. 2013, 42, 1900–1906. [Google Scholar] [CrossRef]
- Thankakan, R.; Samuel Nadar, E.R. Investigation of thermoelectric generators connected in different configurations for micro-grid applications. Int. J. Energy Res. 2018, 42, 2290–2301. [Google Scholar] [CrossRef]
- Lamba, R.; Kaushik, S.C. Modeling and performance analysis of a concentrated photovoltaic–thermoelectric hybrid power generation system. Energy Convers. Manag. 2016, 115, 288–298. [Google Scholar] [CrossRef]
- Babu, C.; Ponnambalam, P. The theoretical performance evaluation of hybrid PV-TEG system. Energy Convers. Manag. 2018, 173, 450–460. [Google Scholar] [CrossRef]
- Hatzikraniotis, E.; Zorbas, K.T.; Samaras, I.; Kyratsi, T.; Paraskevopoulos, K.M. Efficiency study of a commercial thermoelectric power generator (TEG) under thermal cycling. J. Electron. Mater. 2010, 39, 2112–2116. [Google Scholar] [CrossRef]
- Barako, M.T.; Park, W.; Marconnet, A.M.; Asheghi, M.; Goodson, K.E. A reliability study with infrared imaging of thermoelectric modules under thermal cycling. In Proceedings of the 13th InterSociety Conference on Thermal and Thermomechanical Phenomena in Electronic Systems, San Diego, CA, USA, 30 May–1 June 2012; pp. 86–92. [Google Scholar]
- Tenorio, H.C.R.L.; Vieira, D.A.; de Souza, C.P.; de Macêdo, E.C.T.; Freire, R.C.S. A thermoelectric module thermal-cycling testing platform with automated measurement capabilities. In Proceedings of the 2016 IEEE International Instrumentation and Measurement Technology Conference, Taipei, Taiwan, 23–26 May 2016; pp. 1–5. [Google Scholar]
- Williams, N.P.; Power, J.; Trimble, D.; O’Shaughnessy, S.M. An experimental evaluation of thermoelectric generator performance under cyclic heating regimes. Heat Mass Transf. 2024, 60, 1991–2003. [Google Scholar] [CrossRef]
- Castillo, E.E.; Hapenciuc, C.L.; Borca-Tasciuc, T. Thermoelectric characterization by transient Harman method under nonideal contact and boundary conditions. Rev. Sci. Instrum. 2010, 81, 044902. [Google Scholar] [CrossRef]
- Barako, M.T.; Park, W.; Marconnet, A.M.; Asheghi, M.; Goodson, K.E. Thermal cycling, mechanical degradation, and the effective figure of merit of a thermoelectric module. J. Electron. Mater. 2013, 42, 372–381. [Google Scholar] [CrossRef]
- Khan, M.A.I.; Khan, M.I.; Kazim, A.H.; Shabir, A.; Riaz, F.; Mustafa, N.; Javed, H.; Raza, A.; Hussain, M.; Salman, C.A. An experimental and comparative performance evaluation of a hybrid photovoltaic-thermoelectric system. Front. Energy Res. 2021, 9, 722514. [Google Scholar] [CrossRef]
- Cotfas, D.T.; Cotfas, P.A.; Mahmoudinezhad, S.; Louzazni, M. Critical factors and parameters for hybrid photovoltaic-thermoelectric systems; review. Appl. Therm. Eng. 2022, 215, 118977. [Google Scholar] [CrossRef]
- Yang, B.; Wang, J.; Zhang, X.; Yu, T.; Yao, W.; Shu, H.; Zeng, F.; Sun, L. Comprehensive overview of meta-heuristic algorithm applications on PV cell parameter identification. Energy Convers. Manag. 2020, 208, 112595. [Google Scholar] [CrossRef]
- Yang, B.; Yu, T.; Zhang, X.; Li, H.; Shu, H.; Sang, Y.; Jiang, L. Dynamic leader based collective intelligence for maximum power point tracking of PV systems affected by partial shading condition. Energy Convers. Manag. 2019, 179, 286–303. [Google Scholar] [CrossRef]
- Yang, B.; Zhong, L.; Zhang, X.; Shu, H.; Yu, T.; Li, H.; Jiang, L.; Sun, L. Novel bio-inspired memetic salp swarm algorithm and application to MPPT for PV systems considering partial shading condition. J. Clean Prod. 2019, 215, 1203–1222. [Google Scholar] [CrossRef]
- Fathabadi, H. Novel solar-powered photovoltaic/thermoelectric hybrid power source. Renew. Energy 2020, 146, 426–434. [Google Scholar] [CrossRef]
- Fathabadi, H. Novel fast dynamic MPPT (maximum power point tracking) technique with the capability of very high accurate power tracking. Energy 2016, 94, 466–475. [Google Scholar] [CrossRef]
- Bai, L. Maximum power point tracking control of PV-TE hybrid power generation system in greenhouse. Math. Probl. Eng. 2022, 2022, 7691291. [Google Scholar] [CrossRef]
- Kanagaraj, N.; Al-Ansi, M. Maximum power extraction control algorithm for hybrid renewable energy system. Comput. Syst. Sci. Eng. 2023, 45, 769–784. [Google Scholar] [CrossRef]
- Mirjalili, S.; Gandomi, A.H.; Mirjalili, S.Z.; Saremi, S.; Faris, H.; Mirjalili, S.M. Salp swarm algorithm: A bio-inspired optimizer for engineering design problems. Adv. Eng. Softw. 2017, 114, 163–191. [Google Scholar] [CrossRef]
- Indrasari, W.; Nuvus, A.R.; Ariyanti, S.F.; Setiadi, R.N. Implementation of the MPPT particle swarm optimization algorithm on a hybrid PV-TEG solar panel with a DC-DC buck converter. J. Phys. Conf. Ser. 2024, 2866, 12050. [Google Scholar] [CrossRef]
- Ishaque, K.; Salam, Z.; Amjad, M.; Mekhilef, S. An improved particle swarm optimization (PSO)–based MPPT for PV with reduced steady-state oscillation. IEEE Trans. Power Electron. 2012, 27, 3627–3638. [Google Scholar] [CrossRef]
- Eltamaly, A.M. Performance of MPPT techniques of photovoltaic systems under normal and partial shading conditions. Adv. Renew. Energ. Power Technol. 2018, 1, 115–161. [Google Scholar]
- Ejaz, M. Optimal control of hybrid photovoltaic-thermometric generator system using GEPSO. J. Power Energy Eng. 2022, 10, 1–21. [Google Scholar] [CrossRef]
- Xie, R.; Wu, S.; Yang, B. MPPT Design for Hybrid PV-TEG System under Partial Shading Condition via Manta Ray Foraging Optimization. In Proceedings of the 2023 5th International Conference on Power and Energy Technology (ICPE), Tianjin, China, 27–30 July 2023; pp. 765–770. [Google Scholar] [CrossRef]
- Zhao, W.; Zhang, Z.; Wang, L. Manta ray foraging optimization: An effective bio-inspired optimizer for engineering applications. Eng. Appl. Artif. Intell. 2020, 87, 103300. [Google Scholar] [CrossRef]
- Khan, M.K.; Zafar, M.H.; Mansoor, M.; Mirza, A.F.; Khan, U.A.; Khan, N.M. Green energy extraction for sustainable development: A novel MPPT technique for hybrid PV-TEG system. Sustain. Energy Technol. Assess. 2022, 53, 102388. [Google Scholar]
- Yang, B.; Xie, R.; Duan, J.; Wang, J. State-of-the-art review of MPPT techniques for hybrid PV-TEG systems: Modeling, methodologies, and perspectives. Glob. Energy Interconnect. 2023, 6, 567–591. [Google Scholar] [CrossRef]
- Azizi, M. Atomic orbital search: A novel metaheuristic algorithm. Appl. Math. Model. 2021, 93, 657–683. [Google Scholar] [CrossRef]
- Yang, B.; Xie, R.; Shu, H.; Han, Y.; Zheng, C.; Lu, H.; Luo, E.; Ren, Y.; Jiang, L.; Sang, Y. Techno-economic-environmental optimization of hybrid photovoltaic-thermoelectric generator systems based on data-driven approach. Appl. Therm. Eng. 2024, 257, 124222. [Google Scholar] [CrossRef]
- Zheng, H.; Yuan, J.; Chen, L. Short-term load forecasting using EMD-LSTM neural networks with a Xgboost algorithm for feature importance evaluation. Energies 2017, 10, 1168. [Google Scholar] [CrossRef]
- Wang, S.; Wang, X.; Wang, S.; Wang, D. Bi-directional long short-term memory method based on attention mechanism and rolling update for short-term load forecasting. Int. J. Electr. Power Energy Syst. 2019, 109, 470–479. [Google Scholar] [CrossRef]
- Atef, S.; Nakata, K.; Eltawil, A.B. A deep bi-directional long-short term memory neural network-based methodology to enhance short-term electricity load forecasting for residential applications. Comput. Ind. Eng. 2022, 170, 108364. [Google Scholar] [CrossRef]
- Qiao, L.; He, N.; Cui, Y.; Zhu, J.; Xiao, K. Reservoir porosity prediction based on BiLSTM-AM optimized by improved pelican optimization algorithm. Energies 2024, 17, 1479. [Google Scholar] [CrossRef]
- Kumar, C.; Subramaniam, G.; Jasper, J. A novel ROA optimized Bi-LSTM based MPPT controller for grid connected hybrid solar-wind system. COMPEL-Int. J. Comput. Math. Electr. Electron. Eng. 2022, 42, 378–401. [Google Scholar]
- Kaewarsa, S.; Kongpaseuth, V. An energy prediction approach using bi-directional long short-term memory for a hydropower plant in Laos. Electr. Eng. 2024, 106, 2609–2625. [Google Scholar] [CrossRef]
- Gonder, K.N.; Rezk, H. Dynamic voltage restorer integrated with photovoltaic-thermoelectric generator for voltage disturbances compensation and energy saving in three-phase system. Sustainability 2021, 13, 3511. [Google Scholar] [CrossRef]
- Khan, N.M.; Khan, U.A.; Asif, M.; Zafar, M.H. Analysis of deep learning models for estimation of MPP and extraction of maximum power from hybrid PV-TEG: A step towards cleaner energy production. Energy Rep. 2024, 11, 4759–4775. [Google Scholar] [CrossRef]
- Obaid, W.; Hamid, A.-K. Grid-connected hybrid solar/thermoelectric power system with hybrid INC/PSO/PO MPPT system in Sharjah, United Arab Emirates. In Proceedings of the 2022 Advances in Science and Engineering Technology International Conferences (ASET), Dubai, United Arab Emirates, 21–24 February 2022; pp. 1–5. [Google Scholar]
- Kwan, T.H.; Wu, X. TEG maximum power point tracking using an adaptive duty cycle scaling algorithm. Energy Procedia 2017, 105, 14–27. [Google Scholar] [CrossRef]
- Kwan, T.H.; Wu, X. High performance P&O based lock-on mechanism MPPT algorithm with smooth tracking. Sol. Energy 2017, 155, 816–828. [Google Scholar]
- Belkaid, A.; Colak, I.; Kayisli, K.; Bayindir, R.; Bulbul, H.I. Maximum power extraction from a photovoltaic panel and a thermoelectric generator constituting a hybrid electrical generation system. In Proceedings of the 2018 International Conference on Smart Grid (icSmartGrid), Nagasaki, Japan, 4–6 December 2018; pp. 276–282. [Google Scholar]
- Benhadouga, S.; Belkaid, A.; Colak, I.; Meddad, M.; Eddiai, A. Experimental validation of the sliding mode controller to improve the efficiency of the MPPT solar system. In Proceedings of the 2021 10th International Conference on Renewable Energy Research and Application (ICRERA), Istanbul, Turkey, 26–29 September 2021; pp. 333–337. [Google Scholar]
- Jung, D.-H.; Kim, K.; Jung, S.-O. Thermal and solar energy harvesting boost converter with time-multiplexing MPPT algorithm. IEICE Electron. Express 2016, 13, 20160287. [Google Scholar] [CrossRef]
- Ibrahim, A.W.; Xu, J.; Farh, H.M.H.; Al-Shamma’a, A.A.; Yang, Y.; Shi, Z.; Zafar, M.H. An efficient linear-extrapolation catch-fish algorithm for maximizing the harvested power from thermoelectric generators sources. Appl. Therm. Eng. 2025, 268, 125916. [Google Scholar] [CrossRef]
- Rezk, H.; Ali, Z.M.; Abdalla, O.; Younis, O.; Gomaa, M.R.; Hashim, M. Hybrid moth-flame optimization algorithm and incremental conductance for tracking maximum power of solar PV/thermoelectric system under different conditions. Mathematics 2019, 7, 875. [Google Scholar] [CrossRef]
- Kwan, T.H.; Wu, X. Power and mass optimization of the hybrid solar panel and thermoelectric generators. Appl. Energy 2016, 165, 297–307. [Google Scholar] [CrossRef]
- Yusuf, A.; Bayhan, N.; Tiryaki, H.; Hamawandi, B.; Toprak, M.S.; Ballikaya, S. Multi-objective optimization of concentrated Photovoltaic-Thermoelectric hybrid system via non-dominated sorting genetic algorithm (NSGA II). Energy Convers. Manag. 2021, 236, 114065. [Google Scholar] [CrossRef]
- Kolahan, A.; Maadi, S.R.; Kazemian, A.; Schenone, C.; Ma, T. Semi-3D transient simulation of a nanofluid-base photovoltaic thermal system integrated with a thermoelectric generator. Energy Convers. Manag. 2020, 220, 113073. [Google Scholar] [CrossRef]
Disclaimer/Publisher’s Note: The statements, opinions and data contained in all publications are solely those of the individual author(s) and contributor(s) and not of MDPI and/or the editor(s). MDPI and/or the editor(s) disclaim responsibility for any injury to people or property resulting from any ideas, methods, instructions or products referred to in the content. |
© 2025 by the authors. Licensee MDPI, Basel, Switzerland. This article is an open access article distributed under the terms and conditions of the Creative Commons Attribution (CC BY) license (https://creativecommons.org/licenses/by/4.0/).













































