Abstract
This paper presents a novel symmetric q-analogue differential operator designed for meromorphic multivalent functions analytic in the punctured open unit disk. Employing this operator, a new family of meromorphic multivalent functions is proposed and examined in this work. A detailed investigation of this newly defined class of meromorphic multivalent functions is presented, highlighting key geometric characteristics, including sufficiency criteria, coefficient inequalities, distortion and growth behavior, as well as the radii of starlikeness and convexity.
Keywords:
meromorphic multivalent functions; Janowski functions; symmetric q-operator functions; approximation theory MSC:
30C45; 30C50; 30C55
1. Introduction and Definitions
Let represent the class of all meromorphic functions f that are -valent () and analytic in the open disk excluding the origin, denoted by , defined as the set (see [1,2]). Each function in this class is assumed to satisfy a prescribed normalization condition:
Clearly, the class coincides with the class of functions that are univalent and meromorphic (see [2,3]) when .
The function f is said to belong to the class , where , consisting of meromorphic -valent starlike functions of order (see [4,5]), if it satisfies the following condition:
It is evident that when , the class coincides with , the class of meromorphic -valent starlike functions.
The class , where , consists of meromorphic -valent convex functions of order (see [3]). A function f is said to belong to provided that for , it satisfies the condition:
In a similar manner, we refer to as the class of meromorphic -valent close-to-convex functions of order (see [5]), defined by the condition:
where , for .
Numerous subclasses of meromorphic functions have been introduced and extensively studied by various researchers in the past. For detailed discussions and foundational results on these subclasses, the reader is referred to the works presented in references [6,7,8,9,10,11,12,13].
The domain of symmetric q-calculus has attracted growing attention in recent years owing to its wide-ranging applicability across multiple areas of mathematics and mathematical physics, including fractional calculus, geometric function theory (GFT), and quantum mechanics [1]. A key aspect of its appeal lies in the fact that the derivative of a differentiable function f can be effectively approximated using the symmetric q-derivative. This operator is widely regarded as offering enhanced convergence behavior compared to the traditional q-derivative, though further rigorous investigation is needed to conclusively establish its superiority.
Rooted in the foundational principles of q-calculus—an area of study that emerged in the early 20th century—the symmetric q-calculus extends these ideas by introducing more nuanced operator characteristics. These refined operators are particularly well-suited for analyzing and characterizing function classes that exhibit intrinsic symmetry properties. As a result, symmetric q-calculus provides powerful tools for exploring both theoretical and applied problems where symmetry plays a pivotal role, deepening our understanding of mathematical structures and their physical interpretations.
The theory of q-calculus operators has found wide-ranging applications across several branches of mathematics and physics, including complex analysis, hypergeometric series, particle physics, and, most significantly, geometric function theory. A major milestone in this direction was the introduction of the concept of q-starlike functions by Ismail and his collaborators in 1990 [14], which marked the beginning of a new line of inquiry in geometric function theory. The groundwork for q-analogues of classical operators was laid by Jackson [15], who introduced the q-differential and q-integral operators and demonstrated their relevance to geometric function theory. Building on this, Arif et al. [16] applied convolution techniques to formulate the q-Noor integral operator, which was then utilized to define and examine new subclasses of analytic functions. In a related development, the work presented in [17] extended the theory by establishing a q-analogue of the differential operator, facilitating the identification and analysis of novel function classes within the analytic framework. For other contributions, the reader is referred to the following papers: [18,19,20,21,22,23,24,25,26,27,28,29].
The symmetric q-derivative operator was first introduced within the framework of geometric function theory by Kanas et al. [30], whose foundational contributions laid the groundwork for subsequent research in this area. Researchers have actively explored the theoretical implications and practical utility of the symmetric q-calculus in addressing complex challenges arising in both mathematical and physical contexts. Recent advances in this area have been explored in the works of [13,31,32,33,34,35,36,37,38,39]; see also the references cited therein for further reading.
To facilitate a clearer understanding of the present work, we first introduce several fundamental notations and concepts from symmetric q-difference calculus that are employed throughout this manuscript. The symmetric q-difference operator utilized in this study extends its impact far beyond the construction of a specific subclass of meromorphic multivalent functions. As highlighted in the introductory sections, this operator exhibits enhanced approximation properties near singularities and improved convergence as , making it a powerful analytical tool for bridging discrete q-analysis with classical differential theory.
Its symmetric structure offers natural applicability in areas where duality, reversibility, or intrinsic symmetry play a fundamental role—such as in quantum mechanics, non-commutative geometry, and fractional q-calculus. The operator has also been suggested as a viable framework for studying stability, dynamic behavior, and mapping properties of generalized function classes under integral transforms.
Moreover, the paper identifies potential applications in q-deformed quantum harmonic oscillators, signal processing, and data analysis, thereby underscoring the versatility and theoretical depth of the operator in both mathematical physics and applied analysis. These connections reaffirm that the symmetric q-operator is not only structurally robust but also analytically expansive in its reach and relevance.
The quantity known as the symmetric q-number, represented by , is defined by the expression:
It should be emphasized that the symmetric q-number is distinct from the standard q-number and commonly features in the analysis of q-deformed quantum mechanical simple harmonic oscillators [40]. The definition of the symmetric q-shifted factorial is formulated as:
Clearly, it turns out that as .
The symmetric q-derivative operator [41] acting on functions is formulated as follows:
It is essential to point out that as .
Out of (1), we have , and a power series of , when , is
In this paper, inspired by the aforementioned articles and the work of Hu et al. [42], Shi et al. [43], and Ahmad et al. [44], we propose a novel symmetric q-differential operator for meromorphic -valent functions. A new family of -valent meromorphic functions is introduced based on Janowsky-type conditions by employing the new specific symmetric q-differential operator. We proceed to investigate various geometric properties of the functions in this class. In particular, we establish sufficient conditions for class membership, derive distortion bounds and coefficient estimates, and examine the radii of starlikeness and convexity. To validate the effectiveness of our results, we also consider several special cases of the involved parameters.
We proceed to define a new differential operator as follows:
where
We set:
Analogously, we derive the following result:
Remark 1.
It is worth noting that the operator , as defined in (9) maintains a deep connection with classical differential operators widely used in the theory of harmonic and geometric function theory. In the limit as , the symmetric q-derivative converges to the ordinary derivative, and hence the operator , reduces to the classical linear form , which resembles known structures such as the Libera operator and certain weighted Salagean-type operators. These operators are fundamental tools in the analysis of starlike, convex, and close-to-convex functions, especially in establishing distortion bounds, growth estimates, and coefficient inequalities. Moreover, when combined with subordination conditions, the operator aligns with the framework of Janowski-type function classes—an established approach for generalizing classical geometric properties via the theory of differential subordinations. This connection reinforces the theoretical foundation of , positioning it as a natural q-deformation of classical analytic operators, while also enabling the extension of geometric function theory into the realm of symmetric q-calculus.
Remark 2.
As , the symmetric q-differential operator defined in (9) reduces to the classical differential operator introduced in [45].
In what follows, all results are considered for unless specified otherwise.
A subclass of is now introduced, defined using the operator , as follows.
Definition 1.
Let f be a meromorphic function in . The function belongs to the subclass , if it satisfies the following condition:
for which . The symbol ≺ denotes the well-known concept of subordination (see [46]).
Remark 3.
We say that if and only if in the case that , where , takes all values in the circular domain centered at and radius .
An equivalent condition for a function is given below and can be easily established.
The following lemma due to Rogosinski plays a key role in establishing our main results.
Lemma 1
([47]). Let be an analytic function with the series representation , and let be an univalent and convex function in U represented by . If , then it follows that , for all .
2. Main Results
In this section, we first derive sufficient conditions that characterize membership in the newly introduced class, . Subsequently, we obtain sharp coefficient bounds for functions belonging to this class, thereby contributing to a deeper analytical understanding of their geometric and functional properties.
In what follows, we derive the core analytic conditions that characterize the newly defined subclass . These conditions are established using a combination of symmetric q-calculus techniques, subordination principles, and coefficient estimates. The primary goal is to provide a clear and tractable inequality that ensures class membership based on the behavior of the function’s coefficients. The first main result, presented below, offers such a condition and serves as the foundation for subsequent corollaries and sharpness results.
Theorem 1.
Let be a function with a series representation as given in (1). Then f belongs to the class whenever the following inequality is fulfilled:
This condition is sufficient for membership in the class .
Proof.
To validate the sufficiency condition, we aim to verify that the subordination inequality (13) is indeed satisfied under the given assumptions.
Assume that may be represented as the following power series:
To simplify our computations, we define the following compact notation for the coefficient expression appearing repeatedly in the summation.
By first applying (9), and then making use of (7) and (10), we deduce—after appropriate simplifications—that the preceding expression is equivalent to:
Given that , it is known from [4] that its coefficients obey a specific inequality which we now apply to simplify the sum.
Substituting this expression into our earlier inequality and invoking inequality (14), we obtain
Thus, since the transformed expression remains strictly less than 1, the inequality in (13) is satisfied, completing the proof of sufficiency.
Remark 4.
The symmetric q-difference operator used in this study offers several advantages compared to classical q-derivatives and convolution-type operators. Unlike standard forward or backward q-derivatives, the symmetric form uses function values at both and , resulting in more stable and balanced behavior near singularities and ensuring better convergence as . The operator exhibits improved rotational invariance, which is beneficial for function classes defined in circular domains such as the punctured unit disk. The operator is embedded within a parametric form , allowing tailored analysis through adjustment of τ and ς. This gives it broader applicability and adaptability than fixed-kernel convolution operators. As shown in Remark 1, the operator smoothly reduces to the classical derivative operator as , ensuring compatibility with well-known results in classical function theory. The operator facilitates the derivation of precise subordination conditions and coefficient bounds, as demonstrated in Theorem 1. Such tractable inequalities are less accessible when using traditional convolution techniques. These advantages motivate the use of the symmetric q-difference operator in defining and analyzing the function class and justify its theoretical and practical relevance.
Corollary 1.
Let . Then f belongs to the class whenever the following inequality is fulfilled:
This condition is sufficient for membership in the class .
Example 1.
To deepen the understanding of the analytic behavior of functions in the class , we now establish explicit coefficient estimates. These bounds offer direct insight into how the parameters of the symmetric q-operator influence the growth of the function’s series expansion. In particular, the next result provides a sharp upper bound for each coefficient , derived using subordination techniques and classical inequalities. This theorem complements the general inequality in Theorem 14 by refining the functional structure of admissible elements within the class.
Theorem 2.
Assume that and has the series representation given by (1). Thus,
Proof.
Assuming that and lies in the class . It must satisfy the conditions below:
Given that
as , can be expressed as
Thus,
By performing basic calculations, we arrive at and by means of Lemma 1, we deduce
After simplification, comparing the corresponding coefficients of yields
By considering the absolute value of both sides and invoking the triangle inequality along with (18), it follows that
So
and the result follows as required. □
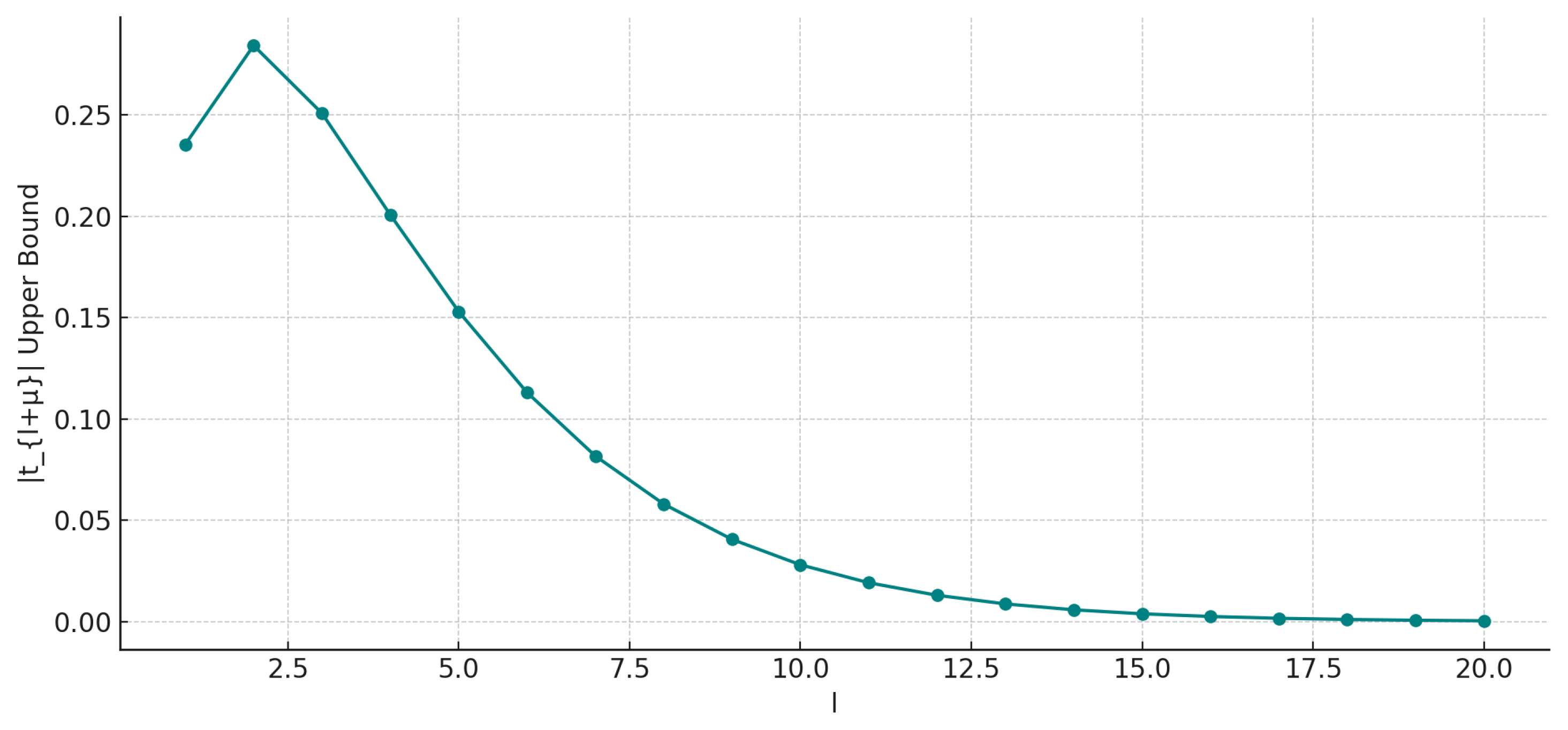
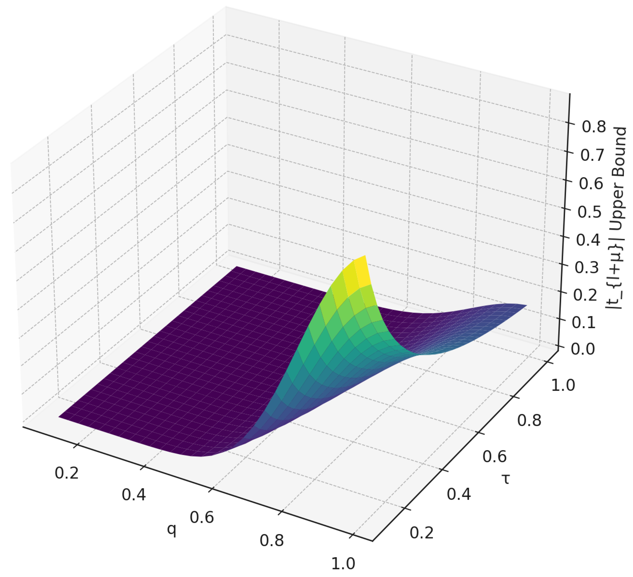
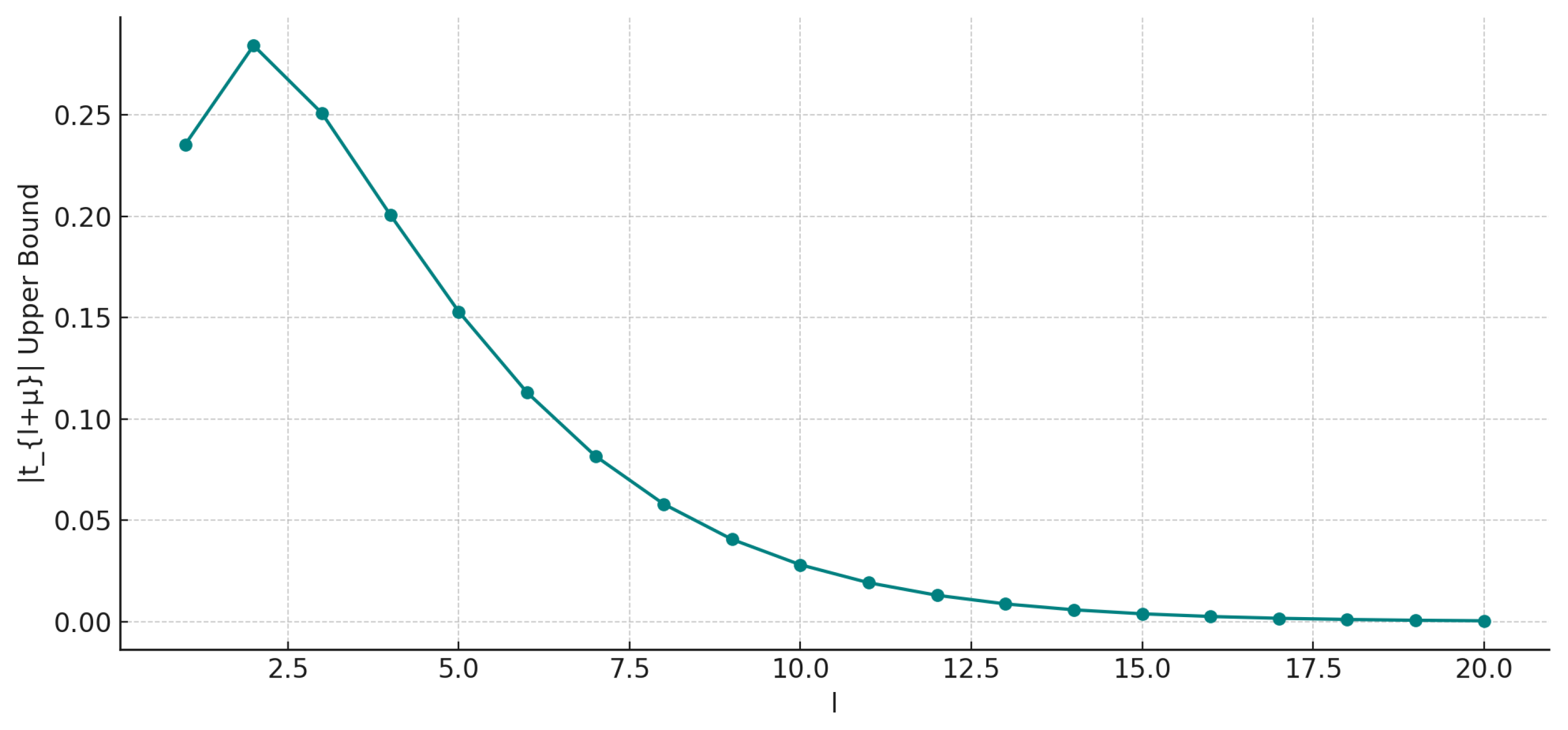
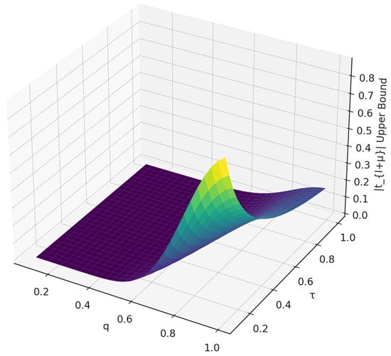
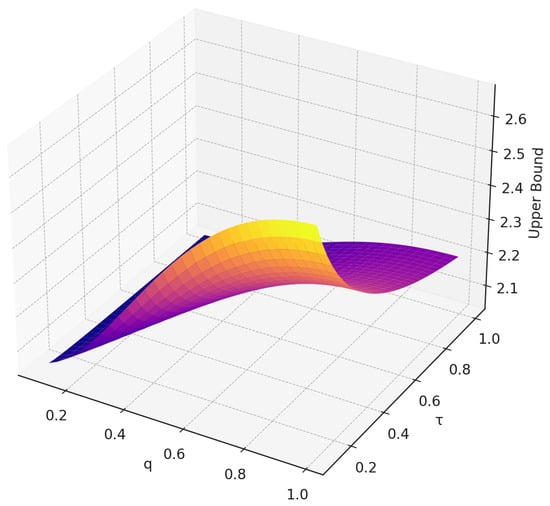
Figure 1 and Figure 2 offers a visual comparison between the numerical bounds for derived in Theorem 2. The 2D plot illustrates how the bounds vary with respect to the index l, providing insight into the decay behavior of the coefficients for fixed parameters. In contrast, the 3D plot shows the sensitivity of a specific coefficient bound (for ) to changes in the operator parameters q and . Together, these plots enhance the interpretation of the theorem, highlighting both the local and parametric effects on the structure of the function class.
Figure 1.
Coefficient upper bound (Theorem 2).
Figure 2.
Coefficient bound surface for (Theorem 2).
Corollary 2.
If and has the series representation given in (1). Then
As a natural continuation of the coefficient and distortion estimates, we now focus on bounding the magnitude of the symmetric q-derivative of the transformed function . This result is essential for understanding how the generalized derivative behaves across the punctured disk, particularly under the subordination framework. Theorem 3 provides sharp upper and lower bounds for the modulus of the operator in terms of the parameters and the radial distance , thereby extending the analytic characterization of the proposed function class.
Theorem 3.
If and is given by (1), assuming , we arrive at the following estimate:
Proof.
Let us assume that . Therefore, we can express
Therefore, for , we obtain
By simplifying, we arrive at
Since , it is well known [48] that
To further explore the geometric behavior of functions in the class we now derive sharp distortion bounds. These estimates describe how the modulus of a function in the class behaves on circles of fixed radius within the punctured unit disk. The following result establishes upper and lower bounds for ∣∣ in terms of the parameters of the symmetric q-operator, thereby providing insight into the radial growth and control of the function across the domain. Such estimates are fundamental in geometric function theory and confirm the analytical stability of the class under symmetric q-deformations.
Theorem 4.
Let . For , it holds that
and
Proof.
Inasmuch that , we have
We obtain and
Analogously,
Since it has been demonstrated from (14) that
However,
Therefore,
and is equivalently written as
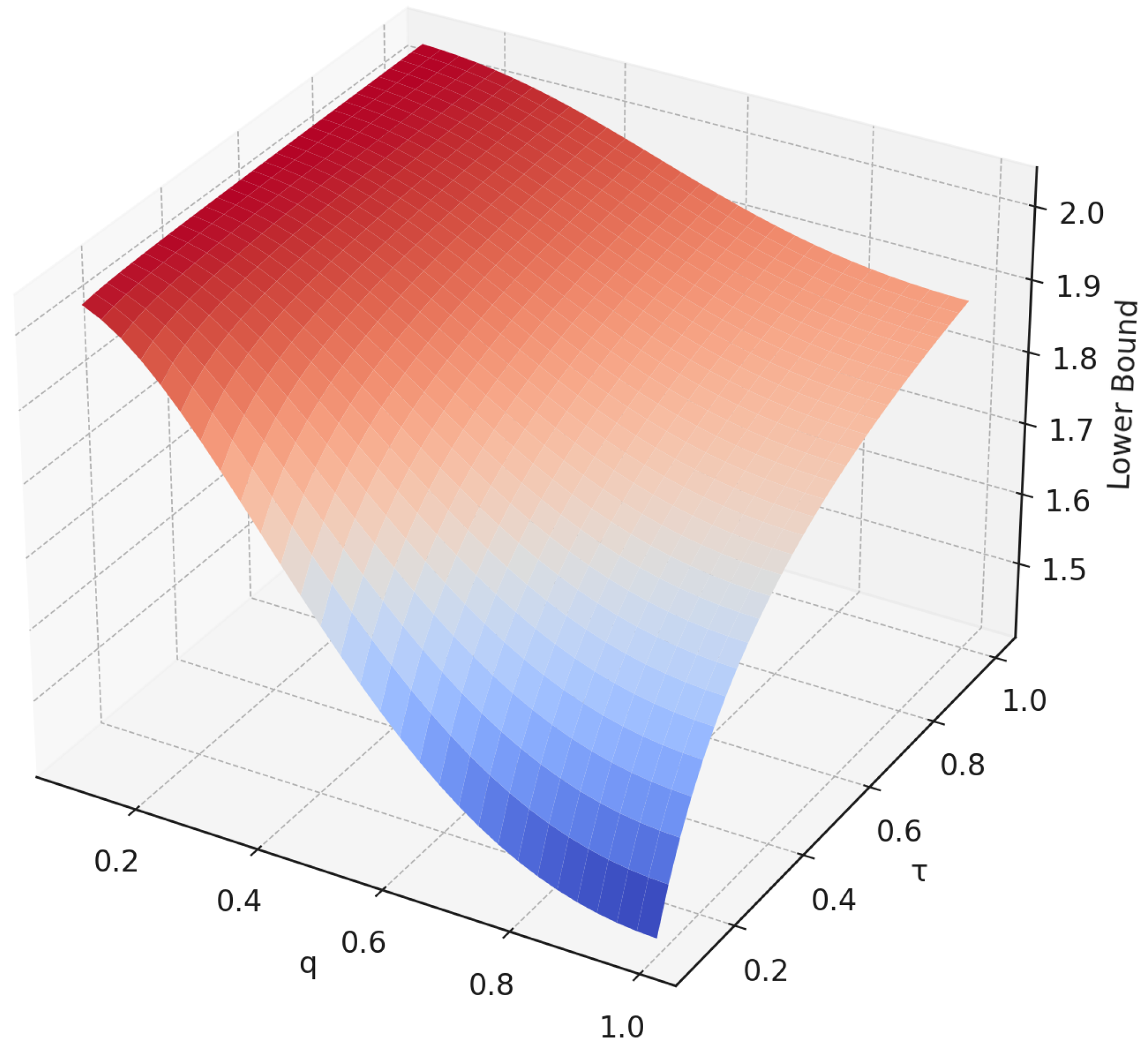
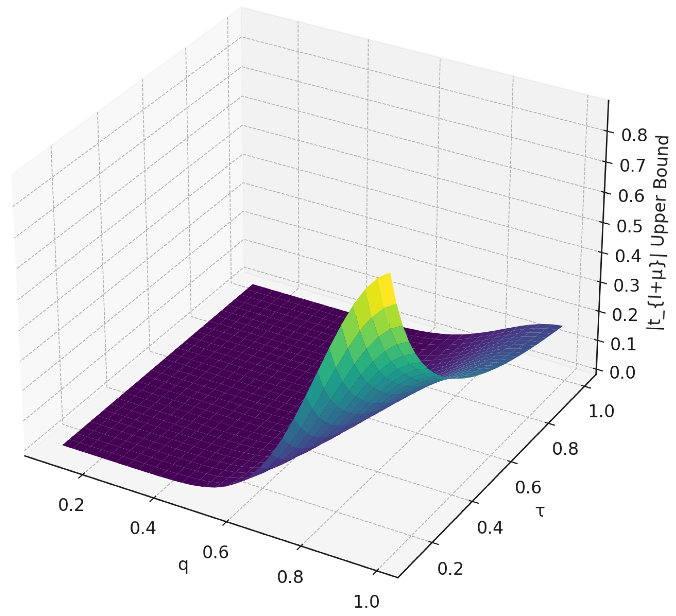
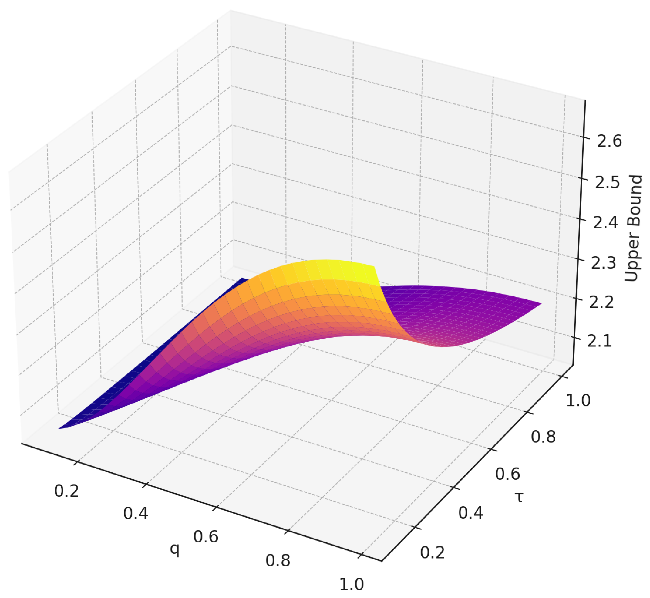
The graphical representations provided in Figure 3, Figure 4 and Figure 5 illustrate the behavior of the upper and lower distortion bounds for , as established in Theorem 4. These bounds are analyzed with respect to variations in the operator parameters q and while keeping the modulus fixed. The plots demonstrate how the symmetric q-difference operator influences the growth and contraction of the function within the punctured unit disk. This visual analysis enhances the theoretical results by revealing the sensitivity and stability of the distortion bounds under parameter shifts, offering deeper insight into the geometric properties of the defined function class.
Figure 3.
2d representation of upper and lower bounds of as a function of , (Theorem 4).
Figure 4.
Lower -bound variation of the minimum with respect to q and at fixed = 0.7.
Figure 5.
Upper-bound variation of the maximum with respect to q and at fixed = 0.7.
Corollary 3.
Let . For , it holds that
To complete the analysis of the geometric and analytic behavior of the proposed function class, we now turn to the behavior of higher-order symmetric q-derivatives. This is particularly relevant for assessing the growth and smoothness of functions under multiple iterations of the q-difference operator. Theorem 5 provides sharp upper and lower bounds for the modulus of the - th order symmetric q-derivative of , showing how the class remains analytically stable even under repeated operator application. These estimates generalize the earlier results and further demonstrate the robustness of the operator framework.
Theorem 5.
Proof.
To obtain the higher-order q-derivative , we use the recursive application of the symmetric q-difference operator defined in Equation (7).
After observing the pattern from the second derivative , we generalize to the -th order, obtaining the following representation.
Given that the parameters satisfy and , one obtains . Thus, this leads to
Analogously,
To bound the series involving , we now apply the sufficient condition (14), which provides a convenient upper bound in terms of the parameters.
This leads to
Thus,
Still, one can easily verify that
giving
The following two theorems establish the convexity and starlikeness radii for functions of the class .
Theorem 6.
Consider the case where . Consequently , within the disk , where
Proof.
Assume that . In order to establish that , demonstrating that the following condition holds is sufficient for the proof
From (1) and elementary algebraic manipulation, it follows that
By applying (14), we arrive at:
This leads to
Inequality (29) holds provided that the following condition is satisfied:
Hence,
It follows that
and this yields the required result. □
Corollary 4.
Let . Hence , in the domain under the assumption that
Theorem 7.
Assume that . Thus, the function f remains in the class throughout the subdisk , where
Proof.
It is known that the function f is a member of if next condition holds:
From (1), after a few simple steps, it can be deduced that
Making use of (30), immediately yields
For inequality (31) to hold, the condition reduced to
This generated
So,
Therefore we arrive at the desired conclusion. □
Corollary 5.
Assume that . Then f also lies in the class within the disk , where
3. Conclusions
Motivated by recent advances in quantum calculus, we have introduced a novel Janowski-type class of -valent meromorphic functions defined via a symmetric q-differential operator. This innovative operator framework has allowed us to systematically explore and characterize the geometric properties of the proposed function class. In particular, we have established rigorous sufficiency conditions for class membership, derived sharp distortion bounds, provided precise coefficient estimates, and thoroughly examined the radii of starlikeness and convexity.
Our results have been shown to be valid and, in many cases, sharp for specific parameter selections, underscoring both the theoretical soundness and the practical relevance of the method. Importantly, the operator’s versatility enables the formulation of additional subclasses of meromorphic functions, suggesting a wide array of possibilities for extending this research. Such extensions have the potential to deepen the understanding of geometric function theory and foster new applications in areas such as fractional calculus, complex analysis, and quantum physics.
The newly introduced class of meromorphic multivalent functions defined via the symmetric q-differential operator holds significant potential for applications in both theoretical and applied mathematics. The symmetric q-calculus provides a more balanced approximation of classical derivatives, making it well-suited for modeling systems where time-reversal symmetry or duality principles are important. The operator structure can be extended to fractional operators, a growing area of research with applications in anomalous diffusion, viscoelastic materials, and control systems. By generalizing to non-integer orders, it is possible to model memory-dependent or nonlocal phenomena more effectively. The geometric properties established in this work may help ensure the stability or boundedness of such solutions. From the perspective of geometric function theory (GFT), the results on starlikeness, convexity, and coefficient estimates offer tools for constructing conformal or quasi-conformal mappings in the unit disk with prescribed symmetry or distortion properties.
Looking ahead, future research could focus on the construction of broader families of functions using generalized forms of the symmetric q-operator, the study of their mapping properties, or the investigation of connections with other areas of mathematical physics. These directions promise to further enrich the field and open up new avenues for exploration.
Moreover, the framework introduced in this study opens up several promising avenues for further exploration. One potential direction involves extending the symmetric q-differential operator to more generalized settings, such as weighted or fractional q-operators, to capture a broader class of function behaviors. Another compelling line of inquiry would be the investigation of the stability and dynamic properties of the newly defined function classes under various integral transforms, which could reveal deeper insights into their structural characteristics.
Additionally, an important next step could involve applying the proposed operator framework to complex systems modeled in quantum physics, where q-calculus plays a fundamental role in describing discrete symmetries and non-classical phenomena. Exploring connections with other areas of modern analysis—such as harmonic univalent functions, bi-univalent function theory, or applications in conformal mappings—could also substantially broaden the impact and relevance of the current results.
From a computational perspective, numerical simulations and graphical analyses of specific functions within the introduced classes could provide visual validation of the theoretical findings, as well as uncover unexpected geometric patterns worthy of deeper investigation. Finally, collaborative studies that integrate symmetric q-calculus with computational methods or machine learning models might lead to innovative applications in signal processing or data analysis, further underscoring the versatility of this mathematical framework.
Funding
The APC was founded by the University of Oradea, Romania.
Data Availability Statement
No data, models, or code were generated or used during the study.
Conflicts of Interest
The author declares no conflicts of interest regarding the publication of this paper.
References
- Srivastava, H.M.; Owa, S. (Eds.) Current Topics in Analytic Function Theory; World Scientific Publishing Company: Singapore, 1992; ISBN 981-02-0932-9. [Google Scholar]
- Hayman, W.K. Multivalent Functions; Cambridge University Press: Cambridge, UK, 1958; ISBN 978-0521052382. [Google Scholar]
- Goodman, A.W. Univalent Functions; Mariner Publishing: New York, NY, USA, 1983; Volume II, ISBN 978-0936166100. [Google Scholar]
- Royster, W.C. Meromorphic starlike multivalent functions. Trans. Am. Math. Soc. 1963, 107, 300–308. [Google Scholar] [CrossRef]
- Robertson, M.S. Univalent functions starlike with respect to a boundary point. J. Math. Phys. 1936, 15, 11–17. [Google Scholar] [CrossRef]
- Aouf, M.K.; Bulboaca, T.; Seoudy, T.M. Subclasses of meromorphic functions associated with a convolution operator. Bull. Filomat 2019, 33, 2211–2218. [Google Scholar] [CrossRef]
- Wang, Z.-G.; Sun, Y.; Xu, N. Some properties of certain meromorphic close-to-convex functions. App. Math. Lett. 2012, 25, 454–460. [Google Scholar] [CrossRef]
- Khan, S.; Hussain, S.; Darus, M. Certain subclasses of meromorphic multivalent q-starlike and q-convex functions. Math. Slovaca 2022, 25, 635–646. [Google Scholar] [CrossRef]
- Seoudy, T.M.; Aouf, M.K. Classes of admissible functions associated with certain integral operators applied to meromorphic functions. Bull. Iran. Math. Soc. 2015, 41, 793–804. Available online: https://www.magiran.com/p1463850 (accessed on 1 May 2025).
- Srivastava, H.M.; Patel, J. Applications of differential subordination to certain subclasses of meromorphically multivalent functions. J. Inequal. Pure Appl. Math. 2005, 6, 1–17. [Google Scholar]
- Xu, Y.-H.; Yang, Q.; Liu, J.-L. Some properties of meromorphically multivalent functions. J. Inequal. Appl. 2012, 86, 1–6. [Google Scholar] [CrossRef]
- Breaz, D.; Karthikeyan, K.R.; Umadevi, E. Subclasses of multivalent meromorphic functions with a pole of order μ at the origin. Mathematics 2022, 10, 600. [Google Scholar] [CrossRef]
- Da Cruz, A.M.; Martins, N. The q-symmetric variational calculus. Comput. Math. Appl. 2012, 64, 2241–2250. [Google Scholar] [CrossRef]
- Ismail, M.E.H.; Merkes, E.; Styer, D. A generalization of starlike functions. Complex Var. Theory Appl. 1990, 14, 77–84. [Google Scholar] [CrossRef]
- Jackson, F.H. On q-functions and a certain difference operator. Trans. R. Soc. Edinb. 1909, 46, 253–281. [Google Scholar] [CrossRef]
- Arif, M.; Haq, M.U.; Lin, J.L. A subfamily of univalent functions associated with q-analogue of Noor integral operator. J. Funct. Spaces 2018, 2018, 3818915. [Google Scholar] [CrossRef]
- Haq, M.U.; Raza, M.; Arif, M.; Khan, Q.; Tang, H. q-analogue of differential subordinations. Mathematics 2019, 7, 724. [Google Scholar] [CrossRef]
- Andrei, L.; Caus, V.-A. Subordinations Results on a q-Derivative Differential Operator. Mathematics 2024, 12, 208. [Google Scholar] [CrossRef]
- Khan, S.; Khan, N.; Hussain, A.; Araci, S.; Khan, B.; Al-Sulami, H.H. Applications of Symmetric Conic Domains to a Subclass of q-Starlike Functions. Symmetry 2022, 14, 803. [Google Scholar] [CrossRef]
- Andrei, L.; Caus, V.-A. A Generalized Class of Functions Defined by the q-Difference Operator. Symmetry 2021, 13, 2361. [Google Scholar] [CrossRef]
- Gul, B.; Ritelli, D.; Alhefthi, R.K.; Arif, M. A Novel Family of Starlike Functions Involving Quantum Calculus and a Special Function. Fractal Fract. 2025, 9, 179. [Google Scholar] [CrossRef]
- Andrei, L.; Caus, V.-A. Starlikeness of New General Differential Operators Associated with q-Bessel Functions. Symmetry 2021, 13, 2310. [Google Scholar] [CrossRef]
- Ansari, K.J.; Özger, F. Pointwise and weighted estimates for Bernstein-Kantorovich type operators including beta function. Indian J. Pure Appl. Math. 2024. [Google Scholar] [CrossRef]
- Savaş, E.; Mursaleen, M. Bézier Type Kantorovich q-Baskakov Operators via Wavelets and Some Approximation Properties. Bull. Iran. Math. Soc. 2023, 49, 68. [Google Scholar] [CrossRef]
- Cai, Q.; Aslan, R.; Özger, F.; Srivastava, H.M. Approximation by a new Stancu variant of generalized (λ, μ)-Bernstein operators. Alex. Eng. J. 2024, 107, 205–214. [Google Scholar] [CrossRef]
- Ayman-Mursaleen, M.; Nasiruzzaman, M.; Rao, N. On the Approximation of Szász-Jakimovski-Leviatan Beta Type Integral Operators Enhanced by Appell Polynomials. Iran. J. Sci. 2025. [Google Scholar] [CrossRef]
- Alamer, A.; Nasiruzzaman, M. Approximation by Stancu variant of λ-Bernstein shifted knots operators associated by Bézier basis function. J. King Saud Univ. Sci. 2024, 36, 103333. [Google Scholar] [CrossRef]
- Ayman-Mursaleen, M.; Nasiruzzaman, M.; Rao, N.; Dilshad, M.; Nisar, K.S. Approximation by the modified λ-Bernstein-polynomial in terms of basis functions. AIMS Math. 2024, 9, 4409–4426. [Google Scholar] [CrossRef]
- Ayman-Mursaleen, M.; Lamichhane, B.P.; Kilicman, A.; Senu, N. On q-statistical approximation of wavelets aided Kantorovich q-Baskakov operators. Filomat 2024, 38, 3261–3274. [Google Scholar] [CrossRef]
- Kanas, S.; Altinkaya, S.; Yalcin, S. Subclass of k-uniformly starlike functions defined by symmetric q-derivative operator. Ukr. Math. J. 2019, 70, 1727–1740. [Google Scholar] [CrossRef]
- Aral, A.; Gupta, V.; Agarwal, R.P. Applications of q-Calculus in Operator Theory; Springer: New York, NY, USA, 2013. [Google Scholar] [CrossRef]
- Polatoglu, Y. Growth and distortion theorems for generalized q-starlike functions. Adv. Math. Sci. J. 2016, 5, 7–12. Available online: https://hdl.handle.net/11413/4335 (accessed on 1 May 2025).
- Ahmad, B.; Mashwani, W.K.; Araci, S.; Saima, M.; Khan, M.G.; Khan, B. A subclass of meromorphic Janowski-type multivalent q-starlike functions involving a q-differential operator. Adv. Cont. Discret. Models 2022, 2022, 5. [Google Scholar] [CrossRef]
- Aldawish, I.; Darus, M. Starlikness of q-differential operator involving quantum calculus. Korean J. Math. 2014, 22, 699–709. [Google Scholar] [CrossRef][Green Version]
- Rehman, M.S.U.; Ahmad, Q.Z.; Srivastava, H.M.; Khan, N.; Darus, M.; Khan, B. Applications of higher-order q-derivatives to the subclass of q-starlike functions associated with the Janowski functions. AIMS Math. 2021, 6, 1110–1125. [Google Scholar] [CrossRef]
- Srivastava, H.M.; Bansal, D. Close-to-convexity of a certain family of q-Mittag-Leffler functions. J. Nonlinear Var. Anal. 2017, 1, 61–69. Available online: https://jnva.biemdas.com/archives/247 (accessed on 1 May 2025).
- Sun, M.; Jin, Y.; Hou, C. Certain fractional q-symmetric integrals and q-symmetric derivatives and their application. Adv. Diff. Eq. 2016, 2016, 222. [Google Scholar] [CrossRef]
- Al-shbeil, I.; Khan, S.; AlAqad, H.; Alnabulsi, S.; Khan, M.F. Applications of the Symmetric Quantum- Difference Operator for New Subclasses of Meromorphic Functions. Symmetry 2023, 15, 1439. [Google Scholar] [CrossRef]
- Faisal, M.I.; Al-Shbeil, I.; Abbas, M.; Arif, M.; Alhefthi, R.K.; Tang, H. Problems Concerning Coefficients of Symmetric Starlike Functions Connected with the Sigmoid Function. Symmetry 2023, 15, 1292. [Google Scholar] [CrossRef]
- Macfarlane, A.J. On q-analogues of the quantum harmonic oscillator and the quantum group SU(2)q. J. Phys. A Math. Gen. 1989, 22, 4581. [Google Scholar] [CrossRef]
- Kamel, B.; Yosr, S. On some symmetric q-special functions. Le Mat. 2013, 68, 107–122. [Google Scholar] [CrossRef]
- Hu, Q.; Srivastava, H.; Ahmad, B.; Khan, N.; Khan, M.; Mashwani, W.; Khan, B. A subclass of multivalent Janowski type q-Starlike functions and its consequences. Symmetry 2021, 13, 1275. [Google Scholar] [CrossRef]
- Shi, L.; Ahmad, B.; Khan, N.; Khan, M.G.; Araci, S.; Mashwani, W.; Khan, B. Coefficient Estimates for a Subclass of Meromorphic Multivalent q-Close-to-Convex Functions. Symmetry 2021, 13, 1840. [Google Scholar] [CrossRef]
- Ahmad, B.; Khan, M.G.; Aouf, M.K.; Mashwani, W.K.; Salleh, Z.; Tang, H. Applications of a New q-Difference Operator in Janowski-Type Meromorphic Convex Functions. J. Funct. Spaces 2021, 2021, 5534357. [Google Scholar] [CrossRef]
- Mohammed, A.; Darus, M. On new μ-valent meromorphic function involving certain differential and integral operators. Abstr. Appl. Anal. 2014, 2014, 208530. [Google Scholar] [CrossRef]
- Miller, S.S.; Mocanu, P.T. Differential Subordinations: Theory and Applications, 1st ed.; CRC Press: Boca Raton, FL, USA, 2000. [Google Scholar] [CrossRef]
- Rogosinski, W. On the coefficients of subordinate functions. Proc. Lond. Math. Soc. 1943, 48, 48–82. [Google Scholar] [CrossRef]
- Graham, I.; Kohr, G. Geometric Function Theory in One and Higher Dimensions; Marcel Dekker, Inc.: New York, NY, USA, 2003. [Google Scholar] [CrossRef]
Disclaimer/Publisher’s Note: The statements, opinions and data contained in all publications are solely those of the individual author(s) and contributor(s) and not of MDPI and/or the editor(s). MDPI and/or the editor(s) disclaim responsibility for any injury to people or property resulting from any ideas, methods, instructions or products referred to in the content. |
© 2025 by the author. Licensee MDPI, Basel, Switzerland. This article is an open access article distributed under the terms and conditions of the Creative Commons Attribution (CC BY) license (https://creativecommons.org/licenses/by/4.0/).




