Next Article in Journal
Performance Analysis of Artificial-Noise-Based Secure Transmission in Wiretap Channel
Previous Article in Journal
A Novel and Efficient Iterative Approach to Approximating Solutions of Fractional Differential Equations
 
 
Font Type:
Arial Georgia Verdana
Font Size:
Aa Aa Aa
Line Spacing:
Column Width:
Background:
Article

Complete Homogeneous Symmetric Polynomials with Repeating Variables

by
Luis Angel González-Serrano
* and
Egor A. Maximenko
Escuela Superior de Física y Matemáticas, Instituto Politécnico Nacional, Mexico City 07738, Mexico
*
Author to whom correspondence should be addressed.
Mathematics 2025, 13(1), 34; https://doi.org/10.3390/math13010034
Submission received: 10 December 2024 / Revised: 23 December 2024 / Accepted: 23 December 2024 / Published: 26 December 2024
(This article belongs to the Section A: Algebra and Logic)

Abstract

In this paper, we consider complete homogeneous symmetric polynomials evaluated for variables repeated with given multiplicities; in other words, we consider polynomials obtained from complete homogeneous polynomials by identifying some subsets of their variables. We represent such polynomials as linear combinations of the powers of the variables, where all exponents are equal to the degree of the original polynomial. We give two proofs for the proposed formulas: the first proof uses the decomposition of the generating function into partial fractions, and the second involves the inverse of the confluent Vandermonde matrix. We also discuss the computational feasibility of the proposed formulas.

1. Introduction

The complete homogeneous polynomials form a generating family in the algebra of symmetric polynomials. Therefore, they play key roles in algebraic combinatorics and certain related areas; see [1,2,3] for further details. The complete homogeneous polynomial of degree m in N variables x 1 , , x N is defined by the following combinatorial formula:
h m ( x 1 , , x N ) : = k N 0 N : | k | = m x 1 k 1 x N k N ,
where N 0 = { 0 , 1 , 2 , } and | k | = k 1 + + k N . The sum on the right-hand side of (1) contains N + m 1 N terms. For large values of N or m, it is convenient to use the following well-known efficient formula instead of (1):
h m ( x 1 , , x N ) = j = 1 N x j m + N 1 k { 1 , , N } { j } ( x j x k ) .
This formula makes sense if x 1 , , x N are pairwise different numbers. The right-hand side of (2) is also a well-defined expression in the field of rational functions for the variables x 1 , , x N . Nevertheless, it is not well defined when x 1 , , x N are numbers which are not all pairwise different. For example, (2) cannot be applied directly to compute h m ( 7 , 8 , 8 ) . More generally, it can be shown (see Formula (71) in Example 11) that if x 1 = x 2 = y 1 and x 3 = y 2 , where y 1 y 2 , then
h m ( y 1 , y 1 , y 2 ) = y 1 m + 1 y 2 ( y 1 y 2 ) 2 + ( m + 1 ) y 1 m + 1 y 1 y 2 + y 2 m + 2 ( y 1 y 2 ) 2 .
Furthermore, (3) implies that, if y 1 , y 2 are fixed complex numbers and | y 1 | > | y 2 | , then h m ( y 1 , y 1 , y 2 ) does not belong to the class O ( | y 1 | m ) as m tends to infinity, but it belongs to the class O ( m | y 1 | m ) (here, O is the usual Bachmann–Landau “Big O” notation; see [4]). Estimates of this sort do not follow directly from (2).
One can obtain (3) from (2) by summing the fractions and using L’Hospital’s rule, but such computations become complicated in cases of many variables and high multiplicities.
In this paper, we provide some generalizations of (2) which can be used to compute h m ( x 1 , , x N ) when some of  x 1 , , x N coincide. We denote the list of pairwise different variables by y = ( y 1 , , y n ) and the list of multiplicities by ϰ = ( ϰ 1 , , ϰ n ) . Then, we use the following notation for the list of variables with repetitions:
y [ ϰ ] = y 1 , , y 1 ϰ 1 times , y n , , y n ϰ n times .
Our main results (Theorems 5 and 7) are expansions of  h m ( y [ ϰ ] ) of the form
h m ( y [ ϰ ] ) = s = 1 n P y , ϰ , s ( m ) y s m ,
where P y , ϰ , j ( m ) are some polynomials of variable m, expressed in terms of m, y 1 , , y m , and ϰ 1 , , ϰ m . Namely, we prove two different (but equivalent) formulas of the form (5)
h m ( y [ ϰ ] ) = s = 1 n r = 1 ϰ s m + r 1 r 1 A y , ϰ , s , r y s m ,
h m ( y [ ϰ ] ) = s = 1 n r = 1 ϰ s m + | ϰ | 1 r 1 B y , ϰ , s , r y s m + | ϰ | r ,
where A y , ϰ , s , r and B y , ϰ , s , r are some rational functions in the variables y 1 , , y n ; they are independent of m.
The remainder of this paper has the following structure. Section 2 recalls some elementary facts known before: a notation for repeating variables (Section 2.1); some notions from the field of combinatorics and the idea of identifying (“grouping together”) elements of multisets (Section 2.2); and some basic facts about complete homogeneous polynomials (Section 2.3).
In Section 3, we present an elementary combinatorial formula that follows from (1) by grouping together the coinciding monomials.
In Section 4, we recall a formula that expresses every Schur polynomial with repeated variables as a quotient of the determinants of generalized confluent Vandermonde matrices; this formula was recently proven in [5,6].
In Section 5, we define the expressions A y , ϰ , s , r and B y , ϰ , s , r , which can be written in terms of complete homogeneous polynomials in the variables y d / ( y d y s ) and 1 / ( y d y s ) , respectively ( d { 1 , , n } { s } ). The expressions A y , ϰ , s , r and B y , ϰ , s , r play a crucial role in the subsequent sections.
In Section 6, we prove the following expansions of rational functions with a unital numerator into elementary fractions:
1 ( 1 y 1 t ) ϰ 1 ( 1 y n t ) ϰ n = s = 1 n r = 1 ϰ r A y , ϰ , s , r ( 1 y s t ) r ,
1 ( t y 1 ) ϰ 1 ( t y n ) ϰ n = s = 1 n r = 1 ϰ r B y , ϰ , s , r ( t y s ) r .
In Section 7, we prove our main results, that is, (6) and (7). Our proof of (6) is based on (8). To prove (7), we use the formula from Section 4 and the formula for the inverse of the confluent Vandermonde matrix [7]. We also show the equivalence of (6) and (7) directly.
Section 8 describes some tests and numerical examples.
In Section 9, we mention some possible applications of this paper.

2. Preliminaries

In this section, we fix some notation and explain some known concepts and facts. We also mention some details that have not been explicitly noticed in the bibliography but are useful in this paper.

2.1. Notation for Repeating Variables

In this section, we recall some constructions from [6], providing them with new examples. Proposition 2 was not explicitly stated in [6].
Suppose that n N . Given a multi-index α = ( α 1 , , α n ) in N 0 n , we denote by | α | the sum of the elements of  α :
| α | : = j = 1 n α j ,
and by σ ( α ) the list of the partial sums of  α :
σ ( α ) q : = j = 1 q α j ( q { 0 , , n } ) .
In particular, σ ( α ) 0 : = 0 for each α .
For the list of multiplicities ϰ that appears in most of the results of this paper, we always assume that ϰ N n , that is, ϰ p > 0 for each p.
Example 1.
Let ϰ = ( 6 , 4 , 7 , 1 ) . Then,
σ ( ϰ ) 0 = 0 , σ ( ϰ ) 1 = 6 , σ ( ϰ ) 2 = 10 , σ ( ϰ ) 3 = 17 , σ ( ϰ ) 4 = | ϰ | = 18 .
Definition 1.
Let ϰ N n and N : = | ϰ | . Consider the following set of pairs of natural numbers:
Q ϰ : = ( q , r ) N 2 : q n , r ϰ q .
Define ρ ϰ : Q ϰ { 1 , , N } by
ρ ϰ ( q , r ) : = σ ( ϰ ) q 1 + r .
Define γ ϰ : { 1 , , N } Q ϰ by γ ϰ ( k ) : = ( q , r ) , where
q : = max j { 1 , , n } : σ ( ϰ ) j 1 < k , r : = k σ ( ϰ ) q 1 .
Note that, if γ ϰ ( k ) = ( q , r ) , then
σ ( ϰ ) q 1 < k σ ( ϰ ) q .
It is easy to see that the definitions of  ρ ϰ and γ ϰ are consistent: that is, the values of  γ ϰ and ρ ϰ belong to the indicated codomains.
Example 2.
Let ϰ = ( 6 , 4 , 7 , 1 ) . Then, γ ϰ ( 14 ) = ( 3 , 4 ) , given that
  10   σ ( ϰ ) 2 < 14 =   10   σ ( ϰ ) 2 +   4   r   17   σ ( ϰ ) 3 .
Example 3.
Let ϰ = ( 3 , 2 , 5 ) . Then, N = | ϰ | = 10 ,
Q ϰ = ( 1 , 1 ) , ( 1 , 2 ) , ( 1 , 3 ) , ( 2 , 1 ) , ( 2 , 2 ) , ( 3 , 1 ) , ( 3 , 2 ) , ( 3 , 3 ) , ( 3 , 4 ) , ( 3 , 5 ) ,
and
γ ϰ ( 1 ) = ( 1 , 1 ) , γ ϰ ( 2 ) = ( 1 , 2 ) , γ ϰ ( 3 ) = ( 1 , 3 ) , γ ϰ ( 4 ) = ( 2 , 1 ) , γ ϰ ( 5 ) = ( 2 , 2 ) , γ ϰ ( 6 ) = ( 3 , 1 ) , γ ϰ ( 7 ) = ( 3 , 2 ) , γ ϰ ( 8 ) = ( 3 , 3 ) , γ ϰ ( 9 ) = ( 3 , 4 ) , γ ϰ ( 10 ) = ( 3 , 5 ) .
Proposition 1.
Let ϰ N n . Then, γ ϰ is the inverse function with respect to ρ ϰ . Moreover, γ ϰ is the enumeration of  Q ϰ in the lexicographic order.
The first part of Proposition 1 means that, for every k in { 1 , , N } , γ ϰ ( k ) is the unique pair ( q , r ) such that q { 1 , , n } , r { 1 , , ϰ q } , and
k = σ ( ϰ ) q 1 + r .
Proposition 2.
Let ϰ N n and N = | ϰ | . Then, { 1 , , N } is the following disjoint union:
{ 1 , , N } = q = 1 n p N : σ ( ϰ ) q 1 < p σ ( ϰ ) q .
Proof. 
We use Proposition 1, the definition of  Q ϰ , and the definition of  ρ ϰ :
{ 1 , , N } = ρ ϰ ( Q ϰ ) = q = 1 n ρ ϰ ( q , r ) : r { 1 , , ϰ q } = q = 1 n σ ( ϰ ) q 1 + r : r { 1 , , ϰ q } .
The last expression is equivalent to the right-hand side of (14). □
The following definition is a more formalized version of (4).
Definition 2.
Let ϰ N n and y 1 , , y n be some variables or numbers. We denote by y [ ϰ ] the list of length N : = | ϰ | constructed in the following manner. For every k in { 1 , , N } , we put ( q , r ) : = γ ϰ ( k ) and define the k th component of  y [ ϰ ] to be y q :
( y [ ϰ ] ) k : = y q .
Example 4.
Let y = ( y 1 , y 2 , y 3 , y 4 ) and ϰ = ( 4 , 1 , 5 ) . Then,
y [ ϰ ] = ( y 1 , y 1 , y 1 , y 1 , y 2 , y 3 , y 3 , y 3 , y 3 , y 3 ) .

2.2. Identifying Elements of Multisets

In this subsection, we gather some ideas from elementary combinatorics that will be used in Section 3. Probably, the function φ ϰ (see Definition 3) and their basic properties are well known to some experts, but we have not found them in the literature.
In this section, we suppose that n N and m N 0 . Let M n , m be the set of all n-tuples of non-negative integers with a sum equal to m:
M n , m : = β N 0 n : | β | = m .
Some authors denote this set by [ n ] m . The elements of  M n , m can be identified with multisets of size m whose elements belong to { 1 , , n } , or in other words, with “weak compositions of m into n parts” [8] (Section 1.2), or “n-combinations of m different objects, each available in unlimited supply” [9] (Section 2.5).
Furthermore, let Incr n , m be the set of all non-decreasing functions τ : { 0 , 1 , , n } N 0 such that τ 0 = 0 and τ n = m :
Incr n , m : = τ N 0 n : 0 = τ 0 τ 1 τ n = m .
For each β in M n , m , let σ ( β ) be the list of the partial sums of  β defined by (10). The following proposition is a well-known fact; see [9] (Theorem 2.5.1).
Proposition 3.
The function σ, restricted to the domain M n , m and codomain Incr n , m , is a bijection. The number of elements in M n , m is
# M n , m = m + n 1 n 1 = m + n 1 m .
Example 5.
For n = 3 and m = 2 ,
M 3 , 2 = ( 0 , 0 , 2 ) , ( 0 , 1 , 1 ) , ( 0 , 2 , 0 ) , ( 1 , 0 , 1 ) , ( 1 , 1 , 0 ) , ( 2 , 0 , 0 )
and n + m 1 n 1 = 4 2 = 6 .
The forthcoming Definition 3 and subsequent propositions correspond to the situation where we group together and identify some elements of multisets. For the purpose of this paper, it is sufficient to identify some adjacent elements of  { 1 , , N } ; however, this idea could be generalized to general set partitions (or equivalence relations).
Definition 3.
Let ϰ N n , N : = | ϰ | . Define φ ϰ : = N 0 N N 0 n by
φ ϰ ( α ) q : = p = σ ( ϰ ) q 1 + 1 σ ( ϰ ) q α p ( α N 0 N , q { 1 , , n } ) .
Example 6.
Let ϰ = ( 2 , 3 ) . Then, σ ( ϰ ) 0 = 0 , σ ( ϰ ) 1 = 2 , and N = | ϰ | = σ ( ϰ ) 2 = 5 . So, φ ϰ is a function from N 0 5 to N 0 2 . For α = ( 3 , 1 , 2 , 0 , 6 ) ,
φ ϰ ( α ) = ( 3 + 1 , 2 + 0 + 6 ) = ( 4 , 8 ) .
For β = ( 1 , 2 ) , its inverse image φ ϰ 1 ( { β } ) consists of the following elements (where the underbrackets illustrate the grouping corresponding to ϰ):
Mathematics 13 00034 i001
We observe that φ ϰ 1 ( { β } ) can be obtained by the concatenation of the lists belonging to the direct product M ϰ 1 , β 1 × M ϰ 2 , β 2 :
( 0 , 1 ) , ( 1 , 0 ) × ( 0 , 0 , 2 ) , ( 0 , 1 , 1 ) ( 0 , 2 , 0 ) , ( 1 , 0 , 1 ) , ( 1 , 1 , 0 ) , ( 2 , 0 , 0 ) .
Hence, the cardinality of  φ ϰ 1 ( { β } ) is 2 · 6 = 12 .
Example 6 is useful to understand the following three propositions. First, we note that φ ϰ preserves the sum of the components.
Proposition 4.
Let ϰ N n and N = | ϰ | . Then, for every α in N 0 N ,
| φ ϰ ( α ) | = | α | .
Proof. 
We use the partition of  { 1 , , N } from Proposition 2 and separate the sum defining | α | into the corresponding partial sums:
| α | = p = 1 N α p = q = 1 n p = σ ( ϰ ) q 1 + 1 σ ( ϰ ) q α p = q = 1 n φ ϰ ( α ) q = | φ ϰ ( α ) | .
Next, we compute the cardinality of the inverse image of a general element of  N 0 n with respect to φ ϰ .
Proposition 5.
Let ϰ N n , N = | ϰ | , and β N 0 n . Then,
# φ ϰ 1 ( { β } ) = q = 1 n ϰ q + β q 1 β q .
Proof. 
Define ξ : q = 1 n M ϰ q , β q φ ϰ 1 ( { β } ) by the following concatenation rule:
ξ ( u 1 , , u n ) : = ( u 1 ) 1 , , ( u 1 ) ϰ 1 , ( u 2 ) 1 , , ( u 2 ) ϰ 2 , , ( u n ) 1 , , ( u n ) ϰ n .
More formally, given u = ( u 1 , , u n ) in the domain of  ξ , for every p in { 1 , , N } , we set ( q , r ) : = γ ϰ ( p ) and
ξ ( u ) p : = ( u q ) r .
Using Proposition 1, it is easy to verify that φ ϰ ( ξ ( u ) ) = β . Hence, the values of  ξ indeed belong to φ ϰ 1 ( { β } ) . Furthermore, with the help of Proposition 1, we see that ξ is bijective, and its inverse is the separation of a list j φ ϰ 1 ( { β } ) into sublists of lengths ϰ 1 , , ϰ n . More formally,
( ξ 1 ( α ) q ) r = α ρ ϰ ( q , r ) .
The cardinalities of  M ϰ q , β q can be computed by Proposition 3, and their product is the right-hand side of (18). □
Finally, we consider the action of  φ ϰ on sets of the form M N , m .
Proposition 6.
Let ϰ N 0 n , N : = | ϰ | , and m N 0 . Then,
φ ϰ ( α ) : α M N , m = M n , m
and M N , m is the following disjoint union:
M N , m = β M n , m α N 0 N : φ ϰ ( α ) = β .
Proof. 
Let ψ ϰ , m be the restriction of  φ ϰ to the domain M N , m and codomain M n , m . By Proposition 4, the values of  ψ ϰ , m indeed belong to M n , m . So, ψ ϰ , m is well defined. By the same Proposition 4, for every β in M N , m , the set { β } has the same inverse image with respect to ψ ϰ , m and φ ϰ . Moreover, by Proposition 5, this inverse image is non-empty:
ψ ϰ , m 1 ( { β } ) = φ ϰ 1 ( { β } ) .
This means that ψ ϰ , m is surjective, which is equivalent to (19). Finally, the domain of  ψ ϰ , m decomposes into the disjoint union of the inverse images of all the elements of its codomain:
M N , m = ψ ϰ , m 1 ( M n , m ) = β M n , m ψ ϰ , m 1 ( { β } ) ,
and thereby, we obtain (20). □

2.3. Basic Facts About Complete Homogeneous Polynomials

In this subsection, we recall some well-known facts about complete homogeneous polynomials; see also [1] (Section 2.2), [2] (Section 1.2), and [3] (Section 7.5).
Remark 1
(multivariate polynomials). Let F be a field of characteristic 0. For example, F can be the field of rational numbers Q , or the field of real numbers R , or the field of complex numbers C . We treat polynomials in one or many variables as lists of coefficients; see the details in Hungerford [10] (Chapter 3, Section 4), Lang [11] (Chapter 4, Sections 1 and 7), and Kureš [12]. We use the traditional notation F [ x 1 , , x N ] for the ring of polynomials in N variables and F ( x 1 , , x N ) for the corresponding quotient field (whose elements are called “rational functions”). Notice that the names of the variables are not important. It is well known (see a proof in [12]) that the evaluation of polynomials is a homomorphism.
We employ the usual notation for the monomials: for x = ( x 1 , , x N ) and α in N 0 N , x α p = 1 N x p α p . The combinatorial definition (1) can be rewritten as
h m ( x ) = α M N , m x α .
Remark 2.
Definition (21) yields
h 0 ( x ) = 1 ( N N ) , h m ( x 1 ) = x 1 m ( N = 1 , m N 0 ) .
Furthermore, we accept the following usual conventions. For m < 0 , h m ( x ) = 0 . If N = 0 , x is the empty list, and m > 0 , then h m ( x ) = δ m , 0 , where δ is the Kronecker delta.
Definition (21) implies the following recurrent formula:
h m + 1 ( x 1 , , x N , x N + 1 ) = h m + 1 ( x 1 , , x N ) + x N + 1 h m ( x 1 , , x N + 1 ) .
In the following, we abbreviate the list ( x 1 , , x N ) by x. Therefore, (22) can be written as
h m + 1 ( x , x N + 1 ) = h m + 1 ( x ) + x N + 1 h m ( x , x N + 1 ) .
We use the notion of formal series and the quotients of formal series; see [10] (Chapter 3, Section 5). The generating function of the sequence ( h m ( x ) ) m = 0 is defined as the following formal series:
H ( x ) ( t ) : = m = 0 h m ( x ) t m .
Note that H ( x ) ( t ) is an element of  R [ [ t ] ] , where R = F [ x 1 , , x N ] .
The recurrent Formula (22) implies the following recurrent formula for the generating functions:
( 1 x N + 1 t ) H ( x , x N + 1 ) ( t ) = H ( x ) ( t ) .
Through induction over N, we obtain the following explicit formula for the generating function:
H ( x ) ( t ) = 1 j = 1 N ( 1 x j t ) .
Note that (24) is an identity in R ( ( t ) ) , where R = F [ x 1 , , x N ] .
The fraction on the right-hand side of (24) can be decomposed into simple fractions:
1 j = 1 N ( 1 x j t ) = s = 1 N x s N 1 1 j N j s ( x s x j ) 1 1 x s t .
Furthermore, ( 1 y s t ) 1 = m = 0 y s m t m ; therefore,
m = 0 h m ( x ) t m = m = 0 ( s = 1 N x s m + N 1 1 j N j s ( x s x j ) ) t m .
Equating the coefficients, we obtain (2). We generalize this well-known idea in the proof of Theorem 5.
The following proposition is a particular case of Macdonald [2] (Chapter I, Section 3, Example 10, page 47) and Egge [1] (Problem 3.11). It was also proven by Gomezllata Marmolejo [13] (Lemma 3.5).
Proposition 7.
Let m N 0 . The following identity holds in F [ x 1 , , x n ] :
h m ( 1 + x 1 , , 1 + x n ) = k = 0 m m + n 1 m k h k ( x 1 , , x n ) ;
or, using the short notation,
h m ( 1 [ n ] + x ) = k = 0 m m + n 1 m k h k ( x ) .
Proof. 
Gomezllata Marmolejo proved this identity using combinatorial arguments. We give another proof based on (2):
h m ( 1 [ n ] + x ) = j = 1 n ( 1 + x j ) m + n 1 k j ( ( 1 + x j ) ( 1 + x k ) ) = k = 0 m + n 1 m + n 1 k j = 1 n x j k k j ( x j x k ) = k = n 1 m + n 1 m + n 1 k h k n + 1 ( x ) = k = 0 m m + n 1 m k h k ( x ) .
In the third equality, we used the fact that the inner sum vanishes for k < n 1 (see, for example, [14] (Lemma 4.3)). □

3. The Repetition Homomorphism and Combinatorial Formula

In this section, we formalize the idea of identifying some variables in a multivariate polynomial. In particular, we provide a combinatorial formula for h m ( y [ ϰ ] ) . Definition 4 was introduced in [6].
Definition 4
(The repetition homomorphism). Let ϰ N n and N : = | ϰ | . We define
Φ ϰ : F [ x 1 , , x N ] F [ y 1 , , y n ]
by
( Φ ϰ ( f ) ) ( y ) : = f ( y [ ϰ ] ) ; that is , ( Φ ϰ ( f ) ) ( y 1 , , y n ) : = f ( y 1 [ ϰ 1 ] , , y n [ ϰ n ] ) .
Φ ϰ is a homomorphism that preserves the identity element. See Kureš [12] for a more general explanation of polynomial homomorphisms defined by compositions. With this notation, h λ ( y [ ϰ ] ) is the image of  h λ ( x ) under Φ ϰ .
We give a description of  Φ ϰ in terms of coefficients of polynomials. Let us start with monomials. We use a short notation x for ( x 1 , , x N ) and y for ( y 1 , , y n ) .
Proposition 8
(The image of a monomial with respect to Φ ϰ ). Let ϰ N n , N = | ϰ | , α N 0 N , β : = φ ϰ ( α ) ,
f ( x ) : = x α , and g ( y ) : = y β .
Then, Φ ϰ ( f ) = g ; that is, y φ ϰ ( α ) = ( y [ ϰ ] ) α .
Proof. 
Let x = y [ ϰ ] . We start with the product defining f ( x ) and part the index set { 1 , , N } as in Proposition 2:
x α = p = 1 N x p α p = q = 1 n p = σ ϰ ( q 1 ) + 1 σ ϰ ( q ) x p α p = q = 1 n p = σ ϰ ( q 1 ) + 1 σ ϰ ( q ) y q α p .
The inner product simplifies to y q s , where s is the sum of the exponents:
s = p = σ ϰ ( q 1 ) + 1 σ ϰ ( q ) α p = φ ϰ ( α ) q = β q .
Thereby, we obtain y β . □
The following proposition is an explicit formula for the coefficients of the polynomial Φ ϰ ( f ) . The idea is to collect all the monomials x α that produce the same monomial x β . The function φ ϰ from Section 2.2 plays the crucial role.
Proposition 9
(Description of  Φ ϰ in terms of coefficients of polynomials). Let ϰ N n , N = | ϰ | , and f F [ x 1 , , x N ] . Suppose that f is given by a family of coefficients ( c α ) α J , where J N 0 N :
f ( x ) = α J c α x α .
Define g F [ y 1 , , y n ] ,
g ( y ) : = β φ ϰ ( J ) d β y β , where d β : = α J φ ϰ 1 ( { β } ) c α = α J φ ϰ ( α ) = β c α .
Then, g = Φ ϰ ( f ) .
Proof. 
As we know from the elementary set theory, the subset J of the domain of  φ ϰ can be parted into disjoint subsets, giving the same value with respect to φ ϰ :
J = β φ ϰ ( J ) α J : φ ϰ ( α ) = β = β φ ϰ ( J ) J φ ϰ 1 ( { β } ) .
For x = y [ ϰ ] , we start with (27), apply Proposition 8, and part the index set J according to (29):
f ( y [ ϰ ] ) = α J c α y φ ϰ ( α ) = β φ ϰ ( J ) α J φ ϰ 1 ( { β } ) c α y φ ϰ ( α ) = β φ ϰ ( J ) d β y β .
So, we have proved f ( y [ ϰ ] ) = g ( y ) . □
In general, some of the coefficients d β in Proposition 9 can be zero, and the corresponding terms should be omitted.
Now, we move on to the particular case f = h m and give an explicit expression for the coefficients of the polynomial h m ( y [ ϰ ] ) .
Theorem 1
(Combinatorial formula for h m ( y [ ϰ ] ) ). Let ϰ N n and m N 0 . Then, the following identity holds in F [ y 1 , , y n ] :
h m ( y [ ϰ ] ) = β M n , m q = 1 n ϰ q + β q 1 β q q = 1 n y q β q .
Proof. 
We apply Proposition 9 to f = h m , where J = M N , m and c α = 1 . By Proposition 6, we know that φ ϰ ( M N , m ) = M n , m and J φ ϰ 1 ( { β } ) = φ ϰ 1 ( { β } ) . Finally, the coefficient d β is just the cardinality of  φ ϰ 1 ( { β } ) , and we calculate it by Proposition 5. □
Theorem 1 provides the “fully simplified version” of the polynomial f ( y [ ϰ ] ) . In other words, different multi-indices β in (31) produce different monomial terms y β , and all coefficients are non-zero.
Example 7.
Let n = 2 , ϰ = ( 2 , 3 ) , N = | ϰ | = 5 , and m = 3 . Then, by (31),
h m ( y [ ϰ ] ) = h 3 ( y 1 [ 2 ] , y 2 [ 3 ] ) = 4 y 1 3 + 9 y 1 2 y 2 + 12 y 1 y 2 2 + 10 y 2 3 .
Recall that h 3 ( y 1 [ 2 ] , y 2 [ 3 ] ) is obtained from h 3 ( x 1 , x 2 , x 3 , x 4 , x 5 ) by substituting x 1 = x 2 = y 1 and x 3 = x 4 = x 5 = y 2 . According to Example 6, the term 12 y 1 y 2 2 comes from the following 12 terms of the polynomial h 3 ( x 1 , , x 5 ) :
x 2 x 5 2 , x 2 x 4 x 5 , x 2 x 4 2 , x 2 x 3 x 5 , x 2 x 3 x 4 , x 1 x 3 2 , x 1 x 5 2 , x 1 x 4 x 5 , x 1 x 4 2 , x 1 x 3 x 5 , x 1 x 3 x 4 , x 1 x 3 2 .
In total, h 3 ( x 1 , , x 5 ) has 35 monomial terms (we do not show them).
As a particular case of Theorem 1, we compute h m of one variable t repeated r times; that is, h m t , , t r . The trivial case m < 0 will be useful in the following sections.
Proposition 10.
Let r N , m Z . Then, the following identity holds in F [ t ] :
h m ( t [ r ] ) = m + r 1 r 1 h m ( t ) = m + r 1 r 1 t m , m 0 ; 0 , m < 0 .
Proof. 
Apply Theorem 1 to one variable. □
Corollary 1.
Let ϰ N n and m N 0 . Then, the following identity holds in F [ y 1 , , y m ] :
h m ( y [ ϰ ] ) = β M n , m q = 1 n h β j ( y q [ ϰ q ] ) .
Proof. 
It follows from Theorem 1 and Proposition 10. □
Remark 3
(The derivative of a univariate polynomial). We recall that the derivative of a polynomial can be defined in a purely algebraic way [11] (Chapter IV, Section 3); namely, if f F [ t ] is given by the list of coefficients ( f 0 , f 1 , , f m ) , then f is given by the list of coefficients ( f 1 , 2 f 2 , , m f m ) . The derivative of polynomial quotients can be defined by ( f / g ) ( f g f g ) / g 2 .
The polynomial h m ( t [ r ] ) in Proposition 10 can also be expressed through the ( r 1 ) th derivative of the monomial h m + r 1 ( t ) .
Corollary 2.
Let r N , m Z . Then, the following identity holds in F [ t ] :
h m ( t [ r ] ) = 1 ( r 1 ) ! h m + r 1 ( r 1 ) ( t ) .

4. Expression of Schur Polynomials with Repeating Variables via the Determinants of Generalized Confluent Vandermonde Matrices

Given an integer partition λ , we denote by s λ ( x 1 , , x N ) —or, shortly, s λ ( x ) —the Schur polynomial associated with λ in the variables x 1 , , x N . For basic facts about Schur polynomials, we refer the reader to [1] (Chapter 4), [2] (Section 1.3), and [3] (Section 7.15). In particular, s λ ( x ) can be written as a quotient of two determinants:
s λ ( x ) = det [ x k j 1 + λ N + 1 j ] j , k = 1 N det x k j 1 j , k = 1 N .
In this section, we explain a generalization of (35) in the case where some of  x 1 , , x N coincide (Theorem 2), and apply it to the particular case λ = ( m ) corresponding to complete homogeneous polynomials.
Definition 5
(Generalized confluent Vandermonde matrix associated to an integer partition, a list of multiplicities, and a list of variables). Let ϰ N n , N : = | ϰ | , λ = ( λ 1 , , λ L ) be an integer partition of length L N , and y = ( y 1 , , y n ) be a list of variables. We denote by G λ , ϰ ( y ) the N × N matrix with the following components. Given j , k in { 1 , , N } , we set ( q , r ) : = γ ϰ ( k ) and
G λ , ϰ ( y ) j , k j 1 + λ N + 1 j r 1 y q j r + λ N + 1 j , if j r + λ N + 1 j 0 ; 0 , otherwise ,
where λ p is defined to be 0 if p > L .
Using Proposition 10 and Corollary 2, we obtain other equivalent forms of (36) as follows:
G λ , ϰ ( y ) j , k = j 1 + λ N + 1 j r 1 h j r + λ N + 1 j ( y q ) ,
G λ , ϰ ( y ) j , k = h j r + λ N + 1 j ( y q [ r ] ) ,
G λ , ϰ ( y ) j , k = 1 ( r 1 ) ! h j 1 + λ N + 1 j ( r 1 ) ( y q ) .
Remark 4
(Confluent Vandermonde matrix). If λ is the empty integer partition, we use short notation V ϰ ( y ) instead of  G , ϰ ( y ) . V ϰ ( y ) is called the confluent Vandermonde matrix associated with the points y 1 , , y n and multiplicities ϰ 1 , , ϰ n . The following formula for its determinant is well known:
det V ϰ ( y ) = 1 j < k n ( y k y j ) ϰ j ϰ k .
Some proofs of (40) have been given by Ha and Gibson [15] and Kalman [16]; see also the historical review by Respondek [17].
The following theorem was proven by Averkov and Scheiderer [5] (Proposition 3.7), and more detailed proofs were provided in our paper [6]. It was also mentioned without proof in [18].
Theorem 2.
Let ϰ N n , N : = | ϰ | , and λ be a integer partition of length N . Then, the following identity holds in F ( y 1 , , y n ) :
s λ y [ ϰ ] = det G λ , ϰ ( y ) det V ϰ ( y ) .
Applying Theorem 2 to λ = ( m ) , we obtain the following particular case.
Corollary 3
(Complete homogeneous polynomial with repeated variables as a quotient of two determinants). Let ϰ N n and m N 0 . Then, the following identity holds in F [ y 1 , , y n ] :
h m ( y [ ϰ ] ) = det G ( m ) , ϰ ( y ) det V ϰ ( y ) .
Remark 5.
For λ = ( m ) , the rule in Definition 5 can be simplified as follows:
G ( m ) , ϰ ( y ) j , k = j 1 r 1 h j r ( y q ) , if 1 j N 1 ; m + N 1 r 1 y q m + N r , if j = N .
For j = N , we write y q m + N r instead of  h m + N r ( y q ) , because the exponent m + N r is always 0 . We also provide another equivalent form of (43):
G ( m ) , ϰ ( y ) j , k = 0 , if 1 j r 1 ; j 1 r 1 y q j r , if r j N 1 ; m + N 1 r 1 y q m + N r , if j = N .
Example 8.
Let n = 2 , ϰ = ( 2 , 1 ) , and m N 0 . Then,
h m ( y 1 [ 2 ] , y 1 [ 1 ] ) = det 0 0 0 0 0 1 0 y 1 1 1 1 0 y 2 m + 2 0 y 1 m + 2 m + 2 1 y 1 m + 1 m + 2 0 y 2 m + 2 det 0 0 0 0 0 1 0 y 1 1 1 1 0 y 2 2 0 y 1 2 2 1 y 1 2 0 y 2 2 = y 1 m + 2 ( m + 2 ) y 1 m + 1 ( y 2 y 1 ) + y 2 m + 2 ( y 1 y 2 ) 2 .
After a simplification,
h m ( y 1 [ 2 ] , y 1 [ 1 ] ) = ( m + 1 ) y 1 m + 2 ( m + 2 ) y 1 m + 1 y 2 + y 2 m + 2 ( y 1 y 2 ) 2 .
The obtained expression is equivalent to (3).
Example 9.
Let n = 2 , ϰ = ( 3 , 2 ) , and m N 0 . In this case,
G ( m ) , ϰ ( y ) = 0 0 0 0 0 0 0 1 0 y 1 1 1 0 1 0 y 2 1 1 2 0 y 1 2 2 1 y 1 2 2 2 0 y 2 2 2 1 y 2 3 0 y 1 3 3 1 y 1 2 3 2 y 1 3 0 y 2 3 3 1 y 2 2 m + 4 0 y 1 m + 4 m + 4 1 y 1 m + 3 m + 4 2 y 1 m + 2 m + 4 0 y 2 m + 4 m + 4 1 y 2 m + 3 .
In this example, the expansion of the determinant is not so simple.

5. Definition of Expressions A and B

In this section, we define the expressions A y , ϰ , s , r and B y , ϰ , s , r , which play the main roles in Theorems 3–5, 7, and Corollary 5. We also establish a simple relation between them.
Definition 6.
Let ϰ N n , y 1 , , y n be some variables or pairwise different elements of  F , s { 1 , , n } , and r { 1 , , ϰ s } . For each d in { 1 , , n } { s } , we set
w s , d : = y d y d y s .
Furthermore, let w : = ( w s , d ) d { 1 , , n } { s } and λ : = ( ϰ d ) d { 1 , , n } { s } . Then, we define A y , ϰ , s , r using the following formula:
A y , ϰ , s , r : = ( y s ) | ϰ | ϰ s d { 1 , , n } { s } ( y d y s ) ϰ d h ϰ s r w [ λ ] .
An expanded form of (46) is as follows:
A y , ϰ , s , r = ( y s ) | ϰ | ϰ s d { 1 , , n } { s } ( y d y s ) ϰ d h ϰ s r w s , 1 [ ϰ 1 ] , , w s , s 1 [ ϰ s 1 ] , w s , s + 1 [ ϰ s + 1 ] , , w s , n [ ϰ n ] .
Equivalently, using (31), we can rewrite (46) as
A y , ϰ , s , r = ( 1 ) | ϰ | ϰ s ( β 1 , , β s 1 , β s + 1 , , β n ) N 0 n 1 j s β j = ϰ s r 1 d n d s ϰ d + β d 1 β d y s ϰ d y d β d y d y s ϰ d + β d .
Definition 7.
Let ϰ N n , y 1 , , y n be some variables or pairwise different elements of  F , s { 1 , , n } , and r { 1 , , ϰ s } . For each d in { 1 , , n } { s } , we set
z s , d : = 1 y d y s .
Furthermore, let z : = ( z s , d ) d { 1 , , n } { s } and λ : = ( ϰ d ) d { 1 , , n } { s } . Then, we define B y , ϰ , s , r by
B y , ϰ , s , r : = ( 1 ) | ϰ | ϰ s d { 1 , , n } { s } z s , d ϰ d h ϰ s r ( z [ λ ] ) .
A more detailed form of (49) is as follows:
B y , ϰ , s , r : = ( 1 ) | ϰ | ϰ s d { 1 , , n } { s } z s , d ϰ d h ϰ s r z s , 1 [ ϰ 1 ] , , z s , s 1 [ ϰ s 1 ] , z s , s + 1 [ ϰ s + 1 ] , , z s , n [ ϰ n ] .
Using (31), we can rewrite (49) as
B y , ϰ , s , r = ( 1 ) | ϰ | ϰ s ( β 1 , , β s 1 , β s + 1 , , β n ) N 0 n 1 j s β j = ϰ s r 1 d n d s ϰ d + β d 1 β d 1 ( y d y s ) ϰ d + β d .
Remark 6.
Let n = 1 . Then, ϰ = ( ϰ 1 ) , s = 1 , and the corresponding lists w and z are empty. Therefore, by Remark 2,
A y , ϰ , 1 , r = B y , ϰ , 1 , r = 0 , if 1 r < ϰ 1 ; 1 , if r = ϰ 1 .
Example 10.
Let n = 2 and ϰ = ( 2 , 1 ) . Then,
A y , ϰ , 1 , 1 = y 1 y 2 y 1 h 1 y 2 y 2 y 1 = y 1 y 2 ( y 2 y 1 ) 2 , A y , ϰ , 1 , 2 = y 1 y 2 y 1 h 0 y 2 y 2 y 1 = y 1 y 2 y 1 , A y , ϰ , 2 , 1 = y 2 2 ( y 1 y 2 ) 2 h 0 y 1 y 1 y 2 , y 1 y 1 y 2 = y 2 2 ( y 1 y 2 ) 2 ,
and
B y , ϰ , 1 , 1 = 1 y 2 y 1 h 1 1 y 2 y 1 = 1 ( y 2 y 1 ) 2 , B y , k , 1 , 2 = 1 y 2 y 1 h 0 1 y 2 y 1 = 1 y 2 y 1 , B y , ϰ , 2 , 1 = 1 ( y 1 y 2 ) 2 h 0 1 y 1 y 2 = 1 ( y 1 y 2 ) 2 .
Proposition 11.
Let ϰ N n , s { 1 , , n } , and r { 1 , , ϰ s } . Then, the following identity holds in F ( y 1 , , y n ) :
A y , ϰ , s , r = ( 1 ) | ϰ | r y s r ϰ s d { 1 , , n } { s } y d ϰ d B 1 / y , ϰ , s , r .
Proof. 
First, we notice that
1 1 y d 1 y s = ( y s ) y d y d y s = y s w s , d .
We substitute these expressions instead of  z s , d in (49); then, we apply the homogeneous property of  h ϰ s r :
B 1 / y , ϰ , s , r = ( 1 ) | ϰ | ϰ s d { 1 , , n } { s } ( y s w s , d ) ϰ d h ϰ s r ( y s w [ λ ] ) = ( 1 ) ϰ s r y s | ϰ | r d { 1 , , n } { s } y d ϰ d ( y d y s ) ϰ d h ϰ s r ( w [ λ ] ) .
After substituting this expression into the right-hand side of (52) and simplifying, we obtain the right-hand side of (46). □

6. Decomposition of Rational Functions with Unitary Numerator

The main results of this section are Theorems 3 and 4.
Recall that the derivative of a polynomial is defined in the formal way (see Remark 3). The Leibniz rule holds for the derivative of the product of two polynomials: if f , g F [ t ] , then ( f g ) = f g + f g (see [11] (Chapter IV, Proposition 3.5)). This rule extends to rational functions ( f , g F ( t ) ). Using mathematical induction, it is easy to prove the general Leibniz rule for the m th derivative of the product of n rational functions; namely, for every f 1 , , f n in F ( t ) and every m in N 0 , the following identity holds in F ( t ) :
f 1 f n ( m ) ( t ) = k M n , m m ! k 1 ! k n ! j = 1 n f j ( k j ) ( t ) .
Lemma 1.
Let f F ( t ) , t 0 F such that t 0 is not a pole of f, p N , and
g ( t ) : = ( t t 0 ) p f ( t ) .
Then,
g ( m ) ( t 0 ) = 0 , if 0 m < p , m ! R ( t 0 ) , if m = p .
Proof. 
Let m p . By (53),
g ( m ) ( t ) = k = 0 m m k f ( k ) ( t ) p ! ( p + k m ) ! ( t t 0 ) p + k m .
Substituting t 0 instead of t:
g ( m ) ( t 0 ) = k = 0 m m k f ( k ) ( t 0 ) p ! ( p + k m ) ! 0 p + k m .
If m < p , all terms on the right-hand side are zero. If m = p , all terms with k > 0 are zero, and the term corresponding to k = 0 is equal to m ! R ( t 0 ) . □
Lemma 2.
Let a F , p N , and let q be the following rational function:
q ( t ) = 1 ( t a ) p .
Then, for every m in N 0 , the following identity holds in F ( t ) :
q ( m ) ( t ) = ( 1 ) m ( m + p 1 ) ! ( p 1 ) ! ( t a ) m + p .
Proof. 
This result is well known and can be proven by induction. □
Theorem 3
(Partial fraction decomposition of rational functions with unitary numerator). Let ϰ N n . Then, the following identity holds in F ( y 1 , , y n , t ) :
1 j = 1 n ( t y j ) ϰ j = s = 1 n r = 1 ϰ s B y , ϰ , s , r ( t y s ) r .
Proof. 
Let f ( t ) be the left-hand side of (54). It is a well-known fact (see [11] (Chapter 4, Theorem 4.2)) that f admits a unique decomposition of the form
f ( t ) = s = 1 n r = 1 ϰ s c s , r ( t y s ) r ,
where c s , r are some coefficients depending on y, ϰ , s, and r. Our objective is to find these coefficients. For the rest of the proof, we fix s in { 1 , , n } . Let
F s ( t ) : = ( t y s ) ϰ s f ( t ) = j { 1 , , n } { s } 1 ( t y j ) ϰ j .
By (55),
F s ( t ) = j = 1 ϰ s c s , j ( t y s ) ϰ s j + ( t y s ) ϰ s H s ( t ) , H s ( t ) : = d { 1 , , n } d s r = 1 ϰ d c d , r ( t y d ) r .
Given m with 0 m ϰ s 1 , we compute F s ( m ) ( y s ) using Lemma 1:
F s ( m ) ( y s ) = m ! c s , ϰ s m .
On the other hand, by (56), (53), and Lemma 2,
F s ( m ) ( y s ) = j s k j = m m ! 1 d n d s k d ! 1 d n d s ( 1 ) k d ( ϰ d + k d 1 ) ! ( ϰ d 1 ) ! ( y s y d ) ϰ d + k d .
Comparing to (51), we see that
F s ( m ) ( y s ) = m ! B y , ϰ , s , ϰ s m .
Now, we substitute m = ϰ s r , where 1 r ϰ s , and conclude that c s , r = B y , ϰ , s , r . □
The following result is closely related to Theorem 3; it is contained in the proof above.
Proposition 12.
Let ϰ N n and s { 1 , , n } . Denote by F s the rational function
F s ( t ) : = j { 1 , , n } { s } 1 ( t y j ) ϰ j .
Then, for every m in { 1 , , ϰ s } , the following identity holds in F ( y 1 , , y n ) :
F s ( m ) ( y s ) = m ! B y , ϰ , s , ϰ s m .
Theorem 4.
Let ϰ N n . The following identity holds in F ( y 1 , , y n , t ) :
1 j = 1 n ( 1 y j t ) ϰ j = s = 1 n r = 1 ϰ s A y , ϰ , s , r ( 1 y s t ) r .
Proof. 
The proof follows from Theorem 3, applied to 1 / y 1 , , 1 / y n instead of  y 1 , , y n , by using the identity
1 t 1 y j = y j 1 y j t
and Proposition 11. □
Corollary 4.
Then, the following identity holds in F ( y 1 , , y n , t ) :
1 j = 1 n ( 1 y j t ) = s = 1 n y s n 1 j { 1 , , n } { s } 1 1 y s t .
Proof. 
This is a particular case of Theorem 4, with ϰ 1 = = ϰ n = 1 , which is well known. □

7. Expansions of  h m ( y [ ϰ ] )

In this section, we prove the main results of the paper, namely, Theorems 5 and 7.
In the proof of Theorem 5, we use the following well-known formula for the sum of the geometric progression [19] (Equation (5.56)):
1 ( 1 y s t ) r = m = 0 m + r 1 m y s m t m .
Theorem 5.
Let ϰ N n . Then, the following identity holds in F ( y 1 , , y n ) :
h m ( y [ ϰ ] ) = s = 1 n r = 1 ϰ s A y , ϰ , s , r m + r 1 r 1 y s m .
As a consequence, (62) also holds if y 1 , , y n are some pairwise different elements of  F .
Proof. 
Let R : = F ( y 1 , , y n ) . We deal with elements of  R [ [ t ] ] (formal series) and elements of  R ( t ) , which we identify with F ( y 1 , , y n , t ) (rational functions). Note that R [ t ] is naturally embedded in both R [ [ t ] ] and R ( t ) . To justify passing from formal series to rational functions and vice versa, we prefer to multiply them by the following polynomial:
Ω ϰ ( y , t ) : = j = 1 n ( 1 y j t ) ϰ j .
Thanks to this factor, all sides in the following chains of equalities simplify to elements of  R [ t ] .
We start with the generating function H ( x ) ( t ) , take y [ ϰ ] instead of x, multiply it by Ω ϰ ( y , t ) , and use (24):
Ω ϰ ( y , t ) m = 0 h m ( y [ ϰ ] ) t m = Ω ϰ ( y , t ) H ( y [ ϰ ] ) ( t ) = 1 .
Next, we apply the partial fraction decomposition from Theorem 4:
1 = Ω ϰ ( y , t ) s = 1 n r = 1 ϰ s A y , ϰ , s , r ( 1 y s t ) r = s = 1 n r = 1 ϰ s A y , ϰ , s , r Ω ϰ ( y , t ) ( 1 y s t ) r .
All summands in the latter expression are elements of  R [ t ] . Using (61), we represent each summand via a formal series and, after that, we sum the obtained formal series:
s = 1 n r = 1 ϰ s A y , ϰ , s , r Ω ϰ ( y , t ) ( 1 y s t ) r = s = 1 n r = 1 ϰ s A y , ϰ , s , r Ω ϰ ( y , t ) m = 0 m + r 1 m y s m t m = Ω ϰ ( y , t ) m = 0 s = 1 n r = 1 ϰ s A y , ϰ , s , r m + r 1 m y s m t m .
Thereby, we obtain the following identity in R [ [ t ] ] :
Ω ϰ ( y , t ) k = 0 h k ( y [ ϰ ] ) t k = Ω ϰ ( y , t ) m = 0 s = 1 n r = 1 ϰ s A y , ϰ , s , r m + r 1 m y s m t m .
As R [ [ t ] ] is an integral domain, the factor Ω ϰ ( y , t ) can be canceled. Finally, equating the coefficients of the formal series, we obtain (62). □
We derive another formula for h m ( y [ ϰ ] ) using Corollary 3 and expanding the determinant of  G ( m ) , ϰ ( y ) along the last row. We need the last column of the adjugate matrix of  G ( m ) , ϰ ( y ) .
Proposition 13.
Let ϰ N n , N = | ϰ | , m N 0 , k { 1 , , N } . Then, the following identity holds in F ( y 1 , , y n ) :
adj G ( m ) , ϰ ( y ) k , N = V ϰ ( y ) 1 k , N det V ϰ ( y ) .
Proof. 
By Remark 5, the first N 1 rows of  G ( m ) , ϰ ( y ) coincide with the corresponding rows of  V ϰ ( y ) . Therefore, the ( N , k ) cofactor of  G ( m ) , ϰ ( y ) is equal to the ( N , k ) cofactor of  V ϰ ( y ) . Equivalently, adj G ( m ) , ϰ ( y ) and adj V ϰ ( y ) have the same last column. Finally, the adjugate of  V ϰ ( y ) is the inverse of  V ϰ ( y ) multiplied by det V ϰ ( y ) . □
Mouçouf and Zriaa [7] (Theorem 2.2) gave a formula for the inverse of the confluent Vandermonde matrix (see also algorithms and historical information in [17,20,21]). We rewrite their result here using slightly different notation.
Theorem 6
([7]). Let ϰ N n and y 1 , , y n be some variables. Then, V ϰ ( y ) 1 has the following block structure:
V ϰ ( y ) 1 = L 1 L 2 L n ,
where, for every s in { 1 , , n } , the ϰ s × N matrix L s is given by
L s : = 1 ( j 1 ) ! L s , r 1 ( j 1 ) ( 0 ) 1 r ϰ s , 1 j N ,
where, for each p in { 0 , , ϰ s } ,
L s , p ( t ) : = ( t y s ) p F s ( t ) m = 0 ϰ s p 1 F s ( m ) ( y s ) m ! ( t y s ) m ;
that is,
L s , p ( t ) = 1 q n q s ( t y q ) ϰ q ( t y s ) p m = 0 ϰ s p 1 F s ( m ) ( y s ) m ! ( t y s ) m .
Notably, the last column of the inverse of  V ϰ ( y ) can be expressed in terms of  B y , ϰ , s , r and, therefore, in terms of complete homogeneous polynomials.
Corollary 5
(Last column of the inverse of the confluent Vandermonde matrix). Let ϰ N n . Then, for every s in { 1 , , n } and every r in { 1 , , ϰ s } , the following identity holds in F ( y 1 , , y n ) :
V ϰ ( y ) 1 σ ( ϰ ) s 1 + r , N = B y , ϰ , s , r .
Proof. 
Let k : = ρ ϰ ( s , r ) = σ ( ϰ ) s 1 + r . According to the constructions in Section 2.1, k is the “global index” of the component r in block s. Thus, by Theorem 6, the component ( k , N ) of  V ϰ ( y ) 1 is the component ( r , N ) of  L s , which can be computed via the ( N 1 ) th derivative of  L s , r 1 :
V ϰ ( y ) 1 k , N = ( L s ) r , N = 1 ( N 1 ) ! L s , r 1 ( N 1 ) ( 0 ) .
By (65), L s , r 1 is a polynomial of degree N 1 , and the coefficient of  t N 1 is 1 ( ϰ s r ) ! F s ( ϰ s r ) ( y s ) . Therefore,
V ϰ ( y ) 1 k , N = 1 ( ϰ s r ) ! F s ( ϰ s r ) ( y s ) .
Finally, by Proposition 12, the latter expression is equal to B y , ϰ , s , r . □
Theorem 7.
Let ϰ N n and N = | ϰ | . Then, the following identity holds in F ( y 1 , , y n ) :
h m ( y [ ϰ ] ) = s = 1 n r = 1 ϰ s B y , ϰ , s , r m + N 1 r 1 y s m + N r .
As a consequence, (66) also holds if y 1 , , y n are pairwise different elements of  F .
Proof. 
We express h m ( y [ ϰ ] ) as a quotient of two determinants by Corollary 3, expand the determinant of  G ( m ) , ϰ ( y ) by cofactors along the last row, and apply Proposition 13:
h m ( y [ ϰ ] ) = det G ( m ) , ϰ ( y ) det V ϰ ( y ) = 1 det V ϰ ( y ) k = 1 N G ( m ) , ϰ ( y ) N , k adj G ( m ) , ϰ ( y ) k , N = k = 1 N G ( m ) , ϰ ( y ) N , k V ϰ ( y ) 1 k , N .
Next, we use the change in variables ρ ϰ from Section 2.1:
h m ( y [ ϰ ] ) = s = 1 n r = 1 ϰ s G ( m ) , ϰ ( y ) N , σ ( ϰ ) s 1 + r adj G ( m ) , ϰ ( y ) σ ( ϰ ) s 1 + r , N .
Finally, using the formulas from Remark 5 and Corollary 5, we obtain (66). □
Both (62) and (66) can be written in the form (5). We directly prove that (66) is equivalent to (62). We use a well-known formula for the sum of products of binomial coefficients [19] (Equation (5.26)):
j = 0 l l j m q + j n = l + q + 1 m + n + 1 .
Proposition 14.
Let ϰ N n . Then, the following identity holds in F ( y 1 , , y n ) :
r = 1 ϰ s m + r 1 r 1 A y , ϰ , s , r = r = 1 ϰ s m + N 1 r 1 B y , ϰ , s , r y s N r .
As a consequence, (66) is equivalent to (62).
Proof. 
First, we establish a connection between the auxiliary variables w s , d and z s , d appearing in (49) and (46):
w s , d = y d y d y s = 1 + y s y d y s = 1 + y s z s , d .
Furthermore, we use the following short notation for the list of multiplicities and variables appearing in (46) and (49):
λ = ϰ d d { 1 , , n } { s } = ( ϰ 1 , , ϰ s 1 , ϰ s + 1 , , ϰ n ) ,
w = ( w s , 1 , , w s , s 1 , w s , s + 1 , , w s , n ) , z = ( z s , 1 , , z s , s 1 , z s , s + 1 , , z s , n ) .
With this notation, w [ λ ] = 1 [ N ϰ s ] + y s z [ λ ] , and
A y , ϰ , s , r = ( y s ) N ϰ s d s z s , d ϰ d h ϰ s r w [ λ ] = ( y s ) N ϰ s d s z s , d ϰ d h ϰ s r 1 [ N ϰ s ] + y s z [ λ ] .
Furthermore, by Proposition 7,
A y , ϰ , s , r = ( y s ) N ϰ s d s z s , d ϰ d k = 0 ϰ s r N r 1 ϰ s r k h k y s z [ λ ] = ( 1 ) N ϰ s d s z s , d ϰ d k = 0 ϰ s r y s N ϰ s + k N r 1 ϰ s r k h k z [ λ ] .
We denote the left-hand side of (68) by L, substitute the obtained expression for A y , ϰ , s , r , and change the order of the sums:
L = r = 1 ϰ s m + r 1 r 1 ( 1 ) N ϰ s d s z s , d ϰ d k = 0 ϰ s r y s N ϰ s + k N r 1 ϰ s r k h k z [ λ ] = k = 0 ϰ s 1 ( 1 ) N ϰ s d s z s , d ϰ d y s N ϰ s + k h k z [ λ ] r = 1 ϰ s k m + r 1 r 1 N r 1 ϰ s r k .
The inner sum can be extended with zero summands and simplified using (67):
r = 1 ϰ s k m + r 1 r 1 N r 1 ϰ s r k = r = 1 N 1 m + r 1 r 1 N r 1 ϰ s r k = j = 0 N 2 N 2 j N ϰ s + k 1 m + j m = m + N 1 ϰ s k 1 .
Finally, we substitute the last expression instead of the inner sum, and make the change in variables r = ϰ s k :
L = k = 0 ϰ s 1 ( 1 ) N ϰ s d s z s , d ϰ d y s N ϰ s + k h k z [ λ ] m + N 1 ϰ s k 1 = r = 1 ϰ s ( 1 ) N ϰ s d s z s , d ϰ d y s N r h ϰ s r z [ λ ] m + N 1 r 1 = r = 1 ϰ s m + N 1 r 1 B y , ϰ , s , r y s N r .
Thus, we have proven (68). □
Example 11.
Let n = 2 and ϰ = ( 2 , 1 ) . We use the explicit expressions for A y , ϰ , s , r and B y , ϰ , s , r from Example 10. First, we compute h m ( y [ ϰ ] ) by (62):
P y , ϰ , 1 ( m ) = A y , ϰ , 1 , 1 m 0 + A y , ϰ , 1 , 2 m + 1 1 = y 1 y 2 ( y 1 y 2 ) 2 + ( m + 1 ) y 1 y 1 y 2 ,
P y , ϰ , 2 ( m ) = A y , ϰ , 2 , 1 m 0 = y 2 2 ( y 1 y 2 ) 2 .
Thus,
h m y 1 [ 2 ] , y 2 [ 1 ] = P y , ϰ , 1 ( m ) y 1 m + P y , ϰ , 2 ( m ) y 2 m = y 1 y 2 ( y 1 y 2 ) 2 + ( m + 1 ) y 1 y 1 y 2 y 1 m + y 2 2 ( y 1 y 2 ) 2 y 2 m .
Now, we compute h m ( y [ ϰ ] ) according to (66):
P y , ϰ , 1 ( m ) = B y , ϰ , 1 , 1 m + 2 0 y 1 2 + B y , ϰ , 1 , 2 m + 2 1 y 1 = y 1 2 ( y 2 y 1 ) 2 ( m + 2 ) y 1 y 2 y 1 ,
P y , ϰ , 2 ( m ) = B y , ϰ , 2 , 1 m + 2 0 y 2 2 = y 2 2 ( y 1 y 2 ) 2 ,
By this method, we obtain
h m y 1 [ 2 ] , y 2 [ 1 ] = y 1 2 ( y 1 y 2 ) 2 + ( m + 2 ) y 1 y 1 y 2 y 1 m + y 2 2 ( y 1 y 2 ) 2 y 2 m .
The right-hand sides of (70) and (73) coincide. Let us show that the right-hand sides of (72) and (69) are equal:
y 1 2 ( y 1 y 2 ) 2 + ( m + 2 ) y 1 y 1 y 2 = y 1 2 ( y 1 y 2 ) 2 + y 1 y 1 y 2 + ( m + 1 ) y 1 y 1 y 2 = y 1 2 ( y 1 y 2 ) 2 + y 1 ( y 1 y 2 ) ( y 1 y 2 ) 2 + ( m + 1 ) y 1 y 1 y 2 = y 1 y 2 ( y 1 y 2 ) 2 + ( m + 1 ) y 1 y 1 y 2 .
Therefore, in this example, (62) and (66) yield the same answer (71) that coincides with (3).

8. Tests and Computational Remarks

In this section, we briefly describe some tests that we perform to verify our formulas for small values of parameters. We also provide some simple upper bounds for the number of arithmetic operations.
Remark 7
(Symbolic tests). We test the main formulas of this paper in Sagemath [22], and our programs are freely available at [23]. In particular, we compute h m ( y [ ϰ ] ) using symbolic computations over Q ( y 1 , , y n ) by (62), (66), and (42), for all n, m, and ϰ such that n 8 , m 10 , and | ϰ | 10 . For all these parameter values, the polynomials obtained using the different formulas coincide. In the same spirit, we test many of the other formulas presented in this paper.
Example 12
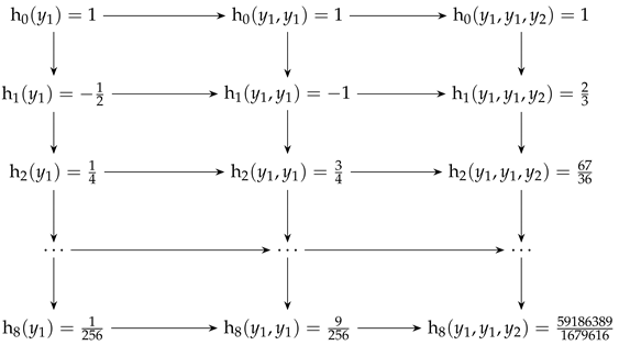
(A small numerical example with rational numbers). Let n = 2 , ϰ = ( 2 , 1 ) , N = 3 , m = 8 , y 1 = 1 2 , and y 2 = 5 3 . We compute h 8 ( y 1 , y 1 , y 2 ) using several methods. We represent the computations based on the recurrent formula (22) and the initial conditions from Remark 2 as the following scheme:
Mathematics 13 00034 i002
The numerical computation according to (42) looks like this:
h m ( y 1 [ 2 ] , y 1 [ 1 ] ) = det 1 0 1 1 2 1 5 3 1 1024 5 256 9765625 59049 13 6 2 = 59186389 1679616 .
Now, we apply formulas from Example 10 but with numerical values: w 1 , 2 = 10 13 , w 2 , 1 = 3 13 ,
A y , ϰ , 1 , 1 = 30 169 , A y , ϰ , 1 , 2 = 3 13 , A y , ϰ , 2 , 1 = 100 169 ,
P y , ϰ , 1 ( m ) = A y , ϰ , 1 , 1 m 0 + A y , ϰ , 1 , 2 m + 1 1 = 381 169 , P y , ϰ , 2 ( m ) = A y , ϰ , 2 , 1 m 0 = 100 169 .
Thus,
h m y 1 [ 2 ] , y 2 [ 1 ] = P y , ϰ , 1 ( m ) y 1 m + P y , ϰ , 2 ( m ) y 2 m = 59186389 1679616 .
When using (66), we obtain z 1 , 2 = 6 13 , z 2 , 1 = 3 13 ,
B y , ϰ , 1 , 1 = 36 169 , B y , ϰ , 1 , 2 = 6 13 , B y , ϰ , 2 , 1 = 36 169 ,
and P y , ϰ , 1 , P y , ϰ , 2 and h m y 1 [ 2 ] , y 2 [ 1 ] are the same as above.
In the following three remarks, we briefly explain four algorithms to compute h m ( y [ ϰ ] ) where y = ( y 1 , , y n ) , ϰ N n , and | ϰ | = N . We already have seen the ideas of these algorithms in Example 12. We assume that all computations are performed with objects of one type T; for example, T = Q , T = Q ( y 1 , , y n ) , or T is an approximate version of  R or C . For each algorithm, we denote the number of arithmetic operations with objects of type T by Oper.
Remark 8
(Algorithm R). The recurrent Formula (22), together with the initial conditions explained in Remark 2, convert into a simple iterative algorithm to compute h m ( x 1 , , x N ) ; see the diagram in the beginning of Example 12. The algorithm consists of two nested loops, and Oper R = O ( m N ) . Repetitions of variables are insignificant in this method.
Remark 9
(Algorithm G). We create the matrix G ( m ) , ϰ ( y ) according to (44), compute its determinant, compute det V ϰ ( y ) using (40), and apply (42). Note that high powers of  y q appear only in the last row of the matrix G ( m ) , ϰ ( y ) . These high powers can be calculated using the exponentiation by squaring, and the determinant of  G ( m ) , ϰ ( y ) can be computed by some sort of Gaussian elimination (for more details, see [6]). Therefore,
Oper G = O ( N 3 ) + O ( N log m ) .
Remark 10
(Algorithms A and B). Algorithm A: h m ( y [ ϰ ] ) is computed by (62), where the coefficients A ϰ , y , s , r are calculated using (46), and h ϰ s r ( w [ λ ] ) are computed by Algorithm R. Note that the degrees ϰ s r are bounded by N. Thus, using Algorithm R, each coefficient A ϰ , y , s , r can be calculated with O ( N 2 ) arithmetic operations in T, and all coefficients A ϰ , y , s , r can be calculated with O ( N 3 ) arithmetic operations in T. The powers y j m , 1 j n , can be computed with O ( n log m ) arithmetic operations in T. So, in total,
Oper A = O ( N 3 ) + O ( n log m ) .
The algorithm B involving B y , ϰ , s , r and (66) is very similar, and Oper B = O ( N 3 ) + O ( n log m ) .
For exact types, such as T = Q or T = Q ( y 1 , , y n ) , the upper bounds for Oper R , Oper G , and Oper A , given in Remarks 8–10, are not sufficient to estimate the computational complexity, as the cost of an arithmetic operation in T depends on the “length” of the operands (for example, the “length” of a rational number can be defined as the total number of digits in the binary representation of its numerator and denominator). See more information in Remark 11.
Remark 11
(Numerical tests with pseudorandom rational numbers). We perform some numerical tests with pseudorandom rational numbers, using error-loss computations with rational numbers in Sagemath (based on integer numbers of arbitrary length). For many values of n, N, and m, we create examples of y in Q n and ϰ in N n with | ϰ | = N . For each example, we compute h m ( y [ ϰ ] ) by Algorithms A, B, G, and R described above. Moreover, for very small n and m, we also apply Algorithm C based on the combinatorial Formula (31).
The numerators and denominators of  y 1 , , y n are generated as pseudorandom integer numbers with absolute values 16 , and ϰ are created as a pseudorandom list of integers such that ϰ N n and | ϰ | = N . In all of these experiments, the corresponding results coincide. We also measure the average execution time of our programs on a computer with an Intel Core i9-9900K 3.60 GHz CPU; see the results in Table 1. To compute the average time, we take 128 examples with the same parameters n, N, and m.
The experiments reveal some advantages of Algorithms A and B over G and R for large values of m. As we see in Table 1, as m increases, the execution times of G and R grow faster than the upper estimates for Oper G and Oper R . We explain this effect by the following reasoning. The “length” of the rational numbers usually increases with each arithmetic operation, as we can see in Example 12. Therefore, for large values of m, the powers y j m have a long length. In Algorithms A and B, these long objects are computed once and multiplied by some short coefficients, while in Algorithm G they participate in the computation of the N × N determinant.
Remark 12
(Computations with rounding). Consider the situation where T is an approximate version of  R or C , the “length” (the number of digits) of the numbers is bounded, and the arithmetic operations in T in a constant time, using a rounding. If a b is calculated in a constant time (using exp and log), then the computational cost of Algorithms A, B, and G can be reduced to O ( N 3 ) . We perform some numerical experiments, where T is the double-precision floating point format (also referred to as float64). Our experiments show that the calculations for n = 32 , N = 128 , and m = 128 with Algorithms A, B, G, and R are fast enough (less than 0.4 s). However, the numerical errors in our experiments are very different for different values of  y 1 , , y n . In the present “ingenuous” form, our algorithms are unreliable for computations with rounding. A thorough analysis of error propagation is needed to create stable numerical methods.

9. Conclusions and Discussion

Following [5,6], this paper can be considered a natural next step in the study of symmetric polynomials with repeating variables. Our main results (Theorems 5 and 7) provide expansions of  h m ( y [ ϰ ] ) into linear combinations of the powers y j m . The coefficients of these expansions are products of binomial coefficients depending on m by some more complicated factors, A y , ϰ , s , r and B y , ϰ , s , r , which do not depend on m. Thereby, in our formulas, the dependence on m is concentrated in a few very simple expressions, while the other parts are independent of m.
These expansions can be useful in the analysis of the behavior of  h m ( y [ ϰ ] ) for large values of m and in the computation of  h m ( y [ ϰ ] ) with error-free data types (such as Q or Q ( y 1 , , y n ) ). They can be especially useful when y and ϰ are fixed, while m takes many large values.
We hope that this paper will facilitate further study of the following mathematical topics and problems (we will show some of these applications in future papers):
  • Upper bounds for the values of Schur polynomials with repeating variables;
  • Determinants and minors of banded Toeplitz matrices generated by Laurent polynomials with multiple zeros (some connections between banded Toeplitz matrices and skew Schur polynomials have been established in [14,18,24,25,26,27]);
  • The structure of the inverse of the confluent Vandermonde matrix [7,17,20,21].
In this paper, we do not analyze the computational complexity of our formulas; tests and remarks in Section 8 only provide some initial ideas in this direction. For computations with rounding (for example, for computations in float64), additional work is needed to analyze the numerical stability and create reliable numerical algorithms.
In the following remark, we mention an open problem related to a possible improvement of our main formulas.
Remark 13
(Open problem). It would be interesting to obtain an expansion of  h m ( y [ ϰ ] ) of the form
h m ( y [ ϰ ] ) = s = 1 n j = 0 ϰ s 1 C y , ϰ , s , j m j y s m .
In other words, the problem is to compute the coefficients of the polynomials P y , ϰ , s ( m ) from (5). One possible approach would be to expand m + r 1 r 1 in (62) using the following elementary formula, which is easy to prove by mathematical induction:
x + n n = 1 n ! j = 0 n n + 1 j + 1 x j .
Here, a b are unsigned Stirling numbers of the first kind (see [19] (Section 6.1)). In this way, we obtain (74), where
C y , ϰ , s , j = r = j + 1 ϰ s 1 ( r 1 ) ! r j + 1 A y , ϰ , s , r .
However, this expression for C y , ϰ , s , j is too complicated, and finding a simpler expression remains a key problem.

Author Contributions

Conceptualization, L.A.G.-S. and E.A.M.; methodology, L.A.G.-S. and E.A.M.; software, L.A.G.-S. and E.A.M.; validation, L.A.G.-S. and E.A.M.; formal analysis, L.A.G.-S. and E.A.M.; investigation, L.A.G.-S. and E.A.M.; writing—original draft preparation, L.A.G.-S. and E.A.M.; writing—review and editing, L.A.G.-S. and E.A.M.; supervision, E.A.M.; funding acquisition, E.A.M. The authors have equally contributed to this paper. All authors have read and agreed to the published version of the manuscript.

Funding

This research was funded by CONAHCYT, Mexico (Proyecto “Ciencia de Frontera” FORDECYT-PRONACES/61517/2020), and by Instituto Politécnico Nacional, Mexico (Proyecto SIP 20240150).

Data Availability Statement

No new data were created or analyzed in this study. Data sharing is not applicable to this article. Our computer programs used for testing of the main results are freely available at [23] (see also Remarks 7 and 11). The generation of pseudorandom examples, based on pseudorandom generators in Sagemath, is also included in [23].

Acknowledgments

The authors are grateful to the anonymous reviewers for their helpful comments, to the Academic Editor from MDPI for many English corrections and style suggestions, to Sergey Grudskiy for scientific co-direction of the CONAHCYT project, and to Miguel Neri Rosas and Lic. Claudia Yareni Martínez Morales for administration of the CONAHCYT project.

Conflicts of Interest

The authors declare no conflicts of interest.

References

  1. Egge, E.S. An Introduction to Symmetric Functions and Their Combinatorics; American Mathematical Society: Providence, RI, USA, 2019. [Google Scholar]
  2. Macdonald, I.G. Symmetric Functions and Hall Polynomials, 2nd ed.; Oxford University Press: Oxford, UK, 1995. [Google Scholar]
  3. Stanley, R.P. Enumerative Combinatorics; Cambridge University Press: New York, NY, USA, 2001; Volume 2. [Google Scholar]
  4. Erdelyi, A. Asymptotic Expansions; Dover Publications: New York, NY, USA, 1956. [Google Scholar]
  5. Averkov, G.; Scheiderer, C. Convex hulls of monomial curves, and a sparse positivstellensatz. In Mathematical Programming; Springer: Berlin/Heidelberg, Germany, 2024. [Google Scholar] [CrossRef]
  6. González-Serrano, L.A.; Maximenko, E.A. Bialternant formula for Schur polynomials with repeating variables. arXiv 2024, arXiv:2312.15680. [Google Scholar] [CrossRef]
  7. Mouçouf, M.; Zriaa, S. A new approach for computing the inverse of confluent Vandermonde matrices via Tylor’s expansion. Linear Multilinear Algebra 2022, 70, 5973–5986. [Google Scholar] [CrossRef]
  8. Stanley, R.P. Enumerative Combinatorics, 2nd ed.; Cambridge University Press: New York, NY, USA, 2011; Volume 1. [Google Scholar]
  9. Brualdi, R.A. Introductory Combinatorics, 5th ed.; Pearson: London, UK, 2009. [Google Scholar]
  10. Hungerford, T.W. Algebra; Springer: New York, NY, USA, 1980. [Google Scholar]
  11. Lang, S. Undergraduate Algebra, 3rd ed.; Springer: New York, NY, USA, 2005. [Google Scholar]
  12. Kureš, M. The composition of polynomials by the substitution principle. J. Discrete Math. Sci. Cryptogr. 2010, 13, 543–552. [Google Scholar] [CrossRef]
  13. Gomezllata Marmolejo, E. The Norm of a Canonical Isomorphism of Determinant Line Bundles. Ph.D. Thesis, University of Oxford, Oxford, UK, 2022. Available online: https://ora.ox.ac.uk/objects/uuid:322f5a34-f68b-4766-b0c8-774f26027b36 (accessed on 22 December 2024).
  14. Alexandersson, P.; González-Serrano, L.A.; Maximenko, E.A.; Moctezuma-Salazar, M.A. Symmetric polynomials in the symplectic alphabet and the change of variables zj = xj + x j 1 . Electron. J. Comb. 2019, 28, P1.56. [Google Scholar] [CrossRef] [PubMed]
  15. Ha, T.T.; Gibson, J.A. A note on the determinant of a functional confluent Vandermonde matrix and controllability. Linear Algebra Appl. 1980, 30, 69–75. [Google Scholar] [CrossRef]
  16. Kalman, D. The generalized Vandermonde matrix. Math. Mag. 1984, 57, 15–21. [Google Scholar] [CrossRef]
  17. Respondek, J.S. History of confluent Vandermonde matrices and inverting them algorithms. arXiv 2024, arXiv:2407.15696. [Google Scholar] [CrossRef]
  18. Maximenko, E.A.; Moctezuma-Salazar, M.A. Cofactors and eigenvectors of banded Toeplitz matrices: Trench formulas via skew Schur polynomials. Oper. Matrices 2017, 11, 1149–1169. [Google Scholar] [CrossRef]
  19. Graham, R.L.; Knuth, D.E.; Patashnik, O. Concrete Mathematics, 2nd ed.; Addison-Wesley: Reading, MA, USA, 1994. [Google Scholar]
  20. Hou, S.-H.; Pang, W.-K. Inversion of confluent Vandermonde matrices. Comput. Math. Appl. 2002, 36, 1539–1547. [Google Scholar] [CrossRef]
  21. Respondek, J.S. Numerical recipes for the high efficient inverse of the confluent Vandermonde matrices. Appl. Math. Comput. 2011, 218, 2044–2054. [Google Scholar] [CrossRef]
  22. The Sage Developers. Sage, the Sage Mathematics Software System (Version 10.4). 2024. Available online: https://www.sagemath.org (accessed on 22 December 2024).
  23. González-Serrano, L.A.; Maximenko, E.A. Algorithms and tests for complete homogeneous polynomials with repeated variables. arXiv 2024, arXiv:2412.03086. [Google Scholar] [CrossRef]
  24. Alexandersson, P. Schur polynomials, banded Toeplitz matrices and Widom’s formula. Electron. J. Combin. 2012, 19, 22. [Google Scholar] [CrossRef] [PubMed]
  25. Bump, D.; Diaconis, P. Toeplitz minors. J. Combin. Theory Ser. A 2002, 97, 252–271. [Google Scholar] [CrossRef]
  26. García-García, D.; Tierz, M. Toeplitz minors and specializations of skew Schur polynomials. J. Comb. Theory Ser. A 2020, 172, 105201. [Google Scholar] [CrossRef]
  27. Tracy, C.A.; Widom, H. On the distributions of the lengths of the longest monotone subsequences in random words. Probab. Theory Relat. Fields 2001, 119, 350–380. [Google Scholar] [CrossRef]
Table 1. Tests with pseudorandom rational numbers, see Remark 11. For each choice of parameters and each method of computation, we show the average computation time in seconds.
Table 1. Tests with pseudorandom rational numbers, see Remark 11. For each choice of parameters and each method of computation, we show the average computation time in seconds.
ABGRC
n = 6 , N = 12 , m = 16 0.00290.00130.00120.000342.6
n = 6 , N = 12 , m = 32 0.00290.00130.0120.0007452
n = 32 , N = 96 , m = 256 0.0640.0631.40.28no
n = 32 , N = 96 , m = 512 0.0700.0661.61.1no
n = 64 , N = 192 , m = 512 0.300.29462.5no
n = 64 , N = 192 , m = 1024 0.300.315412no
Disclaimer/Publisher’s Note: The statements, opinions and data contained in all publications are solely those of the individual author(s) and contributor(s) and not of MDPI and/or the editor(s). MDPI and/or the editor(s) disclaim responsibility for any injury to people or property resulting from any ideas, methods, instructions or products referred to in the content.

Share and Cite

MDPI and ACS Style

González-Serrano, L.A.; Maximenko, E.A. Complete Homogeneous Symmetric Polynomials with Repeating Variables. Mathematics 2025, 13, 34. https://doi.org/10.3390/math13010034

AMA Style

González-Serrano LA, Maximenko EA. Complete Homogeneous Symmetric Polynomials with Repeating Variables. Mathematics. 2025; 13(1):34. https://doi.org/10.3390/math13010034

Chicago/Turabian Style

González-Serrano, Luis Angel, and Egor A. Maximenko. 2025. "Complete Homogeneous Symmetric Polynomials with Repeating Variables" Mathematics 13, no. 1: 34. https://doi.org/10.3390/math13010034

APA Style

González-Serrano, L. A., & Maximenko, E. A. (2025). Complete Homogeneous Symmetric Polynomials with Repeating Variables. Mathematics, 13(1), 34. https://doi.org/10.3390/math13010034

Note that from the first issue of 2016, this journal uses article numbers instead of page numbers. See further details here.

Article Metrics

Back to TopTop