Next Article in Journal
Formal Modeling and Verification of Embedded Real-Time Systems: An Approach and Practical Tool Based on Constraint Time Petri Nets
Previous Article in Journal
Synthesis Methodology for Discrete MIMO PID Controller with Loop Shaping on LTV Plant Model via Iterated LMI Restrictions
 
 
Font Type:
Arial Georgia Verdana
Font Size:
Aa Aa Aa
Line Spacing:
Column Width:
Background:
Article

An Agent-Based Transmission Model of Major Infectious Diseases Considering Places: Forecast and Control

School of Economics and Management, Dalian University of Technology, Dalian 116024, China
*
Authors to whom correspondence should be addressed.
Mathematics 2024, 12(6), 811; https://doi.org/10.3390/math12060811
Submission received: 1 February 2024 / Revised: 28 February 2024 / Accepted: 8 March 2024 / Published: 10 March 2024
(This article belongs to the Section E: Applied Mathematics)

Abstract

This paper enhances the agent model of ordinary individuals by incorporating the roles of places in the transmission, prevention, and control in the process, establishing a fundamental connection between these two types of agents through individual travel rules. The impact of real-world prevention and control measures on regional epidemic transmission is studied based on this model. Firstly, based on the analysis of place elements in typical cases of major infectious diseases, we give the classification of places. Secondly, the resident agent and the place agent are constructed and rules are established to form an agent-based major infectious disease transmission model considering the place. Then, the simulation process is established and an ideal regional environment is constructed to simulate overall changes in major infectious disease scale and spread speed. Additionally, evolutionary simulations are conducted for individual isolation intensity and place control time during emergency management stages to compare infection outcomes, and we analyze different roles and application scenarios of specific prevention and control measures. Finally, simulation results from real major infectious disease cases in Yangzhou, China, validate the effectiveness of this model in predicting major infectious disease development trends as well as evaluating prevention and control measure effects.

1. Introduction

Since the beginning of the 21st century, SARS, influenza, Ebola, dengue fever and other major infectious diseases have been under constant threat to us, causing untold deaths and injuries worldwide. In other words, infectious diseases are still an important factor threatening human health. In many typical cases of COVID-19, some key places have a high risk of infection and greater difficulty in screening due to the characteristics of confined space, concentrated personnel, and strong mobility, which makes these places become epidemic “amplifiers” that should be paid attention to and at the same time increase the complexity of the epidemic. Take the typical cases reported in China, which occurred in 2021, including Nanjing Lukou International Airport, Yangzhou Chess and Card Room, Zhangjiajie Scenic Area, Xiamen Primary School Shoe Factory, Xi’an Chang’an University, etc.; and in 2022, including Jilin College of Agricultural Science and Technology, Liaoning Agricultural Vocational and Technical College, Shanghai supermarket Hotel, Dalian Farmers Market, etc. In a number of infectious disease-related policy materials issued by China, the relevant content of place prevention and control has been emphasized, such as the “Guidelines for the Prevention and Control of Infectious Diseases in ordinary Universities” and “Technical Guidelines for the Prevention and Control of COVID-19 in Key Places, Key Institutions and Key Populations”. Therefore, we suggest that place should be considered an important link in the transmission and prevention of infectious diseases. This paper analyzed typical infectious disease transmission cases in China during the COVID-19 epidemic, extracted important transmission place elements, studied the transmission mechanism and transmission model considering the interaction between individuals and places, and conducted simulations based on realistic transmission and prevention scenarios, providing a new idea for the concretization of traditional infectious disease models. The aim is to provide a certain reference value for the prevention and control of risks of epidemics in the future.

2. Literature Review

Throughout relevant research on major infectious diseases, the main focus is on two aspects: transmission mechanisms and transmission models. As for the research on the transmission mechanisms of major infectious diseases, at the macro level, many studies use the distribution data of specific infectious diseases in a certain spatial range (country, province, city, and district) in a certain period of time to analyze their spatial and temporal distribution characteristics and influencing factors [1,2,3,4,5,6]. At the micro level, most studies start from specific cases and summarize the characteristics of transmission chains and local prevention and control experiences through epidemiological investigation and analysis or other case studies [7,8]. As for the research on transmission models of major infectious diseases, the most common infectious disease model is the mathematical model optimized by introducing other influencing factors and variables based on the traditional SIR, SIS, SIRS, and SEIR infectious disease compartment models. The SIR model is applicable to infectious diseases that obtain lifelong immunity after recovery; that is, after a susceptible person becomes infected, he or she has a certain probability of recovering and will not be infected again. The SIS model incorporates the recovery process to describe diseases in which the patient is unable to acquire immunity after recovery, and the infected person becomes susceptible after recovery and continues to be affected by other infected persons. In the SIRS model, recovered patients only gain temporary immunity, and there is still a chance of being infected after losing immunity. The SEIR model further takes into account the incubation period of an infectious disease, where people come into contact with an infected person and become infected but do not immediately become ill, but become carriers of the virus but do not have the ability to infect other healthy susceptible people. The existence of the incubation period of the virus makes the transmission cycle of the disease longer. Most studies predict and analyze the transmission data of infectious diseases at the macro level [9].
Because it can be closer to the reality of complex transmission scenarios, the multi-agent modeling method is increasingly applied to the study of infectious disease transmission models [10] and often combined with geographical big data to study the spread of epidemic situations on a large scale [11]. Multi-agent modeling is a common modeling method for complex systems. The basic idea is to build a group of intelligent micro-entities and let them interact with other agents and environments purposefully under the rules of model design, so as to form a multi-agent system corresponding to the real problem. Its main advantage is that it can make individuals emerge from bottom to top through simple rules [12] and complete the simulation of the complex real world. Compared with the general top-down analysis and modeling method, it is more convenient to simulate various complex scenarios in the real world. The concept of agent in the model comes from the field of artificial intelligence. Currently, there is no unified definition in academia. The most widely circulated definitions are the weak definition and the strong definition proposed by Wooldridge [13]. An agent under the weak definition is an entity with autonomy, responsiveness, initiative, and sociality. Autonomy enables it to manage its own state behavior, responsiveness enables it to perceive changes in the external environment and give feedback to the environment, and initiative enables it to actively interact with the environment and other individuals on a purposeful basis. Sociality allows it to engage in social activities such as communication and cooperation with other agents as needed. The agent under the strong definition adds knowledge, belief, responsibility, and other settings on the basis of a weak definition so that it is closer to the real-world human activity law; such agents often have learning adaptability, reasoning planning ability, and other high-intelligence attributes. The agents discussed in the general agent model are all agents under the weak definition. According to the specific problem and the needs of the model, the agent structure can be designed into three types: reactive, deliberative, and hybrid [14]. The multi-agent modeling process can generally be divided into three steps [15]: (1) Agent types and basic attributes are designed according to the simulation problem. The design of attributes abstracts reality according to the focus of the model and highlights the agent characteristics that need to be paid attention to in the simulation process; (2) The behavior rules of the agent are designed, including the interaction rules between the agent and the environment and other agents. The design results at this stage will directly affect the degree of fitting of the model to reality. In order to achieve better results, the evolution law of the real problem should be summarized first; (3) The model adjustment process is carried out; that is, the rule design and parameter setting in the model are corrected and optimized, according to the real-time results generated in the actual operation process, so that the model effect is more realistic.
Based on the analysis and summary of the above realistic background and research status, this paper will mainly focus on the place elements that play an important role in the process of major infectious disease development, prevention, and control, and focus on the typical characteristics of places in major infectious disease transmission events through case analysis. On this basis, a micro-transmission model considering the differences between places was established by abstracting the interaction between individuals and places corresponding to reality. In the process of experimental analysis, the specific impact of places on the evolution of infectious disease transmission was further studied. At the same time, the effects of typical prevention and control measures with individuals and places as the main control objects were evaluated through the experimental results. This paper is expected to provide a reference for the formulation of infectious disease prevention and control strategies in reality.

3. Analysis of Place Elements Based on Typical Cases of Major Infectious Diseases

3.1. Spatial Characteristic Analysis Based on Typical Epidemic Cases

We took the epidemic data of Nanjing and Yangzhou in China in the same period of 2021 as an example to conduct a spatial location analysis and drew heat maps of the distribution of infected populations at the same scale based on the official residence information. Our data came from the official website of the Chinese Health Commission and the official positive cases published by prefecture-level city governments and their corresponding locus, not only the confirmed cases in hospitals. By the end of 2021, the population was 4.577 million in Yangzhou and 6.016 million in Dalian. We found that cases were highly concentrated in the source area of the outbreak, but specific patterns of spread varied. Nanjing showed the characteristics of leaping diffusion. As shown in Figure 1a, 76% of those who were infected were highly concentrated in Lukou Street in Jiangning District, 9% were distributed in other streets in Jiangning District, and the remaining 14% were distributed in 15 streets in another eight districts. Yangzhou showed the characteristics of neighboring diffusion in Figure 1b; 99% of the infected people were distributed in the adjacent Hanjiang and Guangling districts, and from the distribution map, the distribution of cases was more geographically similar.
Through further analysis, the epidemic in Nanjing as shown in Figure 2a was characterized by transmission from an airport source to a family, the directly related infected persons in Nanjing airport accounted for 42% of all the cases in the city, and the distributed streets accounted for 14/24 of all the streets with infected cases. In Yangzhou City, as shown in Figure 2b, the key transmission places were chess and card rooms, and the neighboring communities were clearly related. Therefore, we found that the causes of its distribution were related to specific transmission places.

3.2. Risk Identification of Major Transmission Places

Except for Dalian and Yangzhou, based on the summary of the recent COVID-19 cases in different cities in China, as shown in Table 1, from the perspective of clustered epidemic places, restaurants, shopping, work, education, transportation, and medical facilities have high transmission risks, and basic epidemics all have family or community clusters to a certain extent, that is, residential clusters.
Among them, the Yangzhou epidemic situation and the Dalian epidemic situation in August 2022 with the most comprehensive and detailed trajectory publication were selected as examples. Due to regional differences, some regions directly published trajectory information while some regions concealed individual trajectories and directly published the names of risk places. To extract key place information from Yangzhou trajectory information, the place–individual association relationship is constructed through a bipartite graph network, as shown in Table 2. The number of associations is ≥2 in the main risk places, as shown in Table 3. After a positive case appears in one place, due to excreted droplets in the air or contamination of goods, the disease is contracted by another person who appears in the same place, thus causing the transmission of the epidemic. Therefore, in the trajectory information, we take the places where there are two positive cases and above as the main risk places. We divide the number of places in each category of places in the Yangzhou epidemic case by the total number of trajectory places in the case to obtain the percentage of the proportion of places. For the collection of epidemic risk places in Dalian, the place information during the entire epidemic period is summarized as shown in Table 4 below.
From the perspective of the trajectory information of infected persons in the above cases, the number and frequency of catering and shopping places are large, and the risk of epidemic transmission is greater. Therefore, it confirms our view that some places act as epidemic amplifiers in the spread of infectious diseases.

3.3. Classification of Places

Therefore, considering the transmission characteristics of epidemic cases and the classification standards of public places, this paper can roughly divide important places into the following types, as shown in Table 5.

4. Construction of Major Infectious Disease Transmission Model Based on Individual–Place Agent

4.1. Construction of Individual Agent

In terms of attribute setting, the individual agent mainly considers identity, location, and state as basic attributes, in which identity and activity state will affect its movement, while location and health state will determine the interaction between people and places. See Table 6 for details.
Based on China’s epidemic transmission and prevention and control requirements, considering multiple scenarios such as infection, isolation, and treatment, the overall state transition mode of individual agents is basically as shown in Figure 3:

4.2. Construction of Place Agent

The attributes of a place agent are mainly features and states. The features of a place determine its influence and scope during propagation, while the two attributes of a state determine whether it will propagate. See Table 7 for details.
According to whether an infected person has passed through a place and prevention and control requirements, the state transition rules of the place are roughly as follows in Figure 4.
In this paper, the transmission process of infectious diseases is abstracted as follows: the transmission is generated randomly because of the co-existence in the same specific place in the same time period. With reference to disaster system theory, we attempt to describe the process of transmission as the interaction between the vulnerability of the disaster-bearing body, the stability of the disaster-bearing environment, and the risk of the disaster-causing factors [16]. Therefore, the occurrence of infectious disease transmission events in the places also includes three aspects, corresponding to infectious disease infectivity in the infectious disease event, including the basic regeneration number R 0 , the number of infectious sources N 1 , the number of susceptible people in the place N 2 , and the transmission condition C , including the main contact mode, tightness, etc. The transmission behavior of infectious diseases among individuals in places is the result of the common influence of the above-mentioned variables, as shown in Equation (1).
D = f R 0 , N 1 , C , N 2
Based on the above factors, only the possibility of transmission of co-existing infectious sources to susceptible individuals under the influence of infectious disease infectious factor R 0 is considered, P 0 is the basic transmission probability in the co-existing places, and r is the risk coefficient of the places. P t is the product of P 0   and r, indicating the actual probability of transmission from a source of infection to a susceptible person in the place. D , determined by P t , N 1 , N 2 , which is expressed as the results shown in Equation (2).
D = f P 0 , N 1 , r , N 2 = f     P t   , N 1 , N 2
After the infected person is diagnosed, the relevant places that they have visited during the infection period are searched through trajectory tracking. Therefore, once the source of infection has visited a certain place, the place will be recorded as exposed. We simulated the process of virus transmission by generating random values for susceptible individuals who stayed in the same place at the same time as each infectious source individual. If the value is less than or equal to P t , the individuals are recorded as infected and enter the latent state. Since all individuals with co-existing relationships have the probability of being infected, all individuals will be recorded as having co-existing relationships with the source of infection. When there are multiple sources of infection in the place, the model will repeat this process for each source of infection. It should be noted that this process will be repeated for each unrestricted source when arriving at each place.
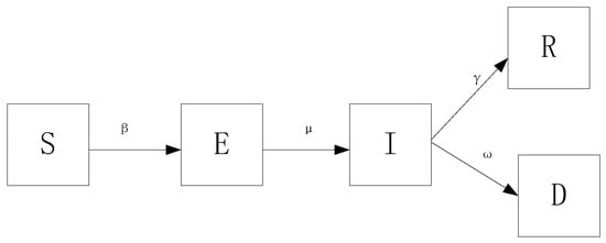
Based on the setting of the above transmission rules and combined with the infectious disease transmission mode of the SEIRD model, we set the health state transition process of the agent as shown in Figure 5: susceptible individuals are infected and become latent with a rate of β. As mentioned above, each individual produces a random value referring to this indicator. The latent individual transforms into an infected individual at a rate of μ, and the value of μ is set as the reciprocal of the mean incubation period. An infected individual becomes a recovered individual at a rate of γ, the value of which is set as the reciprocal of the average recovery period and an ω rate of treatment failure, becoming a deceased individual.

5. Conclusions

5.1. Simulation Process Description

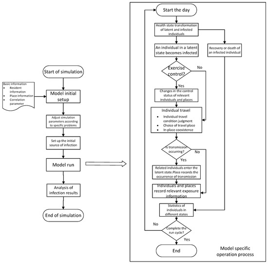
The simulation operation flow of the model is shown in Figure 6. In the process of the simulation experiment, the initial setting of the model is completed according to the basic parameters such as actual individuals, place information, and infectious disease-related parameters. Then, specific parameters are selected to adjust according to actual simulation problems. The preceding stages are all the setting stages of the model. After the setting is completed, the formal operation stage of the model is entered. After the end of the operation cycle, infection-related data are collected and the infection results are analyzed.
When the model is officially run, it uses the basic unit of days. The health status of infected individuals on the previous day is first transformed every day, the process of which is mainly divided into two parts: First, infected individuals will reach recovery or death states, which do not affect other individuals, so these individuals directly enter the final-state statistics. Second, an individual in a latent state may develop disease and enter an infected state. If control is considered at this time, the infected individual may have a change in the state related to prevention and control and be transferred to the hospital, and the associated individuals and places will also have a corresponding change in state. If the latent person does not change to the state of infection, then it is shown that they are not a positive case in reality, so they will not be controlled, and their individual travel conditions will continue to be considered. The choice of travel place and co-existence in the place occurs, and further consideration of whether the situation of transmission occurs.
After the change of health state is completed, individuals who are not restricted to travel can choose an unenclosed place for multiple mobile interactions. There may be transmission among individuals who have a co-existing relationship every day. If transmission occurs, the health state of individuals becomes latent, and transmission is recorded in the corresponding place. Regardless of whether transmission occurs, the attributes related to the exposure state of the individual and the place change, and the individual exposed to an infection source is recorded. On the basis of these changes, individual-state statistics are carried out, which mainly count the values of all individuals in different health states and further divide them into different types of individuals such as infection patients and latent quarantine personnel through their travel restriction attributes. The model runs in a cycle of days until the preset running period of the model is reached. This paper realizes further simulation work based on NetLogo 6.1.1 software, which has been applied to difficult and complex problems in reality in multi-agent modeling and simulation experiments [17].

5.2. Model Parameter Description and Initial Setup

Experimental parameters can be divided into three categories: agent parameters, transmission parameters, and prevention and control parameters. Agent parameters are mainly structural parameters that need to be considered when abstractly generating agent models based on relevant data of real individuals and places. Transmission parameters are mainly related to the transmission characteristics of infectious diseases, including the epidemiological characteristics of infectious diseases and the number of initial infectious sources. The prevention and control parameters mainly reflect the type and intensity of relevant prevention and control behaviors in the model.
The following describes the parameters and analyzes their initial values:
(1)
Agent parameter description
The total number of places in the abstract area is preset to be 400 (20 × 20). In real societies, urban individuals have many social attributes, and there are differences among individuals and different resistances to viruses. According to the age structure of Chinese residents in existing research and the age structure of the national population in the data of China’s seventh census, all urban agents are divided into three types: students, office workers, and retired people. So, the proportions are roughly set as students 18%, office workers 63%, and retirees 19% [18].
This paper mainly uses POI data (Point of Interest) to set specific places in the region; POI data correspond to geographical entities closely related to human life, such as communities, schools, supermarkets, restaurants, etc., and the name, category, latitude, and longitude of these entities are displayed in the form of geographical points. In geography, they are often used to study the functional classification of specific urban spaces. This paper mainly studies the number statistics of different types of places according to their subdivisions and specific names and sets the proportion of ideal regional places with the help of real data from various places.
With reference to the results of China’s seventh population census, two representative cities were selected as a reference in the five categories of megacities: Cities XL, Type I metropolises, Type II metropolises, and small- and medium-sized cities, namely, Beijing, Shanghai, Nanjing, Shenyang, Changchun, Suzhou, Yangzhou, Jilin, Yingkou and Heihe. By obtaining the resident population and POI data of the corresponding six types of places, it is found that the ratio of the resident population to the number of POI points in most cities such as Beijing, Shanghai, Dalian, and Yingkou is about 35:1, and the ratio may fluctuate in a few other cities, but the median is about 35:1. Therefore, this paper sets the ratio of population to place in the ideal area as 35:1 and sets the number of resident agents as 14,000. We used POI data to classify different places according to their functions. The distribution of places in the above typical cities is shown in Table 8. Therefore, when setting the initial value of the model, the average value of each city is taken in this paper, and the final proportion is 6% for residence, 16% for office and study, 48% for catering and shopping, 4% for leisure and entertainment, 21% for life service, and 5% for medical places.
(2)
Description of transmission parameters
Most of the transmission parameters can be directly evaluated, and the values are described as follows: During the setting of the initial infection source in the region, n 0   resident individuals are randomly selected as latent individuals to simulate the situation of the initial infection source in the region brought by the transmission and gestation stage, which is generally set as 1. The relevant parameters of infectious disease epidemiology are mainly calculated by referring to relevant research data on COVID-19: the value of R 0 is 2.5 [19], the average incubation period is about 5 days [20], and μ is taken as 1/5. Considering that in relevant studies, the average interval from onset to diagnosis and treatment is 5 days [20], that is, the time for an infected individual to infect others is 5 days, the infectious period is set to τ. The value of τ is set as the sum of the average incubation period and the infection period of an infected individual, that is, 10 days [21]. The average length of hospitalization is 16 days [22], the value of γ is 1/16, and the value of ω is 0.002 [23].
Two probability values related to intra-place transmission need to be calculated: the probability P 0 of intra-place basic transmission without control and without considering any interference factors is mainly related to the basic virus regeneration number R 0 and the infectious period τ. The basic regeneration number R 0 is the average number of people a patient can infect when everyone is susceptible without intervention. If an individual will co-exist with n susceptible individuals on average in the same place during the infection period τ days, then the possibility of each susceptible individual being infected is R 0 /n [20]. That is, the value of the basic propagation probability P 0 within the place is as follows:
P 0 = R 0 n ( τ   p e r i o d   d a y s )
In the initial model environment, an individual agent is randomly selected to label its daily co-existing individuals, the n value in the initial model environment can be obtained through multiple experimental calculations, and the calculated value P 0 is 0.067%. By substituting the model test, it can be verified that the average number of infections originating from an individual is about 2.5 within 10 days of the infection period. The other transmission probability P t represents the actual transmission probability value considering control and other factors, and its value is equal to the product of the basic transmission probability P 0 and the place risk coefficient r, which is in flux.
P t = P 0 × r
(3)
Description of prevention and control parameter
Among the prevention and control parameters, the risk coefficient of the place mainly reflects the transmission situation in the place under the condition of taking appropriate measures; the risk coefficient of the place in the closed state is 0; the admission rate of infected persons reflects the proportion of treatment and isolation of infected individuals every day; and the control rate reflects the proportion of investigation and control of infected individuals and places, and the three changes with different prevention and control measures. If there is no prevention and control, transmission may occur during brief co-existence, and there is no difference in contact modes between places. The risk coefficient of various places is 1, and the admission rate and control rate of infected persons are 0 regardless of the detection and treatment of infected persons and the control of personnel in relevant places. Considering the preventive measures under prevention and control, mainly masks, temperature measurement, personnel flow restriction, and other protective measures, the risk coefficient of various types of places will be reduced to a certain extent. Considering the emergency management and control stage under prevention and control, measures such as epidemiological investigation, close screening, and large-scale nucleic acid testing will occur; that is, the admission and treatment of infected persons, relevant close contacts, and the control of locus risk places will be considered. At this time, the admission and control rate will change, and the risk coefficient of different places will also change according to the specific prevention and control measures.
In the initial conditions, the default is the no prevention and control scenario, the risk coefficient of all types of places is 1, and the admission rate of infected persons and the control rate of infected individuals and places are 0.

5.3. Model Results under Initial Settings

Based on the basic parameters set in the previous section, the initial number of the latent stage was set to 1, the model running cycle was set to 120 days, and the initial simulation run was started. Due to the randomness of the model, the average value of 100 experiments was selected for the results. The final results of different state groups of people are shown in Figure 7. In the first 20 days, the number of latent and infected people increased slowly, the number of infected people increased rapidly in 30–40 days, and the number of infected people reached its peak around 45 days.
In order to compare the differences in infection conditions under different parameter settings, the cumulative number of infected persons is introduced here to describe the transmission results of infectious diseases: The cumulative number of infected persons per day is the sum of the number of people in the three states of infection, recovery, and death, and its value mainly reflects the change in the overall infection scale of the epidemic, and the steepness of its curve can reflect the speed of transmission and spread of the epidemic. The cumulative number of infected persons in the model under the initial setting is shown in Figure 7b, corresponding to the results in Figure 7a. The number of infected persons increased slowly in the first 20 days, and the curve was relatively gentle; the number of infected persons increased significantly in 30–40 days, and the curve was steep. After 45 days, the growth rate of cumulative infected persons gradually slowed down until about the 65th day of operation of the model, when almost all individuals in the region were infected. In the simulation of different problems, comparative analysis was carried out mainly using the cumulative number of infected persons, which is shown in Figure 7b.
The average results of the cumulative number of infections in the repeated experiments of 10, 20, 50, 100, and 200 times were calculated, respectively, and the values can be obtained as shown in Figure 8. It can be found that the variation in the cumulative number of infections is consistent when the number of repetitions exceeds 20, and it can be considered that the average results are representative after the number of experimental repetitions exceeds 20.

5.4. Simulation Experiment of Isolation Control for Close Contacts

In the face of such infectious diseases with an incubation period, considering increasing the isolation and control of the close contacts of infected persons can better control latent individuals and the spread of the epidemic. Through literature analysis, it is found that the subsequent incidence probability of all close contacts under isolation and control in real cases is about 1% [24], and 6% of uninfected individuals with co-existing relationships are judged as close contacts. Under the transmission rate of the model, the number of infected people in the same place at this time accounts for about 1% of all close contacts in the place. The quarantine and control period for healthy individuals who are not infected is set at 14 days in accordance with the relevant data on COVID-19 prevention and control.
In the real world, there are asymptomatic infected people similar to the novel coronavirus, and in influenza outbreaks, early symptoms are mild and cannot be diagnosed in time, so the actual timely admission rate of infected people reaching 100% is basically impossible. Therefore, in the four cases of admission rates of 20%, 40%, 60%, and 80%, respectively, five control rates of 20%, 40%, 60%, 80%, and 100% were set to control close contacts. In order to distinguish the cases of both individual and place control, the isolation control rate is hereinafter referred to. The experimental results are shown in Figure 9. In the figure, 20-0 represents the admission rate of 20% of infected persons, and the isolation control rate is 0, which corresponds to the results of the admission of infected persons only.
Through data analysis, it can be found that the addition of close contact control has a significant impact on the final infection result. For each group with a certain admission rate, there was a large difference in the data between no isolation control and 20% isolation control, and the difference in the final number of infected people decreased with the continuous improvement of the isolation control rate. From the perspective of the time cycle, the cumulative number of infected persons with or without isolation control is very different in about 30 days, because at this time, the number of infected persons in the model is large, and the number of associated latent persons is also large. The measures to control close contacts can timely control more latent persons, so the growth rate of accumulated infected persons in the subsequent time can be reduced.
At the same time, it can be found that the admission rate of infected persons has a great impact on the final effect of isolation control measures as shown in Figure 10.When the admission rate of infected persons is only 20%, even if the isolation control rate reaches 100%, the final number of infected persons is much higher than other results, which indicates that the effect of isolation control measures for close contacts is largely limited by the admission situation of infected persons. This is consistent with reality because the isolation control measures rely on the detection of relevant infected persons, and only when the proportion of timely detection of infected persons increases can the isolation control measures have a better effect, timely control most of the latent persons, and avoid the further spread of the epidemic.

5.5. The Evolution of Place Control

Taking the situation of emergency control 5 days later as an example, the number of infected persons and latent persons in the states of admission and isolation was counted as the number of isolated sources of infection, the number of infected persons and latent persons in the state of home infection was counted as the number of home sources of infection, the proportion of them within all infected persons and latent persons was calculated, and the results are shown in Figure 11. It can be found that in the early stage of the experiment, when the number of isolated infectious sources was relatively small, a large proportion of infectious sources were at home due to the closed residence control and restricted travel. With the intervention of continuous control measures, the proportion of controlled (isolated or at home) infectious sources was further increased, the number of uncontrolled infectious sources was further reduced, and the transmission of infectious diseases caused by them was further restricted. About 35 days later, almost all sources of infection were effectively controlled, and intra-regional transmission stopped. It can be seen that the cumulative number of infected people also stopped increasing after this period. This situation is consistent with the fact that during the late stage of the epidemic in some provinces and cities, all the newly infected people came from controlled areas, and the epidemic could be effectively controlled after “social zero” was reached.
To sum up, the main function of increasing locus place control measures is effective when the admission rate of infected persons in the region is low due to the high proportion of asymptomatic infected persons, limited detection level, complex contacts, and other reasons, and the investigation of related transmission chains is difficult. In particular, measures such as place of residence control and other measures further restrict the travel of potential infectious sources that have not been investigated in the region and reduce their contact with susceptible populations in the region, thus reducing transmission in the region and controlling the spread of the epidemic.

5.6. Model Validation–Simulation Analysis Based on Real-World Cases

From July to September 2021, in Yangzhou City, Jiangsu Province, a total of 570 people were infected by the local transmission and spread of an imported latent infection. The entire development process of the epidemic mainly occurred in Yangzhou City, which is a typical example of the evolution of regional epidemic transmission. Therefore, this case was selected for simulation and analysis in this paper. Taken from the relevant notification and press conference on the website of Yangzhou Municipal People’s Government, the data of various population groups during the entire epidemic period are shown in Figure 12. The cumulative confirmed cases are calculated by adding up the number of newly confirmed cases every day. The confirmed cases include asymptomatic infected patients, symptomatic patients, and the infected and admitted persons in the corresponding model. The number of recovered persons is the cumulative number of discharged persons published daily; the number of confirmed cases, that is, those who have been diagnosed but have not recovered, is calculated by subtracting the cumulative number of confirmed cases from the number of discharged patients.
In order to simulate the case, firstly, agent parameters and transmission parameters were set according to the real data of Yangzhou City and the data of Delta, the strain of this epidemic. The specific values and descriptions are shown in Table 9. The parameters related to prevention and control changed, which were specifically explained in the simulation design. During the experiment, it was found that with a recovery rate of 1/16, the recovery of the confirmed individuals was significantly different from the real situation in Yangzhou. The average recovery period was calculated to be 20 days, and the actual hospitalization days were more than 13 days. Therefore, corresponding to the actual situation, the recovery period is divided into two parts: the first 13 days are the default treatment period, the recovery period begins after 13 days, and the probability of reaching a recovered state is 1/7 per day.
According to official data, the key information about the development of the entire epidemic is as follows: On 21 July, a latent person entered Yangzhou and lived on the mainland. On 28 July, the first infection was confirmed, and the city began to take control measures such as the treatment of infected people, the control of close contacts, and the control of trajectory places. On 3 August, the control of Yangzhou City was upgraded, and all communities in the main urban area were closed. Based on the above information, the following simulation design was made: on day 0, a latent patient is set to appear in the area, and on day 7, the infected person is admitted and treated, and the related individuals and places of infected persons are controlled. The admission rate at this stage is relatively low, which is set as the first-stage admission rate, receive_rate1. On the 13th day of the experiment, intra-area control was upgraded and the potential risk control strategy mentioned above was adopted: learning, entertainment, and leisure places were closed; the risk coefficient of catering, shopping, life service, and medical places was adjusted to 0.3, 0.5 and 0.5; and the scope of individual activities in the region was limited to 2. Meanwhile, the admission rate of infected persons was relatively improved and set as the second-stage admission rate, receive_rate2. In reality, in the process of a single epidemic transmission, the screening methods and screening personnel of infected individuals and locus do not change, and the control rate does not change in the whole process, which is a constant value.
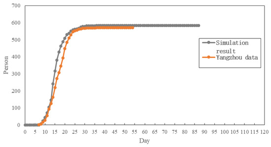
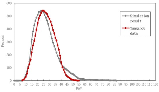
Since the actual epidemic data published are all related data of confirmed patients, that is, corresponding to the situation of patients admitted with infections, the data of cumulative confirmed patients were mainly used here to evaluate the fitting effect of the model. The admission rate and control rate were adjusted through multiple experiments and compared with the results of polynomial fitting; the set of values with better fitting effect was as follows: The first-stage admission rate receive_rate1 was 20%, the second-stage admission rate receive_rate2 was 40%, and the control rate of close contacts and related locus places was 40%. At this time, the data results of cumulative confirmed patients, existing confirmed patients, and recovered patients were compared, as shown in Figure 13, Figure 14 and Figure 15. In the existing diagnosis model, the health state of the individual is the infection state and the travel limit is to receive treatment. The cumulative number of diagnosed persons corresponds to the individuals in the infection treatment and recovery state, and the recovered person corresponds to the individual in the recovery state. On the whole, the operation results of the model are more consistent with the overall development trend of the epidemic situation in Yangzhou in terms of cycle advancement and specific number changes, indicating that the model can correspond to the development scenario of the actual epidemic situation to a certain extent.
Furthermore, the following indicators were used to verify the fitting performance of the model.
(1)
MAE (Mean Absolute Error): This is the average of the absolute errors. It can better reflect the actual predicted value error.
M A E = 1 n i = 1 n y ^ i y i
(2)
RMSE (Root Mean Square Error): It represents the sample standard deviation of the difference between the predicted value and the observed value.
R M S E = 1 n i = 1 n y ^ i y i 2
(3)
R2 (R Squared, coefficient of determination): It reflects the accuracy of the model-fitting data, generally ranging from 0 to 1. The closer the value is to 1, the stronger the explanatory ability of the variables of the equation is for y, and the better the model fits the data.
R 2 = 1 i = 1 n y ^ i y i 2 i = 1 n y i y ¯ i 2
where y ^ i represents the real data and y i represents the predicted data.
Through calculation, we obtain the specific value of the model-fitting performance evaluation index, as shown in Table 10.
It can be proven that this model can better predict the actual occurrence of epidemics through the results of the evaluation index.

6. Conclusions and Future Research Directions

6.1. Conclusions

In the process of the occurrence and development of major infectious diseases, as an important environment for human activities and contacts, the characteristics of places have a significant impact on the spread of the epidemic among people, and the locus of the infected person is also the focus of various prevention and control activities. Therefore, this paper considers adding the places to the processes of transmission and prevention and control into the agent model of general individuals, constructing a basic connection between the two types of agents through individual travel rules, and connecting the interaction between the two types of agents’ transmission and prevention and control actions. Based on the model, the impact of different transmission factors and prevention and control measures on regional epidemic transmission in the real world is studied. It provides a reference for the formulation of specific prevention and control strategies in different periods of the development of major infectious diseases.

6.2. Future Research Directions

(1) In the analysis of transmission evolution, due to the limitation of the comprehensiveness of epidemic information disclosure, the public data in many cases lack descriptions of the details of the transmission chain, so the number of cases selected in the case analysis is relatively limited. If more cases can be obtained, the transmission details can be mined more deeply.
(2) In terms of model design, the setting of individual travel rules in this paper is relatively basic. In the future, it can be refined according to different service attributes of service places by combining real research data, and at the same time, the selection and planning of travel modes and travel paths can be added to make the travel of individual agents closer to reality.

Author Contributions

Conceptualization, J.Z. and L.R.; methodology, J.Z. and L.R..; software, Y.G.; validation, J.Z. and L.R.; formal analysis, Y.G.; investigation, Y.G.; resources, J.Z. and L.R.; data curation, Y.G.; writing—original draft preparation, J.Z.; writing—review and editing, J.Z.; visualization, Y.G.; supervision, L.R.; project administration, L.R.; funding acquisition, L.R. All authors have read and agreed to the published version of the manuscript.

Funding

This research was funded by the National Natural Science Foundation of China, grant numbers 72271041 and 71871039.

Data Availability Statement

The data presented in this study are available on request from the corresponding author.

Acknowledgments

Thanks to all the students of our department for their help and support.

Conflicts of Interest

The authors declare no conflicts of interest.

References

  1. Li, G.; Wang, L.; Xu, T.; Gao, X.; Jin, A.; Yu, Y. Spatiotemporal evolution and comprehensive prevention and control of COVID-19 in China. Acta Geogr. Sin. 2020, 75, 2475–2489. [Google Scholar]
  2. Wang, L.; Li, G.; Wang, J.; Qiang, J.; Zhu, D. Spatial and temporal evolution and risk profile of COVID-19 in Shaanxi Province. Trop. Geogr. 2020, 40, 432–445. [Google Scholar] [CrossRef]
  3. Liu, Y.; Li, Y.; Li, Z.; Han, F. The spread of COVID-19 in Guangdong Province. Trop. Geogr. 2020, 40, 367–374. [Google Scholar] [CrossRef]
  4. Liu, Y.; Yang, D.; Dong, G.; Zhang, H.; Miao, C.H. Spatial and temporal spread characteristics of COVID-19 and population migration risk assessment in Henan Province: An analysis based on 1243 case reports. Econ. Geogr. 2019, 40, 24–32. [Google Scholar] [CrossRef]
  5. He, J.; Yuan, L.; Wu, C. Spatial and temporal distribution of HIV/AIDS epidemic in China from 2010 to 2019. Chin. J. Dis. Control 2019, 26, 541–546. [Google Scholar] [CrossRef]
  6. Zhang, Y.; Luo, M.L. Epidemiological analysis of mumps cases in Changsha City from 2010 to 2021. J. Pract. Prev. Med. 2019, 29, 1378–1380. [Google Scholar]
  7. Huang, C.; Wang, Y.; Li, X.; Ren, L.; Zhao, J.; Hu, Y.; Zhang, L.; Fan, G.; Xu, J.; Gu, X.; et al. Clinical features of patients infected with 2019 novel coronavirus in Wuhan, China. Lancet 2020, 395, 497–506. [Google Scholar] [CrossRef] [PubMed]
  8. Liu, Z.; Ye, Y.; Zhang, H.; Guo, H.; Yang, Y.; Wang, C. Spatial and temporal characteristics of cluster occurrence and transmission path of novel coronavirus pneumonia in Zhuhai. Trop. Geogr. 2020, 40, 422–431. [Google Scholar] [CrossRef]
  9. Wu, J.T.; Leung, K.; Leung, G.M. Nowcasting and forecasting the potential domestic and international spread of the 2019-nCoV outbreak originating in Wuhan, China: A modelling study. Lancet 2020, 395, 689–697. [Google Scholar] [CrossRef]
  10. Kasereka, S.K.; Zohinga, G.N.; Kiketa, V.M.; Ngoie, R.-B.M.; Mputu, E.K.; Kasoro, N.M.; Kyandoghere, K. Equation-Based Modeling vs. Agent-Based Modeling with Applications to the Spread of COVID-19 Outbreak. Mathematics 2023, 11, 253. [Google Scholar] [CrossRef]
  11. Topîrceanu, A. On the Impact of Quarantine Policies and Recurrence Rate in Epidemic Spreading Using a Spatial Agent-Based Model. Mathematics 2023, 11, 1336. [Google Scholar] [CrossRef]
  12. Gribaudo, M.; Iacono, M.; Manini, D. COVID-19 Spatial Diffusion: A Markovian Agent-Based Model. Mathematics 2021, 9, 485. [Google Scholar] [CrossRef]
  13. Wooldridge, M.; Jennings, N.R. Intelligent agents: Theory and practice. Knowl. Eng. Rev. 1995, 10, 115–152. [Google Scholar] [CrossRef]
  14. Wooldridge, M.; Jennings, N.R. Agent Theories, Architectures, and Languages: A Survey; Springer: Berlin/Heidelberg, Germany, 1995. [Google Scholar] [CrossRef]
  15. Wang, F.; Yin, Z.; Wen, J.; Xiao, N. Dynamic risk assessment model of natural disaster based on multi-agent. Geogr. Geo-Inf. Sci. 2009, 25, 85–88. [Google Scholar]
  16. Shi, P. Theory and Practice of disaster research. J. Nat. Disasters 1996, 4, 8–19. [Google Scholar]
  17. Liu, X.; Zhang, H.; Zhang, Y.; Zhuang, M.; Lü, W. Research on Network offensive and defensive situation based on Game Model and NetLogo Simulation. J. Syst. Simul. 2020, 32, 1918–1926. [Google Scholar] [CrossRef]
  18. Cao, Z.; Zhang, J.; Yang, M.; Jia, L.; Deng, S. The city agent model of COVID-19 based on GIS and application: A case study of Guangzhou. J. Geo-Inf. Sci. 2021, 23, 297–306. [Google Scholar]
  19. Wu, Y.; Liu, M. Study on the incubation period of COVID-19 infected by different novel coronavirus variants. Chin. J. Gen. Med. 2022, 25, 1309–1313. [Google Scholar]
  20. Qi, Z.; Yu, Y. Epidemiological and clinical features of the 2019 novel coronavirus outbreak in China. Curr. Top. Med. Chem. 2020, 20, 1137–1140. [Google Scholar] [CrossRef]
  21. Chen, T.; Long, H.; Shao, Y.; Du, Q.; Zhang, Y.; Song, X. Research and analysis of infectious disease model based on individual behavior. Dis. Surveill. 2019, 37, 813–820. [Google Scholar]
  22. Zhang, Y.; Liu, Y.; Yao, R.; Zha, Y.; Liu, Q.; Li, R.; Zhang, L.; Wang, Z.; Xu, X.; Zhong, B. Analysis of length of stay of 365 patients with Novel coronavirus pneumonia (COVID-19) based on multilevel model. Mod. Prev. Med. 2019, 47, 4210–4213. [Google Scholar]
  23. Cao, S.; Feng, P.; Shi, P. Application of modified SEIR infectious disease dynamics model to prediction and assessment of COVID-19 outbreak in Hubei Province. J. Zhejiang Univ. 2019, 49, 178–184. [Google Scholar]
  24. Jiang, H.; Qin, L.; Yu, D.; Xing, L.; Li, X.; Yang, L. Analysis of secondary infection and influencing factors in 39969 close contacts of novel coronavirus pneumonia cases in Dandong City. J. Prev. Med. Inf. 2023, 39, 729–734. [Google Scholar]
  25. Lian, W.; Xiang, Z.; Xue, W.; Shi, W.; Zhong, J. Analysis of transmission intensity of novel coronavirus Delta mutant in China. Modern Preventive Medicine. 2022, 49, 1165–1169. [Google Scholar]
  26. Zhang, M.; Xiao, J.; Deng, A.; Zhang, Y.; Zhang, Y.; Hu, T.; Li, J.; Tu, H.; Li, B.; Zhou, Y.; et al. Transmission Dynamics of an Outbreak of the COVID-19 Delta Variant B.1.617.2-Guangdong Province, China, May-June 2021. China CDC Weekly. 2021, 3, 584–586. [Google Scholar]
Figure 1. Distribution of infected population. (a) Nanjing epidemic cases; (b) Yangzhou epidemic cases.
Figure 1. Distribution of infected population. (a) Nanjing epidemic cases; (b) Yangzhou epidemic cases.
Mathematics 12 00811 g001
Figure 2. Associated cases. (a) Lukou Airport in Nanjing; (b) infected communities in Yangzhou.
Figure 2. Associated cases. (a) Lukou Airport in Nanjing; (b) infected communities in Yangzhou.
Mathematics 12 00811 g002
Figure 3. State transition mode of individual agent.
Figure 3. State transition mode of individual agent.
Mathematics 12 00811 g003
Figure 4. State transition mode of place agent.
Figure 4. State transition mode of place agent.
Mathematics 12 00811 g004
Figure 5. Transformation of health state of resident agents.
Figure 5. Transformation of health state of resident agents.
Mathematics 12 00811 g005
Figure 6. Simulation process.
Figure 6. Simulation process.
Mathematics 12 00811 g006
Figure 7. Model running results under initial settings. (a) Number of groups of people; (b) cumulative number of infected persons.
Figure 7. Model running results under initial settings. (a) Number of groups of people; (b) cumulative number of infected persons.
Mathematics 12 00811 g007
Figure 8. Average results of cumulative number of infected people under different repetition times.
Figure 8. Average results of cumulative number of infected people under different repetition times.
Mathematics 12 00811 g008
Figure 9. Cumulative number of infected people under different isolation intensities. (a) Results of different isolation control rates at 20%; (b) results of different isolation control rates at 40%; (c) results of different isolation control rates at 60%; (d) results of different isolation control rates at 80%.
Figure 9. Cumulative number of infected people under different isolation intensities. (a) Results of different isolation control rates at 20%; (b) results of different isolation control rates at 40%; (c) results of different isolation control rates at 60%; (d) results of different isolation control rates at 80%.
Mathematics 12 00811 g009
Figure 10. Cumulative number of infected people under different admission rates and isolation rates.
Figure 10. Cumulative number of infected people under different admission rates and isolation rates.
Mathematics 12 00811 g010
Figure 11. The situation of limited sources of infection with entering emergency control after 5 days.
Figure 11. The situation of limited sources of infection with entering emergency control after 5 days.
Mathematics 12 00811 g011
Figure 12. Epidemic data of Yangzhou City from 28 July to 13 September 2021.
Figure 12. Epidemic data of Yangzhou City from 28 July to 13 September 2021.
Mathematics 12 00811 g012
Figure 13. Comparison of cumulative confirmed cases.
Figure 13. Comparison of cumulative confirmed cases.
Mathematics 12 00811 g013
Figure 14. Comparison of existing confirmed cases.
Figure 14. Comparison of existing confirmed cases.
Mathematics 12 00811 g014
Figure 15. Comparison of recovered people.
Figure 15. Comparison of recovered people.
Mathematics 12 00811 g015
Table 1. The official places of the cluster outbreak.
Table 1. The official places of the cluster outbreak.
TimeCityPlaces of Clustered OutbreaksCategory of Places
20 July 2021Nanjing, JiangsuNanjing Lukou AirportTransportation
5 August 2021Zhengzhou, HenanHospitalMedical treatment
10 September 2021Putian, FujianElementary school, shoe factoryWork and education
23 December 2021Xi’an, ShanxiHotels, families, restaurantsLiving, dining, and shopping
10 March 2022Jilin, JilinJilin University of Agricultural Science and TechnologyLiving
1 April 2022Changchun, JilinMarkets, construction sites, community communicationCatering, shopping, work, education, living
14 October 2022ChongqingJoy CityCatering and shopping
7 November 2022Harbin, HeilongjiangBank, nail salons, medical beauty and other business services, construction sitesLife service, work, and education
20 November 2022Chengdu, SichuanWholesale market, teahouse, bar, freight stationCatering, shopping, leisure and entertainment, transportation and medical care
22 November 2022BeijingConstruction sites, express logistics, catering institutions, nursing homes, schools, hotels and hotelsWork and education, life services, catering, shopping, living
Table 2. Place–individual relationships.
Table 2. Place–individual relationships.
PlaceAssociated Number
Qiu Nanyuan chess and card room74
Four Seasons Garden Farmers Market56
North Jiangsu People’s Hospital43
Bay Head Town Union Village nucleic acid sampling site40
West District of Affiliated Hospital of Yangzhou University27
Shi Kefa east Road Hongyuan chess and card room18
Rt-mart (Guangling Branch)15
East District of Yangzhou University Affiliated Hospital14
Stone Tower Farmers Market14
Rt-mart (Hanjiang Store)14
Table 3. Main risk places in Yangzhou.
Table 3. Main risk places in Yangzhou.
Category of PlacesNumber of PlacesPlace Proportion
Catering and shopping7552%
Work and education2014%
Living1913%
Transportation and medical1510%
Life service96%
Leisure and entertainment64%
Table 4. Main risk places in Dalian.
Table 4. Main risk places in Dalian.
Category of PlacesNumber of PlacesPlace Proportion
Catering and shopping2263%
Life service617%
Work and education39%
Leisure and entertainment26%
Living26%
Table 5. Classification of places.
Table 5. Classification of places.
Category of PlacesExamples
Living placeCommunity, rural areas, college dormitories, etc.
Work and education placePrimary and secondary schools, kindergartens, training institutions, labor-intensive enterprises and construction sites
Catering and shopping placeFarmers’ markets, shopping malls, supermarkets, etc.
Leisure and entertainment placeGame room, movie theater, sports venue, library, art gallery, scenic spot, museum, script killing, etc.
Life service placeLogistics park, nucleic acid monitoring site, hairdressing, maternity center, etc.
Transportation and medical placeStations, ports, airports, docks, medical institutions, etc.
Table 6. Attribute of individual agent.
Table 6. Attribute of individual agent.
Agent AttributeAttribute Declaration
Identity featureAccording to different ages, groups are divided into students, office workers, and retired elderly people; the characteristics of activities are different
PositionDescribes the current location information coordinates
Active stateIt can be divided into free state and isolated state according to whether it is isolated or not
Health stateAccording to individual health status, it can be divided into four states: susceptible S, latent E, infected I, and recovered R
Table 7. Attribute of place agent.
Table 7. Attribute of place agent.
Agent AttributeAttribute Declaration
Feature attributeIt mainly includes living, education and work, catering and shopping, leisure and entertainment, life service, transportation, and medical treatment.
Contamination stateIt is divided into two states based on whether the infected person has stayed at the place: contaminated and uncontaminated.
Open stateAccording to the control of the risk place, in reality, the place is divided into open state and sealed state.
Table 8. The proportion of various places in typical cities.
Table 8. The proportion of various places in typical cities.
MegacitiesCities XLType I MetropolisesType II MetropolisesSmall and Medium-Sized CitiesModel Value
Category of PlacesBeijingShanghaiNanjingShenyangChangchunSuzhouYangzhouJilinYingkouHeihe
Living place8%8%7%5%5%5%5%5%6%7%6%
Work and education place19%21%19%15%14%24%19%12%12%11%16%
Catering and shopping place41%43%48%49%49%46%50%50%50%52%48%
Leisure and entertainment place6%4%4%4%3%3%3%3%3%3%4%
Life service place21%20%19%22%21%19%20%22%22%21%21%
Transportation and medical place4%3%3%6%7%3%3%8%7%6%5%
Table 9. Setting of agent parameters and propagation parameters.
Table 9. Setting of agent parameters and propagation parameters.
NameValueValue Description
Number of place agents400Experimental hypothesis
Number of individual agents13,200The ratio of resident population to the number of POI points in Yangzhou City is about 33:1
Proportion of various places5/19/50/3/20/3Through the calculation of POI data of Yangzhou City
Proportion of population by age12/62/26Census data of Yangzhou City
Initial number of infectious sources n 0 1Actual situation of the epidemic in Yangzhou
Basic regeneration number R 0 4.07 (Wang Lianhao et al., 2022) [25]Take the calculated values of Delta variant strains in the same period
Daily incidence probability μ1/4 (Zhang M et al., 2021) [26]The average incubation period of the Delta variant is about 4 days
Mean infectious period τ7Actual situation of the epidemic in Yangzhou
Basic transmission probability P 0 0.138%According to R 0 , τ and the basic environment of the model
Actual transmission probability P t 0.138% × rThe simulation process is affected by the risk coefficient r in the place
Daily recovery rate γ1/7According to the situation of Yangzhou cases, recovery began 13 days after admission
Daily death probability ω0There were no deaths in Yangzhou; the probability was set to 0
Table 10. Model evaluation index.
Table 10. Model evaluation index.
Evaluation IndexMeaningValuation
MAEMean Absolute Error0.17
RMSERoot Mean Square Error0.21
R2R Squared0.95
Disclaimer/Publisher’s Note: The statements, opinions and data contained in all publications are solely those of the individual author(s) and contributor(s) and not of MDPI and/or the editor(s). MDPI and/or the editor(s) disclaim responsibility for any injury to people or property resulting from any ideas, methods, instructions or products referred to in the content.

Share and Cite

MDPI and ACS Style

Zhang, J.; Rong, L.; Gong, Y. An Agent-Based Transmission Model of Major Infectious Diseases Considering Places: Forecast and Control. Mathematics 2024, 12, 811. https://doi.org/10.3390/math12060811

AMA Style

Zhang J, Rong L, Gong Y. An Agent-Based Transmission Model of Major Infectious Diseases Considering Places: Forecast and Control. Mathematics. 2024; 12(6):811. https://doi.org/10.3390/math12060811

Chicago/Turabian Style

Zhang, Jingwen, Lili Rong, and Yufan Gong. 2024. "An Agent-Based Transmission Model of Major Infectious Diseases Considering Places: Forecast and Control" Mathematics 12, no. 6: 811. https://doi.org/10.3390/math12060811

APA Style

Zhang, J., Rong, L., & Gong, Y. (2024). An Agent-Based Transmission Model of Major Infectious Diseases Considering Places: Forecast and Control. Mathematics, 12(6), 811. https://doi.org/10.3390/math12060811

Note that from the first issue of 2016, this journal uses article numbers instead of page numbers. See further details here.

Article Metrics

Back to TopTop