Fuzzy Logic Model for Assessing Accident Proneness Based on Passenger Vehicle Speed in Real and Virtual Traffic Conditions
Abstract
1. Introduction
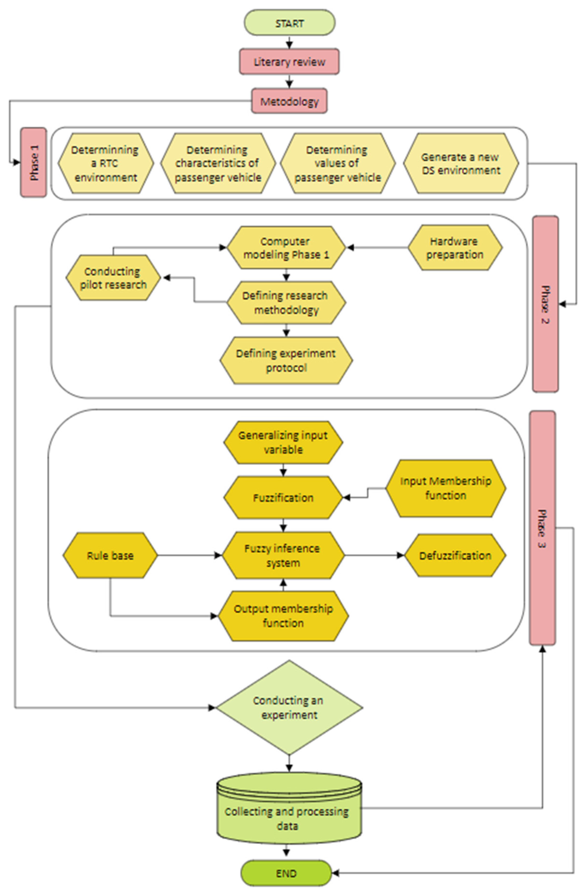
2. Materials and Methods
2.1. Data Collection
2.1.1. Procedure
2.1.2. Experimental Protocol
2.1.3. Participants
2.1.4. Stimuli
Characteristics of Vehicle
Passenger Vehicle Speeds
Characteristics of the Driving Simulator
Collecting and Processing Data
2.2. Model Development for Determining Propensity for Road Crashes Using Fuzzy Logic
- μ is the mean,
- N is the total number of data points,
- xi represents each individual data point.
- σ is the standard deviation,
- N is the total number of data points,
- xi represents each individual data point,
- μ is the mean of the dataset.
3. Results
3.1. Descriptive Statistics—Estimation of the Passenger Vehicle Speed
3.2. The Relationship between Estimation of the Passenger Vehicle Speed
3.3. Gender Differences in the Estimation of the Passenger Vehicle Speed
3.4. Driving License Category and Estimation of the Passenger Vehicle Speed
3.5. The Influence of Driver’s Experience on the Estimation of the Passenger Vehicle Speed
3.6. The Influence of the Frequency of Driving and Estimation of the Passenger Vehicle Speed
3.7. A Model for Determining Propensity for Road Crashes Using Fuzzy Logic
4. Discussion
5. Conclusions
- Participants with higher values estimate the speed of the vehicle when observing the vehicle using DS, compared to the speed estimate in the RTC environment;
- Participants using DS with the smallest error estimate the passenger vehicle speed of 50 km/h (M = 52.44; SD = 10.40), while with the largest error, they estimate the speed of 30 km/h (M = 39.71; SD = 8.89);
- Participants with the smallest error estimate the passenger vehicle speed at a speed of 30 km/h (M = 25.57; SD = 7.68), while with the largest error, they estimate the speed of 70 km/h (M = 49.88; SD = 9.91), when the vehicles are observed in the RTC;
- The results of the Paired Sample t-test show a statistically significant difference for all the tested speeds in all tested conditions;
- The vehicle speed of 30 km/h, in DS environments, is estimated by men with a larger error (M = 41.14; SD = 8.36), while women estimate the passenger vehicle speed at 50 and 70 km/h with a larger error;
- There are statistically significant differences in men (M = 39.25; SD = 9.72) and women (M = 33.05; SD = 9.74) for estimating the passenger vehicle speed of 50 km/h, in a situation where the participant estimates the speed by observing the oncoming vehicle in RTC environments (t = −2.972; p = 0.004). When estimating the passenger vehicle speed in DS environments by the participants, statistically significant differences were observed in men (M = 55.00; SD = 10.00) and women (M = 49.81; SD = 10.26) when estimating a speed of 50 km/h (t = −2.387; p = 0.019);
- The results show a significant statistical difference between drivers with different categories of driver’s license in estimating the passenger vehicle speed in a situation where respondents estimate the passenger vehicle speed of 30 km/h, in RTC environments (F = 2.543; p = 0.026);
- There are statistically significant differences between drivers with different driving experience for estimating the passenger vehicle speed at speeds of 30 (F = 5.383; p = 0.002), 50 (F = 7.695; p < 0.001) and 70 (F = 2.909; p = 0.039) km/h in RTC environments as well as when estimating the speed of 30 (F = 5.244; p = 0.002) and 50 (F = 7.140; p < 0.001) km/h in DS environments;
- There are statistically significant differences between drivers with different frequencies of driving for estimating the passenger vehicle speed at a speed of 30 (F = 4.109; p = 0.002) and 50 (F = 5.394; p < 0.001) km/h in RTC conditions as well as for the speed of 30 (F = 5.019; p < 0.001) and 50 (F = 4.842; p = 0.001) km/h in DS environments;
- There are no significant statistical differences between the results related to determining the tendency for road crashes in the RTC environment and the empirical results on the respondents’ participation in road crashes (t = 1.231; p = 1.613);
- There are no statistically significant differences between the results related to determining the tendency for road crashes in the DS environment and the empirical results on the participation of respondents in road crashes (t = 1.183; p = 1.869);
- There are statistically significant differences between the results related to determining the tendency for road crashes in RTC and DS environments (t = 7.643; p < 0.001).
Author Contributions
Funding
Data Availability Statement
Conflicts of Interest
References
- Van den Berghe, W.; Silverans, P.; Boudry, E.; Aarts, L.; Bijleveld, F.; Folla, K.; Yannis, G.A. Common Methodology for the Collection of Key Performance Indicators for Road Safety in the EU. In Proceedings of the 8th Technical Committee on Road Safety, Online, 6 October 2021. [Google Scholar]
- Global Road Safety Partnership. Drinking and Driving: A Road Safety Manual for Decision-Makers and Practitioners; World Health Organization: Geneva, Switzerland, 2004. [Google Scholar]
- Wu, Z.; Sharma, A.; Mannering, F.L.; Wang, S. Safety impacts of signal-warning flashers and speed control at high-speed signalized intersections. Accid. Anal. Prev. 2013, 54, 90–98. [Google Scholar] [CrossRef] [PubMed]
- Elvik, R. A before–after study of the effects on safety of environmental speed limits in the city of Oslo, Norway. Saf. Sci. 2013, 55, 10–16. [Google Scholar] [CrossRef]
- De Pauw, E.; Daniels, S.; Thierie, M.; Brijs, T. Safety effects of reducing the speed limit from 90 km/h to 70 km/h. Accid. Anal. Prev. 2013, 62, 426–431. [Google Scholar] [CrossRef] [PubMed]
- Soole, D.W.; Watson, B.C.; Fleiter, J.J. Effects of average speed enforcement on speed compliance and crashes: A review of the literature. Accid. Anal. Prev. 2013, 54, 46–56. [Google Scholar] [CrossRef]
- Hakkert, A.S.; Gitelman, V.; Vis, M.A. Road Safety Performance Indicators: Theory; European Commission: Brussels, Belgium, 2007. [Google Scholar]
- OECD/ECMT. Speed Management; Organization for Economic Co-operation and Development OECD/European Conference of Ministers of Transport ECMT: Paris, France, 2006. [Google Scholar]
- Zhang, G.; Yau, K.K.W.; Gong, X. Traffic violations in Guangdong Province of China: Speeding and drunk driving. Accid. Anal. Prev. 2014, 64, 30–40. [Google Scholar] [CrossRef] [PubMed]
- Road Safety Agency. Statistical Reports on the State of Traffic Safety in the Republic of Serbia in 2021. 2022, Belgrade. Available online: https://www.abs.gov.rs/admin/upload/documents/20220915105252-statisticki_konacno_2021.pdf (accessed on 15 May 2023).
- Road Safety Agency. Values of Traffic Safety Indicators Regarding the Use of Seat Belts, Child Protection Systems, Protective Helmets and Speeding (in the Period 2013–2021). 2022, Belgrade. Available online: https://www.abs.gov.rs/admin/upload/documents/20220324204026-master_tabela_ibs_2021.pdf (accessed on 15 May 2023).
- Road Safety Agency. Attitudes of Traffic Participants about Dangers and Risks in Traffic in Serbia in 2017. 2017, Belgrade. Available online: https://www.abs.gov.rs/admin/upload/documents/20180514140701-brosura_stavovi_2017.pdf (accessed on 15 May 2023).
- Fernandez Llorca, D.; Hernandez Martinez, A.; Garcia Daza, I. Vision-based vehicle speed estimation: A survey. IET Intell. Transp. Syst. 2021, 15, 987–1005. [Google Scholar] [CrossRef]
- Finch, D.; Kompfner, P.; Lockwood, C.; Maycock, G. Speed, Speed Limits and Accidents; Transport Research Laboratory: Wokingham, UK, 1994. [Google Scholar]
- ETSC. Towards Safe and Sustainable Road Transport; European Transport Safety Council: Brussels, Belgium, 1994. [Google Scholar]
- Taylor, M.C.; Lynam, D.A.; Baruya, A. The Effects of Drivers’ Speed on the Frequency of Road Accidents; Transport Research Laboratory: Wokingham, UK, 2000; p. 421. [Google Scholar]
- McCartt, A.T.; Hu, W. Effects of vehicle power on passenger vehicle speeds. Traffic Inj. Prev. 2017, 18, 500–507. [Google Scholar] [CrossRef] [PubMed]
- Ivanišević, T.; Ivković, I.; Čičević, S.; Trifunović, A.; Pešić, D.; Vukšić, V.; Simović, S. The impact of daytime running (LED) lights on motorcycles speed estimation: A driving simulator study. Transp. Res. F Traffic Psychol. 2022, 90, 47–57. [Google Scholar] [CrossRef]
- Lee, Y.M.; Sheppard, E. The effect of lighting conditions and use of headlights on drivers’ perception and appraisal of approaching vehicles at junctions. Ergonomics 2018, 61, 444–455. [Google Scholar] [CrossRef]
- Mazandarani, M.; Xiu, L. Interval type-2 fractional fuzzy inference systems: Towards an evolution in fuzzy inference systems. Expert Syst. Appl. 2022, 189, 115947. [Google Scholar] [CrossRef]
- Trifunović, A.; Ivanišević, T.; Čičević, S.; Simović, S.; Vukšić, V.; Slović, Ž. Do Statistics Show Differences between Distance Estimations of RTC Objects in the Traffic Environment Using Glances, Side View Mirrors, and Camera Display? Mathematics 2023, 11, 1258. [Google Scholar] [CrossRef]
- Simović, S.; Ivanišević, T.; Trifunović, A.; Čičević, S.; Taranović, D. What affects the e-bicycle speed perception in the era of eco-sustainable mobility: A driving simulator study. Sustainability 2021, 13, 5252. [Google Scholar] [CrossRef]
- World Health Organization. Available online: https://www.who.int/news-room/fact-sheets/detail/road-traffic-injuries (accessed on 12 May 2023).
- Tubić, V.; Glavić, D.; Stepanović, N.; Milenković, M.; Vidas, M. Analysis of operating and exceeded speeds on state roads in municipality of Kraljevo. In Proceedings of the 13th International Conference Road Safety in Local Community, Kopaonik, Serbia, 18–21 April 2018; Available online: https://www.bslz-rs.org/Zbornici/2018.pdf (accessed on 15 May 2023).
- Brake Road Safety Charity. The Green Flag Report on Safe Driving 2004 Part Two: Speed. Brake, 2004. [Google Scholar]
- Department for Transport. Understanding Public Attitudes to Road user Safety—Literature Review: Final Report. Road Saf. Annu. Rep. 2010, 112. [Google Scholar]
- Bakhtari Aghdam, F.; Sadeghi-Bazargani, H.; Azami-Aghdash, S.; Esmaeili, A.; Panahi, H.; Khazaee-Pool, M.; Golestani, M. Developing a national road traffic safety education program in Iran. BMC Public Health 2020, 20, 1064. [Google Scholar] [CrossRef] [PubMed]
- Kononen, D.W.; Flannagan, C.A.; Wang, S.C. Identification and validation of a logistic regression model for predicting serious injuries associated with motor vehicle crashes. Accid. Anal. Prev. 2011, 43, 112–122. [Google Scholar] [CrossRef] [PubMed]
- Čubranić-Dobrodolac, M.; Švadlenka, L.; Čičević, S.; Trifunović, A.; Dobrodolac, M. A bee colony optimization (BCO) and type-2 fuzzy approach to measuring the impact of speed perception on motor vehicle crash involvement. Soft. Comput. 2022, 26, 4463–4486. [Google Scholar] [CrossRef]
- Tang, X.; Li, B.; Du, H. A Study on Dynamic Motion Planning for Autonomous Vehicles Based on Nonlinear Vehicle Model. Sensors 2022, 23, 443. [Google Scholar] [CrossRef]
- Wu, X.; Fu, S.; Guo, L. Study on Highway Alignment Optimization Considering Rollover Stability Based on Two-Dimensional Point Collision Dynamics. Appl. Sci. 2022, 13, 509. [Google Scholar] [CrossRef]
- Zandi, K.; Tavakoli Kashani, A.; Okabe, A. Influence of traffic parameters on the spatial distribution of crashes on a freeway to increase safety. Sustainability 2022, 15, 493. [Google Scholar] [CrossRef]
- Ghasemi, P.; Hemmaty, H.; Pourghader Chobar, A.; Heidari, M.R.; Keramati, M. A multi-objective and multi-level model for location-routing problem in the supply chain based on the customer’s time window. J. Appl. Res. Ind. Eng. 2023, 10, 412–426. [Google Scholar]
- Barreno, F.; Romana, M.G.; Santos, M. Fuzzy expert system for road type identification and risk assessment of conventional two-lane roads. Expert Syst. 2022, 39, e12837. [Google Scholar] [CrossRef]
- Belay, G.F. Energy wastage on an automobile due to speed breakers: A case study on Woldia town. Int. J. Res. Ind. Eng. 2020, 9, 202–208. [Google Scholar]
- Fu, X.; Meng, H.; Yang, H.; Wang, J. A hybrid deep learning method for distracted driving risk prediction based on spatio-temporal driving behavior data. Transp. B Transp. Dyn. 2024, 12, 2297144. [Google Scholar] [CrossRef]
- Moslem, S.; Farooq, D.; Ghorbanzadeh, O.; Blaschke, T. Application of the AHP-BWM model for evaluating driver behavior factors related to road safety: A case study for Budapest. Symmetry 2020, 12, 243. [Google Scholar] [CrossRef]
- Shaer, A.; Talebian, A.; Mishra, S. Informing the Work Zone Safety Policy Analysis: Reconciling Multivariate Prediction and Artificial Neural Network Modeling. J. Transp. Eng. Part A Syst. 2024, 150, 04023137. [Google Scholar] [CrossRef]











| Environment | Vehicle Speed | Descriptive Statistics of the Sample | |||
|---|---|---|---|---|---|
| Minimum Speed Estimate | Mean Speed Estimate | Maximum Speed Estimate | Standard Deviation | ||
| RTC | 30 | 5.00 | 25.57 | 40.00 | 7.68 |
| RTC | 50 | 7.00 | 36.18 | 50.00 | 10.17 |
| RTC | 70 | 20.00 | 49.77 | 60.00 | 9.91 |
| DS | 30 | 21.00 | 39.71 | 55.00 | 8.89 |
| DS | 50 | 24.00 | 52.44 | 68.00 | 10.40 |
| DS | 70 | 42.00 | 65.66 | 82.00 | 9.99 |
| Speed | 30 km/h | 50 km/h | 70 km/h |
|---|---|---|---|
| Mean (RTC) | 25.57 | 36.18 | 49.88 |
| Standard Deviation (RTC) | 7.68 | 10.17 | 9.91 |
| Mean (DS) | 39.71 | 52.44 | 65.66 |
| Standard Deviation (DS) | 8.89 | 10.40 | 9.99 |
| Speed | Conditions | Mean | Str. Deviation | t | p |
|---|---|---|---|---|---|
| 30 | RTC | 25.575 | 7.679 | 31.064 | <0.001 |
| DS | 39.713 | 8.893 | 41.651 | <0.001 | |
| 50 | RTC | 36.184 | 10.167 | 33.197 | <0.001 |
| DS | 52.437 | 10.403 | 47.014 | <0.001 | |
| 70 | RTC | 49.770 | 9.910 | 46.845 | <0.001 |
| DS | 65.655 | 9.993 | 61.283 | <0.001 |
| Speed | Conditions | Mean | Str. Deviation | t | p | Eta Square | Magnitude of Impacts |
|---|---|---|---|---|---|---|---|
| 30 | RTC | −14.138 | 3.67952 | −35.839 | <0.001 | 0.94 | Large |
| DS | |||||||
| 50 | RTC | −16.253 | 5.78132 | −26.222 | <0.001 | 0.89 | Large |
| DS | |||||||
| 70 | RTC | −15.885 | 6.714 | −22.068 | <0.001 | 0.84 | Large |
| DS |
| Driver’s Experience | Up to Three Years | Between 3 and 5 Years | More than 5 Years | I Do Not Have a Driver’s License |
|---|---|---|---|---|
| Up to three years | * 50 km/h RTC | * 50 km/h RTC | * 50 km/h RTC | |
| 50 km/h DS | 50 km/h DS | 50 km/h DS | ||
| I do not have a driver’s license | * 30 km/h RTC | |||
| * 30 km/h DS | ||||
| * 70 km/h RTC |
| Frequencies of Driving | Less than 3 Times a Year | Less than 3 Times a Month | Less than 3 Times a Week | Between 3 and 5 Times a Week | Almost Every Day | I Do Not Have a Driver’s License |
|---|---|---|---|---|---|---|
| Less than 3 times a year | * 50 km/h DS | |||||
| Less than 3 times a month | * 30 km/h DS | * 50 km/h DS | ||||
| Less than 3 times a week | * 50 km/h RTC | |||||
| * 30 km/h DS | ||||||
| Between 3 and 5 times a week | * 30 km/h DS | |||||
| Almost every day | * 50 km/h RTC | * 50 km/h RTC | * 50 km/h RTC | |||
| * 50 km/h DS | ||||||
| I do not have a driver’s license | * 30 km/h RTC | * 30 km/h RTC | * 30 km/h RTC | |||
| * 30 km/h DS |
| Conditions | Mean | Str. Deviation | t | p |
|---|---|---|---|---|
| RTC | 0.410 | 0.463 | 1.231 | 1.613 |
| RTA | ||||
| DS | 0.329 | 0.672 | 1.183 | 1.869 |
| RTA | ||||
| RTC | 0.081 | 0.537 | 7.643 | <0.001 |
| DS |
Disclaimer/Publisher’s Note: The statements, opinions and data contained in all publications are solely those of the individual author(s) and contributor(s) and not of MDPI and/or the editor(s). MDPI and/or the editor(s) disclaim responsibility for any injury to people or property resulting from any ideas, methods, instructions or products referred to in the content. |
© 2024 by the authors. Licensee MDPI, Basel, Switzerland. This article is an open access article distributed under the terms and conditions of the Creative Commons Attribution (CC BY) license (https://creativecommons.org/licenses/by/4.0/).
Share and Cite
Marković, N.; Ivanišević, T.; Čičević, S.; Trifunović, A. Fuzzy Logic Model for Assessing Accident Proneness Based on Passenger Vehicle Speed in Real and Virtual Traffic Conditions. Mathematics 2024, 12, 421. https://doi.org/10.3390/math12030421
Marković N, Ivanišević T, Čičević S, Trifunović A. Fuzzy Logic Model for Assessing Accident Proneness Based on Passenger Vehicle Speed in Real and Virtual Traffic Conditions. Mathematics. 2024; 12(3):421. https://doi.org/10.3390/math12030421
Chicago/Turabian StyleMarković, Nenad, Tijana Ivanišević, Svetlana Čičević, and Aleksandar Trifunović. 2024. "Fuzzy Logic Model for Assessing Accident Proneness Based on Passenger Vehicle Speed in Real and Virtual Traffic Conditions" Mathematics 12, no. 3: 421. https://doi.org/10.3390/math12030421
APA StyleMarković, N., Ivanišević, T., Čičević, S., & Trifunović, A. (2024). Fuzzy Logic Model for Assessing Accident Proneness Based on Passenger Vehicle Speed in Real and Virtual Traffic Conditions. Mathematics, 12(3), 421. https://doi.org/10.3390/math12030421

