State Observer for Time Delay Systems Applied to SIRS Compartmental Epidemiological Model for COVID-19
Abstract
1. Introduction
2. Problem Statement and Contributions
2.1. Problem Statement
- I.
- Recovered individuals may become susceptible to the disease again, as their immunity is not permanent.
- II.
- Consider the time delays required for an individual to transition from one compartmental population to another.
- III.
- Estimate the dynamics/data of compartmental populations not reported by the authorities.
2.2. Contributions of This Manuscript
- A Luenberger-type state observer for a class of nonlinear systems with multiple delays is proposed to estimate the dynamics of compartmental populations not reported by the WHO.
- An SIRS epidemiological model with three time delays is presented, which considers that a part of the recovered population becomes susceptible again after a period following recovery. In addition, the model considers the dead times it takes for an individual to move from one compartmental population to another:
- -
- is when an infectious individual stops being so to recover from the disease and acquire immunity (dead time by recovery).
- -
- is when a recovered individual returns to the susceptible population (dead time by immunity loss).
- -
- is when a susceptible individual presents symptoms and affects the spread of the disease (dead time by incubation).
- To guarantee the estimation of the previous observer, a convergence analysis is presented using Lyapunov–Krasovskii functionals and the feasibility of Linear Matrix Inequalities to ensure that the observation error decreases with an exponential decay .
- The proposed results are validated through simulations (Simulink-Matlab) and data reported by the WHO for the COVID-19 pandemic in Mexico.
- The generality of the proposed theoretical results suggests that they can be applied to other epidemiological models that meet the conditions stated here and to other countries (population data).
3. Preliminary Results and Observer Design
3.1. Systems with Several Delays
- , and
- ,
3.2. Luenberger-Type State Observer for Nonlinear Time Delay Systems
4. Compartmental Model and Its State Observer
4.1. SIRS-Type Compartmental Model with Time Delays
4.2. Compartmental Model Transformation
Observer Design and Convergence Analysis
5. Implementation of Results for Population of Mexico
5.1. Implementation Description
- A1.
- Compartmental populations are considered closed and normalized; that is, .
- A2.
- Only the infectious population is available. The real data are denoted by .
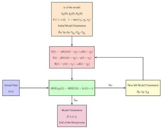
5.1.1. First Process: Tuning of Model Parameters
- This process begins by proposing initial conditions (ic) for the populations , , and , with close to . Also, knowing the permissible range of variation of each parameter, an initial tuning of the model parameters is proposed.
- The response of the model (17) is obtained using the initial conditions and the model parameters.
- Given the real data , the Mean Squared Error (MSE) is calculated between and , i.e., MSE.
- Given a , if MSE, then the parameters , for some , are used for the second process and the first process ends; otherwise, new model parameters are proposed within the allowed ranges and step (2) is returned to.
5.1.2. Second Process: Estimation of Compartmental Populations
5.2. Application of Results via Simulation
5.2.1. LMI Feasibility
5.2.2. Observer Simulation
6. Conclusions
Author Contributions
Funding
Data Availability Statement
Conflicts of Interest
References
- Casals, M.; Guzmán, K.; Caylà, J.A. Modelos matemáticos utilizados en el estudio de las enfermedades transmisibles. Rev. Esp. Salud Publica 2009, 83, 689–695. [Google Scholar] [CrossRef] [PubMed][Green Version]
- Duncan-Jones, R.P. The impact of the Antonine plague. J. Rom. Archaeol. 1996, 9, 108–136. [Google Scholar] [CrossRef]
- Sarris, P. Viewpoint new approaches to the ‘Plague of Justinian’. Past Present 2022, 254, 315–346. [Google Scholar] [CrossRef]
- Gottfried, R.S. Black Death; Simon and Schuster: New York, NY, USA, 2010. [Google Scholar]
- Berche, P. The enigma of the 1889 Russian flu pandemic: A coronavirus? La Presse Méd. 2022, 51, 104111. [Google Scholar] [CrossRef] [PubMed]
- Kaur, H.; Garg, S.; Joshi, H.; Ayaz, S.; Sharma, S.; Bhandari, M. A review: Epidemics and pandemics in human history. Int. J. Pharma Res. Health Sci. 2020, 8, 3139–3142. [Google Scholar] [CrossRef]
- Trilla, A.; Trilla, G.; Daer, C. The 1918 “spanish flu” in spain. Clin. Infect. Dis. 2008, 47, 668–673. [Google Scholar] [CrossRef]
- Jackson, C. History lessons: The Asian flu pandemic. Br. J. Gen. Pract. 2009, 59, 622–623. [Google Scholar] [CrossRef] [PubMed]
- Sharp, P.M.; Hahn, B.H. Origins of HIV and the AIDS pandemic. Cold Spring Harb. Perspect. Med. 2011, 1, a006841. [Google Scholar] [CrossRef] [PubMed]
- Nations, U. Excess Deaths Associated with the COVID-19 Pandemic in 2020 and 2021. 2022. Available online: https://www.who.int/news/item/05-05-2022-14.9-million-excess-deaths-were-associated-with-the-covid-19-pandemic-in-2020-and-2021 (accessed on 1 November 2022).
- Kuznetsov, Y.A.; Piccardi, C. Bifurcation analysis of periodic SEIR and SIR epidemic models. J. Math. Biol. 1994, 32, 109–121. [Google Scholar] [CrossRef]
- Bliman, P.A.; Efimov, D.; Ushirobira, R. A class of nonlinear adaptive observers for SIR epidemic model. In Proceedings of the 2018 European Control Conference (ECC), Limassol, Cyprus, 12–15 June 2018; pp. 1–6. [Google Scholar]
- Zarate, L. Modelación de Enfermedades Infecciosas con Información Geográfica. Master’s Thesis, Universidad Autónoma Metropolitana Unidad Iztapalapa, Ciudad de México, Mexico, 2012. [Google Scholar]
- Alcaraz, G.G.; Vargas-De-León, C. Modeling control strategies for influenza A H1N1 epidemics: SIR models. Rev. Mex. Fis. 2012, 58, 37–43. [Google Scholar]
- Volpert, V.; Banerjee, M.; Petrovskii, S. On a quarantine model of coronavirus infection and data analysis. Math. Model. Nat. Phenom. 2020, 15, 24. [Google Scholar] [CrossRef]
- Al-arydah, M. Assessing vaccine efficacy for infectious diseases with variable immunity using a mathematical model. Sci. Rep. 2024, 14, 18572. [Google Scholar] [CrossRef] [PubMed]
- Cumsille, P.; Rojas-Díaz, Ó.; de Espanés, P.M.; Verdugo-Hernández, P. Forecasting COVID-19 Chile’second outbreak by a generalized SIR model with constant time delays and a fitted positivity rate. Math. Comput. Simul. 2022, 193, 1–18. [Google Scholar] [CrossRef]
- Cooke, K.L.; Van Den Driessche, P. Analysis of an SEIRS epidemic model with two delays. J. Math. Biol. 1996, 35, 240–260. [Google Scholar] [CrossRef] [PubMed]
- Beretta, E.; Takeuchi, Y. Global stability of an SIR epidemic model with time delays. J. Math. Biol. 1995, 33, 250–260. [Google Scholar] [CrossRef] [PubMed]
- Wang, W. Global behavior of an SEIRS epidemic model with time delays. Appl. Math. Lett. 2002, 15, 423–428. [Google Scholar] [CrossRef]
- McCluskey, C.C. Complete global stability for an SIR epidemic model with delay—Distributed or discrete. Nonlinear Anal. Real World Appl. 2010, 11, 55–59. [Google Scholar] [CrossRef]
- Huang, G.; Takeuchi, Y.; Ma, W.; Wei, D. Global stability for delay SIR and SEIR epidemic models with nonlinear incidence rate. Bull. Math. Biol. 2010, 72, 1192–1207. [Google Scholar] [CrossRef] [PubMed]
- Ávila Pozos, R.; Rangel Zuñiga, D. Historical review on mathematical epidemiology. Padi Bol. Cient. Cienc. Basicas Ing. ICBI 2017, 4, 8. [Google Scholar]
- Martínez-Guerra, R.; Cruz-Ancona, C.D. Algorithms of Estimation for Nonlinear Systems; Springer: Cham, Switzerland, 2017. [Google Scholar]
- Kalman, R.E.; Bucy, R.S. New results in linear filtering and prediction theory. J. Basic Eng. 1961, 83, 95–108. [Google Scholar] [CrossRef]
- Luenberger, D.G. Observing the state of a linear system. IEEE Trans. Mil. Electron. 1964, 8, 74–80. [Google Scholar] [CrossRef]
- Kwakernaak, H. Optimal filtering in linear systems with time delays. IEEE Trans. Autom. Control 1967, 12, 169–173. [Google Scholar] [CrossRef]
- Germani, A.; Manes, C.; Pepe, P. A new approach to state observation of nonlinear systems with delayed output. IEEE Trans. Autom. Control 2002, 47, 96–101. [Google Scholar] [CrossRef]
- Germani, A.; Pepe, P. A state observer for a class of nonlinear systems with multiple discrete and distributed time delays. Eur. J. Control 2005, 11, 196–205. [Google Scholar] [CrossRef]
- Ciccarella, G.; Dalla Mora, M.; Germani, A. A Luenberger-like observer for nonlinear systems. Int. J. Control 1993, 57, 537–556. [Google Scholar] [CrossRef]
- Cacace, F.; Germani, A.; Manes, C. An observer for a class of nonlinear systems with time varying observation delay. Syst. Control Lett. 2010, 59, 305–312. [Google Scholar] [CrossRef]
- Lan, Y.H.; Huang, H.X. Observer-based robust control of time-delay uncertain systems with application to engine idle speed control. Int. J. Dyn. Syst. Differ. Equat. 2012, 4, 274–285. [Google Scholar] [CrossRef]
- Batmani, Y.; Khaloozadeh, H. On the design of observer for nonlinear time-delay systems. Asian J. Control 2014, 16, 1191–1201. [Google Scholar] [CrossRef]
- Gholami, H.; Binazadeh, T. Observer-based H∞ finite-time controller for time-delay nonlinear one-sided Lipschitz systems with exogenous disturbances. J. Vib. Control 2019, 25, 806–819. [Google Scholar] [CrossRef]
- Yang, R.; Zhang, G.; Sun, L. Observer-based finite-time robust control of nonlinear time-delay systems via Hamiltonian function method. Int. J. Control 2021, 94, 3533–3550. [Google Scholar] [CrossRef]
- Bliman, P.A.; D’Avila Barros, B. Interval observers for SIR epidemic models subject to uncertain seasonality. In Positive Systems: Proceedings of the Theory and Applications (POSTA 2016), Rome, Italy, 14–16 September 2016; Springer: Cham, Switzerland, 2017; pp. 31–39. [Google Scholar]
- Sano, H.; Wakaiki, M.; Maruyama, H. Backstepping observers for two linearized Kermack–McKendrick models. IFAC-PapersOnLine 2018, 51, 456–461. [Google Scholar] [CrossRef]
- Castaños, F.; Mondié, S. Observer-based predictor for a susceptible-infectious-recovered model with delays: An optimal-control case study. Int. J. Robust Nonlinear Control 2021, 31, 5118–5133. [Google Scholar] [CrossRef]
- Kitsos, C.; Besancon, G.; Prieur, C. High-Gain Observer Design for a Class of Quasi-Linear Integro-Differential Hyperbolic Systems—Application to an Epidemic Model. IEEE Trans. Autom. Control 2021, 67, 292–303. [Google Scholar] [CrossRef]
- Kermack, W.O.; McKendrick, A.G. A contribution to the mathematical theory of epidemics. Proc. R. Soc. Lond. Ser. A Contain. Pap. Math. Phys. Character 1927, 115, 700–721. [Google Scholar]
- Özdinç, M.; Senel, K.; Ozturkcan, S.; Akgul, A. Predicting the progress of COVID-19: The case for Turkey. Turk. Klin. J. Med. Sci. 2020, 40, 117–119. [Google Scholar] [CrossRef]
- Anderson, R.M. Discussion: The Kermack-McKendrick epidemic threshold theorem. Bull. Math. Biol. 1991, 53, 1–32. [Google Scholar] [CrossRef]
- Manrique, F.G.; Agudelo, C.A.; González, V.M.; Gutiérrez, O.; Téllez, C.F.; Herrera, G. Modelo SIR de la pandemia de Covid-19 en Colombia. Rev. Salud Pub. 2023, 22, 123–131. [Google Scholar] [CrossRef] [PubMed]
- Gu, K.; Chen, J.; Kharitonov, V.L. Stability of Time-Delay Systems; Springer Science & Business Media: Boston, MA, USA, 2003. [Google Scholar]
- Kharitonov, V. Time-Delay Systems: Lyapunov Functionals and Matrices; Springer Science & Business Media: Boston, MA, USA, 2012. [Google Scholar]
- Ghanes, M.; De Leon, J.; Barbot, J.P. Observer design for nonlinear systems under unknown time-varying delays. IEEE Trans. Autom. Control 2012, 58, 1529–1534. [Google Scholar] [CrossRef]
- Mondie, S.; Kharitonov, V.L. Exponential estimates for retarded time-delay systems: An LMI approach. IEEE Trans. Autom. Control 2005, 50, 268–273. [Google Scholar] [CrossRef]
- Huamán-Saavedra, J.J. La pandemia del COVID-19. Rev. Med. Trujillo 2020, 15, 2. [Google Scholar]
- Banxico. Impacto de la Pandemia de COVID-19 en la Actividad Económica Sectorial en México y Estados Unidos. 2021. Available online: https://www.banxico.org.mx/publicaciones-y-prensa/informes-trimestrales/recuadros/%7BDA917798-4324-FE92-BED8-68E8A67CF09D%7D.pdf (accessed on 4 March 2023).
- Dávila-Flores, A.; Valdés-Ibarra, M. México. Costos económicos del cierre de las actividades “no esenciales” por la pandemia COVID-19. Análisis multisectorial y regional con modelos SAM. In Economía: Teoría y Práctica; McGraw-Hill: New York, NY, USA, 2020; pp. 15–43. [Google Scholar]
- Martínez, J. COVID-19: La Variante Delta Del SARS-COV-2, Un Enemigo De Cuidado. 2022. Available online: https://www.anahuac.mx/mexico/noticias/Variante-Delta-del-SARS-Cov-2 (accessed on 6 March 2022).
- Comincini-Cantillo, E.; Wilches Visbal, J.H.; Saraví, F.D. Factores epidemiológicos R0 y Re durante la COVID-19:¿ qué son y en qué difieren? Rev. Cuid. 2021, 12, e1393. [Google Scholar]
- WHO. Tracking SARS-CoV-2 Variants. 2022. Available online: https://www.who.int/es/activities/tracking-SARS-CoV-2-variants/ (accessed on 3 June 2022).
- YALMIP. SEDUMI. 2016. Available online: https://yalmip.github.io/solver/sedumi/ (accessed on 11 July 2023).




| Pandemic | Year | Deaths |
|---|---|---|
| Antonine Plague [2] | 165–180 | 5 million (7%) |
| Plague of Justinian [3] | 541–542 | 25 million (25%) |
| Black Death Plague [4] | 1346–1353 | 75–200 million (50%) |
| Russian Flu [5] | 1889–1890 | >1 million (8%) |
| Sixth Cholera [4,6] | 1899–1923 | >1.5 million (5%) |
| Spanish Flu [7] | 1918–1920 | 50–100 million (10%) |
| Asian Flu [8] | 1957–1958 | 1.2–2 million (7%) |
| HIV/AIDS [9] | 1960–2005 | >39 million (1%) |
| COVID-19 [10] | 2019–2021 | >15 million (0.5%) |
Disclaimer/Publisher’s Note: The statements, opinions and data contained in all publications are solely those of the individual author(s) and contributor(s) and not of MDPI and/or the editor(s). MDPI and/or the editor(s) disclaim responsibility for any injury to people or property resulting from any ideas, methods, instructions or products referred to in the content. |
© 2024 by the authors. Licensee MDPI, Basel, Switzerland. This article is an open access article distributed under the terms and conditions of the Creative Commons Attribution (CC BY) license (https://creativecommons.org/licenses/by/4.0/).
Share and Cite
Villafuerte-Segura, R.; Hernández-Ávila, J.A.; Ochoa-Ortega, G.; Ramirez-Neria, M. State Observer for Time Delay Systems Applied to SIRS Compartmental Epidemiological Model for COVID-19. Mathematics 2024, 12, 4004. https://doi.org/10.3390/math12244004
Villafuerte-Segura R, Hernández-Ávila JA, Ochoa-Ortega G, Ramirez-Neria M. State Observer for Time Delay Systems Applied to SIRS Compartmental Epidemiological Model for COVID-19. Mathematics. 2024; 12(24):4004. https://doi.org/10.3390/math12244004
Chicago/Turabian StyleVillafuerte-Segura, Raúl, Jorge A. Hernández-Ávila, Gilberto Ochoa-Ortega, and Mario Ramirez-Neria. 2024. "State Observer for Time Delay Systems Applied to SIRS Compartmental Epidemiological Model for COVID-19" Mathematics 12, no. 24: 4004. https://doi.org/10.3390/math12244004
APA StyleVillafuerte-Segura, R., Hernández-Ávila, J. A., Ochoa-Ortega, G., & Ramirez-Neria, M. (2024). State Observer for Time Delay Systems Applied to SIRS Compartmental Epidemiological Model for COVID-19. Mathematics, 12(24), 4004. https://doi.org/10.3390/math12244004

