Abstract
This paper introduces a novel four-parameter discrete bivariate distribution, termed the bivariate discretized Fréchet–Weibull distribution (BDFWD), with marginals derived from the discretized Fréchet–Weibull distribution. Several statistical and reliability properties are thoroughly examined, including the joint cumulative distribution function, joint probability mass function, joint survival function, bivariate hazard rate function, and bivariate reversed hazard rate function, all presented in straightforward forms. Additionally, properties such as moments and their related concepts, the stress–strength model, total positivity of order 2, positive quadrant dependence, and the median are examined. The BDFWD is capable of modeling asymmetric dispersion data across various forms of hazard rate shapes and kurtosis. Following the introduction of the mathematical and statistical frameworks of the BDFWD, the maximum likelihood estimation approach is employed to estimate the model parameters. A simulation study is also conducted to investigate the behavior of the generated estimators. To demonstrate the capability and flexibility of the BDFWD, three distinct datasets are analyzed from various fields, including football score records, recurrence times to infection for kidney dialysis patients, and student marks from two internal examination statistical papers. The study confirms that the BDFWD outperforms competitive distributions in terms of efficiency across various discrete data applications.
Keywords:
bivariate discrete distributions; total positively of order two property; positive quadrant dependent; failure analysis; simulation; data analysis MSC:
60E05; 62E10; 62F10
1. Introduction
Bivariate probability distributions play a pivotal role in statistical modeling, allowing for the exploration of dependencies between two random variables across a wide spectrum of fields, including engineering, biology, finance, and social sciences. In bivariate analysis, the goal is to capture the interdependence structure between paired data points, whether they represent continuous or discrete variables. This enables better insights into complex systems where outcomes are not mutually exclusive and are often influenced by shared underlying factors.
For continuous data, bivariate distributions such as the bivariate exponential and the bivariate Weibull are commonly employed. These models offer considerable flexibility in capturing relationships between continuous variables and are particularly useful for modeling duration, reliability, and life-span data. Key methods for continuous bivariate modeling include copulas, which enable the decomposition of joint distributions into marginal distributions and a dependence structure. This decomposition is advantageous as it allows the modeling of each variable individually before addressing their joint behavior, providing both interpretive clarity and flexibility in analysis. So far, several continuous bivariate distributions have been developed by several researchers, including Jose et al. [1], Kundu and Gupta [2], Sarhan et al. [3], El-Sherpieny [4], Wagner and Artur [5], Balakrishnan and Shiji [6], El-Bassiouny et al. [7], El-Gohary et al. [8]. One well-known and commonly used bivariate distribution is the bivariate inverse Weibull distribution, developed by Hiba [9], which has been applied to football score data. Later, Rasool and Akbar [10] introduced the bivariate exponentiated extended-Weibull distribution. The bivariate Gumbel-G family of distributions and bivariate odd Weibull-G family of distributions were discussed in the works of Eliwa and El-Morshedy [11,12], respectively.
In contrast, discrete bivariate distributions are suitable for scenarios where data come in countable units, such as the number of occurrences, scores, or classifications, and are frequently encountered in studies related to count data analysis, zero-inflation, and over-dispersion. Techniques for constructing discrete bivariate distributions vary but often involve methods like the trivariate reduction technique, compounding approaches, and copula-based extensions, which allow for greater modeling flexibility and the ability to capture nuanced dependency structures in discrete data. Some researchers have developed various discrete bivariate distributions that are documented in the literature. Encyclopedic surveys of different discrete bivariate distributions can be found in the contributions of Kocherlakota and Kocherlakota [13]. Additionally, see Basu and Dhar [14], Kumar [15], Kemp [16], Lee and Cha [17], Nekoukhou and Kundu [18], and the references cited therein. For discrete bivariate data, the bivariate discrete inverse Weibull distribution is one of the most commonly used models, with marginals that are the discrete inverse Weibull, as proposed by Eliwa and El-Morshedy [19]. Later, El-Morshedy et al. [20] developed a bivariate discrete exponentiated Weibull distribution, and Ali et al. [21] discussed the bivariate discrete Nadarajah and Haghighi distribution in relation to football data and nasal drainage datasets. In recent years, there have been several advancements in bivariate discrete Weibull distributions. For instance, Kundu and Nekoukhou [22] developed the bivariate discrete Weibull distribution. Furthermore, Shibu and Beegum [23] discussed the bivariate discrete modified Weibull distribution, which has marginals that are the discrete modified Weibull.
The selection of an appropriate methodology for both continuous and discrete bivariate data is influenced by factors such as the nature of dependencies, marginal distribution types, and empirical patterns in the data. Nonetheless, the work of Johnson et al. [24] and Balakrishnan and Lai [25] stands out as highly influential and well-regarded in this area of research. Johnson et al. [24] conducted an extensive and detailed survey of various discrete bivariate distributions, while Balakrishnan and Lai [25] offered an in-depth analysis of numerous continuous bivariate distributions. The proposed paper introduces a versatile discrete probability model, developed as an extension of the Weibull model, termed the bivariate discretized Fréchet–Weibull distribution (BDFWD). To establish a foundation for the proposed model, it is essential to first outline the limitations of classical bivariate distributions and the advantages provided by the new approach.
The Novelty and Motivation Behind the BDFWD
In numerous real-world applications, classical discrete bivariate distributions frequently fail to accurately reflect observed data. This limitation has led to a growing interest in creating more flexible bivariate discrete models. The aim of this study is to propose a new adaptable bivariate discrete model, constructed via the maximization method, based on the discretized Fréchet–Weibull distribution (DFWD). According to the approach of Chakraborty [26], the DFWD was initially introduced by Das and Das [27] through the transformed-transformer (T-X) method. The probability mass function (pmf) of was derived using the survival function approach to discretization and is expressed as follows
where and the parameters include . The parameters and k are the shape parameters, whereas and m are the scale parameters. The corresponding cumulative distribution function (cdf) can be formulated as
After re-parameterization, and , the cdf in Equation (2) can be written as:
where and . The DFWD is a versatile discrete model capable of fitting datasets with increasing, decreasing, and bathtub-shaped hazard rate functions. It can be applied to data exhibiting both positive and negative skewness under various kurtosis shapes. Additionally, the DFWD is suitable for modeling both over-dispersion and under-dispersion. Building on these advantages, this paper proposes a flexible bivariate extension of the DFWD, termed the bivariate discretized Fréchet-Weibull distribution (BDFWD). This extension utilizes the maximization methodology for constructing bivariate discrete models, which will be discussed in detail in Section 2. The motivations for introducing the BDFWD model are as follows:
- Closed-form Expressions: The joint probability mass function, joint survival function, and joint reversed (hazard) rate function are provided in closed forms, enabling straightforward and efficient application across a wide range of fields.
- Flexibility in Handling Over-dispersion and Zero-inflation: Many real-world datasets exhibit features such as over-dispersion (where observed variability exceeds that expected under a simple distribution) and zero-inflation (an excess of zero counts). Traditional models often face challenges addressing these characteristics, necessitating the development of the BDFWD model. BDFWD is specifically designed to manage both over-dispersion and zero-inflation effectively, making it highly applicable in various practical contexts.
- Applications to Positively Ordered, Quadrant-dependent, and Discrete Data: The BDFWD model supports the analysis of data with total positivity of order two (TP2) properties and positive quadrant dependence (PQD). The TP2 is a property of bivariate distributions that reflects a specific positive dependence between two random variables, where an increase in one variable is associated with an increase in the other. This indicates a positive association and synergy between the variables. In contrast, PQD indicates that if one variable is higher, the likelihood of the other variable also being higher increases. Both TP2 and PQD are important in fields like finance and reliability analysis, as they help in understanding relationships between dependent variables for effective modeling and prediction.
- Adaptable Joint Hazard Rate Function: The joint hazard rate function in BDFWD is adaptable to various shapes, depending on parameter configurations, providing flexibility for modeling diverse hazard rate behaviors. This adaptability allows for tailored modeling based on specific data requirements.
- The stress-strength model relies on the parameters of the bivariate distribution.
- It can be applied to a maintenance model or a stress model.
- Effective Marginals for Hazard Rate Analysis: The marginals in BDFWD support robust analysis of different hazard rate profiles, enabling detailed examination and assessment of hazard rates across diverse scenarios.
- Suitability for Asymmetric Datasets: BDFWD is particularly effective for modeling asymmetric datasets, especially those that are right-skewed or have varying levels of kurtosis. This feature makes it valuable in applications where data exhibit non-symmetric distributions.
- Model Performance and Competitiveness: Comparative studies demonstrate the BDFWD’s superior performance over other bivariate discrete models in terms of model fit across various datasets. This highlights BDFWD’s robustness and versatility as a tool for modeling dependent discrete data, making it an excellent choice for practitioners.
The remainder of this paper is structured as follows: Section 2 offers a comprehensive development of the BDFWD, including the derivation of the joint probability mass function and joint survival function, along with their graphical representations. Section 3 presents several significant propositions related to the BDFWD. Section 4 describes various statistical and reliability characteristics of the BDFWD. Section 5 addresses the estimation of the model’s unknown parameters using the maximum likelihood method. Section 6 discusses the insights gained from the simulation results. Section 7 demonstrates the application of the model to three bivariate count datasets. Finally, Section 8 concludes the study with a summary of the key findings.
2. Bivariate Discretized Fréchet-Weibull Distribution
A bivariate random vector adheres to a bivariate model if and only if it can be expressed as ; where , , and are independent random variables. The maximization technique is employed to propose a novel flexible bivariate distribution that has not been explored in the statistical literature previously, specifically tailored for two-dimensional discrete datasets. To derive the joint cdf of BDFWD, we have used the cdf of DFWD as stated in Equation (3). Suppose , , and , and they are independently distributed, and if and , then we can say that the bivariate vector has a BDFWD with the parameter vector . We denote this bivariate discrete distribution by . If , then the joint cdf of for and for , which is given by:
Proposition 1.
If , then the marginal distributions of are DFWD with marginal cdf
Proof.
The marginal cdf of , denoted by , can be obtained as
Hence the result. □
2.1. The Joint Probability Mass Function of BDFWD
The corresponding joint probability mass function (pmf) of for is given by
where
The expressions of and for can be easily obtained by using the following relation:
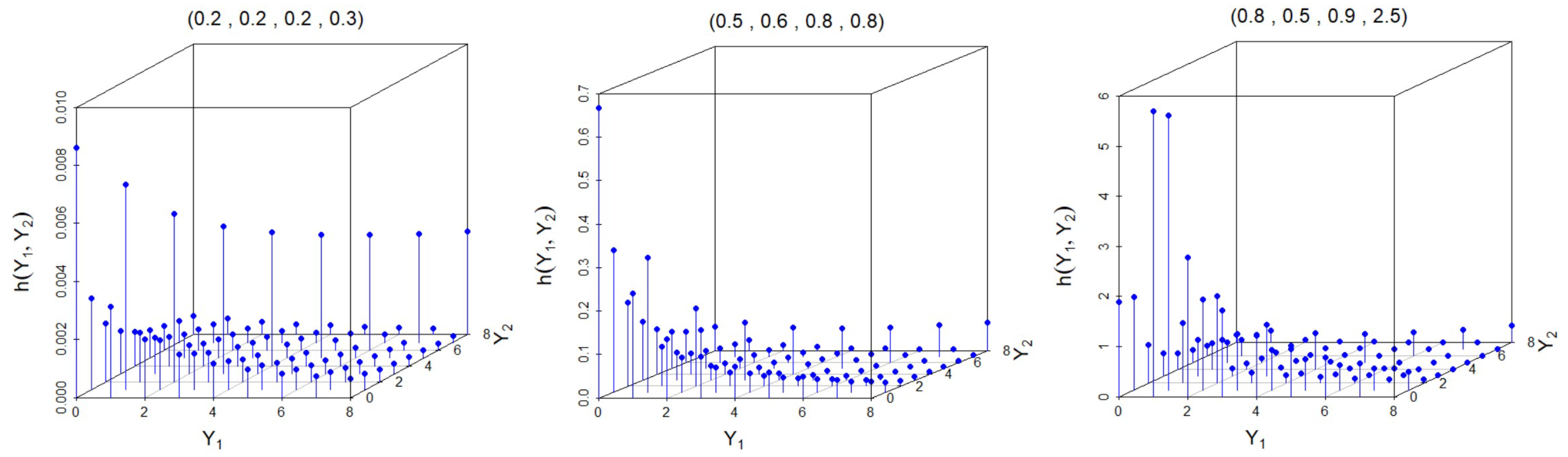
In Figure 1, the scatter plots of the joint pmf of BDFWD are presented for different parameter values. From the scatter plots, it is clear that the joint pmf of BDFWD can take different shapes depending upon the choice of the parameter values . It is also seen that the joint mass has a long right tail as compared to its left tail.
Figure 1.
The scatter plots of the joint pmf of BDFWD for different parameter values .
2.2. The Joint Survival Function
The joint survival (reliability) function of for is given by
where
In Figure 2, the scatter plots of the joint survival function (sf) of BDFWD are presented for different values of the model parameters. This figure explains the change in the shape of the joint sf for varying values of and , depicting the flexibility of BDFWD.
Figure 2.
The scatter plots of the joint sf of BDFWD for different parameter values .
3. Key Propositions Regarding the BDFWD
This section derives and thoroughly discusses several useful propositions related to the BDFWD model.
Proposition 2.
If , then for the bivariate vector , defined as and , has BDFWD with parameter vector , where is the floor function.
See Appendix A for the proof.
Remark 1.
This result indicates that the proposed bivariate discrete distribution BDFWD() is a natural discrete version of the bivariate continuous counterpart BFWD().
Proposition 3.
Suppose then ; where .
See Appendix A for the proof.
Proposition 4.
Suppose for , and they are independently distributed. If and , then .
See Appendix A for the proof.
Corollary 1.
Let be independently and identically distributed bivariate random variables accordingly as . If and , then
Proposition 5.
If , then the stress–strength reliability is given by
See Appendix A for the proof.
Proposition 6.
Suppose , then it has the total positively of order two property.
See Appendix A for the proof.
Proposition 7.
If , then and are positive quadrant dependent .
See Appendix A for the proof.
Proposition 8.
If , then the median of and can be expressed as
See Appendix A for the proof.
Proposition 9.
If the random variables are independently distributed as and , then follows BDFWD with parameters . Also, and is the floor function.
See Appendix A for the proof.
Proposition 10.
If the discrete random variables are independently distributed as and , then the pair follows BDFWD with parameters .
See Appendix A for the proof.
4. Statistical and Reliability Characteristics
4.1. The Joint Probability Generating Function Along with Associated Measures
If the bivariate vector , then the joint probability generating function (pgf) of and for and can be written as
Hence, using the above joint pgf of BDFWD, different moments and product moments of BDFWD can be obtained as infinite series. For a bivariate vector , taking partial derivative of the joint pgf for “” times with respect to “”, gives the factorial moment of , and this can be expressed as
where is the factorial moment of . Taking the first partial derivative of Equation (10) yields the following relations:
The double partial derivative of Equation (10) yields:
Thus, the variances of and can be obtained as
Joint skewness, say can be computed by examining the third central moments and their joint distribution. On the other hand, joint kurtosis, say , involves the fourth central moments and their combinations, requiring a more complex formula where
Table 1 presents numerical values for both and based on different model parameters.
Table 1.
Numerical values for both and .
Based on various numerical examples and as demonstrated in Figure 1, the BDFWD model effectively facilitates the discussion and evaluation of asymmetric data with diverse kurtosis shapes. This suggests that the model is versatile in analyzing data distributions with varying degrees of tail heaviness and asymmetry.
4.2. Computational Assessment Using Various Statistical Metrics
In this section, numerical computations were performed to analyze the patterns of the covariance, Pearson’s correlation coefficient, Sperman’s rho (), and Kendall’s tau () of a random pair () randomly drawn from BDFWD(). From Equation (10), we can have
which can be used to obtain the covariance of , using the relation . In Table 2, the above-mentioned descriptive statistic values were calculated by varying the values of ( and 3) and , with the remaining three parameter values fixed.
Table 2.
Some descriptive statistics for BDFWD as and increases.
From the above Table 2, the following observations can be noted:
- The values of covariance, correlation, Sperman’s rho, and Kendall’s tau were greater than zero (which is a direct consequence of PQD).
- For , as the value of increases ( and 3), with a fixed value of the remaining three parameters, and the values of covariance, correlation, Sperman’s rho, and Kendall’s tau remained constant.
- For fixed values of and with , the values of covariance, correlation, Sperman’s rho, and Kendall’s tau became constant.
- The values of correlation, Sperman’s rho, and Kendall’s tau were equal for fixed values of and with .
4.3. Median Correlation Coefficient
The median of a bivariate distribution can be determined using marginal medians, geometric medians, conditional medians, or median contours, depending on the distribution’s specific structure and characteristics. The selection of method is guided by the nature of the bivariate relationship and its intended application. In this section, the median of the BDFWD is determined using marginal medians, following the approach of Domma [28], where the median correlation coefficient is expressed as , with and representing the medians of and , respectively. If () and (), then
where . The median of a bivariate model, determined through marginal medians, is valuable across numerous fields by providing insights into the central tendencies of variables.
4.4. The Bivariate Hazard Rate Function
For the two-dimensional random variables (), with the joint pmf , and the joint sf , Basu [29] defined the bivariate hazard rate function (BHRF) as:
The BHRF of for can be presented as
where the terms , and are defined as follows:
The terms , , and are the joint pmf of BDFWD as defined in Equation (6). And the terms (the joint sf) of BDFWD , , and are as defined in Equation (8). In Figure 3, scatter plots of the BHRF for the BDFWD are displayed across various model parameter values, visually showcasing the distinct shapes that emerge with different parameter choices. This effectively demonstrates the flexibility of the BDFWD model.
Figure 3.
The scatter plots of the BHRF of BDFWD for different parameter values .
Suppose we have a parallel system consisting of two components, then the BHRF can be defined as a vector, as discussed by Cox [30], which is denoted as and is given using the following equation
where is the vector form of BHRF for . This is useful to measure the total life span of a two-component parallel system. Here, the first element , represents the hazard rate function of the system using the information that both the components survived beyond y. The second element represents the span of the hazard rate function for the first component given that it has survived to an age of and the second component failed at age . The third element , can also be similarly defined. Let be a random vector from BDFWD(), then the elements of can be defined as stated in Equation (14) where
where .
4.5. The Bivariate Reversed Hazard Rate Function
For the two-dimensional random variables (), the bivariate reversed hazard rate function (BRHRF) is given as
where is the joint pmf and is the joint cdf. The BRHRF of for can be presented by:
where the terms , , and are defined as follows:
4.6. Joint Failure Analysis
To examine the monotonicity of the hazard components in the BDFWD, it is necessary to derive a mathematical formula based on the conditional distribution (see, Glaser [31]), say , where
and
By examining the joint probability mass function of the BDFWD alongside its corresponding joint survival and joint hazard rate functions, it becomes evident that . Hence, is decreasing in and is decreasing in .
5. Parameter Estimation: Maximum Likelihood Method
Let us consider a bivariate sample of size n, of the form from BDFWD. Now, to estimate the values of unknown parameters () of BDFWD, using the maximum likelihood estimation (MLE) method, let us assume , and , such that . Also, let the number of elements in , , and be , , and respectively, such that . Using these notations, for the parameter vector, , the likelihood function of BDFWD is given by:
Then, the log-likelihood function becomes as
where . The maximum likelihood estimators of the parameters can be obtained by solving the partial derivative of Equation (19) with respect to , and and then equating the results to zero. The partial derivative equations of Equation (19) with respect to , and are as given in Equations (20), (21), (22), and (23), respectively.
where and . The solution of these four equations is not easy to solve. To obtain the MLEs, we need a numerical technique. Here in this study, the stats4 package in R-programming was used to obtain the MLEs of the parameters and of BDFWD. We can derive the asymptotic confidence interval of BDFWD for the estimated parameter vector by using the variance–covariance matrix , which was approximated using the observed Fisher’s information matrix . The elements of were derived using the second partial derivative of the log-likelihood function for each of the parameters. The observed Fisher’s information matrix is given by
and the is then given by
where
Using the diagonal elements of the , we can derive the confidence interval of the estimated parameter vector in the following form:
where is the diagonal element of and is the upper percentile of the standard normal distribution.
6. Estimator Performance in Simulation Framework
In Proposition 2, it is clearly shown that the proposed is a natural discrete version of the continuous . The following algorithm can be used to generate a random sample from the bivariate distribution as follows
- Step 1:
- Generate , , and , using the inverse transformation method of cdf.
- Step 2:
- Obtain and .
- Step 3:
- The pair is the desired random sample from BDFWD(), where and .
- Step 4:
- Continue Steps 1, 2, and 3 for “n” times to get a random sample of size n from BDFWD.
Here to analyze the performance of the MLEs of BDFWD, a simulation study was carried out using the stats4 package in R-programming software version (4.3.1). Random samples from BDFWD for different sizes (, and 100), with known values of the parameters , and , were generated with 1000 replications for the following two cases:
- (i)
- Case I: ,
- (ii)
- Case II: .
The accuracy and precision of the estimation method are evaluated and validated based on two criteria: bias and mean square error (MSE), where
where is the estimated value of the parameter using the MLE method.
Based on the simulation results from Table 3, it is observed that as “n” increases, the bias and MSE decrease. This shows the consistency and unbiasedness of the MLEs. Moreover, the magnitude of bias always decreases to zero as . From these observations, it can be concluded that the estimates of the parameters using the MLE method can be used quite effectively for data analysis purposes.
Table 3.
The average estimates, biases and MSEs for case I and case II.
7. Data Analysis: Goodness-of-Fit and Informed Decision-Making
This section analyzes three real-life bivariate datasets to establish the proposed distribution’s (BDFWD) applicability in real-life practice. First, each dataset was analyzed for fitting to the parent distribution DFWD. Later, the datasets were analyzed for BDFWD. Further, this section compares five existing competing discrete bivariate distributions. Before analyzing these datasets using BDFWD, at first, the fitting of the marginal distribution (DFWD) on , , and min() is checked separately. Here, the concept of scaled TTT plots was considered to get an idea about the shape of the empirical hazard function of the marginals and . According to Aarset [32], the scaled TTT transform will be convex for the decreasing hazard rate, concave for the increasing hazard rate, diagonally straight line for the constant hazard rate, and tilted S-shaped for the bathtub-shaped hazard rate. After analyzing the shape of the hazard function for the marginals, we proceed to calculate the maximum likelihood estimates (MLEs) of the parameters, the negative log-likelihood (−log l), Akaike information criterion (AIC), Bayesian information criterion (BIC), corrected Akaike information criterion (CAIC), Hannan–Quinn information criterion (HQIC), the chi-square , and its corresponding p-value. Then the estimated frequency plots of the marginals for , , and min() are also discussed for each case.
After analyzing the marginals, now the data analysis for BDFWD is performed. To illustrate the efficiency of the proposed distribution, comparisons with five other competitive distributions, viz., bivariate discrete Rayleigh (BDR), bivariate discrete Weibull (BDW), bivariate discrete generalized Weibull (BDGW), bivariate discrete inverse Weibull (BDIW), and bivariate discrete generalized inverse Weibull (BDGIW), were performed.
7.1. Application I
The first dataset represents a football match score in an Italian football match (Serie A) from 1996 to 2011 between ACF Fiorentina () and Juventus () and is reported in Lee and Cha [17]. The data are as reported in Table 4. These data basically consist of 26 pairs of observations (,), where represents the score obtained by the team ACF Fiorentina and represents the score secured by the team Juventus, when both the teams played against each other during the period of 1996 to 2011. The dataset I is given in Table 4.
Table 4.
The football score data between ACF Fiorentina and Juventus.
The values of Pearson’s correlation coefficient, Spearman’s rho , and Kendall’s tau between and for this dataset are 0.815, 0.772, and 0.736 respectively. Clearly, it can be concluded that there is a positive dependence between and . In Figure 4, the TTT plot of the variables and is presented, and it is clearly seen that both have bathtub-shaped empirical hazard functions. Thus, this dataset can be considered to be analyzed with BDFWD.
Figure 4.
The scaled TTT plot of and for dataset I.
Now we would like to check whether the BDFWD model fits the data. As it is already proved that for the BDFWD, the marginals will be DFWD; hence, at first, we will be testing the marginals only. The values of MLEs, negative log likelihood (−log l), AIC, BIC, CAIC, HQIC, , and its corresponding p-value for , , and min() using DFWD are reported in Table 5. Since the p-values for both and are significant, hence we have reason to conclude that the marginals give a good fit to DFWD. Thus, it is reasonable to use the BDFWD model to analyze the dataset I. And in Figure 5, the observed and expected frequency plots of the marginals , and min() using the DFWD for the dataset I are presented.
Table 5.
MLEs, AIC, BIC, CAIC, HQIC, , and p-value of the marginals using DFWD for dataset I.
Figure 5.
The estimated pmf of the marginals , , and min() using dataset I.
The efficiency of the BDFWD model in fitting the first dataset is compared against five competing models. Table 6 provides the values of MLEs, , AIC, BIC, CAIC, and HQIC for the models BDR, BDW, BDGW, BDIW, BDGIW, and BDFWD using dataset I.
Table 6.
The MLEs, AIC, BIC, CAIC, and HQIC for dataset I.
Table 6 shows that dataset I fits best with the proposed BDFWD model, as evidenced by the lowest values of , AIC, CAIC, BIC, and HQIC for BDFWD. Additionally, Figure 6 presents the observed and estimated joint frequency distribution plot of dataset I for the BDFWD, BDGIW, BDGW, BDIW, BDW, and BDR distributions. The graphical representation further illustrates that dataset I aligns most closely with the BDFWD model.
Figure 6.
The observed and estimated joint frequency distribution plots of dataset I.
7.2. Application II
The second dataset is extracted from Barbiero [33] representing the data resulting from a study of thirty-eight kidney dialysis patients. This dataset was initially considered in the study of McGilchrist and Aisbett [34], concerned with the pervasiveness of infection at the catheter insertion point. The dataset consists of observations on two recurrence times to infection for each patient, viz., the first recurrence time to infection (, in days), and the second recurrence time to infection (, in days). Catheter removal is necessary if an infection develops. However, for any reason other than infection that results in the removal of the catheter, it counts as censoring the first recurrence time. Then, after some predetermined period, the catheter is again reinserted. For the second catheter, if infection occurs again, the second recurrence time to infection (, in days) is measured as the time elapsed between the second insertion and the occurrence of the second infection or the second censoring. The removal of the catheter either for any reason other than infection or the follow-up period for the patient ends before the infection occurs. In that case, the second infection recurrence time counts as censored. The dataset II is provided in Table 7.
Table 7.
The recurrence time to infection of 38 kidney dialysis patients.
The values of Pearson’s correlation coefficient, Spearman’s rho , and Kendall’s tau for and are all equal to 0.1716, indicating a positive dependence between and for dataset II. Furthermore, the TTT plot in Figure 7 shows that both variables and exhibit bathtub-shaped empirical hazard functions. Therefore, this dataset can be effectively analyzed using the BDFWD model.
Figure 7.
The scaled TTT plot of and for dataset II.
The MLEs of the parameters corresponding to DFWD for , , and min(), along with the corresponding values of -log l, AIC, BIC, CAIC, HQIC, , and its corresponding p-value for , , and min() using DFWD are reported in Table 8. Since the p-values for both and are significantly high, we have reason to conclude that the marginals give a good fit to DFWD. Thus, it is reasonable to use the BDFWD model to analyze the dataset II. In Figure 8, the observed and expected frequency plots of the marginals , , and min() using DFWD for the dataset II are presented.
Table 8.
MLEs, AIC, BIC, CAIC, HQIC, , and p-value of the marginals using DFWD for dataset II.
Figure 8.
The observed and expected frequency of the marginals , , and min() for dataset II.
In Table 9, the values MLEs, −log l, AIC, BIC, CAIC, and HQIC corresponding to BDR, BDW, BDGW, BDIW, BDGIW, and BDFWD using dataset II is presented.
Table 9.
The MLEs, AIC, BIC, CAIC and HQIC for dataset II.
Table 9 indicates that dataset II fits best with the proposed BDFWD distribution, as evidenced by the lowest values of , AIC, CAIC, BIC, and HQIC for BDFWD. Additionally, Figure 9 displays the observed and estimated joint frequency distribution plot of dataset II for the BDFWD, BDGIW, BDGW, BDIW, BDW, and BDR distributions. The graphical representation further confirms that dataset II aligns most closely with the BDFWD model.
Figure 9.
The observed and estimated joint frequency distribution plots of dataset II.
7.3. Application III
The third dataset represents the marks twenty-four students received in the second semester of their Master’s degree internal test. These students are from the 2022–2023 batch in the Department of Statistics at North Eastern Hill University. The dataset contains marks scored on two papers, namely, Distribution theory and matrix algebra and Statistical analysis of data for survival analysis. The Department of Statistics, North Eastern Hill University, provided the dataset for this collection. The observations for variables and represent the marks the students received on the first and second papers, respectively. The tabulated values of and are , and 4. These values are classified as follows: 0 represents marks less than , 1 represents marks between and , 2 represents marks between and , 3 represents marks between and , and 4 represents marks more than . Table 10 displays the dataset III.
Table 10.
The marks scored by 24-semester students in two papers.
The values of Pearson’s correlation coefficient, Spearman’s rho , and Kendall’s tau between and for the fifth dataset are 0.940, 0.948 and 0.916, respectively, which clearly suggests a positive dependence between and . In Figure 10, the TTT plots of the variables and are presented, and it is clearly seen that both have bathtub-shaped empirical hazard functions. Thus, this dataset can be considered to be analyzed with BDFWD.
Figure 10.
The scaled TTT plot of and for dataset III.
The values of MLEs, , AIC, BIC, CAIC, HQIC, and its corresponding p-value for , , and min() using DFWD are reported in Table 11. Since the p-values for both and are significantly high, we have reason to conclude that the marginals give a good fit to DFWD. Thus, it is reasonable to use the BDFWD model to analyze the dataset III. And in Figure 11, the observed and expected frequency plots of the marginals , , and min() using DFWD for the dataset III are presented.
Table 11.
MLEs, AIC, BIC, CAIC, HQIC, , and p-value of the marginals using DFWD for dataset III.
Figure 11.
The observed and expected frequency of the marginals , , and min() for dataset III.
Table 12 presents the values of MLEs, , AIC, BIC, CAIC, and HQIC corresponding to the models BDR, BDW, BDGW, BDIW, BDGIW, and BDFWD using dataset III.
Table 12.
The MLEs, AIC, BIC, CAIC, and HQIC for dataset III.
Table 12 shows that dataset III fits best with the proposed BDFWD distribution, as indicated by the lowest values of , AIC, CAIC, BIC, and HQIC for BDFWD. Furthermore, Figure 12 presents the observed and estimated joint frequency distribution plot of dataset III for the BDFWD, BDGIW, BDGW, BDIW, BDW, and BDR distributions. The graphical representation also demonstrates that dataset III aligns most closely with the BDFWD model.
Figure 12.
The observed and estimated joint frequency distribution plot of dataset III.
8. Conclusions
This paper introduced a novel four-parameter discrete bivariate distribution, termed the bivariate discretized Fréchet–Weibull distribution (BDFWD), with its marginals derived from the discretized Fréchet–Weibull distribution (DFWD). Several statistical properties and reliability characteristics of this proposed discrete model were thoroughly derived. Notably, the joint cumulative distribution function, joint probability mass function, joint survival function, bivariate hazard rate function, and bivariate reversed hazard rate function were expressed in straightforward forms, enhancing the practicality of the BDFWD for modeling bivariate discrete data. Moreover, the BDFWD proved effective for modeling asymmetric data across various kurtosis forms and hazard rate shapes, making it suitable for addressing phenomena such as over-dispersion and zero inflation. The properties of TP2 and PQD were validated for the new model, further underscoring its robustness. Additionally, the stress–strength model was shown to depend solely on the model parameters. The method of MLE was employed to estimate the parameters on simulated data, yielding satisfactory results. The applicability of the BDFWD was demonstrated through analyses of three real-life datasets: football score records, recurrence times to infection for kidney dialysis patients, and student marks from two internal examination statistical papers. Comparisons with five competitive bivariate distributions, including the bivariate discrete Rayleigh, bivariate discrete Weibull, bivariate discrete generalized Weibull, bivariate discrete inverse Weibull, and bivariate discrete generalized inverse Weibull, revealed the superiority of the BDFWD, as supported by goodness-of-fit tests. Ultimately, the study confirmed that the BDFWD outperformed the other five distributions in terms of efficiency across various discrete data applications.
Author Contributions
Conceptualization, D.D.; methodology, K.A.R. and M.S.E.; software, B.D., P.J.H. and M.S.E.; validation, T.S.A. and B.D.; formal analysis, P.J.H. and M.S.E.; investigation, D.D. and T.S.A.; resources, T.S.A., K.A.R. and P.J.H.; data curation, D.D., K.A.R. and B.D.; writing—original draft, D.D. and P.J.H.; writing—review & editing, T.S.A., B.D. and M.S.E.; visualization, D.D.; project administration, M.S.E. All authors have read and agreed to the published version of the manuscript.
Funding
Qassim University under project number (QU-APC-2024-9/1).
Data Availability Statement
The original contributions presented in the study are included in the article, further inquiries can be directed to the corresponding author.
Acknowledgments
The researchers would like to thank the Deanship of Graduate Studies and Scientific Research at Qassim University for financial support (QU-APC-2024-9/1).
Conflicts of Interest
The authors declare no conflicts of interest.
Appendix A
Proof to Proposition 2.
Given, . Then, the marginals are
Also, given that and , where is the floor function.
Now by the definition of , we have
Thus, the pair . Hence the result. □
Proof to Proposition 3.
If , then by definition, we must have
where , and and they are independently distributed.
which is the form of cdf of , where . Hence the result. □
Proof to Proposition 4.
Given, for , and they are independently distributed. Then by definition, for each of we must have
such that and ; .
Now, let us define, , then
which is the form of cdf of DFWD. Thus, . Similarly, and
Now, we are given that
Similarly,
Thus, by the definition of BDFWD, we can write
Hence the result. □
Proof to Proposition 5.
If , then by the Proposition 1, the cdf of the marginals and are given by
Thus the stress-strength reliability is given by
Hence the result. □
Proof to Proposition 6.
Let us recall that the function is said to have the total positivity of order two property if satisfies the condition
(see [18]). Let us assume that are from , such that . Also, let us denote the cdf of for as
Then, it can be shown that the joint cdf of satisfies the property.
Thus, for , we have
Similarly, considering all other cases such as , etc., it can be shown that the joint cdf of BDFWD satisfies the property.
Hence the result. □
Proof to Proposition 7.
To prove that and are positive quadrant dependent , we need to show that for and
Case 1: Let us consider , then
and
Clearly, it can be seen that
Case 2: Let us consider , then
For this case also it can be clearly seen that
Hence the result. □
Proof to Proposition 8.
Given, , then the marginals . Now, using the inverse transformation method of cdf of DFWD, the quantile function for ’s is given by
where u has distribution. Thus, the median of and can be obtained by putting in the quantile function of DFWD, we get
Hence the result. □
Proof to Proposition 9.
Given , where and the parameter such that . Let us denote the cdf of by , then for we have
Since ’s are independent, then ’s are also independently distributed. Let us consider and , then the joint cdf of for , is given by
which is the joint cdf of . Thus, .
Hence the result. □
Proof to Proposition 10.
Given where .
Let us denote the cdf of by , then for we have
Since ’s are independent, then ’s are also independently distributed. Let us consider and , then the joint cdf of for , is given by
which is the joint cdf of . Thus, . Hence the result. □
References
- Jose, K.K.; Ristić, M.M.; Joseph, A. Marshall–Olkin bivariate Weibull distributions and processes. Stat. Pap. 2011, 52, 789–798. [Google Scholar] [CrossRef]
- Kundu, D.; Gupta, R.D. Bivariate generalized exponential distribution. J. Multivar. Anal. 2009, 100, 581–593. [Google Scholar] [CrossRef]
- Sarhan, A.; Hamilton, D.C.; Smith, B.; Kundu, D. The bivariate generalized linear failure rate distribution and its multivariate extension. Comput. Stat. Data Anal. 2011, 55, 644–654. [Google Scholar] [CrossRef]
- El-Sherpieny, E.A.; Ibrahim, S.A.; Bedar, R.E. A New Bivariate Distribution with Generalized Gompertz Marginals. Asian J. Appl. Sci. 2013, 1, 141–150. [Google Scholar]
- Wagner, B.S.; Artur, J.L. Bivariate Kumaraswamy distribution: Properties and a new method to generate bivariate classes. Statistics 2013, 47, 1321–1342. [Google Scholar]
- Balakrishnan, N.; Shiji, K. On a class of bivariate exponential distributions. Stat. Probab. Lett. 2014, 85, 153–160. [Google Scholar] [CrossRef]
- El-Bassiouny, A.H.; EL-Damcese, M.; Abdelfattah, M.; Eliwa, M.S. Bivariate exponentaited generalized Weibull–Gompertz distribution. J. Appl. Probab. Stat. 2016, 11, 25–46. [Google Scholar]
- El-Gohary, A.; El-Bassiouny, A.H.; El-Morshedy, M. Bivariate exponentiated modified Weibull extension distribution. J. Appl. Probab. Stat. 2016, 5, 67–78. [Google Scholar] [CrossRef]
- Hiba, Z.M. Bivariate inverse Weibull distribution. J. Stat. Comput. Simul. 2016, 86, 2335–2345. [Google Scholar]
- Rasool, R.; Akbar, A.J. On bivariate exponentiated extended Weibull family of distributions. Ciência Nat. Santa Maria 2016, 38, 564–576. [Google Scholar]
- Eliwa, M.S.; El-Morshedy, M. Bivariate Gumbel-G family of distributions: Statistical properties, Bayesian and non-Bayesian estimation with application. Ann. Data Sci. 2019, 6, 39–60. [Google Scholar] [CrossRef]
- Eliwa, M.S.; El-Morshedy, M. Bivariate odd Weibull-G family of distributions: Properties, Bayesian and non-Bayesian estimation with bootstrap confidence intervals and application. J. Taibah Univ. Sci. 2020, 14, 331–345. [Google Scholar] [CrossRef]
- Kocherlakota, S.; Kocherlakota, K. Bivariate Discrete Distributions; Marcel Dekker: New York, NY, USA, 1992. [Google Scholar]
- Basu, A.P.; Dhar, S.K. Bivariate geometric distribution. J. Appl. Stat. Sci. 1995, 2, 33–44. [Google Scholar]
- Kumar, C.S. A unified approach to bivariate discrete distributions. Metrika 2008, 67, 113–123. [Google Scholar] [CrossRef]
- Kemp, A.W. New discrete Appell and Humbert distributions with relevance to bivariate accident data. J. Multivar. Anal. 2013, 113, 2–6. [Google Scholar] [CrossRef]
- Lee, H.; Cha, J.H. On Two General Classes of Discrete Bivariate Distributions. Am. Stat. 2015, 69, 221–230. [Google Scholar] [CrossRef]
- Nekoukhou, V.; Kundu, D. Bivariate discrete generalized exponential distribution. Statistics 2017, 51, 1143–1158. [Google Scholar] [CrossRef]
- Eliwa, M.S.; El-Morshedy, M. Bayesian and non-Bayesian estimation of four-parameter of bivariate discrete inverse Weibull distribution with applications to model failure times, football and biological data. Filomat 2020, 34, 2511–2531. [Google Scholar] [CrossRef]
- El-Morshedy, M.; Eliwa, M.S.; El-Gohary, A.; Khalil, A.A. Bivariate exponentiated discrete Weibull distribution: Statistical properties, estimation, simulation and applications. Math. Sci. 2020, 14, 29–42. [Google Scholar] [CrossRef]
- Ali, S.; Shafqat, M.; Shah, I.; Dey, S. Bivariate discrete Nadarajah and Haghighi distribution: Properties and different methods of estimation. Filomat 2019, 33, 5589–5610. [Google Scholar] [CrossRef]
- Kundu, D.; Nekoukhou, V. On bivariate discrete Weibull distribution. Commun. Stat.-Methods 2019, 48, 3464–3481. [Google Scholar] [CrossRef]
- Shibu, D.S.; Beegum, N. Bivariate Discrete Modified Weibull Distribution. Statistica 2021, 81, 231–264. [Google Scholar]
- Johnson, N.L.; Kotz, S.; Balakrishnan, N. Discrete Multivariate Distributions; John Wiley & Sons: New York, NY, USA, 1997. [Google Scholar]
- Balakrishnan, N.; Lai, C. Continuous Bivariate Distributions, 2nd ed.; Springer: New York, NY, USA, 2009. [Google Scholar]
- Chakraborty, S. Generating Discrete Analogues of Continuous Probability Distributions—A Survey of Methods and Constructions. J. Stat. Distrib. Appl. 2015, 2, 1–35. [Google Scholar] [CrossRef]
- Das, D.; Das, B. Discretized Fréchet–Weibull Distribution: Properties and Application. J. Indian Soc. Probab. Stat. 2023, 24, 1–40. [Google Scholar] [CrossRef]
- Domma, F. Some properties of the bivariate Burr type III distribution. Statistics 2010, 44, 203–215. [Google Scholar] [CrossRef]
- Basu, A.P. Bivariate failure rate. J. Am. Stat. Assoc. 1971, 66, 103–104. [Google Scholar] [CrossRef]
- Cox, D.R. Regression Models and Life-Tables. J. R. Stat. Soc. Ser. B (Methodol.) 1972, 34, 187–220. [Google Scholar] [CrossRef]
- Glaser, R.E. Bathtub and related failure rate characterizations. J. Am. Stat. Assoc. 1980, 75, 667–672. [Google Scholar] [CrossRef]
- Vollan, A.M. How to Identify a Bathtub Hazard Rate. IEEE Trans. Reliab. 1987, 36, 106–108. [Google Scholar]
- Alessandro, B. Discrete analogues of continuous bivariate probability distributions. Ann. Oper. Res. 2022, 312, 23–43. [Google Scholar]
- McGilchrist, C.A.; Aisbett, C.W. Regression with Frailty in Survival Analysis. Biometrics 1991, 47, 461–466. [Google Scholar] [CrossRef] [PubMed]
Disclaimer/Publisher’s Note: The statements, opinions and data contained in all publications are solely those of the individual author(s) and contributor(s) and not of MDPI and/or the editor(s). MDPI and/or the editor(s) disclaim responsibility for any injury to people or property resulting from any ideas, methods, instructions or products referred to in the content. |
© 2024 by the authors. Licensee MDPI, Basel, Switzerland. This article is an open access article distributed under the terms and conditions of the Creative Commons Attribution (CC BY) license (https://creativecommons.org/licenses/by/4.0/).











