Abstract
This paper introduces a new mathematical modeling of a thermoelastic and electromagnetic infinite body with a cylindrical cavity in the context of four different thermoelastic theorems; Green–Naghdi type-I, type-III, Lord–Shulman, and Moore–Gibson–Thompson. Due to the convergence of the four theories under study and the simplicity of putting them in a unified equation that includes these theories, the theories were studied together. The bunding plane of the cavity surface is subjected to ramp-type heat and is connected to a rigid foundation to stop the displacement. The novelty of this work is considering Maxwell’s time-fractional equations under the Caputo fractional derivative definition. Laplace transform techniques were utilized to obtain solutions by using a direct approach. The Laplace transform’s inversions were calculated using Tzou’s iteration method. The temperature increment, strain, displacement, stress, induced electric field, and induced magnetic field distributions were obtained numerically and represented in figures. The time-fractional parameter of Maxwell’s equations has a significant impact on all the mechanical studied functions and does not affect the thermal function. The time-fractional parameter of Maxwell’s equations works as a resistance to deformation, displacement, stress, and induced magnetic field distributions, while it acts as a catalyst to the induced electric field through the material.
Keywords:
maxwell’s equations; time-fractional; fractional derivatives; thermoelasticity; Caputo definition; electromagnetic; Green–Naghdi; Lord–Shulman; Moore–Gibson–Thompson MSC:
35Q61; 37D35; 74B05; 35R11; 60G22
1. Introduction
Because of its several relevant applications in geophysics, plasma physics, and other related topics, the connection between strain and magnetic fields in thermoelastic materials is a subject that is receiving an increasing amount of attention. The knowledge of how nuclear reactors function is impacted by temperature gradients, very high temperatures, and magnetic fields that are present inside the reactor environment. A field of study known as magnetothermoelastics encompasses this phenomenon. The scientific disciplines of thermoelasticity and electromagnetism are brought together in this hybrid theory [1]. To ensure that wave propagation rates are constrained, the electromagnetic theory is governed by hyperbolic partial differential equations. These equations guarantee that wave propagation rates are confined. The parabolic partial differential equation, which governs heat conduction, and the hyperbolic partial differential equation, which governs motion, are the foundations upon which Biot’s theory of connected thermoelasticity is built [2]. The properties of the second equation suggest that heat waves can propagate at endless velocities, even though there is evidence that contradicts this idea. As a remedy to this constraint, Lord and Shulman (LS) introduced the theory of generalized thermoelasticity with one relaxation period. As an alternative to the traditional Fourier’s equation of heat conduction, they came up with a whole new law of heat transmission [3]. This rule considers both the vector of heat flow and the temporal derivative of that variable. In addition to that, it has a peculiar parameter that serves the purpose of a time of rest. Within the context of this theory, the wave character of the heat equation results in the propagation speeds of both heat waves and elastic waves being constrained. This theory, like coupled and uncoupled theories, has governing equations that are composed of differential equations of motion and constitutive relations of stress and strain. This concept was subsequently improved by Dhaliwal and Sherief so that it could include the more general anisotropic situation [4]. Green and Naghdi (GN) proposed three theoretical frameworks for studying thermoelasticity. Instead of disparity, these models are founded on the equitability of entropy. Moreover, the focal point of the heat flow vector changes [5,6,7]. The Green–Naghdi theorem may be broken down into three distinct kinds: type-I, type-II, and type-III. Each of these types represents a different set of assumptions. The linear structure of type-I is characterized using the typical thermoelasticity procedure. Following type-II standards, the discharge of energy is prohibited. The subset of type-III is referred to as type-II. Dissipation of energy is made possible by type-III types [6,7,8,9,10,11,12]. The Moore–Gibson–Thompson (MGT) heat conduction equation has gained significant attention in recent years, resulting in several published publications on the subject [13,14,15,16]. It is common practice to neglect the generalized heat equation while dealing with magnetothermoelastic problems. This is true regardless of whether the coupled or uncoupled versions of the equation are being addressed. This strategy is often justified because the outcomes of solving any of these equations display a minimal amount of quantitative variance. On the other hand, if we just consider the short-term effects, we will lose a significant amount of accuracy until we employ the whole generalized system of differential equations. This method is very helpful in a wide variety of scenarios that are associated with heat gradients and for determining the intensity of fast impacts [1,17,18]. Leibniz introduced the concept of the half-order derivative, marking the beginning of the broad development of fractional calculus [19,20]. There is a consensus that Leibniz, Liouville, Grunwald, Letnikov, and Riemann are the individuals responsible for the development of the theory of fractional-order integrals and derivatives. Regarding the topic of fractional calculus and fractional differential equations with solutions, several publications and books are available that are both interesting and informative [19,21]. Recent advancements in physics have used fractional-order derivatives and integrals, as well as fractional integro-differential equations, for various applications [22,23]. Liu and Zhao studied the ground-state solution of a nonlinear fractional Schrödinger–Poisson system [24]. The study of fractional-order electrodynamics is regarded to be a relatively recent area within the realm of academics. The integration of fractional-order derivatives into Maxwell’s equations is one technique that stands out among many others. This approach is noticeable in terms of both space and time [25,26,27,28,29]. In these expansions of Maxwell’s equations, the use of fractional-order derivatives makes it possible to characterize the dynamics of electromagnetic systems that include memory and energy dissipation [29]. The electric potential may be represented using fractional-order poles, which provides an extra benefit when using fractional-order derivatives in electrodynamics [29,30]. Youssef is the one who came up with the idea of fractional-order generalized thermoelasticity. This theory is based on the fractional-order non-Fourier heat conduction equation [31] as well as the theory of generalized thermoelasticity with fractional-order strain, which is based on fractional-order equations of motion and is a result of fractional-order stress–strain relations [32]. This study presents a novel mathematical model of a thermoelastic and electromagnetic infinite body including a cylindrical hollow, analyzed within the framework of four distinct thermoelastic theorems: Green–Naghdi type-I, type-III, Lord–Shulman, and Moore–Gibson–Thompson. The bounding plane of the hollow surface is exposed to ramp-type heat and is affixed to a strong base to prevent movement. This work’s uniqueness lies in the examination of Maxwell’s time-fractional equations using Caputo’s notion of fractional derivatives. The techniques of Laplace transforms are used to derive solutions using a direct method. The inversions of the Laplace transform have been computed via Tzou’s iteration approach. The numerical results for temperature increment, strain, displacement, stress, induced electric field, and induced magnetic field distributions have been shown in figures.
2. Formulation of the Problem
Considering that a generalized thermoelastic and electromagnetic infinite body with a cylindrical cavity occupies the space:
where is a magnetic vector field with a constant intensity that acts tangent to the bounding plane of the cavity . All the studied functions of the material are functions only on the distance and the time variable .
An induced magnetic vector field is a result of the effect of the primary magnetic vector field ; as a consequence, an induced electric vector field will be generated as in Figure 1 [17,33,34,35,36,37]:
Figure 1.
The electromagnetic infinite body with a cylindrical cavity subjected to time-fractional Maxwell`s equations.
We consider and to have a small magnitude based on the linear theory of Green–Naghdi thermoelasticity. Therefore, the vector of displacement will possess the following components:
The magnetic intensity vector will have the following components [17,33,34,35,36,37]:
According to the left-hand rule, the electric intensity vector field must be perpendicular to both the magnetic intensity vector and the displacement vectors. Then, has the following components:
The current density vector must be parallel to the electric intensity vector , hence, we have:
The time-fractional Maxwell`s equations in general vector forms are as follows [29,37]:
and
where any symbol which has been written in bold is a vector, and and are the magnetic and electric permeabilities, respectively [5,17,29,33,36,38,39,40].
We define the operator which is a fractional-order derivative and is given by the normal derivative when , and the Caputo fractional derivative when , respectively, as in the following unified form [19,20,21,22,23,25,26,27,28,29,30,31,32]:
The Equations (6)–(10) are supplemented by Ohm’s law, namely [5,17,29,33,36,37,38,39,40]:
Ohm’s law gives [5,17,29,33,36,37,38,39,40]:
where is the electric conductivity.
The well-known Lorentz force is given by the following law [5,17,29,33,36,37,38,39,40]:
After linearization:
The strain components have the following forms [17]:
and
The stress components are given by the following constitutive relation [17]:
which has the components [17]:
and
where is the absolute temperature, is a reference temperature such that , and are Lamé’s moduli, is given by , and is the coefficient of the thermal linear expansion.
Equations of motion have the following form [1,2,3]:
where is the density of the material.
Substituting from Equation (12) into Equation (9), we get the partial differential equation of the motion in the following form [5,17,33,34,36,38,39,40,41]:
By using the Equation (18), the Equation (25) takes the following new form:
where .
The one-dimensional heat conduction equation of Green–Naghdi type-I, type-III, Lord–Shulman, and Moore–Gibson–Thompson takes the following unified form [42,43,44]:
The unified Equation (27) can be applied to the MGT theory, Lord and Shulman theory (LS), type-I (GN-I), and type-III (GN-III) Green–Naghdi. Hence, we have:
- (i)
- give the Green–Naghdi (GN-I) heat conduction equation [45,46].
- (ii)
- give the Lord–Shulman (LS) model heat conduction equation [45].
- (iii)
- give the Green–Naghdi (GN-III) model heat conduction equation [45,46].
- (iv)
- give the Moore–Gibson–Thompson (MGT) model heat conduction equation [15].
We may take as the main character of the Green–Naghdi theory, where gives the thermal conductivity, denotes the specific heat at constant deformation, and is a relaxation time parameter due to flux lag.
The Equation (6) for the current model will take the following form:
Substituting from the Equation (13), we get [29,37]:
Moreover, the Equation (7) will take the following form [29,37]:
For Equation (29) and using the Equation (30), we get the following equation [29,37]:
Moreover, the Equation (26) will take the following form [29,37]:
The following dimensionless variables will be used for simplifications, refs. [17,33,34,36,37,38]:
The Equations (27), (31) and (32) have been reduced to the following system of differential equations (dropping the primes for convenience):
and
where
The constitutive equations also will be reduced to the following forms:
and
where .
The Laplace transform of the formula (11) is given by [19,20,21,22,23,25,26,27,28,29,30,31,32]:
The initial conditions of the current model are given as follows:
After applying initial conditions, the form (40) will be in the following simple form [19,20,21,22,23,25,26,27,28,29,30,31,32]:
Then, we have:
and
where
The constitutive equations of stress–strain are given by:
and the average stress of the principal stresses are given by:
The internal eliminations between the three functions from Equations (43)–(45) give the following characteristic equations:
where
The bounded solutions at infinity of Equations (52) have the forms [37]:
and
where is the modified Bessel function of the second kind of order zero, and are the roots of the characteristic equation:
Substituting from Equations (53)–(55) into Equations (43)–(45), we get the following relations:
and
Then, we have:
and
Then from the Equations (16) and (59), we have:
From the Equations (46) and (60), we obtain:
Within calculating the Equations (61) and (62), we used the well-known relation , where is the modified Bessel function of the second kind of order one.
To obtain the unknown parameters , we will apply the following boundary conditions at the bounding surface of the cavity as follows:
- (i)
- The thermal boundary condition: the bounding surface of the cavity is thermally loaded by a ramp-type heat, i.e.,where is the parameter of the ramp-time heat and is constant and it gives the thermal loading intensity.
Using the Laplace transform, the above condition takes the form:
- (ii)
- The mechanical boundary condition: the bounding plane of the cavity is connected to a rigid foundation to prevent displacement, i.e.,
Hence, we obtain:
- (i)
- The electromagnetic boundary condition: the magnetic and electric functions and must satisfy the continuity conditions as follows [17,36,37]:where are the electric and intensities magnetic in the free space, respectively.
In the free space, the non-dimensional Maxwell’s equations in the Laplace transform domain we can put , which give the following equations:
and
Eliminating between the above two equations, we obtain:
where .
The general and bounded solution of the Equation (70) is given by:
From the Equations (69) and (71), we get:
where is the modified Bessel function of the second kind and order one.
From Equations (72) and (68), we get the condition when as [17,36,37]:
Applying the boundary conditions as follows:
and
Now, the complete solutions have been obtained in the domain of Laplace transform.
3. The Numerical Results
The inversions of the Laplace transforms could be obtained by applying the following iteration form [47]:
where is the imaginary number unit, “” denotes the real part of a complex function, and is an integer parameter that could be chosen such that:
To obtain a faster convergence for the above iteration, some experiments verified that the parameter “” may satisfy the following relation [47,48,49].
The Copper material was used to obtain the numerical calculations. The parameters and the material properties constants were taken as follows [4,5,17,33,34,35,36,37,38,39,41]:
The dimensionless variables have been taken as follows: and .
Figure 2, Figure 3, Figure 4, Figure 5, Figure 6 and Figure 7 display the temperature increment, volumetric dilatation, displacement, average stress, induced magnetic field, and induced electric field distributions to the four theorems GN-I, LS, GN-III, and MGT, respectively.
Figure 2.
The temperature increment distributions under four different thermoelastic theorems with variance values of the time-fractional parameter of Maxwell’s equations. (a) The temperature increment distributions under the GN-I theorem. (b) The temperature increment distributions under the GN-III theorem. (c) The temperature increment distributions under LS theorem. (d) The temperature increment distributions under MGT theorem.

Figure 3.
The volumetric dilatation distributions under four different thermoelastic theorems with variance values of the time-fractional parameter of Maxwell’s equations. (a) The volumetric dilatation distributions under GN-I. (b) The volumetric dilatation distributions under GN-III. (c) The volumetric dilatation distributions under LS. (d) The volumetric dilatation distributions under MGT.
Figure 4.
The displacement distributions under four different thermoelastic theorems with variance values of the time-fractional parameter of Maxwell’s equations. (a) The displacement distributions under GN-I. (b) The displacement distributions under GN-III. (c) The displacement distributions under LS. (d) The displacement distributions under MGT.
Figure 5.
The stress distributions under four different thermoelastic theorems with variance values of the time-fractional parameter of Maxwell’s equations. (a) The stress distributions under GN-I. (b) The stress distributions under GN-III. (c) The stress distributions under LS. (d) The stress distributions under MGT.

Figure 6.
The induced magnetic field distributions under four different thermoelastic theorems with variance values of the time-fractional parameter of Maxwell’s equations. (a) The induced magnetic field distributions under GN-I. (b) The induced magnetic field distributions under GN-III. (c) The induced magnetic field distributions under LS. (d) The induced magnetic field distributions under MGT.
Figure 7.
The induced electric field distributions under four different thermoelastic theorems with variance values of the time-fractional parameter of Maxwell’s equations. (a) The induced electric field distributions under GN-I. (b) The induced electric field distributions under GN-III. (c) The induced electric field distributions under LS. (d) The induced electric field distributions under MGT.
Figure 2a–d display the temperature increment distributions, and those distributions are based on variance values of the time-fractional parameter of Maxwell’s equations, which determine the effect on the temperature increment distribution. The temperature increment distributions seem to be nearly identical across the four models that were examined. Furthermore, the impact of the time-fractional parameter on Maxwell’s equations is very limited. In the boundary of the cylindrical cavity, the values of the temperature increment under the four studied models have the same value , which agrees with the given thermal boundary condition.
The influence that the variance values of the time-fractional parameter of Maxwell’s equations have on the volumetric dilatation is seen in Figure 3a–d. Within each of the four models that were investigated, the volumetric dilatation distributions display comparable patterns, but with variable degrees of magnitude. Furthermore, the time-fractional of Maxwell’s equations has a significant influence on the volumetric dilatation. Specifically, the absolute values of the volumetric dilatation decrease as the values of the time-fractional parameter grow. In time-fractional Maxwell’s equations, the time-fractional parameter has the potential to increase the material’s resistance to the volumetric dilatation. The absolute values of the volumetric dilatation under the four studied models have the following order:
Figure 4a–d illustrate four different displacement distributions that correlate to the theorems under study. As a result of the variance values of the time-fractional parameter of Maxwell’s equations influencing such distributions, the influence of this parameter on the displacement is brought to light. Among the four models that were investigated, the displacement distributions display comparable patterns, but with different magnitudes across the board. Furthermore, the time-fractional component in Maxwell’s equations has a significant influence on the equations. When the values of this parameter are increased, the absolute magnitude of the displacement is reduced consequently. The time-fractional parameter in Maxwell’s equations is thus beneficial to the material since it allows it to resist the displacement that occurs inside. In the boundary of the cylindrical cavity, the values of the displacement under the four studied models have the same value which agrees with the given mechanical boundary condition. In addition, the absolute values of the displacement distributions have the following order:
In Figure 5a–d, four diagrams illustrate the average stress distributions under the four studied theorems. These diagrams depict the effects of modifying the time-fractional parameter of Maxwell’s equations on the average stress, as indicated by the variance values. The average stress distributions display patterns that are comparable across all four models but with varied degrees of intensity. In addition, the time-fractional parameter in Maxwell’s equations has a significant influence on the behavior of the system. When the values of this parameter are increased, the absolute magnitude of the average stress is reduced consequently. In addition, the absolute values of the stress distributions have the following order:
On the boundary of the cavity, the stress has a maximum value to prevent displacement, in other words, zero displacement is due to great stress.
Figure 6a–d provide four figures representing the distributions of the induced magnetic field corresponding to the four examined theorems. The variance of the time-fractional parameter in Maxwell’s equations is used to evaluate its effect on the induced magnetic field. The induced magnetic field distributions show similar patterns but with differing magnitudes among the four analyzed models. The influence of the time-fractional parameter in Maxwell’s equations is significant. Augmenting the values of this parameter leads to a proportional escalation in the absolute magnitude of the produced magnetic field. The time-fractional parameter in Maxwell’s equations mitigates the amplification of the induced magnetic field. The absolute values of the induced magnetic field take the following order:
Figure 7a–d provide four figures illustrating the distributions of the induced electric field. The variance of the time-fractional component in Maxwell’s equations is used to analyze its effect on the induced electric field. The induced electric field distributions show similar patterns but with differing magnitudes among the four analyzed models. The influence of the time-fractional parameter in Maxwell’s equations is significant. Augmenting the values of this parameter enhances the induced electric field. The time-fractional parameter in Maxwell’s equations functions as a catalyst for the induced electric field. The absolute values of the induced electric field take the following order:
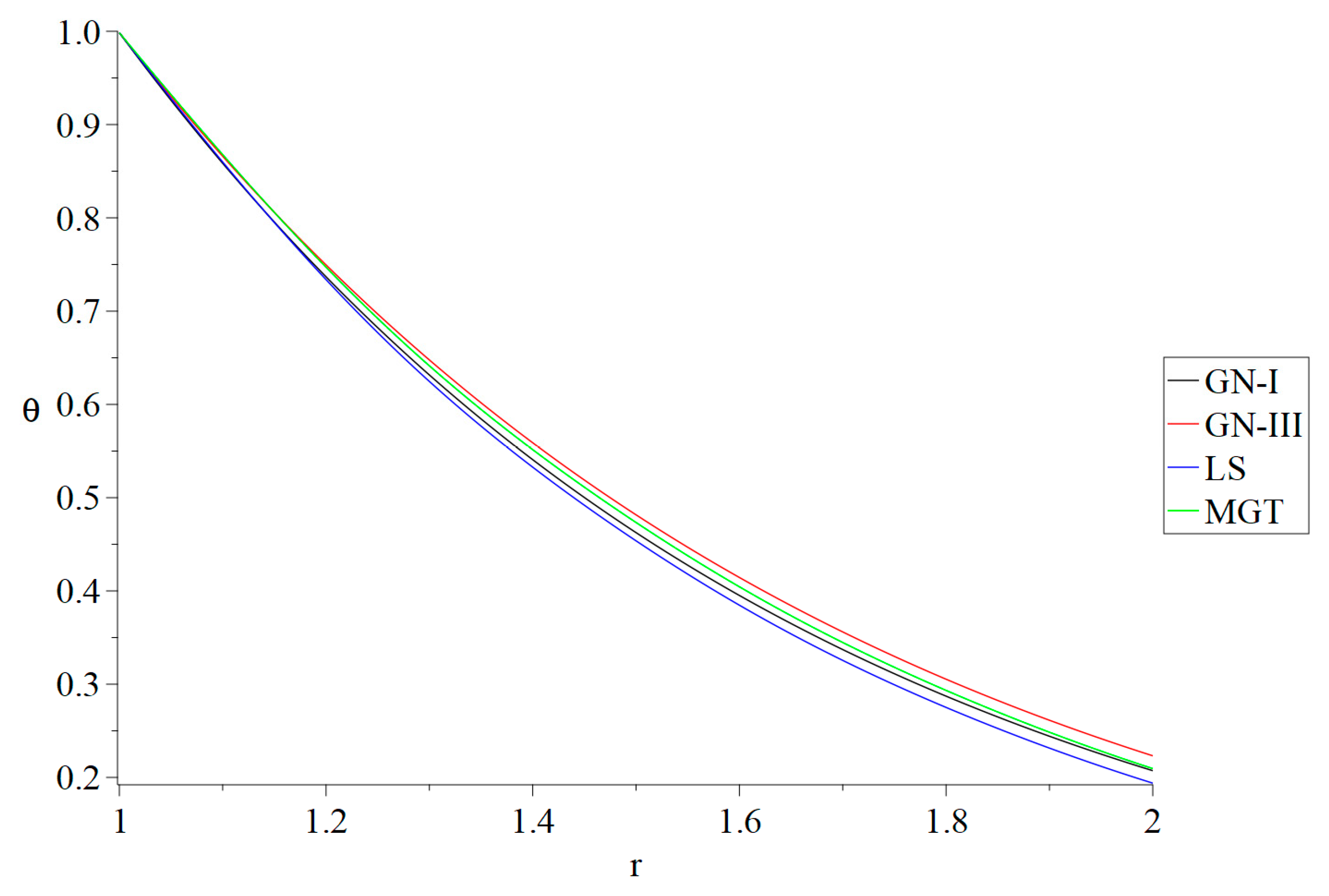
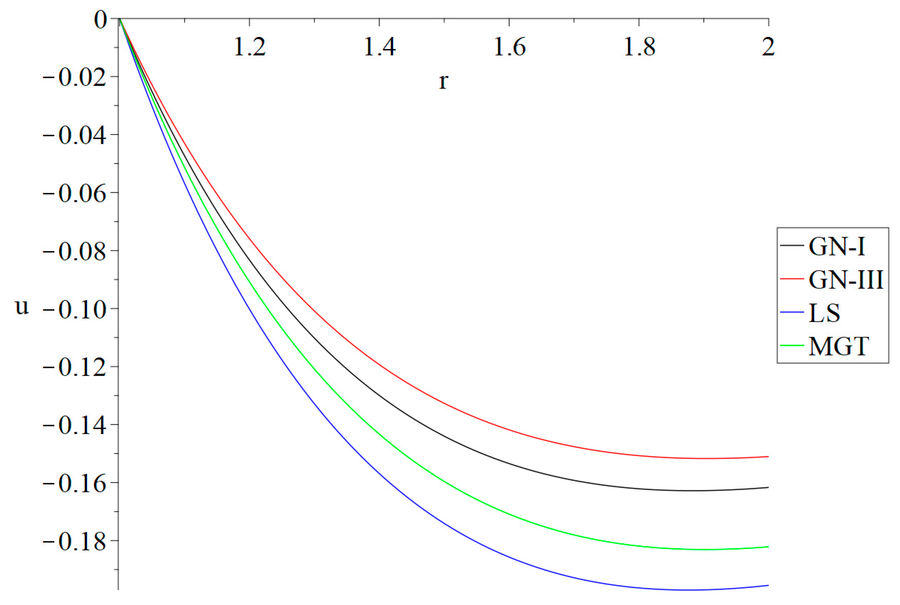
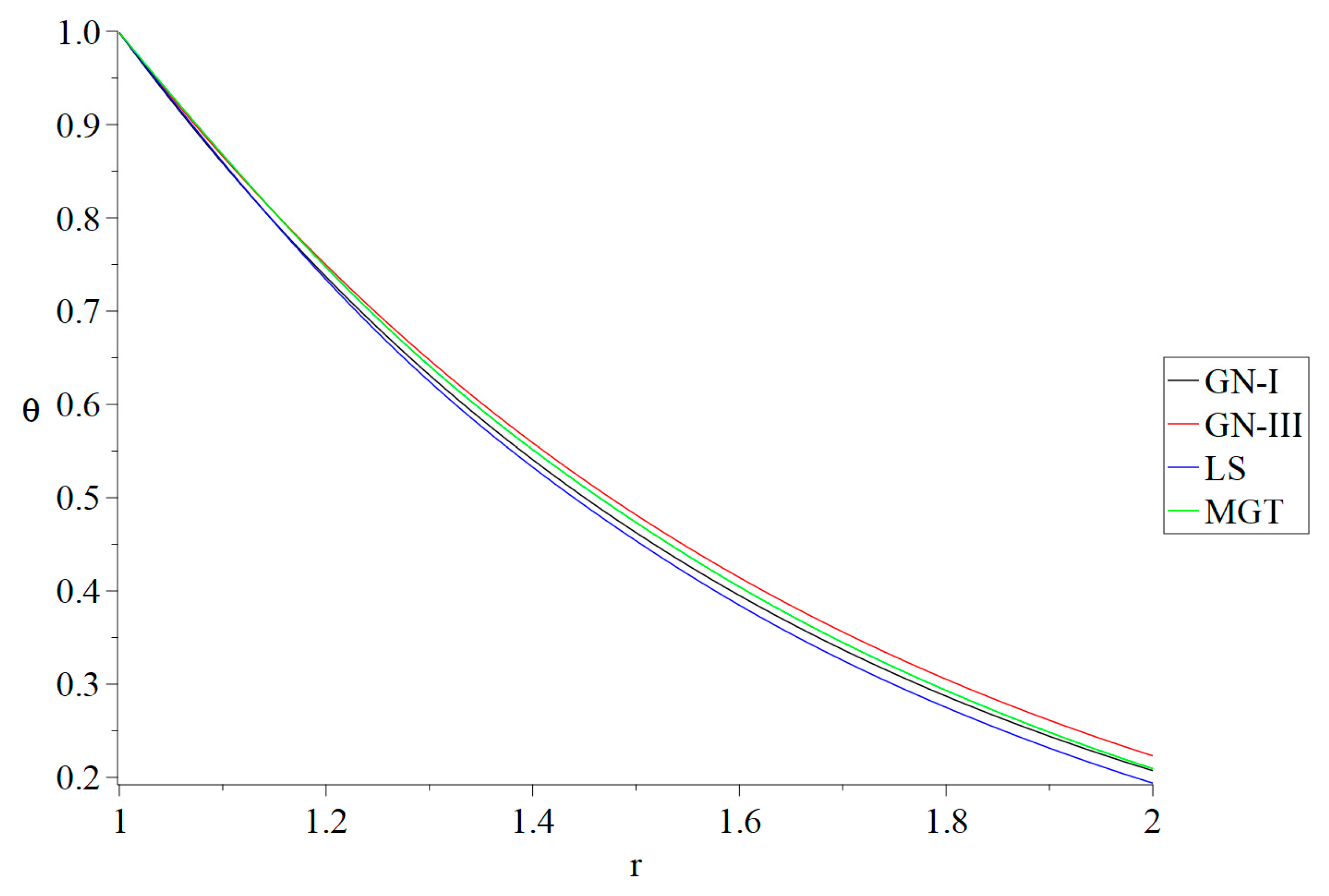
Figure 8, Figure 9, Figure 10, Figure 11, Figure 12 and Figure 13 show the temperature increment, volumetric dilatation, displacement, stress, induced magnetic field, and induced electric field distributions, respectively, when under the theorems of GN-I, GN-III, LS, and MGT, respectively.
Figure 8.
The temperature increment distribution under the four theorems of thermoelasticity when the value of the time-fractional parameter of Maxwell’s equations is .
Figure 9.
The volumetric dilatation distribution under the four theorems of thermoelasticity when the value of the time-fractional parameter of Maxwell’s equations is .
Figure 10.
The displacement distribution under the four theorems of thermoelasticity when the value of the time-fractional parameter of Maxwell’s equations is .
Figure 11.
The stress distribution under the four theorems of thermoelasticity when the value of the time-fractional parameter of Maxwell’s equations is .
Figure 12.
The induced magnetic field distribution under the four theorems of thermoelasticity when the value of the time-fractional parameter of Maxwell’s equations is .
Figure 13.
The induced electric field distribution under the four theorems of thermoelasticity when the value of the time-fractional parameter of Maxwell’s equations is .
Figure 8 illustrates that the temperature increment distributions across the four examined theorems exhibit similar behavior, but with varying magnitudes, arranged in the following order:
This means that the speed of propagation of the thermal wave under the Lord–Shulman theorem has a limited value more than the other theorems and goes to zero faster.
Figure 9 illustrates that the volumetric dilatation distributions throughout the four examined theorems exhibit the same behavior, but with varying magnitudes, where the absolute values of the volumetric dilatation follow this order as in Table 1:
Table 1.
The values of the volumetric dilatation on the boundary of the cavity when .
Figure 10 illustrates that the displacement distributions throughout the four examined theorems exhibit the same behavior, but with varying magnitudes, where the absolute values of displacement are ordered as follows:
Figure 11 shows that the stress distributions under the four studied theorems have the same behavior but have different values where the absolute values of stress at the center of the cavity have the following order as in Table 2:
Table 2.
The values of the average stress on the boundary of the cavity when .
Figure 9 shows that the speed of the mechanical wave under the theorem of GN-III has a limited value more than its values under the other theorems.
Figure 12 shows that the induced magnetic field distributions under the four studied theorems have the same behavior but with different values where the values of the induced magnetic field have the following order on the bounding plane of the cavity as in Table 3
Table 3.
The values of the induced magnetic field on the boundary of the cavity when .
Figure 13 shows that the induced electric field distributions under the four studied theorems have the same behavior but with different values where the values of induced electric field have the following order on the bounding plane of the cavity as in Table 4
Table 4.
The values of the induced electric field on the boundary of the cavity when .
4. Conclusions
This study presents a unique electromagnetic half-space thermoelastic model that is derived from the time-fractional Maxwell’s equations utilizing the thermoelasticity theorems of Moore–Gibson–Thompson (MGT), Lord–Shulman (LS), and the Green–Naghdi theories type-I (GN-I) and type-III (GN-III). The Caputo fractional derivative has been used in this model. The Laplace transform was immediately used to extract the solutions from the state-space technique, and generic solutions for any combination of boundary conditions have been obtained in the domain of the Laplace transform. Tzou’s iterative technique was used to compute the inverse Laplace transforms. We have analyzed and estimated the distributions of the induced electric field, induced magnetic field, displacement, stress, and temperature increment.
All the functions that are being studied are significantly affected by the time-fractional Maxwell’s equations parameter that is based on the Caputo fractional derivative except the temperature increment. This means that the time-fractional Maxwell’s parameter has a significant effect on the speed of propagation of the mechanical and electromagnetic waves, while it does not affect the speed of propagation of the thermal wave, although the time-fractional Maxwell’s equations parameter does act as a catalyst for the electric field created within the material.
The time-fractional parameter of Maxwell’s equations works as a resistor for the volumetric dilatation, displacement, stress, and induced magnetic field of the particle.
The Lord–Shulman model is the most effective one for thermal transfer because the speed of the thermal wave’s propagation under this theorem has a more limited value and falls to zero quicker than the other theories.
Mechanical and electromagnetic wave speeds are restricted relative to those of other theorems, according to the GN-III theorem. This proves that the Green–Naghdi type-III theorem is the best model for explaining electromagnetic and mechanical behavior.
The behaviors of the magnetothermoelastic materials under Green-Naghdi type-I and Moore–Gibson–Thompson theorems are very closely related, and the thermal, mechanical, and electromagnetic waves propagate with a very close value of speed under those two models.
The Lord–Shulman model offers speeds of propagation for the mechanical and electromagnetic wave with values greater than the other studied models, while it offers a speed of propagation with a smaller value for the thermal wave than the other models.
Author Contributions
Conceptualization, H.M.Y.; Methodology, E.A.N.A.-L. and H.M.Y.; Software, E.A.N.A.-L.; Formal analysis, H.M.Y.; Investigation, H.M.Y.; Data curation, E.A.N.A.-L.; Writing—original draft, E.A.N.A.-L.; Writing—review & editing, H.M.Y. All authors have read and agreed to the published version of the manuscript.
Funding
The authors declare that this work did not receive any funds.
Data Availability Statement
The original contributions presented in the study are included in the article, further inquiries can be directed to the corresponding authors.
Conflicts of Interest
The authors report there are no conflicts of interest to declare.
References
- Hetnarski, R.B.; Eslami, M.R. Basic Laws of Thermoelasticity. In Thermal Stresses—Advanced Theory and Applications; Springer: Berlin/Heidelberg, Germany, 2019; pp. 1–41. [Google Scholar]
- Biot, M.A. Thermoelasticity and irreversible thermodynamics. J. Appl. Phys. 1956, 27, 240–253. [Google Scholar] [CrossRef]
- Lord, H.W.; Shulman, Y.A. Generalized dynamical theory of thermoelasticity. J. Mech. Phys. Solids 1967, 15, 299–309. [Google Scholar] [CrossRef]
- Sherief, H.H.; Darwish, A.A. A short-time solution for a problem in thermoelasticity of an infinite medium with a spherical cavity. J. Therm.Stress. 1998, 21, 811–828. [Google Scholar] [CrossRef]
- Sadeghi, M.; Kiani, Y. Generalized magneto-thermoelasticity of a layer based on the Lord–Shulman and Green–Lindsay theories. J. Therm. Stress. 2022, 45, 319–340. [Google Scholar] [CrossRef]
- Youssef, H.M.; El-Bary, A.A. The influence of the mechanical damage on a viscothermoelastic nanobeam due to ramp-type heating under Green-Naghdi theory type-II. J. Strain Anal. Eng. Des. 2024, 59, 44–55. [Google Scholar] [CrossRef]
- Hendy, M.M.; Ezzat, M.A. A modified Green-Naghdi fractional order model for analyzing thermoelectric mhd. Int. J. Numer. Methods Heat Fluid Flow 2024, 34, 2376–2398. [Google Scholar] [CrossRef]
- Sarkar, N.; Lahiri, A. A three-dimensional thermoelastic problem for a half-space without energy dissipation. Int. J. Eng. Sci. 2012, 51, 310–325. [Google Scholar] [CrossRef]
- Rezazadeh, M.; Tahani, M.; Hosseini, S.M. Thermoelastic damping in a nonlocal nano-beam resonator as nems based on the type III of Green–Naghdi theory (with energy dissipation). Int. J. Mech. Sci. 2015, 92, 304–311. [Google Scholar] [CrossRef]
- Atwa, S.Y. Generalized magneto-thermoelasticity with two temperature and initial stress under Green–Naghdi theory. Appl. Math. Model. 2014, 38, 5217–5230. [Google Scholar] [CrossRef]
- Othman, M.I.; Atwa, S.Y.; Farouk, R. The effect of diffusion on two-dimensional problem of generalized thermoelasticity with Green–Naghdi theory. Int. Commun. Heat Mass Transf. 2009, 36, 857–864. [Google Scholar] [CrossRef]
- Sharma, S.; Sharma, K.; Bhargava, R.R. Effect of viscosity on wave propagation in anisotropic thermoelastic with Green–Naghdi theory type-II and type-III. Mater. Phys. Mech. 2013, 16, 144–158. [Google Scholar]
- Lizama, C.; Warma, M.; Zamorano, S. Exterior controllability properties for a fractional Moore–Gibson–Thompson equation. Fract. Calc. Appl. Anal. 2022, 25, 887–923. [Google Scholar] [CrossRef]
- Liu, W.; Chen, Z. General decay rate for a Moore–Gibson–Thompson equation with infinite history. Z. Angew. Math. Phys. 2020, 71, 43. [Google Scholar] [CrossRef]
- Quintanilla, R. Moore–Gibson–Thompson thermoelasticity. Math. Mech. Solids 2019, 24, 4020–4031. [Google Scholar] [CrossRef]
- Iqbal, K.; Kulvinder, S. The two-temperature effect on a semiconducting thermoelastic solid cylinder based on the modified Moore–Gibson–Thompson heat transfer. St. Petersburg Polytech. Univ. J. Phys. Math. 2023, 16, 65–81. [Google Scholar]
- Sherief, H.H.; Yosef, H.M. Short time solution for a problem in magneto thermoelasticity with thermal relaxation. J. Therm. Stress. 2004, 27, 537–559. [Google Scholar] [CrossRef]
- Youssef, H.M.; Alghamdi, A.A. Influence of the fractional-order strain on an infinite material with a spherical cavity under Green-Naghdi hyperbolic two-temperature thermoelasticity theory. J. Eng. Therm. Sci. 2023, 3, 11–24. [Google Scholar] [CrossRef]
- Daftardar-Gejji, V. Fractional Calculus; Alpha Science International Limited: Oxford, UK, 2013. [Google Scholar]
- Li, C.; Cai, M. Theory and Numerical Approximations of Fractional Integrals and Derivatives; SIAM: Philadelphia, PA, USA, 2019. [Google Scholar]
- Almeida, R.; Tavares, D.; Torres, D.F. The Variable-Order Fractional Calculus of Variations; Springer: Berlin/Heidelberg, Germany, 2019. [Google Scholar]
- Petrás, I. Fractional Derivatives, Fractional Integrals, and Fractional Differential Equations in Matlab; IntechOpen: London, UK, 2011. [Google Scholar]
- Hilfer, R. Applications of Fractional Calculus in Physics; World Scientific: Singapore, 2000. [Google Scholar]
- Liu, H.; Zhao, L. Ground-state solution of a nonlinear fractional schrödinger–Poisson system. Math. Methods Appl. Sci. 2022, 45, 1934–1958. [Google Scholar] [CrossRef]
- Baleanu, D.; Golmankhaneh, A.K.; Golmankhaneh, A.K.; Baleanu, M.C. Fractional electromagnetic equations using fractional forms. Int. J. Theor. Phys. 2009, 48, 3114–3123. [Google Scholar] [CrossRef]
- Lazo, M.J. Gauge invariant fractional electromagnetic fields. Phys. Lett. A 2011, 375, 3541–3546. [Google Scholar] [CrossRef]
- Jaradat, E.; Hijjawi, R.; Khalifeh, J. Maxwell’s equations and electromagnetic Lagrangian density in fractional form. J. Math. Phys. 2012, 53, 033505. [Google Scholar] [CrossRef]
- Ortigueira, M.D.; Rivero, M.; Trujillo, J.J. From a generalised Helmholtz decomposition theorem to fractional Maxwell equations. Commun. Nonlinear Sci. Numer. Simul. 2015, 22, 1036–1049. [Google Scholar] [CrossRef]
- Stefański, T.P.; Gulgowski, J. Formulation of time-fractional electrodynamics based on Riemann-Silberstein vector. Entropy 2021, 23, 987. [Google Scholar] [CrossRef] [PubMed]
- Machado, J.T.; Jesus, I.S.; Galhano, A.; Cunha, J.B. Fractional order electromagnetics. Signal Process. 2006, 86, 2637–2644. [Google Scholar] [CrossRef]
- Youssef, H.M. Theory of fractional order generalized thermoelasticity. J. Heat Transfer. 2010, 132, 061301. [Google Scholar] [CrossRef]
- Youssef, H.M. Theory of generalized thermoelasticity with fractional order strain. J. Vib. Control. 2016, 22, 3840–3857. [Google Scholar] [CrossRef]
- Ezzat, M.A.; Youssef, H.M. Generalized magneto-thermoelasticity in a perfectly conducting medium. Int. J. Solids Struct. 2005, 42, 6319–6334. [Google Scholar] [CrossRef]
- Othman, M.I. Generalized electromagneto-thermoelastic plane waves by thermal shock problem in a finite conductivity half-space with one relaxation time. Multidiscip. Model. Mater. Struct. 2005, 1, 231–250. [Google Scholar] [CrossRef]
- Abbas, I.A. Generalized magneto-thermoelasticity in a nonhomogeneous isotropic hollow cylinder using the finite element method. Arch. Appl. Mech. 2009, 79, 41–50. [Google Scholar] [CrossRef]
- Tiwari, R. Magneto-thermoelastic interactions in generalized thermoelastic half-space for varying thermal and electrical conductivity. Waves Random Complex Media 2024, 34, 1795–1811. [Google Scholar] [CrossRef]
- Khader, S.; Marrouf, A.; Khedr, M. Influence of electromagnetic generalized thermoelasticity interactions with nonlocal effects under temperature-dependent properties in a solid cylinder. Mech. Adv. Compos.Struct. 2023, 10, 157–166. [Google Scholar]
- Othman, M.I. Relaxation effects on thermal shock problems in an elastic half-space of generalized magneto-thermoelastic waves. Mech. Mech. Eng. 2004, 7, 165–178. [Google Scholar]
- Ezzat, M.A.; Youssef, H.M. Generalized magneto-thermoelasticity for an infinite perfect conducting body with a cylindrical cavity. Mater. Phys. Mech. 2013, 18, 156–170. [Google Scholar]
- Sarkar, N. Generalized magneto-thermoelasticity with modified Ohm’s law under three theories. Comput. Math. Model. 2014, 25, 544–564. [Google Scholar] [CrossRef]
- Ezzat, M.A.; El-Karamany, A.S.; El-Bary, A.A. Electro-magnetic waves in generalized thermo-viscoelasticity for different theories. Int. J. Appl. Electromagn. Mech. 2015, 47, 95–111. [Google Scholar] [CrossRef]
- Hobiny, A.; Abbas, I.A. A gl photo-thermal theory upon new hyperbolic two-temperatures in a semiconductor material. Waves Random Complex Media 2021, 34, 4799–4821. [Google Scholar] [CrossRef]
- Youssef, H.M.; El-Bary, A. Characterization of the photothermal interaction of a semiconducting solid sphere due to the mechanical damage, ramp-type heating, and rotation under ls theory. Waves Random Complex Media 2024, 34, 547–572. [Google Scholar] [CrossRef]
- Hobiny, A.D.; Abbas, I.A. The influences of thermal relaxation time and varying thermal conductivity in thermoelastic media. Case Stud. Therm. Eng. 2024, 56, 104263. [Google Scholar] [CrossRef]
- Kumar, H.; Mukhopadhyay, S. Thermoelastic damping analysis in microbeam resonators based on Moore–Gibson–Thompson generalized thermoelasticity theory. Acta Mech. 2020, 231, 3003–3015. [Google Scholar] [CrossRef]
- Green, A.; Naghdi, P. Thermoelasticity without energy dissipation. J. Elast. 1993, 31, 189–208. [Google Scholar] [CrossRef]
- Tzou, D.; Guo, Z.-Y. Nonlocal behavior in thermal lagging. Int. J. Therm. Sci. 2010, 49, 1133–1137. [Google Scholar] [CrossRef]
- Ozisik, M.; Tzou, D.Y. On the wave theory in heat conduction. Int. J. Heat Mass Transf. 1994, 116, 526–535. [Google Scholar]
- Tzou, D.Y. The generalized lagging response in small-scale and high-rate heating. Int. J. Heat Mass Transf. 1995, 38, 3231–3240. [Google Scholar] [CrossRef]
Disclaimer/Publisher’s Note: The statements, opinions and data contained in all publications are solely those of the individual author(s) and contributor(s) and not of MDPI and/or the editor(s). MDPI and/or the editor(s) disclaim responsibility for any injury to people or property resulting from any ideas, methods, instructions or products referred to in the content. |
© 2024 by the authors. Licensee MDPI, Basel, Switzerland. This article is an open access article distributed under the terms and conditions of the Creative Commons Attribution (CC BY) license (https://creativecommons.org/licenses/by/4.0/).














