Abstract
By utilizing the Kosambi–Cartan–Chern (KCC) geometric theory, this paper is dedicated to providing novel insights into the Liu dynamical system, which stands out as one of the most distinctive and noteworthy nonlinear dynamical systems. Firstly, five important geometrical invariants of the system are obtained by associating the nonlinear connection with the Berwald connection. Secondly, in terms of the eigenvalues of the deviation curvature tensor, the Jacobi stability of the Liu dynamical system at fixed points is investigated, which indicates that three fixed points are Jacobi unstable. The Jacobi stability of the system is analyzed and compared with that of Lyapunov stability. Lastly, the dynamical behavior of components of the deviation vector is studied, which serves to geometrically delineate the chaotic behavior of the system near the origin. The onset of chaos for the Liu dynamical system is obtained. This work provides an analysis of the Jacobi stability of the Liu dynamical system, serving as a useful reference for future chaotic system research.
MSC:
35Q30; 53C60; 37D45; 70K50
1. Introduction
Nonlinear dynamics, especially chaos theory, studies the behavior of dynamic systems that are highly sensitive to initial conditions, leading to complex and unpredictable outcomes, which is a fascinating field in mathematics. One of the key contributors to the development of nonlinear dynamics is Edward Lorenz. In the 1960s, Lorenz made a ground-breaking discovery known as the Lorenz system, which exhibits the butterfly effect, attractor coexistence and intransitivity [1,2]. He demonstrated that even tiny changes in the initial conditions of a dynamic system could have large-scale effects on its long-term behavior. This finding revolutionized our understanding of predictability in complex dynamical systems. In recent years, there has been a significant surge in numerous disciplines dedicated to the examination of the classical Lorenz system [3], generalized Lorenz systems [4] and Lorenz-like systems [5]. These systems include the Chen system [6], the Schrdinger system [7], the memristor-based dynamical system [8] and others.
In 2004, Liu et al. proposed a novel chaotic model of autonomous differential equations with one multiplier and one quadratic term in [9], which has the following form
where are the state variables, and are positive constant parameters. Model (1) is called the Liu dynamical system. The Lyapunov exponent, chaotic waveforms in the time domain, and continuous frequency spectrum are studied in [9]. The Liu dynamical system closely resembles the Lorenz chaotic attractor; however, it is distinctly different and not equivalent. For example, setting the system parameters to and , and initializing the conditions with , Figure 1 illustrates the chaotic characteristics. The above attractors are implemented through an electronic circuit and hold significant potential for advancements in communication technology in [9].
Figure 1.
Phase portraits of model (1) for and .
Many scholars concentrate on dynamical behavior analysis of the Liu dynamical system, mainly focusing on chaotic properties. The occurrence of the Hopf bifurcation within the system was discovered when the bifurcation parameter surpassed a critical threshold set by Zhou et al. [10] in 2008. Particularly, using the Hs and Kazarinoff theorem, researchers have studied periodic solutions and their stabilities at the fixed points, and linear feedback control techniques were used to stabilize and synchronize the chaotic Liu dynamical system (1) [11]. It is worth mentioning that in 2007, the reference [12] delved into the dynamic analysis of the fractional-order Liu system, focusing on its synchronization aspects. In 2012, utilizing the stability principles of fractional-order systems, the referenced research [13] investigated the control and synchronization of the commensurate fractional-order Liu system, focusing on its chaotic dynamics. In [14], the fractional-ordered Liu system with time-delay was discussed, which showed that through the judicious selection of the delay parameter, chaotic systems can be reconfigured to exhibit limit cycles or maintain stable orbits.
Historically, the Jacobi stability is attributed to the seminal contributions of Kosambi [15], Cartan and Kosambi [16] in 1933 , and Chern [17] in 1939, which are collectively known as the KCC geometric theory. The KCC theory focuses on the analysis of the divergence between adjacent trajectories, enabling an estimation of the allowable perturbations around the equilibrium points in a second-order differential equation (SODE). Practically, robustness is a measure of the model’s sensitivity and responsiveness to changes in its internal parameters and surroundings. The Jacobi stability analysis of dynamical models can classify the roles of stable and unstable fixed points, and it has been widely used, such as in the Chen System [6], Lotka–Volterra system [18], Lorenz system [5], Navier–Stokes system [19], Rikitake system [20], modified Chua circuit system [21] and other systems [22,23,24,25].
The rigorous analysis of linear or Lyapunov stability for the Liu system has been thoroughly conducted in [9]. However, the geometrization of the Liu dynamical system has not been discussed extensively so far. Hence, to obtain the geometrical expression, using the KCC theory, this paper employs another type of stability for the Liu dynamical system for the first time, namely the Jacobi stability, aiming to close this gap by providing a new geometric analysis of the stability of the Liu dynamical system. The geometric perspective offers a more profound understanding of the system’s intrinsic characteristics and mathematical structure, which is crucial for discovering its underlying principles and mathematical elegance.
In this paper, the KCC geometric theory and Jacobi stability are first introduced. Then, by using nonlinear connection and Berwald connection, five geometrical invariants of system (1) are derived. On one hand, in terms of the eigenvalues of the deviation curvature tensor, the Jacobi stability of the Liu system at a fixed point is examined. On the other hand, a comparison is made between the Jacobi stability and Lyapunov stability of system (1). Thereafter, the chaotic mechanism of the components of the deviation vector near the origin is examined. Consequently, the chaotic behavior of the Liu dynamical system is geometrically characterized.
2. KCC Geometric Theory and Jacobi Stability
To ensure the integrity of the paper, the basic concepts of the KCC geometric theory and Jacobi stability are briefly reviewed. For detailed discussions on the mathematical aspects of these topics, see [5,6,23,26,27,28,29].
2.1. KCC Geometric Theory
Let , . Consider a two-dimensional dynamic system
where , is an open connected subset. Suppose each function is in the vicinity of the initial conditions , which is defined in .
By the non-singular coordinate transformations [23]
the KCC-covariant differential of a vector field is
where represents the coefficients of the nonlinear connection. Using Equation (3) and taking , Equation (2) becomes
where is the first KCC invariant of (2).
The trajectory of system (2) around is
where is a small value, and are the components of a contravariant vector field defined along . Substituting Equation (4) into Equation (2), and taking the limit , the obtained variational equations are
are called Berwald connection coefficients. When the system (2) describes the geodesic equations in either Riemann or Finsler geometry, Equation (6) is the Jacobi field equation. The tensor is the second KCC invariant, that is, the deviation curvature tensor of system (2). It serves as the essential quantity in both the KCC theory and the Jacobi stability analysis.
The third, fourth and fifth KCC invariants are
The above three expressions are called the torsion tensor, the Riemann–Christoffel curvature tensor, and the Douglas tensor, respectively [30]. In summary, the mathematical expression and meaning of the five KCC invariants, the nonlinear connection, and the Berwald connection are shown in Table 1 and Table 2.
Table 1.
The two KCC connections.
Table 2.
The five KCC invariants.
In summary, the KCC theory primarily focuses on the geometric structures of nonlinear differential equations and their applications in physical systems. The KCC theory describes the dynamic behavior of physical systems by introducing specific geometric structures, such as connections and curvatures. This approach not only provides profound insights theoretically but also demonstrates its powerful analytical capabilities in practical applications, especially when dealing with the dynamic stability problems of complex systems.
2.2. Jacobi Stability
Consider the Euclidean space , where represents the canonical inner product of . The trajectories of system (2) are curves in the Euclidean space [5]. Assume that the deviation vector satisfies the essential initial conditions , where is the null vector. Consider an adapted inner product
for any two vectors . Obviously, .
(1) bunching together if and only if the real part of the eigenvalues of are strictly negative. That is, bunching together if and only if .
(2) dispersing if and only if the real parts of the eigenvalues of are strictly positive. That is, they are dispersing if and only if .
We now proceed to the precise mathematical definition of Jacobi stability for an arbitrary dynamical system, which is specified by a set of second-order ordinary autonomous differential equations, as stated [5,23,31]:
Definition 1.
If the SODE (2) satisfies the initial conditions
with respect to the norm induced by a positive definite inner product, then the trajectories of (2) are Jacobi stable if and only if the real part of the eigenvalues of the deviation curvature tensor are strictly negative. Otherwise, if the real part of the eigenvalues of the deviation curvature tensor are everywhere strictly positive, the trajectories are Jacobi unstable [5,23].
By Definision 1, Jacobi stability can analyze the stability of fixed points. Furthermore, for a system without fixed points, it can analyze the stability of any point on the trajectory of the system. In fact, Jacobi stability pertains to the collective behavior of a system of trajectories under perturbations. Essentially, it measures the tendency of these trajectories to converge or diverge as they approach a fixed point, providing a quantitative insight into the system’s overall stability.
In this section, we have carefully revisited and investigated the KCC geometric theory and the Jacobi stability approaches. To conclude, the KCC theory can be seen as a tool for geometrically analyzing the Jacobi stability of dynamical systems. By studying the KCC invariant and other geometric quantities, one can gain insights into the stability properties of the solutions to nonlinear differential equations.
3. Jacobi Stability of Liu Dynamical System
In this section, based on KCC geometric theory, the Jacobi stability of the Liu dynamical system (1) is visualized firstly. Subsequently, the stability of the Liu dynamical system (1) is examined using both the Lyapunov and KCC approaches near three fixed points.
3.1. Reformulating Liu Dynamical System into an SODE
Taking the second-order derivative of the third equation of system (1) with respect to time t, by substituting into the equation, the following equation for
is obtained.
Subsequently, taking the same notation as [5,6], change the notation as
then the Liu dynamical system is equivalent to the SODE as follows,
which can be studied by means of the KCC theory now.
3.2. Nonlinear Connection, Berwald Connection, and KCC Geometric Invariants
Based on
the components of the nonlinear connection are obtained as
Since each component of is independent of , hence, every component of the Berwald connection is
According to the following expression
two components of the first KCC invariant are obtained
By
the second KCC invariant of the Liu dynamical system is
This could be interpreted geometrically as the deviation curvature tensor, which determines the stability of the Liu dynamical system (see Definition 1 for details). Note that is the function of time t. Among these five geometric invariants, the most significant one is the second invariant from both mathematical and physical perspectives.
The characteristic equation of the deviation curvature tensor
is
Then, the trace and the determinant of the deviation curvature matrix are . By the Routh–Hurwitz criterion, system (1) is Jacobi stable if and only if and .
The variation of the components of the deviation curvature tensor with time is presented in Figure 2, for and , with the initial conditions .
Figure 2.
(Above left) The variation of the deviation curvature tensor component with time. (Above right) . (Bottom) .
According to Equation (7), the remaining third, fourth and fifth KCC invariants are all identically zero for the Liu dynamical system.
3.3. Jacobi Stability of Fixed Points
If , the initial Liu dynamical system (1) has three fixed points
The Jacobi stability of the three fixed points is as follows.
Theorem 1.
The three fixed points E, and of the Liu dynamical system (1) are always Jacobi unstable.
Proof.
At the fixed point E, the components of the deviation curvature tensor are
For the fixed points and , the components of the deviation curvature tensor are
and
respectively.
Therefore, the eigenvalues of the at the fixed points E are
By Definition 1, the fixed point E is Jacobi unstable.
Moreover, the characteristic polynomial at and is
In this case, the corresponding eigenvalues at and satisfy
respectively. So, one of the eigenvalues is positive at least. Hence, the fixed points and of the Liu dynamical system are Jacobi unstable. □
3.4. Jacobi Stability versus Lyapunov Stability
In this subsection, the Jacobi stability at the fixed point is analyzed and compared with the Lyapunov stability. Lyapunov stability concerns the stability of a dynamical system. A dynamical system is considered to be Lyapunov stable if the system will return to the neighborhood for any initial condition within a certain neighborhood of the system’s equilibrium point. In simpler terms, a system is Lyapunov stable if small disturbances to its state result in the system returning to its original state (or a nearby state) over time. For more detailed information about Lyapunov stability, please refer to [5,6,23,26,28,29].
Next, the Lyapunov stability of the Liu system is discussed. The linearized Liu dynamical system at is
The three eigenvalues of the coefficient matrix are
Therefore, by the Lyapunov stability theorem [23,26], the singular point E is unstable. In fact, it is a saddle point with one positive eigenvalue and two negative eigenvalues . Then, we can conclude that the stability of E is the same using the two methods.
Specifically, the general explicit solutions of Equation (15) with the initial conditions , and are
Moreover, similar to the method above, the Lyapunov stability and Jacobi stability at fixed points and are compared. The characteristic equation at and is
Assume that holds; by the Routh–Hurwitz stability criterion, the fixed point () of system (1) is asymptotically stable. However, according to Theorem 1, and of Liu dynamical system (1) are Jacobi unstable. Therefore, there are some discrepancies at the fixed points and between the above two methods.
To succinctly elucidate the connection between Lyapunov stability and Jacobi stability in the Liu dynamical system, the above analysis is summarized in Table 3.
Table 3.
Stability analysis of the three fixed points via Lyapunov and Jacobi analysis.
4. The Onset of Chaos
In this section, the chaotic properties of the system are explored by analyzing the temporal evolution of the deviation vectors, the curvature of the deviation vectors, and the instability index. Firstly, the deviation vector and its components are analyzed. The Liu dynamical system, , which is described by (5), can be written as
The deviation vector is
In particular, for quantitatively describing the onset of chaos, analogous with the Lyapunov exponent, the instability exponents , where , and are
and
In the following, the behavior of the solutions of Equations (17) and (18) near the fixed point of the Liu dynamical system is investigated.
4.1. Behavior of the Deviation Vector near
Equations (17) and (18) near E are
The variables and are independent, and the general solutions are
where the initial conditions and , . Note that c is a positive constant parameter.
Therefore, by Equation (19), the deviation vector is
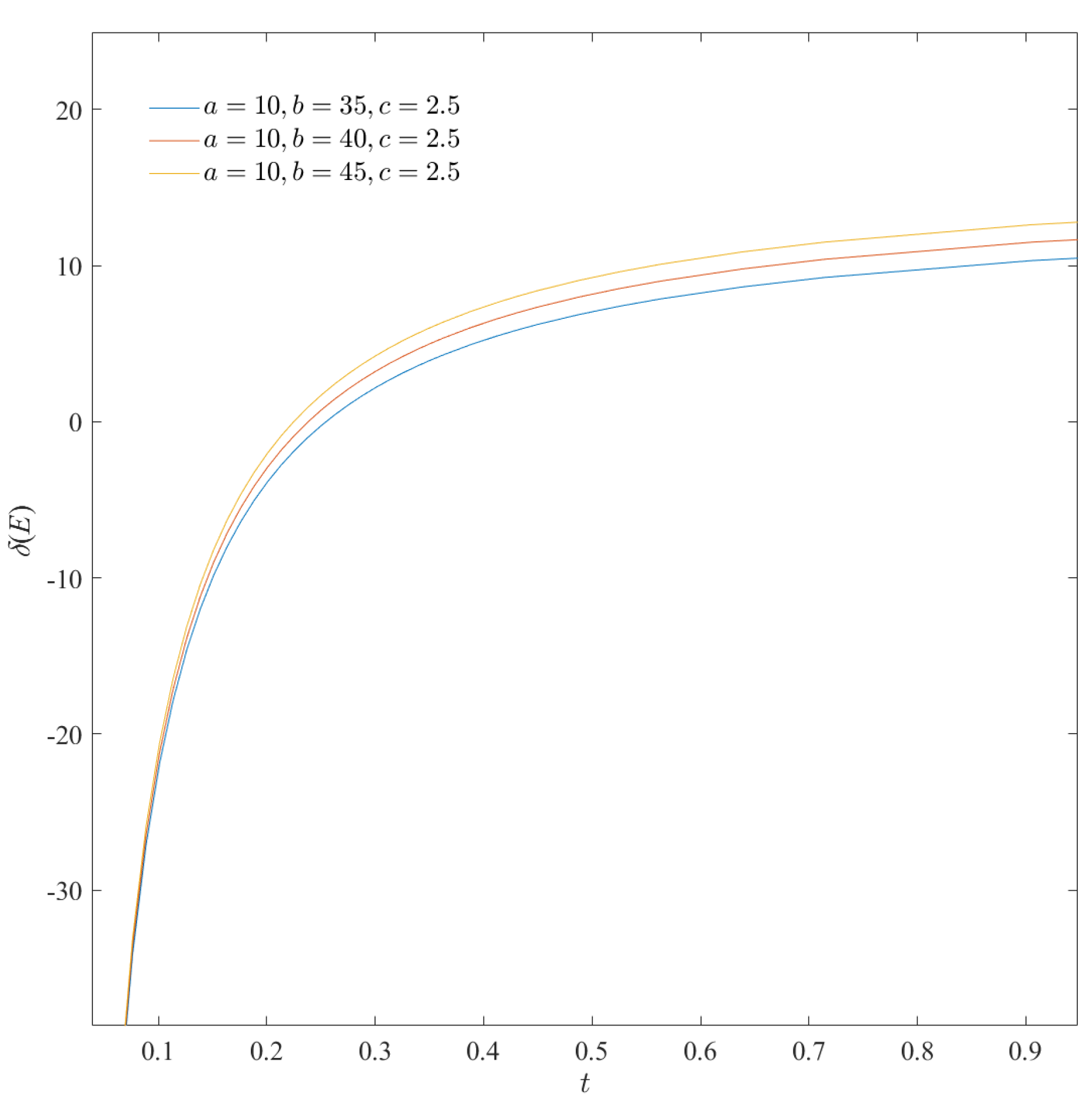
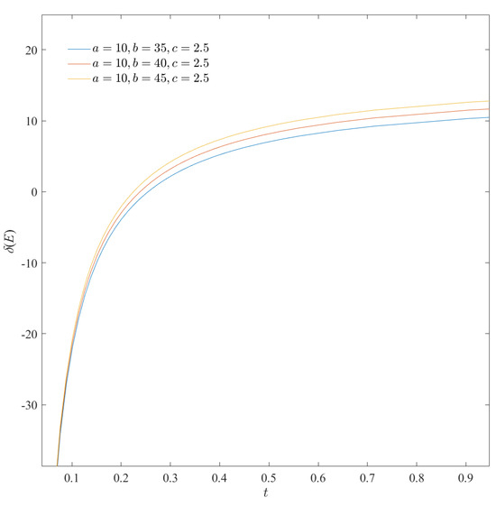
According to the definition of the deviation vector , if the deviation vector decreases (increases) with time, the equilibrium is Jacobi stable (unstable). The deviation vector and its components and with time are shown in Figure 3 for different parameter values. With the increase of b, the deviation vector component decreases rapidly, indicating the onset of chaos in the Liu dynamical system. Furthermore, the deviation vector component decreases quickly as the parameter c increases. At the same time, the value of exponentially increases, indicating the chaotic nature in the Liu dynamical system as well.
Figure 3.
(Above left) The deviation vector component with time. (Above right) . (Bottom) .
By Equations (20) and (21), we obtain
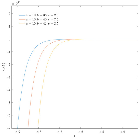
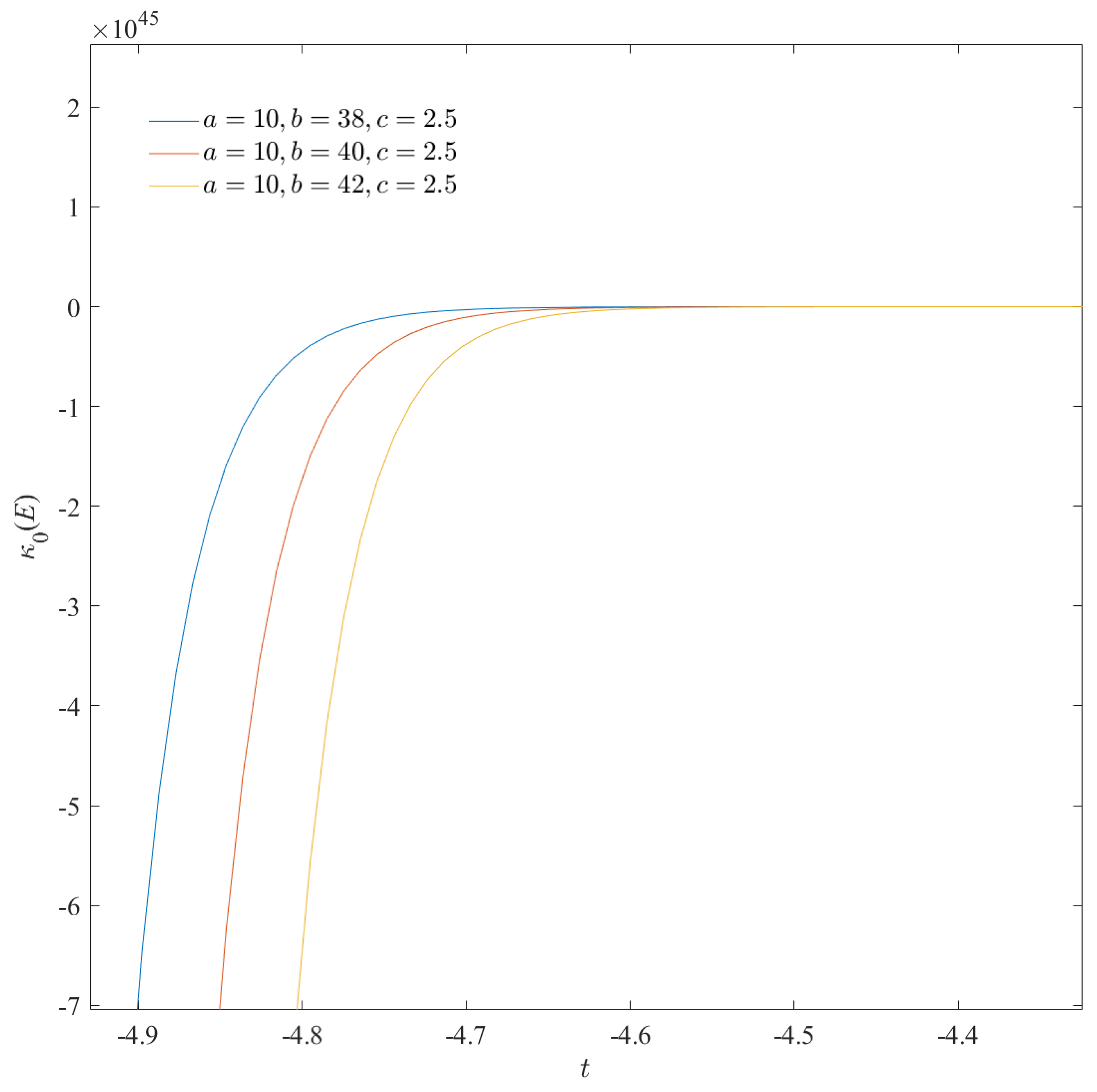
The instability exponent could be estimated as
The variation of the instability exponent with time is depicted in Figure 4. According to the definition of the instability exponent , if the instability exponent decreases (increases) with time, it indicates that the equilibrium point of the system is Jacobi stable (unstable). Overall, Figure 4 numerically demonstrates that the instability index increases with time. Consequently, the fixed point E is unstable in the sense of the Jacobi method under specified parameters. This numerical result aligns with the theoretical analysis of the Jacobi analysis of fixed point E in Theorem 1 of Section 3.
Figure 4.
The instability exponent with time.
It is noted that the behavior of the deviation vector near and can be obtained by a similar method. For simplicity, it is not given here.
4.2. The Geometric Curvature of the Deviation Vector
In this subsection, in order to obtain a quantitative description of the behavior of the deviation curvature tensor, the signed geometric curvature of the curve is analyzed. The is defined as [5]
At fixed point , is given as
where
The curvature of a curve is the change rate of the tangent line’s direction angle with respect to arc length at a particular point. Mathematically, the curvature of a curve is a numerical indicator of the degree of bending at a specific point along the curve. A greater (smaller) curvature implies a larger (smaller) degree of bending in the curve. The variation of the curvature with time is shown in Figure 5. For small values of time, the curvature of the deviation vector is positive and becomes zero at a certain moment .
Figure 5.
The variation of the curvature of the deviation vector near with time, for and (blue curve), (red curve), and (yellow curve).
Remark 2.
By a non-singular transformation, the Liu dynamical model (1) is transformed into the Shimizu–Morioka system [32,33] based on [34]. That is, the above two models are a special structure of the generalized Lorenz canonical form. Hence, in a certain sense, the discussions of Jacobi stability analysis of the Liu dynamical model are similar to those of the Shimizu–Morioka system [31].
5. Conclusions
In this paper, the Jacobi stability of the Liu dynamical system is analyzed using KCC geometric theory. The nonlinear connection, Berwald connection, and five geometrical invariants are obtained by transferring the system to two SODEs. It is found that the third, fourth, and fifth invariants possess null components. Additionally, by the deviation curvature tensor and its eigenvalues, three fixed points of the system prove to be Jacobi unstable. The theoretical analysis and computational evaluations can provide fresh insights into the methods for the observational verification. The Jacobi stability, Lyapunov stability, and the detection of chaos in the Liu dynamical system can serve as a useful reference for future chaotic system research.
The KCC theory provides a geometric framework that helps us visualize and analyze the complex dynamics. It has shown great potential in understanding the chaotic behavior and stability characteristics of nonlinear dynamical systems. Future research can be carried out in the following aspects: (1) expanding the application of the KCC approach to a wider range of nonlinear systems, such as biological, ecological, or social systems, (2) investigating the potential of the KCC approach in predicting and controlling chaotic behavior in real-world systems, and (3) studying the effects of noise and perturbations on the stability and chaotic properties of nonlinear systems using the KCC framework.
It is important to note that the KCC theory provides a framework for analyzing the geometric aspects of dynamical systems, but the rigorous proof of chaos may require additional tools and methods, such as bifurcation analysis, Poincaré maps and other techniques. The KCC invariants are particularly useful in identifying the geometric mechanisms that lead to chaotic behavior, but a more comprehensive analysis often involves a combination of theoretical and numerical approaches.
Author Contributions
Q.L. and X.Z. contributed to the study’s conception and design, material preparation, data collection, and analysis. All authors have read and agreed to the published version of the manuscript.
Funding
This work was supported by the Special Reform and Development Project of Nanjing University of Finance and Economics in 2023 (No. XGFB3202311), Teaching Reform Research Project of Nanjing University of Finance and Economics in 2023 (No. JG23902), and Provincial Quality Project of colleges and universities in Anhui Province (No. 2022xsxx229).
Data Availability Statement
Data sharing is not applicable to this article, as no datasets were generated or analyzed during the current study.
Conflicts of Interest
The authors have no relevant financial or non-financial interest to disclose.
References
- Wang, Z.; Ahmadi, A.; Tian, H.; Jafari, S.; Chen, G. Lower-dimensional simple chaotic systems with spectacular features. Chaos Solitons Fractals 2023, 169, 113299. [Google Scholar] [CrossRef]
- Zhang, X.; Liang, W.; Zhang, Y. Chaotic Dynamics in a Class of Delay Controlled Partial Difference Equations. J. Dyn. Control Syst. 2024, 30, 4. [Google Scholar] [CrossRef]
- Shen, B.W. A Review of Lorenz’s Models from 1960 to 2008. Intern. J. Bifur. Chaos Appl. Sci. Engrg. 2023, 33, 2330024. [Google Scholar] [CrossRef]
- Zhang, F.; Liao, X.; Zhang, G.; Mu, C. Dynamical Analysis of the Generalized Lorenz Systems. J. Dyn. Control Syst. 2017, 23, 349–362. [Google Scholar] [CrossRef]
- Harko, T.; Ho, C.Y.; Leung, C.S.; Yip, S. Jacobi stability analysis of the Lorenz system. Int. J. Geom. Methods Mod. Phys. 2015, 12, 1550081. [Google Scholar] [CrossRef]
- Huang, Q.; Liu, A.; Liu, Y. Jacobi Stability Analysis of the Chen System. Int. J. Bifurc. Chaos 2019, 29, 1950139. [Google Scholar] [CrossRef]
- Lai, T.; Feng, C.; Liu, Y.; Liu, A. Geometric analysis and onset of chaos for the resonant nonlinear Schrodinger system. Eur. Phys. -Spec. Top. 2022, 231, 2133–2142. [Google Scholar] [CrossRef]
- Yan, S.; Song, Z.; Shi, W.; Zhao, W.; Ren, Y.; Sun, X. A novel memristor-based dynamical system with chaotic attractor and periodic bursting. Intern. J. Bifur. Chaos Appl. Sci. Engrg. 2022, 32, 2250047. [Google Scholar] [CrossRef]
- Liu, C.; Liu, T.; Liu, L.; Liu, K. A new chaotic attractor. Chaos Solitons Fractals 2004, 22, 1031–1038. [Google Scholar] [CrossRef]
- Zhou, X.; Wu, Y.; Li, Y.; Wei, Z. Hopf bifurcation analysis of the Liu system. Chaos Solitons Fractals 2008, 36, 1385–1391. [Google Scholar] [CrossRef]
- Matouk, A.E. Dynamical analysis, feedback control and synchronization of Liu dynamical system. Nonlinear Anal. 2008, 69, 3213–3224. [Google Scholar] [CrossRef]
- Wang, X.y.; Wang, M.j. Dynamic analysis of the fractional-order Liu system and its synchronization. Chaos 2007, 17, 033106. [Google Scholar] [CrossRef] [PubMed]
- Hegazi, A.S.; Ahmed, E.; Matouk, A.E. On chaos control and synchronization of the commensurate fractional order Liu system. Commun. Nonlinear Sci. Numer. Simul. 2013, 18, 1193–1202. [Google Scholar] [CrossRef]
- Bhalekar, S.; Daftardar-Gejji, V. Fractional ordered Liu system with time-delay. Commun. Nonlinear Sci. Numer. Simul. 2010, 15, 2178–2191. [Google Scholar] [CrossRef]
- Kosambi, D.D. Parallelism and path-spaces. Math. Z. 1933, 37, 608–618. [Google Scholar] [CrossRef]
- Cartan, E.; Kosambi, D.D. Observations sur le mémoire précédent. Math. Z. 1933, 37, 619–622. [Google Scholar] [CrossRef]
- Chern, S.S. Sur la geometrie dn systeme d equations differentielles du second ordre. Bull. Sci. Math. 1939, 63, 206–249. [Google Scholar]
- Yamasaki, K.; Yajima, T. Lotka-Volterra system and KCC theory: Differential geometric structure of competitions and predations. Nonlinear Anal. Real World Appl. 2013, 14, 1845–1853. [Google Scholar] [CrossRef]
- Kumar, M.; Mishra, T.N.; Tiwari, B. Stability analysis of Navier-Stokes system. Int. J. Geom. Methods Mod. Phys. 2019, 16, 1950157. [Google Scholar] [CrossRef]
- Gupta, M.K.; Yadav, C.K. Jacobi stability analysis of Rikitake system. Int. J. Geom. Methods Mod. Phys. 2016, 13, 1650098. [Google Scholar] [CrossRef]
- Gupta, M.K.; Yadav, C.K. Jacobi stability analysis of modified Chua circuit system. Int. J. Geom. Methods Mod. Phys. 2017, 14, 1750089. [Google Scholar] [CrossRef]
- Harko, T.; Sabau, V.S. Jacobi stability of the vacuum in the static spherically symmetric brane world models. Phys. Rev. D 2008, 77, 104009. [Google Scholar] [CrossRef]
- Liu, Y.; Huang, Q.; Wei, Z. Dynamics at infinity and Jacobi stability of trajectories for the Yang-Chen system. Discret. Contin. Dyn. Syst. Ser. B 2021, 26, 3357–3380. [Google Scholar] [CrossRef]
- Wang, F.; Liu, T.; Kuznetsov, N.V.; Wei, Z. Jacobi stability analysis and the onset of chaos in a two-degree-of-freedom mechanical system. Intern. J. Bifur. Chaos Appl. Sci. Engrg. 2021, 31, 2150075. [Google Scholar] [CrossRef]
- Oiwa, S.; Yajima, T. Jacobi stability analysis and chaotic behavior of nonlinear double pendulum. Int. J. Geom. Methods Mod. Phys. 2017, 14, 1750176. [Google Scholar] [CrossRef]
- Abolghasem, H. Liapunov stability versus Jacobi stability. J. Dyn. Syst. Geom. Theor. 2012, 10, 13–32. [Google Scholar] [CrossRef]
- Li, C.; Chen, B.; Liu, A.; Tian, H. Jacobi stability of simple chaotic systems with one Lyapunov stable equilibrium. J. Comput. Nonlinear Dyn. 2021, 16, 071001. [Google Scholar] [CrossRef]
- Munteanu, F. Jacobi Stability for T-System. Symmetry-Basel 2024, 16, 84. [Google Scholar] [CrossRef]
- Yang, Q.; Lu, X. Dynamics and Jacobi stability of the controlled 3D Hindmarsh-Rose Neuron Model. Discret. Contin. Dyn. Syst. Ser. B 2024, 29, 2227–2256. [Google Scholar] [CrossRef]
- Munteanu, F. A Study of the Jacobi Stability of the Rosenzweig-MacArthur Predator-Prey System through the KCC Geometric Theory. Symmetry Basel 2022, 14, 1815. [Google Scholar] [CrossRef]
- Zhang, X. When Shimizu–Morioka model meets Jacobi stability analysis: Detecting chaos. Int. J. Geom. Methods Mod. Phys. 2023, 20, 2350033. [Google Scholar] [CrossRef]
- Shimizu, T.; Morioka, N. On the bifurcation of a symmetric limit cycle to an asymmetric one in a simple model. Phys. Lett. A 1980, 76, 201–204. [Google Scholar] [CrossRef]
- Huang, K.; Shi, S.; Li, W. Integrability analysis of the Shimizu-Morioka system. Commun. Nonlinear Sci. Numer. Simul. 2020, 84, 105101. [Google Scholar] [CrossRef]
- Čelikovský, S.; Chen, G. On the generalized Lorenz canonical form. Chaos Solitons Fractals 2005, 26, 1271–1276. [Google Scholar] [CrossRef]
Disclaimer/Publisher’s Note: The statements, opinions and data contained in all publications are solely those of the individual author(s) and contributor(s) and not of MDPI and/or the editor(s). MDPI and/or the editor(s) disclaim responsibility for any injury to people or property resulting from any ideas, methods, instructions or products referred to in the content. |
© 2024 by the authors. Licensee MDPI, Basel, Switzerland. This article is an open access article distributed under the terms and conditions of the Creative Commons Attribution (CC BY) license (https://creativecommons.org/licenses/by/4.0/).




