Next Article in Journal
Estimating Financial Fraud through Transaction-Level Features and Machine Learning
Previous Article in Journal
Using Data of a Lassa Fever Epidemic in Nigeria: A Mathematical Model Is Shown to Capture the Dynamics and Point to Possible Control Methods
Previous Article in Special Issue
Stochastic Modeling of Within-Host Dynamics of Plasmodium Falciparum
 
 
Font Type:
Arial Georgia Verdana
Font Size:
Aa Aa Aa
Line Spacing:
Column Width:
Background:
Article

A Stochastic Model of Personality Differences Based on PSI Theory

1
School of Computer Science and Mathematics (CSM), Liverpool John Moores University (LJMU), James Parsons Building, Byrom Way, Liverpool L3 3AF, UK
2
Institute for Environmental Systems Research (USF), University of Osnabrück, 49069 Osnabrück, Germany
3
Department of Physics, University of Osnabrück, 49069 Osnabrück, Germany
4
Institute of Psychology, University of Osnabrück, 49069 Osnabrück, Germany
5
Liverpool Centre for Cardiovascular Science, Liverpool L69 7TX, UK
6
Data Science Research Centre, Liverpool John Moores University (LJMU), Liverpool L3 3AF, UK
7
PROTECT-eHealth, Liverpool John Moores University (LJMU), Liverpool L3 3AF, UK
*
Author to whom correspondence should be addressed.
Mathematics 2023, 11(5), 1182; https://doi.org/10.3390/math11051182
Submission received: 21 January 2023 / Revised: 24 February 2023 / Accepted: 25 February 2023 / Published: 28 February 2023
(This article belongs to the Special Issue Stochastic Models in Mathematical Biology)

Abstract

Personality Systems Interactions (PSI) theory explains differences in personality based on the properties of four cognitive systems—object recognition (OR), intuitive behaviour (IB), intention memory (IM) and extension memory (EM). Each system is associated with characteristic modes of perception and behaviour, so personality is determined by which systems are primarily active. According to PSI theory, the activities of the cognitive systems are regulated by positive and negative affect (reward and punishment). Thus, differences in personality ultimately emerge from four parameters—the sensitivities of up- or downregulating positive and negative affect. The complex interactions of affect and cognitive systems have been represented in a mathematical model based on a system of differential equations. In this study, the environment of a person represented by the mathematical model is modelled by a time series of perturbations with positive and negative affect that are generated by a stochastic process. Comparing the average activities of the cognitive systems for different parameter sets exposed to the same time series of affect perturbations, we observe that different dominant cognitive systems emerge. This demonstrates that different sensitivities for positive and negative affect lead to different modes of cognition and, thus, to different personality types such as agreeable, conscientious, self-determined or independent. Varying the relative frequencies of negative and positive affect perturbations reveals that the average activities of all cognitive systems respond linearly. This observation enables us to predict that conscientious and independent personalities benefit from increased exposure to positive affect, whereas agreeable and self-determined personalities achieve a better balance of their cognitive systems by increased negative affect.

1. Introduction

When attempting to understand the underlying properties and differences in personality, psychologists turn to both cognition- and affect-based theories. Personality Systems Interactions (PSI) theory, which has been developed by one of the co-authors of this study over several decades, provides a ‘meta-theory’ as it synthesises several existing theories of personality psychology. PSI theory merges approaches that explain the emergence of different personality types based on affect, temperament, motives, differences in cognition and different modes of volition (i.e., self-control vs. self-regulation). The most comprehensive presentation of PSI theory is the book Motivation und Persönlichkeit—Interaktionen psychischer Systeme (Motivation and Personality: Interactions of psychological systems) [1], which has been published only in the German language. However, a large number of publications in English is available, some of which are referenced here, as well as articles in other languages such as Spanish [2]. In interaction with other psychological theories of motivation and personality, PSI theory has been compared with the theory of planned behaviour [3,4], see Orbell [5], and self-determination theory (SDT) [6,7], see Koole et al. [8]. PSI theory has been applied to a variety of problems ranging from the investigation of aggressive behaviour in male offenders [9] and recovery from alcohol addiction [10] to counselling [11], the management of large organisations [12] and coaching [13]. One part (part V, chapters 18–24) of the recent collection [14] is dedicated to applications of PSI theory, apart from some of those already mentioned above, to areas such as sport psychology, education and psychotherapy.
In the limited space of this article, we can only give a very brief outline of the core concepts of the PSI theory. We refer the reader to [15] for a recent, more detailed introduction. At the cognitive level, PSI theory attributes differences in personality to the activities of four cognitive systems—object recognition (OR), intuitive behaviour (IB), intention memory (IM) and extension memory (EM).
The OR system is designed to recognise danger or, in general, everything in the environment that prevents an individual from completing a task successfully. The activation of this system manifests itself in detail-oriented and sensual perception and feelings such as rage or insecurity. Activating the OR allows for discrepancies and mistakes to be recognised and makes one aware of things not going to plan. The term “recognition” refers to the system recognising mistakes from previous memories of mistakes, in order to identify new mistakes more easily. If a person frequently activates the OR, based on the characteristics of the OR explained here, it seems appropriate to describe their personality style as conscientious. Conscientious individuals tend to focus on discrepancies between intended and obtained behavioural outcomes (i.e., errors, mistakes) in a continuous effort to improve their performance.
The IB system maintains and executes automated behavioural programs subconsciously. Examples for behavioural programs include routine behaviour such as the various courses of movement necessary when driving a car, but also social behaviour programs which enable us to have a conversation in real-time. A common characteristic of automated behavioural programs is that they flexibly adjust to rapid changes in the environment without requiring conscious control. Whereas social behaviour programs are believed to have a strong hereditary component, the ability to drive a car is the result of practising the courses of movement for as long as necessary to represent them as an automated behavioural program. The personality type characterised by a frequently activated IB can be described as agreeable. Presumably, agreeableness is based on the context-sensitivity of IB in social interactions. This sensitivity enables people to flexibly adapt their behaviours to the needs of their interaction partners and to the affordances of the context encountered.
In complex situations, the automated behaviour programs of the IB might not be appropriate or even fail. The IM has the ability to analyse the challenges of the current situation that prevent automated behaviour from being successful. Based on this analysis, the IM forms plans for solving the problems that have been identified. Plans are often represented as rules, i.e., sequences of automated behavioural programs that need to be executed one after the other in order to solve a problem that has been identified. Planning is associated with a conscious, rational mode of cognition; importantly, activating the IM usually inhibits the execution of automated behaviour programs until the planning process is complete. The IM is associated with the independent (or introverted) personality style. The focus on one’s plans and behavioural intentions reduces sensitivities to other people’s plans and intentions, which increases social independence. However, if IM habitually focuses on others’ expectations or social norms (“introjects”) instead of their own plans, conformity is the resulting personality type.
Finally, the EM integrates positive and negative experiences into a large semantic network, the integrated “self”. In particular, the EM stores memories of situations where a person has overcome difficulties. Unlike the IM, which represents information as rule-based, logical propositions, the EM detects holistic and configurational relationships between objects that, in contrast to the plans and intentions represented in the IM, often cannot be made completely explicit [16]. In contrast to the sequential mode of processing that is characteristic of the planning system IM, the EM supports a more open-minded processing of information in parallel, giving simultaneous access to information about one’s own needs, motives, personal values and emotions to solve problems [2]. A person with a highly active EM can be described as self-determined (and emotionally stable). Self-determination is tantamount to the ability to base one’s decisions and actions on an integrative account of many personal and personally relevant social constraints. The computational basis of this ability can be described in terms of multiple constraint satisfaction by connectionistic neural networks.
The four cognitive systems are not just a theoretical concept—they can be linked to regions of the brain. Due to its high-level cognition, the IM is essentially the listener of the left hemisphere of the brain [17]. The IM, located in the prefrontal area, generates behavioural intentions, which are fed with information from OR (located in the inferotemporal region [18]), that helps one solve problems that cannot be tackled by simply applying automated behaviour. The EM is the listener of the right hemisphere and is located in the prefrontal area [19,20], while IB is supported by parietal networks [21,22,23]. Figure 1 is a guide to the location of the four cognitive systems (it should be noted that the systems do not take up the whole region depicted in our schematic figure, which roughly assigns the four systems according to left-right and frontal-posterior coordinates). Overall, EM and IM work on a high-processing level and plan intentions to be executed, whereas IB and OR work on a low-level processing level, following through with actions corresponding to each system [24].
Whereas different personality types can be derived from the characteristics of one or more cognitive systems, it is not immediately clear what determines the activities of OR, IB, IM and EM over time as a person interacts with their environment. Obviously, the degree of utilisation of each system during childhood may result in differential thresholds for activating the respective system [25]. Moreover, task-specific demand characteristics may increase the inclination toward activating the brain network that is best suited for mastering a particular task [26]. In PSI theory, an additional explanation for the activation of cognitive systems is a person’s affective response. In modern psychology, the term “affect” refers to the mental counterpart of internal bodily representations that are associated with emotions [27]. Thus, affect provides an evaluation of the objects in the environment of a person as well as the person’s current internal state. Positive affect is related to reward or success and manifests itself in feelings of joy, contentment and pride, whereas negative affect is associated with failure or punishment and manifests itself in feelings of anger, sadness and anxiety. Persons differ in how they respond to positive or negative affect. When a person experiences positive affect, such as receiving a compliment, depending on their sensitivity to positive affect, they might either up- or downregulate it. Upregulated positive affect, A+, manifests itself in feelings of being thrilled. In contrast, downregulated positive affect, A(+), is associated with frustration and the experience of difficulties.
According to PSI theory, up- and downregulation of affect are related to different modes of cognition—A+ activates the behavioural system IB [28], whereas A(+) increases the activity of the planning system IM [29]. The rationale behind this is that an increase in positive affect, A+, indicates that an obstacle that previously prevented the execution of routine behaviour has been removed, whereas decreasing positive affect, A(+), signals problems that occur when executing automated behavioural programs, so that the higher-level planning system needs to be activated.
Negative affect is associated with failure or punishment and manifests itself in feelings of danger, sadness, anger or anxiety. Negative affect might be upregulated, A−, when basic needs such as food, security, sleep, etc., are not satisfied. This activates the OR so that the underlying causes can be identified [30]. In contrast, downregulated negative affect, A(−), might be the result of overcoming a problem or restoring a need that was not satisfied previously and is, therefore, accompanied by a sense of assurance. In order to integrate this experience of overcoming a problem into the biographic memory, the EM is activated [31].
In summary, the characteristics of personality types can be derived from the properties of four cognitive systems: the elementary perception system OR, the automated behaviour system IB, the planning system IM and the feeling system EM. Whether a person is conscientious, agreeable, independent/conformist or self-determined is determined by the system that is primarily active. The OR is associated with the conscientious personality, the IB with the agreeable personality, the IM with the independent (or conformist) personality and the EM with the self-determined personality style. The activation of a person’s four cognitive systems over time in interaction with their environment is influenced by positive and negative affect [32]. Persons differ in their sensitivities to affect—a person might have a tendency to upregulate or, on the contrary, downregulate positive affect. Analogously, they might up- or downregulate negative affect. Thus, one way of explaining differences in personality ultimately comes down to differences in affect regulation—a conscientious person upregulates negative affect whereas an agreeable person upregulates positive affect. Similarly, an independent person tends to downregulate positive affect whereas a self-determined person has a sensitivity to downregulate negative affect. These links between personality styles and affective dispositions may explain the development of styles in terms of affective childhood experience.
From the description above, it is clear that according to PSI theory, differences in personality arise from interdependencies of four cognitive systems and two types of affect that cannot be predicted using heuristics or intuition. However, mathematical modelling has developed into a highly successful approach for disentangling complex dynamics in all fields, way beyond more traditional areas of application in the natural sciences. See, for example, [33,34,35]. For PSI theory, Bröcker [36] has proposed a mathematical model that represents the affect regulation of the four cognitive systems as a system of ordinary differential equations. The model, which will be presented in detail in Section 2, enables us to investigate the activation of OR, IB, IM and EM over time under the influence of perturbations with positive and negative affect. How individual cognitive systems respond is, as postulated in PSI theory, determined primarily by four parameters: the sensitivities s Up + , s Up for upregulating, and s Down + , s Down for downregulating positive or negative affect. In Section 3, we investigate the model for parameter sets characteristic of the personality types agreeable, conscientious, independent and self-determined. We simulate an environment where a person is continuously exposed to positive and negative affect at irregular time intervals by generating affect perturbations via a Poisson process. Calculating the average deviation 1 T 0 T ( S ( t ) S * ) d t for all systems S = OR ,   IB ,   IM ,   EM , enables us to compare the average activities of all cognitive systems. This study confirms the theoretical considerations explained above that each of the personality types agreeable, conscientious, independent and self-determined primarily activates one of the four cognitive systems.

2. Materials and Methods

Bröcker and Kuhl proposed a mathematical model for the dynamics of the four cognitive macrosystems—object recognition (OR), intuitive behaviour (IB), intention memory (IM) and extension memory (EM)—and their dependencies on positive and negative affect [36].The activation levels of OR, IB, IM and EM over time are described by a system of differential equations
d EM d t = ( 1 OR b ) EM
d OR d t = ( 4 b ) 2 OR + b EM 2
d IM d t = ( 1 IB b + ) IM
d IB d t = ( 4 b + ) 2 IB + b + IM 2
where b + and b are the levels of positive and negative affect. Let us initially assume that b + and b are constant. Then the system (1)–(4) has the stationary solutions,
( EM , OR , IM , IB ) = ( 4 b ,   b , 4 b + , b + )  
which can be interpreted as resting levels of the cognitive macrosystems—if the activation of a system rises above the resting level, it is activated, if it falls below it is deactivated. This enables us to interpret the dynamics of (1)–(4).
From (1), we can see that EM increases if OR < b and decreases if OR > b . This shows that growth or decline of EM is determined by the OR being below or above its resting level b . Rewriting (2) yields
d OR d t = ( 4 b ) 2 OR { ( b OR ) ( EM 4 b ) 2 1 } .
From this form of Equation (2), we can see that OR grows if it is below its resting level b unless EM falls too much below its resting level 4 b . We can draw analogous conclusions for IM and IB by making the following substitutions: EM IM , OR IB , b b + .
In general, we cannot assume the affect levels b + and b to be constant—as a person interacts with the environment, they will have experiences associated with positive and negative affect, so that affect dynamically changes. Whereas (1)–(4) describe how OR, IB, IM and EM respond to the affect levels b + and b , positive and negative affect are themselves modulated by the activity of the cognitive macrosystems. Somewhat simplifying the modulation assumptions of PSI theory, the EM is associated with down-regulation of negative and up-regulation of positive affect whereas the IM plays a role in down-regulating positive and up-regulation of negative affect. These assumptions are captured by representing affect regulation via piecewise logistic functions.
Consider a logistic function whose values range between 0 and 2:
f ( x ) = 2 1 + exp ( x )
We define b + and b depending on the difference EM IM (see Figure 2):
b + ( t ) = b pert + ( t ) + b t + + {   f ( s Down + ( EM IM Δ min ) ) ,   if   < EM IM Δ min                                                                 1 ,                                   if   Δ min < EM IM Δ max f ( s Up + ( EM IM Δ max   ) ) ,   if   Δ max < EM IM +
b ( t ) = b pert ( t ) + b t + {   f ( s Up ( [ EM IM Δ min ] ) ) ,   if   < EM IM Δ min                                                               1 ,                                                 if   Δ min < EM IM Δ max f ( s Down ( [ EM IM Δ max   ] ) ) ,   if   Δ max < EM IM +
where Δ min = min {   0 , b t + b t   } and Δ max = max {   0 , b t + b t   } . Here, the most important parameters are s Up + , s Up , the rates at which positive or negative affect is upregulated, and s Down + and s Down , the rates at which positive or negative affect is downregulated.
Tonic positive or negative affect b t +   and   b t which can have positive or negative values describe continuously elevated or lowered affect. For simplicity, we will only consider parameter sets in this study where b t + = b t = 0 , which means that neither positive nor negative affect are persistently up- or downregulated. In this case, Δ min = Δ max = 0 , so that Equations (6) and (7) only depend on EM and IM , and it shows that for EM = IM , b + ( t ) and b ( t ) reach the resting levels b + = b = 1 . In contrast, by altering the tonic affect, i.e., by setting b t + and   b t to non-zero values, b + and   b are shifted, so that we obtain:
b + = 1 + b t +  
  b = 1 + b t  
As can be seen in Figure 2, b + ( t ) is monotonously increasing, whereas b ( t )   is decreasing as a function of EM IM . Consistent with the modulation assumptions of PSI theory, this means that if EM < IM , negative affect b ( t ) is upregulated above the resting level b whereas positive affect b + ( t ) is downregulated below b + . Over an interval of length | b t + b t | —ranging from Δ min   to zero or from zero to Δ max b + and b will have a constant value of b + or   b , respectively. Finally, if EM > IM , negative affect b ( t ) is downregulated, and positive affect b + ( t ) is upregulated.
The functions b pert + ( t ) and b pert ( t ) account for perturbations by positive and negative affect, respectively, to which the cognitive macrosystems are exposed to as the person interacts with the environment. In the following, affect perturbations of the form
b pert ( i ) ( t ) = { a sin ( π t t 0 ( i ) δ ) ,   t [ t 0 ( i ) , t 0 ( i ) + δ ]                                   0               ,   t [ t 0 ( i ) , t 0 ( i ) + δ ]
are used, with parameters a = 0.275 and δ = 10 .
In this study, the times t 0 ( i ) at which a person experiences perturbations by positive or negative affect are generated via a Poisson process [37]. Thus, the time intervals between subsequent times Δ t ( i ) = t 0 ( i + 1 ) t 0 ( i ) are exponentially distributed, i.e.,
Δ t ( i ) Exp ( μ )  
The density of the exponential distribution is:
g ( t ) = 1 μ   exp ( 1 μ t )  
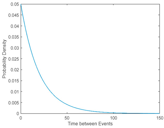
where μ is the expected time between subsequent affect perturbations. For our simulations, we chose μ = 20 (Figure 3).
For each of the times t 0 ( i ) at which affect perturbations occur, it is determined with a probability p + whether the person is exposed to positive or negative affect. By default, this probability is p + = 0.5 , so that a person experiences positive and negative affect with equal likelihood. However, we will also consider situations where p + < 0.5 (where negative affect is more likely than positive affect) or p + > 0.5 . If either negative or positive affect is more common, this can be indicative of the person’s environment, characterized as either hostile, difficult or stressful, or as friendly, rewarding or pleasant. Alternatively, a change in p + could model the person’s ability to generate positive or negative affect, for example, to achieve a goal (volition, self-regulation vs. self-control).

3. Results

We parametrise the model (1)–(4) so that different personality styles can be represented (Table 1). Although, in principle, the affect sensitivities s Up + , s Up , s Down + , and s Down could be chosen independently from each other, we choose parameter sets that can be related to the STAR model [16]. STAR has been defined as an acronym for spatial, temporal, acceptance and rejection. According to [16], “Spatial relates to the parallel-holistic characteristics of cognitive systems (feeling, extension memory, and intuitive-behavior control), temporal to sequential characteristic of analytical processing (i.e., thinking and object perception), acceptance and rejection to the modulatory basis of those cognitive systems (i.e., positive and negative affects, which lead to acceptance or rejection, respectively).” At the same time STAR is an allusion to the shape of the visual representation of the model. The STAR model is based on a two-dimensional representation of affect sensitivities where the response to each type of affect can be upregulation, denoted as “A+” or “A−“, down-regulation, denoted as “A(+)” or “A(−)”, or neutral, denoted as “A{+}” or “A{−}”. Because we would like to relate our parameter sets to the STAR model, we restrict our attention to parameter sets where a high sensitivity to upregulate one type of affect implies low sensitivity for downregulating this affect.
Thus, following Bröcker [36], the affect sensitivities s Up + , s Up , s Down + and s Down are chosen according to the following principles:
  • Decide if a person has high, medium or low sensitivity for positive or negative affect, respectively.
  • If sensitivity for positive/negative affect is:
    • High: choose a high value ( > 1 ) for s Up + / s Up and a low value ( < 0.5 ) for s Down + / s Down .
    • Medium: choose an intermediate value for both up- and downregulation, i.e., s Up + = s Down + 0.8 or s Up = s Down 0.8 .
    • Low: choose a high value ( > 1 ) for s Down + / s Down and a low value ( < 0.5 ) for s Up + / s Up .
For this study, we have focused on four of the eight personality styles described in the STAR model [16] that have a medium sensitivity for one type of affect and either a high or low sensitivity for the other type—agreeable (A+), independent (A(+)), conscientious (A) and independent (A()) (see Table 1).
For each simulation, it is assumed that the four cognitive systems are initially at their resting states. Therefore, the stationary solution of the model ( EM , OR , IM , IB ) = ( 4 b ,   b , 4 b + , b + )   is chosen as the initial condition. For the parameter sets in this study, we can always assume that b = b + = 1 , and we always set b t = b t + = 0 , so that we have ( EM , OR , IM , IB ) = ( 3 ,   1 ,   3 ,   1 ) . This steady state is then perturbed by positive and negative affect as described in Equation (8). C code for simulating the model developed in this study is available as Supplementary Material and can be downloaded from GitHub (https://github.com/merlinthemagician/PSImodel, accessed on 24 February 2023).
We first show how the four cognitive systems respond to affect perturbations for a specific parameter set, namely, the conscientious personality (see Table 1). Similar results have already been presented in Bröcker [36], but they are reproduced here to demonstrate how affect perturbations influence the dynamics of OR, IB, IM and EM depending on the affect sensitivities s Up + , s Up , s Down + and s Down .
In Figure 4, we observe that the dynamics of OR (light blue curve) and IB (green), as well as EM (yellow) and IM (red) is antagonistic. When one of the systems of these two pairs is activated, the other one is deactivated. Figure 4a shows that for the conscientious personality style, there is a considerable difference in the response to positive and negative affect perturbations. After the first perturbation with positive affect at t 1 = 20 time units, none of the four cognitive systems are strongly activated or deactivated and quickly return to their resting levels. A perturbation with negative affect at t 2 = 60 time units leads to a strong activation of OR and IM and a strong deactivation of IB and EM. Additionally, this configuration of the cognitive systems is sustained for a considerable amount of time because all activation levels return to their resting levels, i.e., the steady state ( EM , OR , IM , IB ) = ( 3 ,   1 ,   3 ,   1 ) . In fact, none of the systems would return to the resting levels for a long time if the person simulated in this example had not been exposed to another perturbation with positive affect at t 3 = 140 time units. This is demonstrated in Figure 4b, where we show the same simulation but without exposing the person to a perturbation with positive affect at t 3 = 140 time units. Here, even at t = 200 time units, the four cognitive systems have not returned to their resting levels yet. These observations hold true analogously for the other three personality styles.
Now, we investigate the agreeable, self-determined, conscientious and independent personality styles, as listed in Table 1 for their parameters, for a longer time interval. We generate affect perturbations according to the Poisson process model described in Section 2. The purpose of using a model based on a stochastic process is to provide a more realistic representation of a person who is continuously exposed to affect perturbations that occur at irregular time intervals. Figure 5 shows how the four personality styles considered in this study respond to the same sequence of stochastically generated affect perturbations. Whereas agreeable and self-determined personalities show a weak response to negative affect—the activation of OR and IM as well as the deactivation of IB and EM lasts only for a short time interval—both personality types respond with sustained activation of IB and EM and deactivation of OR and IM. In contrast, conscientious and independent personalities hardly respond to positive affect but react with persistent activation of OR and IM when subjected to negative affect. Thus, it is quite obvious from Figure 5 that agreeable and self-determined personalities primarily activate IB and EM, i.e., the cognitive systems related to the reward system, whereas in conscientious and independent personalities, the punishment system ensures that the OR and the IM systems are primarily active.
However, it is not easy to see how we can go beyond these qualitative conclusions based on individual time-series solutions such as Figure 5. For example, the behaviour of agreeable and self-determined personalities (cf. Figure 5a,b) looks very similar (as well as conscientious and independent personalities, cf. Figure 5c,d). To investigate whether the agreeable and the self-determined personality styles show differences more subtle than can be detected from comparing the time series visualised in these plots, it would be desirable to quantify the average activation of the four cognitive systems over the course of a time series solution. This would help us verify the more specific predictions made by the PSI theory, which postulates that each of the four personality styles considered here has one dominant cognitive system. According to the PSI theory, for agreeable personalities, this is the IB, whereas for the self-determined type, it is the EM. Moreover, the OR is primarily activated in conscientious personalities, whereas the dominant system of independent personalities is the IM [16]. Therefore, we define, for each cognitive system S , the average activation A ( S ) . The average activation A ( S ) averages the deviations of the activations S ( t ) of a cognitive system from its resting level S over a time interval [ 0 , T ] :
A ( S ) = 1 T 0 T ( S ( t ) S ) d t ,                 S = EM ,   OR ,   IM ,   IB
Note that by accounting for both positive and negative deviations from the resting level S , the average activation A ( S ) can be both positive and negative. A positive average activation  A ( S ) indicates that the system S is activated, whereas a negative value indicates that it is often deactivated.
An additional issue that needs to be addressed is that (1)–(4) with the Poisson process model (8) for affect perturbations is a stochastic system, so each of the solutions shown in Figure 5 is just a single realisation of a stochastic system. If we simulate the model again so that the affect perturbations occur at different times t 0 ( i ) , how much will this change the results we obtain for the average activations A ( S ) ?
Taking into account these considerations, we now present a quantitative analysis of the activation of OR, IB, IM and EM for agreeable, self-determined, conscientious and independent personalities (Figure 6). For each of the four parameter sets (Table 1), model (1)–(4) was repeatedly simulated for 100 times for T = 1000 time units. For the 100 repetitions, we generated 100 different realisations of affect perturbations from the Poisson process model (8). For each of the 100 simulations, the average activation  A ( S ) was calculated for all four cognitive systems S = EM ,   OR ,   IM ,   IB , and the results were represented as box plots. A general observation that can be made from Figure 6 is that there is a symmetry between OR and EM and IB and IM. It appears that the antagonism between these systems is also reflected in the average activations:
A ( OR ) = A ( EM )   and   A ( IB ) = A ( IM )  
This is consistent with the appearance of the solutions presented in Figure 5 OR ( t ) and EM ( t ) seem to have the same shape. However, as the activity of the OR, OR ( t ) , is above its resting level OR , the activity level of the EM, EM ( t ) , is below its resting level EM . These observations analogously apply for IB and IM. Thus, we conjecture that
OR ( t ) OR = ( EM ( t ) EM )       and   IB ( t ) IB = ( IM ( t ) IM ) .  
More importantly, we can now answer the question of which cognitive systems are primarily activated for each personality style by identifying systems S with a large positive average activation  A ( S ) . Figure 6a,c shows that for the agreeable personality, the IB is the dominant system, whereas for the conscientious style, it is the OR, as expected. In Figure 6b, for the self-determined personality style, EM has the highest average activation as predicted by PSI theory, but there is a strong overlap with the box plot for IB. Similarly, in Figure 6d, for the independent personality, IM has the highest average activation, but OR nearly reaches the same level. Thus, instead of having one dominant system, EM or IM, respectively, as predicted by PSI theory, we find that for the self-determined and the independent personality styles, two cognitive systems “rule together”.
Finally, we investigate the influence of varying the probability p + that an affect perturbation is positive affect. In Figure 7, we show for each of the four personality types how the average activations  A ( S ) for all cognitive systems vary for different values of p + . We consider p + = 0 ,   0.1 ,   0.3 ,   0.5 ,   0.7 ,   0.9 ,   1.0 . As explained in Section 2, choosing p + below or above 0.5 might represent a “hostile” or a “friendly” environment or account for the influence of self-control or self-regulation. As previously, we have run for each parameter set 100 simulations for T = 1000 time units.
We observe that for cognitive systems which are activated by negative affect, namely OR and IM, the average activation  A ( S ) decreases with p + (Figure 7a,d); for IB and EM, which are activated by positive affect, A ( S ) increases with p + (Figure 7b,c).
Remarkably, these responses seem to be exactly linear, which can also be quantitatively verified by calculating the slopes of A ( S ) depending on p + (Table 2). Again, similar to the relationship between OR and EM, as well as IB and IM, shown in (12), we find that the slopes of OR and EM, as well as IB and IM, have the same value but with opposite signs. The slopes for the average activation depending on p + are almost identical for all cognitive systems for agreeable and independent personalities—the slope for A ( EM ) is approximately 0.24 , whereas the slope for A ( IM ) is about 0.325 . Analogously, for conscientious and self-determined personalities, we observe the steeper slope of 0.325 for the dependency of A ( EM ) on p + and the smaller slope of 0.24 for A ( IM ) .
Again, returning to Figure 7, some interesting observations can be made about the dependency of the cognitive systems on the probability of positive affect perturbations p + . Let us first consider the agreeable and the self-determined personality styles. For p + = 0 , the average activation  A ( S ) is very close to zero for all cognitive systems. A ( IB ) A ( EM ) 0 because these systems would require positive affect, but for p + = 0 , no perturbation with positive affect ever occurs. Additionally, A ( OR ) A ( IM ) 0 because neither agreeable nor self-determined personalities are particularly sensitive to negative affect, or even downregulate it. For increasing p + , the average activations of all cognitive systems for both personality styles diverge. Due to the steeper slope for A ( OR ) and A ( EM ) , self-determined personalities more strongly deactivate the OR and more strongly activate the EM than agreeable personalities. Similar observations can be made for the conscientious and the independent personality styles if we start at p + = 1 and observe how the average activations change for decreasing p + .

4. Discussion

The model (1)–(4) by Bröcker [36] represents how positive and negative affect influence the activities of the four cognitive systems—the object recognition (OR), intuitive behaviour (IB), intention memory (IM) and extension memory (EM). According to PSI theory, each of these systems is related to particular personality traits. Thus, the personality style, i.e., the combination of personality traits that is characteristic of a person, is determined by the activities of the four cognitive systems. Differences in the activities of the cognitive systems emerge due to differences in the response to positive or negative affect, the affect sensitivities. The affect sensitivities quantify the tendency of a person to up- or downregulate positive affect. Thus, ultimately, differences in personality emerge—via variations in the activation of cognitive systems—due to differences in affect sensitivities.
In this study, we developed a stochastic model for the sensory experiences of a person in interaction with its environment—we generated stochastic perturbations with positive or negative affect using a Poisson process model [37]. Each of these affect perturbations moves the activation levels of OR, IB, IM and EM away from their steady states. In order to enable us to quantitatively analyse which of the cognitive systems are more or less active over a time interval [ 0 ,   T ] , we defined the average activity level of a system S = OR ,   IB ,   IM ,   EM as the integral A ( S ) = 1 T 0 T ( S ( t ) S )   d t ;   if A ( S ) is positive, the system S is primarily activated; if A ( S ) is negative, it is primarily deactivated. Due to the stochasticity of the affect perturbations, the model had to be repeatedly simulated for the same parameters and for the same duration T to account for the resulting variability of the average activity levels  A ( S ) .
We investigated parameter sets that were consistent with the agreeable, self-determined, conscientious and independent personality styles. Figure 6a shows that for a large sensitivity to upregulating positive affect and intermediate sensitivity to negative affect, we found the IB to be the dominant cognitive system, which, according to PSI theory, is consistent with the personality traits of an agreeable person. Analogously, for the opposite choice of parameters, i.e., large sensitivity to upregulating negative and intermediate sensitivity to positive affect, the OR has the largest average activity level, characteristic of the conscientious personality style (Figure 6c). When choosing a large sensitivity to downregulating negative affect and intermediate sensitivity to positive affect, the EM emerges as the cognitive system with the largest average activity level, in agreement with PSI theory, which postulates that the EM is the dominant cognitive system of the self-determined personality. Interestingly, however, for this parameter set, the average activity level of the IB system reaches nearly the same level (Figure 6b). Again, for the opposite parameter set, i.e., large sensitivity to downregulating positive affect and intermediate sensitivity to negative affect, we obtained analogous results, with the IM having the largest but OR having only a slightly lower average activity level.
One central assumption of PSI theory is that optimal psychological functioning requires dynamic interactions between different psychological systems [1,16]. Thus, if certain systems are activated more than others, it is beneficial to find interventions that lead to a better balance of the activities of the cognitive systems. We will now investigate if and under which circumstances persons benefit from a change in the relative frequencies of positive compared with negative affect.
Up to this point, it had been assumed that positive and negative affect perturbations happen with the same frequency. Finally, we investigated perturbations with positive and negative affect occurring with different frequencies. We studied the dependency of the average activities of all cognitive systems on the probability p + of positive affect. For the parameter sets representing the agreeable, the self-determined, the conscientious and the independent personality styles, we find a surprisingly simple, linear dependency of the activities of all cognitive systems across the whole interval [ 0 , 1 ] . The slopes of the linear functions that describe the response of the average activities clearly tell us which cognitive systems depend most sensitively on p + . It shows that for all personality styles, the dominant cognitive systems (as well as their antagonistic systems) show the most sensitive response. Thus, for the agreeable and the independent styles, the IB and the IM show the strongest response, whereas for the conscientious and the self-determined styles, the OR and the EM respond most sensitively. For an agreeable person, this implies, for example, that an increase in the frequency of positive affect perturbations even amplifies their characteristic personality traits. However, it also shows that increasing the frequency of negative affect perturbations steers an agreeable personality towards a lower activity of the IB and a stronger activation of the IM. This suggests that by exposing an agreeable person to negative affect, for example by expressing criticism, they might be influenced towards achieving a better balance of their cognitive systems—the disproportionately activated IB returns to a lower level, whereas the underused IM increases its activity. This might be interpreted as an openness of the agreeable personality type to criticism. Similarly, positive affect has a beneficial effect on a conscientious person because it dampens the OR and strengthens the rarely active EM. One interpretation of this result is that a conscientious person can be positively influenced by positive affect, for example in the form of encouragement.
For the self-determined and the independent personality types, altering the balance of positive and negative affect in a beneficial direction might yield even more positive results: Looking at Figure 6b and d, we find that for p + = 0.5 , for both personality styles, there is a strong antagonism of pairs of cognitive systems. For the self-determined personality, IB and EM are activated at the expense of OR and IM, which suggests that self-determined individuals have a tendency to ignore adverse signals and rarely take advantage of the planning abilities provided by the IM when they encounter difficulties. By exposing self-determined individuals to negative affect, the activity levels of IB and EM are reduced, and the activities of OR and IM increase. Similarly, exposing an independent person to positive affect balances the activities of OR and IM with IB and IM.
It is an interesting question to explore what the model parameter p + represents in the real system. On the one hand, p + can simply be taken as a property of the environment to which the person is exposed. Whereas for p + = 0.5 , a person experiences positive and negative effects on average with the same frequency, deviations from p + = 0.5 , i.e., a larger proportion of either positive or negative affect perturbations, can be interpreted as favourable or hostile environments, respectively. On the other hand, however, it is tempting to explore the possibility that a person itself could influence the amount of positive and negative affect it experiences. A concrete example would be a person’s ability to cope with difficulties (represented by the presence of negative affect) by actively recruiting positive affect. According to PSI theory, by selectively retrieving positive memories from the biographical memory represented in the EM, a person will generate additional positive affect—this higher-order volitional process is named self-regulation in PSI theory. If we represent self-regulation as choosing p + > 0.5 , we can predict from our previously described results that especially conscientious and independent individuals would benefit from self-regulation [36].

5. Conclusions

We have investigated the mathematical model (1)–(4), known as the PSI model by Bröcker [36], under the influence of positive and negative affect perturbations generated by a stochastic process. We chose a Poisson process model, which can be interpreted as a simple model for the positive and negative affect that a person is exposed to over time. Different realisations of the stochastic process represent different sequences of affect perturbations that, however, have on average the same frequencies of positive and negative affect perturbations and the same intervals between subsequent events. This enabled us to investigate the interactions of different personality types—agreeable, conscientious, self-determined and independent—with the same environment. Different personality types are distinguished by differences in the sensitivities for up- and downregulation of positive and negative affect, respectively. We observed that even when exposed to the same times series of affect perturbations, each of the four personality types considered in this study activated different cognitive systems. Thus, because each of the four cognitive systems, OR, IB, EM and IM, is characterised by a particular mode of behaviour and perception, the PSI model demonstrates that different personality types arise from different sensitivities to positive and negative affect. We also investigated the effect of altering the percentage of positive affect perturbations, which enables us to represent “friendly” and “hostile” environments. Our results show that conscientious and independent individuals benefit from staying in a “friendly” environment, whereas agreeable and self-determined demonstrate robustness in “hostile” environments. A special feature of PSI theory is the integration of a variety of possible explanations for the emergence of differences in personality. Whereas the mathematical model presented here focussed on cognition and affect regulation, aspects such as temperament, motives or volition offer many promising directions for future extensions of this work.

Supplementary Materials

Code developed for this article has been published on GitHub: https://github.com/merlinthemagician/PSImodel, accessed on 24 February 2023.

Author Contributions

Conceptualization, S.F., M.H. and I.S.; methodology, M.H., S.F., T.B., J.K. and I.S.; software, M.H. and I.S.; investigation, M.H., S.F. and I.S.; writing—original draft preparation, M.H.; writing—review and editing, M.H., S.F., T.B., J.K. and I.S.; visualization, M.H. and I.S.; supervision, I.S. All authors have read and agreed to the published version of the manuscript.

Funding

This research received no external funding.

Data Availability Statement

Not applicable.

Acknowledgments

The encouraging comments of three reviewers that greatly improved this article are gratefully acknowledged.

Conflicts of Interest

The authors declare no conflict of interest.

References

  1. Kuhl, J. Motivation und Persönlichkeit: Interaktionen psychischer Systeme; Hogrefe: Göttingen, Germany, 2001. [Google Scholar]
  2. Kuhl, J.; Kazen, M.; Quirin, M. La teoría de la interacción de sistemas de la personalidad. Rev. Mex. Psicol. 2014, 31, 90–99. [Google Scholar]
  3. Ajzen, I. The Theory of Planned Behavior. Organ. Behav. Hum. Decis. Process. 1991, 50, 179–211. [Google Scholar] [CrossRef]
  4. Ajzen, I. From Intentions to Actions: A Theory of Planned Behavior. In Action Control: From Cognition to Behavior; Kuhl, J., Beckmann, J., Eds.; Springer: Berlin/Heidelberg, Germany, 1985; pp. 11–39. [Google Scholar]
  5. Orbell, S. Personality systems interactions theory and the theory of planned behaviour: Evidence that self-regulatory volitional components enhance enactment of studying behaviour. Br. J. Soc. Psychol. 2003, 42, 95–112. [Google Scholar] [CrossRef] [PubMed]
  6. Deci, E.L.; Ryan, R.M. The “what” and “why” of goal pursuits: Human needs and the self-determination of behavior. Psychol. Inq. 2000, 11, 227–268. [Google Scholar] [CrossRef]
  7. Sheldon, K.M. Becoming Oneself: The Central Role of Self-Concordant Goal Selection. Personal. Soc. Psychol. Rev. 2014, 18, 349–365. [Google Scholar] [CrossRef] [PubMed]
  8. Koole, S.L.; Schlinkert, C.; Maldei, T.; Baumann, N. Becoming who you are: An integrative review of self-determination theory and personality systems interactions theory. J. Personal. 2019, 87, 15–36. [Google Scholar] [CrossRef]
  9. Ross, T.; Fontao, M.I. The Relationship of Self-Regulation and Aggression:An Empirical Test of Personality Systems Interaction Theory. Int. J. Offender Ther. Comp. Criminol. 2008, 52, 554–570. [Google Scholar] [CrossRef]
  10. Bętkowska-Korpała, B.; Olszewska, K. Self-regulation in the process of recovery from alcohol addiction according to Julius Kuhl’s theory. Arch. Psychiatry Psychother. 2016, 18, 63–72. [Google Scholar] [CrossRef]
  11. Schreiber, M.; Gschwend, A.; Iller, M.-L.S. The vocational ID-connecting life design counselling and personality systems interaction theory. Br. J. Guid. Couns. 2020, 48, 52–65. [Google Scholar] [CrossRef]
  12. Siegenthaler, B.R. Evaluating the Organization’s Innovation Capability: A New Guiding Methodology. EDPACS 2022, 65, 1–18. [Google Scholar] [CrossRef]
  13. Eilers, G. Einblicke in die Persönlichkeit: Ein Praxisleitfaden für die Diagnostik auf der Grundlage der Theorie der Persönlichkeits-System-Interaktionen (PSI); Hogrefe: Göttingen, Germany, 2022. [Google Scholar]
  14. Baumann, N.; Kazén, M.; Quirin, M.; Koole, S.L. (Eds.) Why People Do the Things They Do-Building on Julius Kuhl’s Contributions to the Psychology of Motivation and Volition; Hogrefe: Göttingen, Germany, 2018. [Google Scholar]
  15. Kuhl, J.; Quirin, M.; Koole, S.L. The Functional Architecture of Human Motivation: Personality Systems Interactions Theory; Elliot, A.J., Ed.; Advances in Motivation Science; Elsevier: Amsterdam, The Netherlands, 2021; Volume 8. [Google Scholar]
  16. Kuhl, J. A Theory of Self-Development: Affective Fixation and the STAR Model of Personality Disorders and Related Styles. In Motivational Psychology of Human Development; Heckhausen, J., Ed.; Advances in Psychology; Elsevier: Amsterdam, The Netherlands, 2000; pp. 187–211. [Google Scholar]
  17. Diekhof, E.K.; Gruber, O. When desire collides with reason: Functional interactions between anteroventral prefrontal cortex and nucleus accumbens underlie the human ability to resist impulsive desires. J. Neurosci. 2010, 30, 1488–1493. [Google Scholar] [CrossRef] [PubMed]
  18. Lehky, S.R.; Tanaka, K. Neural representation for object recognition in inferotemporal cortex. Curr. Opin. Neurobiol. 2016, 37, 23–35. [Google Scholar] [CrossRef] [PubMed]
  19. Uddin, L.Q.; Kaplan, J.T.; Molnar-Szakacs, I.; Zaidel, E.; Iacoboni, M. Self-face recognition activates a frontoparietal “mirror” network in the right hemisphere: An event-related fMRI study. Neuroimage 2005, 25, 926–935. [Google Scholar] [CrossRef] [PubMed]
  20. Knoch, D.; Fehr, E. Resisting the power of temptations—The right prefrontal cortex and self-control. Ann. New York Acad. Sci. 2007, 1104, 123–134. [Google Scholar] [CrossRef] [PubMed]
  21. Colby, C.L.; Duhamel, J.R. Spatial representations for action in parietal cortex. Cogn. Brain Res. 1996, 5, 105–115. [Google Scholar] [CrossRef]
  22. Gottlieb, J. From thought to action: The parietal cortex as a bridge between perception, action, and cognition. Neuron 2007, 53, 9–16. [Google Scholar] [CrossRef]
  23. Culham, J.C.; Danckert, S.L.; Souza, J.F.X.D.; Gati, J.S.; Menon, R.S.; Goodale, M.A. Visually guided grasping produces fMRI activation in dorsal but not ventral stream brain areas. Exp. Brain Res. 2003, 153, 180–189. [Google Scholar] [CrossRef]
  24. Kuhl, J. A functional approach to motivation: The role of goal-enactment and self-regulation in current research on approach and avoidance. In Trends and Prospects in Motivation Research, 1st ed.; Efklides, A., Kuhl, J., Sorrentino, R.M., Eds.; Springer: Dordrecht, The Netherlands, 2001. [Google Scholar]
  25. Lenroot, R.K.; Giedd, J.N. Brain development in children and adolescents: Insights from anatomical magnetic resonance imaging. Neurosci. Biobehav. Rev. 2006, 30, 718–729. [Google Scholar] [CrossRef]
  26. Xie, H.; Calhoun, V.D.; Gonzalez-Castillo, J.; Damaraju, E.; Miller, R.; Bandettini, P.A.; Mitra, S. Whole-brain connectivity dynamics reflect both task-specific and individual-specific modulation: A multitask study. Neuroimage 2018, 180, 495–504. [Google Scholar] [CrossRef]
  27. Barrett, L.F.; Bliss-Moreau, E. Affect as a psychological primitive. Adv. Exp. Soc. Psychol. 2009, 41, 167–218. [Google Scholar]
  28. Robinson, M.D.; Meier, B.P.; Tamir, M.; Wilkowski, B.M.; Ode, S. Behavioral Facilitation: A Cognitive Model of Individual Differences in Approach Motivation. Emotion 2009, 9, 70–82. [Google Scholar] [CrossRef] [PubMed]
  29. Kuhl, J.; Kazen, M. Volitional facilitation of difficult intentions: Joint activation of intention memory and positive affect removes Stroop interference. J. Exp. Psychol.-Gen. 1999, 128, 382–399. [Google Scholar] [CrossRef]
  30. Kazen, M.; Kuhl, J.; Quirin, M. Personality Interacts With Implicit Affect to Predict Performance in Analytic Versus Holistic Processing. J. Personal. 2015, 83, 251–261. [Google Scholar] [CrossRef] [PubMed]
  31. Baumann, N.; Kuhl, J. Intuition, affect, and personality: Unconscious coherence judgments and self-regulation of negative affect. J. Personal. Soc. Psychol. 2002, 83, 1213–1223. [Google Scholar] [CrossRef]
  32. Cohen, J.B.; Andrade, E.B. Affective intuition and task-contingent affect regulation. J. Consum. Res. 2004, 31, 358–367. [Google Scholar] [CrossRef]
  33. Abrams, D.M.; Strogatz, S.H. Modelling the dynamics of language death. Nature 2003, 424, 900. [Google Scholar] [CrossRef]
  34. Zincenko, A.; Petrovskii, S.; Volpert, V. An economic-demographic dynamical system. Math. Model. Nat. Phenom. 2018, 13, 27. [Google Scholar] [CrossRef]
  35. Zincenko, A.; Petrovskii, S.; Volpert, V.; Banerjee, M. Turing instability in an economic–demographic dynamical system may lead to pattern formation on a geographical scale. J. R. Soc. Interface 2021, 18, 20210034. [Google Scholar] [CrossRef]
  36. Bröcker, T. Adipositas, Metabolisches Syndrom, Neuropathie, Herzfrequenzvariabilität, Emotionales Befinden, Persönlichkeitsdispositionen und ein PSI-Modell. Doctoral Dissertation, Universität Osnabrück, Osnabrück, Germany, 2000. [Google Scholar]
  37. Last, G.; Penrose, M. Lectures on the Poisson Process; Cambridge University Press: Cambridge, UK, 2017. [Google Scholar]
Figure 1. Localisation of the four cognitive systems.
Figure 1. Localisation of the four cognitive systems.
Mathematics 11 01182 g001
Figure 2. Regulation of positive ( b + , plotted in green) and negative affect ( b , plotted in red) by the activation levels of EM and IM. As can be seen in Equations (6) and (7), both affect curves are defined by three segments: In the interval [ , Δ min ] , positive affect increases with EM IM according to a logistic function with parameter s Down + whereas b   decreases with parameter s Up . This is followed by the interval [ Δ min , Δ max ] , where we have b + = 1 + b t + and b = 1 + b t . In the interval, [ Δ max , + ] positive affect b + continues to grow logistically but now with parameter s Up + and negative affect b further declines with parameter s Down .
Figure 2. Regulation of positive ( b + , plotted in green) and negative affect ( b , plotted in red) by the activation levels of EM and IM. As can be seen in Equations (6) and (7), both affect curves are defined by three segments: In the interval [ , Δ min ] , positive affect increases with EM IM according to a logistic function with parameter s Down + whereas b   decreases with parameter s Up . This is followed by the interval [ Δ min , Δ max ] , where we have b + = 1 + b t + and b = 1 + b t . In the interval, [ Δ max , + ] positive affect b + continues to grow logistically but now with parameter s Up + and negative affect b further declines with parameter s Down .
Mathematics 11 01182 g002
Figure 3. Perturbations by positive and negative affect, A+ and A−, are assumed to follow a Poisson process [37], so the time between subsequent events is exponentially distributed, Exp ( μ ) Here, we show the density of the exponential distribution Exp ( μ ) for μ = 20 .
Figure 3. Perturbations by positive and negative affect, A+ and A−, are assumed to follow a Poisson process [37], so the time between subsequent events is exponentially distributed, Exp ( μ ) Here, we show the density of the exponential distribution Exp ( μ ) for μ = 20 .
Mathematics 11 01182 g003
Figure 4. Example of a simulation for the conscientious personality style ( s Up + = s Down + = 0.75 , s Up = 1.25 and s Down = 0.45 , see Table 1). In this simulation, the person experiences a perturbation with positive affect at t 1 = 20 (dark green curve at the bottom of the plot), followed by a perturbation with negative affect at t 2 = 60 (dark blue curve at the bottom of the plot), and finally, another perturbation with positive affect at t 3 = 140 (again shown in dark green), see Equation (8) for the mathematical form of the affect perturbations. Whereas, in response to the perturbation with positive affect, the responses of all four systems are quite weak, after the perturbation with negative affect, IM (red curve) and OR (light blue) move above their resting levels and remain activated for a considerable amount of time, whereas both EM (yellow) and IB (green) move below their resting levels. (a) suggests that all four cognitive systems only slowly return to their resting levels and that the configuration of activated OR and IM and deactivated IB and EM would continue for a considerably longer time without the perturbation with positive affect at t 3 = 140 , whose main effect is that all systems return to their resting levels. This is confirmed in (b), where the last perturbation with positive affect has been omitted.
Figure 4. Example of a simulation for the conscientious personality style ( s Up + = s Down + = 0.75 , s Up = 1.25 and s Down = 0.45 , see Table 1). In this simulation, the person experiences a perturbation with positive affect at t 1 = 20 (dark green curve at the bottom of the plot), followed by a perturbation with negative affect at t 2 = 60 (dark blue curve at the bottom of the plot), and finally, another perturbation with positive affect at t 3 = 140 (again shown in dark green), see Equation (8) for the mathematical form of the affect perturbations. Whereas, in response to the perturbation with positive affect, the responses of all four systems are quite weak, after the perturbation with negative affect, IM (red curve) and OR (light blue) move above their resting levels and remain activated for a considerable amount of time, whereas both EM (yellow) and IB (green) move below their resting levels. (a) suggests that all four cognitive systems only slowly return to their resting levels and that the configuration of activated OR and IM and deactivated IB and EM would continue for a considerably longer time without the perturbation with positive affect at t 3 = 140 , whose main effect is that all systems return to their resting levels. This is confirmed in (b), where the last perturbation with positive affect has been omitted.
Mathematics 11 01182 g004
Figure 5. Simulations of different personality styles: The activities of the cognitive macrosystems, object recognition (OM), intuitive behaviour (IB), extension memory (EM) and intention memory (IM) were simulated according to the model (1)–(4) for (a) agreeable, (b) self-determined, (c) conscientious and (d) independent personality style with the parameters from Table 1. Perturbations with positive (A+) and negative affect (A−), shown in dark green and blue, respectively, were generated using a Poisson process [37], as described in Section 2, see Equation (8) for the mathematical form of the affect perturbations. Personality styles differ in how they respond to affect, which results in different activity levels of OR, IB, EM and IM. Agreeable and self-determined persons (a,b) respond more sensitively to perturbations with positive than negative affect, so IB and EM are more strongly activated than OR and IM. The activity levels of the cognitive macrosystems over time are qualitatively similar, but the activation of individual systems differs quantitatively. The results for conscientious and independent personality styles (c,d), which are more sensitive to negative affect, are analogous, showing higher activity of the OR and IM.
Figure 5. Simulations of different personality styles: The activities of the cognitive macrosystems, object recognition (OM), intuitive behaviour (IB), extension memory (EM) and intention memory (IM) were simulated according to the model (1)–(4) for (a) agreeable, (b) self-determined, (c) conscientious and (d) independent personality style with the parameters from Table 1. Perturbations with positive (A+) and negative affect (A−), shown in dark green and blue, respectively, were generated using a Poisson process [37], as described in Section 2, see Equation (8) for the mathematical form of the affect perturbations. Personality styles differ in how they respond to affect, which results in different activity levels of OR, IB, EM and IM. Agreeable and self-determined persons (a,b) respond more sensitively to perturbations with positive than negative affect, so IB and EM are more strongly activated than OR and IM. The activity levels of the cognitive macrosystems over time are qualitatively similar, but the activation of individual systems differs quantitatively. The results for conscientious and independent personality styles (c,d), which are more sensitive to negative affect, are analogous, showing higher activity of the OR and IM.
Mathematics 11 01182 g005
Figure 6. Activities of the cognitive macrosystems EM, OR, IM and IB were calculated according to Equation (10) for (a) agreeable, (b) self-determined, (c) conscientious and (d) independent personality style. Activation levels were obtained from 100 simulations for 1000 time units, and for each simulation, the activities of EM, OR, IM and IB were calculated according to Equation (10). For each personality style, dominant macrosystems can be identified—IB for agreeable and OR for conscientious. EM and IB are most strongly activated for self-determined individuals, whereas IM and OR are the dominant systems for independent persons.
Figure 6. Activities of the cognitive macrosystems EM, OR, IM and IB were calculated according to Equation (10) for (a) agreeable, (b) self-determined, (c) conscientious and (d) independent personality style. Activation levels were obtained from 100 simulations for 1000 time units, and for each simulation, the activities of EM, OR, IM and IB were calculated according to Equation (10). For each personality style, dominant macrosystems can be identified—IB for agreeable and OR for conscientious. EM and IB are most strongly activated for self-determined individuals, whereas IM and OR are the dominant systems for independent persons.
Mathematics 11 01182 g006
Figure 7. Activities of the cognitive macrosystems EM, OR, IM and IB were calculated for increasing values of the probability p + for experiencing a perturbation by positive affect. Average activation levels for (a) EM, (b) OR, (c) IM and (d) IB were calculated according to Equation (10) from 100 simulations of 1000 time units each. The distributions of the average activation levels obtained from all simulations were represented using box plots. Whereas the average activation levels of EM and IB, which are activated by positive affect, increase linearly, IM and OR, which are activated by negative affect, decrease linearly with p + .
Figure 7. Activities of the cognitive macrosystems EM, OR, IM and IB were calculated for increasing values of the probability p + for experiencing a perturbation by positive affect. Average activation levels for (a) EM, (b) OR, (c) IM and (d) IB were calculated according to Equation (10) from 100 simulations of 1000 time units each. The distributions of the average activation levels obtained from all simulations were represented using box plots. Whereas the average activation levels of EM and IB, which are activated by positive affect, increase linearly, IM and OR, which are activated by negative affect, decrease linearly with p + .
Mathematics 11 01182 g007
Table 1. Parameters for different personality styles.
Table 1. Parameters for different personality styles.
Personality TypeParameters
s Up + s Down + s Up s Down
Agreeable (A+)1.250.450.750.75
Independent (A(+))0.451.250.750.75
Conscientious (A−)0.750.751.250.45
Self-determined (A(−))0.750.750.451.25
Table 2. Slope of the linear dependencies of the four cognitive macrosystems on p + . Whereas EM and IB, which are activated by positive affect, increase with p + , IM and OR, which are activated by negative affect, decrease with p + . There are two levels of slope, one approximately 0.24, the other one about 0.325. Whereas for agreeable and independent personality styles, IM and IB respond most sensitively to variations in p + , for conscientious and self-determined personality styles, EM and OR respond most sensitively.
Table 2. Slope of the linear dependencies of the four cognitive macrosystems on p + . Whereas EM and IB, which are activated by positive affect, increase with p + , IM and OR, which are activated by negative affect, decrease with p + . There are two levels of slope, one approximately 0.24, the other one about 0.325. Whereas for agreeable and independent personality styles, IM and IB respond most sensitively to variations in p + , for conscientious and self-determined personality styles, EM and OR respond most sensitively.
Personality StyleEMORIMIB
agreeable A+ 0.240 0.240 0.324 0.325
independent A(+) 0.241 0.242 0.326 0.326
conscientious A− 0.324 0.324 0.240 0.240
self-determined A(−) 0.326 0.327 0.242 0.242
Disclaimer/Publisher’s Note: The statements, opinions and data contained in all publications are solely those of the individual author(s) and contributor(s) and not of MDPI and/or the editor(s). MDPI and/or the editor(s) disclaim responsibility for any injury to people or property resulting from any ideas, methods, instructions or products referred to in the content.

Share and Cite

MDPI and ACS Style

Hoy, M.; Fritsch, S.; Bröcker, T.; Kuhl, J.; Siekmann, I. A Stochastic Model of Personality Differences Based on PSI Theory. Mathematics 2023, 11, 1182. https://doi.org/10.3390/math11051182

AMA Style

Hoy M, Fritsch S, Bröcker T, Kuhl J, Siekmann I. A Stochastic Model of Personality Differences Based on PSI Theory. Mathematics. 2023; 11(5):1182. https://doi.org/10.3390/math11051182

Chicago/Turabian Style

Hoy, Molly, Sarah Fritsch, Thomas Bröcker, Julius Kuhl, and Ivo Siekmann. 2023. "A Stochastic Model of Personality Differences Based on PSI Theory" Mathematics 11, no. 5: 1182. https://doi.org/10.3390/math11051182

APA Style

Hoy, M., Fritsch, S., Bröcker, T., Kuhl, J., & Siekmann, I. (2023). A Stochastic Model of Personality Differences Based on PSI Theory. Mathematics, 11(5), 1182. https://doi.org/10.3390/math11051182

Note that from the first issue of 2016, this journal uses article numbers instead of page numbers. See further details here.

Article Metrics

Back to TopTop