An Efficient and Secure Fog Based Routing Mechanism in IoT Network
Abstract
:1. Introduction
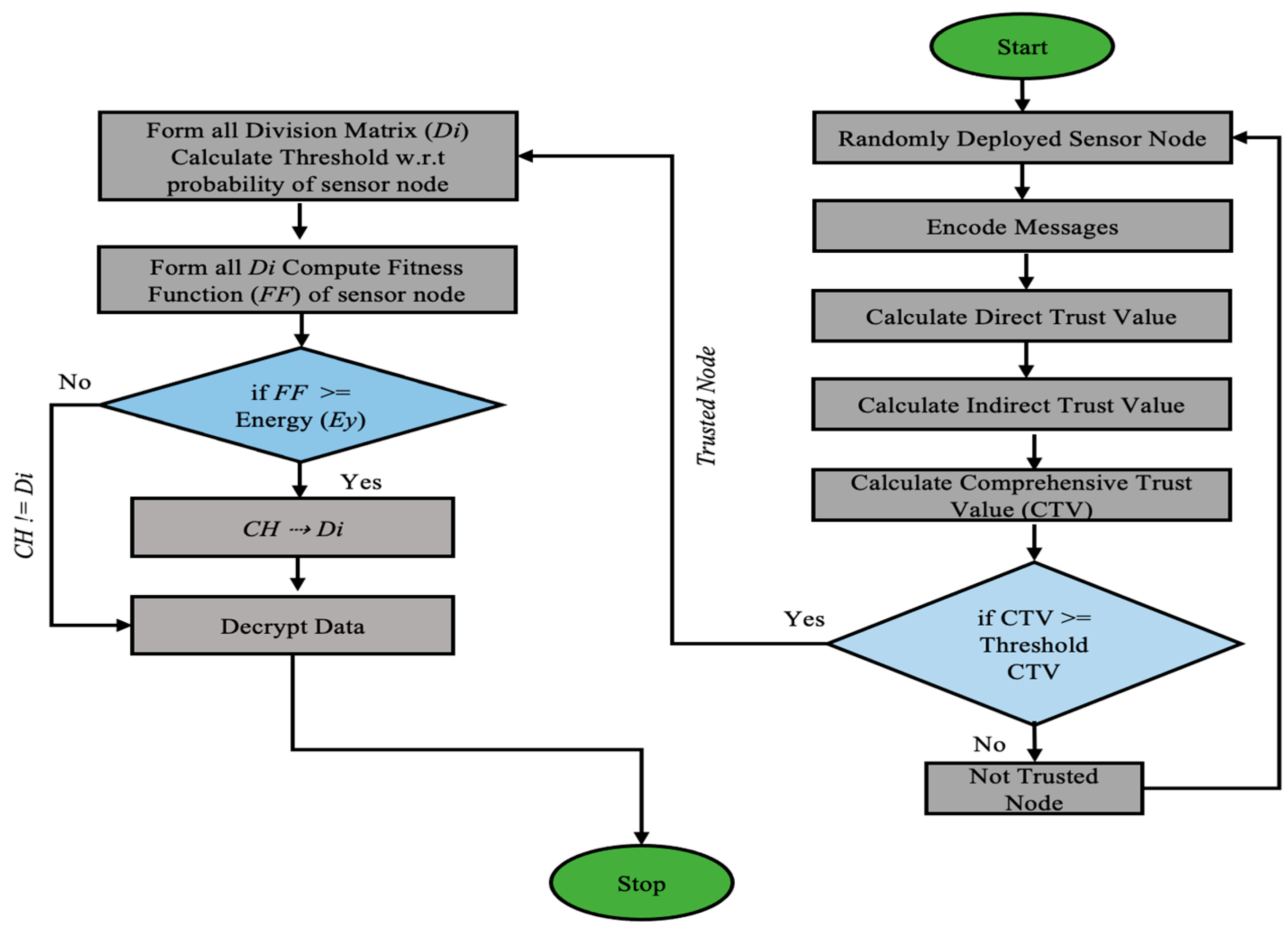
- The comprehensive trust value of each IoT network is computed which is comprised of direct trust, indirect trust and energy trust value.
- In order to identify and remove malicious nodes as quickly as possible, the volatilization factor has been included in the selection of Cluster Head (CH) to minimize energy utilization and to manage the densely IoT network.
- Aside from this, an enhanced RSA algorithm has also been employed in the proposed paradigm to protect data originality from external attackers.
2. Literature Review
3. Methodology
3.1. Trust
3.2. Direct Trust
3.3. Indirect Trust Value
3.4. Volatilization Factor
3.5. Residual Energy
3.6. Comprehensive Trust Value
3.7. Encryption of Data
| Algorithm 1. The pseudocode for calculating Trust Value |
| Input: Node, Security, Energy Output: Trust value calculation and communication. Trust value of the node: T_Value = (Successful_Trans + Unsuccessful_Trans) / (Trans + Successful_Trans); if (T_Value = adequate for communication); Allow communication with the node. else calculate the trust value for the security model of the node. T_Security = Access Control + Encrypted Packets + Secure Routed Packets; if (T_Security = adequate for communication); Allow communication with the node. else calculate the trust value for the energy consumption if (T_Energy = adequate for communication); Allow communication with the node. else calculate the trust value of mobility. T_Energy = Mobility + Energy_cons; if (T_Mobility = adequate for the communication); Allow the communication. else calculate the trust for the node in the reliability model. T = SentData + Energy; if (T = adequate for communication); Allow communication; else calculate the overall trust for the node. Overall_Trust=T_Value + T_Security + T_Energy+T_Mobility; if (Overall_Trust = adequate for communication); Allow the communication. else Deny communication with the node. end. |
4. Results and Discussion
4.1. Direct Trust, Indirect Trust and Comprehensive Trust
4.2. Comparison of Comprehensive Trust Values
4.3. Encoding of Data from CH to Fog Nodes
4.4. Decoding of Data at Fog End
4.5. Encoding of Data from Fog Node to Cloud Server
4.6. Decoding of Data at Cloud Server
4.7. Data Encoding Directly from CH to Cloud Server
4.8. Data Decoding from CH to Cloud Server
4.9. Two Way Energy Utilization
4.10. Energy Consumption for Direct Transmission from CH to Cloud Server
4.11. Energy Consumption Comparison between Proposed and Base Study
4.12. 2-Way and Direct Transmission Rate of Nodes
4.13. Overall Threshold Comparison between ESRM and TSRP
5. Conclusions
Author Contributions
Funding
Data Availability Statement
Conflicts of Interest
References
- Taherdoost, H. Security and Internet of Things: Benefits, Challenges, and Future Perspectives. Electronics 2023, 12, 1901. [Google Scholar] [CrossRef]
- Yang, G. An Overview of Current Solutions for Privacy in the Internet of Things. Front. Artif. Intell. 2022, 5, 812732. [Google Scholar] [CrossRef] [PubMed]
- Matin, M.A.; Islam, M.M. Overview of Wireless Sensor Network; IntechOpen: London, UK, 2023; pp. 4–6. Available online: https://www.intechopen.com/books/wireless-sensor-networks-technology-and-protocols/overview-of-wireless-sensor-network (accessed on 21 June 2023).
- Sreejith, V.R.; Surve, N.; Vyas, K.R.; Gudino, L.J. Area based routing protocol for mobile wireless sensor networks. Int. Conf. Inf. Netw. 2018, 2018, 782–786. [Google Scholar]
- Prathusha, B.L.; Chilambuchelvan, A. GSR: Geographic Secured Routing using SHA-3 algorithm for node and message authentication in wireless sensor networks. Future Gener. Comput. Syst. 2017, 76, 98–105. [Google Scholar] [CrossRef]
- Alromih, A.; Al-Rodhaan, M.; Tian, Y. A Randomized Watermarking Technique for Detecting Malicious Data Injection Attacks in Heterogeneous Wireless Sensor Networks for Internet of Things Applications. Sensors 2018, 18, 4346. [Google Scholar] [CrossRef]
- Sarma, H.K.D.; Kar, A.; Mall, R. A Hierarchical and Role Based Secure Routing Protocol for Mobile Wireless Sensor Networks. Wirel. Pers. Commun. 2016, 90, 1067–1103. [Google Scholar] [CrossRef]
- Selvi, M.; Thangaramya, K.; Ganapathy, S.; Kulothungan, K.; Khannah Nehemiah, H.; Kannan, A. An Energy Aware Trust Based Secure Routing Algorithm for Effective Communication in Wireless Sensor Networks. Wirel. Pers. Commun. 2019, 105, 1475–1490. [Google Scholar] [CrossRef]
- Rajeshkumar, G.; Valluvan, K.R. An Energy Aware Trust Based Intrusion Detection System with Adaptive Acknowledgement for Wireless Sensor Network. Wirel. Pers. Commun. 2017, 94, 1993–2007. [Google Scholar] [CrossRef]
- Yu, X.; Li, F.; Li, T.; Wu, N.; Wang, H.; Zhou, H. Trust-based secure directed diffusion routing protocol in WSN. J. Ambient. Intell. Humaniz. Comput. 2022, 13, 1405–1417. [Google Scholar] [CrossRef]
- Sun, Z.; Wei, M.; Zhang, Z.; Qu, G. Secure Routing Protocol based on Multi-objective Ant-colony-optimization for wireless sensor networks. Appl. Soft Comput. J. 2019, 77, 366–375. [Google Scholar] [CrossRef]
- Qiuwei, Y.; Xiaogang, Z.; Hongjuan, F.; Xiqiang, C. Survey of Security Technologies on Wireless Sensor Networks. J. Sens. 2015, 2015, 842392. [Google Scholar] [CrossRef]
- Kesavan, V.T.; Radhakrishnan, S. Cluster based secure dynamic keying technique for heterogeneous mobile Wireless Sensor Networks. China Commun. 2016, 13, 178–194. [Google Scholar] [CrossRef]
- Alghamdi, T.A. Secure and energy efficient path optimization technique in wireless sensor networks using dh method. IEEE Access 2018, 6, 53576–53582. [Google Scholar] [CrossRef]
- Bilgin, B.E.; Baktir, S. A light-weight solution for blackhole attacks in wireless sensor networks. Turk. J. Electr. Eng. Comput. Sci. 2019, 27, 2557–2570. [Google Scholar] [CrossRef]
- Karlof, C.; Wagner, D. Secure routing in wireless sensor networks: Attacks and countermeasures. In Proceedings of the 1st IEEE International Workshop on Sensor Network Protocols and Applications SNPA 2003, Anchorage, AK, USA, 11 May 2003; pp. 113–127. [Google Scholar] [CrossRef]
- Perrig, A.; Szewczyk, R.; Tygar, J.D.; Wen, V.; Culler, D.E. SPINS: Security protocols for sensor networks. Wirel. Netw. 2002, 8, 521–534. [Google Scholar] [CrossRef]
- Shaikh, R.A.; Lee, S.; Khan, M.A.U.; Song, Y.J. LSec: Lightweight security protocol for distributed wireless sensor network. In Personal Wireless Communications; PWC 2006. Lecture Notes in Computer Science, 4217; Springer: Berlin/Heidelberg, Germany, 2006. [Google Scholar] [CrossRef]
- Zhang, Y.; Liu, W.; Lou, W.; Fang, Y. Location-based compromise-tolerant security mechanisms for wireless sensor networks. IEEE J. Sel. Areas Commun. 2006, 24, 247–260. [Google Scholar] [CrossRef]
- Abdelhakim, M.; Lightfoot, L.E.; Li, T. Reliable data fusion in wireless sensor networks under Byzantine attacks. In Proceedings of the MILCOM 2011 Military Communications Conference, Baltimore, MD, USA, 7–10 November 2011; pp. 810–815. [Google Scholar]
- Saidi, A.; Benahmed, K.; Seddiki, N. Secure cluster head election algorithm and misbehavior detection approach based on trust management technique for clustered wireless sensor networks. Ad Hoc Netw. 2020, 106, 102215. [Google Scholar] [CrossRef]
- Hong, Z.; Shao, Q.; Liao, X.; Beyah, R. A secure routing protocol with regional partitioned clustering and Beta trust management in smart home. Wirel. Netw. 2019, 25, 3805–3823. [Google Scholar] [CrossRef]
- Fang, W.; Zhang, W.; Chen, W.; Liu, Y.; Tang, C. TMSRS: Trust management-based secure routing scheme in industrial wireless sensor network with fog computing. Wirel. Netw. 2020, 26, 3169–3182. [Google Scholar] [CrossRef]
- Isaac Sajan, R.; Jasper, J. Trust-based secure routing and the prevention of vampire attack in wireless ad hoc sensor network. Int. J. Commun. Syst. 2020, 33. [Google Scholar] [CrossRef]
- Fang, W.; Zhang, W.; Chen, W.; Liu, J.; Ni, Y.; Yang, Y. MSCR: Multidimensional secure clustered routing scheme in hierarchical wireless sensor networks. Eurasip J. Wirel. Commun. Netw. 2021, 2021, 14. [Google Scholar] [CrossRef]
- Shaheen, Q.; Shiraz, M.; Butt, S.A.; Gani, A.; Khan, M.A. An analytical survey of wsns integration with cloud and fog computing. Electronics 2021, 10, 2625. [Google Scholar] [CrossRef]
- Bhargava, K.; Ivanov, S. A fog computing approach for localization in WSN. In Proceedings of the 2017 IEEE 28th Annual International Symposium on Personal, Indoor, and Mobile Radio Communications (PIMRC), Montreal, QC, Canada, 8–13 October 2017; pp. 1–7. [Google Scholar]
- Pradeepa, M.A.M.; Gomathi, B. Towards Fog Computing based Cloud Sensor Integration for Internet of Things. Int. J. Comput. Sci. Eng. Commun. 2017, 5, 1761–1773. [Google Scholar]
- Senthil kumaran, U.; Ilango, P. Secure authentication and integrity techniques for randomized secured routing in WSN. Wirel. Netw. 2015, 21, 443–451. [Google Scholar] [CrossRef]
- Elhoseny, M.; Elminir, H.; Riad, H.; Yuan, X. A secure data routing schema for WSN using Elliptic Curve Cryptography and homomorphic encryption. J. King Saud Univ.—Comput. Inf. Sci. 2016, 28, 262–275. [Google Scholar] [CrossRef]
- Elamurugu, V.; Evanjaline, D.J. An Efficient and Secure Text Encryption Scheme for Wireless Sensor Network (WSN) Using Dynamic Key Approach. Int. J. Comput. Netw. Appl. 2021, 8, 788–794. [Google Scholar] [CrossRef]
- Bashirpour, H.; Bashirpour, S.; Shamshirband, S.; Chronopoulos, A. An Improved Digital Signature Protocol to Multi-User Broadcast Authentication Based on Elliptic Curve Cryptography in Wireless Sensor Networks (WSNs). Math. Comput. Appl. 2018, 23, 17. [Google Scholar] [CrossRef]
- Jiang, B.; Huang, G.; Wang, T.; Gui, J.; Zhu, X. Trust based energy efficient data collection with unmanned aerial vehicle in edge network. Trans. Emerg. Telecommun. Technol. 2020, 3. [Google Scholar] [CrossRef]
- Priayoheswari, B.; Kulothungan, K.; Kannan, A. Beta reputation and direct trust model for secure communication in wireless sensor networks. In Proceedings of the International Conference on Informatics and Analytics, Pondicherry, India, 25–26 August 2016; Volume 25. [Google Scholar]
- Airehrour, D.; Gutierrez, J.; Kumar Ray, S. GradeTrust: A secure trust-based routing protocol for MANETs. In Proceedings of the 2015 International Telecommunication Networks and Applications Conference (ITNAC), Sydney, Australia, 18–20 November 2015; pp. 65–70. [Google Scholar]
- Wang, T.; Zhang, G.; Yang, X.; Vajdi, A. A trusted and energy efficient approach for cluster-based wireless sensor networks. Int. J. Distrib. Sens. Netw. 2016, 12. [Google Scholar] [CrossRef]
- Raza, S.; Haider, W.; Durrani, N.M.; Khan, N.K.; Abbasi, M.A. Trust based energy preserving routing protocol in multi-hop WSN. Lect. Notes Comput. Sci. 2015, 9466, 518–523. [Google Scholar]
- Ahmed, A.; Abu Bakar, K.; Channa, M.I.; Haseeb, K. Countering Node Misbehavior Attacks using Trust Based Secure Routing Protocol. TELKOMNIKA 2015, 13, 260. [Google Scholar] [CrossRef]
- Ahmed, S.; Gupta, S.; Suri, A.; Sharma, S. Adaptive energy efficient fuzzy: An adaptive and energy efficient fuzzy clustering algorithm for wireless sensor network-based landslide detection system. IET Netw. 2021, 10, 1–12. [Google Scholar] [CrossRef]
- Famila, S.; Jawahar, A.; Vimalraj, S.L.S.; Lydia, J. Integrated Energy and Trust-Based Semi-Markov Prediction for Lifetime Maximization in Wireless Sensor Networks. Wirel. Pers. Commun. 2021, 118, 505–522. [Google Scholar] [CrossRef]
- Almesaeed, R.; Jedidi, A. Dynamic directional routing for mobile wireless sensor networks. Ad Hoc Netw. 2021, 110, 102–120. [Google Scholar] [CrossRef]
- Almomani, I.; Alromi, A. Integrating software engineering processes in the development of efficient intrusion detection systems in wireless sensor networks. Sensors 2020, 20, 5. [Google Scholar] [CrossRef]
- Aroba, O.J.; Naicker, N.; Adeliyi, T. A Hyper-Heuristic Heterogeneous Multisensor Node Scheme for Energy Efficiency in Larger Wireless Sensor Networks Using DEEC-Gaussian Algorithm. Mob. Inf. Syst. 2021, 2021. [Google Scholar] [CrossRef]















| Parameters | Values |
|---|---|
| Sensor Node’s Initial Energy | 0.87 J |
| Area of Interest (The concrete simulation scene) | 500 m × 500 m |
| Data Length | 200 bits |
| Threshold Comprehensive Trust Value [0, 1] | 0.78 |
| Malicious Nodes | Random |
| Probability of Clusters | 0.034 |
Disclaimer/Publisher’s Note: The statements, opinions and data contained in all publications are solely those of the individual author(s) and contributor(s) and not of MDPI and/or the editor(s). MDPI and/or the editor(s) disclaim responsibility for any injury to people or property resulting from any ideas, methods, instructions or products referred to in the content. |
© 2023 by the authors. Licensee MDPI, Basel, Switzerland. This article is an open access article distributed under the terms and conditions of the Creative Commons Attribution (CC BY) license (https://creativecommons.org/licenses/by/4.0/).
Share and Cite
Malik, T.S.; Tanveer, J.; Anwar, S.; Mufti, M.R.; Afzal, H.; Kim, A. An Efficient and Secure Fog Based Routing Mechanism in IoT Network. Mathematics 2023, 11, 3652. https://doi.org/10.3390/math11173652
Malik TS, Tanveer J, Anwar S, Mufti MR, Afzal H, Kim A. An Efficient and Secure Fog Based Routing Mechanism in IoT Network. Mathematics. 2023; 11(17):3652. https://doi.org/10.3390/math11173652
Chicago/Turabian StyleMalik, Tauqeer Safdar, Jawad Tanveer, Shahid Anwar, Muhammad Rafiq Mufti, Humaira Afzal, and Ajung Kim. 2023. "An Efficient and Secure Fog Based Routing Mechanism in IoT Network" Mathematics 11, no. 17: 3652. https://doi.org/10.3390/math11173652
APA StyleMalik, T. S., Tanveer, J., Anwar, S., Mufti, M. R., Afzal, H., & Kim, A. (2023). An Efficient and Secure Fog Based Routing Mechanism in IoT Network. Mathematics, 11(17), 3652. https://doi.org/10.3390/math11173652

