Use of Statistical Process Control for Coking Time Monitoring
Abstract
1. Introduction
1.1. Traditional Control Charts
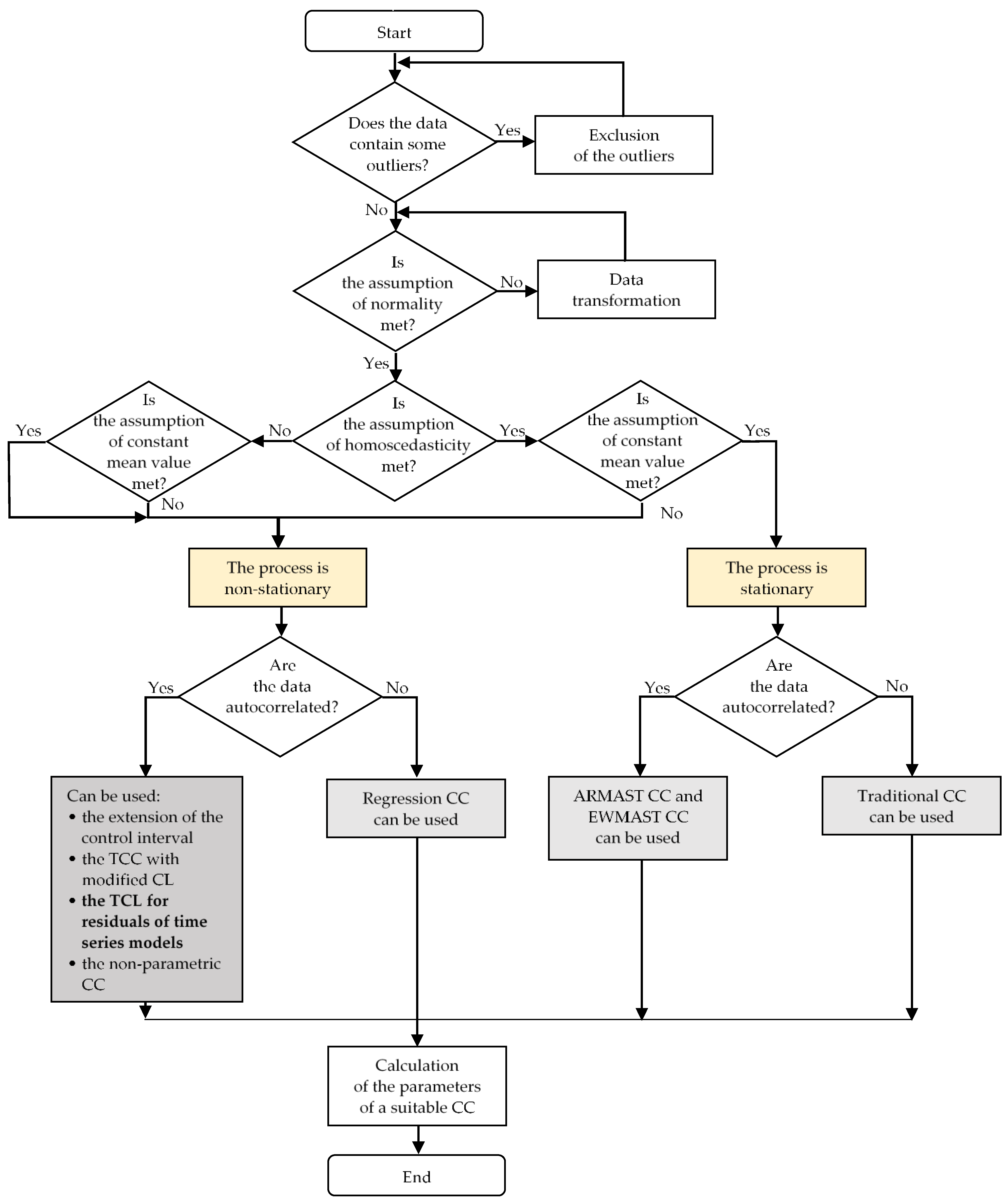
1.2. The Phases of Using Control Charts
1.3. The Problems Caused by Autocorrelation of Observed Data
- Stationary autocorrelated processes, which are in a state of so-called statistical equilibrium. The basic behaviour of these processes does not change over time, neither do the mean values and deviations.
- Non-stationary autocorrelated processes, which are not in a state of statistical equilibrium. Their means and variances change, and it is often possible to observe the occurrence of a trend.
1.4. The Approaches to Solving Problems with Autocorrelated Data
- The extension of the control interval;
- The use of the traditional control charts with modified control limits;
- The use of the traditional control charts, or slightly modified versions of them, for residuals of time series models that are not autocorrelated;
- The use of the non-parametric control charts.
1.4.1. The Extension of the Control Interval
1.4.2. The Use of the Traditional Control Charts with Modified Control Limits
1.4.3. The Use of the Traditional Control Charts for Residuals of Time Series Models
1.5. The Evaluate the Performance of Control Charts
1.6. The Purpose of the Work
2. Materials and Methods
2.1. The Coking Process
- The width of the coking chamber (the wider the chamber, the longer the coking time);
- The temperature of the heating walls (the higher the temperature in the heating channels of the walls, the shorter the coking time);
- The quality and thickness of the heating walls (i.e., the distance between the channel and the chamber depends on the type and quality of the dinas used, with a 10 mm change in thickness caused by changing the coking time by 0.6–0.8 h);
- The quality of the coal charge (moisture content, grain composition, and density of the charge have the greatest influence on the heat transfer through the charge, and increasing these increases the coking time;
- Coking properties also change the coking time, a change of 5% in the proportion of coking coals requires a change in coking time of 1.0–1.5 h [81].
2.2. Description of the Data Used
2.3. Traditional Control Charts Calculations for Individual Measurements
2.3.1. Shewhart Control Chart for Individual Measurements
2.3.2. Tabular CUSUM Control Chart for Individual Measurements
2.3.3. EWMA Control Chart for Individual Measurements
2.3.4. Traditional Control Charts for Residuals of ARIMA Time Series Models
3. Results and Discussion
3.1. The Verification of Assumptions for the Use of Traditional Control Charts
3.2. The Approaches to Solving Problems with Autocorrelated Coking Time Data
3.2.1. The Extension of the Control Interval for Monitoring of Coking Time
3.2.2. The Use of the Traditional Control Chart with Modified Control Limits
3.2.3. The Use of the Control Charts for Residuals of Time Series Models
3.2.3.1. Selection of the Most Suitable Type of ARIMA Model for the Coking Time
3.2.3.2. The Use of the Traditional Control Charts for Residuals of Selected ARIMA Models
3.2.3.3. The Use of the Dynamic EWMA Control Chart
3.2.4. The Use of the Non-Parametric Control Chart
4. Conclusions
4.1. Summary of the Study
4.2. Options for Further Research Direction
Author Contributions
Funding
Data Availability Statement
Conflicts of Interest
References
- Montgomery, D.C. Statistical Quality Control: A Modern Introduction, 7th ed.; International Student Version; Wiley: Hoboken, NJ, USA, 2013; ISBN 978-1-118-32257-4. [Google Scholar]
- Shewhart, W.A. Economic Control of Quality of Manufactured Product; D. Van Norstrand, Co.: New York, NY, USA, 1923. [Google Scholar]
- Page, E.S. Control Charts for the Mean of a Normal Population. J. R. Stat. Soc. Ser. B (Methodol.) 1954, 16, 131–135. [Google Scholar] [CrossRef]
- Lucas, J.M. The Design and Use of V-Mask Control Schemes. J. Qual. Technol. 1976, 8, 1–12. [Google Scholar] [CrossRef]
- Hawkins, D.M. A Cusum for a Scale Parameter. J. Qual. Technol. 1981, 13, 228–231. [Google Scholar] [CrossRef]
- Roberts, S.W. Properties of Control Chart Zone Tests. Bell Syst. Tech. J. 1958, 37, 83–114. [Google Scholar] [CrossRef]
- Crowder, S.V. Design of Exponentially Weighted Moving Average Schemes. J. Qual. Technol. 1989, 21, 155–162. [Google Scholar] [CrossRef]
- Crowder, S.V. A Simple Method for Studying Run-Length Distributions of Exponentially Weighted Moving Average Charts. Technometrics 1987, 29, 401. [Google Scholar] [CrossRef]
- Lucas, J.M.; Saccucci, M.S. Exponentially Weighted Moving Average Control Schemes: Properties and Enhancements. Technometrics 1990, 32, 1–12. [Google Scholar] [CrossRef]
- Zhang, L.; Chen, G.; Castagliola, P. On t and EWMA t Charts for Monitoring Changes in the Process Mean. Qual. Reliab. Eng. Int. 2009, 25, 933–945. [Google Scholar] [CrossRef]
- Shewhart, W.A.; Deming, W.E. Statistical Methods from the Viewpoints of Quality Control. Graduate School; The Department of Agriculture, University of California: Davis, CA, USA, 1939. [Google Scholar]
- Qiu, P. Introduction to Statistical Process Control, 1st ed.; Chapman and Hall/CRC: Boca Raton, FL, USA, 2013; ISBN 978-0-429-09077-6. [Google Scholar]
- Aslam, M.; Saghir, A.; Ahmad, L. Introduction to Statistical Process Control, 1st ed.; Wiley: Hoboken, NJ, USA, 2020; ISBN 978-1-119-52842-5. [Google Scholar]
- Montgomery, D.C. Introduction to Statistical Quality Control, 6th ed.; Wiley: Hoboken, NJ, USA, 2009; ISBN 978-0-470-16992-6. [Google Scholar]
- Costa, A.; Fichera, S. Economic Statistical Design of ARMA Control Chart through a Modified Fitness-Based Self-Adaptive Differential Evolution. Comput. Ind. Eng. 2017, 105, 174–189. [Google Scholar] [CrossRef]
- ISO 7870; Control Charts—Part 2: Shewhart Control Charts. International Organization for Standardization: Geneva, Switzerland, 2023.
- Aziz Kalteh, A.; Babouei, S. Control Chart Patterns Recognition Using ANFIS with New Training Algorithm and Intelligent Utilization of Shape and Statistical Features. ISA Trans. 2020, 102, 12–22. [Google Scholar] [CrossRef]
- Fuqua, D.; Razzaghi, T. A Cost-Sensitive Convolution Neural Network Learning for Control Chart Pattern Recognition. Expert Syst. Appl. 2020, 150, 113275. [Google Scholar] [CrossRef]
- García, E.; Peñabaena-Niebles, R.; Jubiz-Diaz, M.; Perez-Tafur, A. Concurrent Control Chart Pattern Recognition: A Systematic Review. Mathematics 2022, 10, 934. [Google Scholar] [CrossRef]
- Shu, L.; Tsui, K.; Tsung, F. Regression Control Charts. In Wiley StatsRef: Statistics Reference Online; Balakrishnan, N., Colton, T., Everitt, B., Piegorsch, W., Ruggeri, F., Teugels, J.L., Eds.; Wiley: Hoboken, NJ, USA, 2014; ISBN 978-1-118-44511-2. [Google Scholar]
- Hayati, F. Regression Control Chart for Two Related Variables: A Forgotten Lesson. IJMOM 2017, 6, 262. [Google Scholar] [CrossRef]
- ISO 7870; Control Charts—Part 5: Specialized Control Charts. International Organization for Standardization: Geneva, Switzerland, 2014.
- Lu, Z.; Wang, M.; Dai, W. A Condition Monitoring Approach for Machining Process Based on Control Chart Pattern Recognition with Dynamically-Sized Observation Windows. Comput. Ind. Eng. 2020, 142, 106360. [Google Scholar] [CrossRef]
- Cuentas, S.; García, E.; Peñabaena-Niebles, R. An SVM-GA Based Monitoring System for Pattern Recognition of Autocorrelated Processes. Soft Comput. 2022, 26, 5159–5178. [Google Scholar] [CrossRef]
- Roberts, S.W. Control Chart Tests Based on Geometric Moving Averages. Technometrics 1959, 1, 239–250. [Google Scholar] [CrossRef]
- Hawkins, D.M.; Olwell, D.H. Cumulative Sum Charts and Charting for Quality Improvement; Springer: New York, NY, USA, 1998; ISBN 978-1-4612-7245-8. [Google Scholar]
- ISO 7870; Control Charts—Part 6: EWMA Control Charts. International Organization for Standardization: Geneva, Switzerland, 2016.
- Alwan, L.C. Effects of Autocorrelation on Control Chart Performance. Commun. Stat. Theory Methods 1992, 21, 1025–1049. [Google Scholar] [CrossRef]
- Montgomery, D.C.; Mastrangelo, C.M. Some Statistical Process Control Methods for Autocorrelated Data. J. Qual. Technol. 1991, 23, 179–193. [Google Scholar] [CrossRef]
- Patel, A.K.; Divecha, J. Modified Exponentially Weighted Moving Average (EWMA) Control Chart for an Analytical Process Data. J. Chem. Eng. Mater. Sci. 2011, 2, 12–20. [Google Scholar] [CrossRef]
- Cheng, S.-S.; Yang, C.-H.; Sheu, T.-S.; Yu, F.-J. On the Performance Evaluation of the Proportional Control Chart. In Proceedings of the 2017 13th International Conference on Natural Computation, Fuzzy Systems and Knowledge Discovery (ICNC-FSKD), Guilin, China, 29–31 July 2017; pp. 1011–1017. [Google Scholar]
- Zhang, N.F. A Statistical Control Chart for Stationary Process Data. Technometrics 1998, 40, 24–38. [Google Scholar] [CrossRef]
- Zhang, N.F. Statistical Control Charts for Monitoring the Mean of a Stationary Process. J. Stat. Comput. Simul. 2000, 66, 249–258. [Google Scholar] [CrossRef]
- Woodall, W.H.; Montgomery, D.C. Research Issues and Ideas in Statistical Process Control. J. Qual. Technol. 1999, 31, 376–386. [Google Scholar] [CrossRef]
- Shu, L.; Apley, D.W.; Tsung, F. Autocorrelated Process Monitoring Using Triggered Cuscore Charts. Qual. Reliab. Eng. Int. 2002, 18, 411–421. [Google Scholar] [CrossRef]
- Capizzi, G.; Masarotto, G. An Adaptive Exponentially Weighted Moving Average Control Chart. Technometrics 2003, 45, 199–207. [Google Scholar] [CrossRef]
- Testik, M.C. Model Inadequacy and Residuals Control Charts for Autocorrelated Processes. Qual. Reliab. Eng. Int. 2005, 21, 115–130. [Google Scholar] [CrossRef]
- Castagliola, P.; Tsung, F. Autocorrelated SPC for Non-Normal Situations. Qual. Reliab. Eng. Int. 2005, 21, 131–161. [Google Scholar] [CrossRef]
- Zou, C.; Wang, Z.; Tsung, F. Monitoring Autocorrelated Processes Using Variable Sampling Schemes at Fixed-Times. Qual. Reliab. Eng. Int. 2008, 24, 55–69. [Google Scholar] [CrossRef]
- Khan, N.; Aslam, M.; Jun, C.-H. Design of a Control Chart Using a Modified EWMA Statistic: New EWMA Statistic. Qual. Reliab. Eng. Int. 2017, 33, 1095–1104. [Google Scholar] [CrossRef]
- Fu, X.; Wang, R.; Dong, Z. Application of a Shewhart Control Chart to Monitor Clean Ash during Coal Preparation. Int. J. Miner. Process. 2017, 158, 45–54. [Google Scholar] [CrossRef]
- Osei-Aning, R.; Abbasi, S.A.; Riaz, M. Optimization Design of the CUSUM and EWMA Charts for Autocorrelated Processes. Qual. Reliab. Eng. Int. 2017, 33, 1827–1841. [Google Scholar] [CrossRef]
- Li, Y.; Li, H.; Chen, Z.; Zhu, Y. An Improved Hidden Markov Model for Monitoring the Process with Autocorrelated Observations. Energies 2022, 15, 1685. [Google Scholar] [CrossRef]
- Yao, Y.; Chakraborti, S.; Yang, X.; Parton, J.; Lewis, D.; Hudnall, M. Phase I Control Chart for Individual Autocorrelated Data: Application to Prescription Opioid Monitoring. J. Qual. Technol. 2023, 55, 302–317. [Google Scholar] [CrossRef]
- Reynolds, M.R.; Lu, C.-W. Control Charts for Monitoring Processes with Autocorrelated Data. Nonlinear Anal. Theory Methods Appl. 1997, 30, 4059–4067. [Google Scholar] [CrossRef]
- Yashchin, E. Performance of CUSUM Control Schemes for Serially Correlated Observations. Technometrics 1993, 35, 37–52. [Google Scholar] [CrossRef]
- Psarakis, S.; Papaleonida, G.E.A. SPC Procedures for Monitoring Autocorrelated Processes. Qual. Technol. Quant. Manag. 2007, 4, 501–540. [Google Scholar] [CrossRef]
- Li, Y.; Pan, E.; Xiao, Y. On Autoregressive Model Selection for the Exponentially Weighted Moving Average Control Chart of Residuals in Monitoring the Mean of Autocorrelated Processes. Qual. Reliab. Eng. Int. 2020, 36, 2351–2369. [Google Scholar] [CrossRef]
- Franco, B.C.; Castagliola, P.; Celano, G.; Costa, A.F.B. A New Sampling Strategy to Reduce the Effect of Autocorrelation on a Control Chart. J. Appl. Stat. 2014, 41, 1408–1421. [Google Scholar] [CrossRef]
- Grimshaw, S.D. Constructing Control Charts for Autocorrelated Data Using an Exhaustive Systematic Samples Pooled Variance Estimator. J. Qual. Technol. 2023, 55, 349–365. [Google Scholar] [CrossRef]
- Vasilopoulos, A.V.; Stamboulis, A.P. Modification of Control Chart Limits in the Presence of Data Correlation. J. Qual. Technol. 1978, 10, 20–30. [Google Scholar] [CrossRef]
- Garza-Venegas, J.A.; Tercero-Gómez, V.G.; Lee Ho, L.; Castagliola, P.; Celano, G. Effect of Autocorrelation Estimators on the Performance of the X- Control Chart. J. Stat. Comput. Simul. 2018, 88, 2612–2630. [Google Scholar] [CrossRef]
- Alwan, L.C.; Roberts, H.V. Time-Series Modeling for Statistical Process Control. J. Bus. Econ. Stat. 1988, 6, 87. [Google Scholar] [CrossRef]
- Wardell, D.G.; Moskowitz, H.; Plante, P. Control Charts in the Presence of Data Correlation. Plante 1992, 38, 1084–1105. [Google Scholar] [CrossRef]
- Wardell, D.G.; Moskowitz, H.; Plante, R.D. Run-Length Distributions of Special-Cause Control Charts for Correlated Processes. Technometrics 1994, 36, 3–17. [Google Scholar] [CrossRef]
- Lu, C.-W.; Reynolds, M.R. EWMA Control Charts for Monitoring the Mean of Autocorrelated Processes. J. Qual. Technol. 1999, 31, 166–188. [Google Scholar] [CrossRef]
- Jiang, W.; Tsui, K.-L.; Woodall, W.H. A New SPC Monitoring Method: The ARMA Chart. Technometrics 2000, 42, 399–410. [Google Scholar] [CrossRef]
- Lu, C.-W.; Reynolds, M.R. Cusum Charts for Monitoring an Autocorrelated Process. J. Qual. Technol. 2001, 33, 316–334. [Google Scholar] [CrossRef]
- Taşdemir, A. Effect of Autocorrelation on the Process Control Charts in Monitoring of a Coal Washing Plant. Physicochem. Probl. Miner. Process. 2012, 48, 495–512. [Google Scholar] [CrossRef]
- Magaji, A.A.; Yahaya, A.; Asiribo, O.E. Assessing the Effects of Autocorrelation on the Performance of Statistical Process Control Charts. Int. J. Math. Stat. Invent. 2015, 2, 15–23. [Google Scholar]
- Costa, A.; Fichera, S. Economic-Statistical Design of Adaptive Arma Control Chart for Autocorrelated Data. J. Stat. Comput. Simul. 2021, 91, 623–647. [Google Scholar] [CrossRef]
- Li, Y.; Huang, M.; Pan, E. Residual Chart with Hidden Markov Model to Monitoring the Auto-Correlated Processes. J. Shanghai Jiaotong Univ. (Sci.) 2018, 23, 103–108. [Google Scholar] [CrossRef]
- Phanthuna, P.; Areepong, Y. Detection Sensitivity of a Modified EWMA Control Chart with a Time Series Model with Fractionality and Integration. Emerg. Sci. J. 2022, 6, 1134–1152. [Google Scholar] [CrossRef]
- Montgomery, D.C.; Jennings, C.L.; Kulahci, M. Introduction to Time Series Analysis and Forecasting, 2nd ed.; Wiley: Hoboken, NJ, USA, 2016; ISBN 978-1-118-74515-1. [Google Scholar]
- Mastrangelo, C.M.; Montgomery, D.C. SPC with Correlated Observations for the Chemical and Process Industries. Qual. Reliab. Eng. Int. 1995, 11, 79–89. [Google Scholar] [CrossRef]
- Amin, R.W.; Reynolds, M.R.; Saad, B. Nonparametric Quality Control Charts Based on the Sign Statistic. Commun. Stat. Theory Methods 1995, 24, 1597–1623. [Google Scholar] [CrossRef]
- Chakraborti, S.; Van Der Laan, P.; Bakir, S.T. Nonparametric Control Charts: An Overview and Some Results. J. Qual. Technol. 2001, 33, 304–315. [Google Scholar] [CrossRef]
- Chakraborti, S.; Graham, M.A. Control Charts, Nonparametric. In Encyclopedia of Statistics in Quality and Reliability; Ruggeri, F., Kenett, R.S., Faltin, F.W., Eds.; Wiley: Hoboken, NJ, USA, 2007; ISBN 978-0-470-01861-3. [Google Scholar]
- Chakraborti, S.; Eryilmaz, S. A Nonparametric Shewhart-Type Signed-Rank Control Chart Based on Runs. Comm. Stats.—Simul. Comp. 2007, 36, 335–356. [Google Scholar] [CrossRef]
- Figueiredo, F.; Gomes, M.I. Monitoring Industrial Processes with Robust Control Charts. REVSTAT-Stat. J. 2009, 7, 151–170. [Google Scholar] [CrossRef]
- Bakir, S.T. A Concise Summary. Part 1, 1920′s-2000: Distribution-Free (Nonparametric) Statistical Quality Control Charts; Createspace: Charleston, SC, USA, 2011; ISBN 978-1-4611-8743-1. [Google Scholar]
- Koutras, M.V.; Triantafyllou, I.S. A General Class of Nonparametric Control Charts. Qual. Reliab. Eng. Int. 2018, 34, 427–435. [Google Scholar] [CrossRef]
- Smajdorová, T.; Noskievičová, D. Analysis and Application of Selected Control Charts Suitable for Smart Manufacturing Processes. Appl. Sci. 2022, 12, 5410. [Google Scholar] [CrossRef]
- Jarošová, E.; Noskievičová, D. Pokročilejší Metody Statistické Regulace Procesu, 1st ed.; Grada Publishing: Praha, Czech Republic, 2015; ISBN 978-80-247-5355-3. [Google Scholar]
- Low, C.K.; Khoo, M.B.C.; Teoh, W.L.; Wu, Z. The Revised m -of- k Runs Rule Based on Median Run Length. Commun. Stat. Simul. Comput. 2012, 41, 1463–1477. [Google Scholar] [CrossRef]
- Chin, W.; Khoo, M. A study of the median run length (mrl) performance of the ewma t chart for the mean. SAJIE 2012, 23, 42. [Google Scholar] [CrossRef]
- Jones, L.A.; Champ, C.W.; Rigdon, S.E. The Performance of Exponentially Weighted Moving Average Charts with Estimated Parameters. Technometrics 2001, 43, 156–167. [Google Scholar] [CrossRef]
- Antzoulakos, D.L.; Rakitzis, A.C. The Revised m -of- k Runs Rule. Qual. Eng. 2007, 20, 75–81. [Google Scholar] [CrossRef]
- Díez, M.A.; Alvarez, R.; Barriocanal, C. Coal for Metallurgical Coke Production: Predictions of Coke Quality and Future Requirements for Cokemaking. Int. J. Coal Geol. 2002, 50, 389–412. [Google Scholar] [CrossRef]
- Smolka, J.; Slupik, L.; Fic, A.; Nowak, A.J.; Kosyrczyk, L. CFD Analysis of the Thermal Behaviour of Heating Walls in a Coke Oven Battery. Int. J. Therm. Sci. 2016, 104, 186–193. [Google Scholar] [CrossRef]
- Kucková; Fröhlichová, M. Výroba Koksu; Technická Univerzita v Košiciach: Košice, Slovakia, 2005; ISBN 80-8073-226-4. [Google Scholar]
- ISO 7870; Control Charts—Part 4: Cumulative Sum Charts. International Organization for Standardization: Geneva, Switzerland, 2021.
- Hawkins, D.M. Cumulative sum control charting: An underutilized spc tool. Qual. Eng. 1993, 5, 463–477. [Google Scholar] [CrossRef]
- Hyndman, R.J.; Athanasopoulos, G. Forecasting: Principles and Practice; [A Comprehensive Introduction to the Latest Forecasting Methods Using R.; Learn to Improve Your Forecast Accuracy Using Dozens of Real Data Examples]; Otexts: Lexington, KY, USA, 2014; ISBN 978-0-9875071-0-5. [Google Scholar]
- Box, G.E.P.; Jenkins, G.M. Time Series Analysis: Forecasting and Control; Holden-Day Series in Time Series Analysis and Digital Processing; Rev. ed.; Holden-Day: San Francisco, CA, USA, 1976; ISBN 978-0-8162-1104-3. [Google Scholar]
- Vandaele, W. Applied Time Series and Box-Jenkins Models; Academic Press: New York, NY, USA, 1983; ISBN 978-0-12-712650-0. [Google Scholar]
- Arlt, J.; Arltová, M. Finanční Časové Řady, 1st ed.; Grada: Praha, Czech Republic, 2003; ISBN 978-80-247-0330-5. [Google Scholar]
- Akaike, H. A New Look at the Statistical Model Identification. IEEE Trans. Automat. Contr. 1974, 19, 716–723. [Google Scholar] [CrossRef]
- Akaike, H. A Bayesian Extension of the Minimum AIC Procedure of Autoregressive Model Fitting. Biometrika 1979, 66, 237–242. [Google Scholar] [CrossRef]
- Schwarz, G. Estimating the Dimension of a Model. Ann. Statist. 1978, 6, 461–464. [Google Scholar] [CrossRef]
- Ljung, G.M.; Box, G.E.P. On a Measure of Lack of Fit in Time Series Models. Biometrika 1978, 65, 297–303. [Google Scholar] [CrossRef]
- Noorossana, R.; Saghaei, A.; Amiri, A. (Eds.) Statistical Analysis of Profile Monitoring, 1st ed.; Wiley Series in Probability and Statistics; Wiley: Hoboken, NJ, USA, 2011; ISBN 978-0-470-90322-3. [Google Scholar]
- Maleki, M.R.; Amiri, A.; Castagliola, P. An Overview on Recent Profile Monitoring Papers (2008–2018) Based on Conceptual Classification Scheme. Comput. Ind. Eng. 2018, 126, 705–728. [Google Scholar] [CrossRef]
- Rahimi, S.B.; Amiri, A.; Ghashghaei, R. Simultaneous Monitoring of Mean Vector and Covariance Matrix of Multivariate Simple Linear Profiles in the Presence of within Profile Autocorrelation. Commun. Stat. Simul. Comput. 2021, 50, 1791–1808. [Google Scholar] [CrossRef]
- Nadi, A.A.; Yeganeh, A.; Shadman, A. Monitoring Simple Linear Profiles in the Presence of Within- and Between-profile Autocorrelation. Qual. Reliab. Eng 2023, 39, 752–775. [Google Scholar] [CrossRef]
- Khalili, S.; Noorossana, R. Online Monitoring of Autocorrelated Multivariate Linear Profiles via Multivariate Mixed Models. Qual. Technol. Quant. Manag. 2022, 19, 319–340. [Google Scholar] [CrossRef]
- Yeganeh, A.; Johannssen, A.; Chukhrova, N.; Abbasi, S.A.; Pourpanah, F. Employing Machine Learning Techniques in Monitoring Autocorrelated Profiles. Neural Comput. Appl. 2023, 35, 16321–16340. [Google Scholar] [CrossRef]
















| Dataset | n | Mean | Standard Deviation | Variance | Coeff. of Variation | Skewness | Kurtosis | Min | First Quartile | Median | Third Quartile | Max | Range | Interquartile Range |
|---|---|---|---|---|---|---|---|---|---|---|---|---|---|---|
| 0116 | 98 | 20.85 | 2.09 | 4.38 | 10.04 | 6.82 | 59.14 | 19.08 | 19.68 | 20.82 | 21.32 | 39.00 | 19.92 | 1.64 |
| 0117 | 98 | 21.68 | 0.99 | 0.98 | 4.58 | 4.14 | 28.31 | 20.28 | 21.08 | 21.65 | 22.02 | 28.87 | 8.58 | 0.94 |
| 0118 | 100 | 21.80 | 1.03 | 1.06 | 4.73 | 1.27 | 7.97 | 18.93 | 21.39 | 21.79 | 22.36 | 27.37 | 8.43 | 0.98 |
| Dataset | The Bottom Side of Box Plot | The Top Side of Box Plot | ||||||
|---|---|---|---|---|---|---|---|---|
| Far Outlier | Lower Far Fence | Outlier | Lower Fence | Upper Fence | Outlier | Upper Far Fence | Far Outlier | |
| 0116 | - | 14.77 | - | 17.23 | 23.78 | 23.88 | 26.24 | 39.00 |
| 0117 | - | 18.27 | - | 19.68 | 23.43 | 24.57 | 24.83 | 28.87 |
| 0118 | - | 18.46 | 18.93; 19.68 | 19.92 | 23.83 | 24.33 | 25.29 | 27.37 |
| Dataset | n | Mean | Standard Deviation | Variance | Coeff. of Variation | Skewness | Kurtosis | Min | First Quartile | Median | Third Quartile | Max | Range | Interquartile Range |
|---|---|---|---|---|---|---|---|---|---|---|---|---|---|---|
| 0116 | 95 | 20.64 | 0.92 | 0.84 | 4.45 | −0.21 | −0.97 | 19.08 | 19.68 | 20.82 | 21.27 | 22.57 | 3.48 | 1.58 |
| 0117 | 96 | 21.57 | 0.60 | 0.36 | 2.78 | −0.04 | −0.86 | 20.28 | 21.05 | 21.65 | 21.94 | 22.65 | 2.37 | 0.89 |
| 0118 | 96 | 21.77 | 0.76 | 0.58 | 3.50 | −0.37 | −0.76 | 20.03 | 21.40 | 21.79 | 22.35 | 23.03 | 3.02 | 0.95 |
| Dataset | Anderson–Darling’s Test | Ryan–Joiner’s Test | Kolmogorov–Smirnov’s Test | ||||||
|---|---|---|---|---|---|---|---|---|---|
| AD Statistic | p-Value | H0 | RJ Statistic | p-Value | H0 | KS Statistic | p-Value | H0 | |
| 0116 | 2.392 | <0.005 | rejected | 0.969 | <0.010 | rejected | 0.122 | <0.010 | rejected |
| 0117 | 0.933 | 0.017 | not rejected | 0.988 | 0.077 | not rejected | 0.099 | 0.028 | not rejected |
| 0118 | 1.247 | <0.005 | rejected | 0.982 | 0.015 | not rejected | 0.101 | 0.025 | not rejected |
| Bartlett’s Test | Levene’s Test | One-Way Analysis of Variance | Kruskal–Wallis’ Test | ||||||||
|---|---|---|---|---|---|---|---|---|---|---|---|
| B Statistic | p-Value | H0 | W Statistic | p-Value | H0 | F Statistic | p-Value | H0 | H Statistic | p-Value | H0 |
| 18.90 | 0.000 | rejected | 8.37 | 0.000 | rejected | 53.40 | 0.000 | rejected | 66.33 | 0.000 | rejected |
| Type of Model | Estimated Model Parameters | Significance Test of Parameters | s2 | R2 in % | R2adj in % | Ljung–Box’s Test for Lag = 24 | AIC | AICC | SIC | ||||
|---|---|---|---|---|---|---|---|---|---|---|---|---|---|
| T Statistic | p-Value | H0 | Q Statistic | p-Value | H0 | ||||||||
| ARIMA (1,0,0) | |||||||||||||
| 1.629 | 21.60 | 0.000 | rejected | 0.142 | 83.47 | 83.59 | 22.6 | 0.425 | not rejected | −181.8 | −181.6 | −176.5 | |
| 0.922 | 41.66 | 0.000 | rejected | ||||||||||
| ARIMA (2,0,0) | |||||||||||||
| 1.356 | 34.64 | 0.000 | rejected | 0.140 | 83.72 | 84.07 | 22.2 | 0.386 | not rejected | −180.8 | −181.7 | −173.1 | |
| 0.787 | 7.57 | 0.160 | not rejected | ||||||||||
| 0.148 | 1.42 | 0.000 | rejected | ||||||||||
| ARIMA (0,0,1) | |||||||||||||
| 20.649 | 189.55 | 0.000 | rejected | 0.367 | 56.83 | 57.29 | 393.9 | 0.000 | rejected | −93.1 | −94.8 | −88.0 | |
| −0.761 | −11.08 | 0.000 | rejected | ||||||||||
| ARIMA (1,0,1) | |||||||||||||
| 0.991 | 31.61 | 0.000 | rejected | 0.139 | 83.82 | 84.16 | 21.7 | 0.415 | not rejected | −184.4 | −185.2 | −176.7 | |
| 0.952 | 25.48 | 0.000 | rejected | ||||||||||
| 0.199 | 1.79 | 0.077 | not rejected | ||||||||||
| ARIMA (2,0,1) | |||||||||||||
| 0.687 | 29.17 | 0.000 | rejected | 0.141 | 83.86 | 84.37 | 21.2 | 0.386 | not rejected | −182.6 | −184.9 | −172.4 | |
| 1.168 | 2.19 | 0.031 | rejected | ||||||||||
| −0.201 | −0.40 | 0.689 | not rejected | ||||||||||
| 0.406 | 0.80 | 0.423 | not rejected | ||||||||||
| ARIMA (1,1,0) | |||||||||||||
| 0.014 | 0.35 | 0.078 | not rejected | 0.140 | 83.35 | 83.70 | 23.8 | 0.258 | not rejected | −180.6 | −181.6 | −172.9 | |
| −0.184 | −1.78 | 0.725 | not rejected | ||||||||||
| ARIMA (0,1,1) | |||||||||||||
| 0.012 | 0.42 | 0.674 | not rejected | 0.141 | 83.56 | 83.91 | 23.0 | 0.401 | not rejected | −178.8 | −179.9 | −171.1 | |
| 0.243 | 2.39 | 0.019 | rejected | ||||||||||
| ARIMA (1,1,1) | |||||||||||||
| 0.007 | 3.62 | 0.000 | rejected | 0.126 | 85.46 | 85.92 | 20.9 | 0.464 | not rejected | −191.5 | −193.4 | −181.3 | |
| 0.723 | 8.79 | 0.000 | rejected | ||||||||||
| 0.973 | 23.34 | 0.000 | rejected | ||||||||||
Disclaimer/Publisher’s Note: The statements, opinions and data contained in all publications are solely those of the individual author(s) and contributor(s) and not of MDPI and/or the editor(s). MDPI and/or the editor(s) disclaim responsibility for any injury to people or property resulting from any ideas, methods, instructions or products referred to in the content. |
© 2023 by the authors. Licensee MDPI, Basel, Switzerland. This article is an open access article distributed under the terms and conditions of the Creative Commons Attribution (CC BY) license (https://creativecommons.org/licenses/by/4.0/).
Share and Cite
Benková, M.; Bednárová, D.; Bogdanovská, G.; Pavlíčková, M. Use of Statistical Process Control for Coking Time Monitoring. Mathematics 2023, 11, 3444. https://doi.org/10.3390/math11163444
Benková M, Bednárová D, Bogdanovská G, Pavlíčková M. Use of Statistical Process Control for Coking Time Monitoring. Mathematics. 2023; 11(16):3444. https://doi.org/10.3390/math11163444
Chicago/Turabian StyleBenková, Marta, Dagmar Bednárová, Gabriela Bogdanovská, and Marcela Pavlíčková. 2023. "Use of Statistical Process Control for Coking Time Monitoring" Mathematics 11, no. 16: 3444. https://doi.org/10.3390/math11163444
APA StyleBenková, M., Bednárová, D., Bogdanovská, G., & Pavlíčková, M. (2023). Use of Statistical Process Control for Coking Time Monitoring. Mathematics, 11(16), 3444. https://doi.org/10.3390/math11163444

