Lie Symmetry Analysis of the Aw–Rascle–Zhang Model for Traffic State Estimation
Abstract
1. Introduction
2. Lie Symmetries and Invariants
Lie Symmetries for the ARZ Model
3. Similarity Transformations and Solutions
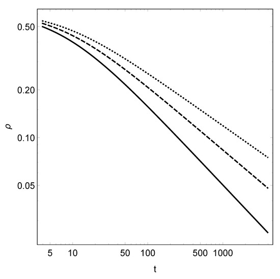
3.1. Reduction with
3.2. Reduction with
3.3. Reduction with
3.4. Reduction with
3.5. Reduction with
3.6. Reduction with
3.7. Reduction with
4. Conclusions
Author Contributions
Funding
Data Availability Statement
Conflicts of Interest
References
- Horvat, R.; Kos, G.; Sevrovic, M. Traffic flow modelling on the road network in the cities. Teh. Vjesn. 2015, 22, 475. [Google Scholar] [CrossRef]
- Gipps, P.G. A behavioural car-following model for computer simulation. Transp. Res. Part B Methodol. 1981, 15, 105. [Google Scholar] [CrossRef]
- Nage, K.; Schreckenberg, M. A cellular automaton model for freeway traffic. J. Physicque 1992, 2, 221. [Google Scholar]
- Kanagaraj, V.; Asaithambi, G.; Naveer Kumar, C.H.; Srinivasan, K.K.; Sivanandan, R. Evaluation of Different Vehicle Following Models Under Mixed Traffic Conditions. Procedia-Soc. Behav. Sci. 2013, 104, 390. [Google Scholar] [CrossRef]
- Van Wageningen-Kessels, F.; van Lint, H.; Vuik, K.; Hoogendoorn, S.P. Genealogy of traffic flow models. EURO J. Transp. Logist. 2015, 4, 445. [Google Scholar] [CrossRef]
- Ferrara, A.; Sacone, S.; Siri, S. Microscopic and mesoscopic traffic models. In Freeway Traffic Modelling and Control; Advances in Industrial Control; Springer: Cham, Swizterland, 2018. [Google Scholar]
- Mohan, R.; Ramadurai, G. State-of-the art of macroscopic traffic flow modelling. Int. J. Adv. Eng. Sci. Appl. Math. 2013, 5, 158. [Google Scholar] [CrossRef]
- Lighthill, M.J.; Whitham, G.B. On kinematic waves II. A theory of traffic flow on long crowded roads. Proc. Roy. Soc. A 1955, 229, 317. [Google Scholar]
- Richards, P.I. Shock waves on the highway. Oper. Res. 1956, 4, 42. [Google Scholar] [CrossRef]
- Daganzo, C.F. The cell transmission model: A dynamic representation of highway traffic consistent with the hydrodynamic theory. Transp. Res. B 1994, 28, 269. [Google Scholar] [CrossRef]
- Vikram, D.; Chakroborty, P.; Mittal, S. Exploring the behavior of LWR continuum models of traffic flow in presence of shock waves. In Proceedings of the 2nd Conference of Transportation Research Group of India, Taj Mahal, Indiam, 12–15 December 2013. [Google Scholar] [CrossRef]
- Newell, G.F. A simplified theory of kinematic waves in highway traffic II: Queueing at freeway bottlenecks. Transp. Res. B 1993, 27, 289. [Google Scholar] [CrossRef]
- Whitham, G.B. Linear and Nonlinear Waves; John Wiley and Sons: New York, NY, USA, 1974. [Google Scholar]
- Payne, H.J. Models of freeway traffic and control. Proc. Simul. Counc. 1971, 1, 51. [Google Scholar]
- Aw, A.; Rascle, M. Resurrection of second order models of traffic flow. SIAM J. Appl. Math. 2000, 60, 916. [Google Scholar] [CrossRef]
- Zhang, H.M. A non-equilibrium traffic model devoid of gas-like behavior. Transp. Res. B 2002, 36, 275. [Google Scholar] [CrossRef]
- Caravello, M.; Piccoli, B. Traffic Flow on a Road Network Using the Aw–Rascle Model. Commun. Partial. Differ. Equ. 2006, 31, 243. [Google Scholar] [CrossRef]
- Coclite, G.M.; Garavello, M.; Piccoli, B. Traffic flow on a road network. SIAM J. Math. Anal. 2005, 36, 1862. [Google Scholar] [CrossRef]
- Li, T. Global solutions of nonconcave hyperbolic conservation laws with relaxation arising from traffic flow. J. Differ. Equ. 2003, 190, 131. [Google Scholar] [CrossRef]
- Ibragimov, N.H. Symmetries, exact solutions, and conservation laws. In CRC Handbook of Lie Group Analysis of Differential Equations; CRS Press LLC: Florida, FL, USA, 2000; Volume I. [Google Scholar]
- Bluman, G.W.; Kumei, S. Symmetries of Differential Equations; Springer: New York, NY, USA, 1989. [Google Scholar]
- Stephani, H. Differential Equations: Their Solutions Using Symmetry; Cambridge University Press: New York, NY, USA, 1989. [Google Scholar]
- Olver, P.J. Applications of Lie Groups to Differential Equations; Springer: New York, NY, USA, 1993. [Google Scholar]
- Ovsiannikov, L.V. Group Analysis of Differential Equations; Academic Press: New York, NY, USA, 1982. [Google Scholar]
- Leach, P.G.L.; Paliathanasis, A.; Jamal, S. Quaestiones. Mathematicae 2019, 42, 125. [Google Scholar]
- Muatjetjeja, B.; Khalique, C.M. Benjamin–Bona–Mahony Equation with Variable Coefficients: Conservation Laws. Symmetry 2014, 6, 1026. [Google Scholar] [CrossRef]
- Jamal, S. Dynamical Systems: Approximate Lagrangians and Noether Symmetries. IJGMMP 2019, 16, 1950160. [Google Scholar] [CrossRef]
- Halder, A.K.; Paliathanasis, A.; Rangasamy, S.; Leach, P.G.L. Similarity solutions for the complex Burgers’ hierarchy. Z. Naturforschung A 2019, 74, 597. [Google Scholar] [CrossRef]
- Jamal, S.; Kara, A.H. New higher-order conservation laws of some classes of wave and Gordon-type equations. Nonlinear Dyn. 2012, 67, 97. [Google Scholar] [CrossRef]
- Ali, M.R.; Hadhoud, A.R. A truncation method for solving the time-fractional Benjamin-Ono equation. Results Phys. 2019, 12, 525. [Google Scholar] [CrossRef]
- Chou, K.S.; Qu, C.Z. Optimal Systems and Group Classification of (1+2)-Dimensional Heat Equation. Acta Appl. 2004, 83, 257. [Google Scholar] [CrossRef]
- Huang, D.; Ivanova, N.M. Group analysis and exact solutions of a class of variable coefficient nonlinear telegraph equations. J. Math. Phys. 2007, 48, 073507. [Google Scholar] [CrossRef]
- Mahomed, F.M. Symmetry group classification of ordinary differential equations. Math. Methods Appl. Sci. 2007, 30, 1995. [Google Scholar] [CrossRef]
- Xin, X.; Liu, Y.; Liu, X. Nonlocal symmetries, exact solutions and conservation laws of the coupled Hirota equations. Appl. Math. Lett. 2016, 55, 63. [Google Scholar] [CrossRef]
- Webb, G.M.; Zank, G.P. Fluid relabelling symmetries, Lie point symmetries and the Lagrangian map in magnetohydrodynamics and gas dynamics. J. Math. Phys. A: Math. Theor. 2007, 40, 545. [Google Scholar] [CrossRef]
- Meleshko, S.V.; Samatova, N.F. Invariant solutions of the two-dimensional shallow water equations with a particular class of bottoms. AIP Conf. Proc. 2019, 2164, 050003. [Google Scholar]
- Bihlo, A.; Poltavets, N.; Popovych, R.O. Lie symmetries of two-dimensional shallow water equations with variable bottom topography. Chaos 2020, 30, 073132. [Google Scholar] [CrossRef]
- Aksenov, A.V.; Druzhkov, K.P. Conservation laws and symmetries of the shallow water system above rough bottom. J. Phys.: Conf. Ser. 2016, 722, 012001. [Google Scholar] [CrossRef]
- Paliathanasis, A. One-Dimensional Optimal System for 2D Rotating Ideal Gas. Symmetry 2019, 11, 1115. [Google Scholar] [CrossRef]
- Bira, B.; Sekhar, T.R.; Zeidan, D. Exact solutions for some time-fractional evolution equations using Lie group theory. Comput. Math. Appl. 2016, 71, 46. [Google Scholar] [CrossRef]
- Chesnokov, A.A. Symmetries and exact solutions of the shallow water equations for a two-dimensional shear flow. J. Appl. Mech. Techn. Phys. 2008, 49, 737. [Google Scholar] [CrossRef]
- Chesnokov, A.A. Symmetries and exact solutions of the rotating shallow-water equations. Eur. J. Appl. Math. 2009, 20, 461. [Google Scholar] [CrossRef]
- Akbulut, A.; Mirzazadeh, M.; Hashemi, M.S.; Salahshour, S.; Park, C. Triki–Biswas model: Its symmetry reduction, Nucci’s reduction and conservation laws. Int. J. Mod. Phys. B 2022, in press. [Google Scholar] [CrossRef]
- Hashemi, M.S.; Bahrami, F.; Najfi, R. Lie symmetry analysis of steady-state fractional reaction-convection-diffusion equation. Optik 2017, 138, 240. [Google Scholar] [CrossRef]
- Euler, M.; Euler, N.; Nucci, M.C. Ordinary differential equations invariant under two-variable Möbius transformations. Appl. Math. Lett. 2021, 117, 107105. [Google Scholar] [CrossRef]
- Nucci, M.C.; Leach, P.G.L. The Jacobi Last Multiplier and its applications in mechanics. Phys. Scr. 2008, 78, 065011. [Google Scholar] [CrossRef]
- Patera, J.; Sharp, R.T.; Winteritz, P.; Zassenhaus, H. Invariants of real low dimension Lie algebras. J. Math. Phys. 1976, 17, 986. [Google Scholar] [CrossRef]



| 0 | 0 | |||
| 0 | 0 | 0 | ||
| 0 | 0 | |||
| 0 |
| Lie Symmetry | Invariants |
|---|---|
Disclaimer/Publisher’s Note: The statements, opinions and data contained in all publications are solely those of the individual author(s) and contributor(s) and not of MDPI and/or the editor(s). MDPI and/or the editor(s) disclaim responsibility for any injury to people or property resulting from any ideas, methods, instructions or products referred to in the content. |
© 2022 by the authors. Licensee MDPI, Basel, Switzerland. This article is an open access article distributed under the terms and conditions of the Creative Commons Attribution (CC BY) license (https://creativecommons.org/licenses/by/4.0/).
Share and Cite
Paliathanasis, A.; Leach, P.G.L. Lie Symmetry Analysis of the Aw–Rascle–Zhang Model for Traffic State Estimation. Mathematics 2023, 11, 81. https://doi.org/10.3390/math11010081
Paliathanasis A, Leach PGL. Lie Symmetry Analysis of the Aw–Rascle–Zhang Model for Traffic State Estimation. Mathematics. 2023; 11(1):81. https://doi.org/10.3390/math11010081
Chicago/Turabian StylePaliathanasis, Andronikos, and Peter G. L. Leach. 2023. "Lie Symmetry Analysis of the Aw–Rascle–Zhang Model for Traffic State Estimation" Mathematics 11, no. 1: 81. https://doi.org/10.3390/math11010081
APA StylePaliathanasis, A., & Leach, P. G. L. (2023). Lie Symmetry Analysis of the Aw–Rascle–Zhang Model for Traffic State Estimation. Mathematics, 11(1), 81. https://doi.org/10.3390/math11010081

