Abstract
Amplifying corporate environmental investments is a pivotal strategy for achieving the “carbon peak and carbon neutral” objectives of China’s green development initiative. The digital transformation has the potential to generate new quality productive forces by leveraging data, thereby promoting green technology innovation, enhancing technology efficiency, and leveraging the impact of resource reallocation. Consequently, this transition enables enterprises to transition from a “passive compliance” model to a “proactive enhancement” model, thereby achieving a significant quality leap forward in their environmental investment. The present study utilises a sample of Chinese A-share companies from 2011 to 2023 to innovatively construct a multifaceted data model to quantitatively analyse the impact of digital transformation on corporate environmental investment. This analysis incorporates the intermediary effects of enhanced new quality productive forces, the intermediary effects of data application, and the threshold effects of environmental uncertainty, as well as the non-linear effects of industry, property rights, regional differences, policy, and the intensity of production factors. The study’s findings are as follows: (1) Digital transformation significantly promotes corporate environmental investment, and this conclusion is robust. (2) The new quality productive forces have a positive intermediary effect on corporate environmental investment during digital transformation. (3) The application of big data has been demonstrated to moderate the intermediary effects of “digital transformation-new quality productive forces-enterprise environmental investment.” (4) The impact of environmental uncertainty on corporate environmental investment during the digital transformation process is characterised by a “barrier effect,” exhibiting a “border effect” that is non-linear in nature. (5) In the context of the lightweight pollution industry, non-state-owned enterprises, the eastern region, and the implementation of environmental policies, the efficacy of digital transformation in enhancing corporate environmental investment is particularly pronounced. In light of the aforementioned, the present study puts forth four specific recommendations, offering invaluable insights for the contemporary Chinese enterprise to navigate the process of transformation and achieve sustainable, high-quality growth.
1. Introduction
As global climate change continues to intensify and resource and environmental constraints grow increasingly stringent, the People’s Republic of China, as the world’s second-largest economy, faces unprecedented challenges in environmental governance. The report of the 20th National Congress of the Communist Party of China clearly stated that green development should be promoted and harmony between man and nature should be fostered, and established accelerating the green transformation of the development model as a key path to achieving modernization with Chinese characteristics. The report also emphasises actively and steadily promoting carbon peaking and carbon neutrality, pointing out that achieving the “dual carbon” goals is an inherent requirement of implementing the new development philosophy, building a new development pattern, and promoting high-quality development. This represents a broad and profound transformation of the economic and social system (Communist Party of China, 2022). The Third Plenary Session of the 20th Central Committee of the Communist Party of China further emphasized “driving high-quality development through digital transformation,” “accelerating the establishment of institutional mechanisms to promote digital economic development, and improving the policy framework to promote digital industrialization and industrial digitalization.” It also proposed “establishing institutional mechanisms to develop new productive forces in accordance with local conditions” and “improving the ecological and environmental governance system (Communist Party of China, 2024).” However, despite significant economic growth, shortcomings in environmental governance remain significant, and environmental quality has not improved at the same pace. According to data released by the Chinese Ministry of Ecology and Environment in 2024, high-energy-consuming industries in China emitted approximately 82 million tons of hazardous waste, accounting for 63.3% of the country’s total hazardous waste production. Industrial wastewater emissions amounted to 244.999 million tons, also accounting for a high proportion of total wastewater emissions (MEE, 2024). In light of the prevailing circumstances, the strategic allocation of financial resources towards environmentally sustainable and energy-efficient investments has become imperative. The digital transformation offers a novel approach to address the challenges associated with environmental investment. The process of digitization has the potential to enhance an enterprise’s capacity for technological innovation, thereby unlocking the full value of digital technology. This, in turn, can lead to an improvement in the overall effectiveness of new quality productive forces, which, in turn, can encourage companies to increase their investment in environmental protection initiatives.
Consequently, in this novel stage of development where digital transformation is increasingly valued and breakthroughs in new quality productive forces are being accelerated, it is imperative to explore the driving effects of digital transformation on corporate environmental investment and further analyse the intrinsic connections and mechanisms between digital transformation, new quality productive forces, and corporate environmental investment. This will facilitate a more profound comprehension of the contemporary significance of the deep integration of sustainable development and new quality productive forces. This initiative is poised to provide strategic support for enhancing corporate environmental investment and promoting China’s green and low-carbon transformation. It possesses far-reaching theoretical significance and practical value.
Numerous domestic and international studies have analysed the direct mechanisms and effects of digital transformation. Tao et al. (2023) found that digital transformation significantly improved corporate productivity in some companies. F. Li (2025) examined digital transformation from the perspective of controlling shareholder equity pledges and found that it significantly enhanced green innovation capabilities. Jin et al. (2022) used Chinese manufacturing listed companies as a sample and pointed out that digital transformation can improve information transparency and optimize resource allocation, significantly enhancing the level of green innovation in enterprises. Additionally, some studies have analysed the impact of digital transformation on different fields, such as promoting strategic and organizational change (Hanelt et al., 2021), enhancing corporate ESG responsibility performance (F. Y. Liu & Wu, 2024), and promoting corporate product innovation (Babina et al., 2020), among others. Currently, the direct impacts of digital transformation are primarily concentrated in areas such as green innovation levels, organizational change, ESG responsibility performance, and product innovation. Furthermore, the effects of digital transformation on corporate environmental investment are largely theoretical analyses, with limited empirical research available.
Some domestic and international studies have examined the indirect effects of digital transformation. From the perspective of technological innovation, Pan and Hu (2025) found that digital transformation significantly promotes the formation of new quality productive forces by enhancing enterprises’ technological innovation capabilities. J. Li and Zhou (2024) analyzed the annual reports of Chinese manufacturing listed companies and pointed out that the indirect impact of digital transformation has significantly enhanced corporate environmental performance. Research on the indirect effects of digital transformation primarily focuses on pathways related to technological innovation, governance efficiency, and financing costs within enterprises. However, from a transmission pathway perspective, no existing research reveals the indirect relationship between digital transformation and corporate environmental investment in terms of new quality productive forces. Furthermore, new quality productivity indicators are currently constructed in a relatively single-dimensional and incomplete manner. Existing studies have also paid limited attention to the moderating and mediating effects of big data applications in the relationship between digital transformation and corporate environmental investment.
In recent years, a number of scholars have conducted in-depth research on the barriers to digital transformation. Liang et al. (2022) demonstrated that there is a “U” shaped curve relationship between the process of enterprise digital transformation and long-term financial performance. It was found that the management and operational costs of the enterprise were a significant barrier to this relationship. Following the transition period, the management and operational costs of the enterprise will decrease in a step-like manner, thereby promoting financial performance from stagnation to growth. You et al. (2023) discovered that the digital transformation of companies that use a lot of resources has a positive effect on their productivity. This effect is not linear and increases with the level of specialisation in the professional division. Sun (2024) found that digital transformation had a positive effect on supply chain integration, which in turn led to an improvement in the innovation performance of enterprises. However, it was also noted that supply chain integration was subject to certain barriers. Although the extant literature has begun to explore the effects of digital transformation on the barriers to entry, it has yet to comprehensively address the non-linear characteristics of digital transformation in terms of corporate financial performance, overall manufacturing efficiency, and supply chain integration. A critical aspect that has been overlooked is the role of environmental uncertainty as a pivotal barrier to digital transformation. The literature has yet to comprehensively elucidate the differential effects of digital transformation in various environments characterised by uncertainty.
Some studies have examined the heterogeneous effects of digital transformation. Based on empirical evidence from listed companies in China, Peng et al. (2024) found that the effect of digital transformation on the improvement of new productive forces is more significant in state-owned enterprises, small-scale enterprises, and non-physical enterprises. F. Y. Liu and Wu (2024) proposed that the impact of digital transformation on corporate ESG performance is heterogeneous, with state-owned enterprises, mature enterprises, and heavily polluting enterprises experiencing more significant effects from digital transformation. J. Li and Zhou (2024) found that the impact of digital transformation on environmental performance improvement is subject to heterogeneous effects related to property rights, enterprise size, industry attributes, and regional environmental regulation intensity. Current heterogeneous studies on digital transformation mainly focus on property rights, industry attributes, enterprise growth cycles, environmental regulations, and other aspects, but related research is relatively scattered. Furthermore, these studies have not examined the heterogeneous effects of digital transformation on environmental investment in enterprises across industries, property rights, regions, policy contexts, and levels of production factor intensity.
A comprehensive review of the extant domestic and international literature reveals the following findings: Firstly, despite the considerable research achievements in the field of digital transformation in recent years, the majority of this research has focused on the direct and indirect impact mechanisms and effects of digital transformation, as well as the non-linear effects and heterogeneous effects. However, there has been a paucity of research exploring the direct inclusion of environmental investment in the economic benefits of digital transformation. Secondly, the establishment of a comprehensive system of indicators for the digital transformation, new quality productive forces and corporate environmental investment; the relationship between multiple dimensions; the role of the driving mechanism and the effectiveness of the transmission process; and the evaluation of the results is lacking. Thirdly, there is a conspicuous absence of research on the impact of digital transformation on environmental investment in enterprises, as well as any recommendations for solutions, in the area of experience and lessons learned. In view of the aforementioned, the present article makes the following four contributions: Firstly, the present study proposes a novel framework for understanding the relationship between digital transformation and corporate environmental investment, building upon the theories of information asymmetry and agency theory. The findings of this study contribute to the existing body of knowledge by addressing a significant gap in the literature on the subject. Secondly, the new quality productive forces, the application of big data, and the uncertainty of the environment were incorporated as key variables. The multifaceted effects of digital transformation on corporate environmental investment were analysed quantitatively, with the effects of fixed, intermediary, and regulatory intermediary, as well as threshold effects and non-homogeneous effects being thoroughly revealed. The direct and indirect effects, linear and non-linear effects, and the research levels were expanded, and the existing literature’s lack of depth was addressed. Thirdly, a comprehensive index system is established through the entropy method and text analysis method, thus providing a more systematic, comprehensive and rational reflection of enterprise digital transformation, new quality productive forces and big data application levels. This enriches the levels of variables in the index system and the overall evaluation system, enabling more precise consideration of the differences between enterprises in these areas, and consequently deriving more stable conclusions. For example, in contrast to the existing literature, this paper constructs indicators from the following five dimensions: artificial intelligence technology, big data technology, cloud computing technology, blockchain technology and digital technology. The degree of enterprise digital transformation is measured using the text analysis method. The level of new quality productive forces is measured using the entropy weighted TOPSIS method from the perspectives of labour, physical, technology, soft and hard technology. The application level of big data is measured using the text analysis method from the perspectives of data centre, data, information asset, data and computing power. Fourthly, the measures recommended to promote the digital transformation of enterprises, enhance their new quality productive forces, and improve their application of big data, as well as establish a comprehensive risk management system for enterprises, offer valuable insights into how enterprises can respond to the call of the 20th National Congress. These measures will accelerate the development of new quality productive forces, facilitate the breakthrough of green and low-carbon technologies, and promote the upgrade of industries, thereby aligning with the new development concept.
2. Theoretical Mechanisms and Research Hypotheses
In the contemporary business environment, enterprises function as both major contributors to environmental pollution and significant consumers of energy resources. To address the challenges posed by environmental pollution and the inadequate level of corporate environmental investment, a multifaceted approach is required. The present study suggests that enterprises can address these issues by accelerating their digital transformation, promoting the development of new quality productive forces, and enhancing their application of big data. Furthermore, enterprises should recognise the impact of environmental uncertainty on their operations and take measures to mitigate it. By adopting these practices, enterprises can demonstrate their commitment to the principles of sustainable development in the current era, contributing to the creation of a new development paradigm.
2.1. Direct Impact Effects of Digital Transformation on Corporate Environmental Investments
The ongoing process of digitisation within enterprises has created a new strategic opportunity for the expansion of environmental investment and the enhancement of efficiency. Firstly, in accordance with the theory of information asymmetry, environmental investments are characterised by elevated costs, extended return periods and uncertain outcomes, which collectively diminish enterprises’ propensity to assume environmental stewardship responsibilities. Digital transformation facilitates the real-time acquisition and comprehensive analysis of extensive environmental data, thereby providing enterprises with valuable information support and mitigating the information asymmetry inherent in environmental investment decision-making, thereby enhancing the scientific and precise nature of investment decision-making. In the second instance, the digital transformation has led to a significant enhancement in the effectiveness of the company’s governance. Firstly, the establishment of an intelligent supervision system has effectively resolved internal conflicts arising from the use of external management, thereby improving the scientific nature of decision-making and the efficiency of implementation. Secondly, the digital governance platform enables stakeholders to obtain real-time information regarding management decisions and to monitor the progress of investments, effectively preventing the misuse of power by management and the concealment of information, and thereby promoting transparency and compliance in environmental investment decisions. Based on the above analysis, this paper proposes the following hypothesis:
H1.
Digital transformation contributes to corporate environmental investments.
2.2. Mediating Effects of Digital Transformation on the Impact of Corporate Environmental Investments
The advent of new quality productive forces characterised by their capacity to drive technological advancement, efficiency and effectiveness, finds expression in the contemporary development paradigm. The impetus for this transformation stems from a confluence of technological breakthroughs, optimised resource allocation and the imperative for industrial transformation. The crux of this paradigm shift lies in the enhancement of overall production efficiency (Y. Lu et al., 2024b). The process of digital transformation has been shown to have a significant impact on the ability of companies to innovate, thereby enhancing their overall new quality productive forces. This, in turn, has been demonstrated to encourage companies to increase their investment in environmental protection. New quality productive forces play a key intermediary role between digital transformation and environmental protection investment, and its mechanism is mainly reflected in the following aspects: Firstly, the new quality productive forces of enterprises to produce new products and services is enhanced by technological innovation, thereby increasing their environmental capabilities. The digital transformation has provided significant support for technological innovation, enabling enterprises to develop green processes and optimise their pollution control technologies, thus strengthening their core competitiveness in the field of environmental management. Secondly, the enhancement of production efficiency is contingent upon the optimisation of the configuration of production elements, thereby facilitating the augmentation of environmental investment efficiency. For instance, the implementation of a digital supply chain management system enables the precise tracking of logistics processes’ carbon emissions, thereby achieving significant improvements in resource utilisation and environmental performance. In conclusion, the emergence of new quality productive forces has engendered novel investment opportunities in the field of environmental protection. The rapid development of clean energy technologies and circular economic models has resulted in the creation of new market spaces for enterprises, thereby reinforcing their intrinsic motivation for environmental investment. Based on the above analysis, this paper puts forward the following hypotheses:
H2.
Digital transformation drives the development of new quality productive forces, which in turn drives corporate environmental investments.
2.3. Moderating Mediating Effects of Digital Transformation on the Impact of Corporate Environmental Investment
The implementation of digital transformation in enterprises has been proven to enhance their new quality productive forces, thereby exerting a favourable influence on their environmental investment. In this process, big data plays a pivotal role in data-driven decision-making, optimising resource allocation and enhancing management efficiency. Consequently, it significantly amplifies the intermediary effect of new quality productive forces in the digital transformation and environmental investment nexus. Firstly, the application of big data has been demonstrated to enhance the new quality productive forces. The digital transformation has been achieved by the introduction of advanced technologies, thereby facilitating the establishment of new quality productive forces. The application of big data has been shown to provide the necessary data support and analysis capabilities. By collecting, storing and analysing large amounts of data, companies can more accurately identify environmental risk factors, thus enhancing the promotion of new quality productive forces by environmental investment. Secondly, big data applications can optimize the resource allocation efficiency of new-quality productive forces. The core of new-quality productive forces lies in achieving efficient allocation of production factors through technological means. As a new type of production factor, big data serves as the core driving force of new-quality productive forces by optimizing resource allocation and enhancing total factor productivity (B. Zhang & Li, 2024). Data elements, with big data as a key means, provide technical support to enterprises, helping them make more scientific environmental investment decisions and reduce resource misallocation and environmental governance costs. Finally, the application of big data can enhance our new quality productive forces. The creation of new quality productive forces relies on technological innovation, and the application of big data can significantly boost our capacity for technological innovation by providing a wealth of data resources and advanced analysis tools. The mechanism for regulating the effects of intermediaries is shown in Figure 1. Based on the above analysis, this paper puts forward the following hypotheses:
Figure 1.
Mechanisms for regulating the transmission of mediating effects.
H3.
Big data applications can moderate the mediating effect of new quality productive forces between digital transformation and corporate environmental investment, and this mediating effect is more pronounced at higher levels of big data application.
2.4. Threshold Effects of Digital Transformation on the Impact of Corporate Environmental Investments
The concept of environmental uncertainty pertains to the extent and unpredictability of external environmental fluctuations. From an economic perspective, environmental uncertainty exerts a non-linear regulatory influence on the relationship between digital transformation and environmental investment. When the environment is less uncertain, companies can invest more in digital technology to help with environmental protection. But when the uncertainty is higher, this effect is weaker. This is called the “limited effect that gets smaller the more you go” effect. First, in a less uncertain environment, companies can make the most of digital technology. They can spot environmental risks and organise their resources better. But as the uncertainty becomes higher, it becomes harder for companies to use digital technology to help with environmental protection. This makes the effect weaker. Second, the uncertainty affects how well companies can deal with risk. In a less uncertain environment, companies are more likely to take risks and use digital technology to help with environmental protection to achieve an advantage over their competitors. But as the uncertainty becomes higher, companies are more likely to avoid high risks and focus on short-term gains and how to deal with risk. Based on this analysis, this paper proposes the following hypotheses:
H4.
The impact of digital transformation on corporate environmental investment is non-linear with a “diminishing marginal effect” depending on the degree of environmental uncertainty.
2.5. Heterogeneous Effects of Digital Transformation on Corporate Environmental Investments
The impact of digital transformation on corporate environmental investment is characterised by industry-specific heterogeneity. Enterprises can be categorised into two groups: those with high pollution levels and those with low pollution levels. Firstly, enterprises with low pollution levels tend to demonstrate a stronger environmental consciousness and responsibility, and they are aware of the importance of environmental protection. They are also more likely to take proactive measures to improve their environmental performance. These enterprises have more financial resources and stronger motivation to pursue digital transformation. Their aim is to enhance their environmental performance and increase their environmental investment. However, compared to enterprises with low pollution levels, those with high pollution levels face greater environmental protection responsibilities. This makes it more challenging for them to allocate sufficient funds to environmental investment. Consequently, the effectiveness of digital transformation in stimulating environmental investment is more pronounced for enterprises with low pollution levels. Based on the above analysis, this paper proposes the following hypotheses:
H5-1.
Digital transformation is a more significant driver of environmental investments among light polluters than among heavy polluters.
The impact of digital transformation on corporate environmental investment is influenced by the ownership structure of the company. This impact is particularly pronounced in non-state-owned enterprises. Firstly, non-state-owned enterprises are subject to fewer rigid policies, and they are more motivated by market reputation to disclose environmental information and increase environmental investment. Secondly, non-state-owned enterprises have greater market adaptability in technology application. Through intelligent monitoring and process optimisation, they can achieve energy consumption reduction and emission reduction, which in turn increases environmental investment. In contrast, state-owned enterprises are subject to more rigid policies, and their environmental investment is often passive and driven by compliance. The potential for digital transformation is limited for state-owned enterprises. They face the ‘dual surplus problem’, which refers to the low level of integration of digital technology into their production systems. Environmental investment is often overshadowed by other objectives, resulting in the ‘resource competition effect’. Based on the above analysis, this paper puts forward the following hypotheses:
H5-2.
The digital transformation of non-state-owned enterprises (NSOEs) is a more prominent driver of environmental investments than state-owned enterprises (SOEs).
The impact of digital transformation on corporate environmental investment is also characterised by regional heterogeneity. According to the development strategy of China, the country can be divided into four primary regions: the eastern, central, western, and northeastern regions. First, the eastern developed regions have implemented the “dual carbon” pilot project and the digital new infrastructure policy, resulting in the establishment of a “digital supervision platform + environmental credit evaluation” rigid regulatory mechanism. This mechanism forces companies to upgrade their environmental facilities through digital transformation. Second, the eastern regions possess a complete digital value chain (e.g., the Yangtze River industrial internet platform) and a specialised environmental service market. Companies can reduce the cost of environmental protection through technology such as cloud monitoring and AI diagnosis. However, in less developed eastern regions, environmental enforcement tends to be “competitive”, and digital transformation is difficult to achieve. In addition, the data infrastructure in these regions is lagging, and the compatibility between technology and data infrastructure is insufficient. This hinders the conversion of digital investment into environmental performance. Therefore, the digital transformation of companies in the eastern regions has a more significant effect on environmental investment than that in the less developed regions. Based on this analysis, the following hypotheses are proposed in this paper:
H5-3.
Compared to less developed regions, digital transformation in developed eastern regions has a more significant role in promoting corporate environmental investment.
It has been demonstrated that the formulation of environmental policies has a significant impact on the effectiveness of digital transformation in the field of environmental investment. Firstly, the promulgation of the ‘Environmental Quality Standards (2012)’ has led to the government strengthening its oversight of corporate environmental pollution, establishing clearer and more stringent environmental standards and requirements. This is the ‘green barrier’. It explores the relationship between corporate social responsibility and the exploration of diversified pathways for the transition towards a green economy. It is evident that enterprises are increasingly aware of their environmental responsibility and are seeking to enhance their green technology output through digital transformation. This is achieved by optimising production processes, increasing efficiency in resource usage, and reducing energy consumption and emissions. Consequently, there is an increase in the scale of environmental investment. Secondly, prior to the announcement of environmental policies, the regulatory intensity of environmental pollution behaviour by enterprises was minimal, resulting in a lack of environmental awareness among enterprises. The pursuit of profit by enterprises often supersedes environmental considerations, as the cost of environmental compliance is low. Based on this analysis, this paper puts forward the following hypotheses:
H5-4.
Digital transformation has a more significant role in promoting corporate environmental investments after environmental protection policies are formulated.
The digital transformation of enterprises also exhibits heterogeneity in terms of the intensity of production factors. According to the intensity of production factors, the digital transformation can be categorised as follows: technology-intensive, labour-intensive, and asset-intensive. Notably, the impact of the digital transformation on environmental investment is particularly pronounced in capital-intensive enterprises. Firstly, capital-intensive enterprises typically have a high proportion of fixed assets. Through the utilisation of IoT devices to monitor energy consumption data, the digital transformation can accurately identify the timing of environmental equipment upgrades, thereby generating a strong economic effect. Secondly, compared to capital-intensive enterprises, technology-intensive and labour-intensive enterprises are characterised by a lower asset base, which hinders the formation of a scale effect in environmental investment. In addition, technology-intensive enterprises allocate their research resources primarily to their core technical innovation activities, while labour-intensive enterprises face constraints in their human capital structure. Consequently, both of these enterprises prioritise the control of short-term production costs, resulting in the digital transformation of environmental investment being of low strategic priority. Based on the above analysis, this paper proposes the following hypotheses:
H5-5.
Compared to technology- and labour-intensive industries, digital transformation is more effective in driving environmental investments in capital-intensive firms.
3. Research Design
3.1. Data Sources
Since 2011, there has been an acceleration in the digital transformation of enterprises, with the accumulation of new quality productive forces and an increasing focus on environmental protection. Given the need to consider the timeliness and accessibility of data, this study utilised a sample set of Chinese companies listed on the A-share market from 2011 to 2023 as the initial research sample. To ensure the quality and reliability of the research findings, a rigorous screening process was employed to select the sample, adhering to the following principles:
- (1)
- Excluding financial enterprises.
- (2)
- Excluding the sample of ST, *ST and financial anomalies companies with gearing ratio over 100%.
- (3)
- Samples containing missing values for other variables were excluded.
In order to ensure the reliability of the study’s findings and to minimise the impact of abnormal values on the analysis, the study implemented a 1% and 99% quantile truncation procedure for all variables. This method is a more common approach in the field of measurement economics for dealing with abnormal values than direct deletion or truncation. The selection of 1% and 99% quantile boundaries effectively eliminates the influence of extreme values while preserving as much sample information as possible. Following this step, the subsequent stage involved the selection and processing of samples. The study obtained 18,434 observation data points, all of which were sourced from the CSMAR and Wind databases.
3.2. Description of Variables
3.2.1. Explained Variable
The dependent variable in this study is the firm’s environmental investment (Epinvest), which is measured in terms of the natural logarithm of the efficiency ratio. In comparison to the other common indicators in the literature, the advantage of the indicator selected for this study is as follows: Firstly, compared with Y. Y. Liu et al. (2021), who used the scale of corporate environmental protection investment as an indicator, the scale of energy conservation and emission reduction investment can more comprehensively capture various types of corporate environmental protection investment activities. Secondly, in comparison with the environmental tax indicators used by Chen et al. (2021), this approach directly measures the actual investment amount rather than the indirect tax burden, thereby ensuring a higher measurement accuracy. Thirdly, in contrast to the ESG ratings and other comprehensive indicators, the data on environmental protection investment is more objective and precise. This study draws on the methods employed by Cui et al. (2021), where the investment amount is calculated by taking the natural log of the total investment and standardising it. This method effectively eliminates the influence of differences in enterprise size, while also addressing the issue of biased data distribution, thereby ensuring the comparability of environmental investment across enterprises of different sizes.
3.2.2. Explanatory Variable
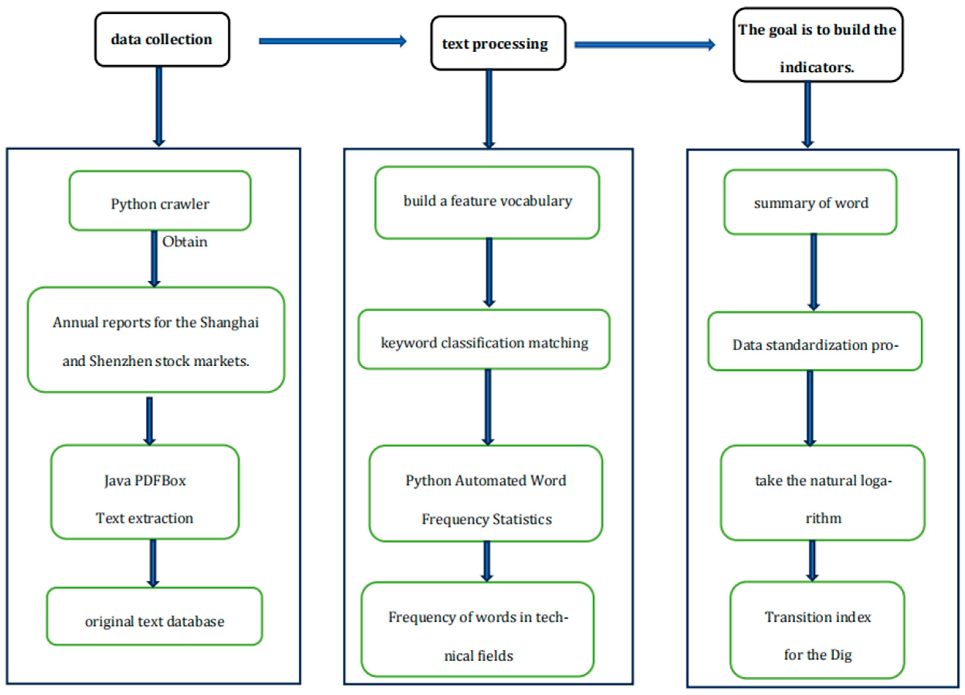
The explanatory variable in this study is enterprise digital transformation (Dig). Y. K. Zhang et al. (2021) use the proportion of intangible assets accounted for by digital technology to measure digital transformation. Wu et al. (2021), Yuan et al. (2021) used text analysis and digital characteristics keyword frequency as measurement indicators. Zhao et al. (2021) used annual report text analysis and expert scoring to construct digital transformation indicators for manufacturing enterprises. The present study employs the methods of Yuan et al. (2021), Wu et al. (2021), and Zhao et al. (2021), with the consideration of the compatibility of artificial intelligence, big data, cloud computing, and blockchain with the business operations of heavily polluting enterprises. The selection of these dimensions for the assessment of the digital transformation of heavily polluting enterprises is both reasonable and effective. The specific procedure is outlined below. Initially, the Python (version 3.9.x) web crawling technique is employed to collect the annual reports of all A-share listed companies in Shanghai and Shenzhen, with the assistance of Java the PDFbox library extracts text information, thereby establishing a data set for subsequent use in feature selection. Secondly, the Python programme was employed to search, match and count words in the data set of annual reports of listed companies, in accordance with pre-defined features. The final count and frequency of words in key technological areas were obtained, and the frequency of features was visualised in a feature frequency graph, as shown in Figure 2. Finally, the indicators for the digital transformation of enterprises were established, and the total frequency was standardised after the addition of the total frequency. The procedure is shown in Figure 3.
Figure 2.
Structured feature word mapping for enterprise digital transformation.
Figure 3.
Steps for creating the index to measure digital transformation.
3.2.3. Mediating Variables
The mediating variable is new quality productive forces (Npro). The existing literature adopts diverse measurement approaches: J. Lu et al. (2024a) developed a trinity composite index system encompassing scientific, digital, and green productivity, with further refinements to tertiary and quaternary indicators for comprehensive assessment. Song et al. (2024) incorporated labour object value based on the two-factor productivity theory, employing entropy weighting for quantification. To achieve industrial adaptability, systematic indicators, and data-driven advantages while precisely capturing the dynamic transition characteristics of new quality productive forces, this study integrates and adapts the evaluation metrics from Song et al. (2024) and X. E. Zhang et al. (2024) considering data availability. The construction process involves three steps: First, we select firms in future-oriented and strategic emerging industries as the sample set, given their intrinsic alignment with new quality productive forces. Second, building upon the two-factor productivity theory, we construct a four-dimensional indicator system spanning living labour, materialised labour, hard technology, and soft technology. Third, entropy weighting is applied to determine indicator weights and aggregate scores. This method automatically assigns weights by analysing data dispersion—higher weights are given to indicators with greater variability (lower information entropy), effectively capturing dimensional importance heterogeneity while mitigating subjective bias. The synthesised NPRO index holistically reflects firms’ performance in technological innovation and efficiency enhancement, where higher values indicate superior new quality productive forces. Table 1 presents the detailed weighting results.
Table 1.
Indicators of new quality productive forces.
3.2.4. Moderating Variables
The moderating variable is big data applications (Bigdata). Compared with the questionnaire survey method used by K. Xie et al. (2020), this paper refers to the research of Y. Q. Zhang et al. (2021) and Wu et al. (2021) and uses a keyword frequency analysis method based on annual report texts. This method has the following advantages: firstly, the keywords are selected based on a literature review, policy documents and industry standards, ensuring content validity; secondly, annual reports are mandatory and regulated, and the data is objective; and thirdly, the frequency of keywords can reflect the extent to which companies use big data, capturing their actual technological applications. The following methods are proposed: Firstly, the Python programming language is employed to analyse the annual reports of A-share listed companies in order to calculate the frequency of specific words and phrases. These include “cloud computing” and “big data”, which are core keywords that have been reviewed by experts and have been confirmed as applicable to the application of big data in enterprises. The results of this analysis are then processed to create an index of the extent to which big data is applied. Keywords and definitions related to “big data” are in the Table 2.
Table 2.
Keywords and definitions related to “big data”.
3.2.5. Threshold Variables
The threshold variable is environmental uncertainty (Eu). The article employs the industry-adjusted abnormal sales revenue volatility metric, with the primary considerations being the following: firstly, the method was proposed by Ghosh and Olsen (2009) and subsequently validated by Shen et al. (2012) in the Chinese context, thus becoming the predominant method for measuring environmental uncertainty; secondly, abnormal sales fluctuations often reflect market demand variability, policy adjustments, and other uncontrollable factors, thus effectively capturing the external environmental challenges faced by enterprises; and thirdly, in comparison to other methods, the data used is objective, can be obtained, and reflects the unique characteristics of enterprises, and after adjustment by the industry, it possesses excellent comparability. The specific steps are as follows: first, the OLS model (1) is employed to obtain the abnormal sales revenue deviation ε, and then the enterprise in order to calculate the standard deviation of sales revenue over a five-year period, the mean of the sales revenue must first be calculated. The standard deviation is then calculated as the mean of the sales revenue divided by the mean of the sales revenue. This is an unadjusted, or ‘unknown’ value. Finally, the standard deviation is adjusted using the industry standard deviation mean. This is achieved by dividing the standard deviation by the mean of the standard deviation. The result is the standard deviation of the industry.
In Equation (1), Sale revenue is , and the starting point for annual variables is the current year, denoted by .
3.2.6. Control Variables
The selection of control variables is informed by the research of Q. Zhang et al. (2019) and D. M. Xie (2020), follows the “resource-governance-environment” multi-dimensional driving framework for corporate environmental protection investment decisions. The present study employs a multifaceted framework to explore the impact of environmental factors on corporate financial resources, organisational structures, and external institutional environments. This approach enables a comprehensive and representative examination of the existing literature, while ensuring the completeness and representativeness of the system. In terms of financial structure, the asset-liability ratio (Dar) is employed to analyse the extraneous effects of financing constraints on environmental investment. In the operational capacity domain, the revenue generation capability (Oc), profit generation capability (Pa), and the proportion of fixed assets (Fixed) are utilised to assess an enterprise’s capacity for resource allocation. The revenue growth rate (Tagr) is employed to examine the regulatory influence of environmental strategy on corporate growth. In the governance layer, the concentration of ownership (Top1) is employed to analyse the environmental oversight motivations of major shareholders. The proportion of independent directors (Indep) and the presence of a dual-class share structure (Dceo) are employed to assess the impact of internal control mechanisms on environmental investment decisions. The regional GDP level is employed to measure the regulatory pressure and resource allocation differences. The definitions of all variables are presented in Table 3.
Table 3.
Variable definitions.
3.3. Modelling
3.3.1. Basic Regression Model
In this model, log of environmental investment by firm i in period t is represented by ; is the intercept term; are coefficients; is the degree of digital transformation of firm i in period t; are control variables; are individual fixed effects; is the time fixed effect; is the random error term. This model is used to study the impact of digital transformation on environmental investment. This model is used to study how digital transformation affects environmental investment. This model is used to study how digital transformation affects environmental investment.
3.3.2. Mediating Effects Model
Among them, represents the level of new quality productive forces of Enterprise i in period t; , are the intercept terms; are the coefficients; Based on the three-step method proposed by Wen and Ye (2014), this paper constructs a mediation effect analysis model. On this basis, the Sobel test is used to verify the robustness of the mediation effect of the model, thereby ensuring the reliability and validity of the research results. Then, the Bootstrap method is used to measure the strength of the mediation effect. This model is used to study how digital transformation affects environmental investment.
3.3.3. Moderating the Mediating Effect
Among them, the moderating effect is +. is the moderating variable, representing the logarithm of the big data application level of enterprise i in period t; is the product term of new quality productive forces and big data application level; and are the intercept terms, and are the coefficients. This model looks at how digital transformation affects environmental investment.
3.3.4. Threshold Effect Model
Among them, is the intercept term; and are coefficients; represents the environmental uncertainty faced by enterprise i in period t; are the threshold value; represents an indicator function, which takes a value of 1 when the condition is met and 0 otherwise. This model explores the impact of digital transformation on environmental investment under different environmental uncertainty thresholds. Model (7) assumes that there is only one threshold value, while model (8) assumes that there are multiple threshold values. This model looks at how digital transformation affects the cost of environmental investment. This model looks at how digital transformation affects the cost of environmental investment.
3.4. Descriptive Statistics
Table 4 presents descriptive statistical results, with 18,434 data points for each variable. The maximum value for corporate environmental investment was 18.959, the minimum value was 0, and the standard deviation was 3.140. The minimum value for digital transformation was 0, the maximum value was 1.798, and the standard deviation was 0.597, indicating significant differences between companies in terms of digital transformation and environmental investment.
Table 4.
Results of descriptive statistics.
3.5. Correlation Analysis and Multicollinearity Test
Firstly, the investigation of correlation is essential to ensure the reliability of the empirical results. To this end, the present study conducted a correlation analysis of the variables. The results, as illustrated in Table 5, demonstrate a positive correlation between digital transformation and environmental investment in enterprises.
Table 5.
Correlation analysis.
Secondly, we must perform a multiple collinearity test. Although the correlation coefficients among the variables are relatively low, one coefficient, 0.662, is relatively high. To circumvent the potential influence of collinearity, we must perform a VIF test. As shown in Table 6, the VIF values for all variables are less than 5, which indicates that the model does not exhibit significant collinearity.
Table 6.
VIF test.
4. Empirical Testing and Analysis of Results
4.1. Benchmark Regression Analysis
To ensure the reliability and validity of the regression results, this study employs a mixed-effects regression model, an individual fixed-effects model, a time fixed-effects model, and a two-way fixed-effects panel model for empirical testing.
The results are presented in Table 7. The coefficients for corporate digital transformation are 0.339, 0.680, 0.128, and 0.329, respectively. These discrepancies arise primarily because the individual fixed-effects model captures the micro-level heterogeneous impacts of digital transformation across firms, whereas the time fixed-effects model reflects the macro-level average effect along the temporal dimension. The decrease in the coefficient from 0.680 to 0.128 suggests that macroeconomic fluctuations partially offset the positive effect of digital transformation. Meanwhile, the two-way fixed-effects model, which controls for both individual and time effects, yields a coefficient of 0.329—intermediate between 0.680 and 0.128 and close to the pooled regression result. These results clearly demonstrate that digital transformation exerts a statistically significant and positive impact on corporate environmental investment behaviour, effectively incentivising firms to increase their environmental expenditures. Thus, Hypothesis H1 is supported
Table 7.
Benchmark regression test results.
4.2. Analysis of Mediating Effects
The present study employs a mediation model to investigate the impact of digital transformation on enterprises’ environmental investment, facilitated by new quality productive forces. Table 8 presents the results of the Bootstrap test, which examines the mediation effect of new quality productive forces on digital transformation and enterprises’ environmental investment. The results indicate that the indirect effect of digital transformation on enterprises’ environmental investment is [0.126, 0.192] does not include 0, thereby confirming that the new quality productive forces have a mediating effect on the digital transformation and environmental investment of enterprises. Digital technology has the capacity to enhance green innovation capabilities, optimise the environment, improve efficiency, and create new investment opportunities. Consequently, enterprises can achieve growth in environmental investment through the intermediary effect of new quality productive forces.
Table 8.
Results of the mediation effect test.
As illustrated in Table 8, the results of the intermediary effect test conducted using the stepwise regression method are presented. The model (2) (3) (4) corresponds to the intermediary effect equation. The model (2) employs the degree of digital transformation in the listed company as the explanatory variable, and the investment in environmental protection by the enterprise as the dependent variable. The regression analysis was conducted. The results indicate that the digital transformation coefficient is 0.329, suggesting a positive influence of digital transformation on environmental protection investment. In the model (3), the adoption of digital transformation by the enterprise is employed as the explanatory variable, with the new quality productive forces (Npro) serving as the dependent variable. The findings indicate that the impact of digital transformation on the new quality productive forces is represented by the coefficient = 0.027. The results of the study indicate a significant increase in the level of production efficiency, with a 1% rise being observed. This suggests that the digital transformation of businesses has a considerable impact on the enhancement of their production efficiency. Firstly, as businesses progress through their digital transformation, they are able to utilise a wider range of digital technologies that are conducive to the development of new quality productive forces. Secondly, the advancement of digital technologies in businesses has encouraged innovation, thereby enhancing their technological capabilities. Consequently, this has led to an improvement in the efficiency of resource allocation, resulting in the attainment of enhanced production quality. In the model (4), the digital transformation (Dig) and the new quality productive forces (Npro) are considered concurrently in order to analyse their combined effect on the environmental investment (Epinvest) of the enterprise. Following the incorporation of the new quality productive forces as a mediating variable, the intermediary coefficient is found to be 1.212 at a 5% level, which indicates that an enhancement in the new quality productive forces can, to a certain extent, result in an increase in the environmental investment of the enterprise. It is also noteworthy that the digital transformation coefficient is found to be 0.296 in this model. The regression coefficient is significant at the 1% level, indicating a direct impact of digital transformation on corporate environmental investment. This result suggests the presence of a partial mediating effect. Lastly, the Sobel test p-value is less than 0.01, confirming that the mediating effect passes the test. These results validate Hypothesis H2.
4.3. Analysis of the Mediating Effect of Regulation
We further analysed the magnitude and significance of the effect of the mediating variable, new quality productive forces (Npro), under the moderation of big data applications (Bigdata) using the Bootstrap method to test for moderated mediation effects. We used the mean of big data application plus or minus one standard deviation as the grouping criterion, resulting in three groups: low, mean, and high levels of big data application. Table 9 corresponds to Models (5) and (6), respectively. The coefficient of the interaction term Npro×Bigdata in the dependent variable model is significantly positive, indicating a significant moderating effect of enterprise big data application, which validates the technology synergy enhancement mechanism. Subsequently, the mean of the standardised deviation of the application of big data is employed as a standard for the categorisation of the data. This process yields three groups: low, medium and high levels of big data application. As demonstrated in Table 9, the indirect effect coefficient has increased from 0.242 to 0.409 as the level of application of big data has been elevated. This indicates that as the level of data utilisation improves, the capacity for data-driven decision-making, optimising resource allocation and enhancing management efficiency also increases. Consequently, the intermediary effect of new quality productive forces in the digital transformation and environmental investment is significantly reinforced. However, the negative coefficient of the standalone big data application term reveals its non-linear moderating characteristics. This contradictory phenomenon can be explained from two perspectives. First, in the short term, the high sunk costs of data governance may crowd out enterprises’ liquidity resources, leading to an immediate inhibitory effect on environmental protection investment. Second, applying big data technology requires breaking existing organisational norms, and management frictions during the initial phase of technology integration may weaken the actual effectiveness of productivity transformation. The findings indicate that the application of big data can achieve a symbiotic integration of “data-technology-governance” systems, thereby facilitating the harmonious progression of enhanced new quality productive forces and environmental management. Finally, based on the results of the bootstrap test, the interval values do not include 0 within the 90% confidence interval, passing the significance test. Therefore, Hypothesis H3 is supported.
Table 9.
Moderated mediation effect test results.
4.4. Analysis of Threshold Effects
The present study posits that environmental uncertainty is an indispensable element in the context of digital transformation and its subsequent impact on corporate environmental investment. This study aims to elucidate the characteristics and implications of this phenomenon. Refer to Table 10 for the results of the single-barrier test. The p-values obtained from the single-barrier test are statistically significant. Therefore, this study will employ a single-barrier model for analysis. The results of the single-barrier model are particularly evident; therefore, this model will be utilised in subsequent analyses. The results of the analysis indicate that environmental uncertainty significantly impacts enterprises’ digital transformation. The threshold estimation results are reported in Table 11. The threshold value for corporate environmental investment is 2.047, with a confidence interval of [1.977, 2.064]. Figure 4 shows that environmental uncertainty has been successfully overcome, as demonstrated by the results of the single-threshold regression analysis presented in Table 12. Digital transformation has been observed to significantly influence enterprise environmental investment, exhibiting a ‘border effect’ that intensifies in the presence of environmental uncertainty. In the context of uncertain environmental conditions, the digital transformation of enterprises is positively influenced by the coefficient of 0.756. This indicates that enterprises can enhance their investment in environmental protection by transitioning to digital formats, even in environments characterised by low environmental uncertainty. Conversely, in environments characterised by high environmental uncertainty, the coefficient declines to 0.544. This suggests that enterprises operating in such environments experience diminished efficiency and risk aversion in resource allocation, leading to a reduction in long-term environmental investment. Thus, Hypothesis H4 is supported.
Table 10.
Threshold effect self-sampling test.
Table 11.
Threshold estimate and its confidence interval.
Figure 4.
Environmental uncertainty threshold value test. The red line represents the significance critical value, usually a horizontal line, while the blue line represents the curve of the LR statistic changing with the threshold value.
Table 12.
Threshold effect test results.
4.5. Endogeneity Tests and Robustness Tests
4.5.1. Endogeneity Test
First is the instrumental variable method. This paper refers to the research method used by Xiao et al. (2021) and selects the “average digital transformation degree of provinces, industries, and years” (IV_Dig) as the instrumental variable. This variable reflects the group’s overall digital trend and does not have a direct causal relationship with individual enterprises’ environmental protection investment. Thus, it can effectively avoid reverse causality and meet the requirements of relevance and exclusion. Second, the study uses the two-stage least squares (2SLS) method to address over-identification issues effectively. The results of the regression analysis are presented in Table 13. After incorporating the instrumental variable, the digital transformation of enterprises significantly increases environmental investment. The LM statistic test results of the Kleibergen-Paap rk test are significant, rejecting the assumption of insufficient identification. Additionally, the Wald F statistic results reject the assumption of weak identification. Together, these results indicate that the positive impact effect is robust and reliable.
Table 13.
Endogeneity test results.
Second is dynamic panel analysis. Since the dependent variable, Epinvest, has endogeneity issues—meaning corporate environmental investment has a cumulative effect—the lagged term (L. Epinvest) of the dependent variable was included among the explanatory variables to construct a difference GMM model. The results are shown in Table 13, where the Dig regression coefficient is positively significant at the 10% level. Subsequently, a system GMM model was constructed for further testing. The Dig regression coefficient is positively significant at the 10% level, indicating that corporate digital transformation has a significant promotional effect on environmental investment. Additionally, the Hansen test confirmed the validity of the instrumental variables, and the AR(2) test results showed that the second-order differences in the disturbance terms in the model are not autocorrelated. This further validates the robustness of the benchmark regression.
Third is propensity score matching. This study used PSM to eliminate sample selection bias from the research results. First, the treatment and control groups were clearly defined. Companies with a measurement value of digital transformation greater than the mean were classified as the treatment group (Treat = 1). Conversely, companies were classified as the control group (Treat = 0). Next, the appropriate covariates were selected for the PSM calculations, and k-nearest neighbour matching (k = 2, radius = 0.05) was used for sample matching. The results of the balance test are shown in Table 14. The mean deviation of the standard deviation of the covariates has been significantly reduced, indicating that the differences between the two groups of samples in terms of covariates have been effectively controlled within a small range. Figure 5 shows that the standardised deviations of all variables decreased significantly before and after matching, proving the matching method’s effectiveness in balancing data distribution and reducing variable deviations. Additionally, Figure 6 shows the range of common values of the samples, with only 20 samples failing to be matched successfully. This suggests that the number of samples lost during the matching process is minimal and will not cause significant bias in the final conclusions of the research. To eliminate potential interference from the matching method on the estimation results, two additional matching methods, kernel matching and Mahalanobis matching, were employed for estimation analysis. The results are detailed in Table 15. The average treatment effects (ATT) of the three methods are highly consistent and significant at the 1% level, which validates the robustness of the estimation results. Finally, after screening the sample, the main hypothesis was tested via regression analysis, and the results are presented in Table 15. The regression coefficients for digital transformation were 0.366, 0.329, and 0.404, respectively; all were significant at the 1% level. This confirms the significant promotional effect of digital transformation on environmental protection investment and the robustness of the conclusions after overcoming the issue of sample self-selection.
Table 14.
Balance test results.
Figure 5.
Plot of standardised deviations for each variable.
Figure 6.
Common range of values for the propensity score.
Table 15.
PSM test results.
4.5.2. Robustness Tests
Firstly, replace the explanatory variables. The present study draws upon the research methodology and approaches proposed by Zhen et al. (2023), leveraging the CSMAR framework. The Digital trans index was developed to measure the extent of the digital transformation of Chinese companies. It is based on CSMAR database, which integrates multiple sources of data, such as annual reports, fundraising announcements, and certification announcements. This integrated approach ensures consistency with the regression analysis and enhances the comprehensibility of the index. It also overcomes the limitations of single-source data. The index can effectively verify the robustness of the regression results and mitigate potential measurement errors caused by single-source data. In conclusion, the index is a valuable tool for evaluating the digital transformation of Chinese companies. Digital Trans (DT) serves as a substitute for core explanatory variables, conducting a cautious verification process. The regression results in Table 16 show that the regression coefficient between digital transformation and corporate environmental investment still presents a significant positive correlation, with a value of 0.081, indicating that the previous research conclusions are robust.
Table 16.
Robustness test results.
Secondly, replace the dependent variable. The discrepancy in measurement methods has the potential to yield divergent results. Given the path dependency of corporate environmental investment, it is recommended that the proportion of corporate environmental investment to total assets be adopted as a metric for corporate environmental investment. This metric effectively mitigates the issues associated with the size effect, and not only validates the robustness of the primary regression result, but also enhances the credibility of the study’s conclusions through the use of multiple measurement dimensions. The regression results are presented in Table 16. The relationship between digital transformation and corporate environmental investment remains significant at the 5% level, supporting the conclusions previously discussed. The conclusions of this study remain unaltered despite the modification of the metric for measuring corporate environmental investment.
Thirdly, high-dimensional fixed effects. This paper tests the robustness of the core conclusions using a triple fixed effects combination. First, we control for time, province, and industry fixed effects (Year × Province × Industry) to eliminate the confounding effects of cross-regional industrial policy differences and fluctuations in the timing of technological evolution on digital transformation and environmental protection investment. Second, we control for time, province, and ownership type fixed effects (Year × Province × SOE) to eliminate the interference of differences in the timing of digital transformation among enterprises of different ownership types across provinces with environmental protection investment. Third, we control for time, industry, and SOE fixed effects (Year × Industry × SOE) to eliminate the interference caused by differences in technology adoption rhythms and responses to environmental regulations among enterprises of different ownership types. Finally, we control for industry, province, and SOE fixed effects (Industry × Province × SOE) to mitigate estimation bias caused by the interaction between regional resource endowments, industry pollution intensity, and ownership structure. As demonstrated in Table 16, the regression coefficients are 0.313, 0.126, 0.318 and 0.553, respectively. This indicates that the digital transformation has a significant positive effect on environmental investment in the three models, which indicates that the research conclusions are not significantly influenced by changes in the fixed-effects structure and have reliable causal inferential properties.
Fourthly, change the estimation model. To ensure the reliability and stability of the research conclusions, this paper uses the Tobit model for regression analysis instead of the original estimation model. This approach effectively addresses potential truncation issues in corporate environmental investment data and improves regression analysis with constrained dependent variables. Table 16 shows that, after applying the Tobit model, the coefficient is 0.329, which is significant at the 1% level. This indicates that the positive promotional effect of digital transformation on corporate environmental investment remains stable and is unaffected by the model replacement.
Fifth, change the sample interval. Drawing on the approach of N. J. Li et al. (2023), this paper excludes the impact of special events by removing data from 2015 and 2020. China’s financial markets experienced a stock market crash in 2015, which significantly impacted the entire market and severely disrupted corporate operational decisions and investment strategies. 2020 was the year the pandemic first erupted, plunging corporate operations into extreme uncertainty. By 2021, companies had adapted to the pandemic and refocused on long-term development strategies. The analysis results, as shown in Table 16, indicate that the coefficient of digital transformation is positive and significant, which suggests that the conclusions of this study remain robust after excluding the impact of special events. The digital transformation’s significance in influencing enterprises’ environmental investments remains consistent with the fundamental regression coefficient. This suggests that the conclusions of this study remain robust, even when considering the impact of outliers.
Sixth, 1% tail trimming was performed. The present study employs a 1% ‘smoothed’ treatment of the sample, with the objective of eliminating the potential impact of extreme values. As demonstrated in Table 16, the digital coefficient (Dig) is found to be 0.323, and is observed to be at a 1% level, thereby confirming the hypothesis that there is a significant positive correlation between digital transformation and environmental investment.
4.6. Further Analysis
First, industry heterogeneity effects. To this end, the study employs a sample of enterprises categorised into two groups based on their pollution levels: high- and low-pollution enterprises. The regression analysis, the results of which are presented in Table 17, revealed a significant discrepancy in the impact of digital transformation on environmental investment between high- and low-pollution enterprises. Specifically, the regression coefficient for the high-pollution enterprises was 0.326, and it was not significant at the 1% level. In contrast, for the low-pollution enterprises, the coefficient was not significant, indicating that digital transformation has a differential impact on environmental investment based on the extent of pollution. These findings support Hypotheses H5-1.
Table 17.
Results of the test for industry heterogeneity effects.
Second, the heterogeneous effect of property rights. According to property rights, enterprises can be divided into state-owned enterprises and non-state-owned enterprises. As shown in Table 18, the digital transformation coefficient of non-state-owned enterprises is 0.406 and significant, while that of state-owned enterprises is negative and insignificant. The above test results verify Hypothesis H5-2.
Table 18.
Results of the test for heterogeneous effects of property rights.
Third, the regional heterogeneity effect. According to the standard of the four regional divisions (east, central, west, and northeast) in the national development plan, the selected samples were divided and analysed. As shown in Table 19, the digital transformation coefficient of eastern enterprises is 0.305 and significant, while the coefficients of other regions are not significant. This indicates that the digital transformation of eastern enterprises has a more significant impact on environmental investment. The above test results verify the Hypothesis H5-3.
Table 19.
Results of the test for regional heterogeneous effects.
Fourthly, the policy’s differential impact is evident. This study adopts the research methods of Q. Zhang et al. (2019) and Zhu et al. (2022), utilising the 2012 Environmental Quality Standard (EQS) as the policy reference series. The study employs a sample verification method to explore the external policy constraints on the digital transformation of enterprises and their impact on environmental investment. The regression analysis results in Table 20 show that before the official implementation of this standard, the regression coefficient of enterprise digital transformation on environmental protection investment was 0.158, which was not statistically significant; however, after the implementation of the standard, this coefficient jumped to 0.406, showing a prominent significance at the 1% level. This shows that updated and enforced environmental policies encourage businesses to take more proactive and effective environmental measures to comply with regulations. The results of this test have confirmed the Hypothesis H5-4.
Table 20.
Before and after policy Heterogeneous Effectiveness test results.
Fifth, the heterogeneous effect of production factor intensity. This article categorises enterprises based on the density of production factors into three types: technology-intensive, labour-intensive, and asset-intensive. The analysis results under this classification framework are shown in Table 21, with respective regression coefficients of 0.251, 0.300, and 0.621. These results indicate that digital transformation has the greatest positive impact on environmental investment in capital-intensive firms. These results validate H5-5 Hypothesis.
Table 21.
Results of the test for heterogeneous effects of production factor intensity.
5. Conclusions and Recommendations
5.1. Conclusions
The present study is based on data collected from 2011 onwards. This paper sets out to explore the impact of digital transformation on corporate environmental investment in Chinese A-share companies from multiple perspectives. Naturally, the study could be further expanded in several directions. Firstly, as data sets and samples increase over time, it would be worthwhile to consider conducting a more detailed study of corporate data. Secondly, given the heterogeneity of China’s digital transformation, future research could explore the development of different digital transformation indicators for different regions, ownership structures, industries and production factors. Thirdly, it would be beneficial to further examine the relationship between new quality productive forces and corporate environmental investment.
The study’s findings indicate that, in the context of achieving the “dual carbon” targets, addressing environmental pollution and the insufficient scale of corporate environmental investment can be facilitated by digital transformation. This conclusion is supported by empirical evidence and is considered to be reliable. The impact of digital transformation on corporate environmental investment is mediated by new quality productive forces. The application of big data can regulate digital transformation and environmental investment. The present study investigates the intermediary effects of the new quality productive forces and environmental investment, and the impact of environmental uncertainty on the digital transformation of enterprises. The results of the study indicate that the digital transformation has a significant positive effect on environmental investment in enterprises with low pollution, non-state-owned enterprises, and those located in developed regions. The study also found that the digital transformation has a more pronounced effect on environmental investment in enterprises with a high density of capital.
5.2. Policy Recommendations
5.2.1. Gradual Drive for Enterprise Digital Transformation
To respond to national policies and achieve the “dual carbon” goals, the government should encourage and support enterprises in enhancing their return on investment through digital technologies. This will guide them toward a win-win outcome of economic development and environmental protection. Considering the significant differences among enterprises in terms of ownership structure, geographical location, and industry type, the government should formulate differentiated strategies to ensure targeted policies. First, policies should be tailored to the extent of pollution in different industries. High-polluting industries should implement mandatory digital environmental compliance monitoring systems that incorporate real-time pollutant monitoring data into enterprise credit ratings. For low-polluting industries, the focus should be on guiding policies that encourage enterprises to optimise green supply chain management through digital tools. Second, state-owned enterprises should incorporate digital transformation and environmental protection investment into their performance evaluation systems to strengthen the exemplary role of their leaders in the industry. For non-state-owned enterprises, optimise tiered tax policies to encourage digital transformation and expand coverage of special loans for green technologies. Third, adopt a tailored approach based on regional conditions. In developed eastern regions, prioritise the application of advanced digital technologies, and support the development of regional smart environmental protection cloud platforms. In less developed regions, increase central government fiscal transfers for digital infrastructure, prioritising the deployment of 5G base stations and industrial internet infrastructure. Fourth, take a tailored approach based on industry density. Provide subsidies for digital transformation skill training for labour-intensive enterprises. Develop low-threshold digital environmental management tools and offer social insurance premium rate discounts to enterprises that hire green workers. Strengthen intellectual property protection for technology-intensive enterprises. Improve the fast-track review process for green patents and encourage industry-academia-research collabouration to establish digital environmental protection technology labouratories. For capital-intensive enterprises, optimise green asset securitization policies to guide long-term capital toward upgrading digital environmental protection equipment. Establish industry-level environmental information disclosure platforms to strengthen investor ESG evaluation constraints.
5.2.2. Promoting the Development of New Quality Productive Forces in Enterprises
New quality productive forces are a key bridge between digital transformation and environmental protection investment. Therefore, enterprises should become the main body of innovation, and the government needs to optimise policies to support them. On the one hand, the government should strengthen the supply of innovation-driven policies. Enterprises that adopt digital green technologies such as AI pollution monitoring and blockchain carbon traceability should be given preferential treatment in the form of increased deductions for research and development expenses, so that enterprises have more incentive to empower new quality productive forces through technological innovation. At the same time, the government should promote the innovation of green financial instruments and guide enterprises to optimise industrial upgrading. Special bonds for new quality productive forces should be issued to raise funds to support enterprises’ digital environmental protection projects, so that enterprises have more capital to develop new quality productive forces and provide endogenous momentum for enterprises’ environmental protection investment. Emerging industries such as clean energy should be supported, and a database of environmental protection industry projects should be established.
On the other hand, enterprises themselves need to increase investment in digital technology research and development, build joint digital green laboratories with universities, cultivate ‘digital + industry’ composite talents, solve the problem of the disconnect between technology application and business, and enhance the digital capabilities of enterprises to empower the development of new quality productive forces. At the same time, enterprises should deepen the digital transformation of production factors. They should introduce intelligent management systems, build enterprise-level industrial Internet platforms, and promote real-time analysis and intelligent scheduling of production data. This will enable enterprises to develop in the direction of ‘high technology, high efficiency, and high quality,’ ultimately achieving a virtuous cycle of environmental protection investment and enterprise development, and promoting the sustainable development of new quality productive forces.
5.2.3. Comprehensively Enhance the Level of Enterprise Big Data Application
In order to achieve a comprehensive enhancement in the application of big data by enterprises, both the government and the private sector must exert concerted effort. The digital transformation process has been shown to facilitate the transmission of the positive influence of big data on environmental investment through the enhancement of new quality productive forces. To this end, the government is required to strengthen its guidance and service functions, thereby optimising the environment for big data application. This can be achieved by means of a staged subsidy policy that provides differentiated subsidies to enterprises at different stages of big data application, thereby reducing their investment costs. In addition, the establishment of a collaborative platform for big data industry should be considered, with leading enterprises being encouraged to share their experience, thereby facilitating the exchange of data between enterprises in the upstream and downstream sectors. This will accelerate the application of big data technology in areas such as environmental protection, among others, and will assist enterprises in achieving a symbiotic relationship between big data application and environmental management.
On the other hand, enterprises should focus on reducing costs and improving efficiency to lower the initial costs of big data application. By cooperating with universities and research institutions to introduce mature big data technologies and models, they can reduce independent research and development costs, rapidly improve big data analysis capabilities, accurately identify environmental risks, and optimise environmental protection investment decisions. At the same time, they should establish cross-departmental data sharing mechanisms to integrate production, operation, environmental protection and other data, improve data utilisation efficiency, avoid duplicate collection and storage, reduce data management costs, and enhance the effectiveness of big data in environmental protection investment decisions.
5.2.4. Establishment of a Sound Early Warning Mechanism for Environmental Risks in Enterprises
Under high environmental uncertainty, the role of enterprise digital transformation in promoting environmental protection investment has weakened. Therefore, it is imperative to establish and improve an environmental risk early warning mechanism for enterprises. On the one hand, the government should play a leading role in building a macro-level environmental risk early warning platform. By integrating environmental monitoring data, information on policy and regulatory changes, and industry trends, and utilising digital tools, the government can provide enterprises with precise environmental risk early warning information, helping them prepare in advance and mitigate the impact of high environmental uncertainty on their operations. At the same time, governments should also improve relevant policies and regulations. They should provide tax incentives and financial subsidies to companies that continue to invest in environmental protection despite high environmental uncertainty, thereby reducing the risks associated with such investments. Additionally, governments should strengthen supervision and penalties for companies that neglect environmental investments, encouraging them to actively utilise digital transformation technologies to enhance their environmental investment levels even in complex environments.
On the other hand, enterprises should actively utilise digital technologies to proactively build internal environmental risk early warning systems. They should increase investment in environmental risk monitoring equipment and use big data analysis technologies to collect and analyse environmental data from enterprise production and operations in real time. When environmental risk indicators approach or exceed thresholds, early warnings should be issued in a timely manner so that enterprises can adjust their production strategies in advance to reduce environmental risks and improve the efficiency of digital transformation resources in highly uncertain environments. At the same time, enterprises should enhance their external risk resistance capabilities. They should establish comprehensive environmental risk response plans, clarify measures to be taken under different risk scenarios, overcome the tendency to avoid risks in high-uncertainty environments, and reasonably increase environmental protection investments.
Author Contributions
Writing—original draft, Y.X. and Q.A.; Writing—review and editing Y.X. and Q.A.; Funding acquisition, Y.X. All authors have read and agreed to the published version of the manuscript.
Funding
This work was supported by the Fundamental Research Funds for the Central Universities (Grant Number: 24QN40).
Institutional Review Board Statement
Not applicable.
Informed Consent Statement
Not applicable.
Data Availability Statement
The data presented in this study are available upon request from the corresponding author. The data are not publicly available due to privacy and confidentiality restrictions.
Conflicts of Interest
The authors declare no conflicts of interest.
References
- Babina, T., Fedyk, A., He, A., & Hodson, J. (2020). Artificial intelligence, firm growth, and product innovation. Journal of Financial Economics, 151, 103745. [Google Scholar] [CrossRef]
- Chen, J. T., Wu, Y. Y., & Chen, J. D. (2021). Impacts of the environmental protection taxation on the environmental protection investment of the high pollution industry. Taxation Research, (11), 44–49. (In Chinese) [Google Scholar] [CrossRef]
- Cui, X. M., Wang, J. Y., & Wang, M. (2021). Environmental investment, CEOs with overseas experiences and the value of enterprises: Increase or decrease? An analysis from the perspective of imprinting theory. Journal of Audit & Economics, 36(5), 86–94. (In Chinese). [Google Scholar]
- Ghosh, D., & Olsen, L. (2009). Environmental uncertainty and managers’ use of discretionary accruals. Accounting, Organizations and Society, 34(2), 188–205. [Google Scholar] [CrossRef]
- Hanelt, A., Bohnsack, R., Marz, D., & Antunes Marante, C. (2021). A systematic review of the literature on digital transformation: Insights and implications for strategy and organizational change. Journal of Management Studies, 58(5), 1159–1197. [Google Scholar] [CrossRef]
- Jin, Y., Wen, W., & He, Y. (2022). Impact of digital transformation on corporate green innovation: Evidence from China’s manufacturing listed companies. Finance and Trade Research, 33(7), 69–83. (In Chinese) [Google Scholar] [CrossRef]
- Li, F. (2025). Pledge of controlling shareholder’s equity, digital transformation, and green innovation. Finance Research Letters, 76, 106999. [Google Scholar] [CrossRef]
- Li, J., & Zhou, M. Y. (2024). Environmental governance effects of digital transformation: Evidence from textual analysis of annual reports of listed manufacturing enterprises in China. Journal of Lanzhou University (Social Sciences), 52(1), 52–65. (In Chinese) [Google Scholar] [CrossRef]
- Li, N. J., Peng, Q., & Shu, C. L. (2023). Enterprise digital transformation and green innovation differentiation. Journal of Shanxi University of Finance and Economics, 45(10), 97–112. (In Chinese) [Google Scholar] [CrossRef]
- Liang, L. N., Zhang, G. Q., Li, H., & Yang, Y. Y. (2022). The economic effects of corporate digital transformation: An analysis based on market performance and financial performance. Modern Management Science, (5), 146–155. (In Chinese). [Google Scholar]
- Liu, F. Y., & Wu, Y. L. (2024). Digital transformation and esg performance of enterprise under the “double carbon” goal: Effect and impact mechanism. Science & Technology Progress and Policy, 41(5), 40–49. (In Chinese) [Google Scholar] [CrossRef]
- Liu, Y. Y., Huang, Z. Y., & Liu, X. X. (2021). Environmental regulation, management’s compensation incentive and corporate environmental investment—Evidence from the implementation of the environmental protection law in 2015. Accounting Research, (5), 175–192. (In Chinese). [Google Scholar]
- Lu, J., Guo, Z. A., & Wang, Y. P. (2024a). Levels of development of new quality productivity, regional differences and paths to enhancement. Journal of Chongqing University (Social Science Edition), 30(3), 1–17. (In Chinese) [Google Scholar] [CrossRef]
- Lu, Y., Pan, H., & Tang, J. R. (2024b). Digital transformation accelerates the formation of new quality productive forces in industries: Connotation and characteristics. China Tendering, (11), 44–51. (In Chinese). [Google Scholar]
- MEE. (2024). Bulletin on the state of ecology and environment in China. Ministry of Ecological Environment. Available online: https://www.mee.gov.cn/hjzl/sthjzk/zghjzkgb/202506/P020250604527010717462.pdf (accessed on 21 July 2025).
- Pan, H. L., & Hu, G. F. (2025). Can enterprise facilitate new quality productive forces through digital transformation? Empirical study based on the perspective of technological innovation. Journal of Technology Economics, 44(2), 31–42. (In Chinese) [Google Scholar] [CrossRef]
- Peng, J. Z., Wu, W. B., & Ling, J. J. (2024). Digital transformation and the development of new quality productivity—Based on empirical evidence from listed companies in China. Journal of Industrial Technology and Economy, 43(9), 33–43. (In Chinese) [Google Scholar] [CrossRef]
- Shen, H. H., Yu, P., & Wu, L. S. (2012). State ownership, environment uncertainty and investment efficiency. Economic Research Journal, 47(7), 113–126. (In Chinese). [Google Scholar]
- Song, J., Zhang, J. C., & Pan, Y. (2024). Research on the impact of ESG development on New quality productive forces of enterprises—Empirical evidence from chinese a-share listed companies. Contemporary Economic Management, 46(6), 1–11. (In Chinese) [Google Scholar] [CrossRef]
- Sun, L. (2024). Digital transformation, supply chain integration, and innovation performance in retail enterprises. Journal of Commercial Economics, (10), 156–159. (In Chinese). [Google Scholar]
- Tao, F., Wang, X. R., Xu, Y., & Zhu, P. (2023). Digital transformation, resilience of industrial chain and supply chain, and enterprise productivity. China Industrial Economics, (5), 118–136. (In Chinese) [Google Scholar] [CrossRef]
- The Central People’s Government of the People’s Republic of China. (2022). Xi jinping: Hold high the great banner of socialism with chinese characteristics and strive in unity to build a modern socialist country in all respects—Report to the 20th national congress of the communist party of china. Available online: https://www.gov.cn/xinwen/2022-10/25/content_5721685.htm (accessed on 21 July 2025).
- The Central People’s Government of the People’s Republic of China. (2024). The decision of the central committee of the communist party of China on further comprehensively deepening reform and promoting Chinese-style modernization. Available online: https://www.gov.cn/zhengce/202407/content_6963770.htm?slb=true (accessed on 21 July 2025).
- Wen, Z. L., & Ye, B. J. (2014). Analyses of mediating effects: The development of methods and models. Advances in Psychological Science, 22(5), 731–745. (In Chinese). [Google Scholar] [CrossRef]
- Wu, F., Hu, H. Z., Lin, H. Y., & Ren, X. Y. (2021). Enterprise digital transformation and capital market performance: Empirical evidence from stock liquidity. Journal of Management World, 37(7), 130–144. (In Chinese) [Google Scholar] [CrossRef]
- Xiao, H. J., Yang, Z., & Liu, M. Y. (2021). The promotion effect of corporate digitalization on corporate social responsibility: A test of internal and external dual paths. Business and Management Journal, 43(11), 52–69. (In Chinese) [Google Scholar] [CrossRef]
- Xie, D. M. (2020). Local supervision, vertical supervision and corporate environmental protection investment—an empirical study based on listed A—Share heavily polluting enterprises. Accounting Research, (11), 170–186. (In Chinese). [Google Scholar]
- Xie, K., Xia, Z. H., & Xiao, J. H. (2020). The enterprise realization mechanism of big data becoming a real production factor: From the product innovation perspective. China Industrial Economics, (5), 42–60. (In Chinese) [Google Scholar] [CrossRef]
- You, B. Y., Zheng, M. G., Hu, Z. L., & Wang, X. Y. (2023). The impact of digital transition on total factor productivity of resource-based enterprises. Resources Science, 45(3), 536–548. (In Chinese). [Google Scholar] [CrossRef]
- Yuan, C., Xiao, T. S., Geng, C. X., & Sheng, Y. (2021). Digital transformation and division of labor between enterprises: Vertical specialization or vertical integration. China Industrial Economics, (9), 137–155. (In Chinese) [Google Scholar] [CrossRef]
- Zhang, B., & Li, L. (2024). “Data Element×” driving new quality productive forces: Intrinsic logic and implementation path. Contemporary Economic Management, 46(8), 1–10. (In Chinese) [Google Scholar] [CrossRef]
- Zhang, Q., Zheng, Y., & Kong, D. M. (2019). Local Environmental governance pressure, executive’s working experience and enterprise investment in environmental protection: A quasi-natural experiment based on China’s “Ambient Air Quality Standards 2012”. Economic Research Journal, 54(6), 183–198. (In Chinese). [Google Scholar]
- Zhang, X. E., Wang, W., & Yu, Y. B. (2024). Research on the influence of digital intelligence transformation on the new quality productivity of enterprises. Studies in Science of Science, 43(5), 943–954. (In Chinese) [Google Scholar] [CrossRef]
- Zhang, Y. K., Li, X. B., & Xing, M. Q. (2021). Enterprise digital transformation and audit pricing. Auditing Research, (3), 62–71. (In Chinese). [Google Scholar]
- Zhang, Y. Q., Lu, Y., & Li, L. Y. (2021). Effects of big data on firm value in china: Evidence fromtextual analysis of chinese listed firms’ annual reports. Economic Research Journal, 56(12), 42–59. (In Chinese). [Google Scholar]
- Zhao, C. Y., Wang, W. C., & Li, X. S. (2021). How does digital transformation affect the total factor productivity of enterprises? Finance & Trade Economics, 42(7), 114–129. (In Chinese) [Google Scholar] [CrossRef]
- Zhen, H. X., Wang, X., & Fang, H. X. (2023). Administrative protection of intellectual property rights and corporate digital transformation. Economic Research Journal, 58(11), 62–79. (In Chinese). [Google Scholar]
- Zhu, L. N., Zhang, Z. Y., & Gao, H. (2022). Green performance feedback and corporate environmental investment. Journal of Finance and Economics, 48(7), 94–108. (In Chinese) [Google Scholar] [CrossRef]
Disclaimer/Publisher’s Note: The statements, opinions and data contained in all publications are solely those of the individual author(s) and contributor(s) and not of MDPI and/or the editor(s). MDPI and/or the editor(s) disclaim responsibility for any injury to people or property resulting from any ideas, methods, instructions or products referred to in the content. |
© 2025 by the authors. Licensee MDPI, Basel, Switzerland. This article is an open access article distributed under the terms and conditions of the Creative Commons Attribution (CC BY) license (https://creativecommons.org/licenses/by/4.0/).





