Digital Transformation, New Quality Productive Forces, and Corporate Environmental Investment: Empirical Evidence from Chinese A-Share Listed Companies
Abstract
1. Introduction
2. Theoretical Mechanisms and Research Hypotheses
2.1. Direct Impact Effects of Digital Transformation on Corporate Environmental Investments
2.2. Mediating Effects of Digital Transformation on the Impact of Corporate Environmental Investments
2.3. Moderating Mediating Effects of Digital Transformation on the Impact of Corporate Environmental Investment
2.4. Threshold Effects of Digital Transformation on the Impact of Corporate Environmental Investments
2.5. Heterogeneous Effects of Digital Transformation on Corporate Environmental Investments
3. Research Design
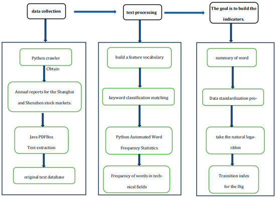
3.1. Data Sources
- (1)
- Excluding financial enterprises.
- (2)
- Excluding the sample of ST, *ST and financial anomalies companies with gearing ratio over 100%.
- (3)
- Samples containing missing values for other variables were excluded.
3.2. Description of Variables
3.2.1. Explained Variable
3.2.2. Explanatory Variable
3.2.3. Mediating Variables
3.2.4. Moderating Variables
3.2.5. Threshold Variables
3.2.6. Control Variables
3.3. Modelling
3.3.1. Basic Regression Model
3.3.2. Mediating Effects Model
3.3.3. Moderating the Mediating Effect
3.3.4. Threshold Effect Model
3.4. Descriptive Statistics
3.5. Correlation Analysis and Multicollinearity Test
4. Empirical Testing and Analysis of Results
4.1. Benchmark Regression Analysis
4.2. Analysis of Mediating Effects
4.3. Analysis of the Mediating Effect of Regulation
4.4. Analysis of Threshold Effects
4.5. Endogeneity Tests and Robustness Tests
4.5.1. Endogeneity Test
4.5.2. Robustness Tests
4.6. Further Analysis
5. Conclusions and Recommendations
5.1. Conclusions
5.2. Policy Recommendations
5.2.1. Gradual Drive for Enterprise Digital Transformation
5.2.2. Promoting the Development of New Quality Productive Forces in Enterprises
5.2.3. Comprehensively Enhance the Level of Enterprise Big Data Application
5.2.4. Establishment of a Sound Early Warning Mechanism for Environmental Risks in Enterprises
Author Contributions
Funding
Institutional Review Board Statement
Informed Consent Statement
Data Availability Statement
Conflicts of Interest
References
- Babina, T., Fedyk, A., He, A., & Hodson, J. (2020). Artificial intelligence, firm growth, and product innovation. Journal of Financial Economics, 151, 103745. [Google Scholar] [CrossRef]
- Chen, J. T., Wu, Y. Y., & Chen, J. D. (2021). Impacts of the environmental protection taxation on the environmental protection investment of the high pollution industry. Taxation Research, (11), 44–49. (In Chinese) [Google Scholar] [CrossRef]
- Cui, X. M., Wang, J. Y., & Wang, M. (2021). Environmental investment, CEOs with overseas experiences and the value of enterprises: Increase or decrease? An analysis from the perspective of imprinting theory. Journal of Audit & Economics, 36(5), 86–94. (In Chinese). [Google Scholar]
- Ghosh, D., & Olsen, L. (2009). Environmental uncertainty and managers’ use of discretionary accruals. Accounting, Organizations and Society, 34(2), 188–205. [Google Scholar] [CrossRef]
- Hanelt, A., Bohnsack, R., Marz, D., & Antunes Marante, C. (2021). A systematic review of the literature on digital transformation: Insights and implications for strategy and organizational change. Journal of Management Studies, 58(5), 1159–1197. [Google Scholar] [CrossRef]
- Jin, Y., Wen, W., & He, Y. (2022). Impact of digital transformation on corporate green innovation: Evidence from China’s manufacturing listed companies. Finance and Trade Research, 33(7), 69–83. (In Chinese) [Google Scholar] [CrossRef]
- Li, F. (2025). Pledge of controlling shareholder’s equity, digital transformation, and green innovation. Finance Research Letters, 76, 106999. [Google Scholar] [CrossRef]
- Li, J., & Zhou, M. Y. (2024). Environmental governance effects of digital transformation: Evidence from textual analysis of annual reports of listed manufacturing enterprises in China. Journal of Lanzhou University (Social Sciences), 52(1), 52–65. (In Chinese) [Google Scholar] [CrossRef]
- Li, N. J., Peng, Q., & Shu, C. L. (2023). Enterprise digital transformation and green innovation differentiation. Journal of Shanxi University of Finance and Economics, 45(10), 97–112. (In Chinese) [Google Scholar] [CrossRef]
- Liang, L. N., Zhang, G. Q., Li, H., & Yang, Y. Y. (2022). The economic effects of corporate digital transformation: An analysis based on market performance and financial performance. Modern Management Science, (5), 146–155. (In Chinese). [Google Scholar]
- Liu, F. Y., & Wu, Y. L. (2024). Digital transformation and esg performance of enterprise under the “double carbon” goal: Effect and impact mechanism. Science & Technology Progress and Policy, 41(5), 40–49. (In Chinese) [Google Scholar] [CrossRef]
- Liu, Y. Y., Huang, Z. Y., & Liu, X. X. (2021). Environmental regulation, management’s compensation incentive and corporate environmental investment—Evidence from the implementation of the environmental protection law in 2015. Accounting Research, (5), 175–192. (In Chinese). [Google Scholar]
- Lu, J., Guo, Z. A., & Wang, Y. P. (2024a). Levels of development of new quality productivity, regional differences and paths to enhancement. Journal of Chongqing University (Social Science Edition), 30(3), 1–17. (In Chinese) [Google Scholar] [CrossRef]
- Lu, Y., Pan, H., & Tang, J. R. (2024b). Digital transformation accelerates the formation of new quality productive forces in industries: Connotation and characteristics. China Tendering, (11), 44–51. (In Chinese). [Google Scholar]
- MEE. (2024). Bulletin on the state of ecology and environment in China. Ministry of Ecological Environment. Available online: https://www.mee.gov.cn/hjzl/sthjzk/zghjzkgb/202506/P020250604527010717462.pdf (accessed on 21 July 2025).
- Pan, H. L., & Hu, G. F. (2025). Can enterprise facilitate new quality productive forces through digital transformation? Empirical study based on the perspective of technological innovation. Journal of Technology Economics, 44(2), 31–42. (In Chinese) [Google Scholar] [CrossRef]
- Peng, J. Z., Wu, W. B., & Ling, J. J. (2024). Digital transformation and the development of new quality productivity—Based on empirical evidence from listed companies in China. Journal of Industrial Technology and Economy, 43(9), 33–43. (In Chinese) [Google Scholar] [CrossRef]
- Shen, H. H., Yu, P., & Wu, L. S. (2012). State ownership, environment uncertainty and investment efficiency. Economic Research Journal, 47(7), 113–126. (In Chinese). [Google Scholar]
- Song, J., Zhang, J. C., & Pan, Y. (2024). Research on the impact of ESG development on New quality productive forces of enterprises—Empirical evidence from chinese a-share listed companies. Contemporary Economic Management, 46(6), 1–11. (In Chinese) [Google Scholar] [CrossRef]
- Sun, L. (2024). Digital transformation, supply chain integration, and innovation performance in retail enterprises. Journal of Commercial Economics, (10), 156–159. (In Chinese). [Google Scholar]
- Tao, F., Wang, X. R., Xu, Y., & Zhu, P. (2023). Digital transformation, resilience of industrial chain and supply chain, and enterprise productivity. China Industrial Economics, (5), 118–136. (In Chinese) [Google Scholar] [CrossRef]
- The Central People’s Government of the People’s Republic of China. (2022). Xi jinping: Hold high the great banner of socialism with chinese characteristics and strive in unity to build a modern socialist country in all respects—Report to the 20th national congress of the communist party of china. Available online: https://www.gov.cn/xinwen/2022-10/25/content_5721685.htm (accessed on 21 July 2025).
- The Central People’s Government of the People’s Republic of China. (2024). The decision of the central committee of the communist party of China on further comprehensively deepening reform and promoting Chinese-style modernization. Available online: https://www.gov.cn/zhengce/202407/content_6963770.htm?slb=true (accessed on 21 July 2025).
- Wen, Z. L., & Ye, B. J. (2014). Analyses of mediating effects: The development of methods and models. Advances in Psychological Science, 22(5), 731–745. (In Chinese). [Google Scholar] [CrossRef]
- Wu, F., Hu, H. Z., Lin, H. Y., & Ren, X. Y. (2021). Enterprise digital transformation and capital market performance: Empirical evidence from stock liquidity. Journal of Management World, 37(7), 130–144. (In Chinese) [Google Scholar] [CrossRef]
- Xiao, H. J., Yang, Z., & Liu, M. Y. (2021). The promotion effect of corporate digitalization on corporate social responsibility: A test of internal and external dual paths. Business and Management Journal, 43(11), 52–69. (In Chinese) [Google Scholar] [CrossRef]
- Xie, D. M. (2020). Local supervision, vertical supervision and corporate environmental protection investment—an empirical study based on listed A—Share heavily polluting enterprises. Accounting Research, (11), 170–186. (In Chinese). [Google Scholar]
- Xie, K., Xia, Z. H., & Xiao, J. H. (2020). The enterprise realization mechanism of big data becoming a real production factor: From the product innovation perspective. China Industrial Economics, (5), 42–60. (In Chinese) [Google Scholar] [CrossRef]
- You, B. Y., Zheng, M. G., Hu, Z. L., & Wang, X. Y. (2023). The impact of digital transition on total factor productivity of resource-based enterprises. Resources Science, 45(3), 536–548. (In Chinese). [Google Scholar] [CrossRef]
- Yuan, C., Xiao, T. S., Geng, C. X., & Sheng, Y. (2021). Digital transformation and division of labor between enterprises: Vertical specialization or vertical integration. China Industrial Economics, (9), 137–155. (In Chinese) [Google Scholar] [CrossRef]
- Zhang, B., & Li, L. (2024). “Data Element×” driving new quality productive forces: Intrinsic logic and implementation path. Contemporary Economic Management, 46(8), 1–10. (In Chinese) [Google Scholar] [CrossRef]
- Zhang, Q., Zheng, Y., & Kong, D. M. (2019). Local Environmental governance pressure, executive’s working experience and enterprise investment in environmental protection: A quasi-natural experiment based on China’s “Ambient Air Quality Standards 2012”. Economic Research Journal, 54(6), 183–198. (In Chinese). [Google Scholar]
- Zhang, X. E., Wang, W., & Yu, Y. B. (2024). Research on the influence of digital intelligence transformation on the new quality productivity of enterprises. Studies in Science of Science, 43(5), 943–954. (In Chinese) [Google Scholar] [CrossRef]
- Zhang, Y. K., Li, X. B., & Xing, M. Q. (2021). Enterprise digital transformation and audit pricing. Auditing Research, (3), 62–71. (In Chinese). [Google Scholar]
- Zhang, Y. Q., Lu, Y., & Li, L. Y. (2021). Effects of big data on firm value in china: Evidence fromtextual analysis of chinese listed firms’ annual reports. Economic Research Journal, 56(12), 42–59. (In Chinese). [Google Scholar]
- Zhao, C. Y., Wang, W. C., & Li, X. S. (2021). How does digital transformation affect the total factor productivity of enterprises? Finance & Trade Economics, 42(7), 114–129. (In Chinese) [Google Scholar] [CrossRef]
- Zhen, H. X., Wang, X., & Fang, H. X. (2023). Administrative protection of intellectual property rights and corporate digital transformation. Economic Research Journal, 58(11), 62–79. (In Chinese). [Google Scholar]
- Zhu, L. N., Zhang, Z. Y., & Gao, H. (2022). Green performance feedback and corporate environmental investment. Journal of Finance and Economics, 48(7), 94–108. (In Chinese) [Google Scholar] [CrossRef]






| Considerations | Subfactor | Norm | Description of Indicator Values | Weights |
|---|---|---|---|---|
| labour force | labour | Percentage of R&D salaries | Research and development expenses − salaries and wages/operating income | 28 |
| Percentage of R&D staff | Number of R&D staff/Number of employees | 4 | ||
| Percentage of highly educated personnel | Number of people with bachelor’s degree or above/Number of employees | 3 | ||
| materialised labour (objects of labour) | Fixed assets as a percentage | Fixed assets/total assets | 2 | |
| Manufacturing costs as a percentage | (Subtotal of cash outflows from operating activities + depreciation of fixed assets + intangible assets Amortisation + Provision for impairment − Cash paid for purchases of goods and services − Expenses Cash paid to and on behalf of employees)/(Cash outflow from operating activities + depreciation of fixed assets + Amortisation of intangible assets + provision for impairment) Subtotal cash outflow from operating activities + depreciation of fixed assets + amortization of intangible assets + provision for impairment) | 1 | ||
| production tool | R&D depreciation and amortisation as a percentage of | R&D expenses − depreciation and amortisation/operating income | 27 | |
| hard technology | R&D lease payments as a percentage of | Research and development expenses − lease payments/operating income | 2 | |
| R&D direct investment as a percentage | R&D expenses − direct inputs/operating income | 28 | ||
| Intangible assets as a percentage | Intangible assets/total assets | 3 | ||
| soft technology | Total asset turnover | Operating income/average total assets | 1 | |
| Inverse equity multiplier | Owners’ equity/total assets | 1 | ||
| new mass productivity | 100 | |||
| Byword | Define |
|---|---|
| big data | Meet the massive, high-speed, diversified elements or assets collected, processed and utilised by the enterprise. |
| huge volume of data | According to Goldner’s definition of Big Data, massive scale is one of the key characteristics of Big Data. |
| data centre | Data centres, as facilities housing computer systems and their related components, assume the functions of delivering, accelerating, displaying, computing and storing data and information on the network infrastructure. In the information age, big data storage, calculation and exchange are highly dependent on safe, reliable and efficient data centres. |
| information asset | According to a report by Goldner, Big Data is essentially an information asset, i.e., an information resource that is owned and controlled by an organisation and can generate future economic benefits for it. |
| digitization | Granularization and structuring of uniformly and continuously distributed digital bits are implemented to create standardised, open-ended, non-linear, and versatile data objects. Relying on these different forms and categories of data objects, we can promote the practical application of big data. |
| arithmetic power | Also known as the hash rate, it is a unit used to measure the processing power of the Bitcoin network, which reflects the speed of a computer’s output when performing hash function operations. |
| Variant Type | Variable | Variable Name | Variable Definition |
|---|---|---|---|
| explanatory variable | Epinvest | environmental investment | Take the natural logarithm of “current year’s energy saving and emission reduction inputs”. |
| explanatory variable | Dig | digital transformation | Digital Transformation Related Keywords Frequency Plus One Taking Logarithms |
| intermediary variable | Npro | new quality productive forces | Calculated by the entropy weight method |
| moderator variable | Bigdata | big data applications | The number of times big data-related keywords appear in the annual report is added to one and then logarithmised |
| Threshold variables | Eu | Environmental uncertainty | Coefficient of variation in operating income over the past five years, adjusted for industry |
| control variable | Dar | gearing | Total liabilities at year-end/total assets at year-end |
| Oc | operating ability | Operating income/total assets closing balance | |
| Pa | profitability | Net profit/total assets closing balance | |
| Fixed | Fixed assets as a percentage | Net fixed assets/total assets closing balance | |
| Tagr | Development capacity | (Closing value of total assets for the period − Opening value of total assets for the period)/Opening value of total assets for the period | |
| Top1 | Concentration of property rights | Shareholding ratio of the company’s largest shareholder | |
| Indep | Proportion of independent directors | Number of independent directors/directors | |
| GDP | Regional economic level | Measured by logarithm of GDP | |
| virtual variable | Dceo | two jobs in one | If the chairman of the board and the general manager are the same person, the value will be set to 1; if they are different persons, the value will be 0. |
| Year | particular year | Year dummy variable | |
| Pollute | Nature of pollution by industry | Take 1 if it is a heavy polluting industry, otherwise take 0 |
| Variant | Sample Number | Mean Value | Median Value | Standard Deviation | Minimum Value | Maximum Values |
|---|---|---|---|---|---|---|
| Epinvest | 18434 | 0.620 | 0.000 | 3.140 | 0.000 | 18.959 |
| Dig | 18434 | 0.745 | 0.870 | 0.597 | 0.000 | 1.798 |
| Npro | 18434 | 0.123 | 0.116 | 0.071 | 0.011 | 0.373 |
| Bigdata | 18434 | 0.632 | 0.000 | 1.005 | 0.000 | 4.234 |
| Eu | 18434 | 2.330 | 1.909 | 3.045 | 0.002 | 290.331 |
| Dar | 18434 | 0.427 | 0.422 | 0.202 | 0.051 | 0.921 |
| Oc | 18434 | 0.615 | 0.521 | 0.424 | 0.064 | 2.469 |
| Pa | 18434 | 0.034 | 0.033 | 0.059 | −0.285 | 0.200 |
| Fixed | 18434 | 0.205 | 0.171 | 0.157 | 0.002 | 0.680 |
| Tagr | 18434 | 0.153 | 0.078 | 0.340 | −0.305 | 2.521 |
| Top1 | 18434 | 33.549 | 31.100 | 14.854 | 8.380 | 74.820 |
| Indep | 18434 | 0.266 | 0.333 | 0.171 | 0.000 | 0.556 |
| Dceo | 18434 | 0.234 | 0.000 | 0.424 | 0.000 | 1.000 |
| GDP | 18434 | 10.142 | 10.402 | 1.003 | 5.965 | 11.818 |
| Variant | Epinvest | Dig | Npro | Bigdata | Eu | Dar | Oc |
|---|---|---|---|---|---|---|---|
| Epinvest | 1 | ||||||
| Dig | 0.025 *** | 1 | |||||
| Npro | 0.080 *** | 0.368 *** | 1 | ||||
| Bigdata | −0.010 | 0.662 *** | 0.340 *** | 1 | |||
| Eu | −0.019 ** | −0.033 *** | −0.015 ** | −0.027 *** | 1 | ||
| Dar | 0.029 *** | −0.019 *** | 0.010 | −0.010 | −0.035 *** | 1 | |
| Oc | 0.031 *** | 0.050 *** | −0.034 *** | −0.026 *** | −0.039 *** | 0.153 *** | 1 |
| Pa | 0.020 *** | −0.045 *** | −0.003 | −0.075 *** | −0.021 *** | −0.320 *** | 0.117 *** |
| Fixed | 0.094 *** | −0.283 *** | −0.047 *** | −0.248 *** | −0.015** | 0.025 *** | 0.022 *** |
| Tagr | −0.022 *** | −0.014 * | 0.004 | −0.013 * | 0.171 *** | −0.026 *** | −0.027 *** |
| Top1 | 0.050 *** | −0.162 *** | −0.096 *** | −0.169 *** | 0.011 | 0.062 *** | 0.050 *** |
| Indep | 0.001 | 0.006 | 0.017 ** | 0.015 ** | 0.003 | 0.016 ** | −0.001 |
| Dceo | −0.039 *** | 0.082 *** | 0.053 *** | 0.073 *** | 0.021 *** | −0.104 *** | −0.031 *** |
| GDP | 0.009 | 0.015 ** | 0.010 | 0.023 *** | 0.016 ** | −0.043 *** | −0.033 *** |
| Pa | Fixed | Tagr | Top1 | Indep | Dceo | GDP | |
| Pa | 1 | ||||||
| Fixed | −0.017 ** | 1 | |||||
| Tagr | 0.231 *** | −0.093 *** | 1 | ||||
| Top1 | 0.162 *** | 0.095 *** | 0.058 *** | 1 | |||
| Indep | 0.002 | 0.016 ** | −0.001 | 0.008 | 1 | ||
| Dceo | −0.007 | −0.075 *** | 0.048 *** | −0.093 *** | −0.012 | 1 | |
| GDP | −0.003 | −0.028 *** | 0.012 | 0.034 *** | 0.333 *** | 0.001 | 1 |
| Variant | VIF | 1/VIF |
|---|---|---|
| Dig | 1.950 | 0.513 |
| Bigdata | 1.850 | 0.539 |
| Pa | 1.280 | 0.781 |
| Dar | 1.210 | 0.830 |
| Npro | 1.190 | 0.837 |
| GDP | 1.130 | 0.883 |
| Indep | 1.130 | 0.887 |
| Fixed | 1.120 | 0.891 |
| Tagr | 1.110 | 0.898 |
| Top1 | 1.090 | 0.921 |
| Oc | 1.080 | 0.928 |
| Eu | 1.040 | 0.962 |
| Dceo | 1.030 | 0.970 |
| Mean VIF | 1.250 |
| Variant | Epinvest | Epinvest | Epinvest | Epinvest |
|---|---|---|---|---|
| Dig | 0.339 *** | 0.680 *** | 0.128 *** | 0.329 *** |
| (7.331) | (10.223) | (2.632) | (4.584) | |
| Dar | 0.460 *** | −0.702 *** | 0.274 * | −1.071 *** |
| (3.191) | (−2.802) | (1.894) | (−4.243) | |
| Oc | 0.105 | −0.140 | 0.200 *** | 0.110 |
| (1.599) | (−1.252) | (2.991) | (0.972) | |
| Pa | 1.621 *** | −0.501 | 2.260 *** | 0.165 |
| (3.092) | (−1.073) | (4.264) | (0.353) | |
| Fixed | 2.086 *** | 0.214 | 2.007 *** | 0.603 |
| (8.452) | (0.553) | (8.251) | (1.543) | |
| Tagr | −0.170 *** | −0.122 ** | −0.055 | −0.054 |
| (−3.464) | (−2.311) | (−1.072) | (−0.992) | |
| Top1 | 0.009 *** | 0.002 | 0.011 *** | 0.015 *** |
| (3.431) | (0.594) | (4.352) | (3.552) | |
| Indep | −0.136 | −0.138 | −0.099 | −0.091 |
| (−0.851) | (−0.894) | (−0.632) | (−0.598) | |
| Dceo | −0.211 *** | −0.127 * | −0.177 *** | −0.122 * |
| (−3.33) | (−1.76) | (−2.80) | (−1.72) | |
| GDP | 0.044 | 0.119 | 0.042 | 0.144 |
| (1.212) | (0.511) | (1.182) | (0.631) | |
| Constant | −0.997 *** | −0.720 | −0.924 ** | −1.258 |
| (−2.599) | (−0.299) | (−2.432) | (−0.542) | |
| Company FE | No | Yes | No | Yes |
| Year FE | No | No | Yes | Yes |
| N | 18434 | 18434 | 18434 | 18434 |
| R2 | 0.016 | 0.117 | 0.056 | 0.155 |
| Variant | Model (2) | Models (3) | Models (4) |
|---|---|---|---|
| Epinvest | Npro | Epinvest | |
| Dig | 0.329 *** | 0.027 *** | 0.296 *** |
| (4.581) | (20.653) | (4.197) | |
| Npro | 1.212 ** | ||
| (2.142) | |||
| Controls | Yes | Yes | Yes |
| Constant | −1.258 | 0.109 *** | −1.389 |
| (−0.542) | (3.521) | (−0.593) | |
| Company FE | Yes | Yes | Yes |
| Year FE | Yes | Yes | Yes |
| N | 18434 | 18434 | 18434 |
| R2 | 0.155 | 0.643 | 0.155 |
| Bootstrap test results | Sobel test results | ||
| 95% confidence interval | |||
| [0.126, 0.192] | 0.158 *** | ||
| Regression Coefficient | Standard Deviation | Z-Value | Significance | |
|---|---|---|---|---|
| multivariate model | ||||
| Dig | 0.045 *** | 0.001 | 53.360 | 0.000 |
| Constant | −0.083 * | 0.005 | 15.320 | 0.093 |
| model of dependent variable | ||||
| Dig | 0.329 *** | 0.054 | 6.080 | 0.000 |
| Npro | 3.217 *** | 0.425 | 7.570 | 0.000 |
| Bigdata | −0.235 *** | 0.062 | −3.820 | 0.000 |
| Npro× Bigdata | 0.627 ** | 0.319 | 1.960 | 0.049 |
| Constant | −1.253 *** | 0.260 | −4.830 | 0.000 |
| Moderating the mediating effect test | ||||
| Bigdata (Npro) | indirect effect | significance | Bootstrap method 90% confidence interval | |
| minus one standard deviation | 0.242 *** | 0.000 | [0.163, 0.321] | |
| average value | 0.326 *** | 0.001 | [0.167, 0.485] | |
| Add one standard deviation | 0.409 *** | 0.005 | [0.169, 0.650] | |
| Controls | Yes | |||
| Company FE | Yes | |||
| Year FE | Yes | |||
| N | 18,434 | |||
| Threshold Number | F-Value | p-Value | Bootstrap Count | Threshold Value | ||
|---|---|---|---|---|---|---|
| 1% | 5% | 10% | ||||
| single-threshold test | 16.39 ** | 0.013 | 300 | 16.422 | 11.865 | 10.234 |
| Double Threshold Test | 5.43 | 0.513 | 300 | 14.515 | 12.688 | 10.839 |
| Triple Threshold Test | 6.10 | 0.527 | 300 | 24.292 | 16.620 | 14.421 |
| Threshold Variable | Threshold Value | 95% Confidence Interval |
|---|---|---|
| single-threshold | 2.047 | [1.977, 2.064] |
| Variant | Models (6) | ||
|---|---|---|---|
| Coefficient Estimate | p-Value | T-Value | |
| Dig (Eu ≤ 2.047) | 0.756 *** | 0.000 | 10.592 |
| Dig (Eu > 2.047) | 0.544 *** | 0.000 | 8.353 |
| Controls | Yes | ||
| Constant | 0.121 *** | ||
| Company FE | Yes | ||
| Year FE | Yes | ||
| N | 18,434 | ||
| R2 | 0.183 | ||
| Variant | Instrumental Variable Approach | Dynamic Panel Analysis | ||
|---|---|---|---|---|
| Phase I | Phase II | Differential GMM | System GMM | |
| L. Epinvest | 0.101 *** | 0.110 *** | ||
| (2.933) | (4.412) | |||
| Dig | 0.361 *** | 0.184 * | 0.108 * | |
| (4.390) | (1.822) | (1.691) | ||
| iv_Dig | 0.917 *** | |||
| (169.130) | ||||
| Controls | Yes | Yes | Yes | Yes |
| Constant | −0.051 | −0.477 | −1.024 *** | −1.144 *** |
| (−0.567) | (−0.344) | (−3.534) | (−2.696) | |
| Company FE | Yes | Yes | Yes | Yes |
| Year FE | Yes | Yes | Yes | Yes |
| AR(1) | 0.000 | 0.000 | ||
| AR(2) | 0.643 | 0.771 | ||
| Hansen | 0.588 | 0.609 | ||
| N | 18,434 | 18434 | 15598 | 17016 |
| R2 | 0.897 | 0.221 | ||
| Kleibergen-Paap rk LM | 4361.880 *** | |||
| Kleibergen-Paap rkWald F | 31,043.20 (16.381) | |||
| Variant | Match Before/After | Average Value | Standard Error (%) | Error Reduction (%) | T-Value | p-Value | |
|---|---|---|---|---|---|---|---|
| Process Group | Control Subjects | ||||||
| Oc | prematch | 0.639 | 0.591 | 11.500 | 7.821 | 0.000 | |
| after matching | 0.636 | 0.642 | −1.500 | 86.700 | −0.932 | 0.353 | |
| Pa | prematch | 0.032 | 0.036 | −5.400 | −3.651 | 0.000 | |
| after matching | 0.033 | 0.033 | −0.100 | 98.200 | −0.072 | 0.948 | |
| Fixed | prematch | 0.168 | 0.242 | −48.800 | −33.143 | 0.000 | |
| after matching | 0.168 | 0.170 | −1.300 | 97.400 | −0.963 | 0.336 | |
| Tagr | prematch | 0.149 | 0.157 | −2.300 | −1.592 | 0.112 | |
| after matching | 0.149 | 0.145 | 1.200 | 48.600 | 0.841 | 0.399 | |
| Top1 | prematch | 31.663 | 35.447 | −25.700 | −17.442 | 0.000 | |
| after matching | 31.697 | 31.506 | 1.300 | 95.000 | 0.902 | 0.366 | |
| Indep | prematch | 0.266 | 0.265 | 0.700 | −1.141 | 0.646 | |
| after matching | 0.266 | 0.269 | −1.700 | −147.200 | −0.674 | 0.252 | |
| GDP | prematch | 10.157 | 10.127 | 3.000 | −11.541 | 0.044 | |
| after matching | 10.156 | 10.166 | −1.000 | 65.800 | −0.702 | 0.484 | |
| Variant | k Nearest Neighbour Matching Within Callipers | Nuclear Matching | Martensitic Match |
|---|---|---|---|
| Dig | 0.366 *** | 0.329 *** | 0.404 *** |
| (4.698) | (4.583) | (4.662) | |
| Controls | Yes | Yes | Yes |
| Constant | −2.501 | −1.265 | −7.812 |
| (−0.841) | (−0.542) | (−1.374) | |
| Company FE | Yes | Yes | Yes |
| Year FE | Yes | Yes | Yes |
| N | 13,500 | 18,414 | 9160 |
| R2 | 0.250 | 0.221 | 0.184 |
| ATT | 0.371 *** (6.721) | 0.343 *** (6.901) | 0.317 *** (5.164) |
| Variant | (1) | (2) | (3) | Variant | (4) | (5) | (6) | |||
|---|---|---|---|---|---|---|---|---|---|---|
| Substitution of Explanatory Variables | Substitution of Explanatory Variables | Higher Dimensional Fixed Effect | Replacement of the Test Model | Replacement Sample Interval | 1% Indentation | |||||
| Control Time Province Industry | Control of Property Rights in Time Provinces | Control Time Industry Property Rights | Control of Property Rights in Industrial Provinces | |||||||
| Dig | 0.001 ** (2.387) | 0.313 *** (5.178) | 0.126 *** (2.583) | 0.318 *** (5.098) | 0.553 *** (9.862) | Dig | 0.329 *** (5.062) | 0.366 *** (4.634) | 0.323 *** (4.551) | |
| Digitaltrans | 0.081 ** (2.53) | Controls | Yes | Yes | Yes | |||||
| Controls | Yes | Yes | Yes | Yes | Yes | Yes | Constant | −0.460 | −1.975 | −2.099 |
| Constant | −1.134 | 0.000 | −1.154 *** | −0.848 ** | −1.131 *** | −1.219 *** | (−0.332) | (−0.893) | (−0.626) | |
| (−0.482) | (0.544) | (−3.082) | (−2.181) | (−3.000) | (−3.163) | Company FE | Yes | Yes | Yes | |
| Company FE | Yes | Yes | No | No | No | No | Year FE | Yes | Yes | Yes |
| Year FE | Yes | Yes | Yes | Yes | Yes | No | Province Fe | No | No | No |
| Province Fe | Yes | No | Yes | Yes | No | Yes | Industry FE | No | No | No |
| Industry FE | No | No | No | No | Yes | Yes | Soe FE | No | No | No |
| Soe FE | No | No | Yes | Yes | Yes | Yes | N | 18,434 | 15,598 | 18,434 |
| N | 18434 | 18434 | 18108 | 18110 | 18108 | 18108 | R2 | 0.226 | 0.221 | |
| R2 | 0.220 | 0.232 | 0.072 | 0.060 | 0.068 | 0.035 | var(e.EPInvest) | 7.684 *** (96.053) | ||
| Variant | Heavily Polluting Industries | Lightly Polluting Industries |
|---|---|---|
| Epinvest | Epinvest | |
| Dig | 0.382 | 0.326 *** |
| (1.394) | (4.391) | |
| Controls | Yes | Yes |
| Constant | 7.616 *** | −0.177 |
| (−7.273) | (−0.072) | |
| Company FE | Yes | Yes |
| Year FE | Yes | Yes |
| N | 1916 | 16,500 |
| R2 | 0.140 | 0.157 |
| Variant | Nationalised Business | Non-State Enterprise |
|---|---|---|
| Epinvest | Epinvest | |
| Dig | −0.050 | 0.406 *** |
| (−0.332) | (5.032) | |
| Controls | Yes | Yes |
| Constant | −3.123 | 2.556 |
| (−1.398) | (0.624) | |
| Company FE | Yes | Yes |
| Year FE | Yes | Yes |
| N | 3089 | 15,270 |
| R2 | 0.177 | 0.163 |
| Variant | The East | Central Section | Western Part | Northwest |
|---|---|---|---|---|
| Epinvest | Epinvest | Epinvest | Epinvest | |
| Dig | 0.305 *** | 0.353 | 0.446 | 0.062 |
| (4.794) | (1.553) | (0.579) | (0.198) | |
| Controls | Yes | Yes | Yes | Yes |
| Constant | −1.109 *** | −0.775 | −9.256 | −0.924 |
| (−2.694) | (−0.843) | (−0.852) | (−0.844) | |
| Company FE | Yes | Yes | Yes | Yes |
| Year FE | Yes | Yes | Yes | Yes |
| N | 14547 | 2626 | 176 | 755 |
| R2 | 0.074 | 0.075 | 0.234 | 0.122 |
| Variant | Prior to Policy Implementation | After Policy Implementation |
|---|---|---|
| Epinvest | Epinvest | |
| Dig | 0.158 | 0.406 *** |
| (1.184) | (4.732) | |
| Controls | Yes | Yes |
| Constant | 17.958 | −0.733 |
| (1.143) | (−0.294) | |
| Company FE | Yes | Yes |
| Year FE | Yes | Yes |
| N | 236 | 15598 |
| R2 | 0.130 | 0.165 |
| Variant | Technology-Intensive | Labour-Intensive | Capital-Intensive |
|---|---|---|---|
| Epinvest | Epinvest | Epinvest | |
| Dig | 0.251 ** | 0.300 *** | 0.621 ** |
| (2.321) | (2.985) | (2.453) | |
| Controls | Yes | Yes | Yes |
| Constant | 4.684 | −2.883 | −5.776 *** |
| (0.943) | (−1.421) | (−2.704) | |
| Company FE | Yes | Yes | Yes |
| Year FE | Yes | Yes | Yes |
| N | 8064 | 6965 | 3081 |
| R2 | 0.160 | 0.120 | 0.173 |
Disclaimer/Publisher’s Note: The statements, opinions and data contained in all publications are solely those of the individual author(s) and contributor(s) and not of MDPI and/or the editor(s). MDPI and/or the editor(s) disclaim responsibility for any injury to people or property resulting from any ideas, methods, instructions or products referred to in the content. |
© 2025 by the authors. Licensee MDPI, Basel, Switzerland. This article is an open access article distributed under the terms and conditions of the Creative Commons Attribution (CC BY) license (https://creativecommons.org/licenses/by/4.0/).
Share and Cite
Xu, Y.; Ao, Q. Digital Transformation, New Quality Productive Forces, and Corporate Environmental Investment: Empirical Evidence from Chinese A-Share Listed Companies. Economies 2025, 13, 236. https://doi.org/10.3390/economies13080236
Xu Y, Ao Q. Digital Transformation, New Quality Productive Forces, and Corporate Environmental Investment: Empirical Evidence from Chinese A-Share Listed Companies. Economies. 2025; 13(8):236. https://doi.org/10.3390/economies13080236
Chicago/Turabian StyleXu, Yunsong, and Qian Ao. 2025. "Digital Transformation, New Quality Productive Forces, and Corporate Environmental Investment: Empirical Evidence from Chinese A-Share Listed Companies" Economies 13, no. 8: 236. https://doi.org/10.3390/economies13080236
APA StyleXu, Y., & Ao, Q. (2025). Digital Transformation, New Quality Productive Forces, and Corporate Environmental Investment: Empirical Evidence from Chinese A-Share Listed Companies. Economies, 13(8), 236. https://doi.org/10.3390/economies13080236

