Visual Thinking to Explore “Relational Pharmacology”: Systemic Maps for Managing Non-Selective Antidepressants in Cardiovascular Prevention
Abstract
1. Introduction
2. Materials & Methods
2.1. Case Description
2.2. Proposed Resolution Methodology
3. Results
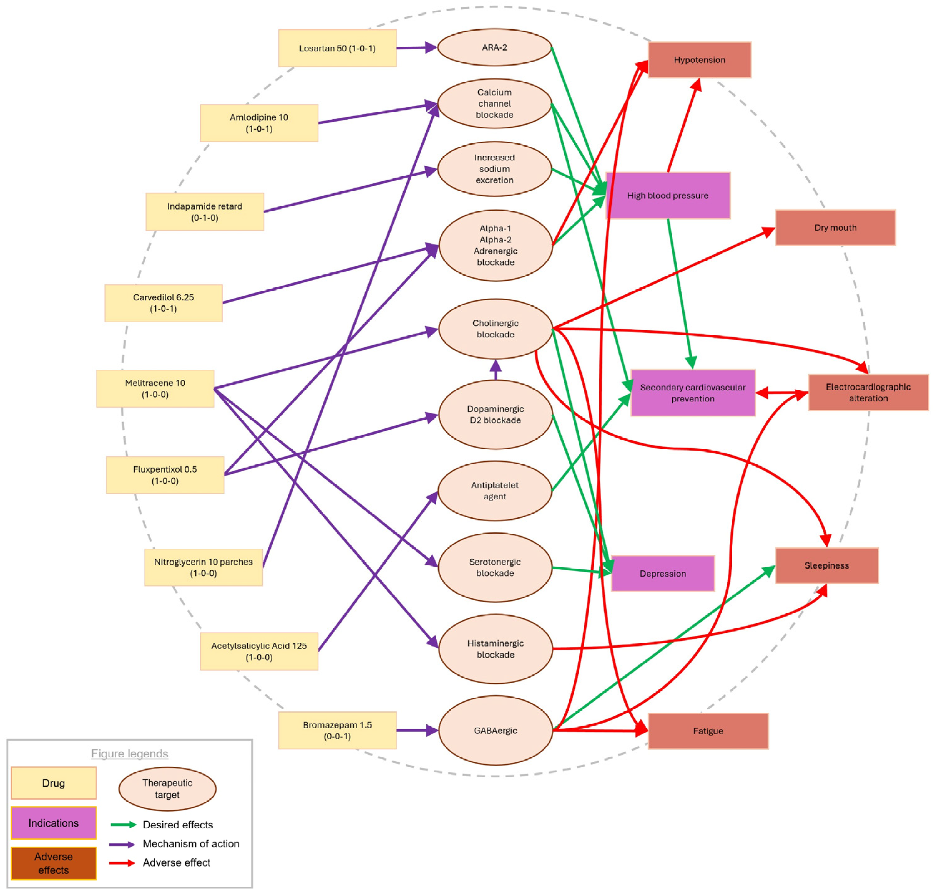
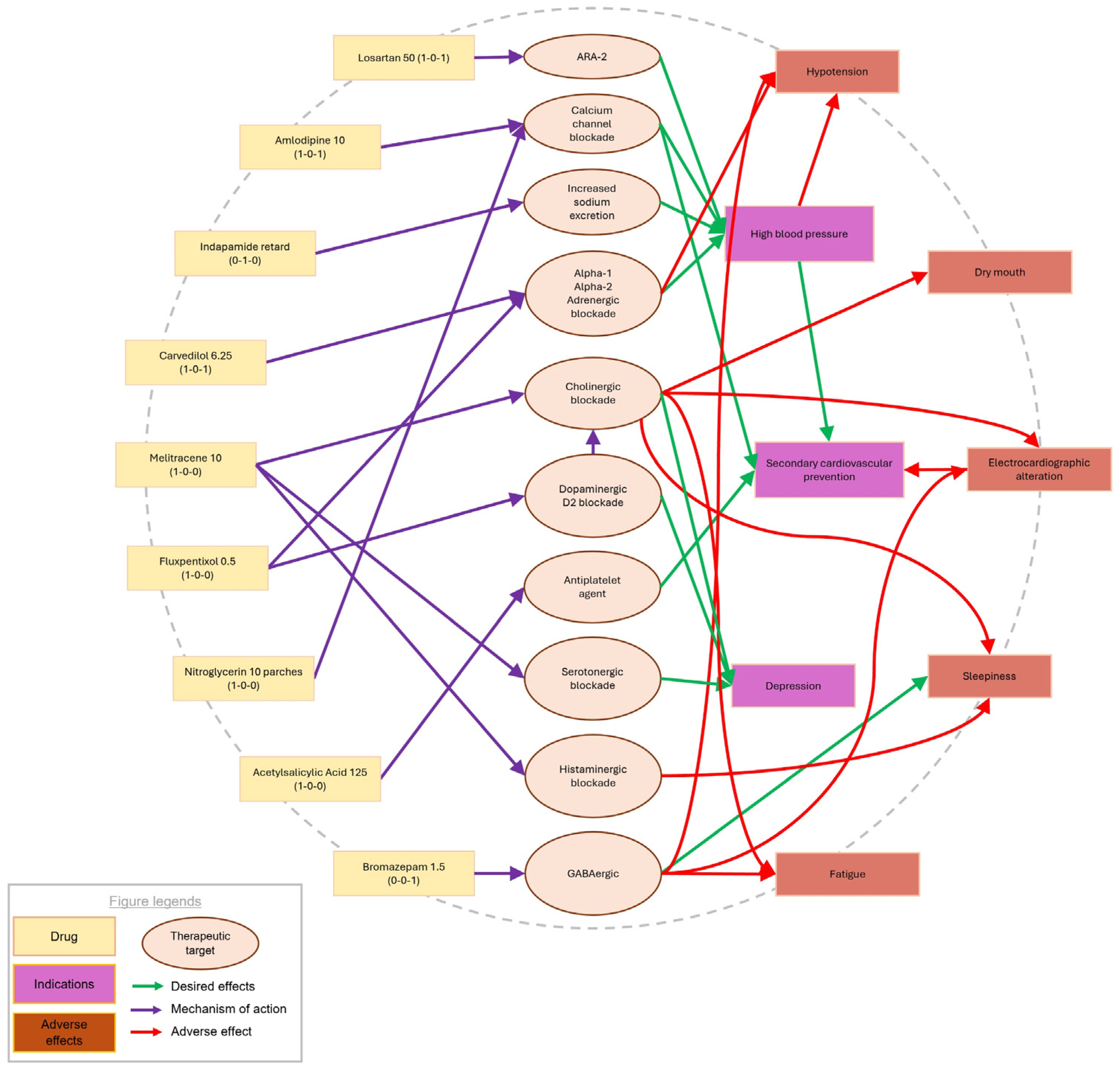
3.1. Comparison of Learning Methods: Traditional vs. Systemic Mapping
3.2. Pharmacological Interactions and Clinical Implications
3.3. Insight from Systemic Mapping
3.4. Student Feedback on the Educational Intervention
4. Discussion
4.1. Rethinking Pharmacology Education in Complex Clinical Contexts
4.2. Integration of Visual Learning with Clinical Reasoning
4.3. Implications for Curriculum Design and Healthcare Practice
4.4. Reflections on the Student Learning Experience
4.5. Limitations and Challenges of Implementing Systemic Mapping
5. Conclusions
Author Contributions
Funding
Institutional Review Board Statement
Informed Consent Statement
Data Availability Statement
Conflicts of Interest
References
- Durán-Pérez, V.D.; Gutiérrez-Barreto, S.E. El Aprendizaje Activo y El Desarrollo de Habilidades Cognitivas En La Formación de Los Profesionales de La Salud. FEM Rev. Fund. Educ. Médica 2021, 24, 283–290. [Google Scholar] [CrossRef]
- McHugh, D.; Yanik, A.J.; Mancini, M.R. An Innovative Pharmacology Curriculum for Medical Students: Promoting Higher Order Cognition, Learner-Centered Coaching, and Constructive Feedback through a Social Pedagogy Framework. BMC Med. Educ. 2021, 21, 90. [Google Scholar] [CrossRef] [PubMed]
- Khurshid, F.; Noushad, B.; Whitehead, D. Threshold Concepts in the Discipline of Pharmacology—A Preliminary Qualitative Study of Students’ Reflective Essays. Health Prof. Educ. 2020, 6, 256–263. [Google Scholar] [CrossRef]
- Ausubel, D.P.; Novak, J.D.; Hanesian, H. Psicología Educativa: Un Punto de Vista Cognoscitivo, 2nd ed.; Trillas, M., Ed.; Trillas: Mexico City, Mexico, 1983. [Google Scholar]
- Sjøberg, S. Constructivism and Learning. In International Encyclopedia of Education; Elsevier: Amsterdam, The Netherlands, 2010; pp. 485–490. [Google Scholar]
- Rashid, S.A.; Rahman, S.Z. Pharmacology Teaching by Concept Map Method. Bangladesh J. Med. Sci. 2023, 22, 942–944. [Google Scholar] [CrossRef]
- Rodríguez, R.O.P.; Valdivieso, M.G.; Silva-Castro, M.M. Elaboración de Mapas Sistémicos Como Herramienta Básica En La Detección y Resolución de Necesidades Farmacoterapéuticas. Pharm. Care España 2020, 22, 367–376. [Google Scholar]
- Kaddoura, M.; Van-Dyke, O.; Yang, Q. Impact of a Concept Map Teaching Approach on Nursing Students’ Critical Thinking Skills. Nurs. Health Sci. 2016, 18, 350–354. [Google Scholar] [CrossRef] [PubMed]
- Mendonça, S.A.M.; De Freitas, E.L.; De Oliveira, D.R. Competencies for the Provision of Comprehensive Medication Management Services in an Experiential Learning Project. PLoS ONE 2017, 12, e0185415. [Google Scholar] [CrossRef] [PubMed]
- Novak, J.D.; Cañas, A.J. The Theory Underlying Concept Maps and How to Construct and Use Them; Technical Report; IHMC CmapTools 2006-01 Rev 01-2008; Florida Institute for Human and Machine Cognition: Pensacola, FL, USA, 2006. [Google Scholar]
- AccessMedicina. Available online: https://accessmedicina.mhmedical.com/ (accessed on 7 October 2024).
- Olsen, F.E. Melitracen Pharmaceutical Composition with High Security. CN103877088A, 25 June 2014. [Google Scholar]
- Wang, Y.; Shrestha, N.; Shen, Y.; Luo, F. Retrospective Study Effectiveness and Safety of Flupentixol and Melitracen Tablets for the Treatment of Patients with Persistent Idiopathic Facial Pain: A Retrospective Observational Study. Pain Physician 2024, 27, 263–272. [Google Scholar] [PubMed]
- Mahapatra, J.; Sn, Q.; David, A.; Sampson, S.; Ce, A. Flupenthixol Decanoate (Depot) for Schizophrenia or Other Similar Psychotic Disorders (Review). Cochrane Database Syst. Rev. 2014, 2014, CD001470. [Google Scholar] [PubMed]
- Agent, A. FLUANXOL ® Flupentixol Tablets (as Flupentixol Dihydrochloride) 0.5 Mg, 3 Mg, and 5 Mg Pr FLUANXOL ® DEPOT Flupentixol Decanoate Intramuscular Injection 2% and 10% Flupentixol Decanoate; Lundbeck Canada Inc.: Saint-Laurent, Canada, 2017. [Google Scholar]
- Castro, V.M.; Clements, C.C.; Murphy, S.N.; Gainer, V.S.; Fava, M.; Weilburg, J.B.; Erb, J.L.; Churchill, S.E.; Kohane, I.S.; Iosifescu, D.V.; et al. QT Interval and Antidepressant Use: A Cross Sectional Study of Electronic Health Records. BMJ 2013, 346, f288. [Google Scholar] [CrossRef] [PubMed]
- Köhler-Forsberg, O.; Stiglbauer, V.; Brasanac, J.; Chae, W.R.; Wagener, F.; Zimbalski, K.; Jefsen, O.H.; Liu, S.; Seals, M.R.; Gamradt, S.; et al. Efficacy and Safety of Antidepressants in Patients With Comorbid Depression and Medical Diseases: An Umbrella Systematic Review and Meta-Analysis. JAMA Psychiatry 2023, 80, 1196–1207. [Google Scholar] [CrossRef] [PubMed]
- Machuca, M.; Silva Castro, M. Uso de Antidepresivos No Selectivos En Prevención Secundaria Cardiovascular. Pharm. Care España 2009, 11, 42–44. [Google Scholar]
- Portanova, R.; Adelman, M.; Jollick, J.D.; Schuler, S.; Modrzakowski, M.; Soper, E.; Ross-Lee, B. Student Assessment in the Ohio University College of Osteopathic Medicine CORE System: Progress Testing and Objective Structured Clinical Examinations. J. Am. Osteopath. Assoc. 2000, 100, 707–712. [Google Scholar] [PubMed]
- Medina, M.S.; Plaza, C.M.; Stowe, C.D.; Robinson, E.T.; DeLander, G.; Beck, D.E.; Melchert, R.B.; Supernaw, R.B.; Roche, V.F.; Gleason, B.L.; et al. Center for the Advancement of Pharmacy Education 2013 Educational Outcomes. Am. J. Pharm. Educ. 2013, 77, 162. [Google Scholar] [CrossRef] [PubMed]
- Mayman, N.; Stein, L.K.; Erdman, J.; Kornspun, A.; Tuhrim, S.; Jette, N.; Dhamoon, M.S. Risk and Predictors of Depression Following Acute Ischemic Stroke in the Elderly. Neurology 2021, 96, E2184–E2191. [Google Scholar] [CrossRef] [PubMed]
- Shoemaker, S.J.; Ramalho de Oliveira, D. Understanding the Meaning of Medications for Patients: The Medication Experience. Pharm. World Sci. 2007, 30, 86–91. [Google Scholar] [CrossRef] [PubMed]
- Silva, H.M.; Ramalho de Oliveira, D.; Martins, U.M.; Nascimiento, Y.A.; Reis, A.M.; Santos, A.A.; Nascimiento, M.G. Drug Interactions in the Pharmacotherapy of Patients Included in Primary Care Comprehensive Medication Management Services. Rev. Bras. Farmácia Hosp. Serviços Saúde 2021, 12, 545. [Google Scholar] [CrossRef]
- Gulikers, J.T.M.; Bastiaens, T.J.; Kirschner, P.A.; Kester, L. Relations Between Student Perceptions of Assessment Authenticity, Study Approaches and Learning Outcome. Stud. Educ. Eval. 2006, 32, 381–400. [Google Scholar] [CrossRef]
- Cain, J. School Is a Game: Faculty Set the Rules. Curr. Pharm. Teach. Learn. 2017, 9, 341–343. [Google Scholar] [CrossRef] [PubMed]


| Medication | Strength | Dosage | Breakfast | Lunch | Dinner | Indication/Pathology | Treatment Onset |
|---|---|---|---|---|---|---|---|
| Losartan | 50 mg | 1 tablet twice a day | 1 | 0 | 1 | Hypertension (Angiotensin II receptor blocker) | Initiated 9 months ago |
| Amlodipine | 10 mg | 1 tablet once a day | 0 | 0 | 1 | Hypertension (calcium channel blocker) | Initiated 9 months ago |
| Indapamide retard | 1.5 mg | 1 tablet once a day | 0 | 1 | 0 | Hypertension (diuretic) | Initiated 9 months ago |
| Carvedilol | 6.25 mg | 1 tablet twice a day | 1 | 0 | 1 | Cardiovascular risk prevention (alpha-1 and beta-blocker) | Initiated 9 months ago |
| Acetylsalicylic Acid | 125 mg | 1 tablet once a day | 1 | 0 | 0 | Cardiovascular risk prevention (NSAID, antiplatelet agent) | Initiated 2 years ago |
| Nitroglycerine | 10 mg | 1 patch a day | 1 | 0 | 0 | Cardiovascular risk prevention (nitrate, vasodilator) | Initiated 9 months ago |
| Melitracen-flupentixol | 10/0.5 mg | 1 tablet once a day | 1 | 0 | 0 | Tricyclic antidepressant + neuroleptic agent | Initiated 3 weeks ago |
| Bromazepam | 1.5 mg | 1 tablet once a day | 0 | 0 | 1 | Benzodiazepine por anxiety and insomnia | Initiated 1.5 months ago |
| Medication | Pharmacological Action | Mechanism of Action | Interactions | Contraindications |
|---|---|---|---|---|
| Losartan | HTN | Angiotensin II receptor blockers | May cause hypercalcemia in patients receiving potassium-sparing diuretics, aldosterone antagonists, or angiotensin receptor blockers, or heparin, trimethoprim, potassium supplements, and potassium salt substitutes. Starting dose should be reduced in elderly patients. Risks of hypotension using tricyclic antidepressants. Kidney function must be monitored | Renal insufficiency (GFR < 60 mL/min/1.73 m2). |
| Amlodipine | Hypertension | Calcium channel blockers | Risks of hypotension, edema in pretibial area | Enhances the effect of other antihypertensives such as beta-blockers, ACE, alpha-adrenergic antagonists and diuretics. |
| Indapamide retard | Diuretic | Diminish sodium reabsorption at different sites at the nephron, increasing sodium and water losses | Risk of arrhythmias and torsade de pointes with some tricyclic’s antidepressants, antipsychotics, and beta-blockers K. Risk of hypotension with tricyclic’s antidepressants. | Renal insufficiency, risks of hypokalemia |
| Carvedilol | Antihypertensive and coronary vasodilator | Alpha-1 and beta-blocker | Increase plasma levels of SSRI. Risk of bradycardia with some MAO inhibitors. | Atrioventricular block, cardiogenic shock, Chronic Obstructive Pulmonary Disease, Asthma. |
| Acetylsalicylic acid | Antiplatelet agent | COX1 and COX2 inhibitor | Caution with SSRI use due to hemorrhage risks. Can also diminish ARA-II and beta-blockers’ effectiveness | Gastrointestinal bleeding |
| Nitroglycerine | Vascular smooth muscle dilator | Smooth muscle relaxant. Calcium levels in the vascular myocyte decrease due to inhibition of calcium ion entry or promotion of its exit, ultimately resulting in vasodilation. | Hypotension risks with calcium channel blockers, beta-blockers, ACE, tricyclic antidepressants, and neuroleptic agents | Anemia, myocardial insufficiency |
| Melitracen-flupentixol | Melitracen: tricyclic antidepressant. Flupentixol: antipsychotic. | Melitracen: inhibitor of norepinephrine, and serotonin reuptake, histamine, and acetylcholine blocker. Flupentixol: Antagonism at alpha-1 adrenergic, D1 and D2 dopaminergic, serotonergic, histaminergic, and muscarinic acetylcholine receptors. | Toxicity risk increases with central nervous system depressants like anticholinergics. Melitracen increases cardiovascular effects of adrenaline and noradrenaline | Recent myocardial infarction, atrioventricular block. Intoxication risks with central nervous system depressants |
| Bromazepam | Anxiolytic | GABA activity increase, by facilitating its binding to the GABAergic receptor. | Toxicity risks with anxiolytics, antipsychotics, antidepressants, antihistamines, etc. | Apnea, respiratory depression, myasthenia gravis |
Disclaimer/Publisher’s Note: The statements, opinions and data contained in all publications are solely those of the individual author(s) and contributor(s) and not of MDPI and/or the editor(s). MDPI and/or the editor(s) disclaim responsibility for any injury to people or property resulting from any ideas, methods, instructions or products referred to in the content. |
© 2025 by the authors. Licensee MDPI, Basel, Switzerland. This article is an open access article distributed under the terms and conditions of the Creative Commons Attribution (CC BY) license (https://creativecommons.org/licenses/by/4.0/).
Share and Cite
García-Domínguez, I.; Rodríguez-Luna, A.; Machuca, M. Visual Thinking to Explore “Relational Pharmacology”: Systemic Maps for Managing Non-Selective Antidepressants in Cardiovascular Prevention. Pharmacy 2025, 13, 91. https://doi.org/10.3390/pharmacy13040091
García-Domínguez I, Rodríguez-Luna A, Machuca M. Visual Thinking to Explore “Relational Pharmacology”: Systemic Maps for Managing Non-Selective Antidepressants in Cardiovascular Prevention. Pharmacy. 2025; 13(4):91. https://doi.org/10.3390/pharmacy13040091
Chicago/Turabian StyleGarcía-Domínguez, Irene, Azahara Rodríguez-Luna, and Manuel Machuca. 2025. "Visual Thinking to Explore “Relational Pharmacology”: Systemic Maps for Managing Non-Selective Antidepressants in Cardiovascular Prevention" Pharmacy 13, no. 4: 91. https://doi.org/10.3390/pharmacy13040091
APA StyleGarcía-Domínguez, I., Rodríguez-Luna, A., & Machuca, M. (2025). Visual Thinking to Explore “Relational Pharmacology”: Systemic Maps for Managing Non-Selective Antidepressants in Cardiovascular Prevention. Pharmacy, 13(4), 91. https://doi.org/10.3390/pharmacy13040091
