Tea Cultivar Genotype Shapes Rhizosphere Microbiome Assembly Through Metabolic Differentiation
Abstract
1. Introduction
2. Results
2.1. Rhizosphere Soil Physicochemical Properties, Metabolism, and Plant-Related Properties Vary Among Different Tea Cultivars
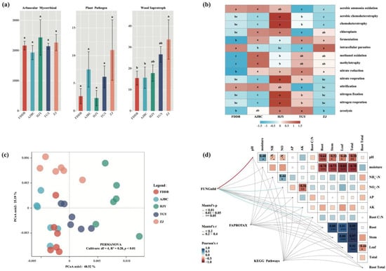
2.2. The Microbial Alpha Diversity and Community Changes Among Different Tea Cultivars
2.3. The Assembly Process and Function Fluctuation of Rhizosphere Soil Microbial Communities Among Different Tea Cultivars
3. Discussion
Practical Applications and Study Limitations
4. Materials and Methods
4.1. Experimental Design
4.2. Sample Collection and Measurements
4.3. Microbiome Sequencing and Rhizosphere Soil Metabolomics
4.4. Bioinformatics and Statistical Analysis
5. Conclusions
Supplementary Materials
Author Contributions
Funding
Data Availability Statement
Conflicts of Interest
References
- Jones, P.; Garcia, B.J.; Furches, A.; Tuskan, G.A.; Jacobson, D. Plant Host-Associated Mechanisms for Microbial Selection. Front. Plant Sci. 2019, 10, 862. [Google Scholar] [CrossRef] [PubMed]
- Santoyo, G. How Plants Recruit Their Microbiome? New Insights into Beneficial Interactions. J. Adv. Res. 2022, 40, 45–58. [Google Scholar] [CrossRef] [PubMed]
- Trivedi, P.; Leach, J.E.; Tringe, S.G.; Sa, T.; Singh, B.K. Plant–Microbiome Interactions: From Community Assembly to Plant Health. Nat. Rev. Microbiol. 2020, 18, 607–621. [Google Scholar] [CrossRef] [PubMed]
- Berg, G. Plant–Microbe Interactions Promoting Plant Growth and Health: Perspectives for Controlled Use of Microorganisms in Agriculture. Appl. Microbiol. Biotechnol. 2009, 84, 11–18. [Google Scholar] [CrossRef]
- Wang, X.; Feng, H.; Chang, Y.; Ma, C.; Wang, L.; Hao, X.; Li, A.; Cheng, H.; Wang, L.; Cui, P.; et al. Population Sequencing Enhances Understanding of Tea Plant Evolution. Nat. Commun. 2020, 11, 4447. [Google Scholar] [CrossRef]
- Chen, S.; Wang, P.; Kong, W.; Chai, K.; Zhang, S.; Yu, J.; Wang, Y.; Jiang, M.; Lei, W.; Chen, X.; et al. Gene Mining and Genomics-Assisted Breeding Empowered by the Pangenome of Tea Plant Camellia sinensis. Nat. Plants 2023, 9, 1986–1999. [Google Scholar] [CrossRef]
- Ji, L.; Wang, N.; Li, G.; Ai, Z.; Ye, Y.; Hu, Z.; Ni, K.; Yang, Y. From Soil Health to Tea Flavour: Organic Fertilisation Enhances Microbial Communities and Aroma Compounds. Agric. Ecosyst. Environ. 2026, 396, 110028. [Google Scholar] [CrossRef]
- Ji, L.; Ni, K.; Wu, Z.; Zhang, J.; Yi, X.; Yang, X.; Ling, N.; You, Z.; Guo, S.; Ruan, J. Effect of Organic Substitution Rates on Soil Quality and Fungal Community Composition in a Tea Plantation with Long-Term Fertilization. Biol. Fertil. Soils 2020, 56, 633–646. [Google Scholar] [CrossRef]
- Ji, L.; Wu, Z.; You, Z.; Yi, X.; Ni, K.; Guo, S.; Ruan, J. Effects of Organic Substitution for Synthetic N Fertilizer on Soil Bacterial Diversity and Community Composition: A 10-Year Field Trial in a Tea Plantation. Agric. Ecosyst. Environ. 2018, 268, 124–132. [Google Scholar] [CrossRef]
- Ma, L.; Yang, X.; Shi, Y.; Yi, X.; Ji, L.; Cheng, Y.; Ni, K.; Ruan, J. Response of Tea Yield, Quality and Soil Bacterial Characteristics to Long-Term Nitrogen Fertilization in an Eleven-Year Field Experiment. Appl. Soil Ecol. 2021, 166, 103976. [Google Scholar] [CrossRef]
- Badri, D.V.; Vivanco, J.M. Regulation and Function of Root Exudates. Plant Cell Environ. 2009, 32, 666–681. [Google Scholar] [CrossRef]
- Chaparro, J.M.; Badri, D.V.; Bakker, M.G.; Sugiyama, A.; Manter, D.K.; Vivanco, J.M. Root Exudation of Phytochemicals in Arabidopsis Follows Specific Patterns That Are Developmentally Programmed and Correlate with Soil Microbial Functions. PLoS ONE 2013, 8, e55731. [Google Scholar] [CrossRef]
- Tkacz, A.; Poole, P. Role of Root Microbiota in Plant Productivity. J. Exp. Bot. 2015, 66, 2167–2175. [Google Scholar] [CrossRef] [PubMed]
- Bais, H.P.; Park, S.-W.; Weir, T.L.; Callaway, R.M.; Vivanco, J.M. How Plants Communicate Using the Underground Information Superhighway. Trends Plant Sci. 2004, 9, 26–32. [Google Scholar] [CrossRef] [PubMed]
- Yang, C.-X.; Chen, S.-J.; Hong, X.-Y.; Wang, L.-Z.; Wu, H.-M.; Tang, Y.-Y.; Gao, Y.-Y.; Hao, G.-F. Plant Exudates-Driven Microbiome Recruitment and Assembly Facilitates Plant Health Management. FEMS Microbiol. Rev. 2025, 49, fuaf008. [Google Scholar] [CrossRef]
- Xie, H.; Chen, Z.; Feng, X.; Wang, M.; Luo, Y.; Wang, Y.; Xu, P. L-Theanine Exuded from Camellia sinensis Roots Regulates Element Cycling in Soil by Shaping the Rhizosphere Microbiome Assembly. Sci. Total Environ. 2022, 837, 155801. [Google Scholar] [CrossRef]
- Wang, W.; Chen, D.; Sun, H.; Kant, S.; Hammond, J.P.; Shi, L.; Chu, C. Genetic Improvement of Nitrogen- and Phosphorus-Use Efficiency in Crops: Old Goals with New Aspirations. Mol. Plant 2026. [Google Scholar] [CrossRef]
- Wu, L.; Wu, W.; Mao, L.; Wang, Y.; Liu, D.; An, F.; Liang, J.; Wu, D.; Ye, J.; Wei, X.; et al. Rhizosphere Microbial Diversity and Functional Roles in Tea Cultivars: Insights from High-Throughput Sequencing and Functional Isolates. Plant Signal. Behav. 2025, 20, 2543448. [Google Scholar] [CrossRef]
- Yin, X.; Song, Y.; Shen, J.; Sun, L.; Fan, K.; Chen, H.; Sun, K.; Ding, Z.; Wang, Y. The Role of Rhizosphere Microbial Community Structure in the Growth and Development of Different Tea Cultivars. Appl. Soil Ecol. 2025, 206, 105817. [Google Scholar] [CrossRef]
- Zhang, X.; Li, H.; Li, B.; Song, K.; Sha, Y.; Liu, Y.; Dong, S.; Wang, D.; Yang, L. Microbial Community Shifts in Tea Plant Rhizosphere under Seawater Stress: Enrichment of Beneficial Taxa. Microorganisms 2024, 12, 1287. [Google Scholar] [CrossRef]
- Hu, Z.; Ji, L.; Wan, Q.; Li, H.; Li, R.; Yang, Y. Short-Term Effects of Bio-Organic Fertilizer on Soil Fertility and Bacterial Community Composition in Tea Plantation Soils. Agronomy 2022, 12, 2168. [Google Scholar] [CrossRef]
- Ji, L.; Yang, X.; Zhu, C.; Ma, L.; Chen, Y.; Ling, N.; Zhou, Z.; Ni, K.; Guo, S.; Helgason, T.; et al. Land-Use Changes Alter the Arbuscular Mycorrhizal Fungal Community Composition and Assembly in the Ancient Tea Forest Reserve. Agric. Ecosyst. Environ. 2022, 339, 108142. [Google Scholar] [CrossRef]
- Oehl, F.; Laczko, E.; Bogenrieder, A.; Stahr, K.; Bösch, R.; van der Heijden, M.; Sieverding, E. Soil Type and Land Use Intensity Determine the Composition of Arbuscular Mycorrhizal Fungal Communities. Soil Biol. Biochem. 2010, 42, 724–738. [Google Scholar] [CrossRef]
- Monkai, J.; Goldberg, S.D.; Hyde, K.D.; Harrison, R.D.; Mortimer, P.E.; Xu, J. Natural Forests Maintain a Greater Soil Microbial Diversity than That in Rubber Plantations in Southwest China. Agric. Ecosyst. Environ. 2018, 265, 190–197. [Google Scholar] [CrossRef]
- Xiao, D.; Che, R.; Liu, X.; Tan, Y.; Yang, R.; Zhang, W.; He, X.; Xu, Z.; Wang, K. Arbuscular Mycorrhizal Fungi Abundance Was Sensitive to Nitrogen Addition but Diversity Was Sensitive to Phosphorus Addition in Karst Ecosystems. Biol. Fertil. Soils 2019, 55, 457–469. [Google Scholar] [CrossRef]
- Bag, S.; Mondal, A.; Banik, A. Exploring Tea (Camellia sinensis) Microbiome: Insights into the Functional Characteristics and Their Impact on Tea Growth Promotion. Microbiol. Res. 2022, 254, 126890. [Google Scholar] [CrossRef]
- Wang, K.; Qiu, Z.; Zhang, M.; Li, X.; Fang, X.; Zhao, M.; Shi, F. Responses of Rhizosphere Soil Chemical Properties and Bacterial Community Structure to Major Afforestation Tree Species in Xiong’an New Area. Forests 2022, 13, 1822. [Google Scholar] [CrossRef]
- Liu, C.; Li, H.; Dong, J.; He, X.; Zhang, L.; Qiu, B. Structure and Function of Rhizosphere Soil Microbial Communities Associated with Root Rot of Knoxia Roxburghii. Front. Microbiol. 2024, 15, 1424633. [Google Scholar] [CrossRef]
- Philippot, L.; Raaijmakers, J.M.; Lemanceau, P.; van der Putten, W.H. Going Back to the Roots: The Microbial Ecology of the Rhizosphere. Nat. Rev. Microbiol. 2013, 11, 789–799. [Google Scholar] [CrossRef]
- de Ridder-Duine, A.S.; Kowalchuk, G.A.; Klein Gunnewiek, P.J.A.; Smant, W.; van Veen, J.A.; de Boer, W. Rhizosphere Bacterial Community Composition in Natural Stands of Carex arenaria (Sand Sedge) Is Determined by Bulk Soil Community Composition. Soil Biol. Biochem. 2005, 37, 349–357. [Google Scholar] [CrossRef]
- Santos-González, J.C.; Nallanchakravarthula, S.; Alström, S.; Finlay, R.D. Soil, But Not Cultivar, Shapes the Structure of Arbuscular Mycorrhizal Fungal Assemblages Associated with Strawberry. Microb. Ecol. 2011, 62, 25–35. [Google Scholar] [CrossRef] [PubMed]
- Andrew, D.R.; Fitak, R.R.; Munguia-Vega, A.; Racolta, A.; Martinson, V.G.; Dontsova, K. Abiotic Factors Shape Microbial Diversity in Sonoran Desert Soils. Appl. Environ. Microbiol. 2012, 78, 7527–7537. [Google Scholar] [CrossRef]
- İnceoğlu, Ö.; Falcão Salles, J.; van Elsas, J.D. Soil and Cultivar Type Shape the Bacterial Community in the Potato Rhizosphere. Microb. Ecol. 2012, 63, 460–470. [Google Scholar] [CrossRef] [PubMed]
- Bulgarelli, D.; Rott, M.; Schlaeppi, K.; Ver Loren van Themaat, E.; Ahmadinejad, N.; Assenza, F.; Rauf, P.; Huettel, B.; Reinhardt, R.; Schmelzer, E.; et al. Revealing Structure and Assembly Cues for Arabidopsis Root-Inhabiting Bacterial Microbiota. Nature 2012, 488, 91–95. [Google Scholar] [CrossRef] [PubMed]
- Lundberg, D.S.; Lebeis, S.L.; Paredes, S.H.; Yourstone, S.; Gehring, J.; Malfatti, S.; Tremblay, J.; Engelbrektson, A.; Kunin, V.; det Rio, T.G.; et al. Defining the Core Arabidopsis thaliana Root Microbiome. Nature 2012, 488, 86–90. [Google Scholar] [CrossRef]
- Costa, R.; Götz, M.; Mrotzek, N.; Lottmann, J.; Berg, G.; Smalla, K. Effects of Site and Plant Species on Rhizosphere Community Structure as Revealed by Molecular Analysis of Microbial Guilds. FEMS Microbiol. Ecol. 2006, 56, 236–249. [Google Scholar] [CrossRef]
- Yao, H.; Wu, F. Soil Microbial Community Structure in Cucumber Rhizosphere of Different Resistance Cultivars to Fusarium Wilt. FEMS Microbiol. Ecol. 2010, 72, 456–463. [Google Scholar] [CrossRef]
- Hardoim, P.R.; Andreote, F.D.; Reinhold-Hurek, B.; Sessitsch, A.; van Overbeek, L.S.; van Elsas, J.D. Rice Root-Associated Bacteria: Insights into Community Structures across 10 Cultivars. FEMS Microbiol. Ecol. 2011, 77, 154–164. [Google Scholar] [CrossRef]
- Bouffaud, M.-L.; Kyselková, M.; Gouesnard, B.; Grundmann, G.; Muller, D.; Moënne-Loccoz, Y. Is Diversification History of Maize Influencing Selection of Soil Bacteria by Roots? Mol. Ecol. 2012, 21, 195–206. [Google Scholar] [CrossRef]
- Peiffer, J.A.; Spor, A.; Koren, O.; Jin, Z.; Tringe, S.G.; Dangl, J.L.; Buckler, E.S.; Ley, R.E. Diversity and Heritability of the Maize Rhizosphere Microbiome under Field Conditions. Proc. Natl. Acad. Sci. USA 2013, 110, 6548–6553. [Google Scholar] [CrossRef]
- Yi, X.; Ji, L.; Hu, Z.; Yang, X.; Li, H.; Jiang, Y.; He, T.; Yang, Y.; Ni, K.; Ruan, J. Organic Amendments Improved Soil Quality and Reduced Ecological Risks of Heavy Metals in a Long-Term Tea Plantation Field Trial on an Alfisol. Sci. Total Environ. 2022, 838, 156017. [Google Scholar] [CrossRef] [PubMed]
- Edgar, R.C. UPARSE: Highly Accurate OTU Sequences from Microbial Amplicon Reads. Nat. Methods 2013, 10, 996–998. [Google Scholar] [CrossRef] [PubMed]
- Cole, J.R.; Wang, Q.; Fish, J.A.; Chai, B.; McGarrell, D.M.; Sun, Y.; Brown, C.T.; Porras-Alfaro, A.; Kuske, C.R.; Tiedje, J.M. Ribosomal Database Project: Data and Tools for High Throughput rRNA Analysis. Nucleic Acids Res. 2014, 42, D633–D642. [Google Scholar] [CrossRef] [PubMed]
- Nilsson, R.H.; Larsson, K.-H.; Taylor, A.F.S.; Bengtsson-Palme, J.; Jeppesen, T.S.; Schigel, D.; Kennedy, P.; Picard, K.; Glöckner, F.O.; Tedersoo, L.; et al. The UNITE Database for Molecular Identification of Fungi: Handling Dark Taxa and Parallel Taxonomic Classifications. Nucleic Acids Res. 2019, 47, D259–D264. [Google Scholar] [CrossRef]
- Ning, D.; Deng, Y.; Tiedje, J.M.; Zhou, J. A General Framework for Quantitatively Assessing Ecological Stochasticity. Proc. Natl. Acad. Sci. USA 2019, 116, 16892–16898. [Google Scholar] [CrossRef]
- Douglas, G.M.; Maffei, V.J.; Zaneveld, J.R.; Yurgel, S.N.; Brown, J.R.; Taylor, C.M.; Huttenhower, C.; Langille, M.G.I. PICRUSt2 for Prediction of Metagenome Functions. Nat. Biotechnol. 2020, 38, 685–688. [Google Scholar] [CrossRef]
- Louca, S.; Parfrey, L.W.; Doebeli, M. Decoupling Function and Taxonomy in the Global Ocean Microbiome. Science 2016, 353, 1272–1277. [Google Scholar] [CrossRef]
- Nguyen, N.H.; Song, Z.; Bates, S.T.; Branco, S.; Tedersoo, L.; Menke, J.; Schilling, J.S.; Kennedy, P.G. FUNGuild: An Open Annotation Tool for Parsing Fungal Community Datasets by Ecological Guild. Fungal Ecol. 2016, 20, 241–248. [Google Scholar] [CrossRef]




| Factor | Tea Cultivars | ||||
|---|---|---|---|---|---|
| AJBC | FDDB | HJY | TGY | ZJ | |
| pH | 3.63 ± 0.01 b | 3.6 ± 0.02 b | 3.72 ± 0.01 a | 3.7 ± 0.02 a | 3.69 ± 0.01 a |
| NH4+-N mg kg−1 | 24.43 ± 3.39 a | 22.73 ± 3.37 ab | 15.11 ± 1.28 b | 24.3 ± 3.32 a | 29.24 ± 0.39 a |
| NO3−-N mg kg−1 | 4.82 ± 0.5 b | 5.66 ± 0.62 b | 3.9 ± 0.26 b | 7.77 ± 0.88 a | 4.22 ± 0.74 b |
| AK mg kg−1 | 26.63 ± 0.64 c | 26.94 ± 0.88 bc | 29.3 ± 0.36 ab | 26.27 ± 1.02 c | 30.19 ± 1.15 a |
| AP mg kg−1 | 2.15 ± 0.67 ab | 1.16 ± 0.19 b | 1.11 ± 0.19 b | 1.15 ± 0.36 b | 2.94 ± 0.79 a |
| Moisture % | 0.34 ± 0 bc | 0.28 ± 0.01 d | 0.37 ± 0.01 a | 0.31 ± 0.01 cd | 0.34 ± 0.01 ab |
| Root biomass g | 28.94 ± 2 b | 44.45 ± 1.19 a | 17.48 ± 1.61 c | 28.33 ± 2.21 b | 27.43 ± 2.21 b |
| Stem biomass g | 26.29 ± 3.13 b | 43.02 ± 3.27 a | 15.9 ± 2.49 c | 25.76 ± 1.88 b | 25.74 ± 2.26 b |
| Leaf biomass g | 16.83 ± 1 b | 23.46 ± 1.74 a | 8.6 ± 0.66 d | 18.57 ± 0.93 b | 13.1 ± 0.93 c |
| Total biomass g | 72.06 ± 5.08 b | 110.93 ± 5.65 a | 41.97 ± 4.61 c | 72.65 ± 4.26 b | 66.26 ± 4.47 b |
| Root:Total | 0.41 ± 0.02 a | 0.4 ± 0.01 a | 0.42 ± 0.01 a | 0.39 ± 0.02 a | 0.41 ± 0.02 a |
| Root C:N | 56.4 ± 2.15 a | 58.66 ± 1.71 a | 50.28 ± 3.02 a | 55.79 ± 6.64 a | 49.08 ± 2.47 a |
| Factors | Bacterial Community | Fungal Community |
|---|---|---|
| Soil properties explained | 23.40% | 24.93% |
| Plant indices explained | 13.41% | 11.88% |
| Metabolism explained | 19.87% | 21.62% |
| Total explained | 64.75% | 70.82% |
| Soil Properties | Values |
|---|---|
| pH | 4.46 |
| TN g kg−1 | 1.24 |
| SOC g kg−1 | 10.08 |
| AP mg kg−1 | 1.84 |
| AK mg kg−1 | 103.85 |
Disclaimer/Publisher’s Note: The statements, opinions and data contained in all publications are solely those of the individual author(s) and contributor(s) and not of MDPI and/or the editor(s). MDPI and/or the editor(s) disclaim responsibility for any injury to people or property resulting from any ideas, methods, instructions or products referred to in the content. |
© 2026 by the authors. Licensee MDPI, Basel, Switzerland. This article is an open access article distributed under the terms and conditions of the Creative Commons Attribution (CC BY) license.
Share and Cite
Ji, L.; Fang, X.; Chen, S.; Ai, Z.; Ni, K.; Yang, Y.; Ruan, J. Tea Cultivar Genotype Shapes Rhizosphere Microbiome Assembly Through Metabolic Differentiation. Plants 2026, 15, 414. https://doi.org/10.3390/plants15030414
Ji L, Fang X, Chen S, Ai Z, Ni K, Yang Y, Ruan J. Tea Cultivar Genotype Shapes Rhizosphere Microbiome Assembly Through Metabolic Differentiation. Plants. 2026; 15(3):414. https://doi.org/10.3390/plants15030414
Chicago/Turabian StyleJi, Lingfei, Xiwen Fang, Shengxian Chen, Zeyi Ai, Kang Ni, Yiyang Yang, and Jianyun Ruan. 2026. "Tea Cultivar Genotype Shapes Rhizosphere Microbiome Assembly Through Metabolic Differentiation" Plants 15, no. 3: 414. https://doi.org/10.3390/plants15030414
APA StyleJi, L., Fang, X., Chen, S., Ai, Z., Ni, K., Yang, Y., & Ruan, J. (2026). Tea Cultivar Genotype Shapes Rhizosphere Microbiome Assembly Through Metabolic Differentiation. Plants, 15(3), 414. https://doi.org/10.3390/plants15030414

