Chemical Screening and Nematicidal Activity of Essential Oils from Macaronesian and Mediterranean Plants for Controlling Plant-Parasitic Nematodes
Abstract
1. Introduction
2. Results and Discussion
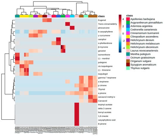
2.1. EOS Phytochemical Profile
2.2. Nematicidal Activity
2.2.1. Meloidogyne javanica—Mortality Bioassay
2.2.2. Meloidogyne javanica—Hatching Bioassay
2.2.3. Meloidogyne javanica—Chemotaxis Bioassay
2.2.4. Pratylenchus penetrans—Mortality Bioassay
2.2.5. Bursaphelenchus xylophilus—Mortality Bioassay
3. Materials and Methods
3.1. Chemicals and Standards
3.2. Sample Preparation
3.3. Essential Oil Isolation
3.4. Gas Chromatography–Flame Ionization Detector (GC-FID) Conditions
3.5. Nematode Isolates
3.6. Nematicidal/Nematostatic Activity Bioassay
3.7. Hatching Bioassay
3.8. Chemotaxis Bioassay
3.9. Statistical Analysis
4. Conclusions
Author Contributions
Funding
Data Availability Statement
Conflicts of Interest
References
- Poveda, J.; Abril-Urias, P.; Escobar, C. Biological Control of Plant-Parasitic Nematodes by Filamentous Fungi Inducers of Resistance: Trichoderma, Mycorrhizal and Endophytic Fungi. Front. Microbiol. 2020, 11, 992. [Google Scholar] [CrossRef] [PubMed]
- Faria, J.M.S.; Cavaco, T.; Gonçalves, D.; Barbosa, P.; Teixeira, D.M.; Moiteiro, C.; Inácio, M.L. First Report on the Synergistic Interaction between Essential Oils against the Pinewood Nematode Bursaphelenchus xylophilus. Plants 2023, 12, 2438. [Google Scholar] [CrossRef] [PubMed]
- Siddique, S.; Grundler, F.M. Parasitic nematodes manipulate plant development to establish feeding sites. Curr. Opin. Microbiol. 2018, 46, 102–108. [Google Scholar] [CrossRef] [PubMed]
- Jones, J.T.; Haegeman, A.; Danchin, E.G.J.; Gaur, H.S.; Helder, J.; Jones, M.G.K.; Kikuchi, T.; Manzanilla-López, R.; Palomares-Rius, J.E.; Wesemael, W.M.L.; et al. Top 10 plant-parasitic nematodes in molecular plant pathology. Mol. Plant Pathol. 2013, 14, 946–961. [Google Scholar] [CrossRef]
- Liu, W.; Park, S.W. Underground mystery: Interactions between plant roots and parasitic nematodes. Curr. Plant Biol. 2018, 15, 25–29. [Google Scholar] [CrossRef]
- Faria, J.M.S.; Barbosa, P.; Vieira, P.; Vicente, C.S.L.; Figueiredo, A.C.; Mota, M. Phytochemicals as biopesticides against the pinewood nematode Bursaphelenchus xylophilus: A review on essential oils and their volatiles. Plants 2021, 10, 2614. [Google Scholar] [CrossRef]
- EPPO. EPPO Datasheet: Bursaphelenchus xylophilus. EPPO Glob Database [Internet]. 2020. Available online: https://gd.eppo.int/taxon/BURSXY/datasheet (accessed on 6 January 2024).
- Haydock, P.P.J.; Woods, S.R.; Grove, I.G.; Hare, M.C. Chemical control of nematodes. In Plant Nematology; CABI: Wallingford, UK, 2006; pp. 392–410. [Google Scholar] [CrossRef]
- Chen, J.; Li, Q.X.; Song, B. Chemical Nematicides: Recent Research Progress and Outlook. J. Agric. Food Chem. 2020, 68, 12175–12188. [Google Scholar] [CrossRef]
- Desaeger, J.; Wram, C.; Zasada, I. New reduced-risk agricultural nematicides-rationale and review. J. Nematol. 2021, 52, 1–16. [Google Scholar] [CrossRef]
- United Nations Environment Programme. Handbook for the Montreal Protocol on Substances That Deplete the Ozone Layer; The Montreal Protocol; United Nations Environment Programme: Nairobi, Kenya, 2020; 960p. [Google Scholar]
- Wang, Y.; Luo, X.; Chen, Y.; Peng, J.; Yi, C.; Chen, J. Recent research progress of heterocyclic nematicidal active compounds. J. Heterocycl. Chem. 2023, 60, 1287–1300. [Google Scholar] [CrossRef]
- Tripathi, A.K.; Upadhyay, S.; Bhuiyan, M.; Bhattacharya, P.R. A review on prospects of essential oils as biopesticide in insect-pest management. J. Pharmacogn. Phyther. 2009, 1, 052–063. [Google Scholar] [CrossRef]
- Walia, S.; Saha, S.; Tripathi, V.; Sharma, K.K. Phytochemical biopesticides: Some recent developments. Phytochem. Rev. 2017, 16, 989–1007. [Google Scholar] [CrossRef]
- Catani, L.; Manachini, B.; Grassi, E.; Guidi, L.; Semprucci, F. Essential Oils as Nematicides in Plant Protection—A Review. Plants 2023, 12, 1418. [Google Scholar] [CrossRef] [PubMed]
- Lounés-Hadj, A.; Raveau, R.; Fontaine, J. Essential Oils as Potential Alternative Biocontrol Products against Plant Pathogens and Weeds: A Review. Foods 2020, 9, 365. [Google Scholar] [CrossRef]
- Oka, Y.; Nacar, S.; Putievsky, E.; Ravid, U.; Yaniv, Z.; Spiegel, Y. Nematicidal Activity of Essential Oils and Their Components Against the Root-Knot Nematode. Phytopathology 2000, 90, 710–715. [Google Scholar] [CrossRef] [PubMed]
- Mohamed, A.-S.; Ahmed, W.; Elshatoury, E.; Mourad, M. Leaf Anatomy, Chemical Composition as Well as Essential Oils and their Antibacterial Activity of Some Lauraceous Taxa. Taeckholmia 2016, 36, 77–101. [Google Scholar] [CrossRef]
- Barroso, J.G.; Pedro, L.G.; Figueiredo, A.C.; Fontinha, S.S.; Looman, A.; Scheffer, J.J.C. The Essential Oils of Two Endemic Argyranthemum Species of the Madeira Archipelago: A. pinnatifidum (L. fil.) Lowe spp. pinnatifidum and A. haemotomma (Lowe) Lowe. Flavour Fragr. J. 1996, 11, 211–262. [Google Scholar] [CrossRef]
- Figueiredo, A.C.; Barroso, J.G.; Pedro, L.G.; Fontinha, S.S.; Looman, A.; Scheffer, J.J.C. Composition of the essential oil of artemisia argentea l′hér., an endemic species of the madeira archipelago. Flavour Fragr. J. 1994, 9, 229–232. [Google Scholar] [CrossRef]
- Engel, R.; Nahrstedt, A.; Hammerschmidt, F.J. Composition of the essential oils of Cedronella canariensis (L.) Webb et Berth, ssp. canariensis and ssp. anisata f. glabra and f. pubescens. J. Essent. Oil Res. 1995, 7, 473–487. [Google Scholar] [CrossRef]
- Wang, Y.H.; Avula, B.; Nanayakkara, N.P.D.; Zhao, J.; Khan, I.A. Cassia cinnamon as a source of coumarin in cinnamon-flavored food and food supplements in the United States. J. Agric. Food Chem. 2013, 61, 4470–4476. [Google Scholar] [CrossRef]
- Yu, T.; Yao, H.; Qi, S.; Wang, J. GC-MS analysis of volatiles in cinnamon essential oil extracted by different methods. Grasas Aceites 2020, 71, 372. [Google Scholar] [CrossRef]
- Castilho, P.; Liu, K.; Rodrigues, A.; Feio, S.; Tomi, F.; Casanova, J. Composition and antimicrobial activity of the essential oil of Clinopodium ascendens (Jordan) Sampaio from Madeira. Flavour Fragr. J. 2007, 22, 139–144. [Google Scholar] [CrossRef]
- Hidalgo, P.J.; Libera, J.L.; Santos, J.A.; LaFont, F.; Castellanos, C.; Palomino, A.; Román, M. Essential oils in Calamintha sylvatica bromf. ssp. ascendens (jordan) p.w. ball: Wild and cultivated productions and antifungal activity. J. Essent. Oil Res. 2002, 14, 68–71. [Google Scholar] [CrossRef]
- Marongiu, B.; Piras, A.; Porcedda, S.; Falconieri, D.; Maxia, A.; Gonçalves, M.J.; Salgueiro, L.; Piras, A.; Porcedda, S.; Falconieri, D.; et al. Chemical composition and biological assays of essential oils of Calamintha nepeta (L.) Savi subsp. nepeta (Lamiaceae). Nat. Prod. Res. 2010, 24, 1734–17642. [Google Scholar] [CrossRef]
- Maksimovic, S.; Tadic, V.; Skala, D.; Zizovic, I. Separation of phytochemicals from Helichrysum italicum: An analysis of different isolation techniques and biological activity of prepared extracts. Phytochemistry 2017, 138, 9–28. [Google Scholar] [CrossRef]
- Rossi, P.G.; Berti, L.; Panighi, J.; Luciani, A.; Maury, J.; Muselli, A.; Serra, D.D.R.; Gonny, M.; Bolla, J.M. Antibacterial action of essential oils from corsica. J. Essent. Oil Res. 2007, 19, 176–182. [Google Scholar] [CrossRef]
- Rodilla, J.M.; Tinoco, M.T.; Morais, J.C.; Gimenez, C.; Cabrera, R.; Martín-Benito, D.; Castillo, L.; Gonzalez-Coloma, A. Laurus novocanariensis essential oil: Seasonal variation and valorization. Biochem. Syst. Ecol. 2008, 36, 167–176. [Google Scholar] [CrossRef]
- Montenegro, I.; Said, B.; Godoy, P.; Besoain, X.; Parra, C.; Díaz, K.; Madrid, A. Antifungal activity of essential oil and main components from Mentha pulegium growing wild on the chilean central coast. Agronomy 2020, 10, 254. [Google Scholar] [CrossRef]
- Cortés-Rojas, D.F.; de Souza, C.R.F.; Oliveira, W.P. Clove (Syzygium aromaticum): A precious spice. Asian Pac. J. Trop. Biomed. 2014, 4, 90–96. [Google Scholar] [CrossRef] [PubMed]
- Jirovetz, L.; Buchbauer, G.; Stoilova, I.; Stoyanova, A.; Krastanov, A.; Schimidt, E. Chemical composition and antioxidant properties of dill essential oil. J. Agric. Food Chem. 2006, 54, 6303–6307. [Google Scholar] [CrossRef] [PubMed]
- Oliveira, L.M.; de Almeida Chaves, D.S.; Raquel de Jesus, I.L.; Miranda, F.R.; Ferreira, T.P.; Nunes e Silva, C.; de Souza Alves, N.; Alves, M.C.C.; Avelar, B.R.; Scott, F.B.; et al. Ocimum gratissimum essential oil and eugenol against Ctenocephalides felis felis and Rhipicephalus sanguineus: In vitro activity and residual efficacy of a eugenol-based spray formulation. Vet. Parasitol. 2022, 309, 109771. [Google Scholar] [CrossRef] [PubMed]
- Lukas, B.; Schmiderer, C.; Novak, J. Essential oil diversity of European Origanum vulgare L. (Lamiaceae). Phytochemistry 2015, 119, 32–40. [Google Scholar] [CrossRef] [PubMed]
- Novak, J.; Lukas, B.; Franz, B. Temperature influences thymol and carvacrol differentially in Origanum spp. (Lamiaceae). J. Essent. Oil Res. 2010, 22, 412–415. [Google Scholar] [CrossRef]
- Borugă, O.; Jianu, C.; Mişcă, C.; Goleţ, I.; Gruia, A.T.; Horhat, F.G. Thymus vulgaris essential oil: Chemical composition and antimicrobial activity. J. Med. Life 2014, 7, 56–60. [Google Scholar] [PubMed]
- Ballester-Costa, C.; Sendra, E.; Fernández-López, J.; Pérez-Álvarez, J.A.; Viuda-Martos, M. Chemical composition and in vitro antibacterial properties of essential oils of four Thymus species from organic growth. Ind. Crops Prod. 2013, 50, 304–311. [Google Scholar] [CrossRef]
- Caboni, P.; Saba, M.; Tocco, G.; Casu, L.; Murgia, A.; Maxia, A.; Menkissoglu-Spiroudi, U.; Ntalli, N.; Weldegergish, T. Nematicidal Activity of Mint Aqueous Extracts against the Root-Knot Nematode Meloidogyne incognita. J. Agric. Food Chem. 2013, 61, 9784–9788. [Google Scholar] [CrossRef] [PubMed]
- Sarri, K.; Mourouzidou, S.; Ntalli, N.; Monokrousos, N. Recent Advances and Developments in the Nematicidal Activity of Essential Oils and Their Components against Root-Knot Nematodes. Agronomy 2024, 14, 213. [Google Scholar] [CrossRef]
- Ntalli, N.G.; Ferrari, F.; Giannakou, I.; Menkissoglu-Spiroudi, U. Phytochemistry and nematicidal activity of the essential oils from 8 greek lamiaceae aromatic plants and 13 terpene components. J. Agric. Food Chem. 2010, 58, 7856–7863. [Google Scholar] [CrossRef] [PubMed]
- Abdel Rasoul, M.; El-Habashy, D. Nematicidal Activity of some Nanoemulsions of Monoterpenes on Tomato Root-Knot Nematodes (Meloidogyne javanica). J. Plant Prot. Pathol. 2021, 12, 655–661. [Google Scholar] [CrossRef]
- Ntalli, N.G.; Caboni, P. Botanical nematicides: A review. J. Agric. Food Chem. 2012, 60, 9929–9940. [Google Scholar] [CrossRef] [PubMed]
- Barbosa, P.; Faria, J.M.S.; Cavaco, T.; Figueiredo, A.C.; Mota, M.; Vicente, C.S.L. Nematicidal Activity of Phytochemicals against the Root-Lesion Nematode Pratylenchus penetrans. Plants 2024, 13, 726. [Google Scholar] [CrossRef]
- Wram, C.L.; Zasada, I. Differential response of meloidogyne, pratylenchus, globodera, and xiphinema species to the nematicide fluazaindolizine. Phytopathology 2020, 110, 2003–2009. [Google Scholar] [CrossRef]
- Choi, I.H.; Kim, J.; Shin, S.C.; Park, I.K. Nematicidal activity of monoterpenoids against the pine wood nematode (Bursaphelenchus xylophilus). Russ. J. Nematodol. 2007, 15, 35–40. [Google Scholar]
- Kong, J.O.; Lee, S.M.; Moon, Y.S.; Lee, S.G.; Ahn, Y.J. Nematicidal activity of cassia and cinnamon oil compounds and related compounds toward Bursaphelenchus xylophilus (Nematoda: Parasitaphelenchidae). J. Nematol. 2007, 39, 31–36. [Google Scholar]
- Barbosa, P.; Faria, J.M.S.; Mendes, M.D.; Dias, L.S.; Tinoco, M.T.; Barroso, J.G.; Pedro, L.G.; Figueiredo, A.C.; Mota, M. Bioassays against pinewood nematode: Assessment of a suitable dilution agent and screening for bioactive essential oils. Molecules 2012, 17, 12312–12329. [Google Scholar] [CrossRef] [PubMed]
- Maleita, C.M.; Simões, M.J.; Egas, C.; Curtis, R.H.C.C.; de O Abrantes, I.M. Biometrical, biochemical, and molecular diagnosis of Portuguese Meloidogyne hispanica isolates. Plant Dis. 2012, 96, 865–874. [Google Scholar] [CrossRef]
- Van Bezooijen, J. Methods and Techniques for Nematology. 2006, 1–118. Available online: https://nematologia.com.br/files/uploads/2014/03/vanBezo.pdf (accessed on 28 February 2024).
- Fonseca, L.; Vieira dos Santos, M.C.; de A. Santos, M.S.N.; Curtis, R.H.C.; de O. Abrantes, I.M. Morpho-biometrical characterization of Portuguese Bursaphelenchus xylophilus isolates with mucronate, digitale or round tailed females. Phytopathol. Mediterr. 2008, 47, 223–233. [Google Scholar]
- Faria, J.M.S.; Barbosa, P.; Bennett, R.N.; Mota, M.; Figueiredo, A.C. Bioactivity against Bursaphelenchus xylophilus: Nematotoxics from essential oils, essential oils fractions and decoction waters. Phytochemistry 2013, 94, 220–228. [Google Scholar] [CrossRef] [PubMed]
- Kundu, A.; Dutta, A.; Mandal, A.; Negi, L.; Malik, M.; Puramchatwad, R.; Antil, J.; Singh, A.; Rao, U.; Saha, S.; et al. A Comprehensive in vitro and in silico Analysis of Nematicidal Action of Essential Oils. Front. Plant Sci. 2021, 11, 614143. [Google Scholar] [CrossRef]
- Kaur, T.; Jasrotia, S.; Ohri, P.; Manhas, R.K. Evaluation of in vitro and in vivo nematicidal potential of a multifunctional streptomycete, Streptomyces hydrogenans strain DH16 against Meloidogyne incognita. Microbiol. Res. 2016, 192, 247–252. [Google Scholar] [CrossRef] [PubMed]
- Gouveia, M.; Cordeiro, N.; Teixeira, L.; Abrantes, I.D.O.; Pestana, M.; Rodrigues, M. In vitro evaluation of nematicidal properties of Solanum sisymbriifolium and S. nigrum extracts on Pratylenchus goodeyi. Nematology 2014, 16, 41–51. [Google Scholar] [CrossRef]
- Jones, M.G.K.; Fosu-Nyarko, J. Molecular biology of root lesion nematodes (Pratylenchus spp.) and their interaction with host plants. Ann. Appl. Biol. 2014, 164, 163–181. [Google Scholar] [CrossRef]
- Hewlett, T.E.; Hewlett, E.M.; Dickson, D.W. Response of Meloidogyne spp., Heterodera glycines, and Radopholus similis to tannic acid. J. Nematol. 1997; 29, (Suppl. 4), 737–741. [Google Scholar]
- Zhai, Y.; Shao, Z.; Cai, M.; Zheng, L.; Li, G.; Huang, D.; Cheng, W.; Thomashow, L.S.; Weller, D.M.; Yu, Z.; et al. Multiple modes of nematode control by volatiles of Pseudomonas putida 1A00316 from Antarctic soil against Meloidogyne incognita. Front. Microbiol. 2018, 9, 253. [Google Scholar] [CrossRef] [PubMed]
- Petrikovszki, R.; Toth, F.; Nagy, P.I. Aqueous Extracts of Organic Mulch Materials Have Nematicide and Repellent Effect on Meloidogyne incognita Infective Juveniles: A Laboratory Study. J. Nematol. 2023, 55, 20230037. [Google Scholar] [CrossRef]
- Puntener, W.; Zahner, O. Manual for Field Trials in Plant Protection, 2nd ed.; Ciba-Geigy: Basle, Switzerland, 1981; 205p. [Google Scholar]
- Finney, D.J. Probit Analysis, 3rd ed.; Cambridge University Press: New York, NY, USA, 1971; 333p. [Google Scholar]
- Das, S.; Wadud, A.; Khokon, M.A.R. Evaluation of the effect of different concentrations of organic amendments and botanical extracts on the mortality and hatching of Meloidogyne javanica. Saudi J. Biol. Sci. 2021, 28, 3759–3767. [Google Scholar] [CrossRef]
- Mahesha, H.S.; Ravichandra, N.G.; Rao, M.S.; Narasegowda, N.C.; Sonyal, S.; Hotkar, S. Bio-efficacy of Different Strains of Bacillus spp. against Meloidogyne incognita under in vitro. Int. J. Curr. Microbiol. Appl. Sci. 2017, 6, 2511–2517. [Google Scholar] [CrossRef]








| Plant Species | Code | Origin | ID Voucher | Yield (v/w, %) | Major Compounds 1 |
|---|---|---|---|---|---|
| Apollonias barbujana | AbSV | São Vicente—Madeira | MADJ104321 | 0.05 | α-phellandrene (16.01 ± 0.13); (−) β-caryophyllene (6.09 ± 0.08) |
| Argyrantherum pinnatifidum | ApSV | São Vicente—Madeira | MADJ14543 | 0.11 | β -myrcene (45.91 ± 0.28); geraniol (23.33 ± 0.04) |
| Artemisia argentea | AaPS | Porto Santo—Madeira | MADJ15231 | 0.19 | α-phellandrene (66.83 ± 0.162); camphor (12.44 ± 0.08); (−) β-caryophyllene (6.34 ± 0.09) |
| Cedronella canariensis | CcFN | Fajã da Nogueira—Madeira | MADJ24356 | 1.10 | pinocarvone (92.40 ± 1.67); (−) β-caryophyllene (2.27 ± 0.59) |
| Cinnamomum burmannii | CbFx | Market Funchal—Madeira | n.a.1 | 0.62 | trans cinnamaldehyde (90.46 ± 3.97) |
| Clinopodium ascendens | CaCf | Centro de Fruticultura—Madeira | n.a.2 | 1.37 | cis—isopulegone (70.17 ± 1.93); (+)-pulegone (21.26 ± 0.40); isopulegol (1.50 ± 0.44) |
| CaFN | Fajã da Nogueira—Madeira | MADJ306406 | 1.42 | cis- isopulegone (48.71 ± 1.75); (+)-pulegone (32.34 ± 1.70); isopulegol (13.99 ± 0.25) | |
| Helichrysum devium | HdSL | Ponta de São Lourenço—Madeira | MADJ210758 | 0.44 | γ-curcumene (34.73 ± 1.06); (−) β-caryophyllene (15.35 ± 0.06) |
| H. melaleucum | HmAC | Achadas da Cruz—Madeira | MADJ210803 | 0.32 | (−) β-caryophyllene (45.12 ± 0.26); γ-curcumene (13.67 ± 0.98) |
| H. obconicum | HoSL | Ponta de São Lourenço—Madeira | MADJ210810 | 0.04 | (+)-pulegone (40.03 ± 0.45); γ-curcumene (28.00 ± 0.16) |
| Laurus novocanariensis | LnCç | Caniço—Madeira | n.a.2 | 0.36 | bornyl acetate (23.72 ± 0.02); α terpinyl acetate (15.64 ± 0.04); 1,8-cineole (5.02 ± 0.03) |
| Mentha pulegium | MpFN | Fajã da Nogueira—Madeira | MADJ302861 | 0.67 | (+)-pulegone (54.26 ± 0.29); (−) menthol (31.90 ± 0.02); (+) isomenthone (2.08 ± 0.12) |
| Ocimum gratissimum | OgJA | Jardim das Aromáticas—Madeira | n.a.1 | 0.30 | eugenol (94.56 ± 1.02); (−) β-caryophyllene (1.10 ± 0.26) |
| Origanum vulgare subsp. virens | OvPEF | Parque Ecológico do Funchal—Madeira | MADJ306206 | 1.90 | carvacrol (73.04 ± 1.07); γ-terpinene (5.97 ± 0.38); thymol (5.65 ± 0.47) |
| OvPS | Ponta do Sol—Madeira | n.a.1 | 2.01 | thymol (59.19 ± 0.90); γ-terpinene (14.81 ± 0.75); carvacrol (4.16 ± 0.35) | |
| OvLL | San Cristóbal de La Laguna—Tenerife, Canary Island | n.a.1 | 2.04 | carvacrol (32.18 ± 1.54); thymol (30.91 ± 0.60); γ-terpinene (18.77 ± 0.75) | |
| Syzygium aromaticum | SaFx | Market Funchal—Madeira | n.a.1 | 1.00 | eugenol (67.48 ± 1.18); (−) β-caryophyllene (29.68 ± 0.95) |
| Thymus vulgaris | TvLL | San Cristóbal de La Laguna—Tenerife, Canary Island | n.a.1 | 0.37 | thymol (63.79 ± 0.56); p-cymene (16.00 ± 0.67); carvacrol (6.91 ± 1.36) |
| Essential Oil | Code | Lethal Concentration (LC50, ppm) | Gradient Equation R2 | ||
|---|---|---|---|---|---|
| 1st 24 h | 2nd 24 h | 1st 24 h | 2nd 24 h | ||
| Cedronella canariensis | CcFN | 782.30 (758.0 ± 807.10) | 818.40 (n.a. ± 858.90) | y = −25.874x + 126.91 R2 = 0.9511 | y = −22.264x + 125.62 R2 = 0.9429 |
| Cinnamomum burmannii | CbFx | 50.15 (48.64 ± 51.77) | 51.29 (50.06 ± 53.41) | y = −10.937x + 131.05 R2 = 0.5578 | y = −10.527x + 129.77 R2 = 0.5671 |
| Clinopodium ascendens | CaCf | 576.90 (541.60 ± 617.90) | 766.00 (702.00 ± 840.10) | y = −17.348x + 92.713 R2 = 0.9604 | y = −17.281x + 97.745 R2 = 0.9927 |
| Mentha pulegium | MpFN | 714.50 (660.60 ± 770.50) | 684.30 (619.30 ± 748.20) | y = −18.111x + 93.835 R2 = 0.9812 | y = −21.083x + 124.77 R2 = 0.9873 |
| Ocimum gratissimum | OgJA | 950.30 (n.a.) | 889.30 (n.a.) | y = −35.237x + 140.93 R2 = 0.7500 | y = −34.742x + 131.83 R2 = 0.9968 |
| Origanum vulgare subsp. virens | OvPEF | 845.20 (n.a.) | 840.40 (n.a.) | y = −40.712x + 131.90 R2 = 0.9541 | y = −38.856x + 132.19 R2 = 0.9466 |
| OvPS | 1408.00 (n.a.) | 1414.00 (n.a.) | y = −11.570x + 61.808 R2 = 1 | y = −3.556x + 53.596 R2 = 1 | |
| Syzygium aromaticum | SaFx | 714.60 (654.40 ± 779.90) | 677.80 (610.30 ± 743.50) | y = −26,927x + 129.46 R2 = 0.8770 | y = −21,892x + 121.53 R2 = 0.9945 |
| Essential Oil | Code | Lethal Concentration (LC50, ppm) | Gradient Equation R2 | ||
|---|---|---|---|---|---|
| 1st 24 h | 2nd 24 h | 1st 24 h | 2nd 24 h | ||
| Cedronella canariensis | CcFN | 8361.00 (estim.) | 5965.00 (estim.) | y = −3.2291x + 20.573 R2 = 1 | y = −11.014x + 33.965 R2 = 1 |
| Cinnamomum burmannii | CbFx | 99.38 (53.61 ± 129.00) | 100.20 (53.99 ± 152.30) | y = −19.101x + 137.56 R2 = 0.8323 | y = −18.783x + 136.36 R2 = 0.8507 |
| Clinopodium ascendens | CaCf | 4580.00 (estim.) | 5813.00 (estim.) | y = −2.9089x + 19,998 R2 = 0.9653 | y = −12.263x + 40.204 R2 = 0.9906 |
| Mentha pulegium | MpFN | 4003.00 (estim.) | 5904.00 (estim.) | y = −6.7306x + 32.355 R2 = 0.7137 | y = −11.923x + 42.847 R2 = 0.9826 |
| Ocimum gratissimum | OgJA | 6102.00 (estim.) | 3663.00 (estim.) | y = −4.2339x + 27.163 R2 = 0.9238 | y = −6.3945x + 32.704 R2 = 0.9238 |
| Essential Oil | Code | Lethal Concentration (LC50, ppm) | Gradient Equation R2 | ||
|---|---|---|---|---|---|
| 1st 24 h | 2nd 24 h | 1st 24 h | 2nd 24 h | ||
| Cedronella canariensis | CcFN | 7883.00 (estim.) | 7575.00 (estim.) | y = −11.253x + 37.343 R2 = 1 | y = −12.833x + 39.472 R2 = 0.9969 |
| Cinnamomum burmannii | CbFx | 110.90 (98.53 ± 122.90) | 106.60 (98.53 ± 115.00) | y = −16.132x + 134.68 R2 = 0.8220 | y = −17.360x + 137.63 R2 = 0.8161 |
| Clinopodium ascendens | CaCf | 9875.00 (estim.) | 7762.00 (estim.) | y = −8.0721x + 31.716 R2 = 0.8241 | y = −12.661x + 40.684 R2 = 0.9985 |
| Mentha pulegium | MpFN | 2313.00 (estim.) | 1959.10 (estim.) | y = −18.634x + 62.918 R2 = 0.9774 | y = −22.924x + 74.332 R2 = 0.9919 |
Disclaimer/Publisher’s Note: The statements, opinions and data contained in all publications are solely those of the individual author(s) and contributor(s) and not of MDPI and/or the editor(s). MDPI and/or the editor(s) disclaim responsibility for any injury to people or property resulting from any ideas, methods, instructions or products referred to in the content. |
© 2025 by the authors. Licensee MDPI, Basel, Switzerland. This article is an open access article distributed under the terms and conditions of the Creative Commons Attribution (CC BY) license (https://creativecommons.org/licenses/by/4.0/).
Share and Cite
Ferreira, R.; Maleita, C.; Fonseca, L.; Esteves, I.; Sousa-Ferreira, I.; Cabrera, R.; Castilho, P. Chemical Screening and Nematicidal Activity of Essential Oils from Macaronesian and Mediterranean Plants for Controlling Plant-Parasitic Nematodes. Plants 2025, 14, 337. https://doi.org/10.3390/plants14030337
Ferreira R, Maleita C, Fonseca L, Esteves I, Sousa-Ferreira I, Cabrera R, Castilho P. Chemical Screening and Nematicidal Activity of Essential Oils from Macaronesian and Mediterranean Plants for Controlling Plant-Parasitic Nematodes. Plants. 2025; 14(3):337. https://doi.org/10.3390/plants14030337
Chicago/Turabian StyleFerreira, Rui, Carla Maleita, Luís Fonseca, Ivânia Esteves, Ivo Sousa-Ferreira, Raimundo Cabrera, and Paula Castilho. 2025. "Chemical Screening and Nematicidal Activity of Essential Oils from Macaronesian and Mediterranean Plants for Controlling Plant-Parasitic Nematodes" Plants 14, no. 3: 337. https://doi.org/10.3390/plants14030337
APA StyleFerreira, R., Maleita, C., Fonseca, L., Esteves, I., Sousa-Ferreira, I., Cabrera, R., & Castilho, P. (2025). Chemical Screening and Nematicidal Activity of Essential Oils from Macaronesian and Mediterranean Plants for Controlling Plant-Parasitic Nematodes. Plants, 14(3), 337. https://doi.org/10.3390/plants14030337

