Co-Culturing Seaweed with Scallops Can Inhibit the Occurrence of Vibrio by Increasing Dissolved Oxygen and pH
Abstract
1. Introduction
2. Results
2.1. Optimal Conditions for Seaweed–Scallop Co-Culture System
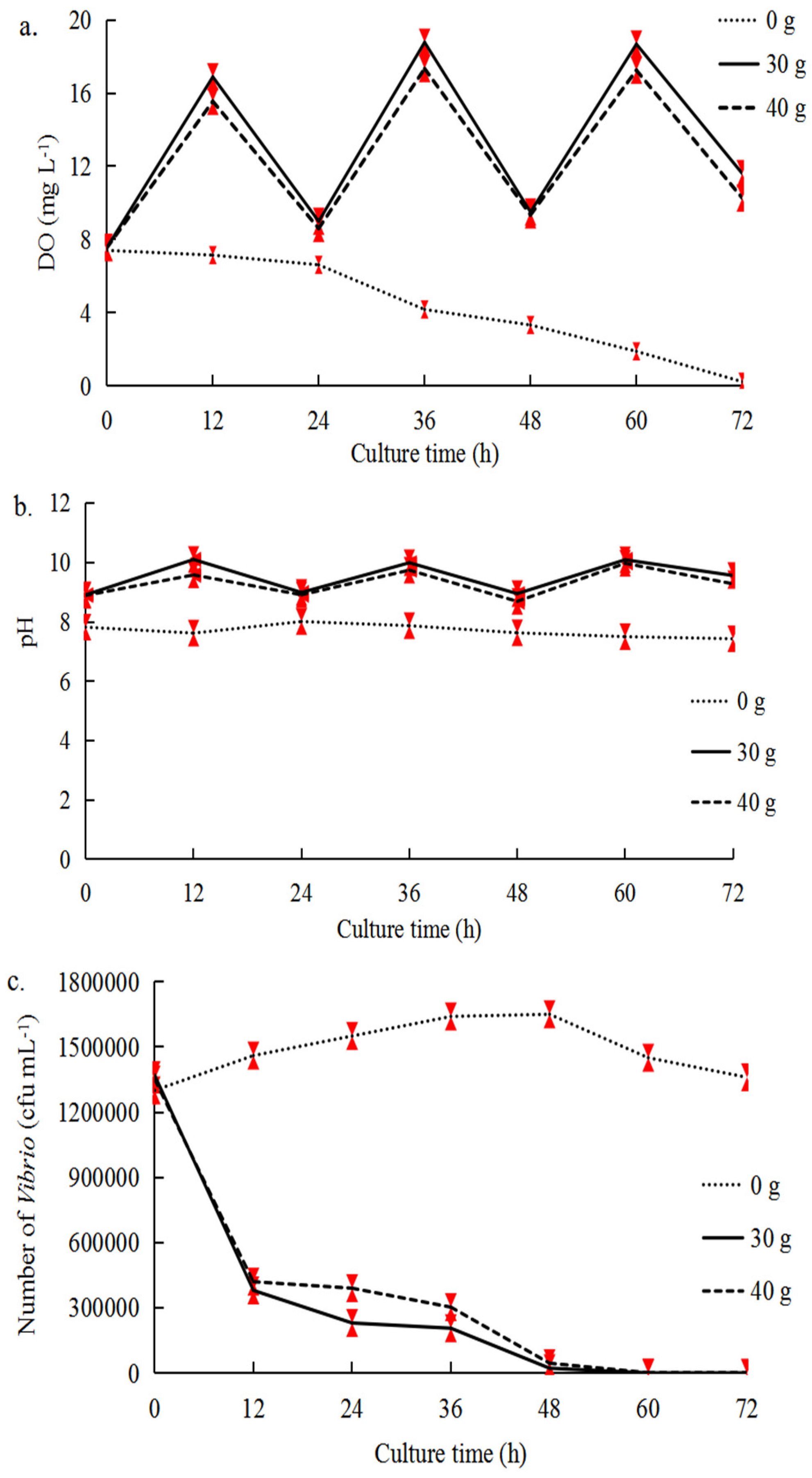
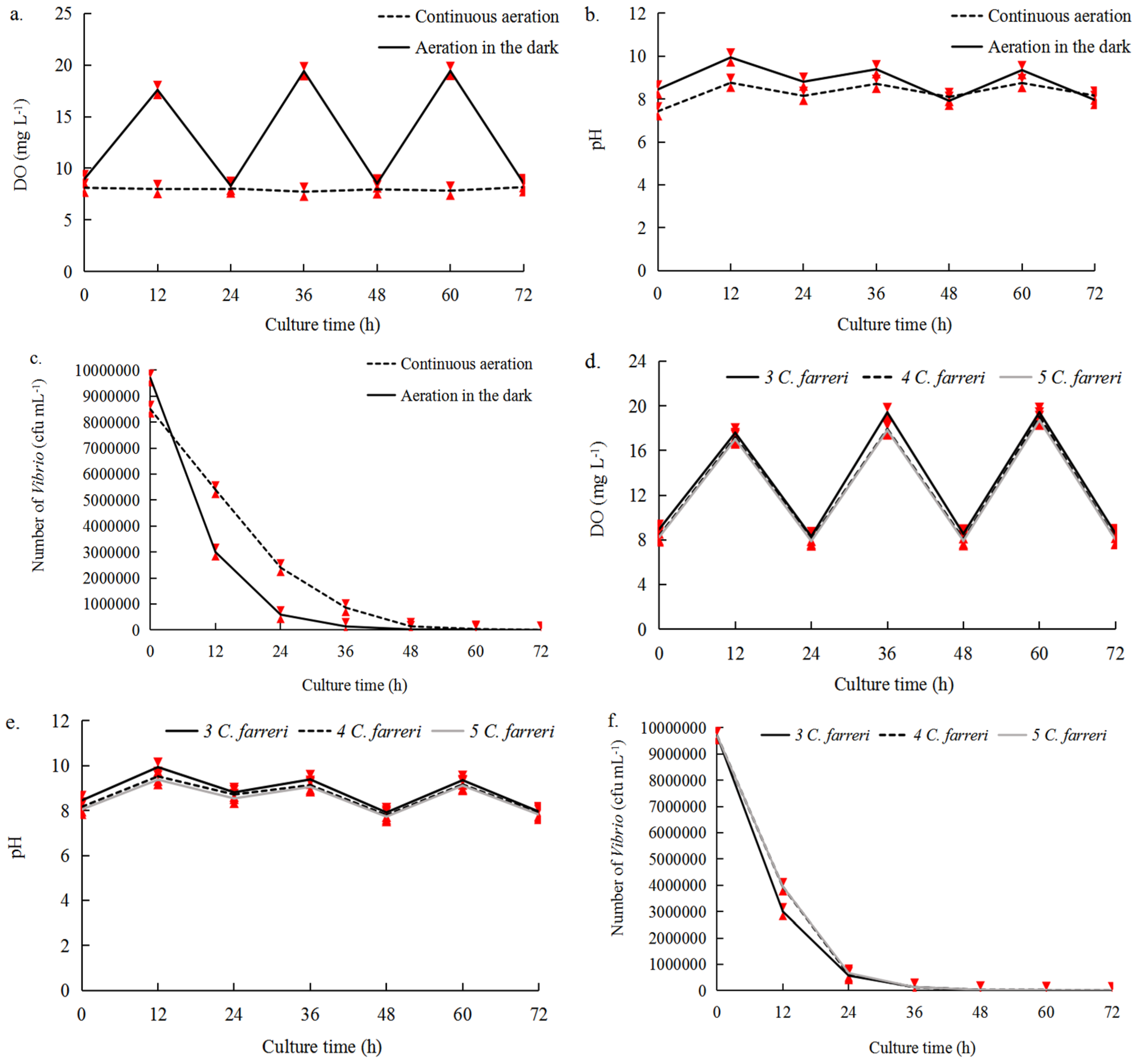
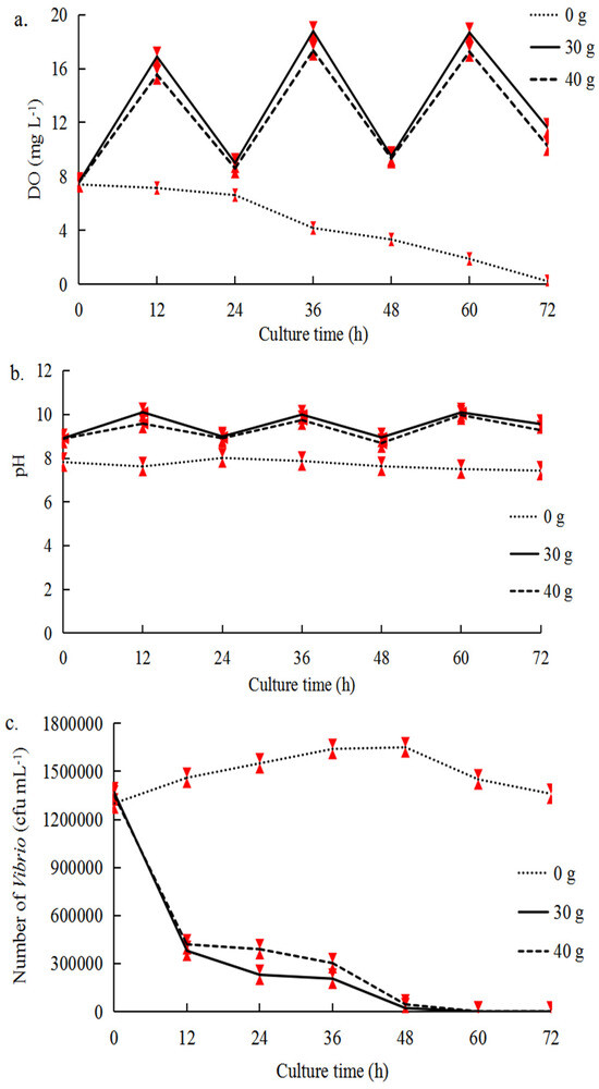
2.2. Changes in DO, pH, and Vibrio Number
2.3. Nutrient Changes
2.4. Enzyme Activities of C. farreri
2.5. Microbial Diversity
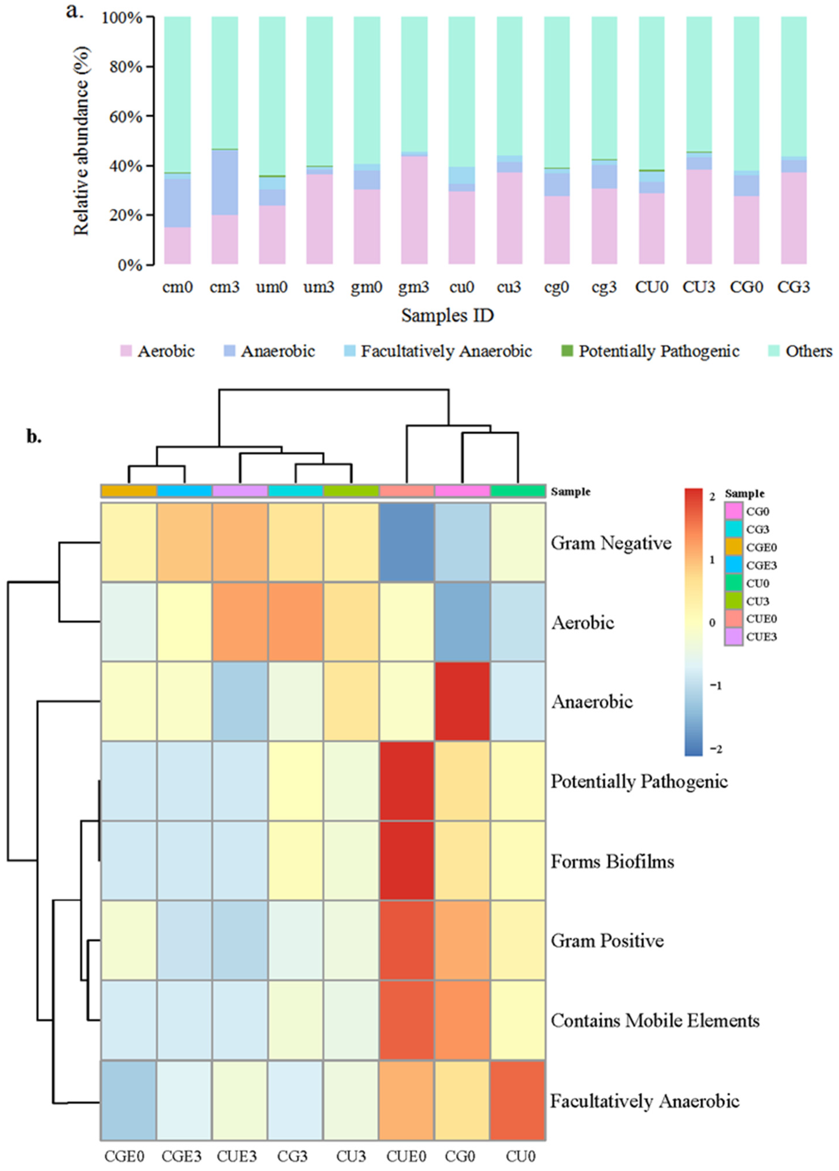
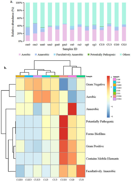
2.6. Alpha Diversity and BugBase Phenotypic Predictions
2.7. Vibrio Number and Relative Abundance
3. Discussion
4. Materials and Methods
4.1. Scallops, Seaweeds, and Vibrio Species
4.2. Determination of Vibrio Quantity, DO, and pH
4.3. Experimental Design
4.4. Nutrient Detection
4.5. Enzyme Activity Assays
4.6. Microbial Diversity Analysis
4.7. Statistical Analysis
5. Conclusions
Supplementary Materials
Author Contributions
Funding
Data Availability Statement
Conflicts of Interest
References
- Bischof, K.; Rautenberger, R. Seaweed responses to environmental stress: Reactive oxygen and antioxidative strategies. In Seaweed Biology; Springer: Berlin/Heidelberg, Germany, 2012; pp. 109–132. [Google Scholar]
- Myndee, M.N. Vertical zonation: Studying ecological patterns in the rocky intertidal zone. Sci. Acta 2010, 47, 814. [Google Scholar]
- Neori, A.; Chopin, T.; Troell, M.; Buschmann, A.H.; Kraemer, G.P.; Halling, C.; Shpigel, M.; Yarish, C. Integrated aquaculture: Rationale, evolution and state of the art emphasizing seaweed biofiltration in modern mariculture. Aquaculture 2004, 231, 361–391. [Google Scholar] [CrossRef]
- Fei, X.G. Solving the coastal eutrophication problem by large scale seaweed cultivation. Hydrobiologia 2004, 512, 145–151. [Google Scholar] [CrossRef]
- Hu, J.Z.; Hu, X.X.; Liu, C.Q.; Xu, G.D.; Lu, X.J. Bioremediation of Eutrophic Sea Waters with Ulva Pertusa. J. Jianghan Univ. 2017, 45, 395–399. [Google Scholar]
- Qiao, Y.; Jia, R.; Luo, Y.; Feng, L. The inhibitory effect of Ulva fasciata on cultivability, motility, and biofilm formation of Vibrio parahaemolyticus ATCC17802. Int. Microbiol. 2021, 24, 301–310. [Google Scholar] [CrossRef] [PubMed]
- Rajendran, I.; Chakraborty, K.; Vijayan, K.K.; Vijayagopal, P. Bioactive sterols from the brown alga Anthophycus longifolius (Turner) Kützing, 1849 (Sargassum longifolium). Indian J. Fish. 2013, 60, 83–86. [Google Scholar]
- Pang, S.J.; Xiao, T.; Shan, T.F.; Wang, Z.F.; Gao, S.Q. Evidences of the intertidal red alga Grateloupia turuturu in turning Vibrio parahaemolyticus into non-cultural state in the presence of light. Aquaculture 2006, 260, 369–374. [Google Scholar] [CrossRef]
- Lin, W.; Chen, D.; Liu, X.Y. The anti-Vibrio mechanism of microalgae cultivation system. Oceanol. Limnol. Sin. 2001, 32, 7–14. [Google Scholar]
- Amstrong, E.; Yan, L.; Boyd, K.G. The symbiotic role of marine microbes on living surfaces. Hydrobiologia 2001, 461, 37–40. [Google Scholar] [CrossRef]
- Chu, J.J.; Zhu, P.; Yan, X.J. Antimicrobial activity and diversity of marine bacteria in phycosphere of Laminaria japonica. Acta Hydrobiol. Sin. 2011, 35, 972–979. [Google Scholar] [CrossRef]
- Asplund, M.E.; Rehnstam-Holm, A.S.; Atnur, V.; Raghunat, P.; Saravanan, V.; Härnström, K.; Collin, B.; Karunasagar, I.; Godhe, A. Water column dynamics of Vibrio in relation to phytoplankton community composition and environmental conditions in a tropical coastal area. Environ. Microbiol. 2011, 13, 2738–2751. [Google Scholar] [CrossRef] [PubMed]
- Johnson, C.N. Influence of Environmental Factors on Vibrio spp. in Coastal Ecosystems. Microbiol. Spectr. 2015, 3, 1–18. [Google Scholar] [CrossRef]
- Shaw, K.S.; Jacobs, J.M.; Crump, B.C. Impact of Hurricane Irene on Vibrio vulnificus and Vibrio parahaemolyticus concentrations in surface water, sediment, and cultured oysters in the Chesapeake Bay, MD, USA. Front. Microbiol. 2014, 5, 204. [Google Scholar] [CrossRef] [PubMed]
- Food and Agriculture Organization. The State of World Fisheries and Aquaculture 2022. In Towards Blue Transformation; FAO: Rome, Italy, 2022; p. 266. [Google Scholar] [CrossRef]
- Zhang, X.F.; Cheng, J.P.; Han, D.M.; Zhao, X.D.; Chen, X.J.; Liu, Y. Geographical origin traceability and species identification of three scallops (Patinopecten yessoensis, Chlamys farreri, and Argopecten irradians) using stable isotope analysis. Food Chem. 2019, 299, 125107. [Google Scholar] [CrossRef] [PubMed]
- Guo, X.; Luo, Y. Scallops and scallop aquaculture in China. Dev. Aquac. Fish. Sci. 2016, 40, 937–952. [Google Scholar]
- Yu, D.D.; Liu, K.K.; Zhang, S.C.; Qiu, Z.X. Culture and breeding of Chlamys farreri in China: Reviews and prospects. Mar. Sci. 2023, 8, 112–119. [Google Scholar]
- Zhang, F.S.; Yang, H.S. Analysis of the causes of mass mortality of farming Chlamys farreri in summer in coastal areas of Shandong, China. Mar. Sci. 1999, 23, 44–47. [Google Scholar]
- Zhang, J.H.; Wu, T.; Gao, Y.P.; Tang, W. Feeding behavior of 5 species filter-feeding bivalves on Paralichthys olivaceus feed, fecal and sediment particulates in cage farming area. J. Fish. China 2013, 37, 90–97. [Google Scholar] [CrossRef]
- Liu, Z.; Huang, X.; Yang, Z.; Peng, C.; Yu, H.; Cui, C.; Hu, Y.; Wang, X.; Xing, Q.; Hu, J.; et al. Identification, Characterization, and Expression Analysis Reveal Diverse Regulated Roles of Three MAPK Genes in Chlamys farreri Under Heat Stress. Front. Physiol. 2021, 12, 688626. [Google Scholar] [CrossRef] [PubMed]
- Austin, B.; Zhang, X. Vibrio harveyi: A significant pathogen of marine vertebrates and invertebrates. Lett. Appl. Microbiol. 2006, 43, 119–124. [Google Scholar] [CrossRef]
- Huan, P.; Wang, H.; Liu, B. Comparative proteomic analysis of challenged Zhikong scallop (Chlamys farreri): A new insight into the anti-Vibrio immune response of marine bivalves. Fish. Shellfish. Immunol. 2011, 31, 1186–1192. [Google Scholar] [CrossRef] [PubMed]
- Naka, H.; Lopez, C.S.; Crosa, J.H. Role of the pJM1 plasmid-encoded transport proteins Fat B, C and D in ferric anguibactin uptake in the fish pathogen Vibrio anguillarum. Environ. Microbiol. Rep. 2010, 2, 104–111. [Google Scholar] [CrossRef][Green Version]
- Xia, B.; Zhang, J.; Zhao, X.; Feng, J.; Teng, Y.; Chen, B.; Sun, X.; Zhu, L.; Sun, X.; Qu, K. Polystyrene microplastics increase uptake, elimination and cytotoxicity of decabromodiphenyl ether (BDE-209) in the marine scallop Chlamys farreri. Environ. Pollut. 2020, 258, 113657. [Google Scholar] [CrossRef] [PubMed]
- Shinoda, S. Protein toxins produced by pathogenic vibrios. J. Nat. Toxins 1999, 8, 259–269. [Google Scholar]
- Steven, L.P.; David, W.W. Microbiology of Waterborne Diseases Vibrio. In Microbiological Aspects and Risks, 2nd ed.; Steven, L.P., Marylynn, V.Y., David, W.W., Rachel, M.C., Nicholas, F.G., Eds.; Academic Press: Cambridge, MA, USA, 2014; pp. 237–248. [Google Scholar]
- Austin, B.; Austin, D.A. Bacterial Fish Pathogens, 6th ed.; Springer: New York, NY, USA; Chichester, UK, 2007; p. 99. [Google Scholar]
- Zhang, Y.X.; Su, J.; Fan, J.F.; Ye, S.G. Outbreaks of vibriosis in mariculture shellfish and its research progress. Mar. Environ. Res. 2020, 39, 480–487. [Google Scholar]
- Hasegawa, H.; Lind, E.J.; Boin, M.A.; Häse, C.C. The extracellular metalloprotease of Vibrio tubiashii is a major virulence factor for Pacific oyster (Crassostrea gigas) larvae. Appl. Environ. Microbiol. 2008, 13, 4101–4110. [Google Scholar] [CrossRef]
- Ballal, M.; Shett, V.; Bangera, S.R.; Prabhu, M.; Umakanth, S. Vibrio furnissii, an emerging pathogen causing acute gastroenteritis: A Case Report. JMM Case Rep. 2017, 4, e005111. [Google Scholar] [CrossRef]
- Austin, B. Vibrios as causal agents of zoonoses. Vet. Microbiol. 2010, 140, 310–317. [Google Scholar] [CrossRef] [PubMed]
- Kett, G.F.; Jansen, M.A.K.; Culloty, S.C.; Lynch, S.A. The impact of UV-B radiation on pacific oyster Crassostrea gigas health and pathogen Vibrio aestuarianus development. J. Exp. Mar. Biol. Ecol. 2022, 555, 151783. [Google Scholar] [CrossRef]
- Lux, T.M.; Lee, R.; Love, J. Genome-wide phylogenetic analysis of the pathogenic potential of Vibrio furnissii. Front. Microbiol. 2014, 15, 435. [Google Scholar] [CrossRef] [PubMed]
- Matté, G.R.; Matté, M.H.; Sato, M.I.Z.; Sanchez, P.S.; Rivera, I.G.; Martins, M.T. Potentially pathogenic vibrios associated with mussels from atropical region on the Atlantic coast of Brazil. J. Appl. Microbiol. 1994, 77, 281–287. [Google Scholar]
- Hao, Z.L.; Tang, X.j.; Ding, J.; Ben, Y.; Chang, Y.Q. Survival rate, oxygen consumption rate and immune enzymetic activity of Mizuhopecten yessoensis at high temperature. Chin. J. Ecol. 2014, 33, 1580–1586. [Google Scholar]
- Sies, H.; Jones, D.P. Reactive oxygen species (ROS) as pleiotropic physiological signaling agents. Nat. Rev. Mol. Cell Biol. 2020, 21, 363–383. [Google Scholar] [CrossRef]
- García-Poza, S.; Leandro, A.; Cotas, C.; Cotas, J.; Marques, J.C.; Pereira, L.; Gonçalves, A.M.M. The evolution road of seaweed aquaculture: Cultivation technologies and the industry 4.0. Int. J. Environ. Res. Public Health 2020, 17, 6528. [Google Scholar] [CrossRef] [PubMed]
- Liang, S.J.; Zhang, S.S.; Lin, W.; Yao, J.T.; Duan, D.L. Seaweed inhibition to Vibrio and influences on the microbial communities. Aquac. Int. 2024, submitted.
- Anjali, K.P.; Sangeetha, B.M.; Devi, G.; Raghunathan, R.; Dutta, S. Bioprospecting of seaweeds (Ulva lactuca and Stoechospermum marginatum): The compound characterization and functional applications in medicine-a comparative study. J. Photochem. Photobiol. B Biol. 2019, 200, 111622. [Google Scholar] [CrossRef] [PubMed]
- Arulkumar, A.; Rosemary, T.; Paramasivam, S.; Rajendran, R.B. Phytochemical composition, in vitro antioxidant, antibacterial potential and GC-MS analysis of red seaweeds (Gracilaria corticata and Gracilaria edulis) from Palk Bay, India. Biocatal. Agric. Biotechnol. 2018, 15, 63–71. [Google Scholar] [CrossRef]
- Awad, N.E. Biologically active steroid from the green alga Ulva lactuca. Phytother. Res. 2000, 14, 641–643. [Google Scholar] [CrossRef]
- Sandsdalen, E.; Haug, T.; Stensvag, K.; Styrvold, O.B. The antibacterial effect of a polyhydroxylated fucophlorethol from the marine brown alga, Fucus vesiculosus. World J. Microbiol. Biotechnol. 2003, 19, 777–782. [Google Scholar] [CrossRef]
- Kong, N.; Liu, Z.; Yu, Z.; Fu, Q.; Li, H.; Zhang, Y.; Fang, X.; Zhang, F.; Liu, C.; Wang, L.; et al. Dynamics of phytoplankton community in scallop farming waters of the Bohai Sea and North Yellow Sea in China. BMC Ecol. Evol. 2022, 22, 48. [Google Scholar] [CrossRef]
- Lin, C.Y.; Dai, G.L.; Liu, Y.; Zhang, M.Q.; Liu, Y.; Jiang, W.; Fu, X.M.; Chen, H.X. Ecological value of mariculture shellfish resources in China: Assessment and management. Mar. Policy 2023, 148, 105406. [Google Scholar] [CrossRef]
- Sichel, E.K.; Karney, R.C. Adhesives to attach juvenile bay scallops to plastic netting in aquaculture. J. Shellfish. Res. 2003, 22, 401–402. [Google Scholar]
- Zhao, M.; Zhang, S.H. The influence of shellfish farming on sedimentary organic carbon mineralization: A case study in a coastal scallop farming area of Yantai, China. Mar. Pollut. Bull. 2003, 182, 113941. [Google Scholar] [CrossRef]
- Hsieh, J.L.; Fries, J.S.; Noble, R.T. Dynamics and predictive modeling of Vibrio spp. in the Neuse River Estuary, North Carolina, USA. Environ. Microbiol. 2008, 10, 57–64. [Google Scholar] [CrossRef]
- Niinemets, Ü.; Sack, L. Structural determinants of leaf light-harvesting capacity and photosynthetic potentials. In Progress in Botany; Springer: Berlin/Heidelberg, Germany, 2006; Volume 67, pp. 385–419. [Google Scholar]
- Tholen, D.; Boom, C.; Zhu, X.G. Prospects for improving photosynthesis by altering leaf anatomy. Plant Sci. 2012, 197, 92–101. [Google Scholar] [CrossRef] [PubMed]
- Bristow, L.A.; Mohr, W.; Ahmerkamp, S.; Kuypers, M.M.M. Nutrients that limit growth in the ocean. Curr. Biol. 2017, 27, R474–R478. [Google Scholar] [CrossRef]
- Han, X.; Wang, X.; Sun, X.; Shi, X.; Zhu, C.; Zhang, C.; Lu, R. Nutrient distribution and its relationship with occurrence of red tide in coastal area of East China Sea. J. Appl. Ecol. 2003, 14, 1097–1101. [Google Scholar]
- Epifanio, C.E.; Srna, R.F. Toxicity of ammonia nitriteion, and orthophosphate to Mercenaria mercenaria and Crassostrea virginica. Mar. Biol. 1975, 33, 241–246. [Google Scholar] [CrossRef]
- Wang, X.Q.; Wang, L.L.; Yao, C.; Qiu, L.M.; Zhang, H.; Zhi, Z.; Song, L.S. Alternation of immune parameters and cellular energy allocation of Chlamys farreri under ammonia-N exposure and Vibrio anguillarum challenge. Fish. Shellfish. Immunol. 2012, 32, 741–749. [Google Scholar] [CrossRef] [PubMed]
- Widman, J.C.; Meseck, S.L.; Sennefelder, G.; Veilleux, D.J. Toxicity of Un-ionized Ammonia, Nitrite, and Nitrate to Juvenile Bay Scallops, Argopecten irradians irradians. Arch. Environ. Contam. Toxicol. 2008, 54, 460–465. [Google Scholar] [CrossRef]
- Thakur, I.S.; Medhi, K. Nitrification and denitrification processes for mitigation of nitrous oxide from waste water treatment plants for biovalorization: Challenges and opportunities. Bioresour. Technol. 2019, 282, 502–513. [Google Scholar] [CrossRef] [PubMed]
- Ighodaro, O.M.; Akinloye, O.A. First line defense antioxidants-superoxide dismutase (SOD), catalase (CAT) and glutathione peroxidase (GPX): Their fundamental role in the entire antioxidant defence grid. Alexandria J. Med. 2018, 54, 287–293. [Google Scholar] [CrossRef]
- Lu, Z.M.; Yang, A.G.; Wang, Q.Y.; Liu, Z.H.; Zhou, L.Q. Preliminary cytological identification and immunological traits of hybrid scallop from Chlamys farreri (♀) Patinopecten yessoensis (♂). J. Fish. Sci. China 2006, 13, 597–602. [Google Scholar]
- Chantler, P.D. Scallop Adductor Muscles: Structure and Function. In Developments in Aquaculture and Fisheries Science; Sandra, E., Shumway, G., Jay, P., Eds.; Elsevier: Amsterdam, The Netherlands, 2016; Volume 40, pp. 161–218. [Google Scholar]
- Hou, J.Y.; Wu, L.H.; Liu, W.X.; Ge, Y.Y.; Mu, T.T.; Zhou, T.; Li, Z.; Zhou, J.W.; Sun, X.; Luo, Y.M.; et al. Biogeography and diversity patterns of abundant and rare bacterial communities in rice paddy soils across China. Sci. Total. Environ. 2020, 730, 139116. [Google Scholar] [CrossRef]
- Pedrós-Alió, C. The rare bacterial biosphere. Ann. Rev. Mar. Sci. 2012, 4, 449–466. [Google Scholar] [CrossRef]
- Saleem, M.; Hu, J.; Jousset, A. More than the sum of its parts: Microbiome biodiversity as a driver of plant growth and soil health. Annu. Rev. Ecol. Evol. Syst. 2019, 50, 145–168. [Google Scholar] [CrossRef]
- Chaudhari, N.M.; Overholt, W.A.; Figueroa-Gonzalez, P.A.; Taubert, M.; Bornemann, T.L.V.; Probst, A.J.; Holzer, M.; Marz, M.; Kusel, K. The economical lifestyle of CPR bacteria in groundwater allows little preference for environmental drivers. Environ. Microbiome. 2021, 16, 24. [Google Scholar] [CrossRef] [PubMed]
- Anantharaman, K.; Brown, C.T.; Hug, L.A.; Sharon, I.; Castelle, C.J.; Probst, A.J.; Thomas, B.C.; Singh, A.; Wilkins, M.J.; Karaoz, U.; et al. Thousands of microbial genomes shed light on interconnected biogeochemical processes in an aquifer system. Nat. Commun. 2016, 7, 13219. [Google Scholar] [CrossRef]
- Danczak, R.E.; Johnston, M.D.; Kenah, C.; Slattery, M.; Wrighton, K.C.; Wilkins, M.J. Members of the Candidate Phyla Radiation are functionally differentiated by carbon- and nitrogen-cycling capabilities. Microbiome 2017, 5, 112. [Google Scholar] [CrossRef] [PubMed]
- Luef, B.; Frischkorn, K.R.; Wrighton, K.C.; Holman, H.Y.N.; Birarda, G.; Thomas, B.C.; Singh, A.; Williams, K.H.; Siegerist, C.E.; Tringe, S.G.; et al. Diverse uncultivated ultra-small bacterial cells in groundwater. Nat. Commun. 2015, 6, 6372. [Google Scholar] [CrossRef]
- Vigneron, A.; Cruaud, P.; Langlois, V.; Lovejoy, C.; Culley, A.I.; Vincent, W.F. Ultra-small and abundant: Candidate phyla radiation bacteria are potential catalysts of carbon transformation in a thermokarst lake ecosystem. Limnol. Oceanogr. Lett. 2020, 5, 212–220. [Google Scholar] [CrossRef]
- Fukuyama, Y.; Inoue, M.; Omae, K.; Yoshida, T.; Sako, Y. Chapter Three-Anaerobic and hydrogenogenic carbon monoxide-oxidizing prokaryotes: Versatile microbial conversion of a toxic gas into an available energy. Adv. Appl. Microbiol. 2020, 110, 99–148. [Google Scholar] [PubMed]
- Patrick, S. Molecular Medical Microbiology, 2nd ed.; Tang, Y.W., Liu, D.Y., Schwartzman, J., Sussman, M., Poxton, I., Eds.; Academic Press: Cambridge, MA, USA, 2015; pp. 2097–2145. [Google Scholar]
- Zhu, S.X.; Fang, T.K. Nutrients and eutrophication evaluation of waters mariculture zone in Zhongjieshan archipelago. Sci. Technol. Eng. 2014, 14, 1671–1875. [Google Scholar]
- Hansen, H.P.; Koroleff, F. Determination of nutrients. In Methods of Seawater Analysis, 3rd ed.; Grasshoff, K., Kremling, K., Ehrhardt, M., Eds.; John Wiley & Sons: Hoboken, NJ, USA, 2009; pp. 159–228. [Google Scholar]
- Mao, Y.Z.; Yang, H.S.; Zhou, Y.; Ye, N.H.; Fang, J.G. Potential of the seaweed Gracilaria lemaneiformis for integrated multi-trophic aquaculture with scallop Chlamys farreri in North China. J. Appl. Phycol. 2009, 21, 649–656. [Google Scholar] [CrossRef]
- Bolger, A.M.; Lohse, M.; Usadel, B. Trimmomatic: A flexible trimmer for Illumina sequence data. Bioinformatics 2014, 30, 2114–2120. [Google Scholar] [CrossRef]
- Martin, M. Cut adapt removes adapter sequences from high-throughput sequencing reads. EMBnet. J. 2011, 17, 10–12. [Google Scholar] [CrossRef]
- Callahan, B.J.; McMurdie, P.J.; Rosen, M.J.; Han, A.W.; Johnson, A.J.; Holmes, S.P. DADA2: High-resolution sample inference from Illuminaamplicon data. Nat. Methods 2016, 13, 581–583. [Google Scholar] [CrossRef]
- Bolyen, E.; Rideout, J.R.; Dillon, M.R.; Bokulich, N.A.; Abnet, C.C.; Al-Ghalith, G.A.; Alexander, H.; Alm, E.J.; Arumugam, M.; Asnicar, F.; et al. Reproducible, interactive, scalable and extensible microbiome data science using QIIME 2. Nat. Biotechnol. 2019, 37, 852–857. [Google Scholar] [CrossRef] [PubMed]
- Quast, C.; Pruesse, E.; Yilmaz, P.; Gerken, J.; Schweer, T.; Yarza, P.; Peplies, J.; Glöckner, F.O. The SILVA ribosomal RNA gene database project: Improved data processing and web-based tools. Nucleic Acids Res. 2013, 41, 590–596. [Google Scholar] [CrossRef]
- Ward, T.L.; Larson, J.; Meulemans, J.; Hillmann, B.M.; Lynch, J.; Sidiropoulos, D.N.; Spear, J.R.; Caporaso, G.; Blekhman, R.; Knight, R.; et al. BugBase predicts organism-level microbiome phenotypes. bioRxiv 2017. bioRxiv:133462. [Google Scholar]







| Treatment a | Algal Weight (g) | C. farreri Numbers | Vibrio Suspensions (107) | Aeration Condition (1.25 L min−1) | Symbol | |
|---|---|---|---|---|---|---|
| Expt A | 0 g U. pertusa | 0 | Yes | No aeration | - | |
| 30 g U. pertusa | 0 | Yes | No aeration | - | ||
| 40 g U. pertusa | 0 | Yes | No aeration | - | ||
| Expt B | Aeration condition | 30 g U. pertusa | 3 | Yes | No aeration | - |
| 30 g U. pertusa | 3 | Yes | Aeration in the dark | - | ||
| 30 g U. pertusa | 3 | Yes | Continuous aeration | - | ||
| C. farreri numbers | 30 g U. pertusa | 3 | Yes | Aeration in the dark | - | |
| 30 g U. pertusa | 4 | Yes | Aeration in the dark | - | ||
| 30 g U. pertusa | 5 | Yes | Aeration in the dark | - | ||
| Expt C | Control groups | 0 g | 3 | Yes | Continuous aeration | cm |
| 30 g U. pertusa | 0 | Yes | No aeration | um | ||
| 30 g G. lemaneiformis | 0 | Yes | No aeration | gm | ||
| 30 g U. pertusa | 3 | Yes | Continuous aeration | cu | ||
| 30 g G. lemaneiformis | 3 | Yes | Continuous aeration | cg | ||
| Experimental groups | 30 g U. pertusa | 3 | Yes | Aeration in the dark | CU | |
| 30 g G. lemaneiformis | 3 | Yes | Aeration in the dark | CG | ||
| Expt D | Control groups | 0 g | 3 | No | Continuous aeration | cm |
| 30 g U. pertusa | 0 | No | No aeration | um | ||
| 30 g G. lemaneiformis | 0 | No | No aeration | gm | ||
| 30 g U. pertusa | 3 | No | Continuous aeration | cu | ||
| 30 g G. lemaneiformis | 3 | No | Continuous aeration | cg | ||
| Experimental groups | 30 g U. pertusa | 3 | No | Aeration in the dark | CU | |
| 30 g G. lemaneiformis | 3 | No | Aeration in the dark | CG | ||
| Samples ID a | ACE | Chao 1 | Shannon | Coverage |
|---|---|---|---|---|
| c0 | 721.20 | 721.00 | 5.53 | 1.00 |
| c3 | 290.63 | 290.04 | 5.19 | 1.00 |
| u0 | 994.00 | 994.00 | 7.62 | 1.00 |
| u3 | 320.00 | 320.00 | 5.12 | 1.00 |
| ue0 | 836.88 | 836.04 | 7.71 | 1.00 |
| ue3 | 484.33 | 484.00 | 6.33 | 1.00 |
| g0 | 687.75 | 687.05 | 6.21 | 1.00 |
| g3 | 367.45 | 367.04 | 5.91 | 1.00 |
| ge0 | 632.65 | 631.15 | 7.31 | 1.00 |
| ge3 | 546.26 | 545.13 | 7.08 | 1.00 |
| cu0 | 552.61 | 552.02 | 5.87 | 1.00 |
| cu3 | 364.57 | 364.03 | 5.62 | 1.00 |
| cue0 | 572.31 | 572.00 | 7.43 | 1.00 |
| cue3 | 367.00 | 367.00 | 6.42 | 1.00 |
| cg0 | 783.00 | 783.00 | 7.26 | 1.00 |
| cg3 | 592.00 | 592.00 | 5.98 | 1.00 |
| cge0 | 527.34 | 526.14 | 7.35 | 1.00 |
| cge3 | 538.88 | 538.08 | 7.28 | 1.00 |
| CU0 | 705.24 | 705.00 | 6.78 | 1.00 |
| CU3 | 473.00 | 473.00 | 5.47 | 1.00 |
| CUE0 | 1235.51 | 1235.07 | 8.36 | 1.00 |
| CUE3 | 384.88 | 384.11 | 6.27 | 1.00 |
| CG0 | 836.00 | 836.00 | 7.31 | 1.00 |
| CG3 | 477.00 | 477.00 | 5.54 | 1.00 |
| CGE0 | 499.86 | 498.28 | 7.40 | 1.00 |
| CGE3 | 457.62 | 457.04 | 7.33 | 1.00 |
| Sample ID a | Relative Abundance of Vibrio (%) | Number of Vibrio (cfu mL−1) |
|---|---|---|
| c0 | 0.0096 | 1025 |
| c3 | 0.0120 | 8500 |
| u0 | 0.0143 | 750 |
| u3 | 0.0023 | 0 |
| ue0 | 0.0086 | 5800 |
| ue3 | 0.0046 | <10 |
| g0 | 0.0012 | 250 |
| g3 | 0.0001 | 0 |
| ge0 | 0.0051 | 850 |
| ge3 | 0.0015 | <10 |
| cu0 | 0.0098 | 6100 |
| cu3 | 0.0051 | 3900 |
| cue0 | 0.0112 | 8850 |
| cue3 | 0.0014 | 1445 |
| cg0 | 0.0074 | 3500 |
| cg3 | 0.0007 | 1150 |
| cge0 | 0.0046 | 1100 |
| cge3 | 0.0057 | 1750 |
| CU0 | 0.0205 | 2650 |
| CU3 | 0.0066 | 125 |
| CUE0 | 0.0119 | 1650 |
| CUE3 | 0.0024 | 150 |
| CG0 | 0.0117 | 2300 |
| CG3 | 0.0011 | 130 |
| CGE0 | 0.0047 | 1700 |
| CGE3 | 0.0041 | 140 |
Disclaimer/Publisher’s Note: The statements, opinions and data contained in all publications are solely those of the individual author(s) and contributor(s) and not of MDPI and/or the editor(s). MDPI and/or the editor(s) disclaim responsibility for any injury to people or property resulting from any ideas, methods, instructions or products referred to in the content. |
© 2025 by the authors. Licensee MDPI, Basel, Switzerland. This article is an open access article distributed under the terms and conditions of the Creative Commons Attribution (CC BY) license (https://creativecommons.org/licenses/by/4.0/).
Share and Cite
Zhang, S.; Lin, W.; Liang, S.; Sun, G.; Yao, J.; Duan, D. Co-Culturing Seaweed with Scallops Can Inhibit the Occurrence of Vibrio by Increasing Dissolved Oxygen and pH. Plants 2025, 14, 334. https://doi.org/10.3390/plants14030334
Zhang S, Lin W, Liang S, Sun G, Yao J, Duan D. Co-Culturing Seaweed with Scallops Can Inhibit the Occurrence of Vibrio by Increasing Dissolved Oxygen and pH. Plants. 2025; 14(3):334. https://doi.org/10.3390/plants14030334
Chicago/Turabian StyleZhang, Shuangshuang, Wei Lin, Sijie Liang, Guangda Sun, Jianting Yao, and Delin Duan. 2025. "Co-Culturing Seaweed with Scallops Can Inhibit the Occurrence of Vibrio by Increasing Dissolved Oxygen and pH" Plants 14, no. 3: 334. https://doi.org/10.3390/plants14030334
APA StyleZhang, S., Lin, W., Liang, S., Sun, G., Yao, J., & Duan, D. (2025). Co-Culturing Seaweed with Scallops Can Inhibit the Occurrence of Vibrio by Increasing Dissolved Oxygen and pH. Plants, 14(3), 334. https://doi.org/10.3390/plants14030334

