Unraveling the Mechanisms of Biebersteinia heterostemon in Improving Hyperlipidemia: A Network Pharmacology, Molecular Docking, and In Vitro Validation in HepG2 Cells
Abstract
1. Introduction
2. Results
2.1. Ethyl Acetate Extract of B. heterostemon (BHEE) Exhibits the Strongest Inhibition of Pancreatic Lipase and Cholesterol Esterase
2.2. Chemical Composition Analysis of BHEE
2.3. Network Pharmacology Analysis of BHEE in the Treatment of Hyperlipidemia
2.3.1. Screening of Active Components of BHEE and Prediction of Potential Targets for Treating HLP
2.3.2. Construction of Protein–Protein Interaction (PPI) Network and Screening of Key Targets
2.3.3. GO Functional and KEGG Metabolic Pathway Enrichment Analysis
2.3.4. Construction of the “Drug-Effective Component-Intersecting Target-Pathway” Network
2.4. Molecular Docking of Potential Key Components and Targets
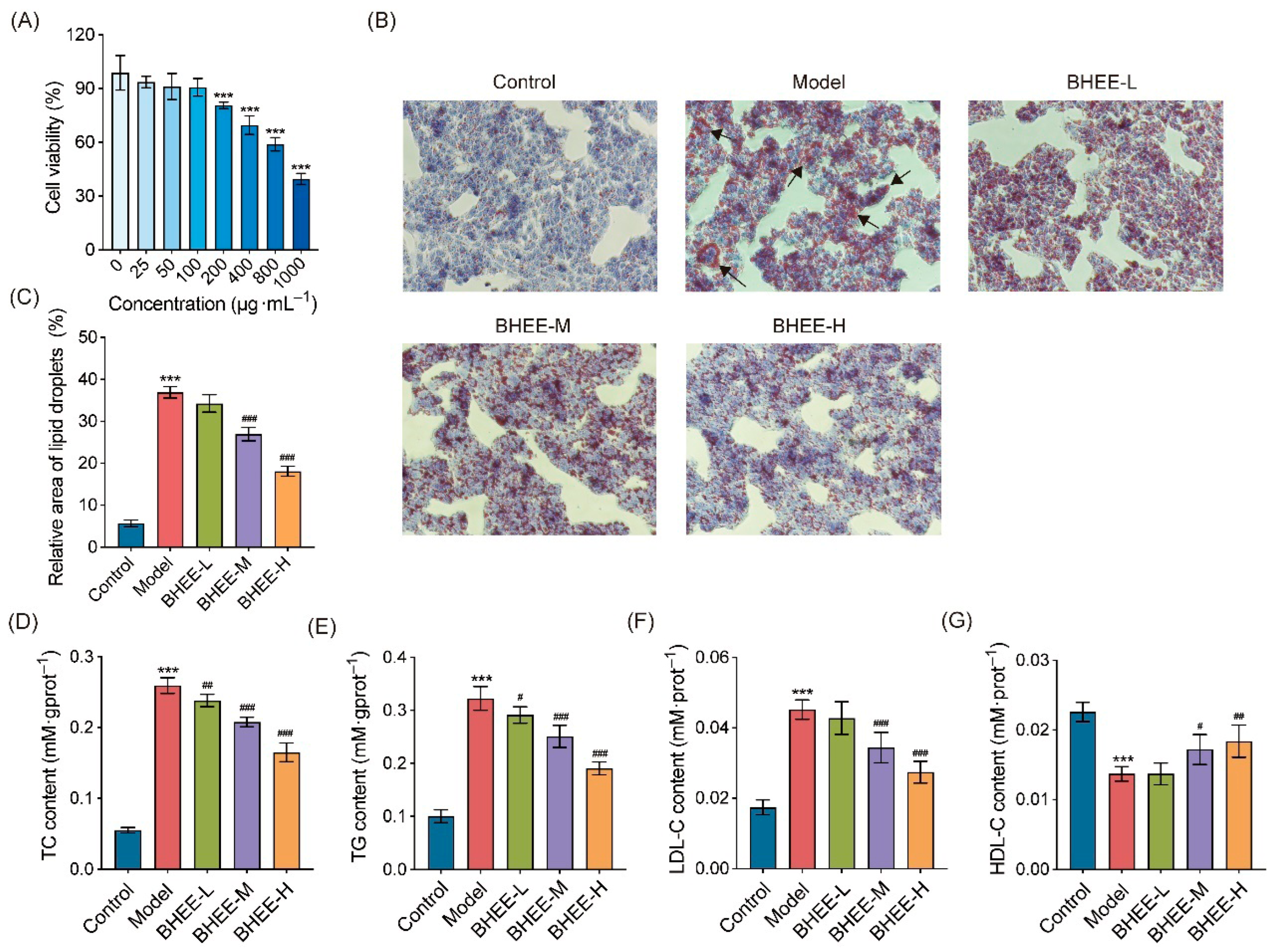
2.5. Effect of Different Concentrations of BHEE on HepG2 Cell Metabolic Activity
2.6. Effect of BHEE on Lipid Content in Free Fatty Acid (FFA)-Induced HepG2 Cells
2.7. Effect of BHEE on Antioxidant Capacity in FFA-Induced HepG2 Cells
2.8. Effect of BHEE on Inflammation in FFA-Induced HepG2 Cells
3. Discussion
4. Materials and Methods
4.1. Plant Materials
4.2. Sample Extraction
4.3. Pancreatic Lipase and Cholesterol Esterase Inhibition Activity
4.4. UHPLC-MS/MS Analysis of BHEE Chemical Components
4.5. Network Pharmacology Analysis
4.5.1. Active Component Screening and Target Identification
4.5.2. Hyperlipidemia Target Retrieval
4.5.3. PPI Network Construction and Core Target Screening
4.5.4. GO Functional and KEGG Pathway Enrichment Analysis
4.5.5. Construction of “Drug-Active Component-Target-Pathway” Network
4.6. Molecular Docking
4.7. In Vitro Lipid-Lowering Activity Evaluation of BHEE
4.7.1. Cell Culture
4.7.2. CCK-8 Assay for Cell Viability
4.7.3. High-Fat Cell Model Construction and Treatment
4.7.4. Lipid Accumulation, Oxidative Stress, and Inflammation Detection
4.8. Statistical Analysis
5. Conclusions
Supplementary Materials
Author Contributions
Funding
Data Availability Statement
Conflicts of Interest
Abbreviations
| BP | Biological Process |
| CC | Cellular Component |
| FFA | Free Fatty Acid |
| FBS | Fetal Bovine Serum |
| GO | Gene Ontology |
| KEGG | Kyoto Encyclopedia of Genes and Genomes |
| MF | Molecular Function |
| PPI | Protein–Protein Interaction |
| HLP | Hyperlipidemia |
| BHEE | Ethyl Acetate Extract of B. heterostemon |
| CCK-8 | Cell Counting Kit-8 |
References
- Liu, T.; Zhao, D.; Qi, Y. Global Trends in the Epidemiology and Management of Dyslipidemia. J. Clin. Med. 2022, 11, 6377. [Google Scholar] [CrossRef]
- Pirillo, A.; Casula, M.; Olmastroni, E.; Norata, G.D.; Catapano, A.L. Global epidemiology of dyslipidaemias. Nat. Rev. Cardiol. 2021, 18, 689–700. [Google Scholar] [CrossRef]
- Zhao, H.; Wang, Y.; Li, Y.; Cheng, R.; Chen, W. Research advances in current drugs targeting hyperlipidemia (Review). Mol. Med. Rep. 2025, 32, 258. [Google Scholar] [CrossRef]
- Yang, L.; Li, Z.; Song, Y.; Liu, Y.; Zhao, H.; Liu, Y.; Zhang, T.; Yuan, Y.; Cai, X.; Wang, S.; et al. Study on urine metabolic profiling and pathogenesis of hyperlipidemia. Clin. Chim. Acta 2019, 495, 365–373. [Google Scholar] [CrossRef]
- Dong, P.; Wang, H.; Li, Y.; Yu, J.; Liu, X.; Wang, Y.; Dai, L.; Wang, S. Active peptides from Eupolyphaga sinensis walker attenuates experimental hyperlipidemia by regulating the gut microbiota and biomarkers in rats with dyslipidemia. Biomed. Pharmacother. 2024, 170, 116064. [Google Scholar] [CrossRef] [PubMed]
- Lu, Y.; Sun, W.; Zhang, Z.; Yu, J.; Zhang, J.; Guo, Q. Lactiplantibacillus plantarum A5 alleviates high-fat diet-induced hyperlipidemia via regulating gut microbiota to promote short-chain fatty acids production. Food Biosci. 2025, 64, 105848. [Google Scholar] [CrossRef]
- Ting, C.; Lucy, A.; Oliver, L.; Genevieve, M.; Aronson, J.K.; Stevens, R.J.; Lay-Flurrie, S.; Koshiaris, C.; McManus, R.J.; Hobbs, F.D.R.; et al. Associations between statins and adverse events in primary prevention of cardiovascular disease: Systematic review with pairwise, network, and dose-response meta-analyses. BMJ 2021, 374, 1537. [Google Scholar] [CrossRef]
- Schuhladen, K.; Roether, J.A.; Boccaccini, A.R. Bioactive glasses meet phytotherapeutics: The potential of natural herbal medicines to extend the functionality of bioactive glasses. Biomaterials 2019, 217, 119288. [Google Scholar] [CrossRef]
- Zhao, Q.; Liu, Y.; Li, M.; Zhao, L.; Wang, T.; Xiao, Y.; Wei, S.; Wu, K.; Yang, J.; Wang, Y.; et al. Hawthorn pectin mitigates high-fat diet induced hyperlipidemia in mice through promoting Dubosiella newyorkensis. Carbohydr. Polym. 2025, 359, 123570. [Google Scholar] [CrossRef]
- Duan, Y.; Guo, F.; Li, C.; Xiang, D.; Gong, M.; Yi, H.; Chen, L.; Yan, L.; Zhang, D.; Dai, L.; et al. Aqueous extract of fermented Eucommia ulmoides leaves alleviates hyperlipidemia by maintaining gut homeostasis and modulating metabolism in high-fat diet fed rats. Phytomed. Int. J. Phytother. Phytopharm. 2023, 128, 155291. [Google Scholar] [CrossRef]
- Tao, T.; Zhang, Q.; Liu, Z.; Zhang, T.; Wang, L.; Liu, J.; He, T.; Chen, Y.; Feng, J.; Chen, Y. Polygonum cuspidatum Extract Exerts Antihyperlipidemic Effects by Regulation of PI3K/AKT/FOXO3 Signaling Pathway. Oxid. Med. Cell Longev. 2021, 2021, 3830671. [Google Scholar] [CrossRef] [PubMed]
- Yu, H.; Li, C.; Wang, X.; Duan, J.; Yang, N.; Xie, L.; Yuan, Y.; Li, S.; Bi, C.; Yang, B.; et al. Techniques and Strategies for Potential Protein Target Discovery and Active Pharmaceutical Molecule Screening in a Pandemic. J. Proteome Res. 2020, 19, 4242–4258. [Google Scholar] [CrossRef] [PubMed]
- Aron-Wisnewsky, J.; Warmbrunn, M.V.; Nieuwdorp, M.; Clément, K. Metabolism and Metabolic Disorders and the Microbiome: The Intestinal Microbiota Associated With Obesity, Lipid Metabolism, and Metabolic Health-Pathophysiology and Therapeutic Strategies. Gastroenterology 2021, 160, 573–599. [Google Scholar] [CrossRef] [PubMed]
- Li, X.; Wei, S.; Niu, S.; Ma, X.; Li, H.; Jing, M.; Zhao, Y. Network pharmacology prediction and molecular docking-based strategy to explore the potential mechanism of Huanglian Jiedu Decoction against sepsis. Comput. Biol. Med. 2022, 144, 105389. [Google Scholar] [CrossRef]
- Chu, Z.; Zeng, L.; Yang, F.; Hu, Z.; Luo, Y.; Zhou, Y.; Tang, Y.; Luo, F. Network pharmacology combined with molecular docking and molecular dynamic simulation to reveal the potential mechanism of lentinan ameliorating hyperlipidemia. Food Biosci. 2024, 60, 104306. [Google Scholar] [CrossRef]
- Huang, M.; Wang, X.; Lu, Y.; Zhou, Q.; Liang, J.; Li, Q.; Li, L.; Fan, L. Integrating metabolomics and network pharmacology analysis provides new insights into the lipid metabolism disorder of Abrus mollis. J. Ethnopharmacol. 2025, 351, 120127. [Google Scholar] [CrossRef]
- Zhang, B.; Jin, X.; Yin, H.; Zhang, D.; Zhou, H.; Zhang, X.; Tran, L.P. Natural Products, Traditional Uses and Pharmacological Activities of the Genus Biebersteinia (Biebersteiniaceae). Plants 2020, 9, 595. [Google Scholar] [CrossRef]
- Li, S.; Zhang, B. Traditional Chinese medicine network pharmacology: Theory, methodology and application. Chin. J. Nat. Med. 2013, 11, 110–120. [Google Scholar] [CrossRef]
- Guo, Y.; Liu, Y.; Chen, Y.; Du, S.; Zheng, Y.; Wang, L. The mechanisms of environmental pollutant acetyl tributyl citrate induced oral squamous cell carcinoma using network toxicology, molecular docking and molecular dynamics simulation. Int. J. Surg. 2025; online ahead of print. [Google Scholar] [CrossRef]
- Deng, S.; Zhong, D.; Dong, Y.; Qian, Y.; Wang, B.; Hu, M.; Liu, M.; Tan, K.; Zhang, C.; Tang, H. Network Pharmacology and Experimental Validation Reveal Ganodermanontriol Modulates Pneumonia via TNF/NF-κB/MAPKs Signaling Pathway. Food Sci. Nutr. 2025, 13, e70123. [Google Scholar] [CrossRef]
- Mahemuti, N.; Jing, X.; Zhang, N.; Liu, C.; Li, C.; Cui, Z.; Liu, Y.; Chen, J. Association between Systemic Immunity-Inflammation Index and Hyperlipidemia: A Population-Based Study from the NHANES (2015–2020). Nutrients 2023, 15, 1177. [Google Scholar] [CrossRef]
- Zheng, Q.; Li, X.; Huang, N.; Li, F.; Ge, J.; Wang, D.; Sun, R.; Liu, R. Saikosaponins ameliorate hyperlipidemia in rats by enhancing hepatic lipid and cholesterol metabolism. J. Ethnopharmacol. 2023, 305, 116110. [Google Scholar] [CrossRef]
- Mainieri, F.; La Bella, S.; Chiarelli, F. Hyperlipidemia and Cardiovascular Risk in Children and Adolescents. Biomedicines 2023, 11, 809. [Google Scholar] [CrossRef]
- Mathur, M.; Kusum Devi, V. Potential of novel drug delivery strategies for the treatment of hyperlipidemia. J. Drug Target. 2016, 24, 916–926. [Google Scholar] [CrossRef] [PubMed]
- Yu, Y.; Pan, Y.; Fan, Z.; Xu, S.; Gao, Z.; Ren, Z.; Yu, J.; Li, W.; Liu, F.; Gu, J.; et al. LuHui Derivative, A Novel Compound That Inhibits the Fat Mass and Obesity-Associated (FTO), Alleviates the Inflammatory Response and Injury in Hyperlipidemia-Induced Cardiomyopathy. Front. Cell Dev. Biol. 2021, 9, 731365. [Google Scholar] [CrossRef] [PubMed]
- Mudgil, P.; Baba, W.N.; Kamal, H.; FitzGerald, R.J.; Hassan, H.M.; Ayoub, M.A.; Gan, C.Y.; Maqsood, S. A comparative investigation into novel cholesterol esterase and pancreatic lipase inhibitory peptides from cow and camel casein hydrolysates generated upon enzymatic hydrolysis and in-vitro digestion. Food Chem. 2022, 367, 130661. [Google Scholar] [CrossRef]
- Yin, H.; Zhu, J.; Zhong, Y.; Wang, D.; Deng, Y.; Jiang, Y.; Yang, L.; Gao, L. Insights into rapid screening and molecular mechanism of novel Rosa roxburghii seeds pancreatic lipase/cholesterol esterase inhibitory peptides: A combined in silico and in vitro perspective. Food Sci. Hum. Wellness 2025, 14, 9250163. [Google Scholar] [CrossRef]
- Wu, X.; Chen, Z.; Wu, Y.; Chen, Y.; Jia, J.; Shen, N.; Chiba, H.; Hui, S.P. Flazin as a Lipid Droplet Regulator against Lipid Disorders. Nutrients 2022, 14, 1501. [Google Scholar] [CrossRef]
- Wu, X.-Z.; Ho, H.-J.; Eguchi, M.; Chen, Z.; Chiba, H.; Hui, S.-P. Flazin improves mitochondrial dynamics in renal tubular epithelial cells under oxidative stress. Food Biosci. 2023, 56, 103378. [Google Scholar] [CrossRef]
- Lim, B.O.; Yu, B.P.; Cho, S.I.; Her, E.; Park, D.K. The inhibition by quercetin and ganhuangenin on oxidatively modified low density lipoprotein. Phytother. Res. 1998, 12, 340–345. [Google Scholar] [CrossRef]
- Lim, B.O.; Yu, B.P.; Kim, S.C.; Park, D.K. The antioxidative effect of ganhuangenin against lipid peroxidation. Phytother. Res. 1999, 13, 479–483. [Google Scholar] [CrossRef]
- Lu, J.; Alarifi, S.; Ahamed, A.; Wang, R. Eupatorin Mitigates Airway Inflammation in Ovalbumin-Induced Allergic Asthma in Mice by Regulating Th2 Cytokines and Oxidative Stress. J. Biochem. Mol. Toxicol. 2025, 39, e70219. [Google Scholar] [CrossRef]
- Papapanagiotou, A.; Siasos, G.; Kassi, E.; Gargalionis, A.N.; Papavassiliou, A.G. Novel Inflammatory Markers in Hyperlipidemia: Clinical Implications. Curr. Med. Chem. 2015, 22, 2727–2743. [Google Scholar] [CrossRef]
- Zhou, J.D.; Li, H.; Xun, L.Y.; Wang, L.; Zhao, Q.T. Hyperlipidemia attenuates the mobilization of endothelial progenitor cells induced by acute myocardial ischemia via VEGF/eNOS/NO/MMP-9 pathway. Aging-Us 2022, 14, 7877–7889. [Google Scholar] [CrossRef]
- Chen, Y.; Li, K.; Zhao, H.; Hao, Z.; Yang, Y.; Gao, M.; Zhao, D. Integrated lipidomics and network pharmacology analysis to reveal the mechanisms of berberine in the treatment of hyperlipidemia. J. Transl. Med. 2022, 20, 412. [Google Scholar] [CrossRef]
- Cui, Y.; Zhou, Q.; Jin, M.; Jiang, S.; Shang, P.; Dong, X.; Li, L. Research progress on pharmacological effects and bioavailability of berberine. Naunyn-Schmiedebergs Arch. Pharmacol. 2024, 397, 8485–8514. [Google Scholar] [CrossRef] [PubMed]
- Zeng, W.; Sun, M.J.; Cao, J.M.; Chen, C.X.; Jiang, S.Q.; Wang, Y.Y.; Yang, W.Q.; Zhao, Z.X.; Jin, J. Triterpenoids from ilicis rotundae cortex ameliorate hyperlipidemia by affecting bile acids-hepatointestinal FXR axis. Phytomedicine 2025, 139, 156537. [Google Scholar] [CrossRef]
- Mansouri, F.; de Simone, G.; Bordoni, L.; Gabbianelli, R. The effects of nonsoy legumes consumption on serum levels of inflammatory biomarkers and Adiponectin in overweight/obese adults: A systematic review and meta-analysis of randomized controlled trials. J. Nutr. Biochem. 2024, 133, 109718. [Google Scholar] [CrossRef] [PubMed]
- Su, Z.; Efremov, L.; Mikolajczyk, R. Differences in the levels of inflammatory markers between metabolically healthy obese and other obesity phenotypes in adults: A systematic review and meta-analysis. Nutr. Metab. Cardiovasc. Dis. 2024, 34, 251–269. [Google Scholar] [CrossRef] [PubMed]
- Savova, M.S.; Mihaylova, L.V.; Tews, D.; Wabitsch, M.; Georgiev, M.I. Targeting PI3K/AKT signaling pathway in obesity. Biomed. Pharmacother. 2023, 159, 114244. [Google Scholar] [CrossRef]
- Lee, J.E.; Ge, K. Transcriptional and epigenetic regulation of PPARγ expression during adipogenesis. Cell Biosci. 2014, 4, 29. [Google Scholar] [CrossRef]
- Hernandez-Anzaldo, S.; Brglez, V.; Hemmeryckx, B.; Leung, D.; Filep, J.G.; Vance, J.E.; Vance, D.E.; Kassiri, Z.; Lijnen, R.H.; Lambeau, G.; et al. Novel Role for Matrix Metalloproteinase 9 in Modulation of Cholesterol Metabolism. J. Am. Heart Assoc. 2016, 5, e004228. [Google Scholar] [CrossRef] [PubMed]
- Wu, X.; Pan, J.; Yu, J.J.; Kang, J.; Hou, S.; Cheng, M.; Xu, L.; Gong, L.; Li, Y. DiDang decoction improves mitochondrial function and lipid metabolism via the HIF-1 signaling pathway to treat atherosclerosis and hyperlipidemia. J. Ethnopharmacol. 2023, 308, 116289. [Google Scholar] [CrossRef] [PubMed]
- Xiao, G.; Hu, Z.; Jia, C.; Yang, M.; Li, D.; Xu, A.; Jiang, J.; Chen, Z.; Li, Y.; Li, S.; et al. Deciphering the mechanisms of Yinlan Tiaozhi capsule in treating hyperlipidemia by combining network pharmacology, molecular docking and experimental verification. Sci. Rep. 2023, 13, 6424. [Google Scholar] [CrossRef] [PubMed]
- Chen, K.; Ma, Z.; Yan, X.; Liu, J.; Xu, W.; Li, Y.; Dai, Y.; Zhang, Y.; Xiao, H. Investigation of the Lipid-Lowering Mechanisms and Active Ingredients of Danhe Granule on Hyperlipidemia Based on Systems Pharmacology. Front. Pharmacol. 2020, 11, 528. [Google Scholar] [CrossRef]
- Choudhary, S.; Mourya, A.; Ahuja, S.; Sah, S.P.; Kumar, A. Plausible anti-inflammatory mechanism of resveratrol and caffeic acid against chronic stress-induced insulin resistance in mice. Inflammopharmacology 2016, 24, 347–361. [Google Scholar] [CrossRef]
- Bensaad, K.; Favaro, E.; Lewis, C.A.; Peck, B.; Lord, S.; Collins, J.M.; Pinnick, K.E.; Wigfield, S.; Buffa, F.M.; Li, J.L.; et al. Fatty acid uptake and lipid storage induced by HIF-1α contribute to cell growth and survival after hypoxia-reoxygenation. Cell Rep. 2014, 9, 349–365. [Google Scholar] [CrossRef]
- Zhang, H. HIF-1 suppresses lipid catabolism to promote cancer progression. Mol. Cell Oncol. 2015, 2, e980184. [Google Scholar] [CrossRef]
- Jiang, W.; Huang, Q.; Meng, X.; Rehman, R.-u.; Qian, K.; Yang, X.; Liu, X.; Chen, J.; Zhang, Y.; Li, J.; et al. Ursolic Acid Inhibited Cholesterol Esterase and Pancreatic Lipase Activities and Decreased Micellar Cholesterol Solubility In Vitro. J. Food Biochem. 2023, 2023, 6637700. [Google Scholar] [CrossRef]
- Zhao, S.; Wu, Y.; Hu, L. Identification and synthesis of selective cholesterol esterase inhibitor using dynamic combinatorial chemistry. Bioorg Chem. 2022, 119, 105520. [Google Scholar] [CrossRef]
- Li, Y.N.; Hu, J.Y.; Au, R.Y.; Cheng, C.; Xu, F.; Li, W.Y.; Wu, Y.G.; Cui, Y.; Zhu, L.; Shen, H. Therapeutic Effects of Qingchang Tongluo Decoction on Intestinal Fibrosis in Crohn’s Disease: Network Pharmacology, Molecular Docking and Experiment Validation. Drug Des. Dev. Ther. 2024, 18, 3269–3293. [Google Scholar] [CrossRef]
- Wu, Y.Z.; Liu, J.Y.; Luo, J.H.; Xu, B.J. Molecular Mechanisms of Phytochemicals from Chaga Mushroom (Inonotus obliquus) Against Colorectal Cancer: Insights from Network Pharmacology, Molecular Docking, and Bioinformatics. Int. J. Mol. Sci. 2025, 26, 7664. [Google Scholar] [CrossRef]
- Li, G.; Li, D.; Zhai, W.B.; Liu, C.; Chen, M.Y.; Xu, Q.Q.; Huang, Y.L. Respiratory toxicity mechanism of 6PPD and 6PPD-quinone: An integrated study based on network toxicology and molecular docking. Ecotoxicol. Environ. Saf. 2025, 301, 118494. [Google Scholar] [CrossRef]






| No | Name | GI Absorption | Number of Drug-Likeness Criteria Met | No | Name | GI Absorption | Number of Drug-Likeness Criteria Met |
|---|---|---|---|---|---|---|---|
| M1 | protopine | High | 5 | M26 | medioresil | High | 5 |
| M2 | luteolin | High | 3 | M27 | 2-phenylacetamide | High | 5 |
| M3 | 6-hydroxyluteolin | High | 5 | M28 | hydroxysanguinarine | High | 5 |
| M4 | 6-hydroxycoumarin | High | 5 | M29 | ferulic acid | High | 3 |
| M5 | malic acid | High | 3 | M30 | tectorigenin | High | 3 |
| M6 | eupatorin | High | 3 | M31 | succinic acid | High | 4 |
| M7 | irigenin | High | 5 | M32 | iristectorigenin B | High | 5 |
| M8 | iristectorigenin A | High | 5 | M33 | traumatic acid | High | 3 |
| M9 | skimmin | High | 5 | M34 | undecanedioic acid | High | 5 |
| M10 | isololiolide | High | 4 | M35 | (S)-abscisic acid | High | 5 |
| M11 | skullcapflavone II | High | 4 | M36 | epipodophyllotoxin | High | 5 |
| M12 | umbelliferone | High | 5 | M37 | sebacic acid | High | 5 |
| M13 | Viscidulin I | High | 3 | M38 | 2-hydroxy-3-methylpentanoic acid | High | 5 |
| M14 | 5,6,7,4′-tetrahydroxy-8-methoxyisoflavone | High | 5 | M39 | granilin | High | 5 |
| M15 | 2,5-dihydroxy-1-methoxy-anthraquinone | High | 5 | M40 | scopoletin | High | 3 |
| M16 | ganhuangenin | High | 5 | M41 | n-trans-feruloylmethoxytyramine | High | 5 |
| M17 | flazin | High | 5 | M42 | 5-hydroxy-3,6,7,4′-tetramethoxyflavone | High | 3 |
| M18 | 4-formyl indole | High | 5 | M43 | 3-acetoxy-5,7-dihydroxyflavanone | High | 5 |
| M19 | cirsimaritin | High | 3 | M44 | 3-methylherbacetin | High | 5 |
| M20 | cis-p-coumaric acid | High | 5 | M45 | 3-hydroxypalmitic acid | High | 5 |
| M21 | dihydroactinidiolide | High | 3 | M46 | 6-methyl-7-(3-oxobutyl)bicyclo [4.1.0]heptan-3-one | High | 5 |
| M22 | alismoxide | High | 3 | M47 | (2R)-2-butoxybutanedioic acid | High | 3 |
| M23 | azelaic acid | High | 4 | M48 | dehydrovomifoliol | High | 4 |
| M24 | 6-methoxytricin | High | 5 | M49 | vulgarin | High | 4 |
| M25 | casticin | High | 5 | M50 | cadinanetriol | High | 5 |
| Target | Degree | Betweenness | Closeness |
|---|---|---|---|
| TNF | 103 | 2158.37 | 0.77 |
| IL6 | 103 | 1919.52 | 0.77 |
| AKT1 | 94 | 1619.33 | 0.74 |
| PPARG | 81 | 1448.58 | 0.69 |
| EGFR | 67 | 726.301 | 0.65 |
| NFκB1 | 67 | 346.51 | 0.64 |
| ESR1 | 66 | 506.02 | 0.64 |
| CTNNB1 | 62 | 562.28 | 0.63 |
| HSP90AA1 | 60 | 445.15 | 0.63 |
| MMP9 | 58 | 207.21 | 0.62 |
| Key Active Components | Degree | Betweenness | Closeness | Classification |
|---|---|---|---|---|
| 6-methoxytricin | 27 | 261.34 | 0.41 | Flavonoids |
| eupatorin | 26 | 220.18 | 0.40 | Flavonoids |
| ganhuangenin | 26 | 277.52 | 0.41 | Flavonoids |
| flazin | 26 | 619.32 | 0.41 | Alkaloids |
| vulgarin | 26 | 565.62 | 0.41 | Terpenes |
| luteolin | 25 | 216.27 | 0.41 | Flavonoids |
| 6-hydroxyluteolin | 25 | 218.48 | 0.41 | Flavonoids |
| skullcapflavone II | 25 | 342.86 | 0.40 | Flavonoids |
| cirsimaritin | 25 | 251.58 | 0.40 | Flavonoids |
| casticin | 25 | 215.21 | 0.41 | Flavonoids |
Disclaimer/Publisher’s Note: The statements, opinions and data contained in all publications are solely those of the individual author(s) and contributor(s) and not of MDPI and/or the editor(s). MDPI and/or the editor(s) disclaim responsibility for any injury to people or property resulting from any ideas, methods, instructions or products referred to in the content. |
© 2025 by the authors. Licensee MDPI, Basel, Switzerland. This article is an open access article distributed under the terms and conditions of the Creative Commons Attribution (CC BY) license (https://creativecommons.org/licenses/by/4.0/).
Share and Cite
Shen, X.; Chen, S.; Zeng, M.; Zhang, B. Unraveling the Mechanisms of Biebersteinia heterostemon in Improving Hyperlipidemia: A Network Pharmacology, Molecular Docking, and In Vitro Validation in HepG2 Cells. Plants 2025, 14, 3535. https://doi.org/10.3390/plants14223535
Shen X, Chen S, Zeng M, Zhang B. Unraveling the Mechanisms of Biebersteinia heterostemon in Improving Hyperlipidemia: A Network Pharmacology, Molecular Docking, and In Vitro Validation in HepG2 Cells. Plants. 2025; 14(22):3535. https://doi.org/10.3390/plants14223535
Chicago/Turabian StyleShen, Xiuxiu, Shengwen Chen, Mengting Zeng, and Benyin Zhang. 2025. "Unraveling the Mechanisms of Biebersteinia heterostemon in Improving Hyperlipidemia: A Network Pharmacology, Molecular Docking, and In Vitro Validation in HepG2 Cells" Plants 14, no. 22: 3535. https://doi.org/10.3390/plants14223535
APA StyleShen, X., Chen, S., Zeng, M., & Zhang, B. (2025). Unraveling the Mechanisms of Biebersteinia heterostemon in Improving Hyperlipidemia: A Network Pharmacology, Molecular Docking, and In Vitro Validation in HepG2 Cells. Plants, 14(22), 3535. https://doi.org/10.3390/plants14223535

